EC8353 ELECTRONIC DEVICES AND CIRCUITS
Unit 3
Dr Gnanasekaran Thangavel
Professor and Head
Electronics and Instrumentation
Engineering
R M K Engineering College
UNIT III AMPLIFIERS
BJT small signal model – Analysis of CE, CB, CC
amplifiers- Gain and frequency response – MOSFET
small signal model– Analysis of CS and Source follower
– Gain and frequency response- High frequency
analysis.
2 Dr Gnanasekaran Thangavel 7/11/2018
https://www.youtube.com/watch?v=jZ-pD8nVD6s
https://www.youtube.com/watch?v=Vd5cxAS-lpg
https://www.youtube.com/watch?v=3m2_p3SFWdQ
BJT small signal model
Definition
Small-signal modeling is a common analysis technique in
electronics engineering which is used to approximate the
behavior of electronic circuits containing nonlinear devices
with linear equations.
It is applicable to electronic circuits in which the AC signals,
the time-varying currents and voltages in the circuit, have a
small magnitude compared to the DC bias currents and
voltages.
A small-signal model is an AC equivalent circuit in which the
nonlinear circuit elements are replaced by linear elements
whose values are given by the first-order (linear)3 Dr Gnanasekaran Thangavel 7/11/2018
https://www.youtube.com/watch?v=NESchIntkR8
The hybrid parameter model for Transistor
 The transistor is two port device with one terminal being
common to both the input and the output
 The behavior of the two port network is analyzed using the
current and voltage parameters of the ports.
 Out of the four parameters two are considered
independent and the remaining two are dependent and
they are expressed in terms of the independent
parameters.
 Consider a generalized two port network
5
Two Port Network
6
Two Port Network
January 2004ENGI 242/ELEC 2227
Hybrid Equivalent Circuit for BJT
1 11 12 1
2 21 22 2
V h h I
=
I h h V
Hybrid Parameter Model
hi
hrVo
hohfIiVi
Ii
2
2'
Io
Vo
1
1'
11 12
21 22
i i o i i r o
o i o f i o o
V h I h V h I h V
I h I h V h I h V
   
   
Linear Two port DeviceVi
Ii Io
Vo
11 12
21 22
0 0
0 0
i i
o ii o
o o
o ii o
V V
h h
V II V
I I
h h
V II V
 
 
 
 
h-Parameters
h11 = hi = Input Resistance
h12 = hr = Reverse Transfer Voltage Ratio
h21 = hf = Forward Transfer Current Ratio
h22 = ho = Output Admittance
The dimensions of h – parameters
7/11/2018Dr Gnanasekaran Thangavel10
h11 - Ω
h22 – mhos
h12, h21 – dimension less.
As the dimensions are not alike, (i.e) they are hybrid in nature, and
these parameters are called as hybrid parameters.
Transistor Hybrid Model - Advantages
7/11/2018Dr Gnanasekaran Thangavel11
• Use of h – parameters to describe a transistor have the following
advantages:
• h – parameters are real numbers up to radio frequencies .
• They are easy to measure
• They can be determined from the transistor static characteristics curves.
• They are convenient to use in circuit analysis and design.
• Easily convert able from one configuration to other.
• Readily supplied by manufactories.
12
General h-Parameters for any Transistor Configuration
hi = input resistance
hr = reverse transfer voltage ratio (Vi/Vo)
hf = forward transfer current ratio (Io/Ii)
ho = output conductance
13
Common emitter hybrid equivalent circuit
14
Common base hybrid equivalent circuit
15
h-parameter Model for Common Emitter
Parameters from the spec sheet (x = lead based on circuit configuration):
h11 = hix
h12 = hrx
h21 = hfx
h22 = hox
hrx and hfx are dimensionless ratios
hix is an impedance <>
hox is an admittance <S>
January 2004ENGI 242/ELEC 22216
HYBRID MODEL PI
January 2004ENGI 242/ELEC 22217
HYBRID MODEL PI PARAMETERS
 Parasitic Resistances
 rb = rb’b = ohmic resistance – voltage drop in base region caused by
transverse flow of majority carriers, 50 ≤ rb ≤ 500
 rc = rce = collector emitter resistance – change in Ic due to change in
Vc, 20 ≤ rc ≤ 500
 rex = emitter lead resistance
 important if IC very large, 1 ≤ rex ≤ 3
January 2004ENGI 242/ELEC 22218
HYBRID MODEL PI PARAMETERS
 Parasitic Capacitances
 Cje0 = Base-emitter junction (depletion layer) capacitance, 0.1pF ≤
Cje0 ≤ 1pF
 C0 = Base-collector junction capacitance, 0.2pF ≤ C0 ≤ 1pF
 Ccs0 = Collector-substrate capacitance, 1pF ≤ Ccs0 ≤ 3pF
 Cje = 2Cje0 (typical)
 0 =.55V (typical)
 F = Forward transit time of minority carriers, average of lifetime of
holes and electrons, 0ps ≤ F ≤ 530ps
January 2004ENGI 242/ELEC 22219
HYBRID MODEL PI PARAMETERS
 r = rb’e = dynamic emitter resistance – magnitude varies to give
correct low frequency value of Vb’e for Ib
 r = rb’c = collector base resistance – accounts for change in
recombination component of Ib due to change in Vc which causes a
change in base storage
 c = Cb’e = dynamic emitter capacitance – due to Vb’e stored charge
 c = Cb’c = collector base transistion capacitance (CTC) plus Diffusion
capacitance (Cd) due to base width modulation
 gmV = gmVb’e = Ic – equivalent current generator
January 2004ENGI 242/ELEC 22220
Hybrid Pi Relationships
C
m
T
T
C
m
C B
I
g =
V
k T
V = = 26mV @ 300 K
q
I
g =
26mV
(26mV) ( ) 26mV
r = =
I I



 = gm r
π
c m π
π
β v
i = = g v
r
January 2004ENGI 242/ELEC 22221
Hybrid Pi Relationships
January 2004ENGI 242/ELEC 22222
HYBRID MODEL PI MID BAND
January 2004ENGI 242/ELEC 22223
HYBRID MODEL PI HIGH FREQ.
January 2004ENGI 242/ELEC 22224
Common Emitter Amplifier
January 2004ENGI 242/ELEC 22225
Common Emitter Amplifier – DC Bias Model
January 2004ENGI 242/ELEC 22226
Common Emitter Amplifier - Complete Hybrid PI
January 2004ENGI 242/ELEC 22227
Mid Band Hybrid PI Common Emitter
January 2004ENGI 242/ELEC 22228
Equivalent Circuit to find ZO
January 2004ENGI 242/ELEC 22229
High Frequency Hybrid PI CE Amp
January 2004ENGI 242/ELEC 22230
Common Emitter Amplifier
January 2004ENGI 242/ELEC 22231
CE Amplifer Example output
January 2004ENGI 242/ELEC 22232
Common Emitter Amplifier
January 2004ENGI 242/ELEC 22233
CE Amplifer Example output
January 2004ENGI 242/ELEC 22234
Emitter Follower
January 2004ENGI 242/ELEC 22235
Emitter Follower
January 2004ENGI 242/ELEC 22236
Emitter Follower
January 2004ENGI 242/ELEC 22237
Emitter Follower
January 2004ENGI 242/ELEC 22238
Emitter Follower
January 2004ENGI 242/ELEC 22239
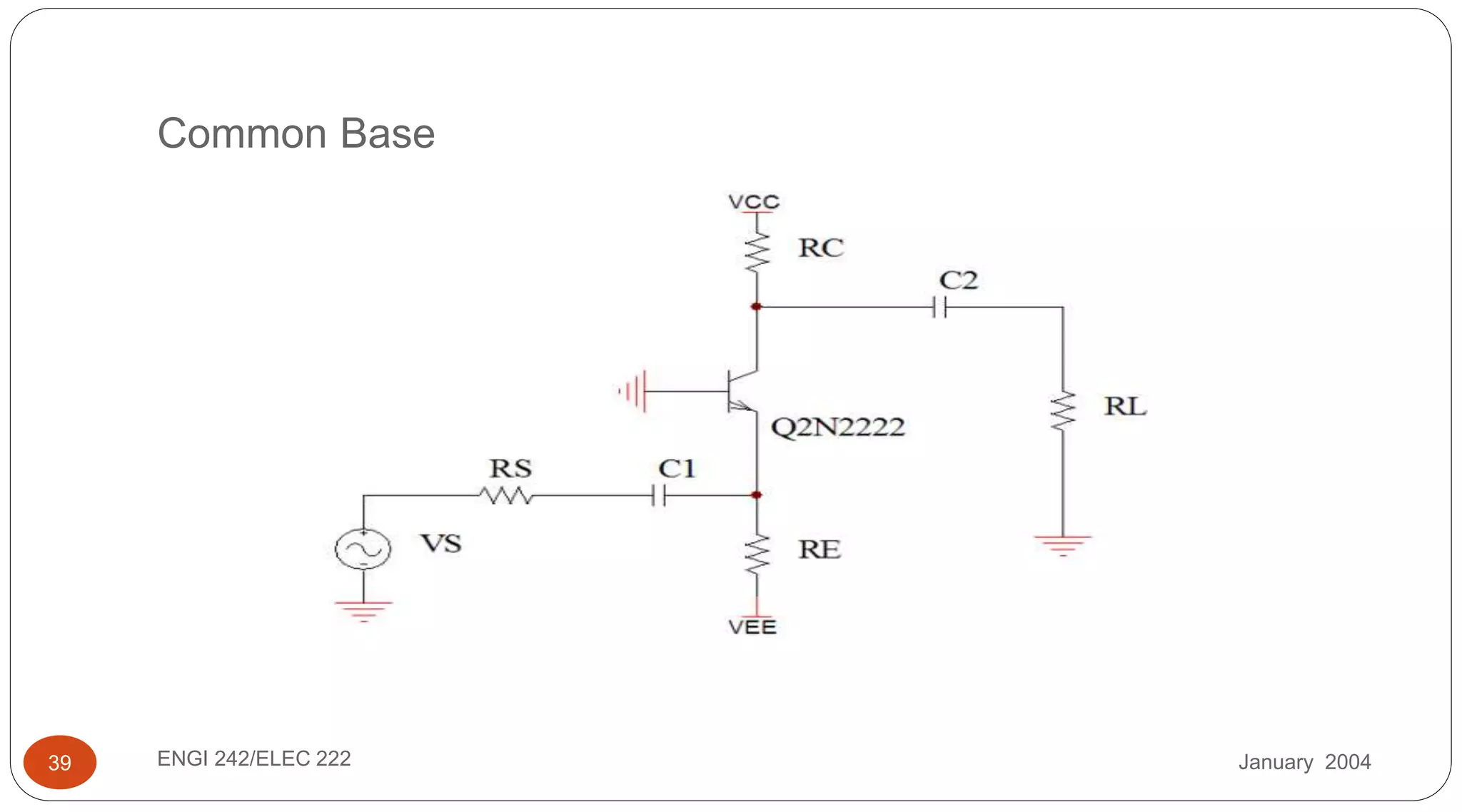
Common Base
January 2004ENGI 242/ELEC 22240
Common Base
Analysis of CE, CB, CC amplifiers
https://www.youtube.com/watch?v=QupXV7rcDIA
MOSFET small signal model
 Semiconductors
 Doping
• n-type material
• p-type material
 pn-Junctions
• forward, reverse, breakdown
• solar cells, LEDs, capacitance
https://www.youtube.com/watch?v=GQ-inadbdrg
Analysis of CS and Source follower
https://www.youtube.com/watch?v=IvoYMykaRWM
https://www.youtube.com/watch?v=4QBs3k4AZI8
References
1. David A. Bell ,”Electronic Devices and Circuits”, Prentice Hall of India,.
2. ux.brookdalecc.edu/fac/engtech/andy/engi242/powerpoint/doc/08_bjt_model.ppt
3. sietkece.com/wp-content/uploads/2016/08/EDC-PPT5.ppt
4. https://vturemedybalaji.files.wordpress.com/2016/02/electronic-circuits_unit-4.ppt
44 Dr Gnanasekaran Thangavel 7/11/2018
Other presentations
http://www.slideshare.net/drgst/presentations
45 Dr Gnanasekaran Thangavel 7/11/2018
46
Thank You
Questions and Comments?
Dr Gnanasekaran Thangavel 7/11/2018

EC8353 ELECTRONIC DEVICES AND CIRCUITS Unit 3

  • 1.
    EC8353 ELECTRONIC DEVICESAND CIRCUITS Unit 3 Dr Gnanasekaran Thangavel Professor and Head Electronics and Instrumentation Engineering R M K Engineering College
  • 2.
    UNIT III AMPLIFIERS BJTsmall signal model – Analysis of CE, CB, CC amplifiers- Gain and frequency response – MOSFET small signal model– Analysis of CS and Source follower – Gain and frequency response- High frequency analysis. 2 Dr Gnanasekaran Thangavel 7/11/2018 https://www.youtube.com/watch?v=jZ-pD8nVD6s https://www.youtube.com/watch?v=Vd5cxAS-lpg https://www.youtube.com/watch?v=3m2_p3SFWdQ
  • 3.
    BJT small signalmodel Definition Small-signal modeling is a common analysis technique in electronics engineering which is used to approximate the behavior of electronic circuits containing nonlinear devices with linear equations. It is applicable to electronic circuits in which the AC signals, the time-varying currents and voltages in the circuit, have a small magnitude compared to the DC bias currents and voltages. A small-signal model is an AC equivalent circuit in which the nonlinear circuit elements are replaced by linear elements whose values are given by the first-order (linear)3 Dr Gnanasekaran Thangavel 7/11/2018 https://www.youtube.com/watch?v=NESchIntkR8
  • 4.
    The hybrid parametermodel for Transistor  The transistor is two port device with one terminal being common to both the input and the output  The behavior of the two port network is analyzed using the current and voltage parameters of the ports.  Out of the four parameters two are considered independent and the remaining two are dependent and they are expressed in terms of the independent parameters.  Consider a generalized two port network
  • 5.
  • 6.
  • 7.
    January 2004ENGI 242/ELEC2227 Hybrid Equivalent Circuit for BJT 1 11 12 1 2 21 22 2 V h h I = I h h V
  • 8.
    Hybrid Parameter Model hi hrVo hohfIiVi Ii 2 2' Io Vo 1 1' 1112 21 22 i i o i i r o o i o f i o o V h I h V h I h V I h I h V h I h V         Linear Two port DeviceVi Ii Io Vo
  • 9.
    11 12 21 22 00 0 0 i i o ii o o o o ii o V V h h V II V I I h h V II V         h-Parameters h11 = hi = Input Resistance h12 = hr = Reverse Transfer Voltage Ratio h21 = hf = Forward Transfer Current Ratio h22 = ho = Output Admittance
  • 10.
    The dimensions ofh – parameters 7/11/2018Dr Gnanasekaran Thangavel10 h11 - Ω h22 – mhos h12, h21 – dimension less. As the dimensions are not alike, (i.e) they are hybrid in nature, and these parameters are called as hybrid parameters.
  • 11.
    Transistor Hybrid Model- Advantages 7/11/2018Dr Gnanasekaran Thangavel11 • Use of h – parameters to describe a transistor have the following advantages: • h – parameters are real numbers up to radio frequencies . • They are easy to measure • They can be determined from the transistor static characteristics curves. • They are convenient to use in circuit analysis and design. • Easily convert able from one configuration to other. • Readily supplied by manufactories.
  • 12.
    12 General h-Parameters forany Transistor Configuration hi = input resistance hr = reverse transfer voltage ratio (Vi/Vo) hf = forward transfer current ratio (Io/Ii) ho = output conductance
  • 13.
    13 Common emitter hybridequivalent circuit
  • 14.
    14 Common base hybridequivalent circuit
  • 15.
    15 h-parameter Model forCommon Emitter Parameters from the spec sheet (x = lead based on circuit configuration): h11 = hix h12 = hrx h21 = hfx h22 = hox hrx and hfx are dimensionless ratios hix is an impedance <> hox is an admittance <S>
  • 16.
    January 2004ENGI 242/ELEC22216 HYBRID MODEL PI
  • 17.
    January 2004ENGI 242/ELEC22217 HYBRID MODEL PI PARAMETERS  Parasitic Resistances  rb = rb’b = ohmic resistance – voltage drop in base region caused by transverse flow of majority carriers, 50 ≤ rb ≤ 500  rc = rce = collector emitter resistance – change in Ic due to change in Vc, 20 ≤ rc ≤ 500  rex = emitter lead resistance  important if IC very large, 1 ≤ rex ≤ 3
  • 18.
    January 2004ENGI 242/ELEC22218 HYBRID MODEL PI PARAMETERS  Parasitic Capacitances  Cje0 = Base-emitter junction (depletion layer) capacitance, 0.1pF ≤ Cje0 ≤ 1pF  C0 = Base-collector junction capacitance, 0.2pF ≤ C0 ≤ 1pF  Ccs0 = Collector-substrate capacitance, 1pF ≤ Ccs0 ≤ 3pF  Cje = 2Cje0 (typical)  0 =.55V (typical)  F = Forward transit time of minority carriers, average of lifetime of holes and electrons, 0ps ≤ F ≤ 530ps
  • 19.
    January 2004ENGI 242/ELEC22219 HYBRID MODEL PI PARAMETERS  r = rb’e = dynamic emitter resistance – magnitude varies to give correct low frequency value of Vb’e for Ib  r = rb’c = collector base resistance – accounts for change in recombination component of Ib due to change in Vc which causes a change in base storage  c = Cb’e = dynamic emitter capacitance – due to Vb’e stored charge  c = Cb’c = collector base transistion capacitance (CTC) plus Diffusion capacitance (Cd) due to base width modulation  gmV = gmVb’e = Ic – equivalent current generator
  • 20.
    January 2004ENGI 242/ELEC22220 Hybrid Pi Relationships C m T T C m C B I g = V k T V = = 26mV @ 300 K q I g = 26mV (26mV) ( ) 26mV r = = I I     = gm r π c m π π β v i = = g v r
  • 21.
    January 2004ENGI 242/ELEC22221 Hybrid Pi Relationships
  • 22.
    January 2004ENGI 242/ELEC22222 HYBRID MODEL PI MID BAND
  • 23.
    January 2004ENGI 242/ELEC22223 HYBRID MODEL PI HIGH FREQ.
  • 24.
    January 2004ENGI 242/ELEC22224 Common Emitter Amplifier
  • 25.
    January 2004ENGI 242/ELEC22225 Common Emitter Amplifier – DC Bias Model
  • 26.
    January 2004ENGI 242/ELEC22226 Common Emitter Amplifier - Complete Hybrid PI
  • 27.
    January 2004ENGI 242/ELEC22227 Mid Band Hybrid PI Common Emitter
  • 28.
    January 2004ENGI 242/ELEC22228 Equivalent Circuit to find ZO
  • 29.
    January 2004ENGI 242/ELEC22229 High Frequency Hybrid PI CE Amp
  • 30.
    January 2004ENGI 242/ELEC22230 Common Emitter Amplifier
  • 31.
    January 2004ENGI 242/ELEC22231 CE Amplifer Example output
  • 32.
    January 2004ENGI 242/ELEC22232 Common Emitter Amplifier
  • 33.
    January 2004ENGI 242/ELEC22233 CE Amplifer Example output
  • 34.
    January 2004ENGI 242/ELEC22234 Emitter Follower
  • 35.
    January 2004ENGI 242/ELEC22235 Emitter Follower
  • 36.
    January 2004ENGI 242/ELEC22236 Emitter Follower
  • 37.
    January 2004ENGI 242/ELEC22237 Emitter Follower
  • 38.
    January 2004ENGI 242/ELEC22238 Emitter Follower
  • 39.
    January 2004ENGI 242/ELEC22239 Common Base
  • 40.
    January 2004ENGI 242/ELEC22240 Common Base
  • 41.
    Analysis of CE,CB, CC amplifiers https://www.youtube.com/watch?v=QupXV7rcDIA
  • 42.
    MOSFET small signalmodel  Semiconductors  Doping • n-type material • p-type material  pn-Junctions • forward, reverse, breakdown • solar cells, LEDs, capacitance https://www.youtube.com/watch?v=GQ-inadbdrg
  • 43.
    Analysis of CSand Source follower https://www.youtube.com/watch?v=IvoYMykaRWM https://www.youtube.com/watch?v=4QBs3k4AZI8
  • 44.
    References 1. David A.Bell ,”Electronic Devices and Circuits”, Prentice Hall of India,. 2. ux.brookdalecc.edu/fac/engtech/andy/engi242/powerpoint/doc/08_bjt_model.ppt 3. sietkece.com/wp-content/uploads/2016/08/EDC-PPT5.ppt 4. https://vturemedybalaji.files.wordpress.com/2016/02/electronic-circuits_unit-4.ppt 44 Dr Gnanasekaran Thangavel 7/11/2018
  • 45.
  • 46.
    46 Thank You Questions andComments? Dr Gnanasekaran Thangavel 7/11/2018

Editor's Notes