1
Session
Deployment Diagram
Checklist
 Introduction to Deployment Diagram
 Elements of Deployment Diagram
 Construct Deployment Diagram for
Case Study
2
Deployment Diagram
Deployment Diagram is a very simple diagram which is used to represent the physical
implementation of a system or a physical architecture of a hardware. Deployment diagram
presents a static view of the system.
Elements of Deployment Diagram
There are only three elements for a deployment diagram, They are nodes, artifacts and
connections.
Node
A Node represents hardware or software element of a system. Node is shown as a three
dimensional box. Nested nodes are allowed in deployment diagram. There are two types of
nodes.
 Device Nodes
 Execution Nodes
Device Nodes are actual computing resources with processing memory and services for running
software in them. For example mobile phones and PC’s. They can be represented using
stereotypes like <<server>>, <<storage>>, <<cd-rom>>, <<PC>> etc.
Execution Nodes are software computing resource which itself are present within the node. They
may provide services for the host or are capable of executing other software resources.
Node instance can also be shown in the diagram. A Node can contain components. You can tag
nodes and artifacts with tagged values, they are used to provide more information about a node.
The following are the ways to denote nodes.
3
Figure 1: Node Notation
Artifacts
Artifacts are product of a software development process. They can range from models, files to
documents. Artifacts are denoted by a rectangular box with <<artifact>> stereotype and a file
icon in the box.
Connectors
Connectors are similar to associations and dependencies that are used in UML. Connectors are
lines drawn between nodes, they are used as communication medium between nodes. Name of
the physical connection can be represented using stereotypes. For Example <<Ethernet>>,
<<message bus>> etc.
Figure 2: Connector Notation
4
Constructing Deployment Diagram for our Case Study
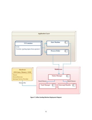
1. We have three layers in our system – Application layer, Middleware Layer and Hardware.
First model these nodes.
2. Application Layer
a. Our Application layer has three components – User Interface (UI), State Machine
and Process Order
b. UI act as a compartment for LCD display and the switches for selecting the flavor
of the coffee.
c. Model the dependencies between the components inside Application node.
3. Middleware
a. Middleware has three components – Status Manager, Tank Manager and
Interrupt Handler
b. Status Manager requires inputs from Tank Manager and Interrupt Handler, so add
dependencies from Status Manager
Figure 3: Step 1 - Constructing Nodes
Figure 4: Model Application Layer
5
Figure 5: Model Middleware layer
4. Hardware
a. There are many modules and sub-modules required for a
system. I have just mentioned a couple of them.
5. Once individual node construction is done, make connections between nodes and name
the connection type
6. Add tagged value at necessary places which helps to clarify a node further.
7. Look for the need to use artifacts, stereotypes if any.
Note: Our case study does not use execution nodes, artifacts. So, you would not find them in our
Deployment Diagram. The figure below shows the completed Deployment Diagram for our Case
study.
Figure 6: Model Hardware layer
6
Figure 7: Coffee Vending Machine Deployment Diagram
7
Review
 Deployment Model is used to model physical architecture of a system
 Elements of Deployment Diagram are – nodes, artifacts and connectors
 There are two types of nodes – Device & Execution node

Deployment Diagram

  • 1.
    1 Session Deployment Diagram Checklist  Introductionto Deployment Diagram  Elements of Deployment Diagram  Construct Deployment Diagram for Case Study
  • 2.
    2 Deployment Diagram Deployment Diagramis a very simple diagram which is used to represent the physical implementation of a system or a physical architecture of a hardware. Deployment diagram presents a static view of the system. Elements of Deployment Diagram There are only three elements for a deployment diagram, They are nodes, artifacts and connections. Node A Node represents hardware or software element of a system. Node is shown as a three dimensional box. Nested nodes are allowed in deployment diagram. There are two types of nodes.  Device Nodes  Execution Nodes Device Nodes are actual computing resources with processing memory and services for running software in them. For example mobile phones and PC’s. They can be represented using stereotypes like <<server>>, <<storage>>, <<cd-rom>>, <<PC>> etc. Execution Nodes are software computing resource which itself are present within the node. They may provide services for the host or are capable of executing other software resources. Node instance can also be shown in the diagram. A Node can contain components. You can tag nodes and artifacts with tagged values, they are used to provide more information about a node. The following are the ways to denote nodes.
  • 3.
    3 Figure 1: NodeNotation Artifacts Artifacts are product of a software development process. They can range from models, files to documents. Artifacts are denoted by a rectangular box with <<artifact>> stereotype and a file icon in the box. Connectors Connectors are similar to associations and dependencies that are used in UML. Connectors are lines drawn between nodes, they are used as communication medium between nodes. Name of the physical connection can be represented using stereotypes. For Example <<Ethernet>>, <<message bus>> etc. Figure 2: Connector Notation
  • 4.
    4 Constructing Deployment Diagramfor our Case Study 1. We have three layers in our system – Application layer, Middleware Layer and Hardware. First model these nodes. 2. Application Layer a. Our Application layer has three components – User Interface (UI), State Machine and Process Order b. UI act as a compartment for LCD display and the switches for selecting the flavor of the coffee. c. Model the dependencies between the components inside Application node. 3. Middleware a. Middleware has three components – Status Manager, Tank Manager and Interrupt Handler b. Status Manager requires inputs from Tank Manager and Interrupt Handler, so add dependencies from Status Manager Figure 3: Step 1 - Constructing Nodes Figure 4: Model Application Layer
  • 5.
    5 Figure 5: ModelMiddleware layer 4. Hardware a. There are many modules and sub-modules required for a system. I have just mentioned a couple of them. 5. Once individual node construction is done, make connections between nodes and name the connection type 6. Add tagged value at necessary places which helps to clarify a node further. 7. Look for the need to use artifacts, stereotypes if any. Note: Our case study does not use execution nodes, artifacts. So, you would not find them in our Deployment Diagram. The figure below shows the completed Deployment Diagram for our Case study. Figure 6: Model Hardware layer
  • 6.
    6 Figure 7: CoffeeVending Machine Deployment Diagram
  • 7.
    7 Review  Deployment Modelis used to model physical architecture of a system  Elements of Deployment Diagram are – nodes, artifacts and connectors  There are two types of nodes – Device & Execution node