Tilani Gunawardena
Algorithms: Decision Trees
Decision Tree
• Decision tree builds classification or regression models in the
form of a tree structure
• It breaks down a dataset into smaller and smaller subsets while
at the same time an associated decision tree is incrementally
developed
• The final results is a tree with decision nodes and leaf notes.
– Decision nodes(ex: Outlook) has two or more branches(ex: Sunny,
Overcast and Rainy)
– Leaf Node(ex: Play=Yes or Play=No)
– Topmost decision node in a tree which corresponds to the best
predictor called root node
• Decision trees can handle both categorical and numerical data
Decision tree learning Algorithms
• ID3 (Iterative Dichotomiser 3)
• C4.5 (successor of ID3)
• CART (Classification And Regression Tree)
• CHAID (CHi-squared Automatic Interaction
Detector). Performs multi-level splits when
computing classification trees)
• MARS: extends decision trees to handle
numerical data better.
How it works
• The core algorithm for building decisions tress
called ID3 by J.R. Quinlan which employs a
top-down, greedy search through the space of
possible branches with no backtracking
• ID3 uses Entropy and information Gain to
construct a decision tree
DIVIDE-AND-CONQUER(CONSTRUCTING
DECISION TREES
• Divide and Conquer approach (Strategy: top
down)
– First: select attribute for root node : create branch
for each possible attribute value
– Then: split instances into subsets ; One for each
branch extending from the node
– Finally: repeat recursively for each branch, using
only instances that reach the branch
• Stop if all instances have same class
Outlook Temp Humidity Windy Play
Sunny Hot High False No
Sunny Hot High True No
Overcast Hot High False Yes
Rainy Mild High False Yes
Rainy Cool Normal False Yes
Rainy Cool Normal True No
Overcast Cool Normal True Yes
Sunny Mild High False No
Sunny Cool Normal False Yes
Rainy Mild Normal False Yes
Sunny Mild Normal True Yes
Overcast Mild High True Yes
Overcast Hot Normal False Yes
Rainy Mild High True No
Which attribute to select?
Criterion for attribute selection
• Which is the best attribute?
– The one which will result in the smallest tree
– Heuristic: choose the attribute that produces the “purest” nodes
• Need a good measure of purity!
– Maximal when?
– Minimal when?
• Popular impurity criterion: Information gain
– Information gain increases with the average purity of the subsets
• Measure information in bits
– Given a probability distribution, the info required to predict an event is
the distribution’s entropy
– Entropy gives the information required in bits (can involve fractions of
bits!)
• Formula for computing the entropy:
– Entropy(p1,p2,...,pn)=−p1logp1−p2 logp2...−pnlogpn
Purity measure of each
node improves the
feature/attribute
selection
10
Entropy: a common way to measure impurity
• Entropy =
pi is the probability of class i
Compute it as the proportion of class i in the set.
• Entropy comes from information theory. The higher
the entropy the more the information content.

i
ii pp 2log
Entropy aims to answer “how uncertain we are of the outcome?”
Entropy
• A decision tree is built top-down from root node and involves
partitioning the data into subsets that contain instances with
similar values(homogeneous)
• ID3 algorithm uses entropy to calculate the homogeneity of a
sample
• If the sample is completely homogeneous the entropy is zero and
if the samples is an equally divided it has entropy of one
12
2-Class Cases:
• What is the entropy of a group in which all
examples belong to the same class?
– entropy =
• What is the entropy of a group with 50%
in either class?
– entropy =
Minimum
impurity
Maximum
impurity

i
ii pp 2logEntropy =
13
2-Class Cases:
• What is the entropy of a group in which all
examples belong to the same class?
– entropy = - 1 log21 = 0
• What is the entropy of a group with 50%
in either class?
– entropy = -0.5 log20.5 – 0.5 log20.5 =1
Minimum
impurity
Maximum
impurity
14
Information Gain
Which test is more informative?
Split over whether
Balance exceeds 50K
Over 50KLess or equal 50K EmployedUnemployed
Split over whether
applicant is employed
15
Impurity/Entropy (informal)
– Measures the level of impurity in a group of examples
Information Gain
Less impure Minimum
impurity
Very impure group
Gain aims to answer “how much
entropy of the training set some test
reduced ??”
16
Information Gain
• We want to determine which attribute in a given set
of training feature vectors is most useful for
discriminating between the classes to be learned.
• Information gain tells us how important a given
attribute of the feature vectors is.
• We will use it to decide the ordering of attributes in
the nodes of a decision tree.
17
Calculating Information Gain
996.0
30
16
log
30
16
30
14
log
30
14
22 











mpurity
787.0
17
4
log
17
4
17
13
log
17
13
22 











impurity
Entire population (30 instances)
17 instances
13 instances
(Weighted) Average Entropy of Children = 615.0391.0
30
13
787.0
30
17













Information Gain= 0.996 - 0.615 = 0.38
391.0
13
12
log
13
12
13
1
log
13
1
22 











impurity
Information Gain = entropy(parent) – [average entropy(children)]
gain(population)=info([14,16])-info([13,4],[1,12])
parent
entropy
child
entropy
child
entropy
18
Calculating Information Gain
615.0391.0
30
13
787.0
30
17













Information Gain= info([14,16])-info([13,4],[1,12])
= 0.996 - 0.615
= 0.38
391.0
13
12
log
13
12
13
1
log
13
1
22 











impurity
Information Gain = entropy(parent) – [average entropy(children)]
gain(population)=info([14,16])-info([13,4],[1,12])
info[14/16]=entropy(14/30,16/30) =
info[13,4]=entropy(13/17,4/17) =
info[1.12]=entropy(1/13,12/13) =
996.0
30
16
log
30
16
30
14
log
30
14
22 











impurity
787.0
17
4
log
17
4
17
13
log
17
13
22 











impurity
info([13,4],[1,12]) =
Outlook Temp Humidity Windy Play
Sunny Hot High False No
Sunny Hot High True No
Overcast Hot High False Yes
Rainy Mild High False Yes
Rainy Cool Normal False Yes
Rainy Cool Normal True No
Overcast Cool Normal True Yes
Sunny Mild High False No
Sunny Cool Normal False Yes
Rainy Mild Normal False Yes
Sunny Mild Normal True Yes
Overcast Mild High True Yes
Overcast Hot Normal False Yes
Rainy Mild High True No
Which attribute to select?
Outlook = Sunny :
info[([2,3])=
Outlook = Overcast :
Info([4,0])=
Outlook = Rainy :
Info([2,3])=

i
ii pp 2log
Outlook = Sunny :
info[([2,3])=entropy(2/5,3/5)=
Outlook = Overcast :
Info([4,0])=entropy(1,0)=
Outlook = Rainy :
Info([2,3])=entropy(3/5,2/5)=

i
ii pp 2log
Outlook = Sunny :
info[([2,3])=entropy(2/5,3/5)=−2/5log(2/5)−3/5log(3/5)=0.971bits
Outlook = Overcast :
Info([4,0])=entropy(1,0)=−1log(1)−0log(0)=0bits
Outlook = Rainy :
Info([2,3])=entropy(3/5,2/5)=−3/5log(3/5)−2/5log(2/5)=0.971bits
Expected information for attribute:
Info([3,2],[4,0],[3,2])=
Note: log(0) is normally
undefined but we
evaluate 0*log(0) as
zero
(Weighted) Average Entropy of Children =

i
ii pp 2log
Outlook = Sunny :
info[([2,3])=entropy(2/5,3/5)=−2/5log(2/5)−3/5log(3/5)=0.971bits
Outlook = Overcast :
Info([4,0])=entropy(1,0)=−1log(1)−0log(0)=0bits
Outlook = Rainy :
Info([2,3])=entropy(3/5,2/5)=−3/5log(3/5)−2/5log(2/5)=0.971bits
Expected information for attribute:
Info([3,2],[4,0],[3,2])=(5/14)×0.971+(4/14)×0+(5/14)×0.971=0.693bits
Information gain= information before splitting – information after splitting
gain(Outlook ) = info([9,5]) – info([2,3],[4,0],[3,2])
Note: log(0) is normally
undefined but we
evaluate 0*log(0) as
zero

i
ii pp 2log
Outlook = Sunny :
info[([2,3])=entropy(2/5,3/5)=−2/5log(2/5)−3/5log(3/5)=0.971bits
Outlook = Overcast :
Info([4,0])=entropy(1,0)=−1log(1)−0log(0)=0bits
Outlook = Rainy :
Info([2,3])=entropy(3/5,2/5)=−3/5log(3/5)−2/5log(2/5)=0.971bits
Expected information for attribute:
Info([3,2],[4,0],[3,2])=(5/14)×0.971+(4/14)×0+(5/14)×0.971=0.693bits
Information gain= information before splitting – information after splitting
gain(Outlook ) = info([9,5]) – info([2,3],[4,0],[3,2])
= 0.940 – 0.693
= 0.247 bits
Note: log(0) is normally
undefined but we
evaluate 0*log(0) as
zero
Humidity = high :
info[([3,4])=entropy(3/7,4/7)=−3/7log(3/7)−4/7log(4/7)=0.524+0.461=0.985 bits
Humidity = normal :
Info([6,1])=entropy(6/7,1/7)=−6/7log(6/7)−1/7log(1/7)=0.191+0.401=0.592 bits
Expected information for attribute:
Info([3,4],[6,1])=(7/14)×0.985+(7/14)×0.592=0.492+0.296= 0.788 bits
Information gain= information before splitting – information after splitting
gain(Humidity ) = info([9,5]) – info([3,4],[6,1])
= 0.940 – 0.788
= 0.152 bits
gain(Outlook ) = 0.247 bits
gain(Temperature ) = 0.029 bits
gain(Humidity ) 0.152 bits
gain(Windy ) 0.048 bits
info(nodes)
=Info([2,3],[4,0],[3,2])
=0.693bits
gain= 0.940-0.693
= 0.247 bits
info(nodes)
=Info([6,2],[3,3])
=0.892 bits
gain=0.940-0.892
= 0.048 bits
info(nodes)
=Info([2,2],[4,2],[3,1])
=0.911 bits
gain=0.940-0.911
= 0.029 bits
info(nodes)
=Info([3,4],[6,1])
=0.788bits
gain= 0.940-0.788
=0.152 bits
Info(all features) =Info(9,5) =0.940 bits
This nodes is “pure” with only
“yes” pattern, therefore lower
entropy and higher gain
gain(Outlook ) = 0.247 bits
gain(Temperature ) = 0.029 bits
gain(Humidity ) 0.152 bits
gain(Windy ) 0.048 bits
• Select the attribute with the highest gain ratio
• Information gain tells us how important a given attribute of the feature vectors is.
• We will use it to decide the ordering of attributes in the nodes of a decision tree.
• Constructing a decision tree is all about finding attribute that returns the highest
information gain(the most homogeneous branches)
Continuing to split
• gain(Outlook) =0.247 bits
• gain(Temperature ) = 0.029 bits
• gain(Humidity ) = 0.152 bits
• gain(Windy ) = 0.048 bits
Outlook Temp Humidity Windy Play
Sunny Hot High False No
Sunny Hot High True No
Overcast Hot High False Yes
Rainy Mild High False Yes
Rainy Cool Normal False Yes
Rainy Cool Normal True No
Overcast Cool Normal True Yes
Sunny Mild High False No
Sunny Cool Normal False Yes
Rainy Mild Normal False Yes
Sunny Mild Normal True Yes
Overcast Mild High True Yes
Overcast Hot Normal False Yes
Rainy Mild High True No
Outlook Temp Humidity Windy Play
Sunny Hot High False No
Sunny Hot High True No
Sunny Mild High False No
Sunny Cool Normal False Yes
Sunny Mild Normal True Yes
Temp Humidity Windy Play
Hot High False No
Hot High True No
Mild High False No
Cool Normal False Yes
Mild Normal True Yes
Temp Humidity Windy Play
Hot High False No
Hot High True No
Mild High False No
Cool Normal False Yes
Mild Normal True Yes
Temperature
No
No
Hot
Yes
No
Yes
Mild
Cool
Windy
No
No
Yes
False
No
Yes
True
Humidity
No
No
No
High
Yes
Yes
Normal
Play
No
No
No
Yes
Yes
Temperature
No
No
Hot
Yes
No
Yes
Mild
Cool
Windy
No
No
Yes
False
No
Yes
True
Temperature = Hot :
info[([2,0])=entropy(1,0)=entropy(1,0)=−1log(1)−0log(0)=0 bits
Temperature = Mild :
Info([1,1])=entropy(1/2,1/2)=−1/2log(1/2)−1/2log(1/2)=0.5+0.5=1 bits
Temperature = Cool :
Info([1,0])=entropy(1,0)= 0 bits
Expected information for attribute:
Info([2,0],[1,1],[1,0])=(2/5)×0+(2/5)×1+(1/5)x0=0+0.4+0= 0.4 bits
gain(Temperature ) = info([3,2]) – info([2,0],[1,1],[1,0])
= 0.971-0.4= 0.571 bits
Play
No
No
No
Yes
Yes
Windy = False :
info[([2,1])=entropy(2/3,1/3)=−2/3log(2/3)−1/3log(1/3)=0.9179 bits
Windy = True :
Info([1,1])=entropy(1/2,1/2)=1 bits
Expected information for attribute:
Info([2,1],[1,1])=(3/5)×0.918+(2/5)×1=0.951bits
gain(Windy ) = info([3,2]) – info([2,1],[1,1])
= 0.971-0.951= 0.020 bits
Humidity
No
No
No
High
Yes
Yes
Normal
Humidity = High :
info[([3,0])=entropy(1,0)=0bits
Humidity = Normal :
Info([2,0])=entropy(1,0)=0 bits
Expected information for attribute:
Info([3,0],[2,0])=(3/5)×0+(2/5)×0=0 bits
gain(Humidity ) = info([3,2]) – Info([3,0],[2,0])
= 0.971-0= 0.971 bits
gain(Temperature ) = 0.571 bits
gain(Humidity ) = 0.971 bits
gain(Windy ) = 0.020 bits
Outlook Temp Humidity Windy Play
Sunny Hot High False No
Sunny Hot High True No
Overcast Hot High False Yes
Rainy Mild High False Yes
Rainy Cool Normal False Yes
Rainy Cool Normal True No
Overcast Cool Normal True Yes
Sunny Mild High False No
Sunny Cool Normal False Yes
Rainy Mild Normal False Yes
Sunny Mild Normal True Yes
Overcast Mild High True Yes
Overcast Hot Normal False Yes
Rainy Mild High True No
Outlook Temp Humidity Windy Play
Rainy Mild High False Yes
Rainy Cool Normal False Yes
Rainy Cool Normal True No
Rainy Mild Normal False Yes
Rainy Mild High True No
Temp Humidity Windy Play
Mild High False Yes
Cool Normal False Yes
Cool Normal True No
Mild Normal False Yes
Mild High True No
Temp Windy Play
Mild False Yes
Cool False Yes
Cool True No
Mild False Yes
Mild True No
Temp Windy Play
Mild False Yes
Cool False Yes
Cool True No
Mild False Yes
Mild True No
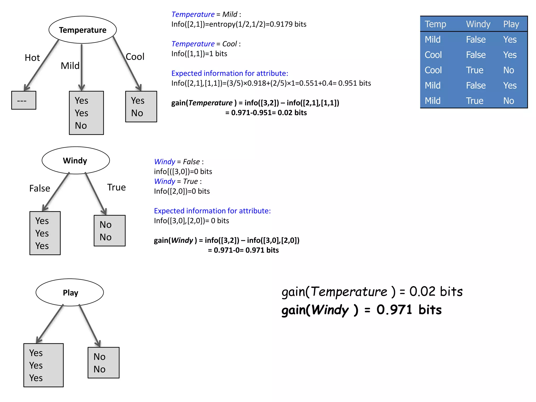
Temperature
---
Hot
Yes
Yes
No
Yes
No
Mild
Cool
Windy
Yes
Yes
Yes
False
No
No
True
Temperature = Mild :
Info([2,1])=entropy(1/2,1/2)=0.9179 bits
Temperature = Cool :
Info([1,1])=1 bits
Expected information for attribute:
Info([2,1],[1,1])=(3/5)×0.918+(2/5)×1=0.551+0.4= 0.951 bits
gain(Temperature ) = info([3,2]) – info([2,1],[1,1])
= 0.971-0.951= 0.02 bits
Play
Yes
Yes
Yes
No
No
Windy = False :
info[([3,0])=0 bits
Windy = True :
Info([2,0])=0 bits
Expected information for attribute:
Info([3,0],[2,0])= 0 bits
gain(Windy ) = info([3,2]) – info([3,0],[2,0])
= 0.971-0= 0.971 bits
gain(Temperature ) = 0.02 bits
gain(Windy ) = 0.971 bits
Final decision tree
R1: If (Outlook=Sunny) And (Humidity=High) then Play=No
R2: If (Outlook=Sunny) And (Humidity=Normal) then Play=Yes
R3: If (Outlook=Overcast) then Play=Yes
R4: If (Outlook=Rainy) And (Windy=False) then Play=Yes
R5: If (Outlook=Rainy) And (Windy=True) then Play=No
Note: not all leaves need to be pure; sometimes identical
instances have different classes
⇒ Splitting stops when data can’t be split any further
When the set contains
only samples belonging
to a single pattern, the
decision tree is
composed by a leaf
Wishlist for a purity measure
• Properties we require from a purity measure:
– When node is pure, measure should be zero
– When impurity is maximal (i.e. all classes equally likely),
measure should be maximal
– Measure should obey multistage property (i.e. decisions
can be made in several stages)
Measure ([ 2,3,4 ])=measure ([ 2,7 ]+(7 / 9)×measure
([ 3,4 ])
• Entropy is the only function that satisfies all three
properties!
Properties of the entropy
• The multistage property:
• Simplification of computation:
•
Highly-branching attributes
• Problematic: attributes with a large number of
values (extreme case: ID code)
• Subsets are more likely to be pure if there is a
large number of values
– Information gain is biased towards choosing
attributes with a large number of values
– This may result in overfitting (selection of an
attribute that is non-optimal for prediction)
• Another problem: fragmentation
Information gain is maximal for ID code (namely 0.940 bits)
Entropy of split:
Gain Ratio
• Gain ratio: a modification of the information gain
that reduces its bias
• Gain ratio takes number and size of branches into
account when choosing an attribute
– It corrects the information gain by taking the intrinsic
information of a split into account
• Intrinsic information: entropy of distribution of
instances into branches (i.e. how much info do
we need to tell which branch an instance belongs
to)
Computing the gain ratio
• Example: intrinsic information for ID code
– Info([1,1,...,1])=14×(−1/14×log(1/14))=3.807bits
• Value of attribute decreases as intrinsic
information gets larger
• Definition of gain ratio:
gain_ratio(attribute)=gain(attribute)
intrinsic_info(attribute)
• Example:
gain_ratio(ID code)=0.940 bits =0.246
3.807 bits
Gain ratios for weather data
• Assume attributes are discrete
– Discretize continues attributes
• Choose the attribute with the highest Information
gain
• Create branches for each value of attribute
• Examples partitioned based on selected attributes
• Repeat with remaining attributes
• Stropping conditions
– All examples assigned the same label
– No examples left
Building a Decision Tree(ID3 algorithm)
C4.5 Extensions
Consider every possible binary
partition: choose the partition with the
highest gain
• Top-down induction of decision trees: ID3,
algorithm developed by Ross Quinlan
– Gain ratio just one modification of this basic algorithm
– ⇒ C4.5: deals with numeric attributes, missing values,
noisy data
• Similar approach: CART
• There are many other attribute selection criteria!
(But little difference in accuracy of result)
Discussion
Q
• Suppose there is a student that decides whether or not to go in to campus
on any given day based on the weather, wakeup time, and whether there
is a seminar talk he is interested in attending. There are data collected
from 13 days.
Person Hair
Length
Weight Age Class
Homer 0” 250 36 M
Marge 10” 150 34 F
Bart 2” 90 10 M
Lisa 6” 78 8 F
Maggie 4” 20 1 F
Abe 1” 170 70 M
Selma 8” 160 41 F
Otto 10” 180 38 M
Krusty 6” 200 45 M
Comic 8” 290 38 ?
Person Hair
Length
Weight Age Class
Homer 0” 250 36 M
Marge 10” 150 34 F
Bart 2” 90 10 M
Lisa 6” 78 8 F
Maggie 4” 20 1 F
Abe 1” 170 70 M
Selma 8” 160 41 F
Otto 10” 180 38 M
Krusty 6” 200 45 M
Comic 8” 290 38 ?
Hair Length <= 5?
yes no
Entropy(4F,5M) = -(4/9)log2(4/9) - (5/9)log2(5/9)
= 0.9911
Entropy(1F,3M) = -(1/4)log2(1/4) - (3/4)log2(3/4)
= 0.8113
Entropy(3F,2M) = -(3/5)log2(3/5) - (2/5)log2(2/5)
= 0.9710
gain(Hair Length <= 5) = 0.9911 – (4/9 * 0.8113 + 5/9 * 0.9710 ) = 0.0911
Let us try splitting on
Hair length
Weight <= 160?
yes no
Entropy(4F,5M) = -(4/9)log2(4/9) - (5/9)log2(5/9)
= 0.9911
Entropy(4F,1M) = -(4/5)log2(4/5) - (1/5)log2(1/5)
= 0.7219
Entropy(0F,4M) = -(0/4)log2(0/4) - (4/4)log2(4/4)
= 0
gain(Weight <= 160) = 0.9911 – (5/9 * 0.7219 + 4/9 * 0 ) = 0.5900
Let us try splitting on
Weight
age <= 40?
yes no
Entropy(4F,5M) = -(4/9)log2(4/9) - (5/9)log2(5/9)
= 0.9911
Entropy(3F,3M) = -(3/6)log2(3/6) - (3/6)log2(3/6)
= 1
Entropy(1F,2M) = -(1/3)log2(1/3) - (2/3)log2(2/3)
= 0.9183
gain(Age <= 40) = 0.9911 – (6/9 * 1 + 3/9 * 0.9183 ) = 0.0183
Let us try splitting on
Age
Weight <= 160?
yes no
Hair Length <= 2?
yes no
Of the 3 features we had, Weight was best. But
while people who weigh over 160 are perfectly
classified (as males), the under 160 people are
not perfectly classified… So we simply
recurse!
This time we find that we can split on
Hair length, and we are done!
gain(Hair Length <= 5) = 0.0911
gain(Weight <= 160) = 0.5900
gain(Age <= 40) = 0.0183
Person Hair
Length
Weight Age Class
Marge 10” 150 34 F
Bart 2” 90 10 M
Lisa 6” 78 8 F
Maggie 4” 20 1 F
Selma 8” 160 41 F
Hair Length <= 2?
Entropy(4F,1M) = -(4/5)log2(4/5) – (1/5)log2(1/5)
= 0.2575+0.464
= 0.721
yes no
Entropy(0F,1M) =0
Entropy(4F,0M) = 0
gain(Hair Length <= 2) = 0.721 -0= 0.721
Age <= 2?
Entropy(4F,1M) = -(4/5)log2(4/5) – (1/5)log2(1/5)
= 0.2575+0.464
= 0.721
yes no
Entropy(0F,1M) =0
Entropy(4F,0M) = 0
gain(Hair Length <= 2) = 0.721 -0= 0.721
age <= 40?
Decision Tree
• Lunch with girlfriend
• Enter the restaurant or not?
• Input: features about restaurant
• Output: Enter or not
• Classification or Regression Problem?
• Classification
• Features/Attributes:
– Type: Italian, French,Thai
– Environment: Fancy, classical
– Occupied?
Occupied Type Rainy Hungry Gf/friend Happiness Class
T Pizza T T T T
F Thai T T T F
T Thai F T T F
F Other F T T F
T Other F T T T
Example of C4.5 algorithm
TABLE 7.1 (p.145)
A simple flat database
of examples for training
• If I flip a coin N times and get A heads, what is
the probability of getting heads on toss N+1
A+2
N+2
Rule of Succession
• I have a weighted coin but I don’t know what
the likehoods are for flipping heads or tails
• I flip the coin 10 times, always get heads
• What’s the probability of getting heads on 11th
try?
– A+1/N+2=10+1/10+2=11/12
• What is the probability that the sun will rise
tomorrow?
• N=1.8 x10^12 days
• A=1.8x10^12 days
99.999999999944%
Outlook Temp Humidity Windy Play
Sunny Hot High False No
Sunny Hot High True No
Sunny Mild High False No
Sunny Cool Normal False Yes
Sunny Mild Normal True Yes
Outlook Temp Humidity Windy Play
Rainy Mild High False Yes
Rainy Cool Normal False Yes
Rainy Cool Normal True No
Rainy Mild Normal False Yes
Rainy Mild High True No
gain(Temperature ) = 0.571 bits
gain(Humidity ) = 0.971 bits
gain(Windy ) = 0.020 bits
gain(Temperature ) = 0.02 bits
gain(Windy ) = 0.971 bits
Gain(Humidity)=0.02 bits
Example 3:
X1 X2 X3 X4 C
F F F F P
F F T T P
F T F T P
T T T F P
T F F F N
T T T T N
T T T F N
D=
X={X1,X2,X3,X4}
Entropy(D)=entropy(4/7,3/7)=0.98
Gain(X1 ) = 0.98 - 0.46 = 0.52
Gain(X2 ) = 0.98 – 0.97 = 0.01
Gain(X1 ) = 0.52
Gain(X2 ) = 0.01
Gain(X3 ) = 0.01
Gain(X4 ) = 0.01
X1 X2 X3 X4 C
F F F F P
F F T T P
F T F T P
X1 X2 X3 X4 C
T T T F P
T F F F N
T T T T N
T T T F N
X={X1,X2,X3}
X={X1,X2,X3}
X1 X2 X3 X4 C
F F F F P
F F T T P
F T F T P
X1 X2 X3 X4 C
T T T F P
T F F F N
T T T T N
T T T F N
X={X1,X2,X3}
All instances have the same class.
Return class P
All attributes have same information gain.
Break ties arbitrarily.
Choose X2
X1 X2 X3 X4 C
T F F F N
X1 X2 X3 X4 C
T T T F P
T T T T N
T T T F N
X={X1,X2,X3}
X={X3,X4}
All instances have the same class.
Return class N
X={X3,X4
X3 has zero information gain
X4 has positive information gain Choose X4
X1 X2 X3 X4 C
T T T T N
X1 X2 X3 X4 C
T T T F P
T T T F N
X={X3}
X3 has zero information gain
No suitable attribute for splitting
Return most common class (break ties
arbitrarily)
Note: data is inconsistent!
X={X3}
All instances have the same class. Return N.
Example 4
Outlook Temp Humidity Windy Play
Sunny Hot High False Yes
Sunny Hot High True No
Overcast Hot High False Yes
Rainy Mild High False Yes
Rainy Cool Normal False Yes
Rainy Cool Normal True No
Overcast Cool Normal True Yes
Sunny Mild High False No
Sunny Cool Normal False Yes
Rainy Mild Normal False Yes
Sunny Mild Normal True Yes
Overcast Mild High True Yes
Overcast Hot Normal False Yes
Rainy Mild High True No
Outlook
Humidity Windy
Temperature
Windy
No Yes
YesYes
No
No
RainySunny
Overcast
YesHigh
Normal
Hot
Mild
True False
Outlook Temp Humidity Windy Play
Sunny Hot High False Yes
Sunny Hot High True No
Sunny Mild High False No
Sunny Cool Normal False Yes
Sunny Mild Normal True Yes
Outlook
Humidity Windy
YesYes No
RainySunny
Overcast
YesHigh
Normal
Gain(Temperature)=0.971-0.8=0.171
Gain(Windy)=0.971-0.951=0.020
Gain(Humidity)=0.971-0.551=0.420
O T H W P
S H H F Y
S H H T N
S M H F N
O T H W P
S C N F Y
S M N T Y
Humidity Windy
Temperature YesYes No
RainySunny
Overcast
YesHigh
Normal
Hot
Mild
Outlook
O T H W P
S H H F Y
S H H T N
S M H F N
Temperature
Yes
No
Hot
No
Mild
Windy
No
Yes
False
No
True
O T H W P
S H H F Y
S H H T N
O T H W P
S M H F N
Outlook
Humidity Windy
Temperature
Windy
No Yes
Yes
No
No
RainySunny
Overcast
YesHigh
Normal
Hot
Mild
True FalseO T H W P
S H H T N O T H W P
S H H F Y
Yes
Outlook Temp Humidity Windy Play
Sunny Hot High False No
Sunny Hot High True No
Sunny Mild High False No
Sunny Cool Normal False Yes
Sunny Mild Normal True Yes
Outlook Temp Humidity Windy Play
Rainy Mild High False Yes
Rainy Cool Normal False Yes
Rainy Cool Normal True No
Rainy Mild Normal False Yes
Rainy Mild High True Nogain(Temperature ) = 0.571 bits
gain(Humidity ) = 0.971 bits
gain(Windy ) = 0.020 bits
gain(Temperature ) = 0.02 bits
gain(Windy ) = 0.971 bits
Gain(Humidity)=0.02 bits
Decision Tree Cont.
76
X1 X2 X3 X4 C
F F F F P
F F T T P
F T F T P
T T T F P
T F F F N
T T T T N
T T T F N
D=
X={X1,X2,X3,X4}
Entropy(D)=entropy(4/7,3/7)=0.98
Gain(X1 ) = 0.98 - 0.46 = 0.52 Gain(X2 ) = 0.98 – 0.97 = 0.01
Gain(X1 ) = 0.52
Gain(X2 ) = 0.01
Gain(X3 ) = 0.01
Gain(X4 ) = 0.01
X1 X2 X3 X4 C
F F F F P
F F T T P
F T F T P
X1 X2 X3 X4 C
T T T F P
T F F F N
T T T T N
T T T F N
X={X1,X2,X3} X={X1,X2,X3}
Example 2:
77
X1 X2 X3 X4 C
F F F F P
F F T T P
F T F T P
X1 X2 X3 X4 C
T T T F P
T F F F N
T T T T N
T T T F N
X={X1,X2,X3}
All instances have the same class.
Return class P
All attributes have same information gain.
Break ties arbitrarily.
Choose X2
X1 X2 X3 X4 C
T F F F N
X1 X2 X3 X4 C
T T T F P
T T T T N
T T T F N
X={X1,X2,X3}
X={X3,X4}
All instances have the same class.
Return class N
X={X3,X4
X3 has zero information gain
X4 has positive information gain Choose X4
78
X1 X2 X3 X4 C
T T T T N
X1 X2 X3 X4 C
T T T F P
T T T F N
X={X3}
X3 has zero information gain
No suitable attribute for splitting
Return most common class (break ties
arbitrarily)
Note: data is inconsistent!
X={X3}
All instances have the same class. Return N.
79
Outlook Temp Humidity Windy Play
Sunny Hot High False Yes
Sunny Hot High True No
Overcast Hot High False Yes
Rainy Mild High False Yes
Rainy Cool Normal False Yes
Rainy Cool Normal True No
Overcast Cool Normal True Yes
Sunny Mild High False No
Sunny Cool Normal False Yes
Rainy Mild Normal False Yes
Sunny Mild Normal True Yes
Overcast Mild High True Yes
Overcast Hot Normal False Yes
Rainy Mild High True No
Outlook
Humidity Windy
Temperature
Windy
No Yes
Yes
Yes
No
No
RainySunny
Overcast
YesHigh
Normal
Hot
Mild
True False
Example 3
80
Outlook Temp Humidity Windy Play
Sunny Hot High False Yes
Sunny Hot High True No
Sunny Mild High False No
Sunny Cool Normal False Yes
Sunny Mild Normal True Yes
Outlook
Humidity Windy
YesYes No
RainySunny
Overcast
YesHigh
Normal
Gain(Temperature)=0.971-0.8=0.171
Gain(Windy)=0.971-0.951=0.020
Gain(Humidity)=0.971-0.551=0.420
O T H W P
S H H F Y
S H H T N
S M H F N
O T H W P
S C N F Y
S M N T Y
81
Humidity Windy
Temperature YesYes No
RainySunny
Overcast
YesHigh
Normal
Hot
Mild
Outlook
O T H W P
S H H F Y
S H H T N
S M H F N
Temperature
Yes
No
Hot
No
Mild
Windy
No
Yes
False
No
True
O T H W P
S H H F Y
S H H T N
O T H W P
S M H F N
82
Outlook
Humidity Windy
Temperature
Windy
No Yes
Yes
No
No
RainySunny
Overcast
YesHigh
Normal
Hot
Mild
True FalseO T H W P
S H H T N O T H W P
S H H F Y
Yes
83

Decision tree

  • 1.
  • 3.
    Decision Tree • Decisiontree builds classification or regression models in the form of a tree structure • It breaks down a dataset into smaller and smaller subsets while at the same time an associated decision tree is incrementally developed • The final results is a tree with decision nodes and leaf notes. – Decision nodes(ex: Outlook) has two or more branches(ex: Sunny, Overcast and Rainy) – Leaf Node(ex: Play=Yes or Play=No) – Topmost decision node in a tree which corresponds to the best predictor called root node • Decision trees can handle both categorical and numerical data
  • 4.
    Decision tree learningAlgorithms • ID3 (Iterative Dichotomiser 3) • C4.5 (successor of ID3) • CART (Classification And Regression Tree) • CHAID (CHi-squared Automatic Interaction Detector). Performs multi-level splits when computing classification trees) • MARS: extends decision trees to handle numerical data better.
  • 5.
    How it works •The core algorithm for building decisions tress called ID3 by J.R. Quinlan which employs a top-down, greedy search through the space of possible branches with no backtracking • ID3 uses Entropy and information Gain to construct a decision tree
  • 6.
    DIVIDE-AND-CONQUER(CONSTRUCTING DECISION TREES • Divideand Conquer approach (Strategy: top down) – First: select attribute for root node : create branch for each possible attribute value – Then: split instances into subsets ; One for each branch extending from the node – Finally: repeat recursively for each branch, using only instances that reach the branch • Stop if all instances have same class
  • 7.
    Outlook Temp HumidityWindy Play Sunny Hot High False No Sunny Hot High True No Overcast Hot High False Yes Rainy Mild High False Yes Rainy Cool Normal False Yes Rainy Cool Normal True No Overcast Cool Normal True Yes Sunny Mild High False No Sunny Cool Normal False Yes Rainy Mild Normal False Yes Sunny Mild Normal True Yes Overcast Mild High True Yes Overcast Hot Normal False Yes Rainy Mild High True No Which attribute to select?
  • 9.
    Criterion for attributeselection • Which is the best attribute? – The one which will result in the smallest tree – Heuristic: choose the attribute that produces the “purest” nodes • Need a good measure of purity! – Maximal when? – Minimal when? • Popular impurity criterion: Information gain – Information gain increases with the average purity of the subsets • Measure information in bits – Given a probability distribution, the info required to predict an event is the distribution’s entropy – Entropy gives the information required in bits (can involve fractions of bits!) • Formula for computing the entropy: – Entropy(p1,p2,...,pn)=−p1logp1−p2 logp2...−pnlogpn Purity measure of each node improves the feature/attribute selection
  • 10.
    10 Entropy: a commonway to measure impurity • Entropy = pi is the probability of class i Compute it as the proportion of class i in the set. • Entropy comes from information theory. The higher the entropy the more the information content.  i ii pp 2log Entropy aims to answer “how uncertain we are of the outcome?”
  • 11.
    Entropy • A decisiontree is built top-down from root node and involves partitioning the data into subsets that contain instances with similar values(homogeneous) • ID3 algorithm uses entropy to calculate the homogeneity of a sample • If the sample is completely homogeneous the entropy is zero and if the samples is an equally divided it has entropy of one
  • 12.
    12 2-Class Cases: • Whatis the entropy of a group in which all examples belong to the same class? – entropy = • What is the entropy of a group with 50% in either class? – entropy = Minimum impurity Maximum impurity  i ii pp 2logEntropy =
  • 13.
    13 2-Class Cases: • Whatis the entropy of a group in which all examples belong to the same class? – entropy = - 1 log21 = 0 • What is the entropy of a group with 50% in either class? – entropy = -0.5 log20.5 – 0.5 log20.5 =1 Minimum impurity Maximum impurity
  • 14.
    14 Information Gain Which testis more informative? Split over whether Balance exceeds 50K Over 50KLess or equal 50K EmployedUnemployed Split over whether applicant is employed
  • 15.
    15 Impurity/Entropy (informal) – Measuresthe level of impurity in a group of examples Information Gain Less impure Minimum impurity Very impure group Gain aims to answer “how much entropy of the training set some test reduced ??”
  • 16.
    16 Information Gain • Wewant to determine which attribute in a given set of training feature vectors is most useful for discriminating between the classes to be learned. • Information gain tells us how important a given attribute of the feature vectors is. • We will use it to decide the ordering of attributes in the nodes of a decision tree.
  • 17.
    17 Calculating Information Gain 996.0 30 16 log 30 16 30 14 log 30 14 22            mpurity 787.0 17 4 log 17 4 17 13 log 17 13 22             impurity Entire population (30 instances) 17 instances 13 instances (Weighted) Average Entropy of Children = 615.0391.0 30 13 787.0 30 17              Information Gain= 0.996 - 0.615 = 0.38 391.0 13 12 log 13 12 13 1 log 13 1 22             impurity Information Gain = entropy(parent) – [average entropy(children)] gain(population)=info([14,16])-info([13,4],[1,12]) parent entropy child entropy child entropy
  • 18.
    18 Calculating Information Gain 615.0391.0 30 13 787.0 30 17              InformationGain= info([14,16])-info([13,4],[1,12]) = 0.996 - 0.615 = 0.38 391.0 13 12 log 13 12 13 1 log 13 1 22             impurity Information Gain = entropy(parent) – [average entropy(children)] gain(population)=info([14,16])-info([13,4],[1,12]) info[14/16]=entropy(14/30,16/30) = info[13,4]=entropy(13/17,4/17) = info[1.12]=entropy(1/13,12/13) = 996.0 30 16 log 30 16 30 14 log 30 14 22             impurity 787.0 17 4 log 17 4 17 13 log 17 13 22             impurity info([13,4],[1,12]) =
  • 19.
    Outlook Temp HumidityWindy Play Sunny Hot High False No Sunny Hot High True No Overcast Hot High False Yes Rainy Mild High False Yes Rainy Cool Normal False Yes Rainy Cool Normal True No Overcast Cool Normal True Yes Sunny Mild High False No Sunny Cool Normal False Yes Rainy Mild Normal False Yes Sunny Mild Normal True Yes Overcast Mild High True Yes Overcast Hot Normal False Yes Rainy Mild High True No Which attribute to select?
  • 21.
    Outlook = Sunny: info[([2,3])= Outlook = Overcast : Info([4,0])= Outlook = Rainy : Info([2,3])=  i ii pp 2log
  • 22.
    Outlook = Sunny: info[([2,3])=entropy(2/5,3/5)= Outlook = Overcast : Info([4,0])=entropy(1,0)= Outlook = Rainy : Info([2,3])=entropy(3/5,2/5)=  i ii pp 2log
  • 23.
    Outlook = Sunny: info[([2,3])=entropy(2/5,3/5)=−2/5log(2/5)−3/5log(3/5)=0.971bits Outlook = Overcast : Info([4,0])=entropy(1,0)=−1log(1)−0log(0)=0bits Outlook = Rainy : Info([2,3])=entropy(3/5,2/5)=−3/5log(3/5)−2/5log(2/5)=0.971bits Expected information for attribute: Info([3,2],[4,0],[3,2])= Note: log(0) is normally undefined but we evaluate 0*log(0) as zero (Weighted) Average Entropy of Children =  i ii pp 2log
  • 24.
    Outlook = Sunny: info[([2,3])=entropy(2/5,3/5)=−2/5log(2/5)−3/5log(3/5)=0.971bits Outlook = Overcast : Info([4,0])=entropy(1,0)=−1log(1)−0log(0)=0bits Outlook = Rainy : Info([2,3])=entropy(3/5,2/5)=−3/5log(3/5)−2/5log(2/5)=0.971bits Expected information for attribute: Info([3,2],[4,0],[3,2])=(5/14)×0.971+(4/14)×0+(5/14)×0.971=0.693bits Information gain= information before splitting – information after splitting gain(Outlook ) = info([9,5]) – info([2,3],[4,0],[3,2]) Note: log(0) is normally undefined but we evaluate 0*log(0) as zero  i ii pp 2log
  • 25.
    Outlook = Sunny: info[([2,3])=entropy(2/5,3/5)=−2/5log(2/5)−3/5log(3/5)=0.971bits Outlook = Overcast : Info([4,0])=entropy(1,0)=−1log(1)−0log(0)=0bits Outlook = Rainy : Info([2,3])=entropy(3/5,2/5)=−3/5log(3/5)−2/5log(2/5)=0.971bits Expected information for attribute: Info([3,2],[4,0],[3,2])=(5/14)×0.971+(4/14)×0+(5/14)×0.971=0.693bits Information gain= information before splitting – information after splitting gain(Outlook ) = info([9,5]) – info([2,3],[4,0],[3,2]) = 0.940 – 0.693 = 0.247 bits Note: log(0) is normally undefined but we evaluate 0*log(0) as zero
  • 26.
    Humidity = high: info[([3,4])=entropy(3/7,4/7)=−3/7log(3/7)−4/7log(4/7)=0.524+0.461=0.985 bits Humidity = normal : Info([6,1])=entropy(6/7,1/7)=−6/7log(6/7)−1/7log(1/7)=0.191+0.401=0.592 bits Expected information for attribute: Info([3,4],[6,1])=(7/14)×0.985+(7/14)×0.592=0.492+0.296= 0.788 bits Information gain= information before splitting – information after splitting gain(Humidity ) = info([9,5]) – info([3,4],[6,1]) = 0.940 – 0.788 = 0.152 bits
  • 27.
    gain(Outlook ) =0.247 bits gain(Temperature ) = 0.029 bits gain(Humidity ) 0.152 bits gain(Windy ) 0.048 bits info(nodes) =Info([2,3],[4,0],[3,2]) =0.693bits gain= 0.940-0.693 = 0.247 bits info(nodes) =Info([6,2],[3,3]) =0.892 bits gain=0.940-0.892 = 0.048 bits info(nodes) =Info([2,2],[4,2],[3,1]) =0.911 bits gain=0.940-0.911 = 0.029 bits info(nodes) =Info([3,4],[6,1]) =0.788bits gain= 0.940-0.788 =0.152 bits Info(all features) =Info(9,5) =0.940 bits This nodes is “pure” with only “yes” pattern, therefore lower entropy and higher gain
  • 28.
    gain(Outlook ) =0.247 bits gain(Temperature ) = 0.029 bits gain(Humidity ) 0.152 bits gain(Windy ) 0.048 bits • Select the attribute with the highest gain ratio • Information gain tells us how important a given attribute of the feature vectors is. • We will use it to decide the ordering of attributes in the nodes of a decision tree. • Constructing a decision tree is all about finding attribute that returns the highest information gain(the most homogeneous branches)
  • 29.
    Continuing to split •gain(Outlook) =0.247 bits • gain(Temperature ) = 0.029 bits • gain(Humidity ) = 0.152 bits • gain(Windy ) = 0.048 bits
  • 30.
    Outlook Temp HumidityWindy Play Sunny Hot High False No Sunny Hot High True No Overcast Hot High False Yes Rainy Mild High False Yes Rainy Cool Normal False Yes Rainy Cool Normal True No Overcast Cool Normal True Yes Sunny Mild High False No Sunny Cool Normal False Yes Rainy Mild Normal False Yes Sunny Mild Normal True Yes Overcast Mild High True Yes Overcast Hot Normal False Yes Rainy Mild High True No Outlook Temp Humidity Windy Play Sunny Hot High False No Sunny Hot High True No Sunny Mild High False No Sunny Cool Normal False Yes Sunny Mild Normal True Yes Temp Humidity Windy Play Hot High False No Hot High True No Mild High False No Cool Normal False Yes Mild Normal True Yes
  • 31.
    Temp Humidity WindyPlay Hot High False No Hot High True No Mild High False No Cool Normal False Yes Mild Normal True Yes Temperature No No Hot Yes No Yes Mild Cool Windy No No Yes False No Yes True Humidity No No No High Yes Yes Normal Play No No No Yes Yes
  • 32.
    Temperature No No Hot Yes No Yes Mild Cool Windy No No Yes False No Yes True Temperature = Hot: info[([2,0])=entropy(1,0)=entropy(1,0)=−1log(1)−0log(0)=0 bits Temperature = Mild : Info([1,1])=entropy(1/2,1/2)=−1/2log(1/2)−1/2log(1/2)=0.5+0.5=1 bits Temperature = Cool : Info([1,0])=entropy(1,0)= 0 bits Expected information for attribute: Info([2,0],[1,1],[1,0])=(2/5)×0+(2/5)×1+(1/5)x0=0+0.4+0= 0.4 bits gain(Temperature ) = info([3,2]) – info([2,0],[1,1],[1,0]) = 0.971-0.4= 0.571 bits Play No No No Yes Yes Windy = False : info[([2,1])=entropy(2/3,1/3)=−2/3log(2/3)−1/3log(1/3)=0.9179 bits Windy = True : Info([1,1])=entropy(1/2,1/2)=1 bits Expected information for attribute: Info([2,1],[1,1])=(3/5)×0.918+(2/5)×1=0.951bits gain(Windy ) = info([3,2]) – info([2,1],[1,1]) = 0.971-0.951= 0.020 bits Humidity No No No High Yes Yes Normal Humidity = High : info[([3,0])=entropy(1,0)=0bits Humidity = Normal : Info([2,0])=entropy(1,0)=0 bits Expected information for attribute: Info([3,0],[2,0])=(3/5)×0+(2/5)×0=0 bits gain(Humidity ) = info([3,2]) – Info([3,0],[2,0]) = 0.971-0= 0.971 bits gain(Temperature ) = 0.571 bits gain(Humidity ) = 0.971 bits gain(Windy ) = 0.020 bits
  • 33.
    Outlook Temp HumidityWindy Play Sunny Hot High False No Sunny Hot High True No Overcast Hot High False Yes Rainy Mild High False Yes Rainy Cool Normal False Yes Rainy Cool Normal True No Overcast Cool Normal True Yes Sunny Mild High False No Sunny Cool Normal False Yes Rainy Mild Normal False Yes Sunny Mild Normal True Yes Overcast Mild High True Yes Overcast Hot Normal False Yes Rainy Mild High True No Outlook Temp Humidity Windy Play Rainy Mild High False Yes Rainy Cool Normal False Yes Rainy Cool Normal True No Rainy Mild Normal False Yes Rainy Mild High True No Temp Humidity Windy Play Mild High False Yes Cool Normal False Yes Cool Normal True No Mild Normal False Yes Mild High True No Temp Windy Play Mild False Yes Cool False Yes Cool True No Mild False Yes Mild True No
  • 34.
    Temp Windy Play MildFalse Yes Cool False Yes Cool True No Mild False Yes Mild True No Temperature --- Hot Yes Yes No Yes No Mild Cool Windy Yes Yes Yes False No No True Temperature = Mild : Info([2,1])=entropy(1/2,1/2)=0.9179 bits Temperature = Cool : Info([1,1])=1 bits Expected information for attribute: Info([2,1],[1,1])=(3/5)×0.918+(2/5)×1=0.551+0.4= 0.951 bits gain(Temperature ) = info([3,2]) – info([2,1],[1,1]) = 0.971-0.951= 0.02 bits Play Yes Yes Yes No No Windy = False : info[([3,0])=0 bits Windy = True : Info([2,0])=0 bits Expected information for attribute: Info([3,0],[2,0])= 0 bits gain(Windy ) = info([3,2]) – info([3,0],[2,0]) = 0.971-0= 0.971 bits gain(Temperature ) = 0.02 bits gain(Windy ) = 0.971 bits
  • 35.
    Final decision tree R1:If (Outlook=Sunny) And (Humidity=High) then Play=No R2: If (Outlook=Sunny) And (Humidity=Normal) then Play=Yes R3: If (Outlook=Overcast) then Play=Yes R4: If (Outlook=Rainy) And (Windy=False) then Play=Yes R5: If (Outlook=Rainy) And (Windy=True) then Play=No Note: not all leaves need to be pure; sometimes identical instances have different classes ⇒ Splitting stops when data can’t be split any further When the set contains only samples belonging to a single pattern, the decision tree is composed by a leaf
  • 36.
    Wishlist for apurity measure • Properties we require from a purity measure: – When node is pure, measure should be zero – When impurity is maximal (i.e. all classes equally likely), measure should be maximal – Measure should obey multistage property (i.e. decisions can be made in several stages) Measure ([ 2,3,4 ])=measure ([ 2,7 ]+(7 / 9)×measure ([ 3,4 ]) • Entropy is the only function that satisfies all three properties!
  • 37.
    Properties of theentropy • The multistage property: • Simplification of computation: •
  • 38.
    Highly-branching attributes • Problematic:attributes with a large number of values (extreme case: ID code) • Subsets are more likely to be pure if there is a large number of values – Information gain is biased towards choosing attributes with a large number of values – This may result in overfitting (selection of an attribute that is non-optimal for prediction) • Another problem: fragmentation
  • 39.
    Information gain ismaximal for ID code (namely 0.940 bits) Entropy of split:
  • 40.
    Gain Ratio • Gainratio: a modification of the information gain that reduces its bias • Gain ratio takes number and size of branches into account when choosing an attribute – It corrects the information gain by taking the intrinsic information of a split into account • Intrinsic information: entropy of distribution of instances into branches (i.e. how much info do we need to tell which branch an instance belongs to)
  • 41.
    Computing the gainratio • Example: intrinsic information for ID code – Info([1,1,...,1])=14×(−1/14×log(1/14))=3.807bits • Value of attribute decreases as intrinsic information gets larger • Definition of gain ratio: gain_ratio(attribute)=gain(attribute) intrinsic_info(attribute) • Example: gain_ratio(ID code)=0.940 bits =0.246 3.807 bits
  • 42.
    Gain ratios forweather data
  • 43.
    • Assume attributesare discrete – Discretize continues attributes • Choose the attribute with the highest Information gain • Create branches for each value of attribute • Examples partitioned based on selected attributes • Repeat with remaining attributes • Stropping conditions – All examples assigned the same label – No examples left Building a Decision Tree(ID3 algorithm)
  • 44.
    C4.5 Extensions Consider everypossible binary partition: choose the partition with the highest gain
  • 45.
    • Top-down inductionof decision trees: ID3, algorithm developed by Ross Quinlan – Gain ratio just one modification of this basic algorithm – ⇒ C4.5: deals with numeric attributes, missing values, noisy data • Similar approach: CART • There are many other attribute selection criteria! (But little difference in accuracy of result) Discussion
  • 46.
    Q • Suppose thereis a student that decides whether or not to go in to campus on any given day based on the weather, wakeup time, and whether there is a seminar talk he is interested in attending. There are data collected from 13 days.
  • 47.
    Person Hair Length Weight AgeClass Homer 0” 250 36 M Marge 10” 150 34 F Bart 2” 90 10 M Lisa 6” 78 8 F Maggie 4” 20 1 F Abe 1” 170 70 M Selma 8” 160 41 F Otto 10” 180 38 M Krusty 6” 200 45 M Comic 8” 290 38 ?
  • 48.
    Person Hair Length Weight AgeClass Homer 0” 250 36 M Marge 10” 150 34 F Bart 2” 90 10 M Lisa 6” 78 8 F Maggie 4” 20 1 F Abe 1” 170 70 M Selma 8” 160 41 F Otto 10” 180 38 M Krusty 6” 200 45 M Comic 8” 290 38 ?
  • 49.
    Hair Length <=5? yes no Entropy(4F,5M) = -(4/9)log2(4/9) - (5/9)log2(5/9) = 0.9911 Entropy(1F,3M) = -(1/4)log2(1/4) - (3/4)log2(3/4) = 0.8113 Entropy(3F,2M) = -(3/5)log2(3/5) - (2/5)log2(2/5) = 0.9710 gain(Hair Length <= 5) = 0.9911 – (4/9 * 0.8113 + 5/9 * 0.9710 ) = 0.0911 Let us try splitting on Hair length
  • 50.
    Weight <= 160? yesno Entropy(4F,5M) = -(4/9)log2(4/9) - (5/9)log2(5/9) = 0.9911 Entropy(4F,1M) = -(4/5)log2(4/5) - (1/5)log2(1/5) = 0.7219 Entropy(0F,4M) = -(0/4)log2(0/4) - (4/4)log2(4/4) = 0 gain(Weight <= 160) = 0.9911 – (5/9 * 0.7219 + 4/9 * 0 ) = 0.5900 Let us try splitting on Weight
  • 51.
    age <= 40? yesno Entropy(4F,5M) = -(4/9)log2(4/9) - (5/9)log2(5/9) = 0.9911 Entropy(3F,3M) = -(3/6)log2(3/6) - (3/6)log2(3/6) = 1 Entropy(1F,2M) = -(1/3)log2(1/3) - (2/3)log2(2/3) = 0.9183 gain(Age <= 40) = 0.9911 – (6/9 * 1 + 3/9 * 0.9183 ) = 0.0183 Let us try splitting on Age
  • 52.
    Weight <= 160? yesno Hair Length <= 2? yes no Of the 3 features we had, Weight was best. But while people who weigh over 160 are perfectly classified (as males), the under 160 people are not perfectly classified… So we simply recurse! This time we find that we can split on Hair length, and we are done! gain(Hair Length <= 5) = 0.0911 gain(Weight <= 160) = 0.5900 gain(Age <= 40) = 0.0183
  • 53.
    Person Hair Length Weight AgeClass Marge 10” 150 34 F Bart 2” 90 10 M Lisa 6” 78 8 F Maggie 4” 20 1 F Selma 8” 160 41 F
  • 54.
    Hair Length <=2? Entropy(4F,1M) = -(4/5)log2(4/5) – (1/5)log2(1/5) = 0.2575+0.464 = 0.721 yes no Entropy(0F,1M) =0 Entropy(4F,0M) = 0 gain(Hair Length <= 2) = 0.721 -0= 0.721
  • 55.
    Age <= 2? Entropy(4F,1M)= -(4/5)log2(4/5) – (1/5)log2(1/5) = 0.2575+0.464 = 0.721 yes no Entropy(0F,1M) =0 Entropy(4F,0M) = 0 gain(Hair Length <= 2) = 0.721 -0= 0.721 age <= 40?
  • 56.
    Decision Tree • Lunchwith girlfriend • Enter the restaurant or not?
  • 57.
    • Input: featuresabout restaurant • Output: Enter or not • Classification or Regression Problem? • Classification • Features/Attributes: – Type: Italian, French,Thai – Environment: Fancy, classical – Occupied?
  • 58.
    Occupied Type RainyHungry Gf/friend Happiness Class T Pizza T T T T F Thai T T T F T Thai F T T F F Other F T T F T Other F T T T
  • 59.
    Example of C4.5algorithm TABLE 7.1 (p.145) A simple flat database of examples for training
  • 60.
    • If Iflip a coin N times and get A heads, what is the probability of getting heads on toss N+1 A+2 N+2 Rule of Succession
  • 61.
    • I havea weighted coin but I don’t know what the likehoods are for flipping heads or tails • I flip the coin 10 times, always get heads • What’s the probability of getting heads on 11th try? – A+1/N+2=10+1/10+2=11/12
  • 62.
    • What isthe probability that the sun will rise tomorrow? • N=1.8 x10^12 days • A=1.8x10^12 days 99.999999999944%
  • 63.
    Outlook Temp HumidityWindy Play Sunny Hot High False No Sunny Hot High True No Sunny Mild High False No Sunny Cool Normal False Yes Sunny Mild Normal True Yes Outlook Temp Humidity Windy Play Rainy Mild High False Yes Rainy Cool Normal False Yes Rainy Cool Normal True No Rainy Mild Normal False Yes Rainy Mild High True No gain(Temperature ) = 0.571 bits gain(Humidity ) = 0.971 bits gain(Windy ) = 0.020 bits gain(Temperature ) = 0.02 bits gain(Windy ) = 0.971 bits Gain(Humidity)=0.02 bits
  • 64.
  • 65.
    X1 X2 X3X4 C F F F F P F F T T P F T F T P T T T F P T F F F N T T T T N T T T F N D= X={X1,X2,X3,X4} Entropy(D)=entropy(4/7,3/7)=0.98 Gain(X1 ) = 0.98 - 0.46 = 0.52 Gain(X2 ) = 0.98 – 0.97 = 0.01 Gain(X1 ) = 0.52 Gain(X2 ) = 0.01 Gain(X3 ) = 0.01 Gain(X4 ) = 0.01 X1 X2 X3 X4 C F F F F P F F T T P F T F T P X1 X2 X3 X4 C T T T F P T F F F N T T T T N T T T F N X={X1,X2,X3} X={X1,X2,X3}
  • 66.
    X1 X2 X3X4 C F F F F P F F T T P F T F T P X1 X2 X3 X4 C T T T F P T F F F N T T T T N T T T F N X={X1,X2,X3} All instances have the same class. Return class P All attributes have same information gain. Break ties arbitrarily. Choose X2 X1 X2 X3 X4 C T F F F N X1 X2 X3 X4 C T T T F P T T T T N T T T F N X={X1,X2,X3} X={X3,X4} All instances have the same class. Return class N X={X3,X4 X3 has zero information gain X4 has positive information gain Choose X4
  • 67.
    X1 X2 X3X4 C T T T T N X1 X2 X3 X4 C T T T F P T T T F N X={X3} X3 has zero information gain No suitable attribute for splitting Return most common class (break ties arbitrarily) Note: data is inconsistent! X={X3} All instances have the same class. Return N.
  • 68.
  • 69.
    Outlook Temp HumidityWindy Play Sunny Hot High False Yes Sunny Hot High True No Overcast Hot High False Yes Rainy Mild High False Yes Rainy Cool Normal False Yes Rainy Cool Normal True No Overcast Cool Normal True Yes Sunny Mild High False No Sunny Cool Normal False Yes Rainy Mild Normal False Yes Sunny Mild Normal True Yes Overcast Mild High True Yes Overcast Hot Normal False Yes Rainy Mild High True No Outlook Humidity Windy Temperature Windy No Yes YesYes No No RainySunny Overcast YesHigh Normal Hot Mild True False
  • 70.
    Outlook Temp HumidityWindy Play Sunny Hot High False Yes Sunny Hot High True No Sunny Mild High False No Sunny Cool Normal False Yes Sunny Mild Normal True Yes Outlook Humidity Windy YesYes No RainySunny Overcast YesHigh Normal Gain(Temperature)=0.971-0.8=0.171 Gain(Windy)=0.971-0.951=0.020 Gain(Humidity)=0.971-0.551=0.420 O T H W P S H H F Y S H H T N S M H F N O T H W P S C N F Y S M N T Y
  • 71.
    Humidity Windy Temperature YesYesNo RainySunny Overcast YesHigh Normal Hot Mild Outlook O T H W P S H H F Y S H H T N S M H F N Temperature Yes No Hot No Mild Windy No Yes False No True O T H W P S H H F Y S H H T N O T H W P S M H F N
  • 72.
  • 73.
    Outlook Temp HumidityWindy Play Sunny Hot High False No Sunny Hot High True No Sunny Mild High False No Sunny Cool Normal False Yes Sunny Mild Normal True Yes Outlook Temp Humidity Windy Play Rainy Mild High False Yes Rainy Cool Normal False Yes Rainy Cool Normal True No Rainy Mild Normal False Yes Rainy Mild High True Nogain(Temperature ) = 0.571 bits gain(Humidity ) = 0.971 bits gain(Windy ) = 0.020 bits gain(Temperature ) = 0.02 bits gain(Windy ) = 0.971 bits Gain(Humidity)=0.02 bits Decision Tree Cont. 76
  • 74.
    X1 X2 X3X4 C F F F F P F F T T P F T F T P T T T F P T F F F N T T T T N T T T F N D= X={X1,X2,X3,X4} Entropy(D)=entropy(4/7,3/7)=0.98 Gain(X1 ) = 0.98 - 0.46 = 0.52 Gain(X2 ) = 0.98 – 0.97 = 0.01 Gain(X1 ) = 0.52 Gain(X2 ) = 0.01 Gain(X3 ) = 0.01 Gain(X4 ) = 0.01 X1 X2 X3 X4 C F F F F P F F T T P F T F T P X1 X2 X3 X4 C T T T F P T F F F N T T T T N T T T F N X={X1,X2,X3} X={X1,X2,X3} Example 2: 77
  • 75.
    X1 X2 X3X4 C F F F F P F F T T P F T F T P X1 X2 X3 X4 C T T T F P T F F F N T T T T N T T T F N X={X1,X2,X3} All instances have the same class. Return class P All attributes have same information gain. Break ties arbitrarily. Choose X2 X1 X2 X3 X4 C T F F F N X1 X2 X3 X4 C T T T F P T T T T N T T T F N X={X1,X2,X3} X={X3,X4} All instances have the same class. Return class N X={X3,X4 X3 has zero information gain X4 has positive information gain Choose X4 78
  • 76.
    X1 X2 X3X4 C T T T T N X1 X2 X3 X4 C T T T F P T T T F N X={X3} X3 has zero information gain No suitable attribute for splitting Return most common class (break ties arbitrarily) Note: data is inconsistent! X={X3} All instances have the same class. Return N. 79
  • 77.
    Outlook Temp HumidityWindy Play Sunny Hot High False Yes Sunny Hot High True No Overcast Hot High False Yes Rainy Mild High False Yes Rainy Cool Normal False Yes Rainy Cool Normal True No Overcast Cool Normal True Yes Sunny Mild High False No Sunny Cool Normal False Yes Rainy Mild Normal False Yes Sunny Mild Normal True Yes Overcast Mild High True Yes Overcast Hot Normal False Yes Rainy Mild High True No Outlook Humidity Windy Temperature Windy No Yes Yes Yes No No RainySunny Overcast YesHigh Normal Hot Mild True False Example 3 80
  • 78.
    Outlook Temp HumidityWindy Play Sunny Hot High False Yes Sunny Hot High True No Sunny Mild High False No Sunny Cool Normal False Yes Sunny Mild Normal True Yes Outlook Humidity Windy YesYes No RainySunny Overcast YesHigh Normal Gain(Temperature)=0.971-0.8=0.171 Gain(Windy)=0.971-0.951=0.020 Gain(Humidity)=0.971-0.551=0.420 O T H W P S H H F Y S H H T N S M H F N O T H W P S C N F Y S M N T Y 81
  • 79.
    Humidity Windy Temperature YesYesNo RainySunny Overcast YesHigh Normal Hot Mild Outlook O T H W P S H H F Y S H H T N S M H F N Temperature Yes No Hot No Mild Windy No Yes False No True O T H W P S H H F Y S H H T N O T H W P S M H F N 82
  • 80.

Editor's Notes

  • #3 http://www.simafore.com/blog/bid/62482/2-main-differences-between-classification-and-regression-trees
  • #4 Leaf nodes : represent classification or decision
  • #5 Sucessor: a person or thing that succeeds another.
  • #11 Multiplying probability of each class by lop based value of that probability and summing all Entropy comes from information theory. The higher the entropy the more the information content. What does that mean for learning from examples?
  • #13 1)not a good training set for learning 2)good training set for learning
  • #14 1)not a good training set for learning 2)good training set for learning
  • #22 Information gain=decrease of antropy
  • #23 Information gain=decrease of antropy
  • #24 Information gain=decrease of antropy
  • #25 Information gain=decrease of antropy
  • #26 Information gain=decrease of antropy
  • #27 Information gain=decrease of antropy
  • #30 outlook as the splitting attribute at here
  • #36 ● Note: not all leaves need to be pure; sometimes identical instances have different classes ⇒ Splitting stops when data can’t be split any further
  • #37 When the number of either yes’s or no’s is zero, the information is zero. Whenthenumberofyes’sandno’sisequal,theinformationreachesa maximum.
  • #40 0.940 because 9,5 our same example
  • #46 ID3 (Iterative Dichotomiser 3) ID3 is the precursor to the C4.5 algorithm,; C4.5 is extension to ID3 smallest entropy (or largest information gain) value.
  • #59 Numerical many times If not one time Decision tree algorithms: C4.5 Best attribute
  • #60 . By asking just 8 questions, you can distinguish between 5^8 Don’t know: to ignore question Probably varience: make “yes” or “np”
  • #66 Phylosopical question As we know sun rises the every possible day