Android Application Development Getting Started Ahsanul Karim [email_address] Sentinel Solutions Ltd. http://www.sentinelbd.com
General Course Outline Introduction to Android and Mobile Devices Setting up Development Environment Application Architecture and Lifecycle Java Language Basics and Syntax Object Oriented Programming in Java Vertical and Horizontal Libraries in Java Object Oriented Principles and Practice Building Android Applications Android User Interface Common Controls Android Application Components: Activity, BroadcastListener, Service, Content Provider
System Requirements Setting up Development Environment Supported OS Windows XP (32-bit), Vista (32- or 64-bit), or Windows 7 (32- or 64-bit) Mac OS X 10.5.8 or later (x86 only) Linux (tested on Ubuntu Linux, Lucid Lynx) Supported Development Environment (Eclipse IDE based) Eclipse 3.4 (Ganymede) or greater/Eclipse Classic (versions 3.5.1 and higher) JDK 1.5 or 1.6 ADT Plugin
To set up the development environment, we need: Java Development Kit (JDK 1.5+, 1.6 is preferable) Eclipse IDE Android SDK Setting up Development Environment(Contd.)
Java Development Kit (JDK) Setting up Development Environment (Contd.) Download Link:  http://www.java.com/en/download/index.jsp Download JDK from here and Install JDK
Eclipse IDE Setting up Development Environment (Contd.) Download Link:  http://eclipse.org/downloads/   Download the highlighted version of Eclipse IDE
Android SDK  Setting up Development Environment (Contd.) Link:  http://developer.android.com/sdk/index.html   Download and Install the SDK starter package from the table above (Highlighted)
Android SDK Setup (1)  Setting up Development Environment (Contd.) 1. Install available packages to get all SDK platform versions
Android SDK Setup (2) Setting up Development Environment (Contd.) 2. Installation progress
Android SDK Setup (3) Setting up Development Environment (Contd.) 3. ADT Plugin for Eclipse ADT Plugin:   Android Development Tools (ADT) is a plugin for the Eclipse IDE for extending the capabilities of Eclipse to  set up new Android projects creating an  application UI adding components  based on the Android Framework API debugging  your applications using the Android SDK tools exporting signed (or unsigned) APKs  in order to distribute your application We’ll see the 5 points gradually during development
Android SDK Setup (4) Setting up Development Environment (Contd.) 4. Installing the ADT Start Eclipse, then select  Help  >  Install New Software... . Click  Add , in the top-right corner. In the next window, you'll see a list of the tools to be downloaded. Click  Next .  Read and accept the license agreements, then click  Finish . When the installation completes, restart Eclipse.
Android SDK Setup (5) Setting up Development Environment (Contd.) 5. Set SDK path Start Eclipse, then select  Window  >  Preferences Browse and show the path of Android SDK. Press  Apply  and  OK. Development Environment Setup is now completed!
Let’s say “Hello” to the Android World! In the subsequent slides:  We’ll  create an application step by step  using the help of IDE and ADT. We’ll then explain  application structure  and identify the  building blocks . We’ll experiment with  components  and learn to convert our  innovative ideas into neat apps. Now that our development environment is ready, we’ll build our first Android application.
Let’s say “Hello” to the Android World! (Contd.) 1. Start Eclipse and Go to  File > New > Android Project 2. We keep project name  “Hello World”  (Since 1970 Ritchie’s book on C programming, programmers always say Hello World first) 3. Build Target  “Android1.6” 4. Application name:  “Hello World” 5. Package name:  com.sentinelbd.hallo 6. Initial Activity Name:  HalloActivity 7. Min SDK Version:  4 8. Click  Finish Congratulations!  You’ve just created your  first Android application We’ll explain each input shortly
Let’s Go Deep… Created Project has the following structure Project Structure -Source ( src ) -Generated Class ( gen ) -Android 1.6 library -Assets ( assets ) -Resource( res ) - drawable-hdpi - drawable-ldpi - drawable-mdpi - layout - values - AndroidMenifest.xml - default.properties
Let’s Go Deep… (Contd.) To run the app in emulator, we have to do the following steps: Create AVD (Android Virtual Device) Create Run Configuration Run the Application To run the app in device, we have to do the following steps: Install device driver Connect device through USB Create Run Configuration Run the Application We’ll run the app in emulator for now
Let’s Go Deep… (Contd.) 1. Create AVD (Android Virtual Device) Use  Android SDK & AVD Manager  to create AVD
Let’s Go Deep… (Contd.) 2. Create Run Configuration Create a  Run Configuration Browse and select  the project to run
Let’s Go Deep… (Contd.) 3. Select AVD & Run Click Run to start AVD/emulator
Let’s Go Deep… (Contd.) Result in Emulator Now its time to analyze how it works
Project Structure… Created Project has the following structure Project Structure -Source ( src ) -Generated Class ( gen ) -Android 1.6 library -Assets ( assets ) -Resource( res ) - drawable-hdpi - drawable-ldpi - drawable-mdpi - layout - values - AndroidMenifest.xml - default.properties
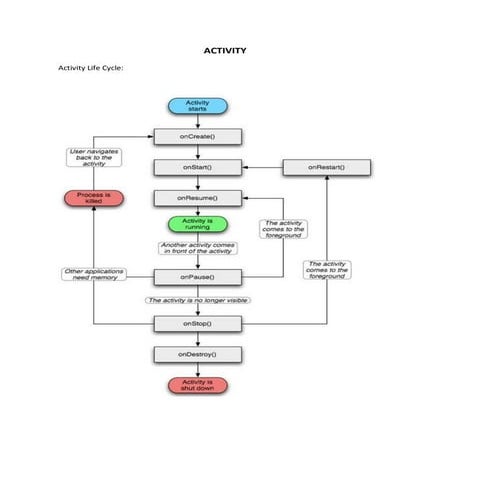
Project Structure (Contd.) -Source ( src ) We have used only one class here which is an  Activity  named  HalloActivity.  We’ll describe about  Activity  in detail with lifecycle shortly. For now we can consider  Activity  as Android analogue for the window or dialog in a desktop application. It can load view from xml layout (here  main.xml  under  res/layout  folder) In the HelloActivity class the view of the Activity is set from main.xml given below
Project Structure (Contd.) -res/layout/main.xml UI Layout can be defined from source code using  View  or by layout xmls.  The layout xml can be generated by visual tool given by ADT
Project Structure (Contd.) -res/drawable From Android 1.6 to support different screen sizes and screen densities graphic files are kept in 3 different folders  drawable-hdpi ,  drawable-ldpi  and  drawable-mdpi In our current project, they contain only default icon file with different dimensions to support devices with different screen resolution. -assets Holds other static files you wish packaged with the application for deployment onto the device. In this project, we have none -gen/R.java -values/strings.xml
Project Structure (Contd.) -AndroidMenifest.xml XML file describing the application being built and what components – activities, services, etc. – are being supplied by that application
Hmm.. No  public static void main()  ??? What is the  Entry Point  of an Android App?   Instead of main(), Android apps have the  4 essential components which can instantiate and run as needed : Activities Services Broadcast Receivers Content Providers Whenever there's a request  that should be handled by a  particular component , Android makes sure that  the  application process of the component is running ,  starting it if necessary , and  that  an appropriate instance of the component is available ,  creating the instance if necessary . But how a request is made? What is the missing link?
Questions?

Day: 2 Environment Setup for Android Application Development

  • 1.
    Android Application DevelopmentGetting Started Ahsanul Karim [email_address] Sentinel Solutions Ltd. http://www.sentinelbd.com
  • 2.
    General Course OutlineIntroduction to Android and Mobile Devices Setting up Development Environment Application Architecture and Lifecycle Java Language Basics and Syntax Object Oriented Programming in Java Vertical and Horizontal Libraries in Java Object Oriented Principles and Practice Building Android Applications Android User Interface Common Controls Android Application Components: Activity, BroadcastListener, Service, Content Provider
  • 3.
    System Requirements Settingup Development Environment Supported OS Windows XP (32-bit), Vista (32- or 64-bit), or Windows 7 (32- or 64-bit) Mac OS X 10.5.8 or later (x86 only) Linux (tested on Ubuntu Linux, Lucid Lynx) Supported Development Environment (Eclipse IDE based) Eclipse 3.4 (Ganymede) or greater/Eclipse Classic (versions 3.5.1 and higher) JDK 1.5 or 1.6 ADT Plugin
  • 4.
    To set upthe development environment, we need: Java Development Kit (JDK 1.5+, 1.6 is preferable) Eclipse IDE Android SDK Setting up Development Environment(Contd.)
  • 5.
    Java Development Kit(JDK) Setting up Development Environment (Contd.) Download Link: http://www.java.com/en/download/index.jsp Download JDK from here and Install JDK
  • 6.
    Eclipse IDE Settingup Development Environment (Contd.) Download Link: http://eclipse.org/downloads/ Download the highlighted version of Eclipse IDE
  • 7.
    Android SDK Setting up Development Environment (Contd.) Link: http://developer.android.com/sdk/index.html Download and Install the SDK starter package from the table above (Highlighted)
  • 8.
    Android SDK Setup(1) Setting up Development Environment (Contd.) 1. Install available packages to get all SDK platform versions
  • 9.
    Android SDK Setup(2) Setting up Development Environment (Contd.) 2. Installation progress
  • 10.
    Android SDK Setup(3) Setting up Development Environment (Contd.) 3. ADT Plugin for Eclipse ADT Plugin: Android Development Tools (ADT) is a plugin for the Eclipse IDE for extending the capabilities of Eclipse to set up new Android projects creating an application UI adding components based on the Android Framework API debugging your applications using the Android SDK tools exporting signed (or unsigned) APKs in order to distribute your application We’ll see the 5 points gradually during development
  • 11.
    Android SDK Setup(4) Setting up Development Environment (Contd.) 4. Installing the ADT Start Eclipse, then select Help > Install New Software... . Click Add , in the top-right corner. In the next window, you'll see a list of the tools to be downloaded. Click Next . Read and accept the license agreements, then click Finish . When the installation completes, restart Eclipse.
  • 12.
    Android SDK Setup(5) Setting up Development Environment (Contd.) 5. Set SDK path Start Eclipse, then select Window > Preferences Browse and show the path of Android SDK. Press Apply and OK. Development Environment Setup is now completed!
  • 13.
    Let’s say “Hello”to the Android World! In the subsequent slides: We’ll create an application step by step using the help of IDE and ADT. We’ll then explain application structure and identify the building blocks . We’ll experiment with components and learn to convert our innovative ideas into neat apps. Now that our development environment is ready, we’ll build our first Android application.
  • 14.
    Let’s say “Hello”to the Android World! (Contd.) 1. Start Eclipse and Go to File > New > Android Project 2. We keep project name “Hello World” (Since 1970 Ritchie’s book on C programming, programmers always say Hello World first) 3. Build Target “Android1.6” 4. Application name: “Hello World” 5. Package name: com.sentinelbd.hallo 6. Initial Activity Name: HalloActivity 7. Min SDK Version: 4 8. Click Finish Congratulations! You’ve just created your first Android application We’ll explain each input shortly
  • 15.
    Let’s Go Deep…Created Project has the following structure Project Structure -Source ( src ) -Generated Class ( gen ) -Android 1.6 library -Assets ( assets ) -Resource( res ) - drawable-hdpi - drawable-ldpi - drawable-mdpi - layout - values - AndroidMenifest.xml - default.properties
  • 16.
    Let’s Go Deep…(Contd.) To run the app in emulator, we have to do the following steps: Create AVD (Android Virtual Device) Create Run Configuration Run the Application To run the app in device, we have to do the following steps: Install device driver Connect device through USB Create Run Configuration Run the Application We’ll run the app in emulator for now
  • 17.
    Let’s Go Deep…(Contd.) 1. Create AVD (Android Virtual Device) Use Android SDK & AVD Manager to create AVD
  • 18.
    Let’s Go Deep…(Contd.) 2. Create Run Configuration Create a Run Configuration Browse and select the project to run
  • 19.
    Let’s Go Deep…(Contd.) 3. Select AVD & Run Click Run to start AVD/emulator
  • 20.
    Let’s Go Deep…(Contd.) Result in Emulator Now its time to analyze how it works
  • 21.
    Project Structure… CreatedProject has the following structure Project Structure -Source ( src ) -Generated Class ( gen ) -Android 1.6 library -Assets ( assets ) -Resource( res ) - drawable-hdpi - drawable-ldpi - drawable-mdpi - layout - values - AndroidMenifest.xml - default.properties
  • 22.
    Project Structure (Contd.)-Source ( src ) We have used only one class here which is an Activity named HalloActivity. We’ll describe about Activity in detail with lifecycle shortly. For now we can consider Activity as Android analogue for the window or dialog in a desktop application. It can load view from xml layout (here main.xml under res/layout folder) In the HelloActivity class the view of the Activity is set from main.xml given below
  • 23.
    Project Structure (Contd.)-res/layout/main.xml UI Layout can be defined from source code using View or by layout xmls. The layout xml can be generated by visual tool given by ADT
  • 24.
    Project Structure (Contd.)-res/drawable From Android 1.6 to support different screen sizes and screen densities graphic files are kept in 3 different folders drawable-hdpi , drawable-ldpi and drawable-mdpi In our current project, they contain only default icon file with different dimensions to support devices with different screen resolution. -assets Holds other static files you wish packaged with the application for deployment onto the device. In this project, we have none -gen/R.java -values/strings.xml
  • 25.
    Project Structure (Contd.)-AndroidMenifest.xml XML file describing the application being built and what components – activities, services, etc. – are being supplied by that application
  • 26.
    Hmm.. No public static void main() ??? What is the Entry Point of an Android App?   Instead of main(), Android apps have the 4 essential components which can instantiate and run as needed : Activities Services Broadcast Receivers Content Providers Whenever there's a request that should be handled by a particular component , Android makes sure that the application process of the component is running , starting it if necessary , and that an appropriate instance of the component is available , creating the instance if necessary . But how a request is made? What is the missing link?
  • 27.