CRANE
SAFETY
HANDBOOK
CRANE SAFETY HANDBOOK
Toma Construction & Co. Ltd Page | i
TABLE OF CONTENTS
1 INTRODUCTION.............................................................................................................1
2 CATEGORIES OF LIFTING ............................................................................................1
2.1 Ordinary Lifts ......................................................................................................... 1
2.2 Critical Lifts ............................................................................................................ 1
2.3 Flow Chart for Identification of Lifting Activity......................................................... 2
2.4 Planning and Execution of Lifts.............................................................................. 3
3 DESCRIPTION OF LOAD TO BE LIFTED.......................................................................4
3.1 Detail of Load to be Lifted ...................................................................................... 4
4 CRANE SELECTION ......................................................................................................4
4.1 Operation Points .................................................................................................... 4
5 GROUND AND SURROUNDING CONDITION ...............................................................5
5.1 Ground Bearing Capacity....................................................................................... 5
5.2 Access & Lifting Location....................................................................................... 6
5.3 Excavations ........................................................................................................... 6
5.4 Overhead Structure................................................................................................ 6
6 CRANE SITTING & LIFTING STUDY..............................................................................6
6.1 Boom Clearance .................................................................................................... 6
6.2 Boom Height and Angle ......................................................................................... 6
6.3 Pick Up and Place Down Radius............................................................................ 6
7 RIGGING STUDY............................................................................................................6
7.1 Centre of Gravity of the Lift .................................................................................... 7
7.2 Type of Rigging...................................................................................................... 8
7.3 Sling Angles........................................................................................................... 8
8 LIFTING HAZARDS ........................................................................................................9
9 SAFE WORK PRACTICES .............................................................................................9
9.1 Pre-Operational Safety Inspection.........................................................................11
9.2 Proper Use of Hand Signal ...................................................................................13
9.2.1 Stop Signals......................................................................................................13
9.2.2 Boom Signals....................................................................................................14
9.2.3 Load Signals .....................................................................................................14
9.2.4 Speed Signals...................................................................................................15
9.3 Radio Control........................................................................................................15
9.4 Crane Components for Safe Operation.................................................................15
10 APPENDIX....................................................................................................................17
10.1 DAILY INSPECTION TAG ....................................................................................17
10.2 CRANE PRE-OPERATIONAL CHECK LIST.........................................................18
CRANE SAFETY HANDBOOK
Toma Construction & Co. Ltd Page | 1
1 INTRODUCTION
A crane is a machine for lifting and lowering a load and moving it horizontally, with the hoisting mechanism an integral part of
the machine. Cranes can be driven manually or by power.
Cranes are widely used in the construction industry to move materials, in the transportation to load/unload cargos, in the
manufacturing industry to assemble heavy equipment, etc. When installed and properly used, cranes make operations easier
and safer.
Guidelines stated henceforth define the work practices and inspection procedures to help ensure that the operators of the
cranes are protected from potential hazards associated with the movement of equipment and material.
2 CATEGORIES OF LIFTING
2.1 Ordinary Lifts
Ordinary lifting operations may be executed under a basic lift plan. These plans must clearly define the limitations on the loads,
lifting methods and areas of operation. A Risk Assessment will be required in each case, and authorized prior to
commencement. Ordinary lifts shall conform to the following factors,
 Within the normal operating parameters of the crane
 Lifting over non-sensitive areas
 Suitable environmental conditions
 Load has known and evaluated weight, shape and center of gravity
 Standard rigging arrangements
 Routine repetitive lifting operations using the same equipment
 Load has pre-determined weight, shape and center of gravity
 Single function or series of functions repeated manually or automatically
 Order of function repeated
 Same equipment
 Same competent Crane Operators
 Load under 75% of rated load of the load chart
 Equipment specifically installed by a competent operator/ installer
 Load has known and evaluated weight
 Centre of gravity below the lifting hook
 Use of a certified lifting point
 Ample headroom
 Not within sensitive, difficult or restricted areas
 Single lifting machine
 Unlikely to be affected by changing environmental conditions
 Standard rigging arrangements
 Suitable lay-down area available
2.2 Critical Lifts
Critical lifting operations will require a more detailed Lifting Plan containing all of the elements as described within these
guidelines. The plan will have to be approved by a Responsible Person prior to commencement of any Lifting Operation and
any deviation requirement identified from the plan, must also get the approval of the Responsible Person prior to
commencement of the lifting operation. Critical lifts shall conform to the following factors,
CRANE SAFETY HANDBOOK
Toma Construction & Co. Ltd Page | 2
 Use of two or more Lifting Appliances, including tallying pipe using winch and crane (tandem lift)
 With sensitive, difficult or restricted areas
 Lifts from one offshore vessel to another
 Continuation of a lifting operation with different people
 Lifting of machinery without lifting points
 In environmental conditions likely to affect equipment performance
 Load with unknown / difficult to estimate weight and/or center of gravity
 Non-standard rigging arrangements
 Load lowered into or lifted from a confined space
 Weight of load in excess of 75% rated load of the load chart
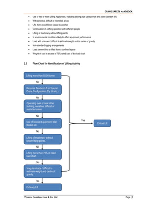
2.3 Flow Chart for Identification of Lifting Activity
Lifting more than 50.00 tonne
Requires Tandem Lift or Special
Crane Configuration (Fly Jib etc.)
Operating over or near other
building, sensitive, difficult or
restricted areas.
Use of Special Equipment, Man
Basket etc.
Lifting of machinery without
known lifting points.
Lifting more than 75% of rated
load chart.
Irregular shape / difficult to
estimate weight and centre of
gravity.
Ordinary Lift
No
No
No
No
No
No
No
Yes
Critical Lift
CRANE SAFETY HANDBOOK
Toma Construction & Co. Ltd Page | 3
2.4 Planning and Execution of Lifts
Identify need for lifting operation
Responsible person / lifting
supervisor to plan lift with
technical / specialist support as
required
Carry out risk assessment;
Ensure all risks are eliminated or
reduced.
Establish lifting plan by
Responsible Person
Review and update if required /
approved by Responsible
Person
Carry out risk assessment;
Ensure all risks are eliminated or
reduced.
Establish lifting plan by
Responsible Person
Lifting Plan (New or Modified)
Engineered Lifts (Project
specific) and Lifting Plan
Technical review by Competent Person
and approved by Responsible Person
Ordinary Lift Critical Lift
Appoint team appropriate
for the lift
Tool box talk; Review risk assessment &
Lift Plan; Emergency response and
contingency plan; Include all personnel
involved in the lift; permit to work in place
Execute lifting operation
with appropriate supervision
Debrief and note learning
points after lifting operation
If a problem is detected
STOP WORK
Revert to earlier position and review Risk
Assessment – Carry out management of
change if required.
CRANE SAFETY HANDBOOK
Toma Construction & Co. Ltd Page | 4
3 DESCRIPTION OF LOAD TO BE LIFTED
Sufficient information must be provided to give a clear, but brief, description that will clearly identify the lift(s) to be undertaken.
A separate risk assessment form will need to be completed for every time the crane is moved to a new position, unless the
risk assessment has taken into account the hazards associated with all positions.
3.1 Detail of Load to be Lifted
No load must be lifted without the following crucial information:
 the load weight
 the overall dimensions (length, width and depth).
 indication of the position of center of gravity.
 the lifting/slinging points
 the pickup radius
 the final location radius
 the height to which the load has to be lifted.
 the overall weight (load + all lifting accessories)
4 CRANE SELECTION
Using the previously gathered information in conjunction with crane manufactures duty charts it will allow the selection of a
crane that is suitable with sufficient capacity to safely execute the lifting operation.
Details of the preferred crane(s) to be used must be recorded within the Method Statement and must include:
 the make and model;
 capacity;
 jib length;
 outrigger/track spread;
 outrigger/track load;
 maximum ground bearing capacity;
 counterweight/super-lift counterweight required;
 weight of the crane.
4.1 Operation Points
 The crane shall only be operated on a firm, level ground
that adequately supports the weight of the crane and
loads.
 The weight of the load shall not exceed the Safe Working
Load (SWL).
 Never abruptly swing or stop the crane.
 Loads shall not be dragged on the ground.
 Move the load at a safe speed, use low speeds within
several meters of the load's destination.
 Adjust the boom length to ensure the crane is operating
within the extent of the safe operation radius.
 When moving uphill or downhill, the boom angle shall be
adjusted to the safe working condition.
CRANE SAFETY HANDBOOK
Toma Construction & Co. Ltd Page | 5
a) Level ground
Correct operation radius.
b) Uphill position
The load moves toward the crane and reduces
the operation radius that may cause the crane to
tip over backwards.
c) Downhill position
The load moves away from the crane and this
may overload the crane and cause the crane to
tip over forwards.
5 GROUND AND SURROUNDING CONDITION
When lifting on outriggers the outrigger beams and jacks must be extended in accordance with the manufacturer’s instructions
for the crane. The Competent Person must ensure that there is sufficient space at the crane siting location for this to be
achieved. The crane rated capacity indicator must be set in accordance with the manufacturer’s operating instructions. It is
important to realize that ground that has been backfilled without any means of compaction will present a danger and must not
be used to support a crane. Sufficient load spreading materials, of adequate size and strength, must be used under each
outrigger. Ensure that the crane lifting area has been checked for voids and underground services.
All normal routine & non-routine lifting operations with hydraulic mobile cranes must have outriggers fully blocked out using
appropriate load bearing mats.
Crawler Cranes are designed to walk but careful and particular attention must be given to the ground conditions. At the time
of the survey ground conditions should be established. In many cases it will be necessary to lay down large wooden or steel
mats for the crawlers to move around a site
5.1 Ground Bearing Capacity
This must be the permissible load bearing capability of the ground at every position where the crane is to be stood, as provided
by an appropriate authority with knowledge of the site. The Competent Person will need to determine the area of the outrigger
supports/crawler tracks/wheels etc. required to ensure that the maximum given ground pressure is not exceeded. Details of
the required supports must be recorded in the Method Statement. Where the crane is supported by its outriggers during a
lifting operation the maximum outrigger load for the specific configuration, whilst lifting the load, will also need to be entered
within the Method Statement. These loadings can be obtained from the manufacturer’s outrigger load tables.
CRANE SAFETY HANDBOOK
Toma Construction & Co. Ltd Page | 6
5.2 Access & Lifting Location
The Competent Person during his survey should take particular note and record the site ground surface conditions on at least
2 occasions, the first relates to access for the crane and transport vehicles (boom/ballast/counterweight carriers) to the site
location and the second being the actual location where the crane will be located when lifting the load/s. It is important to
discuss with the user the route to be used, as it is their responsibility to ensure that the ground can support the loads that will
be applied. The Competent Person must be satisfied with the space provided and the access route to be used, also the nature
of the surface (e.g. blacktop, hard-core, concrete). For clarity, the route can be shown on the site plan.
5.3 Excavations
Excavations can be a real hazard to lifting operations. During any survey all excavations in close vicinity to a where a lifting
operation will take place must be noted. Also, on the day of a lifting operation the area should be re-checked, many times on
construction sites excavations get dug without any communication to the lifting team.
 Where the ground is compact and non-crumbling, the distance of any part of the crane support timbers from the
excavation should be at least equal to the depth of the excavation.
 Where the ground is loose or crumbling, the distance of any part of the crane support timbers from the excavation
should be at least twice the depth of the excavation.
5.4 Overhead Structure
Many serious injuries and fatalities within the Lifting Industry are as a result of crane booms coming in contact with overhead
structure such as building, trees etc. All overhead structures must be noted during the initial survey and provisions made to
avoid them during the lifting operation.
6 CRANE SITTING & LIFTING STUDY
The sitting plan can be in the form of a hand drawn sketch for the simple operations, with a detailed engineered drawing for
the more difficult and complex operations. In each case the idea of having a sitting plan is to ensure that the crane or lifting
machine is positioned on the correct location to safely complete the intended operation.
6.1 Boom Clearance
It is always necessary to know that there is sufficient boom clearance during any lifting operation, particularly when working
in restricted and confined areas. This should be determined during the planning stage and recorded within the lifting plan.
Equally the tail swing should be determined.
6.2 Boom Height and Angle
Boom angle and height are pieces of important information that must be recorded within the Lifting Plan. Not only do they help
in the correct selection of a suitable crane, they also allow calculation of clearances of buildings and other possible
obstructions.
6.3 Pick Up and Place Down Radius
Radius, like all other pieces of information is extremely important and fundamental to safe lifting practices. When measuring
radius, which again is part of requirements in the selection of a suitable crane type, ensure that both the “Pick Up and Lay
Down” measurements are taken and recorded within the plan.
7 RIGGING STUDY
Essentially the Rigging study, particularly when planning non-routine and complex lifts, is a detailed drawing showing the
rigging configuration of all lifting points on the load and details of all slings, beams, shackles, ropes, blocks etc. by size and
Safe Working Load. It is designed to show all the connection points, the forces applied to each and how it will be slung together.
CRANE SAFETY HANDBOOK
Toma Construction & Co. Ltd Page | 7
7.1 Centre of Gravity of the Lift
When preparing the lift and attaching the rigging it is important to follow the Rigging Study and ensure that the CG is directly
under the hook block of the lifting crane.
When a load is lifted by a crane the CG always hangs vertically beneath the hook. If the CG is not under the hook when it is
first lifted, then the load will tilt until it is. (see Figure below).
This can be a useful way of locating the CG of a load in the field. We know that the CG is located somewhere along the vertical
line through the hook. (See Figure below again.)
Figure: Center of Gravity beneath the Hook
When the CG is not equally spaced between the rigging points, the slings and fittings will not carry an equal share of the load.
The sling connected closest to the center of gravity will carry the greatest share of the load.
Sample Calculation:
Sling 2 is connected closer to the CG, therefore it will carry the greater share of the load:
Tension in/Load carried by Sling 2 = 5 x 2.43 / 3.04 = 4.0 tons
Tension in/Load carried by Sling 1 = 5 x 0.61 / 3.04 = 1.0 tons
Similarly, for two legged slings joined to the hook,
CRANE SAFETY HANDBOOK
Toma Construction & Co. Ltd Page | 8
Sample Calculation:
Tension in/Load carried by Sling 1 = 5 x 0.61 x 3.44 / (2.43(2.43+0.61)) = 1.42 tons
Tension in/Load carried by Sling 2 = 5 x 2.43 x 2.5 / (2.43(2.43+0.61)) = 4.11 tons
7.2 Type of Rigging
Lifting gears or slings generally carry their loads in one of three primary sling hitches. Most slings can be used in all three sling
hitches, but some slings are designed for use in only one hitch. Slings have the largest Work Load Limit when used in a basket
hitch. The vertical hitch Work Load Limit is 50% of the basket hitch (i.e. WLL of basket hitch = 2 x SWL). The synthetic choker
hitch Work Load Limit is a maximum of 80% (typically 70-75%) of the vertical hitch Work Load Limit. Slings must be securely
attached to the load and rigged in a manner to provide for load control to prevent slipping, sliding and/or loss of the load. A
trained, qualified and knowledgeable user must determine the most appropriate method of rigging to help ensure load control
and a safe lift. The manual or the tag on the sling should be referred to for more information on the actual ratings for each
hitch type.
Figure: Type of Rigging
7.3 Sling Angles
In any lifting operation the rigging equipment will be selected based on the weight of the load to be lifted. However, there are
times when the angle of the slings gets overlooked and what appears as the SWL on the tag or certificate is not sufficient to
do the job. Every rigging study where slings are part of the lifting gear must be checked to ensure that angles do not reduce
the lifting capacity below that of the weight of the load. A simple calculation can be done as follows:
CRANE SAFETY HANDBOOK
Toma Construction & Co. Ltd Page | 9
Example:
W = weight of load = 5 tons
Share of load on each leg = 2.5 tons
L = Length of sling = 4m
H = Height between hook and load = 3m
T = Tension in each sling = 4/3 x 2.5 = 1.333 x 2.5 = 3.33 tons
The total tension in the slings adds up to 6.66 tons which is much more than the actual weight
of load at 5 tons.
8 LIFTING HAZARDS
There are multiple hazards that can arise during cranes’ operations. The major causes of crane related accidents are,
 Contact with power lines
 Overturns
 Falls
 Mechanical failures
These causes of accidents could determine the following main causes of fatality for workers,
 Electrocution
 Struck by crane load
 Crane collapse
 Struck by falling boom
9 SAFE WORK PRACTICES
 A personal protective equipment (PPE) hazard assessment must be performed for the task. PPE considerations
should include a hardhat, safety glasses and safety shoes.
 Rated load capacities, recommended operating speeds, special hazard warnings and/or instructions shall be
conspicuously posted on all equipment. Instructions or warnings shall be visible to operators while they are at their
control stations.
 Do not exceed the rated load capacity of the crane, hoist, slings, or other components.
 Belts, gears, shafts, pulleys, sprockets, spindles, drums, fly wheels, chains, or other reciprocating, rotating, or other
moving parts or equipment shall be guarded if such parts are exposed to contact, or otherwise create a hazard.
 No modifications or additions which affect the capacity or safe operation of the equipment shall be made without the
manufacturer's written approval. If such modifications or changes are made, the capacity, operation, and
maintenance instruction plates, tags, or decals, shall be changed accordingly. In no case shall the original safety
factor of the equipment be reduced.
CRANE SAFETY HANDBOOK
Toma Construction & Co. Ltd Page | 10
 Never operate a crane that in your opinion is UNSAFE TO OPERATE.
 If a lift requires removal of any section of protective barriers, then appropriate steps must be taken to protect the
operator.
Engaging the Load
 The sling or other device shall be properly seated and secured in the base of the hook.
 The load shall not be applied to the point of the hook or the hook latch.
 Before moving the load, the operator shall be sure chains and wire rope are not kinked or twisted, and that multiple
part chains or ropes are not twisted about each other.
 The rope or chain must be properly seated on the drum, sheaves, or sprockets before the lift takes place.
 Remove slack from the sling, chain, or cable before lifting a load.
 The operator shall not pick up a load in excess of the rated load of the crane.
 Specific attention should be given to balancing of the load to prevent slipping.
Moving the load
 The operator shall not engage in any activity that will divert his/her attention from the task.
 The operator shall respond to signals from a designated person only. However, the operator shall obey a stop signal
at all times, no matter who gives it.
 The operator shall make sure the load and hoist will clear all obstacles before moving or rotating the load.
 A person shall be designated to observe clearance of the equipment and give timely warning for all operations where
it is difficult for the operator to maintain the desired clearance by visual means.
 The operator shall inch powered hoists and cranes slowly in engagement with a load, but should avoid unnecessary
inching and quick reversals of direction.
 A load shall not be lifted more than a few inches until it is well balanced in the sling or lifting device.
 When lifting loads at or near capacity, brake action shall be tested by lifting the load a few inches off the surface to
verify that the brakes are holding.
 Loads shall not be suspended over personnel. Under no circumstances may anyone ride the hook.
 Directional movement should be made smoothly and deliberately to avoid swing.
Placing the Load
 Never leave the controls unattended while a load is suspended. If it becomes necessary to leave the controls, lower
the load to the floor.
Slings
 Slings shall not be shortened with knots or bolts or other makeshift devices.
 Sling legs shall not be loaded in excess of their rated capacities.
 Slings used in a basket hitch shall have the loads balanced to prevent slippage.
 Slings shall be securely attached to their loads.
 Slings shall be padded or protected from sharp edges of their loads.
 Suspended loads shall be kept clear of all obstructions.
CRANE SAFETY HANDBOOK
Toma Construction & Co. Ltd Page | 11
 Hands and fingers shall not be placed between the sling and its load while the sling is being tightened around the
load.
 Shock loading is prohibited (abrupt starting or stopping of the load).
 A sling shall not be pulled from under a load when the load is resting on the sling.
 Slings shall be properly stored when not in use so that they are not subject to mechanical damage, moisture,
corrosives, extreme temperature or kinking.
 Care shall be exercised when removing a sling from under a landed and blocked load.
9.1 Pre-Operational Safety Inspection
At the start of each shift a crane/hoist operator should inspect his or her equipment to help ensure that it is in safe and proper
working order. This inspection should be routinely conducted every day at the beginning of each shift worked and should
consist of the following inspection points as a minimum.
If the equipment fails any of the inspection point’s No. 1 – 12, the employee’s supervisor should be notified and the equipment
tagged as “out of service” unless the situation is immediately corrected. If inspection point No.13 does not pass, the employee
should notify his or her supervisor to have the situation corrected.
1) Tagged crane or hoist
Check that crane is not tagged with an out-of-order sign. If the equipment is tagged, do not use and report the
situation to your supervisor.
2) Control Devices
Test that all motions (hoist, trolley, bridge) agree with the control device markings.
3) Brakes
Check that all motions do not have excessive drift and that stopping distance is normal when the motion is powered
off.
4) Hook
Check for damage, cracks, nicks, gouges, deformations of the throat opening, wear on saddle or load bearing point,
and twist. Refer to the manual furnished by the original equipment manufacturer for acceptable tolerances.
Figure: Hook Orientation
5) Hook Latch
If a hook latch is required, check for proper operation.
CRANE SAFETY HANDBOOK
Toma Construction & Co. Ltd Page | 12
6) Shackle
During lifting, shackles shall not lean to one side. Ensure the pin is totally locked. Washers may be used to centre
the shackle.
Figure: Shackle Orientation
7) Wire Rope
Check for broken wires, broken strands, kinks and any deformation or damage to the rope structure.
Figure: Damaged Wire
CRANE SAFETY HANDBOOK
Toma Construction & Co. Ltd Page | 13
8) Cable Clip
The wire rope sling is equipped with thimble. There shall be a minimum of 3 cable clips. The direction of
installation shall be correct. The distance between the cable clips shall be the same.
Figure: Connecting the Wire Rope Slings
9) Reeving on Wire Rope
Check that the wire rope is properly reeved and that rope parts are not twisted about each other.
10) Oil Leakage
Check for any sign of oil leakage on the crane and on the floor beneath the crane.
11) Unusual Sounds
Check for any unusual sounds from the crane or hoist mechanism while operating the crane or hoist.
12) Warning and Safety Labels
Check that warning and other safety labels are not missing and are legible.
13) Housekeeping and Lighting
Check area for accumulation of material to prevent tripping or slipping. Also check area for poor lighting.
9.2 Proper Use of Hand Signal
9.2.1 Stop Signals
Stop signals are one the most important hand signals used on a construction site. When stop signals are used operation of
the equipment must be halted.
Emergency stop – A signal person will communicate an emergency stop by extending both arms horizontal of the body with
palms faced down, from this position they will swing their arms back and forth.
Stop – In order to pause or stop an action, the signal person will extend a single arm and face their palm down; they will then
begin to swing the extended arm back and forth.
Dog everything – This signal will stop all activity and is performed by clasping hands together and placing them at waist level.
CRANE SAFETY HANDBOOK
Toma Construction & Co. Ltd Page | 14
9.2.2 Boom Signals
Boom signals will inform the crane operator of which maneuver they should perform with the boom.
Raise boom – To raise the boom, a signal person will extend an arm horizontally to the side of their body and signal thumbs
up, with a closed fist.
Lower boom – In order to lower the boom, the signal person will extend an arm horizontally and signal thumbs down, with a
closed fist.
Swing boom – To swing the boom, the signal person will extend an arm out horizontally, using their index finger to point in
the direction the boom is to swing.
Extend boom – To lengthen the boom, the signal person will place their hands at the front of their waist and point thumbs
outwards with remaining fingers in a fist.
9.2.3 Load Signals
Load signals will dictate what the operator should do with a load once it has been lifted by the crane.
Hoist load – In order to lift the load upwards the signal person will extend their arm vertically towards the ceiling/sky, point
with their index finger and make small circles with their hand and index finger.
Lower load – To lower the load downward, the signal person will extend their arm horizontally, pointing their index finger
towards the ground, once in this position they will make a circle motion with their finger.
CRANE SAFETY HANDBOOK
Toma Construction & Co. Ltd Page | 15
9.2.4 Speed Signals
The signal person can also control the pace of any movement using speed signals.
Move slowly – In order to slow the rate of an action, the signal person will a place their hand above the hand which is giving
the action signal.
9.3 Radio Control
VISIBILITY – With the operator at a better location away from the load and not tethered to the crane, the-
 Operator should be able to see a load shift and to determine whether the load is properly rigged before continuing.
 Operator’s view of the load’s path should not be obstructed by operation from a fixed position above/behind the load.
 Operator should be better able to see and adjust to any obstructions or changes in the path as the move is completed.
MOBILITY – With the operator not tethered to the crane the-
 Operator would be free to move at his/her own pace rather than the pace of the crane, making the operator better able
to avoid tripping hazards and pinch points.
 Operator would not be limited by a rang-reducing tether and would be better able to avoid tripping hazards and pinch
points.
 Operator could more easily change location to gain better vantage points.
 Radio control could allow the operator to relocate to better locations such as applications where a cab could be
positioned in hot areas or over hazardous locations such as radiation areas, soaking pits or tilting ladles.
 Operation could be off‐board, eliminating potential concerns over egress in the event of travel‐motion failure.
9.4 Crane Components for Safe Operation
Horns
Audible warning devices — recommended for congested areas where the standard strobe light may not be visible to all
personnel. This can provide an additional warning to employees while moving loads.
Warning Lights
Visible lights warn personnel of moving loads.
Crane Lights
Provides floor lighting underneath overhead cranes for greater visibility. They are typically found on large cranes that block
out ceiling lights.
CRANE SAFETY HANDBOOK
Toma Construction & Co. Ltd Page | 16
Collision Avoidance
Protects the cranes by not allowing the cranes collide with one another, with the end-stops or other obstructions.
Slow Down and Stop Limits
Prevents the crane from running into end-stops at full speed. Useful to help make operators aware of where they are
approaching a stopping point or an obstacle.
Overloads with Read-outs
Informs the operator of the actual load being lifted. Provides a base point for maintenance to start trouble shooting.
Variable Speed for Smooth Acceleration and Deceleration
Reduces mechanical wear on components. Removes impact loads on all drive trains. May extend the life of the equipment.
Prevents load from swinging excessively from a hard start or jerky stop.
Brake Slip Detections
Informs maintenance personnel when brake adjustment is needed.
Working Period Monitoring
Monitors the remaining time between recommended maintenance overhaul of the hoist. Provides a predictable preventative
maintenance schedule which could reduce downtime. Can improve the safe use of the equipment by indicating when the
useful life of the equipment has been reached and an overhaul is due.
CRANE SAFETY HANDBOOK
Toma Construction & Co. Ltd Page | 17
10 APPENDIX
10.1 DAILY INSPECTION TAG
CRANE SAFETY HANDBOOK
Toma Construction & Co. Ltd Page | 18
10.2 CRANE PRE-OPERATIONAL CHECK LIST

CRANE SAFETY HANDBOOK

  • 1.
  • 2.
    CRANE SAFETY HANDBOOK TomaConstruction & Co. Ltd Page | i TABLE OF CONTENTS 1 INTRODUCTION.............................................................................................................1 2 CATEGORIES OF LIFTING ............................................................................................1 2.1 Ordinary Lifts ......................................................................................................... 1 2.2 Critical Lifts ............................................................................................................ 1 2.3 Flow Chart for Identification of Lifting Activity......................................................... 2 2.4 Planning and Execution of Lifts.............................................................................. 3 3 DESCRIPTION OF LOAD TO BE LIFTED.......................................................................4 3.1 Detail of Load to be Lifted ...................................................................................... 4 4 CRANE SELECTION ......................................................................................................4 4.1 Operation Points .................................................................................................... 4 5 GROUND AND SURROUNDING CONDITION ...............................................................5 5.1 Ground Bearing Capacity....................................................................................... 5 5.2 Access & Lifting Location....................................................................................... 6 5.3 Excavations ........................................................................................................... 6 5.4 Overhead Structure................................................................................................ 6 6 CRANE SITTING & LIFTING STUDY..............................................................................6 6.1 Boom Clearance .................................................................................................... 6 6.2 Boom Height and Angle ......................................................................................... 6 6.3 Pick Up and Place Down Radius............................................................................ 6 7 RIGGING STUDY............................................................................................................6 7.1 Centre of Gravity of the Lift .................................................................................... 7 7.2 Type of Rigging...................................................................................................... 8 7.3 Sling Angles........................................................................................................... 8 8 LIFTING HAZARDS ........................................................................................................9 9 SAFE WORK PRACTICES .............................................................................................9 9.1 Pre-Operational Safety Inspection.........................................................................11 9.2 Proper Use of Hand Signal ...................................................................................13 9.2.1 Stop Signals......................................................................................................13 9.2.2 Boom Signals....................................................................................................14 9.2.3 Load Signals .....................................................................................................14 9.2.4 Speed Signals...................................................................................................15 9.3 Radio Control........................................................................................................15 9.4 Crane Components for Safe Operation.................................................................15 10 APPENDIX....................................................................................................................17 10.1 DAILY INSPECTION TAG ....................................................................................17 10.2 CRANE PRE-OPERATIONAL CHECK LIST.........................................................18
  • 3.
    CRANE SAFETY HANDBOOK TomaConstruction & Co. Ltd Page | 1 1 INTRODUCTION A crane is a machine for lifting and lowering a load and moving it horizontally, with the hoisting mechanism an integral part of the machine. Cranes can be driven manually or by power. Cranes are widely used in the construction industry to move materials, in the transportation to load/unload cargos, in the manufacturing industry to assemble heavy equipment, etc. When installed and properly used, cranes make operations easier and safer. Guidelines stated henceforth define the work practices and inspection procedures to help ensure that the operators of the cranes are protected from potential hazards associated with the movement of equipment and material. 2 CATEGORIES OF LIFTING 2.1 Ordinary Lifts Ordinary lifting operations may be executed under a basic lift plan. These plans must clearly define the limitations on the loads, lifting methods and areas of operation. A Risk Assessment will be required in each case, and authorized prior to commencement. Ordinary lifts shall conform to the following factors,  Within the normal operating parameters of the crane  Lifting over non-sensitive areas  Suitable environmental conditions  Load has known and evaluated weight, shape and center of gravity  Standard rigging arrangements  Routine repetitive lifting operations using the same equipment  Load has pre-determined weight, shape and center of gravity  Single function or series of functions repeated manually or automatically  Order of function repeated  Same equipment  Same competent Crane Operators  Load under 75% of rated load of the load chart  Equipment specifically installed by a competent operator/ installer  Load has known and evaluated weight  Centre of gravity below the lifting hook  Use of a certified lifting point  Ample headroom  Not within sensitive, difficult or restricted areas  Single lifting machine  Unlikely to be affected by changing environmental conditions  Standard rigging arrangements  Suitable lay-down area available 2.2 Critical Lifts Critical lifting operations will require a more detailed Lifting Plan containing all of the elements as described within these guidelines. The plan will have to be approved by a Responsible Person prior to commencement of any Lifting Operation and any deviation requirement identified from the plan, must also get the approval of the Responsible Person prior to commencement of the lifting operation. Critical lifts shall conform to the following factors,
  • 4.
    CRANE SAFETY HANDBOOK TomaConstruction & Co. Ltd Page | 2  Use of two or more Lifting Appliances, including tallying pipe using winch and crane (tandem lift)  With sensitive, difficult or restricted areas  Lifts from one offshore vessel to another  Continuation of a lifting operation with different people  Lifting of machinery without lifting points  In environmental conditions likely to affect equipment performance  Load with unknown / difficult to estimate weight and/or center of gravity  Non-standard rigging arrangements  Load lowered into or lifted from a confined space  Weight of load in excess of 75% rated load of the load chart 2.3 Flow Chart for Identification of Lifting Activity Lifting more than 50.00 tonne Requires Tandem Lift or Special Crane Configuration (Fly Jib etc.) Operating over or near other building, sensitive, difficult or restricted areas. Use of Special Equipment, Man Basket etc. Lifting of machinery without known lifting points. Lifting more than 75% of rated load chart. Irregular shape / difficult to estimate weight and centre of gravity. Ordinary Lift No No No No No No No Yes Critical Lift
  • 5.
    CRANE SAFETY HANDBOOK TomaConstruction & Co. Ltd Page | 3 2.4 Planning and Execution of Lifts Identify need for lifting operation Responsible person / lifting supervisor to plan lift with technical / specialist support as required Carry out risk assessment; Ensure all risks are eliminated or reduced. Establish lifting plan by Responsible Person Review and update if required / approved by Responsible Person Carry out risk assessment; Ensure all risks are eliminated or reduced. Establish lifting plan by Responsible Person Lifting Plan (New or Modified) Engineered Lifts (Project specific) and Lifting Plan Technical review by Competent Person and approved by Responsible Person Ordinary Lift Critical Lift Appoint team appropriate for the lift Tool box talk; Review risk assessment & Lift Plan; Emergency response and contingency plan; Include all personnel involved in the lift; permit to work in place Execute lifting operation with appropriate supervision Debrief and note learning points after lifting operation If a problem is detected STOP WORK Revert to earlier position and review Risk Assessment – Carry out management of change if required.
  • 6.
    CRANE SAFETY HANDBOOK TomaConstruction & Co. Ltd Page | 4 3 DESCRIPTION OF LOAD TO BE LIFTED Sufficient information must be provided to give a clear, but brief, description that will clearly identify the lift(s) to be undertaken. A separate risk assessment form will need to be completed for every time the crane is moved to a new position, unless the risk assessment has taken into account the hazards associated with all positions. 3.1 Detail of Load to be Lifted No load must be lifted without the following crucial information:  the load weight  the overall dimensions (length, width and depth).  indication of the position of center of gravity.  the lifting/slinging points  the pickup radius  the final location radius  the height to which the load has to be lifted.  the overall weight (load + all lifting accessories) 4 CRANE SELECTION Using the previously gathered information in conjunction with crane manufactures duty charts it will allow the selection of a crane that is suitable with sufficient capacity to safely execute the lifting operation. Details of the preferred crane(s) to be used must be recorded within the Method Statement and must include:  the make and model;  capacity;  jib length;  outrigger/track spread;  outrigger/track load;  maximum ground bearing capacity;  counterweight/super-lift counterweight required;  weight of the crane. 4.1 Operation Points  The crane shall only be operated on a firm, level ground that adequately supports the weight of the crane and loads.  The weight of the load shall not exceed the Safe Working Load (SWL).  Never abruptly swing or stop the crane.  Loads shall not be dragged on the ground.  Move the load at a safe speed, use low speeds within several meters of the load's destination.  Adjust the boom length to ensure the crane is operating within the extent of the safe operation radius.  When moving uphill or downhill, the boom angle shall be adjusted to the safe working condition.
  • 7.
    CRANE SAFETY HANDBOOK TomaConstruction & Co. Ltd Page | 5 a) Level ground Correct operation radius. b) Uphill position The load moves toward the crane and reduces the operation radius that may cause the crane to tip over backwards. c) Downhill position The load moves away from the crane and this may overload the crane and cause the crane to tip over forwards. 5 GROUND AND SURROUNDING CONDITION When lifting on outriggers the outrigger beams and jacks must be extended in accordance with the manufacturer’s instructions for the crane. The Competent Person must ensure that there is sufficient space at the crane siting location for this to be achieved. The crane rated capacity indicator must be set in accordance with the manufacturer’s operating instructions. It is important to realize that ground that has been backfilled without any means of compaction will present a danger and must not be used to support a crane. Sufficient load spreading materials, of adequate size and strength, must be used under each outrigger. Ensure that the crane lifting area has been checked for voids and underground services. All normal routine & non-routine lifting operations with hydraulic mobile cranes must have outriggers fully blocked out using appropriate load bearing mats. Crawler Cranes are designed to walk but careful and particular attention must be given to the ground conditions. At the time of the survey ground conditions should be established. In many cases it will be necessary to lay down large wooden or steel mats for the crawlers to move around a site 5.1 Ground Bearing Capacity This must be the permissible load bearing capability of the ground at every position where the crane is to be stood, as provided by an appropriate authority with knowledge of the site. The Competent Person will need to determine the area of the outrigger supports/crawler tracks/wheels etc. required to ensure that the maximum given ground pressure is not exceeded. Details of the required supports must be recorded in the Method Statement. Where the crane is supported by its outriggers during a lifting operation the maximum outrigger load for the specific configuration, whilst lifting the load, will also need to be entered within the Method Statement. These loadings can be obtained from the manufacturer’s outrigger load tables.
  • 8.
    CRANE SAFETY HANDBOOK TomaConstruction & Co. Ltd Page | 6 5.2 Access & Lifting Location The Competent Person during his survey should take particular note and record the site ground surface conditions on at least 2 occasions, the first relates to access for the crane and transport vehicles (boom/ballast/counterweight carriers) to the site location and the second being the actual location where the crane will be located when lifting the load/s. It is important to discuss with the user the route to be used, as it is their responsibility to ensure that the ground can support the loads that will be applied. The Competent Person must be satisfied with the space provided and the access route to be used, also the nature of the surface (e.g. blacktop, hard-core, concrete). For clarity, the route can be shown on the site plan. 5.3 Excavations Excavations can be a real hazard to lifting operations. During any survey all excavations in close vicinity to a where a lifting operation will take place must be noted. Also, on the day of a lifting operation the area should be re-checked, many times on construction sites excavations get dug without any communication to the lifting team.  Where the ground is compact and non-crumbling, the distance of any part of the crane support timbers from the excavation should be at least equal to the depth of the excavation.  Where the ground is loose or crumbling, the distance of any part of the crane support timbers from the excavation should be at least twice the depth of the excavation. 5.4 Overhead Structure Many serious injuries and fatalities within the Lifting Industry are as a result of crane booms coming in contact with overhead structure such as building, trees etc. All overhead structures must be noted during the initial survey and provisions made to avoid them during the lifting operation. 6 CRANE SITTING & LIFTING STUDY The sitting plan can be in the form of a hand drawn sketch for the simple operations, with a detailed engineered drawing for the more difficult and complex operations. In each case the idea of having a sitting plan is to ensure that the crane or lifting machine is positioned on the correct location to safely complete the intended operation. 6.1 Boom Clearance It is always necessary to know that there is sufficient boom clearance during any lifting operation, particularly when working in restricted and confined areas. This should be determined during the planning stage and recorded within the lifting plan. Equally the tail swing should be determined. 6.2 Boom Height and Angle Boom angle and height are pieces of important information that must be recorded within the Lifting Plan. Not only do they help in the correct selection of a suitable crane, they also allow calculation of clearances of buildings and other possible obstructions. 6.3 Pick Up and Place Down Radius Radius, like all other pieces of information is extremely important and fundamental to safe lifting practices. When measuring radius, which again is part of requirements in the selection of a suitable crane type, ensure that both the “Pick Up and Lay Down” measurements are taken and recorded within the plan. 7 RIGGING STUDY Essentially the Rigging study, particularly when planning non-routine and complex lifts, is a detailed drawing showing the rigging configuration of all lifting points on the load and details of all slings, beams, shackles, ropes, blocks etc. by size and Safe Working Load. It is designed to show all the connection points, the forces applied to each and how it will be slung together.
  • 9.
    CRANE SAFETY HANDBOOK TomaConstruction & Co. Ltd Page | 7 7.1 Centre of Gravity of the Lift When preparing the lift and attaching the rigging it is important to follow the Rigging Study and ensure that the CG is directly under the hook block of the lifting crane. When a load is lifted by a crane the CG always hangs vertically beneath the hook. If the CG is not under the hook when it is first lifted, then the load will tilt until it is. (see Figure below). This can be a useful way of locating the CG of a load in the field. We know that the CG is located somewhere along the vertical line through the hook. (See Figure below again.) Figure: Center of Gravity beneath the Hook When the CG is not equally spaced between the rigging points, the slings and fittings will not carry an equal share of the load. The sling connected closest to the center of gravity will carry the greatest share of the load. Sample Calculation: Sling 2 is connected closer to the CG, therefore it will carry the greater share of the load: Tension in/Load carried by Sling 2 = 5 x 2.43 / 3.04 = 4.0 tons Tension in/Load carried by Sling 1 = 5 x 0.61 / 3.04 = 1.0 tons Similarly, for two legged slings joined to the hook,
  • 10.
    CRANE SAFETY HANDBOOK TomaConstruction & Co. Ltd Page | 8 Sample Calculation: Tension in/Load carried by Sling 1 = 5 x 0.61 x 3.44 / (2.43(2.43+0.61)) = 1.42 tons Tension in/Load carried by Sling 2 = 5 x 2.43 x 2.5 / (2.43(2.43+0.61)) = 4.11 tons 7.2 Type of Rigging Lifting gears or slings generally carry their loads in one of three primary sling hitches. Most slings can be used in all three sling hitches, but some slings are designed for use in only one hitch. Slings have the largest Work Load Limit when used in a basket hitch. The vertical hitch Work Load Limit is 50% of the basket hitch (i.e. WLL of basket hitch = 2 x SWL). The synthetic choker hitch Work Load Limit is a maximum of 80% (typically 70-75%) of the vertical hitch Work Load Limit. Slings must be securely attached to the load and rigged in a manner to provide for load control to prevent slipping, sliding and/or loss of the load. A trained, qualified and knowledgeable user must determine the most appropriate method of rigging to help ensure load control and a safe lift. The manual or the tag on the sling should be referred to for more information on the actual ratings for each hitch type. Figure: Type of Rigging 7.3 Sling Angles In any lifting operation the rigging equipment will be selected based on the weight of the load to be lifted. However, there are times when the angle of the slings gets overlooked and what appears as the SWL on the tag or certificate is not sufficient to do the job. Every rigging study where slings are part of the lifting gear must be checked to ensure that angles do not reduce the lifting capacity below that of the weight of the load. A simple calculation can be done as follows:
  • 11.
    CRANE SAFETY HANDBOOK TomaConstruction & Co. Ltd Page | 9 Example: W = weight of load = 5 tons Share of load on each leg = 2.5 tons L = Length of sling = 4m H = Height between hook and load = 3m T = Tension in each sling = 4/3 x 2.5 = 1.333 x 2.5 = 3.33 tons The total tension in the slings adds up to 6.66 tons which is much more than the actual weight of load at 5 tons. 8 LIFTING HAZARDS There are multiple hazards that can arise during cranes’ operations. The major causes of crane related accidents are,  Contact with power lines  Overturns  Falls  Mechanical failures These causes of accidents could determine the following main causes of fatality for workers,  Electrocution  Struck by crane load  Crane collapse  Struck by falling boom 9 SAFE WORK PRACTICES  A personal protective equipment (PPE) hazard assessment must be performed for the task. PPE considerations should include a hardhat, safety glasses and safety shoes.  Rated load capacities, recommended operating speeds, special hazard warnings and/or instructions shall be conspicuously posted on all equipment. Instructions or warnings shall be visible to operators while they are at their control stations.  Do not exceed the rated load capacity of the crane, hoist, slings, or other components.  Belts, gears, shafts, pulleys, sprockets, spindles, drums, fly wheels, chains, or other reciprocating, rotating, or other moving parts or equipment shall be guarded if such parts are exposed to contact, or otherwise create a hazard.  No modifications or additions which affect the capacity or safe operation of the equipment shall be made without the manufacturer's written approval. If such modifications or changes are made, the capacity, operation, and maintenance instruction plates, tags, or decals, shall be changed accordingly. In no case shall the original safety factor of the equipment be reduced.
  • 12.
    CRANE SAFETY HANDBOOK TomaConstruction & Co. Ltd Page | 10  Never operate a crane that in your opinion is UNSAFE TO OPERATE.  If a lift requires removal of any section of protective barriers, then appropriate steps must be taken to protect the operator. Engaging the Load  The sling or other device shall be properly seated and secured in the base of the hook.  The load shall not be applied to the point of the hook or the hook latch.  Before moving the load, the operator shall be sure chains and wire rope are not kinked or twisted, and that multiple part chains or ropes are not twisted about each other.  The rope or chain must be properly seated on the drum, sheaves, or sprockets before the lift takes place.  Remove slack from the sling, chain, or cable before lifting a load.  The operator shall not pick up a load in excess of the rated load of the crane.  Specific attention should be given to balancing of the load to prevent slipping. Moving the load  The operator shall not engage in any activity that will divert his/her attention from the task.  The operator shall respond to signals from a designated person only. However, the operator shall obey a stop signal at all times, no matter who gives it.  The operator shall make sure the load and hoist will clear all obstacles before moving or rotating the load.  A person shall be designated to observe clearance of the equipment and give timely warning for all operations where it is difficult for the operator to maintain the desired clearance by visual means.  The operator shall inch powered hoists and cranes slowly in engagement with a load, but should avoid unnecessary inching and quick reversals of direction.  A load shall not be lifted more than a few inches until it is well balanced in the sling or lifting device.  When lifting loads at or near capacity, brake action shall be tested by lifting the load a few inches off the surface to verify that the brakes are holding.  Loads shall not be suspended over personnel. Under no circumstances may anyone ride the hook.  Directional movement should be made smoothly and deliberately to avoid swing. Placing the Load  Never leave the controls unattended while a load is suspended. If it becomes necessary to leave the controls, lower the load to the floor. Slings  Slings shall not be shortened with knots or bolts or other makeshift devices.  Sling legs shall not be loaded in excess of their rated capacities.  Slings used in a basket hitch shall have the loads balanced to prevent slippage.  Slings shall be securely attached to their loads.  Slings shall be padded or protected from sharp edges of their loads.  Suspended loads shall be kept clear of all obstructions.
  • 13.
    CRANE SAFETY HANDBOOK TomaConstruction & Co. Ltd Page | 11  Hands and fingers shall not be placed between the sling and its load while the sling is being tightened around the load.  Shock loading is prohibited (abrupt starting or stopping of the load).  A sling shall not be pulled from under a load when the load is resting on the sling.  Slings shall be properly stored when not in use so that they are not subject to mechanical damage, moisture, corrosives, extreme temperature or kinking.  Care shall be exercised when removing a sling from under a landed and blocked load. 9.1 Pre-Operational Safety Inspection At the start of each shift a crane/hoist operator should inspect his or her equipment to help ensure that it is in safe and proper working order. This inspection should be routinely conducted every day at the beginning of each shift worked and should consist of the following inspection points as a minimum. If the equipment fails any of the inspection point’s No. 1 – 12, the employee’s supervisor should be notified and the equipment tagged as “out of service” unless the situation is immediately corrected. If inspection point No.13 does not pass, the employee should notify his or her supervisor to have the situation corrected. 1) Tagged crane or hoist Check that crane is not tagged with an out-of-order sign. If the equipment is tagged, do not use and report the situation to your supervisor. 2) Control Devices Test that all motions (hoist, trolley, bridge) agree with the control device markings. 3) Brakes Check that all motions do not have excessive drift and that stopping distance is normal when the motion is powered off. 4) Hook Check for damage, cracks, nicks, gouges, deformations of the throat opening, wear on saddle or load bearing point, and twist. Refer to the manual furnished by the original equipment manufacturer for acceptable tolerances. Figure: Hook Orientation 5) Hook Latch If a hook latch is required, check for proper operation.
  • 14.
    CRANE SAFETY HANDBOOK TomaConstruction & Co. Ltd Page | 12 6) Shackle During lifting, shackles shall not lean to one side. Ensure the pin is totally locked. Washers may be used to centre the shackle. Figure: Shackle Orientation 7) Wire Rope Check for broken wires, broken strands, kinks and any deformation or damage to the rope structure. Figure: Damaged Wire
  • 15.
    CRANE SAFETY HANDBOOK TomaConstruction & Co. Ltd Page | 13 8) Cable Clip The wire rope sling is equipped with thimble. There shall be a minimum of 3 cable clips. The direction of installation shall be correct. The distance between the cable clips shall be the same. Figure: Connecting the Wire Rope Slings 9) Reeving on Wire Rope Check that the wire rope is properly reeved and that rope parts are not twisted about each other. 10) Oil Leakage Check for any sign of oil leakage on the crane and on the floor beneath the crane. 11) Unusual Sounds Check for any unusual sounds from the crane or hoist mechanism while operating the crane or hoist. 12) Warning and Safety Labels Check that warning and other safety labels are not missing and are legible. 13) Housekeeping and Lighting Check area for accumulation of material to prevent tripping or slipping. Also check area for poor lighting. 9.2 Proper Use of Hand Signal 9.2.1 Stop Signals Stop signals are one the most important hand signals used on a construction site. When stop signals are used operation of the equipment must be halted. Emergency stop – A signal person will communicate an emergency stop by extending both arms horizontal of the body with palms faced down, from this position they will swing their arms back and forth. Stop – In order to pause or stop an action, the signal person will extend a single arm and face their palm down; they will then begin to swing the extended arm back and forth. Dog everything – This signal will stop all activity and is performed by clasping hands together and placing them at waist level.
  • 16.
    CRANE SAFETY HANDBOOK TomaConstruction & Co. Ltd Page | 14 9.2.2 Boom Signals Boom signals will inform the crane operator of which maneuver they should perform with the boom. Raise boom – To raise the boom, a signal person will extend an arm horizontally to the side of their body and signal thumbs up, with a closed fist. Lower boom – In order to lower the boom, the signal person will extend an arm horizontally and signal thumbs down, with a closed fist. Swing boom – To swing the boom, the signal person will extend an arm out horizontally, using their index finger to point in the direction the boom is to swing. Extend boom – To lengthen the boom, the signal person will place their hands at the front of their waist and point thumbs outwards with remaining fingers in a fist. 9.2.3 Load Signals Load signals will dictate what the operator should do with a load once it has been lifted by the crane. Hoist load – In order to lift the load upwards the signal person will extend their arm vertically towards the ceiling/sky, point with their index finger and make small circles with their hand and index finger. Lower load – To lower the load downward, the signal person will extend their arm horizontally, pointing their index finger towards the ground, once in this position they will make a circle motion with their finger.
  • 17.
    CRANE SAFETY HANDBOOK TomaConstruction & Co. Ltd Page | 15 9.2.4 Speed Signals The signal person can also control the pace of any movement using speed signals. Move slowly – In order to slow the rate of an action, the signal person will a place their hand above the hand which is giving the action signal. 9.3 Radio Control VISIBILITY – With the operator at a better location away from the load and not tethered to the crane, the-  Operator should be able to see a load shift and to determine whether the load is properly rigged before continuing.  Operator’s view of the load’s path should not be obstructed by operation from a fixed position above/behind the load.  Operator should be better able to see and adjust to any obstructions or changes in the path as the move is completed. MOBILITY – With the operator not tethered to the crane the-  Operator would be free to move at his/her own pace rather than the pace of the crane, making the operator better able to avoid tripping hazards and pinch points.  Operator would not be limited by a rang-reducing tether and would be better able to avoid tripping hazards and pinch points.  Operator could more easily change location to gain better vantage points.  Radio control could allow the operator to relocate to better locations such as applications where a cab could be positioned in hot areas or over hazardous locations such as radiation areas, soaking pits or tilting ladles.  Operation could be off‐board, eliminating potential concerns over egress in the event of travel‐motion failure. 9.4 Crane Components for Safe Operation Horns Audible warning devices — recommended for congested areas where the standard strobe light may not be visible to all personnel. This can provide an additional warning to employees while moving loads. Warning Lights Visible lights warn personnel of moving loads. Crane Lights Provides floor lighting underneath overhead cranes for greater visibility. They are typically found on large cranes that block out ceiling lights.
  • 18.
    CRANE SAFETY HANDBOOK TomaConstruction & Co. Ltd Page | 16 Collision Avoidance Protects the cranes by not allowing the cranes collide with one another, with the end-stops or other obstructions. Slow Down and Stop Limits Prevents the crane from running into end-stops at full speed. Useful to help make operators aware of where they are approaching a stopping point or an obstacle. Overloads with Read-outs Informs the operator of the actual load being lifted. Provides a base point for maintenance to start trouble shooting. Variable Speed for Smooth Acceleration and Deceleration Reduces mechanical wear on components. Removes impact loads on all drive trains. May extend the life of the equipment. Prevents load from swinging excessively from a hard start or jerky stop. Brake Slip Detections Informs maintenance personnel when brake adjustment is needed. Working Period Monitoring Monitors the remaining time between recommended maintenance overhaul of the hoist. Provides a predictable preventative maintenance schedule which could reduce downtime. Can improve the safe use of the equipment by indicating when the useful life of the equipment has been reached and an overhaul is due.
  • 19.
    CRANE SAFETY HANDBOOK TomaConstruction & Co. Ltd Page | 17 10 APPENDIX 10.1 DAILY INSPECTION TAG
  • 20.
    CRANE SAFETY HANDBOOK TomaConstruction & Co. Ltd Page | 18 10.2 CRANE PRE-OPERATIONAL CHECK LIST