1 | P a g e
AN
INTERNSHIP REPORT
ON
COLLEGE BUS MANAGEMENT SYSTEM
PROJECT
BY
KAMAL ACHARYA
(Tribhuvan University)
Date: 2023/04/25
2 | P a g e
1. INTRODUCTION
The College Bus Management system is completely developed by Visual Basic
.NET Version. The application is connect with most secured database language MS SQL
Server. The application is develop by using best combination of front-end and back-end
languages. The application is totally design like flat user interface. This flat user interface
is more attractive user interface in 2017. The application is gives more important to the
system functionality. The application is to manage the student’s details, driver’s details,
bus details, bus route details, bus fees details and more. The application has only one unit
for admin. The admin can manage the entire application. The admin can login into the
application by using username and password of the admin. The application is develop for
big and small colleges. It is more user friendly for non-computer person. Even they can
easily learn how to manage the application within hours. The application is more secure
by the admin. The system will give an effective output for the VB.Net and SQL Server
given as input to the system. The compiled java program given as input to the system,
after scanning the program will generate different reports. The application generates the
report for users. The admin can view and download the report of the data. The application
deliver the excel format reports. Because, excel formatted reports is very easy to
understand the income and expense of the college bus. This application is mainly develop
for windows operating system users. In 2017, 73% of people enterprises are using
windows operating system. So the application will easily install for all the windows
operating system users. The application-developed size is very low. The application
consumes very low space in disk. Therefore, the user can allocate very minimum local
disk space for this application.
3 | P a g e
2. SYSTEM SPECIFICATION
2.1. HARDWARE SPECIFICATION
COMPONENTS REQUIRMENTS
PROCESSOR Intel i3 Processor
RAM 15 MB
HARD DISK DRIVE 10 MB
CACHE MEMORY 2MB
2.2. SOFTWARE SPECIFICATION
COMPONENTS REQUIRMENTS
OPERATING SYSTEM Windows 10
GRAPHICS Intel® HD Graphics
FRONT-END Visual Basic.NET 2010
BACK-END MS SQL Server Express
2.3. SOFTWARE FEATURES
2.3.1. WINDOWS OPERATING SYSTEM
Microsoft Windows (or simply Windows) is a meta-family of graphical
operating systems developed, marketed, and sold by Microsoft. It consists of several
families of operating systems, each of which cater to a certain sector of the computing
industry. Active Windows families include Windows NT, Windows Embedded and
Windows Phone; these may encompass sub families, e.g. Windows Embedded Compact
(Windows CE) or Windows Server. Defunct Windows families include Windows x and
Windows Mobile.
Microsoft introduced an operating environment named Windows on
November20, 1985, as a graphical operating system shell for MS-DOS in response to
4 | P a g e
the growing interest in graphical user interfaces (GUIs). Microsoft Windows came to
dominate the world's personal computer market with over 90% market share, overtaking
Mac OS , which had been introduce in 1984.
However, since 2012, it sells less than Android, which became the most popular
operating system in 2014, when counting all of the computing platforms Windows runs
on (same as Android) in 2014, the number of Windows device sold were less than 25%
of Android devices sold.
As of July 2015, the most recent version of Windows for personal computers,
tablets and smart phones is Windows 10. The most recent versions for server computers
and embedded devices are respectively Windows Server 2012 R2 and Windows
Embedded.
2.4. OVERVIEW OF THE FRONT – END
2.4.1. ABOUT VB.NET
Visual Basic .NET (VB.NET) is a multi-paradigm, high level programming
language, implemented on the .NET Framework. Microsoft launched VB.NET in 2002
as the successor to its original Visual Basic language. Although the ".NET" portion was
drop in 2005, this article uses "Visual Basic .NET" to refer to all Visual Basic languages
releases since 2002, in order to distinguish between them and the classic Visual Basic.
Along with Visual C#, it is one of the two main languages targeting the .NET framework.
Microsoft's integrated development environment (IDE) for developing in Visual
Basic .NET language is Visual Studio. Most of Visual Studio editions are commercial;
the only exceptions are Visual Studio Express and Visual Studio Community that are
freeware. In addition, .NET Framework SDK includes a freeware command-line
compiler called vbc.exe. Mono also includes a command-line VB.NET compiler.
2.4.2. VISUAL BASIC FEATURES
In April 2010, Microsoft released Visual Basic 2010. Microsoft had planned to
use Dynamic Language Runtime (DLR) for that release but shifted to a co-evolution
strategy between Visual Basic and sister language C# to bring both languages into closer
parity with one another. Visual Basic's innate ability to interact dynamically with CLR
and COM objects has been enhance to work with dynamic languages built on the DLR
such as Iron Python and Iron Ruby. The Visual Basic compiler was improved to infer
5 | P a g e
line continuation in a set of common contexts, in many cases removing the need for the
"_" line continuation character. In addition, existing support of inline Functions was
complemented with support for inline Subs as well as multi-line versions of both Sub and
Function lambdas.
2.4.3. MS SQL SERVER
Microsoft SQL Server is a relational database management system developed by
Microsoft. A Database Server, it is a software product with the primary function of
storing and retrieving data as requested by other software applications - which may run
either on the same computer or on another computer across a network (including the
Internet).
Microsoft markets at least a dozen different editions of Microsoft SQL Server,
aimed at different audiences and for workloads ranging from small single-machine
applications to large Internet-facing applications with many concurrent users.
SQL Server Express Edition is a scaled down, free edition of SQL Server, which
includes the core database engine. While there are no limitations on the number of
databases or users supported, it is limited to using one processor, 1 GB memory and 10
GB database files (4 GB database files prior to SQL Server Express 2008 R2). It is intend
as a replacement for MSDE. Two additional editions provide a superset of features not
in the original Express Edition. The first is SQL Server Express with Tools, which
includes SQL Server Management Studio Basic. SQL Server Express with Advanced
Services adds full-text search capability and reporting services.
SQL Server Management Studio is a GUI tool included with SQL Server 2005
and later for configuring, managing, and administering all components within Microsoft
SQL Server. The tool includes both script editors and graphical tools that work with
objects and features of the server. SQL Server Management Studio replaces Enterprise
Manager as the primary management interface for Microsoft SQL Server since SQL
Server 2005. A version of SQL Server Management Studio is also available for SQL
Server Express Edition, for which it is known as SQL Server Management Studio
Express (SSMSE).
A central feature of SQL Server Management Studio is the Object Explorer,
which allows the user to browse, select, and act upon any of the objects within the server.
It can be used to visually observe and analyze query plans and optimize the database
6 | P a g e
performance, among others. SQL Server Management Studio can also be used to create
a new database, alter any existing database schema by adding or modifying tables and
indexes, or analyze performance. It includes the query windows that provide a GUI based
interface to write and execute queries.
7 | P a g e
3. SYSTEM ANALYSIS
System analysis is a detailed study of the various operations performed by a
system and their relationships within and outside of the system. Analysis begins when a
user or manager begins a study of the program using existing system.
3.1. EXISTING SYSTEM
The Exist System is a time consuming process to find the information about the
different fields. It is difficult to communicate with the regarding sectors and specifically
for computer lab consumption based area, even then the students suffer a lot to identify
where to get an area of exact information and so.
 Application errors occurring.
 Non-systematic super market maintenance.
 Less amount of data storage.
 Application develop on Visual Basic 6.0
 Security is Very Low.
 Non-User Friendly Interface.
3.2. PROPOSED SYSTEM
 The “COLLEGE BUS MANAGEMENT SYSTEM” is develop as
flat user interface concept. The flat user interface application is
look more professional and user-friendly.
 This proposed system is mostly reduced the manual works from
beginning to ending.
 Securable admin process.
 The database design of the project is very simple. Therefore, the
admin can easily understand the flow of the project.
 Systematic college bus maintenance.
 Application develop on VB.Net with MS SQL Server
 Application Error handling is very easy.
8 | P a g e
4. SYSTEM DESIGN AND DEVELOPMENT
A system model is a systematic approach towards software development. Before
any application development built it is necessary to make the drawing of that building,
similar is the case with any software. Here also before any coding of the software begins,
it is necessary to make the model of the software.
4.1. FUNDAMENTALS DESIGN CONCEPTS
System design is a “How to” approach to the creation of a new system. System
design goes through 2 phases. They are
i. Logical Design
ii. Physical Design
Logical design reviews the present physical system, prepares input and output
specification, makes edit security and control specification.
Physical design maps out the details of the physical system, plans the system
implementation devise a test and implementation plan.
4.2. INPUT DESIGN
Input design is a part of overall system design, which requires very careful
attention. Often the collection of input data is the most expensive part of the system, in
terms of both the equipments used and the number of people involved, it is the point of
most contact for the users with the computer system, and it is prone to error. If data going
into the system is incorrect, then the processing and output will magnify these errors and
thus the designer has number of clear objectives in input design.
 To produce a cost effective method of input.
 To achieve the highest possible level of accuracy.
 To ensure that input is acceptable and understood by the user.
In this system input screen is designed carefully so that no inaccurate data will
enter into the database. The data is made as easy as possible. For simplifying the data
entry, many facilities are given. The branch, class can easily be selected through option
buttons to facilitate easy selection. The attendance entries can also be entered with the
help of these buttons. It provides user friendly interface and reduces strain.
9 | P a g e
4.3. OUTPUT DESIGN
 An output from computer system requires primarily communicating the
results of processing to the users. They also provide a permanent hard
copy of these results for later consultations. The various types of outputs
required by the system are given below
 External outputs, whose destination is outside the concern, require special
attention, because the project is the image of the concern.
 Internal inputs whose destination is within the concern and which requires
careful design because they are the user’s main interface within the
computer.
 Operation outputs, whose use is purely within the computer department,
for example program listing, usage statistics, etc.
 Interactive outputs, which involves the user in communicating directly
with the computers.
4.4. SYSTEM DEVELOPMENT
After the installation phase is completed and the user is adjusted to the changes
created by the system, evaluation and maintenance begin. If the new information is
inconsistent with the design specification, then changes have to be made. The importance
of maintenance or environment factors also calls for system enhancement.
4.5. MAINTENANCE PROCEDURE
Maintenance covers the activities such as correcting, coding and debugging
errors. Updating documentation and test data and upgrading user support. Many activities
are actually enhancements.
Four types of maintenance are performed on computer software.
4.5.1. CORRECTIVE MAINTENANCE
Corrective maintenance acts to correct errors that are uncovered after the software
is in use. This system maintenance due to some false assumption like details of the user.
So everything is done manually and corrected.
10 | P a g e
4.5.2. ADAPTIVE MAINTENANCE
Adaptive maintenance is applied when changes in the external environment
precipitate modifications to software. The system undergo this maintenance do add
additional encasement.
4.5.3. PERFECT MAINTENANCE
Perfect maintenance incorporates enhancements that are requested by the user
community, the system will updated according to fulfill user requirements, so this
maintenance is done.
4.5.4. PERFECTIVE MAINTENANCE
Perfective maintenance improves future maintainability and reliability and
provides a basis for future enhancement. This helps the system to be reliable and easy to
when additional enhancement is done.
4.5.5. SECURITY MEASURE
The system is safeguarded from unauthorized use of the software by providing
proper authentication. The user is allowed to use the system provided he gives the correct
user name and password, otherwise the entry is restricted to the user. The user name and
password is unique and is stored in a database for reference. The password field is set to
display asterisk that help the password to be secured.
To increase the security of the system and protect it from other virus software,
antivirus software is included in the system such as Norton antivirus and Scan Disk, to
detect virus and to fix errors.
4.6. MODULES DESCRIPTION
4.6.1. STUDENT’S DETAILS
The module is use to manage the student’s details like their name, department,
academic year, college bus pass no and more. The application gives more priority for
student’s module. The student is connected with all other modules.
11 | P a g e
4.6.2. COLLEGEBUS DETAILS
The college bus module is use to manage the entire bus details. The admin can
manage the bus id, bus name, capacity, mileage, last service date and more. The module
is connected with student module and the fees module.
4.6.3. FEES DETAILS
The fees bus module is use to manage the student bus fees details. The admin
can manage the fees id, student id, fees, paid fees, balance fees and more. The module
is connect with student module and the bus module.
4.6.4. DRIVER’S DETAILS
The driver’s details module is use to manage the driver’s details like driver id,
driver name, experience, salary, bus id and more. The module is connect with bus
module. The admin can add, delete and update the driver’s details.
4.6.5. ROUTES DETAILS
The routes details module is use to manage the bus routes details like routes id,
routes source and destination, timing and more. The module is connect with bus module.
The admin can add, delete and update the routes details.
12 | P a g e
5. SYSTEM TESTING AND TESTING METHODOLOGIES
The purpose of system testing is to identify and correct errors in the candidate
system. As important as this phase is, it is one that is frequently compromised. Typically,
the project schedules or the user is eager to go directly to conversion.
The system testing includes unit testing, integration testing and validation testing.
Each one is described as follows
5.1. MODULE TESTING
Unit testing focuses the verification effort on the smallest unit of software design,
which is the module. The unit testing is always white box oriented and the steps can be
conducted in parallel for the modules. The organization of the testing activity should in
some way reflect the organization of the design activity. Taking into account this view
point the modules were tested individually to assure that they function properly as a unit.
Both White-box testing and Black-box testing strategies were used.
5.1.1. WHITE-BOX TESTING
The test cases were chosen to ensure that
 The loop conditions certainly evaluate to false, thereby avoiding infinite
loops
 The loops get executed only the required number of times, thus by
avoiding off-by-one offers.
 If as well as else parts get executed in order to ensure both the blocks are
working properly.
5.1.2. BLACK-BOX TESTING
The system was tested to check whether it meets the requirements determined in
the requirements analysis phase. The system met all the functional requirements.
5.1.3. INTEGRATION TESTING
Integration testing is technique for conducting the program structure. While at
the same time conducting tests to uncover errors associated with the interfacing.
13 | P a g e
The objectives are to take unit tested modules and to build a program that has
been dedicated by design.
There are 2 types of integration testing
 Top down integration
 Bottom up integration
Top down Integration
Top down integration is an incremental approach to the construction of program
structure. Modules are integrated by moving downward through the control hierarchy,
beginning with main control module.
Bottom up Integration
Bottom up integration testing, as it implies, begin construction and testing with
atomic modules. That is a module at the lowest level in the program structure.
A bottom up integration strategy may be implemented with following steps
 Low level modules are combined into clusters (sometimes builds)
that perform a specific software sub-function.
 A driver is to test case input and output.
 The cluster is tested (clusters means modules).
 Drivers are removed and clusters are combined moving upward in
the program structure.
5.1.4. VALIDATION TESTING
In the testing, software is completely assembled as package, interfacing error
have been uncovered and correction testing begins after each one of the two possible
conditions exists.
The function or performance characteristic is confirming specification and are
accepted. A deviation from the specification is uncovered and efficiency list is created.
The testing, which can be carried out in this project is unit testing. The reason for
using this testing is described as below
14 | P a g e
Unit Test Consideration
The module “interface” is testing to ensure that information properly flows in and
out of the programs unit under test. The local data structures are examined to endure that
the data stored temporarily maintains its integrity during all steps in an algorithm
execution.
Boundary conditions are tested to ensure that the modules operated properly at
boundaries established to limit or restrict processing. All independent paths through the
control structures are ensure that all statements in modules have been executed at least
once. Finally parts are tested.
Unit Test Performance
Unit test is considered an equivalent to the coding step. After the source level
code has been developed, reviewed and verified for correct syntax, unit test case begins,
since a module is not stand along program. Drivers or stub software must be developed
for each unit test.
5.1.5. USER ACCEPTANCE
The application is created in such a way that the user need not know about the
implemented tool of the application. This application is a friendly GUI so that special hot
spot are given to make the user to maintain his path. Menus are provided to reduce
navigational effort for the users. The application is developed as user-friendly. The
homepage of this application is given with a link, which directs the user to the logging
pages so that the user need not even know about the navigation of the application.
QUALITY ASSURANCE
Quality assurance consists of the auditing and reporting functions of
management. The goal of quality assurance is to provide management with the data
necessary to be informed about product quality, thereby gaining insight and confidence
that product quality is meeting its goal.
In our project the products are divided according to the user requirements. For
example: if the user specifies the quantity of the product that amount of quantity is
delivered.
15 | P a g e
Quality Assurance Goals
Correctness
The extent to which the program meets system specifications and user objectives.
Reliability
The amount of computer resources required by a program to perform a function.
Usability
The effort required learning and operating a system.
Maintainability
To use with program errors are located and corrected.
Testability
The effort required testing a program to ensure its correct performance.
Portability
The ease of transporting a program from one hardware configuration to another.
Accuracy
The required position in input editing, computations and output.
5.2. SYSTEM IMPLEMENTATION
A crucial face in the system life cycle is the successful implementation of the new
system design. An important aspect of a system analysis job is to make sure that the new
design is implemented to established standards. The term implementation has different
meanings ranging from the conversion of basic application, to a complete replacement of
a computer system. Implementation used here is to mean the process of converting a new
or a revised system design into an operational one. Conversion is one aspect of
implementation. There are three types of implementation
16 | P a g e
 Implementation of a computer system to replace a manual system.
The problem encountered are converting files, training users,
creating accurate files and verifying printouts for integrity.
 Implementation of a new computer system to replace conversion.
If not properly planed, there can be many problems. Some large
computer systems have taken as long as year to convert.
 Implementation of a modified application to replace an existing
one using the same computer. This type of conversion is relatively
easy to handle, provided there are no major changes in the files.
Implementation is the process of converting a new or revised system design into
an operational one. It is the stage in achieving a successful new system because usually
it involves a lot of upheaval in the user department.
Therefore, it must be carefully planned and controlled. Apart from planning, the
three major tasks of preparing for implementation are education, training of users and
applying the process.
17 | P a g e
6. CONCLUSION
College Bus Management System developed in Visual Studio 2008 as front end
and MS-Access as back end is an integrated system that is user-friendly and menu driven.
The screens are constructed in such a way that the user will find it easy to navigate the
whole system. Accurate headings and guidelines are provided wherever necessary. The
system is found to be effective and proves to be versatile as it is a very flexible with user-
friendly screens enabling the user to use it without any inconvenience. This provides a
better system and it overcomes many problems that exist in the current system.
The system is designed in such a way that no formal programming knowledge is
expected from the user. Error correction and modification for future enhancement could
be made very easily. This system is highly portable and can be implemented in any
organization without much modification of the software.
SCOPE FOR FUTURE ENHANCEMENT
The system resulted in regular and timely preparation of the required outputs. In
comparison with manual system, the benefits under this system are there is a considerable
amount of the savings in manpower, working hours and effort. It can be observed that
the information required can be obtained with ease and accuracy in the computerized
system.
18 | P a g e
7. BIBLIOGRAPHY
1. Don Box, with Chris Sells, “Essential. Net”-Third Edition.
2. Harold Davis, “Visual Basic.Net for Windows” - Second Edition.
3. Steven Holzner,” Visual Basic.Net 2005”, Pearson Education.
4. Matt J.Crouch, “VB.Net Web Programming”- corporate Edition.
5. G.Andrew Duthie, “Microsoft Visual Basic.Net”- version 2005
6. David solution, “Sam Teach Yourself VB 3.0 In 21 Days”, Crimson
Publications, Second Edition, March 2005.
7. Elias M.Award, “ System analysis and design” ,Galgotia publishers, Second Edition
(2005).
8. Roger S.Pressman, “Software Engineering, A Practioner’s Approach ”,
McGraw Hill international companies, Sixth Edition.
9. Shooman, “Software Engineering”, Tata Mc-Graw Hill Publishing Company
Pvt ltd, 2005.
10. lee & lee,” introduction system analysis and design”,ncc publications edition
– 2005.
REFERENCE
Acharya, Kamal. "STUDENT INFORMATION MANAGEMENT
SYSTEM." Authorea Preprints (2023).
Acharya, Kamal. "Library Management System." Available at SSRN4807104 (2019).
ACHARYA, KAMAL, et al. "LIBRARY MANAGEMENT SYSTEM." (2019).
Acharya, Kamal. "Online bus reservation system project report." Authorea
Preprints (2024).
Acharya, Kamal. "Online bus reservation system project report." (2024).
Acharya, Kamal. “Online Bus Reservation System.” SSRN ElectroNIC ASIA
Journal (2024): n. pag.
Acharya, Kamal. “Student Information Management System Project.” SSRN
ElectroNIC ASIA Journal (2024): n. pag.
Acharya, Kamal. “ATTENDANCE MANAGEMENT SYSTEM.” International
Research Journal of Modernization in Engineering Technology and
Science (2023): n. pag.
19 | P a g e
Acharya, Kamal. “College Information Management System.” SSRN ElectroNIC
ASIA Journal (2024): n. pag.
Acharya, Kamal, Attendance Management System Project (April 28, 2024).
Available at
SSRN: https://ssrn.com/abstract=4810251 or http://dx.doi.org/10.2139/ssrn.4810251
Acharya, Kamal, Online Food Order System (May 2, 2024). Available at
SSRN: https://ssrn.com/abstract=4814732 or http://dx.doi.org/10.2139/ssrn.4814732
Acharya, Kamal, University management system project. (May 1, 2024). Availableat
SSRN: https://ssrn.com/abstract=4814103 or http://dx.doi.org/10.2139/ssrn.4814103
Acharya, Kamal, Online banking management system. (May 1, 2024). Available at
SSRN: https://ssrn.com/abstract=4813597 or http://dx.doi.org/10.2139/ssrn.4813597
Acharya, Kamal, Online Job Portal Management System (May 5, 2024). Available at
SSRN: https://ssrn.com/abstract=4817534 or http://dx.doi.org/10.2139/ssrn.4817534
Acharya, Kamal, Employee leave management system. (May 7, 2024). Available
at SSRN: https://ssrn.com/abstract=4819626 or http://dx.doi.org/10.2139/ssrn.4819626
Acharya, Kamal, Online electricity billing project report. (May 7, 2024). Available at
SSRN: https://ssrn.com/abstract=4819630 or http://dx.doi.org/10.2139/ssrn.4819630
Acharya, Kamal, POLICY MANAGEMENT SYSTEM PROJECT REPORT. (December 10, 2023).
Available at
SSRN: https://ssrn.com/abstract=4831694 or http://dx.doi.org/10.2139/ssrn.4831694
Acharya, Kamal, Online job placement system project report. (January 10, 2023). Available at
SSRN: https://ssrn.com/abstract=4831638 or http://dx.doi.org/10.2139/ssrn.4831638
Acharya, Kamal, Software testing for project report. (May 16, 2023). Available at
SSRN: https://ssrn.com/abstract=4831028 or http://dx.doi.org/10.2139/ssrn.4831028
Acharya, Kamal, ONLINE CRIME REPORTING SYSTEM PROJECT. (August 10, 2022).
Available at
SSRN: https://ssrn.com/abstract=4831015 or http://dx.doi.org/10.2139/ssrn.4831015
Acharya, Kamal, Burber ordering system project report. (October 10, 2022). Available at
SSRN: https://ssrn.com/abstract=4832704 or http://dx.doi.org/10.2139/ssrn.4832704
Acharya, Kamal, Teachers Record Management System Project Report (December 10, 2023).
Available at
SSRN: https://ssrn.com/abstract=4833821 or http://dx.doi.org/10.2139/ssrn.4833821
Acharya, Kamal, Dairy Management System Project Report (December 20, 2020). Available at
SSRN: https://ssrn.com/abstract=4835231 or http://dx.doi.org/10.2139/ssrn.4835231
Acharya, Kamal, Electrical Shop Management System Project (December 10, 2019). Available
at SSRN: https://ssrn.com/abstract=4835238 or http://dx.doi.org/10.2139/ssrn.4835238
20 | P a g e
Acharya, Kamal, Online book store management system project report. (Febuary 10, 2020).
Available at
SSRN: https://ssrn.com/abstract=4835277 or http://dx.doi.org/10.2139/ssrn.4835277
Acharya, Kamal, Paint shop management system project report. (January 10, 2019). Available
at SSRN: https://ssrn.com/abstract=4835441 or http://dx.doi.org/10.2139/ssrn.4835441
Acharya, Kamal, Supermarket billing system project report. (August 10, 2021). Available at
SSRN: https://ssrn.com/abstract=4835474 or http://dx.doi.org/10.2139/ssrn.4835474
Acharya, Kamal, Online texi booking system project report. (March 10, 2022). Available at
SSRN: https://ssrn.com/abstract=4837729 or http://dx.doi.org/10.2139/ssrn.4837729
Acharya, Kamal, Online car servicing system project report. (March 10, 2023). Available at
SSRN: https://ssrn.com/abstract=4837832 or http://dx.doi.org/10.2139/ssrn.4837832
Acharya, Kamal, School management system project report. (July 10, 2021). Available at
SSRN: https://ssrn.com/abstract=4837837 or http://dx.doi.org/10.2139/ssrn.4837837
Acharya, Kamal, Furniture Showroom Management System Project Report (March 21, 2021).
Available at
SSRN: https://ssrn.com/abstract=4839422 or http://dx.doi.org/10.2139/ssrn.4839422
Acharya, Kamal, Online Vehicle Rental System Project Report (March 21, 2019). Available at
SSRN: https://ssrn.com/abstract=4839429 or http://dx.doi.org/10.2139/ssrn.4839429
21 | P a g e
8. APPENDIX
8.1. DATAFLOW DIAGRAM
LEVEL 0
Admin Login
Username & Password
Admin Login
Request
Response
1.0
Manage
Students
2.0
Manage Bus
& Routes
Details
3.0
Manage
Fees
4.0
Manage
Drivers
Request
Response
Request
Response
Request
Response
Request
Response
Students
Bus & Routes
Fees Details
Drivers
22 | P a g e
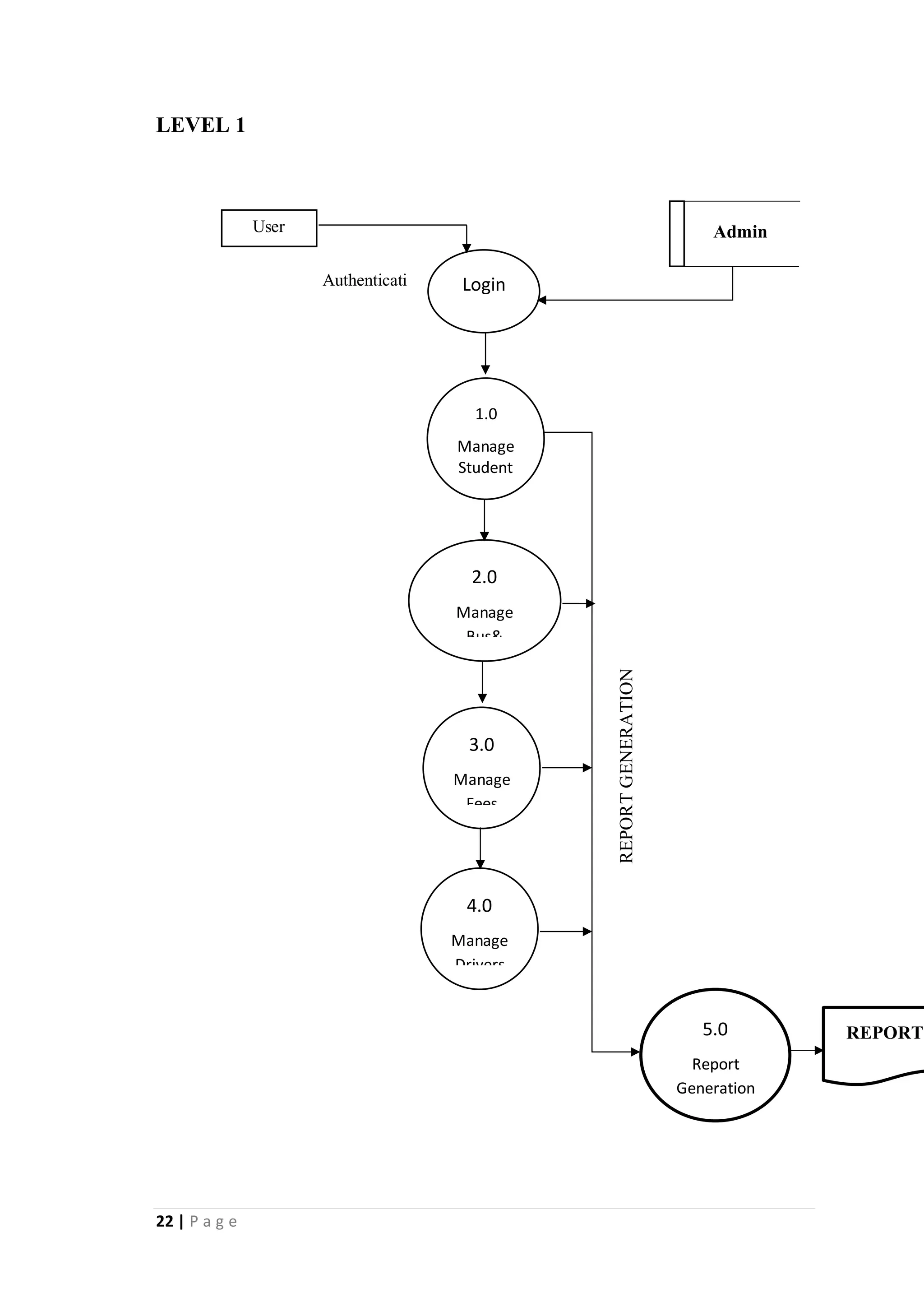
LEVEL 1
Admin
User
Login
Authenticati
on
1.0
Manage
Student
s
2.0
Manage
Bus&
3.0
Manage
Fees
4.0
Manage
Drivers
5.0
Report
Generation
REPORT
REPORT
GENERATION
23 | P a g e
8.2.TABLE DESIGN
Table Name : Admin Login
Primary Key : Nil
FIELD
NAME
DATA
TYPE
SIZE
CONSTRAINT DESCRIPTION
Username Varchar
15
Not Null
Admin
Username
Password Varchar 15 Not Null Admin Password
Table Name : Student Details
Primary Key : SID
FIELD
NAME
DATA
TYPE
SIZE
CONSTRAINT DESCRIPTION
SID Int 10 Primary Key Student ID
Name Varchar 25 Not Null Student Name
Dept Varchar 25 Not Null Department
Gender Varchar 6 Not Null Student Gender
DOB Date Not Null Date of Birth
Address Varchar 100 Not Null Address
City Varchar 25 Not Null City
RID Int 10 Foreign Key Routes ID
24 | P a g e
Table Name : Routes Details
Primary Key : RID
FIELD
NAME
DATA
TYPE
SIZE
CONSTRAINT DESCRIPTION
RID Int 10 Primary Key Route ID
BID Int 10 Foreign Key Bus ID
Source Varchar 25 Not Null Bus Source
Destination Varchar 25 Not Null Bus Destination
Table Name : Bus Details
Primary Key : BID
FIELD
NAME
DATA
TYPE
SIZE
CONSTRAINT DESCRIPTION
BID Int 10 Primary Key Bus ID
Name Varchar 25 Not Null Bus Name
Model Varchar 25 Not Null Bus Model
Bus No Varchar 15 Not Null Bus Number
Capacity Int 5 Not Null Capacity
DOP Date Not Null Date of Purchase
LSD Date Not Null
Last Service
Date
25 | P a g e
DID Int 10 Foreign Key Driver ID
RID Int 10 Foreign Key Routes ID
Table Name : Fees Details
Primary Key : FID
FIELD
NAME
DATA
TYPE
SIZE
CONSTRAINT DESCRIPTION
FID Int 10 Primary Key Fees ID
SID Int 10 Foreign Key Student ID
BID Int 10 Foreign Key Bus ID
Fees Int 10 Not Null Bus Fees
Pay Int 10 Not Null Paid Fees
Bal Int 10 Not Null Balance Fees
Date Date Not Null
Date of Fees
Paid
8.3.SAMPLE CODING
Private Sub BusDetailsToolStripMenuItem_Click(ByVal sender As
System.Object, ByVal e As System.EventArgs) Handles
BusDetailsToolStripMenuItem.Click
Dim F1 As New Form3
F1.MdiParent = Me
F1.Show()
End Sub
26 | P a g e
Private Sub DriversDetailsToolStripMenuItem_Click(ByVal sender As
System.Object, ByVal e As System.EventArgs) Handles
DriversDetailsToolStripMenuItem.Click
Dim F2 As New Form4
F2.MdiParent = Me
F2.Show()
End Sub
Private Sub FeesDetailsToolStripMenuItem_Click(ByVal sender As
System.Object, ByVal e As System.EventArgs) Handles
FeesDetailsToolStripMenuItem.Click
Dim F3 As New Form5
F3.MdiParent = Me
F3.Show()
End Sub
Private Sub StudentDetailsToolStripMenuItem_Click(ByVal sender As
System.Object, ByVal e As System.EventArgs) Handles
StudentDetailsToolStripMenuItem.Click
Dim F4 As New Form6
F4.MdiParent = Me
F4.Show()
End Sub
Private Sub LogoutToolStripMenuItem_Click(ByVal sender As
System.Object, ByVal e As System.EventArgs) Handles
LogoutToolStripMenuItem.Click
Me.Hide()
Form1.Show()
Form1.TextBox1.Text = ""
Form1.TextBox2.Text = ""
End Sub
27 | P a g e
Private Sub BusBindingNavigatorSaveItem_Click(ByVal sender As
System.Object, ByVal e As System.EventArgs) Handles
BusBindingNavigatorSaveItem.Click
Me.Validate()
Me.BusBindingSource.EndEdit()
Me.TableAdapterManager.UpdateAll(Me.BusDataSet)
End Sub
Private Sub Form3_Load(ByVal sender As System.Object, ByVal e As
System.EventArgs) Handles MyBase.Load
'TODO: This line of code loads data into the 'BusDataSet.Bus' table.
You can move, or remove it, as needed.
Me.BusTableAdapter.Fill(Me.BusDataSet.Bus)
End Sub
Private Sub Button1_Click(ByVal sender As System.Object, ByVal e As
System.EventArgs) Handles Button1.Click
Me.Hide()
Form7.Show()
End Sub
Private Sub DriversBindingNavigatorSaveItem_Click(ByVal sender As
System.Object, ByVal e As System.EventArgs) Handles
DriversBindingNavigatorSaveItem.Click
Me.Validate()
Me.DriversBindingSource.EndEdit()
Me.TableAdapterManager.UpdateAll(Me.BusDataSet)
End Sub
Private Sub Form4_Load(ByVal sender As System.Object, ByVal e As
System.EventArgs) Handles MyBase.Load
28 | P a g e
'TODO: This line of code loads data into the 'BusDataSet.Drivers'
table. You can move, or remove it, as needed.
Me.DriversTableAdapter.Fill(Me.BusDataSet.Drivers)
End Sub
Private Sub Button1_Click(ByVal sender As System.Object, ByVal e As
System.EventArgs) Handles Button1.Click
Me.Hide()
Form8.Show()
End Sub
Private Sub FeesBindingNavigatorSaveItem_Click(ByVal sender As
System.Object, ByVal e As System.EventArgs) Handles
FeesBindingNavigatorSaveItem.Click
Me.Validate()
Me.FeesBindingSource.EndEdit()
Me.TableAdapterManager.UpdateAll(Me.BusDataSet)
End Sub
Private Sub Form5_Load(ByVal sender As System.Object, ByVal e As
System.EventArgs) Handles MyBase.Load
'TODO: This line of code loads data into the 'BusDataSet.Fees' table.
You can move, or remove it, as needed.
Me.FeesTableAdapter.Fill(Me.BusDataSet.Fees)
End Sub
Private Sub Button1_Click(ByVal sender As System.Object, ByVal e As
System.EventArgs) Handles Button1.Click
Me.Hide()
Form9.Show()
End Sub
29 | P a g e
Private Sub StudentBindingNavigatorSaveItem_Click(ByVal sender As
System.Object, ByVal e As System.EventArgs) Handles
StudentBindingNavigatorSaveItem.Click
Me.Validate()
Me.StudentBindingSource.EndEdit()
Me.TableAdapterManager.UpdateAll(Me.BusDataSet)
End Sub
Private Sub Form6_Load(ByVal sender As System.Object, ByVal e As
System.EventArgs) Handles MyBase.Load
'TODO: This line of code loads data into the 'BusDataSet.Student'
table. You can move, or remove it, as needed.
Me.StudentTableAdapter.Fill(Me.BusDataSet.Student)
End Sub
Private Sub Button1_Click(ByVal sender As System.Object, ByVal e As
System.EventArgs) Handles Button1.Click
Me.Hide()
Form10.Show()
End Sub
30 | P a g e
8.4.SCREENSHOTS
A. SAMPLE INPUT
Main Page
Bus Details
31 | P a g e
Driver Details
Student Details
32 | P a g e
B. SAMPLE OUTPUT
Bus Details
Driver Details
33 | P a g e
Student Details
Fees Details

COLLEGE BUS MANAGEMENT SYSTEM PROJECT REPORT.pdf

  • 1.
    1 | Pa g e AN INTERNSHIP REPORT ON COLLEGE BUS MANAGEMENT SYSTEM PROJECT BY KAMAL ACHARYA (Tribhuvan University) Date: 2023/04/25
  • 2.
    2 | Pa g e 1. INTRODUCTION The College Bus Management system is completely developed by Visual Basic .NET Version. The application is connect with most secured database language MS SQL Server. The application is develop by using best combination of front-end and back-end languages. The application is totally design like flat user interface. This flat user interface is more attractive user interface in 2017. The application is gives more important to the system functionality. The application is to manage the student’s details, driver’s details, bus details, bus route details, bus fees details and more. The application has only one unit for admin. The admin can manage the entire application. The admin can login into the application by using username and password of the admin. The application is develop for big and small colleges. It is more user friendly for non-computer person. Even they can easily learn how to manage the application within hours. The application is more secure by the admin. The system will give an effective output for the VB.Net and SQL Server given as input to the system. The compiled java program given as input to the system, after scanning the program will generate different reports. The application generates the report for users. The admin can view and download the report of the data. The application deliver the excel format reports. Because, excel formatted reports is very easy to understand the income and expense of the college bus. This application is mainly develop for windows operating system users. In 2017, 73% of people enterprises are using windows operating system. So the application will easily install for all the windows operating system users. The application-developed size is very low. The application consumes very low space in disk. Therefore, the user can allocate very minimum local disk space for this application.
  • 3.
    3 | Pa g e 2. SYSTEM SPECIFICATION 2.1. HARDWARE SPECIFICATION COMPONENTS REQUIRMENTS PROCESSOR Intel i3 Processor RAM 15 MB HARD DISK DRIVE 10 MB CACHE MEMORY 2MB 2.2. SOFTWARE SPECIFICATION COMPONENTS REQUIRMENTS OPERATING SYSTEM Windows 10 GRAPHICS Intel® HD Graphics FRONT-END Visual Basic.NET 2010 BACK-END MS SQL Server Express 2.3. SOFTWARE FEATURES 2.3.1. WINDOWS OPERATING SYSTEM Microsoft Windows (or simply Windows) is a meta-family of graphical operating systems developed, marketed, and sold by Microsoft. It consists of several families of operating systems, each of which cater to a certain sector of the computing industry. Active Windows families include Windows NT, Windows Embedded and Windows Phone; these may encompass sub families, e.g. Windows Embedded Compact (Windows CE) or Windows Server. Defunct Windows families include Windows x and Windows Mobile. Microsoft introduced an operating environment named Windows on November20, 1985, as a graphical operating system shell for MS-DOS in response to
  • 4.
    4 | Pa g e the growing interest in graphical user interfaces (GUIs). Microsoft Windows came to dominate the world's personal computer market with over 90% market share, overtaking Mac OS , which had been introduce in 1984. However, since 2012, it sells less than Android, which became the most popular operating system in 2014, when counting all of the computing platforms Windows runs on (same as Android) in 2014, the number of Windows device sold were less than 25% of Android devices sold. As of July 2015, the most recent version of Windows for personal computers, tablets and smart phones is Windows 10. The most recent versions for server computers and embedded devices are respectively Windows Server 2012 R2 and Windows Embedded. 2.4. OVERVIEW OF THE FRONT – END 2.4.1. ABOUT VB.NET Visual Basic .NET (VB.NET) is a multi-paradigm, high level programming language, implemented on the .NET Framework. Microsoft launched VB.NET in 2002 as the successor to its original Visual Basic language. Although the ".NET" portion was drop in 2005, this article uses "Visual Basic .NET" to refer to all Visual Basic languages releases since 2002, in order to distinguish between them and the classic Visual Basic. Along with Visual C#, it is one of the two main languages targeting the .NET framework. Microsoft's integrated development environment (IDE) for developing in Visual Basic .NET language is Visual Studio. Most of Visual Studio editions are commercial; the only exceptions are Visual Studio Express and Visual Studio Community that are freeware. In addition, .NET Framework SDK includes a freeware command-line compiler called vbc.exe. Mono also includes a command-line VB.NET compiler. 2.4.2. VISUAL BASIC FEATURES In April 2010, Microsoft released Visual Basic 2010. Microsoft had planned to use Dynamic Language Runtime (DLR) for that release but shifted to a co-evolution strategy between Visual Basic and sister language C# to bring both languages into closer parity with one another. Visual Basic's innate ability to interact dynamically with CLR and COM objects has been enhance to work with dynamic languages built on the DLR such as Iron Python and Iron Ruby. The Visual Basic compiler was improved to infer
  • 5.
    5 | Pa g e line continuation in a set of common contexts, in many cases removing the need for the "_" line continuation character. In addition, existing support of inline Functions was complemented with support for inline Subs as well as multi-line versions of both Sub and Function lambdas. 2.4.3. MS SQL SERVER Microsoft SQL Server is a relational database management system developed by Microsoft. A Database Server, it is a software product with the primary function of storing and retrieving data as requested by other software applications - which may run either on the same computer or on another computer across a network (including the Internet). Microsoft markets at least a dozen different editions of Microsoft SQL Server, aimed at different audiences and for workloads ranging from small single-machine applications to large Internet-facing applications with many concurrent users. SQL Server Express Edition is a scaled down, free edition of SQL Server, which includes the core database engine. While there are no limitations on the number of databases or users supported, it is limited to using one processor, 1 GB memory and 10 GB database files (4 GB database files prior to SQL Server Express 2008 R2). It is intend as a replacement for MSDE. Two additional editions provide a superset of features not in the original Express Edition. The first is SQL Server Express with Tools, which includes SQL Server Management Studio Basic. SQL Server Express with Advanced Services adds full-text search capability and reporting services. SQL Server Management Studio is a GUI tool included with SQL Server 2005 and later for configuring, managing, and administering all components within Microsoft SQL Server. The tool includes both script editors and graphical tools that work with objects and features of the server. SQL Server Management Studio replaces Enterprise Manager as the primary management interface for Microsoft SQL Server since SQL Server 2005. A version of SQL Server Management Studio is also available for SQL Server Express Edition, for which it is known as SQL Server Management Studio Express (SSMSE). A central feature of SQL Server Management Studio is the Object Explorer, which allows the user to browse, select, and act upon any of the objects within the server. It can be used to visually observe and analyze query plans and optimize the database
  • 6.
    6 | Pa g e performance, among others. SQL Server Management Studio can also be used to create a new database, alter any existing database schema by adding or modifying tables and indexes, or analyze performance. It includes the query windows that provide a GUI based interface to write and execute queries.
  • 7.
    7 | Pa g e 3. SYSTEM ANALYSIS System analysis is a detailed study of the various operations performed by a system and their relationships within and outside of the system. Analysis begins when a user or manager begins a study of the program using existing system. 3.1. EXISTING SYSTEM The Exist System is a time consuming process to find the information about the different fields. It is difficult to communicate with the regarding sectors and specifically for computer lab consumption based area, even then the students suffer a lot to identify where to get an area of exact information and so.  Application errors occurring.  Non-systematic super market maintenance.  Less amount of data storage.  Application develop on Visual Basic 6.0  Security is Very Low.  Non-User Friendly Interface. 3.2. PROPOSED SYSTEM  The “COLLEGE BUS MANAGEMENT SYSTEM” is develop as flat user interface concept. The flat user interface application is look more professional and user-friendly.  This proposed system is mostly reduced the manual works from beginning to ending.  Securable admin process.  The database design of the project is very simple. Therefore, the admin can easily understand the flow of the project.  Systematic college bus maintenance.  Application develop on VB.Net with MS SQL Server  Application Error handling is very easy.
  • 8.
    8 | Pa g e 4. SYSTEM DESIGN AND DEVELOPMENT A system model is a systematic approach towards software development. Before any application development built it is necessary to make the drawing of that building, similar is the case with any software. Here also before any coding of the software begins, it is necessary to make the model of the software. 4.1. FUNDAMENTALS DESIGN CONCEPTS System design is a “How to” approach to the creation of a new system. System design goes through 2 phases. They are i. Logical Design ii. Physical Design Logical design reviews the present physical system, prepares input and output specification, makes edit security and control specification. Physical design maps out the details of the physical system, plans the system implementation devise a test and implementation plan. 4.2. INPUT DESIGN Input design is a part of overall system design, which requires very careful attention. Often the collection of input data is the most expensive part of the system, in terms of both the equipments used and the number of people involved, it is the point of most contact for the users with the computer system, and it is prone to error. If data going into the system is incorrect, then the processing and output will magnify these errors and thus the designer has number of clear objectives in input design.  To produce a cost effective method of input.  To achieve the highest possible level of accuracy.  To ensure that input is acceptable and understood by the user. In this system input screen is designed carefully so that no inaccurate data will enter into the database. The data is made as easy as possible. For simplifying the data entry, many facilities are given. The branch, class can easily be selected through option buttons to facilitate easy selection. The attendance entries can also be entered with the help of these buttons. It provides user friendly interface and reduces strain.
  • 9.
    9 | Pa g e 4.3. OUTPUT DESIGN  An output from computer system requires primarily communicating the results of processing to the users. They also provide a permanent hard copy of these results for later consultations. The various types of outputs required by the system are given below  External outputs, whose destination is outside the concern, require special attention, because the project is the image of the concern.  Internal inputs whose destination is within the concern and which requires careful design because they are the user’s main interface within the computer.  Operation outputs, whose use is purely within the computer department, for example program listing, usage statistics, etc.  Interactive outputs, which involves the user in communicating directly with the computers. 4.4. SYSTEM DEVELOPMENT After the installation phase is completed and the user is adjusted to the changes created by the system, evaluation and maintenance begin. If the new information is inconsistent with the design specification, then changes have to be made. The importance of maintenance or environment factors also calls for system enhancement. 4.5. MAINTENANCE PROCEDURE Maintenance covers the activities such as correcting, coding and debugging errors. Updating documentation and test data and upgrading user support. Many activities are actually enhancements. Four types of maintenance are performed on computer software. 4.5.1. CORRECTIVE MAINTENANCE Corrective maintenance acts to correct errors that are uncovered after the software is in use. This system maintenance due to some false assumption like details of the user. So everything is done manually and corrected.
  • 10.
    10 | Pa g e 4.5.2. ADAPTIVE MAINTENANCE Adaptive maintenance is applied when changes in the external environment precipitate modifications to software. The system undergo this maintenance do add additional encasement. 4.5.3. PERFECT MAINTENANCE Perfect maintenance incorporates enhancements that are requested by the user community, the system will updated according to fulfill user requirements, so this maintenance is done. 4.5.4. PERFECTIVE MAINTENANCE Perfective maintenance improves future maintainability and reliability and provides a basis for future enhancement. This helps the system to be reliable and easy to when additional enhancement is done. 4.5.5. SECURITY MEASURE The system is safeguarded from unauthorized use of the software by providing proper authentication. The user is allowed to use the system provided he gives the correct user name and password, otherwise the entry is restricted to the user. The user name and password is unique and is stored in a database for reference. The password field is set to display asterisk that help the password to be secured. To increase the security of the system and protect it from other virus software, antivirus software is included in the system such as Norton antivirus and Scan Disk, to detect virus and to fix errors. 4.6. MODULES DESCRIPTION 4.6.1. STUDENT’S DETAILS The module is use to manage the student’s details like their name, department, academic year, college bus pass no and more. The application gives more priority for student’s module. The student is connected with all other modules.
  • 11.
    11 | Pa g e 4.6.2. COLLEGEBUS DETAILS The college bus module is use to manage the entire bus details. The admin can manage the bus id, bus name, capacity, mileage, last service date and more. The module is connected with student module and the fees module. 4.6.3. FEES DETAILS The fees bus module is use to manage the student bus fees details. The admin can manage the fees id, student id, fees, paid fees, balance fees and more. The module is connect with student module and the bus module. 4.6.4. DRIVER’S DETAILS The driver’s details module is use to manage the driver’s details like driver id, driver name, experience, salary, bus id and more. The module is connect with bus module. The admin can add, delete and update the driver’s details. 4.6.5. ROUTES DETAILS The routes details module is use to manage the bus routes details like routes id, routes source and destination, timing and more. The module is connect with bus module. The admin can add, delete and update the routes details.
  • 12.
    12 | Pa g e 5. SYSTEM TESTING AND TESTING METHODOLOGIES The purpose of system testing is to identify and correct errors in the candidate system. As important as this phase is, it is one that is frequently compromised. Typically, the project schedules or the user is eager to go directly to conversion. The system testing includes unit testing, integration testing and validation testing. Each one is described as follows 5.1. MODULE TESTING Unit testing focuses the verification effort on the smallest unit of software design, which is the module. The unit testing is always white box oriented and the steps can be conducted in parallel for the modules. The organization of the testing activity should in some way reflect the organization of the design activity. Taking into account this view point the modules were tested individually to assure that they function properly as a unit. Both White-box testing and Black-box testing strategies were used. 5.1.1. WHITE-BOX TESTING The test cases were chosen to ensure that  The loop conditions certainly evaluate to false, thereby avoiding infinite loops  The loops get executed only the required number of times, thus by avoiding off-by-one offers.  If as well as else parts get executed in order to ensure both the blocks are working properly. 5.1.2. BLACK-BOX TESTING The system was tested to check whether it meets the requirements determined in the requirements analysis phase. The system met all the functional requirements. 5.1.3. INTEGRATION TESTING Integration testing is technique for conducting the program structure. While at the same time conducting tests to uncover errors associated with the interfacing.
  • 13.
    13 | Pa g e The objectives are to take unit tested modules and to build a program that has been dedicated by design. There are 2 types of integration testing  Top down integration  Bottom up integration Top down Integration Top down integration is an incremental approach to the construction of program structure. Modules are integrated by moving downward through the control hierarchy, beginning with main control module. Bottom up Integration Bottom up integration testing, as it implies, begin construction and testing with atomic modules. That is a module at the lowest level in the program structure. A bottom up integration strategy may be implemented with following steps  Low level modules are combined into clusters (sometimes builds) that perform a specific software sub-function.  A driver is to test case input and output.  The cluster is tested (clusters means modules).  Drivers are removed and clusters are combined moving upward in the program structure. 5.1.4. VALIDATION TESTING In the testing, software is completely assembled as package, interfacing error have been uncovered and correction testing begins after each one of the two possible conditions exists. The function or performance characteristic is confirming specification and are accepted. A deviation from the specification is uncovered and efficiency list is created. The testing, which can be carried out in this project is unit testing. The reason for using this testing is described as below
  • 14.
    14 | Pa g e Unit Test Consideration The module “interface” is testing to ensure that information properly flows in and out of the programs unit under test. The local data structures are examined to endure that the data stored temporarily maintains its integrity during all steps in an algorithm execution. Boundary conditions are tested to ensure that the modules operated properly at boundaries established to limit or restrict processing. All independent paths through the control structures are ensure that all statements in modules have been executed at least once. Finally parts are tested. Unit Test Performance Unit test is considered an equivalent to the coding step. After the source level code has been developed, reviewed and verified for correct syntax, unit test case begins, since a module is not stand along program. Drivers or stub software must be developed for each unit test. 5.1.5. USER ACCEPTANCE The application is created in such a way that the user need not know about the implemented tool of the application. This application is a friendly GUI so that special hot spot are given to make the user to maintain his path. Menus are provided to reduce navigational effort for the users. The application is developed as user-friendly. The homepage of this application is given with a link, which directs the user to the logging pages so that the user need not even know about the navigation of the application. QUALITY ASSURANCE Quality assurance consists of the auditing and reporting functions of management. The goal of quality assurance is to provide management with the data necessary to be informed about product quality, thereby gaining insight and confidence that product quality is meeting its goal. In our project the products are divided according to the user requirements. For example: if the user specifies the quantity of the product that amount of quantity is delivered.
  • 15.
    15 | Pa g e Quality Assurance Goals Correctness The extent to which the program meets system specifications and user objectives. Reliability The amount of computer resources required by a program to perform a function. Usability The effort required learning and operating a system. Maintainability To use with program errors are located and corrected. Testability The effort required testing a program to ensure its correct performance. Portability The ease of transporting a program from one hardware configuration to another. Accuracy The required position in input editing, computations and output. 5.2. SYSTEM IMPLEMENTATION A crucial face in the system life cycle is the successful implementation of the new system design. An important aspect of a system analysis job is to make sure that the new design is implemented to established standards. The term implementation has different meanings ranging from the conversion of basic application, to a complete replacement of a computer system. Implementation used here is to mean the process of converting a new or a revised system design into an operational one. Conversion is one aspect of implementation. There are three types of implementation
  • 16.
    16 | Pa g e  Implementation of a computer system to replace a manual system. The problem encountered are converting files, training users, creating accurate files and verifying printouts for integrity.  Implementation of a new computer system to replace conversion. If not properly planed, there can be many problems. Some large computer systems have taken as long as year to convert.  Implementation of a modified application to replace an existing one using the same computer. This type of conversion is relatively easy to handle, provided there are no major changes in the files. Implementation is the process of converting a new or revised system design into an operational one. It is the stage in achieving a successful new system because usually it involves a lot of upheaval in the user department. Therefore, it must be carefully planned and controlled. Apart from planning, the three major tasks of preparing for implementation are education, training of users and applying the process.
  • 17.
    17 | Pa g e 6. CONCLUSION College Bus Management System developed in Visual Studio 2008 as front end and MS-Access as back end is an integrated system that is user-friendly and menu driven. The screens are constructed in such a way that the user will find it easy to navigate the whole system. Accurate headings and guidelines are provided wherever necessary. The system is found to be effective and proves to be versatile as it is a very flexible with user- friendly screens enabling the user to use it without any inconvenience. This provides a better system and it overcomes many problems that exist in the current system. The system is designed in such a way that no formal programming knowledge is expected from the user. Error correction and modification for future enhancement could be made very easily. This system is highly portable and can be implemented in any organization without much modification of the software. SCOPE FOR FUTURE ENHANCEMENT The system resulted in regular and timely preparation of the required outputs. In comparison with manual system, the benefits under this system are there is a considerable amount of the savings in manpower, working hours and effort. It can be observed that the information required can be obtained with ease and accuracy in the computerized system.
  • 18.
    18 | Pa g e 7. BIBLIOGRAPHY 1. Don Box, with Chris Sells, “Essential. Net”-Third Edition. 2. Harold Davis, “Visual Basic.Net for Windows” - Second Edition. 3. Steven Holzner,” Visual Basic.Net 2005”, Pearson Education. 4. Matt J.Crouch, “VB.Net Web Programming”- corporate Edition. 5. G.Andrew Duthie, “Microsoft Visual Basic.Net”- version 2005 6. David solution, “Sam Teach Yourself VB 3.0 In 21 Days”, Crimson Publications, Second Edition, March 2005. 7. Elias M.Award, “ System analysis and design” ,Galgotia publishers, Second Edition (2005). 8. Roger S.Pressman, “Software Engineering, A Practioner’s Approach ”, McGraw Hill international companies, Sixth Edition. 9. Shooman, “Software Engineering”, Tata Mc-Graw Hill Publishing Company Pvt ltd, 2005. 10. lee & lee,” introduction system analysis and design”,ncc publications edition – 2005. REFERENCE Acharya, Kamal. "STUDENT INFORMATION MANAGEMENT SYSTEM." Authorea Preprints (2023). Acharya, Kamal. "Library Management System." Available at SSRN4807104 (2019). ACHARYA, KAMAL, et al. "LIBRARY MANAGEMENT SYSTEM." (2019). Acharya, Kamal. "Online bus reservation system project report." Authorea Preprints (2024). Acharya, Kamal. "Online bus reservation system project report." (2024). Acharya, Kamal. “Online Bus Reservation System.” SSRN ElectroNIC ASIA Journal (2024): n. pag. Acharya, Kamal. “Student Information Management System Project.” SSRN ElectroNIC ASIA Journal (2024): n. pag. Acharya, Kamal. “ATTENDANCE MANAGEMENT SYSTEM.” International Research Journal of Modernization in Engineering Technology and Science (2023): n. pag.
  • 19.
    19 | Pa g e Acharya, Kamal. “College Information Management System.” SSRN ElectroNIC ASIA Journal (2024): n. pag. Acharya, Kamal, Attendance Management System Project (April 28, 2024). Available at SSRN: https://ssrn.com/abstract=4810251 or http://dx.doi.org/10.2139/ssrn.4810251 Acharya, Kamal, Online Food Order System (May 2, 2024). Available at SSRN: https://ssrn.com/abstract=4814732 or http://dx.doi.org/10.2139/ssrn.4814732 Acharya, Kamal, University management system project. (May 1, 2024). Availableat SSRN: https://ssrn.com/abstract=4814103 or http://dx.doi.org/10.2139/ssrn.4814103 Acharya, Kamal, Online banking management system. (May 1, 2024). Available at SSRN: https://ssrn.com/abstract=4813597 or http://dx.doi.org/10.2139/ssrn.4813597 Acharya, Kamal, Online Job Portal Management System (May 5, 2024). Available at SSRN: https://ssrn.com/abstract=4817534 or http://dx.doi.org/10.2139/ssrn.4817534 Acharya, Kamal, Employee leave management system. (May 7, 2024). Available at SSRN: https://ssrn.com/abstract=4819626 or http://dx.doi.org/10.2139/ssrn.4819626 Acharya, Kamal, Online electricity billing project report. (May 7, 2024). Available at SSRN: https://ssrn.com/abstract=4819630 or http://dx.doi.org/10.2139/ssrn.4819630 Acharya, Kamal, POLICY MANAGEMENT SYSTEM PROJECT REPORT. (December 10, 2023). Available at SSRN: https://ssrn.com/abstract=4831694 or http://dx.doi.org/10.2139/ssrn.4831694 Acharya, Kamal, Online job placement system project report. (January 10, 2023). Available at SSRN: https://ssrn.com/abstract=4831638 or http://dx.doi.org/10.2139/ssrn.4831638 Acharya, Kamal, Software testing for project report. (May 16, 2023). Available at SSRN: https://ssrn.com/abstract=4831028 or http://dx.doi.org/10.2139/ssrn.4831028 Acharya, Kamal, ONLINE CRIME REPORTING SYSTEM PROJECT. (August 10, 2022). Available at SSRN: https://ssrn.com/abstract=4831015 or http://dx.doi.org/10.2139/ssrn.4831015 Acharya, Kamal, Burber ordering system project report. (October 10, 2022). Available at SSRN: https://ssrn.com/abstract=4832704 or http://dx.doi.org/10.2139/ssrn.4832704 Acharya, Kamal, Teachers Record Management System Project Report (December 10, 2023). Available at SSRN: https://ssrn.com/abstract=4833821 or http://dx.doi.org/10.2139/ssrn.4833821 Acharya, Kamal, Dairy Management System Project Report (December 20, 2020). Available at SSRN: https://ssrn.com/abstract=4835231 or http://dx.doi.org/10.2139/ssrn.4835231 Acharya, Kamal, Electrical Shop Management System Project (December 10, 2019). Available at SSRN: https://ssrn.com/abstract=4835238 or http://dx.doi.org/10.2139/ssrn.4835238
  • 20.
    20 | Pa g e Acharya, Kamal, Online book store management system project report. (Febuary 10, 2020). Available at SSRN: https://ssrn.com/abstract=4835277 or http://dx.doi.org/10.2139/ssrn.4835277 Acharya, Kamal, Paint shop management system project report. (January 10, 2019). Available at SSRN: https://ssrn.com/abstract=4835441 or http://dx.doi.org/10.2139/ssrn.4835441 Acharya, Kamal, Supermarket billing system project report. (August 10, 2021). Available at SSRN: https://ssrn.com/abstract=4835474 or http://dx.doi.org/10.2139/ssrn.4835474 Acharya, Kamal, Online texi booking system project report. (March 10, 2022). Available at SSRN: https://ssrn.com/abstract=4837729 or http://dx.doi.org/10.2139/ssrn.4837729 Acharya, Kamal, Online car servicing system project report. (March 10, 2023). Available at SSRN: https://ssrn.com/abstract=4837832 or http://dx.doi.org/10.2139/ssrn.4837832 Acharya, Kamal, School management system project report. (July 10, 2021). Available at SSRN: https://ssrn.com/abstract=4837837 or http://dx.doi.org/10.2139/ssrn.4837837 Acharya, Kamal, Furniture Showroom Management System Project Report (March 21, 2021). Available at SSRN: https://ssrn.com/abstract=4839422 or http://dx.doi.org/10.2139/ssrn.4839422 Acharya, Kamal, Online Vehicle Rental System Project Report (March 21, 2019). Available at SSRN: https://ssrn.com/abstract=4839429 or http://dx.doi.org/10.2139/ssrn.4839429
  • 21.
    21 | Pa g e 8. APPENDIX 8.1. DATAFLOW DIAGRAM LEVEL 0 Admin Login Username & Password Admin Login Request Response 1.0 Manage Students 2.0 Manage Bus & Routes Details 3.0 Manage Fees 4.0 Manage Drivers Request Response Request Response Request Response Request Response Students Bus & Routes Fees Details Drivers
  • 22.
    22 | Pa g e LEVEL 1 Admin User Login Authenticati on 1.0 Manage Student s 2.0 Manage Bus& 3.0 Manage Fees 4.0 Manage Drivers 5.0 Report Generation REPORT REPORT GENERATION
  • 23.
    23 | Pa g e 8.2.TABLE DESIGN Table Name : Admin Login Primary Key : Nil FIELD NAME DATA TYPE SIZE CONSTRAINT DESCRIPTION Username Varchar 15 Not Null Admin Username Password Varchar 15 Not Null Admin Password Table Name : Student Details Primary Key : SID FIELD NAME DATA TYPE SIZE CONSTRAINT DESCRIPTION SID Int 10 Primary Key Student ID Name Varchar 25 Not Null Student Name Dept Varchar 25 Not Null Department Gender Varchar 6 Not Null Student Gender DOB Date Not Null Date of Birth Address Varchar 100 Not Null Address City Varchar 25 Not Null City RID Int 10 Foreign Key Routes ID
  • 24.
    24 | Pa g e Table Name : Routes Details Primary Key : RID FIELD NAME DATA TYPE SIZE CONSTRAINT DESCRIPTION RID Int 10 Primary Key Route ID BID Int 10 Foreign Key Bus ID Source Varchar 25 Not Null Bus Source Destination Varchar 25 Not Null Bus Destination Table Name : Bus Details Primary Key : BID FIELD NAME DATA TYPE SIZE CONSTRAINT DESCRIPTION BID Int 10 Primary Key Bus ID Name Varchar 25 Not Null Bus Name Model Varchar 25 Not Null Bus Model Bus No Varchar 15 Not Null Bus Number Capacity Int 5 Not Null Capacity DOP Date Not Null Date of Purchase LSD Date Not Null Last Service Date
  • 25.
    25 | Pa g e DID Int 10 Foreign Key Driver ID RID Int 10 Foreign Key Routes ID Table Name : Fees Details Primary Key : FID FIELD NAME DATA TYPE SIZE CONSTRAINT DESCRIPTION FID Int 10 Primary Key Fees ID SID Int 10 Foreign Key Student ID BID Int 10 Foreign Key Bus ID Fees Int 10 Not Null Bus Fees Pay Int 10 Not Null Paid Fees Bal Int 10 Not Null Balance Fees Date Date Not Null Date of Fees Paid 8.3.SAMPLE CODING Private Sub BusDetailsToolStripMenuItem_Click(ByVal sender As System.Object, ByVal e As System.EventArgs) Handles BusDetailsToolStripMenuItem.Click Dim F1 As New Form3 F1.MdiParent = Me F1.Show() End Sub
  • 26.
    26 | Pa g e Private Sub DriversDetailsToolStripMenuItem_Click(ByVal sender As System.Object, ByVal e As System.EventArgs) Handles DriversDetailsToolStripMenuItem.Click Dim F2 As New Form4 F2.MdiParent = Me F2.Show() End Sub Private Sub FeesDetailsToolStripMenuItem_Click(ByVal sender As System.Object, ByVal e As System.EventArgs) Handles FeesDetailsToolStripMenuItem.Click Dim F3 As New Form5 F3.MdiParent = Me F3.Show() End Sub Private Sub StudentDetailsToolStripMenuItem_Click(ByVal sender As System.Object, ByVal e As System.EventArgs) Handles StudentDetailsToolStripMenuItem.Click Dim F4 As New Form6 F4.MdiParent = Me F4.Show() End Sub Private Sub LogoutToolStripMenuItem_Click(ByVal sender As System.Object, ByVal e As System.EventArgs) Handles LogoutToolStripMenuItem.Click Me.Hide() Form1.Show() Form1.TextBox1.Text = "" Form1.TextBox2.Text = "" End Sub
  • 27.
    27 | Pa g e Private Sub BusBindingNavigatorSaveItem_Click(ByVal sender As System.Object, ByVal e As System.EventArgs) Handles BusBindingNavigatorSaveItem.Click Me.Validate() Me.BusBindingSource.EndEdit() Me.TableAdapterManager.UpdateAll(Me.BusDataSet) End Sub Private Sub Form3_Load(ByVal sender As System.Object, ByVal e As System.EventArgs) Handles MyBase.Load 'TODO: This line of code loads data into the 'BusDataSet.Bus' table. You can move, or remove it, as needed. Me.BusTableAdapter.Fill(Me.BusDataSet.Bus) End Sub Private Sub Button1_Click(ByVal sender As System.Object, ByVal e As System.EventArgs) Handles Button1.Click Me.Hide() Form7.Show() End Sub Private Sub DriversBindingNavigatorSaveItem_Click(ByVal sender As System.Object, ByVal e As System.EventArgs) Handles DriversBindingNavigatorSaveItem.Click Me.Validate() Me.DriversBindingSource.EndEdit() Me.TableAdapterManager.UpdateAll(Me.BusDataSet) End Sub Private Sub Form4_Load(ByVal sender As System.Object, ByVal e As System.EventArgs) Handles MyBase.Load
  • 28.
    28 | Pa g e 'TODO: This line of code loads data into the 'BusDataSet.Drivers' table. You can move, or remove it, as needed. Me.DriversTableAdapter.Fill(Me.BusDataSet.Drivers) End Sub Private Sub Button1_Click(ByVal sender As System.Object, ByVal e As System.EventArgs) Handles Button1.Click Me.Hide() Form8.Show() End Sub Private Sub FeesBindingNavigatorSaveItem_Click(ByVal sender As System.Object, ByVal e As System.EventArgs) Handles FeesBindingNavigatorSaveItem.Click Me.Validate() Me.FeesBindingSource.EndEdit() Me.TableAdapterManager.UpdateAll(Me.BusDataSet) End Sub Private Sub Form5_Load(ByVal sender As System.Object, ByVal e As System.EventArgs) Handles MyBase.Load 'TODO: This line of code loads data into the 'BusDataSet.Fees' table. You can move, or remove it, as needed. Me.FeesTableAdapter.Fill(Me.BusDataSet.Fees) End Sub Private Sub Button1_Click(ByVal sender As System.Object, ByVal e As System.EventArgs) Handles Button1.Click Me.Hide() Form9.Show() End Sub
  • 29.
    29 | Pa g e Private Sub StudentBindingNavigatorSaveItem_Click(ByVal sender As System.Object, ByVal e As System.EventArgs) Handles StudentBindingNavigatorSaveItem.Click Me.Validate() Me.StudentBindingSource.EndEdit() Me.TableAdapterManager.UpdateAll(Me.BusDataSet) End Sub Private Sub Form6_Load(ByVal sender As System.Object, ByVal e As System.EventArgs) Handles MyBase.Load 'TODO: This line of code loads data into the 'BusDataSet.Student' table. You can move, or remove it, as needed. Me.StudentTableAdapter.Fill(Me.BusDataSet.Student) End Sub Private Sub Button1_Click(ByVal sender As System.Object, ByVal e As System.EventArgs) Handles Button1.Click Me.Hide() Form10.Show() End Sub
  • 30.
    30 | Pa g e 8.4.SCREENSHOTS A. SAMPLE INPUT Main Page Bus Details
  • 31.
    31 | Pa g e Driver Details Student Details
  • 32.
    32 | Pa g e B. SAMPLE OUTPUT Bus Details Driver Details
  • 33.
    33 | Pa g e Student Details Fees Details