Implementation of Business Process 
Reengineering in Thermax Ltd. 
By: Mr. Pramod Patil
Company profile 
• Thermax Group is an INR 5577 crore company, providing a range of 
engineering solutions to the energy and environment sectors. 
• It is headquartered in Pune, India and operates globally through 19 
International offices, 12 Sales & Service offices and 12 manufacturing 
facilities - 7 of which are in India and 5 overseas. 
Solutions Suite – Innovative and Eco-friendly 
• Heating equipment - using a variety of fuels, including biomass 
• Absorption chillers - fired by waste heat or steam 
• Power and captive cogeneration plants 
• Waste heat recovery units 
• Waste water management systems – pre-treatment, waste water treatment 
and chemical conditioning of water, sewage effluent treatment and 
recycling 
• Air pollution control systems 
• Performance improving chemicals 
• Solar based heating, cooling and power
Business Problem 
– Decline in profit after tax from 350 Cr in FY 2012-13 
to 253 Cr in FY 2013-14 even though order booking 
increased by 11%. 
– Manufacturing Inefficiencies 
– Increased manufacturing cost 
– Poor productivity 
– Long production cycle (90 days) 
– Sub-optimal output (629 units per year) 
– Backlog orders 
– Unhealthy work culture
Cntd..
3 
Business Process Reengineering 
• “Reengineering is the fundamental 
rethinking and radical redesign of 
business processes to achieve 
dramatic improvements in critical, 
contemporary measures of 
performance such as cost, quality, 
service and speed.”
4 
Key Words 
• Fundamental 
– Why do we do what we do? 
– Ignore what is and concentrate on what should be. 
• Radical 
– Business reinvention vs. business improvement 
• Dramatic 
– Reengineering should be brought in “when a need 
exits for heavy blasting.” 
• Companies in deep trouble. 
• Companies that see trouble coming. 
• Companies that are in peak condition. 
• Business Process 
– a collection of activities that takes one or more kinds 
of inputs and creates an output that is of value to a 
customer.
Why Reengineer? 
• Customers 
– Demanding 
– Sophistication 
– Changing Needs 
• Competition 
– Local 
– Global 
• Change 
– Technology 
– Customer Preferences
Business Process Reengineering 
Integrate people, technology, & organizational culture 
To Respond to rapidly changing technical & business 
environment and customer’s needs to achieve Big 
performance gains in terms of Cost, Quality, Service 
and Speed.
Principles of BPR 
– Organize around processes, not tasks 
– Have output user perform process 
– Have those who produce information process it 
– Treat geographically dispersed resources as 
centralized 
– Link parallel activities in the workflow instead of 
just integrating their results 
– Empower workers and use built-in controls 
– Capture information once and at the source
BPR Success Factors 
– Strong and Consistent top management 
sponsorship. 
– Addressing Cultural Transformation through 
effective change management. 
– Proven methodology including a vision process. 
– Reengineering team composition. 
– Compelling Business for a change 
– Strategic alignment with company strategic 
direction. 
– Line Ownership
Circumstances that lead Thermax to 
implement BPR Factors 
– Manufacturing Inefficiencies 
– Poor productivity 
– Long production cycle 
– Sub-optimal output. 
– Unhealthy work culture 
– Decision to focus on enhancing productivity and delivering 
world-class quality at the least possible cost. 
– Ambition to become the largest boiler manufacturer in 
the world. 
– The three C’s (customers, competition, change)
Why Thermax will face resistance from 
unions while implementing BPR? 
– Fear of Downsizing 
– Several jobs were combined into one. 
– Management accepting the Union demands every 
time. 
– Lenient approach of management towards 
running the plant. 
– Inflexibility of the workers. 
– Idle time available to workers due to unorganized 
processes
Implementing a BPR Strategy
The C’s related to 
Organization Re-engineering Projects 
The 3C’s of 
organization Re-engineering: 
The 4C’s of effective 
teams: 
- Customers 
- Competition 
- Change 
- Commitment 
- Cooperation 
- Communication 
- Contribution
Key Steps 
Select The Process & Appoint Process Team 
Understand The Current Process 
Develop & Communicate Vision Of Improved Process 
Identify Action Plan 
Execute Plan
Selection of process 
• Manufacturing process of boiler starting from order 
receiving from customer to order dispatch to 
customer.
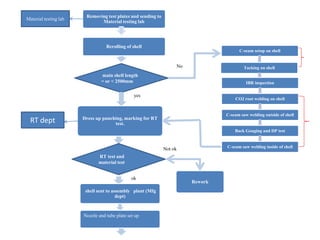
Understanding of current Process 
Customer requirement 
sales dept 
Engineering dept (design) 
Job folder released to preparatory Shop 
by Engg dept 
Material offer to boiler preparatory 
plant (Mfg. dept.) 
IBR check for material identification 
Plate cutting 
Plate punching 
Plate rolling for shell up to 2500mm 
length 
L-seam set up of rolled shell 
Tacking on shell 
IBR inspection 
CO2 root welding on shell 
L-seam saw welding outside 
of shell 
Back Gouging and DP test 
L-seam saw welding inside of 
shell 
Dress up punching 
Proposal dept 
Material dept 
QC dept 
QC dept
No 
yes 
ok 
C-seam setup on shell 
Tacking on shell 
IBR inspection 
CO2 root welding on shell 
C-seam saw welding outside of shell 
Back Gouging and DP test 
C-seam saw welding inside of shell 
main shell length 
= or < 2500mm 
Dress up punching, marking for RT 
test. 
RT test and 
material test 
shell sent to assembly plant (Mfg 
dept) 
Nozzle and tube plate set up 
Not ok 
Removing test plates and sending to 
Material testing lab 
Rerolling of shell 
Material testing lab 
Rework 
yes 
ok 
RT dept
Cntd.. 
IBR inspection 
Flux Coated Arc Welding 
Hydro. test. 
Final assembling 
Painting 
Boiler sent to dispatch 
Customer 
QC dept
Process Mapping 
Customer communication 
Manufacturing capability development 
Strategy 
development 
Product 
development 
Order 
fulfillment 
Customer 
design 
support 
concept 
development 
manufacturing 
market 
customer
Modified Process 
• Combining plate cutting and punching process 
• Use of waving mechanism welding for L-seam welding 
and C- seam welding( eliminates CO2 welding, BG & DP 
test and dressing up activities) 
• CNC rolling machine which takes 10 minutes for rolling 
or rerolling operations (existing system it takes 120 
minutes) 
• Combining preparatory and assembly dept. 
• ERP implementation for tracking process and reducing 
paper work, online approval system for next stage of 
process, vendor management. 
• Encouraging multiskilling
Modified Process 
Customer requirement 
sales dept 
Engineering dept (design) 
Job folder released to Shop floor by Engg dept 
Material offer to preparatory plant 
(manufacturing dept) 
Plate cutting, punching 
Plate rolling for shell up to 2500mm length 
L-seam set up and tacking of rolled shell 
IBR inspection 
L-seam welding by waving mechanism 
Proposal dept 
Material dept 
QC dept
Cntd.. 
No 
yes 
ok 
C-seam setup and tacking on 
shell 
IBR inspection 
C-seam welding waving 
mechanism 
main shell length 
= or < 2500mm 
Dress up punching, marking for 
RT test. 
RT test and 
material test 
shell sent to assembly plant 
(Mfg dept.) 
Nozzle and tube plate set up 
Not ok 
Removing test plates and sending to 
Material testing lab 
Rerolling of shell 
Material testing 
lab 
Rework 
yes 
ok 
RT dept 
QC 
dept
Cntd.. 
IBR inspection 
Flux Coated Arc Welding 
Hydro. test. 
Final assembling 
Painting 
Boiler sent to dispatch 
dept 
Customer 
QC dept
Case for action 
• We are disappointed by the length of time we require to develop and 
deliver the boiler to customer in domestic as well as international market. 
• Our leading competitors achieve significantly shorter lead time & product 
development cycles because they have established large scale, highly 
flexible and lean manufacturing facilities with uniform set of work 
practices and information system. 
• The competitive trend goes against our traditional way manufacturing of 
boiler. 
• To sustain our business in long run we need to be innovative, lean and 
advanced technology driven make our product with better quality in 
minimum cost. 
• We have strong competitive and economic incentives to move quickly as 
possible towards lean and highly efficient model of operation. Each 
month we can increase number units of boilers from currently 2 units per 
day to 3 units per day. It will help to reduce order backlog and increase 
profit.
Vision 
• We aspire to become a leading technology company with a global outlook 
delivering world-class products and services to customers. 
• We exist to fulfill the needs of our customers with on time delivery of 
products. 
• We have shortened product development and production cycle time. 
• We are an acknowledged leader in the energy efficient and ecofrienldly 
boiler manufacturing. 
• We have established uniform and more disciplined product development 
planning, decision making and operational processes across all sites. 
• We employ innovative technology based tools to support our work and 
management practices at all levels and between all manufacturing sites. 
• Our challenge is to continually expand and define new markets by 
expanding the frontiers of research and engineering and customer 
applications in our chosen field of business. 
• We have developed and implemented a common information technology 
architecture worldwide.
Action plan 
• Focus on customer requirement. 
• Concurrent engineering: Formation of cross 
functional teams 
• Formation of 3 full-time teams 
– Horizon1: Increase in productivity 
– Horizon2: Improvements & Up-gradation in 
existing products 
– Horizon3: Development of new products
Execution of BPR 
– Implementation will start 
– Resistance from the unions 
– Re-engineering the layout and method of working 
– Cellular Manufacturing 
• Multi-tasking through multi-machine manning 
• Reduction in non-productive activities 
– Implementation of TPM & Kaizen 
– Implementation of ERP
Measures taken by manager in a shop 
floor to ensure BPR success 
– Training and Motivating workforce 
– Identifying leaders 
– Creating a conducive environment and changing 
work culture.
The performance measurements must 
include indicators for: 
• Delivery performance 
• Resource utilization 
• Flexibility 
• Work in progress 
• Claims from customers 
• Planning and scheduling performance
Information Technology & BPR 
• Implementation of ERP to make common 
platform for all manufacturing facilities and 
integrate with all department. 
• It Enables Product & Service Innovations 
• Improve Operational Efficiency 
• Coordinate Vendors & Customers in the 
Process Chain
Benefits of BPR 
 Reduction in employee costs 
 Better inventory control (reduction in WIP) 
 Better sourcing 
 Better order distribution across plants 
 Online availability of data 
 Transparent access to data 
 Process transparency 
 Integrated sales and supply chain 
 Reduced production cycle time. 
 Reduction in manufacturing cost. 
 On time delivery of product to customer leads to customer 
satisfaction. So order booking increased. 
 Reduced defects, rework and improved quality.
Thank you

Implementation of Business Process Reengineering in Thermax Ltd.

  • 1.
    Implementation of BusinessProcess Reengineering in Thermax Ltd. By: Mr. Pramod Patil
  • 2.
    Company profile •Thermax Group is an INR 5577 crore company, providing a range of engineering solutions to the energy and environment sectors. • It is headquartered in Pune, India and operates globally through 19 International offices, 12 Sales & Service offices and 12 manufacturing facilities - 7 of which are in India and 5 overseas. Solutions Suite – Innovative and Eco-friendly • Heating equipment - using a variety of fuels, including biomass • Absorption chillers - fired by waste heat or steam • Power and captive cogeneration plants • Waste heat recovery units • Waste water management systems – pre-treatment, waste water treatment and chemical conditioning of water, sewage effluent treatment and recycling • Air pollution control systems • Performance improving chemicals • Solar based heating, cooling and power
  • 3.
    Business Problem –Decline in profit after tax from 350 Cr in FY 2012-13 to 253 Cr in FY 2013-14 even though order booking increased by 11%. – Manufacturing Inefficiencies – Increased manufacturing cost – Poor productivity – Long production cycle (90 days) – Sub-optimal output (629 units per year) – Backlog orders – Unhealthy work culture
  • 4.
  • 5.
    3 Business ProcessReengineering • “Reengineering is the fundamental rethinking and radical redesign of business processes to achieve dramatic improvements in critical, contemporary measures of performance such as cost, quality, service and speed.”
  • 6.
    4 Key Words • Fundamental – Why do we do what we do? – Ignore what is and concentrate on what should be. • Radical – Business reinvention vs. business improvement • Dramatic – Reengineering should be brought in “when a need exits for heavy blasting.” • Companies in deep trouble. • Companies that see trouble coming. • Companies that are in peak condition. • Business Process – a collection of activities that takes one or more kinds of inputs and creates an output that is of value to a customer.
  • 7.
    Why Reengineer? •Customers – Demanding – Sophistication – Changing Needs • Competition – Local – Global • Change – Technology – Customer Preferences
  • 8.
    Business Process Reengineering Integrate people, technology, & organizational culture To Respond to rapidly changing technical & business environment and customer’s needs to achieve Big performance gains in terms of Cost, Quality, Service and Speed.
  • 9.
    Principles of BPR – Organize around processes, not tasks – Have output user perform process – Have those who produce information process it – Treat geographically dispersed resources as centralized – Link parallel activities in the workflow instead of just integrating their results – Empower workers and use built-in controls – Capture information once and at the source
  • 10.
    BPR Success Factors – Strong and Consistent top management sponsorship. – Addressing Cultural Transformation through effective change management. – Proven methodology including a vision process. – Reengineering team composition. – Compelling Business for a change – Strategic alignment with company strategic direction. – Line Ownership
  • 11.
    Circumstances that leadThermax to implement BPR Factors – Manufacturing Inefficiencies – Poor productivity – Long production cycle – Sub-optimal output. – Unhealthy work culture – Decision to focus on enhancing productivity and delivering world-class quality at the least possible cost. – Ambition to become the largest boiler manufacturer in the world. – The three C’s (customers, competition, change)
  • 12.
    Why Thermax willface resistance from unions while implementing BPR? – Fear of Downsizing – Several jobs were combined into one. – Management accepting the Union demands every time. – Lenient approach of management towards running the plant. – Inflexibility of the workers. – Idle time available to workers due to unorganized processes
  • 13.
  • 14.
    The C’s relatedto Organization Re-engineering Projects The 3C’s of organization Re-engineering: The 4C’s of effective teams: - Customers - Competition - Change - Commitment - Cooperation - Communication - Contribution
  • 15.
    Key Steps SelectThe Process & Appoint Process Team Understand The Current Process Develop & Communicate Vision Of Improved Process Identify Action Plan Execute Plan
  • 16.
    Selection of process • Manufacturing process of boiler starting from order receiving from customer to order dispatch to customer.
  • 17.
    Understanding of currentProcess Customer requirement sales dept Engineering dept (design) Job folder released to preparatory Shop by Engg dept Material offer to boiler preparatory plant (Mfg. dept.) IBR check for material identification Plate cutting Plate punching Plate rolling for shell up to 2500mm length L-seam set up of rolled shell Tacking on shell IBR inspection CO2 root welding on shell L-seam saw welding outside of shell Back Gouging and DP test L-seam saw welding inside of shell Dress up punching Proposal dept Material dept QC dept QC dept
  • 18.
    No yes ok C-seam setup on shell Tacking on shell IBR inspection CO2 root welding on shell C-seam saw welding outside of shell Back Gouging and DP test C-seam saw welding inside of shell main shell length = or < 2500mm Dress up punching, marking for RT test. RT test and material test shell sent to assembly plant (Mfg dept) Nozzle and tube plate set up Not ok Removing test plates and sending to Material testing lab Rerolling of shell Material testing lab Rework yes ok RT dept
  • 19.
    Cntd.. IBR inspection Flux Coated Arc Welding Hydro. test. Final assembling Painting Boiler sent to dispatch Customer QC dept
  • 20.
    Process Mapping Customercommunication Manufacturing capability development Strategy development Product development Order fulfillment Customer design support concept development manufacturing market customer
  • 21.
    Modified Process •Combining plate cutting and punching process • Use of waving mechanism welding for L-seam welding and C- seam welding( eliminates CO2 welding, BG & DP test and dressing up activities) • CNC rolling machine which takes 10 minutes for rolling or rerolling operations (existing system it takes 120 minutes) • Combining preparatory and assembly dept. • ERP implementation for tracking process and reducing paper work, online approval system for next stage of process, vendor management. • Encouraging multiskilling
  • 22.
    Modified Process Customerrequirement sales dept Engineering dept (design) Job folder released to Shop floor by Engg dept Material offer to preparatory plant (manufacturing dept) Plate cutting, punching Plate rolling for shell up to 2500mm length L-seam set up and tacking of rolled shell IBR inspection L-seam welding by waving mechanism Proposal dept Material dept QC dept
  • 23.
    Cntd.. No yes ok C-seam setup and tacking on shell IBR inspection C-seam welding waving mechanism main shell length = or < 2500mm Dress up punching, marking for RT test. RT test and material test shell sent to assembly plant (Mfg dept.) Nozzle and tube plate set up Not ok Removing test plates and sending to Material testing lab Rerolling of shell Material testing lab Rework yes ok RT dept QC dept
  • 24.
    Cntd.. IBR inspection Flux Coated Arc Welding Hydro. test. Final assembling Painting Boiler sent to dispatch dept Customer QC dept
  • 25.
    Case for action • We are disappointed by the length of time we require to develop and deliver the boiler to customer in domestic as well as international market. • Our leading competitors achieve significantly shorter lead time & product development cycles because they have established large scale, highly flexible and lean manufacturing facilities with uniform set of work practices and information system. • The competitive trend goes against our traditional way manufacturing of boiler. • To sustain our business in long run we need to be innovative, lean and advanced technology driven make our product with better quality in minimum cost. • We have strong competitive and economic incentives to move quickly as possible towards lean and highly efficient model of operation. Each month we can increase number units of boilers from currently 2 units per day to 3 units per day. It will help to reduce order backlog and increase profit.
  • 26.
    Vision • Weaspire to become a leading technology company with a global outlook delivering world-class products and services to customers. • We exist to fulfill the needs of our customers with on time delivery of products. • We have shortened product development and production cycle time. • We are an acknowledged leader in the energy efficient and ecofrienldly boiler manufacturing. • We have established uniform and more disciplined product development planning, decision making and operational processes across all sites. • We employ innovative technology based tools to support our work and management practices at all levels and between all manufacturing sites. • Our challenge is to continually expand and define new markets by expanding the frontiers of research and engineering and customer applications in our chosen field of business. • We have developed and implemented a common information technology architecture worldwide.
  • 27.
    Action plan •Focus on customer requirement. • Concurrent engineering: Formation of cross functional teams • Formation of 3 full-time teams – Horizon1: Increase in productivity – Horizon2: Improvements & Up-gradation in existing products – Horizon3: Development of new products
  • 28.
    Execution of BPR – Implementation will start – Resistance from the unions – Re-engineering the layout and method of working – Cellular Manufacturing • Multi-tasking through multi-machine manning • Reduction in non-productive activities – Implementation of TPM & Kaizen – Implementation of ERP
  • 29.
    Measures taken bymanager in a shop floor to ensure BPR success – Training and Motivating workforce – Identifying leaders – Creating a conducive environment and changing work culture.
  • 30.
    The performance measurementsmust include indicators for: • Delivery performance • Resource utilization • Flexibility • Work in progress • Claims from customers • Planning and scheduling performance
  • 31.
    Information Technology &BPR • Implementation of ERP to make common platform for all manufacturing facilities and integrate with all department. • It Enables Product & Service Innovations • Improve Operational Efficiency • Coordinate Vendors & Customers in the Process Chain
  • 32.
    Benefits of BPR  Reduction in employee costs  Better inventory control (reduction in WIP)  Better sourcing  Better order distribution across plants  Online availability of data  Transparent access to data  Process transparency  Integrated sales and supply chain  Reduced production cycle time.  Reduction in manufacturing cost.  On time delivery of product to customer leads to customer satisfaction. So order booking increased.  Reduced defects, rework and improved quality.
  • 33.

Editor's Notes

  • #3 Thermax is having almost 40% of the market share, followed by; 3M s with 18% of market share, followed by, Forbes Marshall with 12% of market share, and Followed by Laxmi with 10% of market share. In the market there are other manufacturers that are having 20% market share. Others include, Neotec, Ether, Elite, Transparent, Vinusha, etc.
  • #22 L & C Waving mechanism welding – takes 1 hrs, manpower-2 . Existing system- 8 hrs, manpower-12 Inspection, Cutting & punching- 1 manpower against 6 person Cnc rolling existing 2 person, new system- 1 C-setup new system-1 existing-4 Lsetup new system-1 existing-4 Rework/ dressup-4 existing, 1 new 7-32
  • #26 . Eg. Chinese boiler manufacturing companies entering aggressively in international market with shorter development cycle and lead time with competitive product price.
  • #33 10+10+45+25