BIM Applications for MEP
Chen Zhong, Ceran Lin, Sridharan Gandhi, Karen Kensek (faculty advisor)
University of Southern California, School of Architecture
1.0 Introduction
Building information model (BIM) has been successfully used in the architecture, engineering, and construction
(AEC) industry for a range of uses by providing geometry and other data for applications such as energy simulation,
clash detection,cost estimating, and others (Kensek 2014). During this progress,issues arise between the
stakeholders (e.g. the designer, general contractor, and subcontractor), which may affect budget or the construction
schedule,including gaps in communication. Gaps also exist between BIM authoring software and other software
programs. For example, lack of interaction between BIM authoring software and building energy modeling (BEM)
tools can cause a great amount of rework. The main purpose of this research is to find out these problems and try to
fix some of these gaps.
1.1 Background
BIM can be considered a direct successorto computer-aided design (CAD), which can contribute to an increase in
the building industry’s efficiency by enhancing the collaboration among different project participants (Ford 1995).
In the field of building mechanical engineering, the building systems are becoming more complex, and the demand
for green buildings is increasing, which requires more sophisticated use of BIM in mechanical construction (Boktor
et al. 2013). However, there seems to be a slow adoption of BIM by MEP engineers. Student researchers (Zhong, Li,
Gandhi, Yim Hijazi, and Becker) looked into the issue of BIM gaps over the past two years.
1.2 Four projects
Four projects were eventually completed: two current practice research overviews and two application tools
development. The current practice research was carried by literature review and individual interviews; the data
transparency tool was developed based on Excel, and the gbXML modify tool (GMT) was developed based on
Python.
1.2.1 Current BIM use in the MEP field
The purpose of BIM in MEP research is to understand when and how the mechanical engineers use BIM in their
work as well as its benefits and challenges through literature review and interviews (via face to face interviews,
email, and telephone conversations)with 13 leading mechanical companies and 22 experienced
engineers.(Appendix A) A list of existing problems was collected from the survey feedback, and a diagram
constructed that shows when and how mechanical engineers use BIM was drawn according to their feedback of the
survey (Appendix B).
1.2.2 Current use of Dynamo for MEP
Dynamo plays an important role in BIM, specifically for Revit. As a visual programming language, it allows for the
development of customized tools to improve efficiency. A search was taken to see what tools already exist and then
proposals are given on how to improve the use of MEP packages in Dynamo.
1.2.3 Data transparency tool
There are many gaps exist between BIM authoring software and energy simulation. One gap is missing a part of data
or errors occurs during the exchange between the design and energy simulation models. A data transparency tool
(DTT) in Excel was created to partly solve the problem. DTT can clearly track the data transfer from the source to
the target, which means it allows users more easily verify or correct data before the BIM data is put into the energy
software. The DDT report and file scoring systemcompares the original gbXML file with the actual used data for
simulation tools and makes more clear what will be import into the BEM (Hijazi 2015).
1.2.4 Data transfer tool (gbXML modify tool)
The previous project (DTT) showed what was contained in a gbXML file to make it easier to understand what data
was or was not being transferred. TAhe gbXML modify tool (GMT) was created specifically for transfer between
Revit and Trace Trane to also correct problems. To modify erroneous and missing information, the GMT shows the
users the data, validates it, changes some data to correctly allow it to be import, allow the users to modify them, and
in the end translate them back into a new gbXML file. The GMT could significantly save time, especially for tasks
that are done repeatedly like fixing room tags.
1.3 Summary
Four projects were developed, BIM MEP research searches about what is currently BIM use in MEP engineering
field and its benefit and challenge. Dynamo MEP research introduce the current MEP related Dynamo Package and
proposed some potential ideas for future Dynamo MEP development. Data Transparency Tool based on Excel partly
fix gap that data missing during the data transfer process by showthe data that is actually carried over from the
source to the target. Data Transfer Tool introduce a new proposalin reducing the gap between two specific
softwares. For each project, the objective, methodology, results, and discussion were written in the following
chapters.
2.0 Research current practice
When and how the mechanical engineers use BIM in their work is critical for understanding the BIM MEP
workflow before suggestionscan be made to improve it. Benefits and challenges that professionals perceive during
their work can contribute towards improving the BIM technology in MEP area.
2.1 Methodology
Information was collected about the existing problem in the construction process from different trades. Several
surveying methods were used:field trips for direct information access,email, and interviews.
Field trip
There are several field trips in the courses. The field trip provided opportunities to get the information on the
construction site.By the communication with the constructors and engineers on the site, the problem that existed in
the construction are collected. Like the communication between the designer and site staff are obviously exposed on
the construction site.During a field trip to USC Glorya Kaufman international dance center on Dec. 04 2015, the
project manager said that the designer use plenty of BIM software to design models while the site staff still prefer
the 2D drawing paper. Anothertwo field trips:
 On Sep. 26th, 2016, a field trip to Masonic Temple Renovation, which was built by W.E. O’Neil and the
project was introduced by Gary, Gia and Tim
 On Oct. 10th, 2015, a field trip to Sunset Bronson Studios which was built by McCarthy, and the project was
introduced by Ben, Scott and Emily
Email survey
Email is the most efficient method to collect the information and opinions from different major’s people. An email
survey to nearly 30 people in different trades.
Interview
After the preliminary email, interviews were set up with some of the respondents.It includes cell phone and face to
face interview. The advantage of this way is that the surveyor’s opinion can be conveyed more clearly, and a deeper
discussion on some certain topic could be done.Normally, those experts are more willing to give more information
and details of their knowledge by face to face meeting rather than email.
2.2 Results and Discussion
2.2.1 Software applicationin BIM MEP
MEP professionals use different software that MEP people during construction process (Table 1). The most popular
tools mentioned in the design and construction process were AutoCAD and Revit. Bluebeam plays an important role
in document management and Navisworks for clash detection.
Table 1: software mentioned as commonly used
Conceptual Design AutoCAD, Revit, Photoshop,Illustrator, Bluebeam
Schematic Design AutoCAD, Revit, Photoshop,Illustrator, Bluebeam
Design Development
AutoCAD, Revit, Tekla, Navisworks, Photoshop,Illustrator,
Bluebeam
Construction Documents AutoCAD, Revit, Tekla, Vico Office, Navisworks, AutoCAD-FAB
Detailing/Modeling of contract docs. Revit, Excel, Navisworks, AutoCAD, and Bluebeam.
Coordination of models with all trades Navisworks, Bim360-Glue, Bluebeam, Excel.
Shop Drawings Bluebeam, Navisworks, AutoCAD, Revit, AutoCAD-FAB
Fabrication AutoCAD FAB, Bluebeam, Navisworks
Installation Navisworks
Occupancy/Commissioning Excel, BIM360-Field, Bluebeam
2.2.2 What isn’t BIM used?
The incorporation of BIM technologies meet multiple challenges for organizations and businesses.According to the
report recently released by National Building Specification (NBS), there are five most common BIM problems the
AEC industry faced when it comes to implementing BIM technologies: no demand from clients, typical projects
don’t need it, projects too small, high cost of implementation and not enough in-house expertise (Trebilcock 2014).
As for mechanical, electrical and plumbing designers,they are left behind on both software development and skills
training (My BIM Project, 2014). The survey uncovered many of the same problems and other issues (Table 2):
Table 2: Responses in survey and interviews
Problem exist in this process
Conceptual Design · Implementation too early leads to rework
· Software is difficult to use for fast modelling
· In-house families are not fully developed
· It takes more time to develop BIM models than using
traditional 2D design software like CAD
Schematic Design · Implementation too early leads to rework
· Compatibility problems between energy tools and BIM
model.
· In-house families are not fully developed.
· It takes more time to develop BIM models than using
traditional 2D design software like CAD
Design Development · Typically has led to high demand of work to develop things
fully when still fairly early in design
· 3D takes longer, changes are time consuming
· Lack of Revit knowledge by engineers
· Poorly set up families and templates for many firms
· Weakness in Revit software to do MEP wor.
· Slow computers
· It takes more time to develop BIM models than using
traditional 2D design software like CAD
Construction Documents · Typically has led to high demand of work to develop things
fully when still fairly early in design
· Lack of Revit knowledge by engineers
· Poorly set up families and templates for many firms
· Weakness in Revit software to do MEP work.
· Slow computers
· It takes more time to develop BIM models than using
traditional 2D design software like CAD
Detailing/Modeling of contract docs. · Revit does not translate to our CADmech software
· It takes more time to develop BIM models than using
traditional 2D design software like CAD
Coordination of models with all trades · Can lead to rework based on final coordination with
subcontractor
· Often general contractors want to start BIM too early.
· It takes more time to develop BIM models than using
traditional 2D design software like CAD
Shop Drawings · It takes more time to develop BIM models than using
traditional 2D design software like CAD
Fabrication · There is a specific issue with pipe tagging in the software
2.3 A few suggestions on improving the problems
2.3.1 Improve the energy simulation function
In the schematic design phase,energy tools can provide the energy simulation and design strategies to the engineers
and designers.As for the MEP design, designers need the energy calculation. Using specialized energy software to
build the simple geometry model to simulate the energy requirement, such as cooling/heating load, passive design
strategies or to meet owner’s special requirement (LEED, sustainable buildings, net zero buildings). The existing
BIM software ignore the energy modeling function or lack professional energy model function. Even though there
are some plug-ins for Revit or otherBIM software, they cannot fit in the BIM software perfectly. The building
information model will lose when data transfer from BIM software to energy plug-in. A current solution for this
problem is to hire the special staff to rebuild the model in energy tools again and do the energy simulation, but this
can be avoided by having betterfile interoperability methods.
2.3.2 Reduce too much detailsinformation requirement in early design stage
Take Revit, the typical BIM software, as an example - designers don’t want to use it in schematic design. The reason
is efficiency. The Revit require too much details that are not required in the schematic design process,which waste a
lot time to setting these details. The designers prefer to use simple geometric lines to layout their schedule which is
quickly and efficiently. “The speed of building the model by AutoCAD is 3-5 times faster than Revit.” Sam
Stephenson said in the telephone interview. If the Revit can provide the simpler and faster geometry drawing
function in the early schematic design stage,users will be more willing to use it instead of conventionalgeometry
tools like AutoCAD and SketchUp.
2.3.3 Make clash detectionmore reasonable.
Software clash detection is not reliable in real project. Sometimes the software find too much clash (maybe
thousands ofclash errors in a simple project) that are not necessary to fix or should be determined according to the
site condition; sometimes the software find the wrong clash which may be the joints or connection point. Engineers
have to do visual detection in 3D model for important place. They just need to make sure there is no error in
important position and place. MEP Designers don’t need to do the perfect design that without any clash es.
Sometimes the installation will be determined on site by subcontractor.
2.3.4 Look at the use of BIM Link
With BIM Link, AutodeskRevit users can pull information from a file into Microsoft Excel and push volumes of
precise, consequentialBIM data back into your Revit model with speed,ease and accuracy. has many advantages:
reducing double handling of data lessens the chance of manual errors and helps avoid error-based re-work.
2.3.5 Import CAD files into BIM
Export the parameter of 2D model in AutoCAD to Excel, such as air volume rate and location of duct or pipe, and
then other parameters which are not defined in 2D files are either calculated (e.g. duct/pipe size) introduced into
Revit models as default parameters (such as ratio of height and width, height from the floor). And then import all the
parameters into the BIM.
2.4 Summary
Using the survey and interview information, a diagram was created that shows the relationship between the MEP
people and the construction process (Fig. XXX).One of the most common problems in the whole construction
process are collaboration and communication among different majors, which lead rework occurs almost every phase.
The more time-consuming and complicate operation of the BIM software than traditional geometry drawing tools
are also important reasons that why engineers do not use BIM. Possible solutions were proposed above that may
partly solve the existing problems. Enhancing the cooperation among different majors, sharing design information
among different software and increase the efficiency of the BIM programs are main principles to solve problems of
BIM application on MEP.
Fig. XXX: MEP / BIM relationship
3.0 Current use of Dynamo for MEP
Dynamo plays an important role in Building Information Modelling. Dynamo collects the information from Revit
Model and reduces the work time by optimizing using set parameters and reproduces the finished model in Revit.
But the potential if Dynamo is not completely used in MEP industry most people are in the notion that it is only
useful for façade designs or complex geometry. But in most ways dynamo can be an efficient tool to save time and
to achieve accuracy in a Design.
3.1 Methodology
Literature review and search through Dynamo Package market.
3.2 Objectives
Research the current Dynamo use in MEP field. Propose potential ideas to promote MEP Dynamo package use in
MEP engineering area. Research existing MEP Dynamo package’s function, stage of the project used and users.
3.3 Results and Discussion
Even though very less amount of MEP engineers use Dynamo there are some packages in Dynamo which can be
used for MEP. These packages were mostly created by the MEP Engineers. The packages are classified based on the
function they perform, stage of the project used and user.
The following table is the classification of MEP packages in Dynamo:
Table X : Exisiting Dynamo Packages asisting MEP for BIM
3.3.1 Existing User Ideas:
· Read fire rating of walls in a linked model, find all intersections with ducts or pipes,place fire dampers. Joseph
peel.
· Add ‘location’ to pipes, ducts and other non-’space aware’ objects. “Can you schedule the total pipe length in
building/department/room X” and the only way to do that in Revit is to manually fill in an instance parameter like
Comments for a selection to give something to filter by. Joseph peel
· Actual placement of equipment, such as sprinklers, air terminals, lighting etc. that are placed in predictable
repeated ways, and fill in their information based on the room type specifications. Joseph peel.
· General import export of data and automation, so that engineers and designers can work with a Building
INFORMATION Model and as much of the modelling and making drawings stuffas possible is done automatically.
Joseph peel.
· Generated ductwork with built in recursive optimisation to find the most efficient route, spreading out through
the model like blood vessels or the roots of a tree. Amoursol.
3.3.2 Inference:
· Dynamo should be able to produce an optimized design with reduction in time when it comes to repetitive
actions in Revit. It should also be direct and simple rather than a lot of scripting for ease of use.
· Using the well-connected Revit interface Dynamo should be able to coordinate with all the consultants and
obtain the required details to reduce risks involved during construction.Thus packages with more emphasis in
constructability is required.
· A quick concept of the required space from the linked architectural model will enable the consultants,
contractors and even the architects to understand various possibilities in the Design which can lead to a better
optimization of the design.
· Dynamo can be used to generate duct layouts based on different parameters like cost,pressure and friction rate
required for the ducts.
· The actual advantage of Dynamo‘s parametric modelling can also be used for more complex MEP projects.
Where Dynamo can actually detail the configuration of Ducts based on parameters.
3.4 Ideas for future work
A Visualization Tool in Dynamo for laying of MEP systembased on parameters:
A package will be created which analyses the Building Room spaces and calculates the standard cfm of the space
based on the volume of spaces.An excel file with the Heating and Cooling Loads of different rooms is then
imported through Dynamo this property is then applied to each rooms and then required cfm is calculated based on
the Heating and Cooling Load .Now with the required cfm and BTU/h requirements list of systems suitable fo r the
space is identified based on set parameters, A conceptualsystemis chosen and the Diffusers, AHU and Ducts are
located on the spaces based on room configurations. Then the physical configuration of the systemis generated as
output.
3.5 Summary
Dynamo is only seen as a program which involves in complex geometry, but dynamo with the ability to include
parameters can actually save a lot of time in design process and also get an optimized system. Thus many users will
be attracted to use Dynamo. Further development can be made in this by adding more parameters like comfort
conditions based on different placement of diffusers and generating complex ducting for buildings with complex
forms.
4.0 Data transparency tool (DTT)
The seamless information exchange between a digital building model and analytical model is very important during
the building design and simulation. The issues existed in this transfer process caused huge project losses.The
estimated loss is more than $15.8 billion owing to inadequate and inefficiency software interoperability according to
the US National Institute of Standards and Technology (NIST) report in August 2004 (Gallaher et al. 2004). Hijazi
created to help fix one of gaps,the lack of knowing what data is being the exchanging between the design and
energy simulation models (Fig. XXX) (Hijazi, 2015).
Figure XXX: Diagram of the Data Transparency Tool (DTT)
4.1 Methodology
The Green Building XML schema (gbXML) is an open schema developed specifically to transfer building
information data including geometry and thermal data between BIM and energy simulation tools. gbXML is an
adequate file format for containing a large number of building information data. However, each software program
developer only chooses part of these data to use to meet their tools need (Fig. XXX) (Yin 2016).
Figure X:
Therefore, the gap is not only because of inaccurate transfer of data, but also incomplete data import. It is important
to clearly track the data transfer in gbXML to alleviate some of these interoperability issues.Errors and missing data
during the data transfer are caused by misoperation, internal schema interoperability mismatch or modeling error in
BIM software (Kai Yin 2016). Users are easier to check and modify building information when they know where it
went wrong during the transfer process from BIM models to BEM analysis tools.
According to Hijazi, “DTT is developed for the users to verify the data in the gbXML files and then correct
inaccuracies by applying a transparent layer upon the gbXML data model so users can easily understand what is
being transferred” (Hijazi 2015). Hijazi developed the DDT in Excel to show the data transfer clearly from the
source to the target. The DDT isolate the energy simulation parameters and classify them into four main categories:
program, form, fabric and equipment (Hijazi 2015).
4.2 Results and Discussion
The DTT applies a transparency layer on the gbXML files so that users can verify and correct data in data model.
The process was divided into three steps:matching gbXML elements with the selected variable set; creating a new
XML schema that matches the variable set; and presenting the schema in a Microsoft Excel tool that would
automatically populate the data.
4.2.1 Creating the DTT
The DTT transfer data in gbXML to Excel to make it easier for users to verify and correct data.
Figure X: Diagram of methodology; Mapping new XML schemes based on the defined variable set in and then
presenting the scheme in an Excel tool (image by Hijazi).
4.2.2 Developing DTT’s user functions
DTT use Visual Basic for Applications (VBA) in Excel to task by writing macros in Excel’s developer tab. Excel
allows users to run and record macros as well as design and insert files (Hijazi 2015).
The first step was inserting command buttons ofthe functions that DTT would execute (Fig. X). Then these buttons
were programed by assigning codes that would be executed once these buttons are clicked (Fig. X)(Hijazi 2015).
Figure X: Command buttons are inserted via the developer tab.
Figure X: Visual Basic for Applications, code is written in this interface and assigned to the command buttons.
Five command buttons were created that correspond to the main functions of DTT: “Import gbXML,” “Check
Missing Data,” “Refresh,” “Generate Report”, and “Compare”(Fig. X).(Hajazi 2015)
Figure X: The five command buttons that were created in the DTT: “Import gbXML,” “Check Missing Data,”
“Refresh,” “Generate Report,, and “Compare.”
4.2.3 Presenting the DDT
The first step is importing a gbXML file. Users can browse, select and import file from the pop-up window (Fig. X).
Figure X: The complete code of “Import” command button,this function allows the user to browse, select, and
import a specific gbXML file.
Next step is checking for the missing data. DDT provide a conditional formation rule to check the missing value,
and will highlight these cell which are empty or out of the reasonable range of values in spreadsheet (Fig. X).
Figure X: The partial code of “Check Missing Data” command button,this function alerts the user of missing data.
The complete code is in Appendix B.
The last step is reporting the data model completeness. DDT generate a report in PDF file to showthe completeness
data transfer for the four main categories,Program, Fabric, Form, and Equipment. The DDT report allows users to
review the missing part of data to determine the relative validity of simulation used from the file (Fig. X).(Hijazi
2015).
Figure X: The generated PDF report illustrates individual completeness scores for the variable categories (Program,
Fabric, Form, and Equipment) as well as an overall score.
According to Hajazi, “To achieve this report, conditional codes and a macro were used.Conditional formatting is
applied to specified cells, when the data in these cells meet the conditions specified, then the selected formats are
applied.” In the DTT case red highlight is applied when data is missing and green highlight is applied when there is
a defined value.
4.4 Summary
The DDT partly solves the issue of BIM to BEM making the data transfer process more transparent.Users can
clearly track the data transfer and find the missing data or errors from the source to the target. The DDT report and
file scoring systemcompare the original gbXML file with the actual used data for simulation tools, and reveals the
effect of the BEM tools’ import functionality (Hajazi 2015). However, “the data structure in different software
might not be the same. Extraction technique of the data from different software through gbXML might not be the
same” (Kai Yin 2016). DDT tools integrate other software or convert DDT to a plug-in to BIM software.
Furthermore, DDT can only detect what is missing part of data rather than fix them.
5.0 Data Transfer Tool for Revit to Trace
5.1 Methodology
5.1.1 Overview of the proposed tool
The proposed toolis a point-to-point tool from Revit to Trace, and it was developed with the following intentions
(Yin 2016): To validate the data transferred in gbXML file from the source file, To patch the missing data from
gbXML file, to be able to change information in the gbXML file and track changes ,and to familiarize users of the
information in the gbXML file (Fig.X):
Figure X: gbXML modification tool (GMT)voverview
Each object in BIM contains specific information and when they are exported into gbXML format, the information
is stored in a hierarchical structure (Yin 2016) (Fig.X).
Figure X: gbXML structure
Some analytical software programs like Trane 700 allow for the extracting specific information from gbXML. For
instance,if the object is a wall’s surface, the information could be the id, type of surface, and type of construction.
And while Trane 700 is building a model, it goes into the gbXML file, fine the data underspecific name
(parameter), and translate the associated information under its own certain object.Yet, this process may not be
successful,the missing part sometimes happens in gbXML file, it may because that directly exported gbXML file
may lose some information, or mistakes caused by human effect while building model, or target software does not
support certain inputs,or some information mismatch during transferring. A gbXML modify tool (GMT) was
developed that could modify the directly imported gbMXL file in Excel and then imported to gbXML+ file to
analysis software, so that less errors may occurand to improve the efficiency in the transferring process.
5.1.2 Method and Process
The gbXML modifying tool (GMT) is a point-to-point tool, which could enhance data transferring efficiency
between two softwares. (Yin 2016) AutodeskRevit 2015 and Trace 700 were chosen in Yin’s study,one of them is
widely used in industry, anotherone is an important tool in thermal calculation. Therefore, a Revit to Trace GMT
was developed, in which, there are four functions (Validator, Translator, Modifier, and Recorder)
1. Validator: the GMT serves as a searcher, to filter all information and data under given name or category.
2. Translator: the GMT could export the data in gbXML file, which is more concise about the target information
into spreadsheet.
3. Modifier: the GMT could modify the gbXML file, which is directly exported from Revit.
4. Recorder: the GMT is also able to record all the changes,which user did to the gbXML file
5. In direct approach, the function is executed automatically, and only contains validator and modifier, the data
first is exported to gbXML file, processed and changed to gbXML + file (gbXML changed)by GMT, and then
imported to the Trace 700. (Fig.X)
Figure X: Direct approach
The indirect approach, different from the direct one which only resolve mismatch errors between software, provides
the ability to get back the missing information, and userhas more power to change the data (Fig.X). “The gbXML
file is generated using direct export from Revit, the Revit-Trace GMT projects the selected information onto
spreadsheet.Users can change information in the Excel spreadsheet for various reasons (adding missing
information, comparing options,change room names, etc.). The GMT take the new spreadsheet and make a new
gbXML file accordingly. The new gbXML file can be used to import to the Trace model” (Yin 2016). (Fig. X).
Figure X: Indirect approach
5.1.3 Tool and techniques for developing modifier
1. gbXML schema: gbXML was chosen overIFC, because the size of it is smaller, and its data structure is more
concise and clearly hierarchical, which allows it to be easily tracked and modified. However, on the other side,
such data structure has the limitation of precisely representing building with complex geometry.(Yin 2016)
2. Python is a high level object oriented programming language, in Yin’s study which is used to extract
information from original gbXML file, translate the information, export the information onto spreadsheet,detect
and document changes in the spreadsheet, and translate the information back into gbXML file.
3. The Excel spreadsheet was used to showthe information from gbXML file and makes it possible for users to
change the data.
5.2 Results and Discussion
5.2.1 Creating the Revit-Trace GMT
It reflects a complete Trace object hierarchy structure.(Fig. X) The object in red in the chart means it cannot be
blank. The yellow cells mean this information cannot be accepted in Trace. (Yin 2016) These are two types of
problems that can occur when the original gbXML file is created.
Figure X: Trace Object Hierarchy Map (Red: required cells; yellow, Revit data not supported by Trace)
An object was missing in the Trace model may caused by different type name in the Revit model. “A complete
analysis for the rules and errors associated with each object elements from the Trace object map was conducted and
tabulated” (Yin 2016).(Fig.X, Fig.X, Fig.X, Fig.X)
Figure X: Detailed Element Breakdown and associated error (1)
Figure X: Detailed Element Breakdown and associated error (2)
Figure X: Detailed Element Breakdown and associated error (3)
Figure X: Detailed Element Breakdown and associated error
Python is used to implement Revit-Trace into a GMT. And now the GMT was created and could be used for testing
and comparing with conventionalapproach.
5.2.2 GMT Development
Each GMT tool can be only used between two very specific softwares,and GMT approach is different from
conventionaldata flow types. In direct flow, the gbXML file with all the building information (rooms, zones etc.)
was exported from Revit and directly import Trace, however, it may contain erroneous information. (Fig. X) In
indirect one, the exported gbXML was first loaded into gbXML parsing tool (GPT), GPT generate an excel
spreadsheet with information the gbXML file contains organized, then the missing or erroneous information
(parameter) can be modified in spreadsheet,the gbXML generating tool (GGT) read the modified excel and the
gbXML and generate a new gbXML file (gbXML+) which could be imported into Trace with complete and correct
information. (Yin 2016) (Fig. X)
Fixture X: Conventional gbXML flow Fixture X: GMT gbXML flow
This diagram reflects the detailed task and function of each GMT parts at each stage.(Fig. X)
Figure X: GMT components and detail
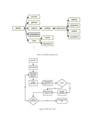
GPT: The gbXML Parsing Tool (GPT) is made by Python, which can search for useful information, and organize
them into a clear structure.And the information may include: general information (such as Temperature unit, length
unit, volume unit, SI/IP unit), campus name, building name, zone name, set point (such as temperature, humidity),
related space,surface (such as wall, floor, roof), opening (such as window, door).(Yin 2016) A hierarchy tree of
gbXML represents the relationship between each element in BIM. (Fig. X) The design process and task is shown in
the GPT flow chart (Fig. X)
Fixture X: gbXML hierarchy tree
Figure X: GPT flow chart
Excel interface: There are 5 sheets in excel interface: cover sheet,overview, space,surface, opening. Cover sheet
includes instruction on how to modify and use this excel. Overview is an interaction sheet of rest of sheets,where all
the information is clear and summarized. It includes the general information (temperature unit, length unit, volume
unit, SI/IP unit) of the building and matrixes where the parameter of space,surface and opening can be modified.
GGT: Yin implemented the gbXML generating tool (GGT) also by Python,which is used to make a new gbXML
file with correct and update information. GGT was developed based on flowchart. (Fig. X)
Figure X: GGT flowchart
The flow of GGT is summarized in all three components (Fig.X)
Figure X: GMT data flow
5.2.3 Presenting GMT
Firstly, a Revit model with some intentional wrong setting was built, and it was used for both Test 1 (a conventional
approach) and Test 2 (GMT approach) (Fig.X)
The model (fig.X, fig.X) was created in Revit 2014, and wall, room, zone, internal load, openings are also created,
and some intentional error are also included, such as some spaces were not labeled as zones, some thermal load are
zero or very large, and the floor was built as exterior floor. And then it was exported to gbXML file. (Fig.X, Fig.X)
Fixture X: room view in Revit Fixture X: 3D view of the model
Fixture X: gbXML export Fixture X: gbXML export continued
In Test 1 the file was directly import into Trace 700, and model in Trace 700 contain a lot of erroneous information
(Fig.X, Fig.X, Fig.X,)
Fixture X: Missing occupancy for rooms
Fixture X: Missing floor
Fixture X: Unassigned space
In Test 2, the source gbXML was first read by GPT, where it automatically generated an Excel file. And the excel
shows the general information, space matrix and mark the error in red. The Excel also allow users to modify the
matrix and information directly in Excel
Fixture X: General information
Fixture X: Space matrix for the model
After the Excel was changed,it was generated to gbXML+ (a changed gbXML file) by GGT, and imported to Trace
700
A comparison between these two tests is made. (Fig. X)
Fixture X: Test 1 and Test 2 comparison
The GMT could be also used when the Trace need to do a multiple runs of calculation, this tool can be used to assist
in this process.
5.3 Summary
As the mechanical design assist technology developed,various software came up during the design process,which
would exaggerate the impact of gaps between each software and reduce the working efficiency. There are some
conventionalapproaches to reduce the gaps,and they have their own pros and cons.Therefore, a new approach -
gbXML Modify Tool was proposed.To modify erroneous and missing information, the GMT shows the users the
data, and validates them, make up the missing part, even allow the users to modify them. (Yin 2016)
Both the conventionalapproach and GMT approach have their own advantages and disadvantages.Forthe
conventionalone, it is easier to use and there is no training need for the users,but it may waste a great amount of
time. The GMT could significantly save time, it allows the user could look into the gbXML file and see what is
going wrong, but it may be complex for users.(Yin 2016)
6.0 Conclusion
Gaps still exist in the use of BIM with MEP. Interviews and surveys were undertaken to discover problems, a more
in-depth study ofspecialized Dynamo tools for Revit was instigated,and two tools using Excel were made to lesson
gbXML interoperability problems.
One urgent BIM MEP gap for now comes from the gap between each MEP software programs. Between various
mechanical software programs, there are interoperability programs, which cause the data missing or come up with a
wrong one and may severely reduce the working efficiency.
DDT partly solves the issue by making the data transfer process more transparent.Users can clearly track the data
transfer and find the missing data or errors from the source to the target. The DDT report and file scoring system
compare the original gbXML file with the actual used data for simulation tools, and reveals the effect of the BEM
tools’ import functionality (Hijazi 2015).
A second approach was also suggested and a - gbXML modify tool was created. To modify erroneous and missing
information, the GMT shows the users the data, and validates them, make up the missing part, allow the users to
modify them, and in the end translate them back into a new gbXML file. The GMT could significantly save time, it
allows the usercould look into the gbXML file and see what is going wrong, but it may be complex for users (Yin
2016).
References
Ben Lashihar, Sara (2011). "BIM Applications in Conceptual Design Phase: Exploring the Abilities and Limitations
of AutodeskRevit Architecture through the Generative Geometric Design Approach."
Boktor, J., Hanna, A., & Menassa,C. C. (2013). “The State of Practice of Building Information Modeling (BIM) in
the Mechanical Construction Industry.” ASCE Journal of Management in Engineering.
Deru, Michael, Kristin Field, Daniel Studer, Kyle Benne, Brent Griffith, Paul Torcellini, Bing Liu et al. (2011) "US
Department of Energy commercial reference building models of the national building stock."
Ford, S., Aouad, G., Kirkham, J., Brandon, P., Brown, F., Child, T., Cooper, G., Oxman, R., Young, B. (1995). “An
information engineering approach to modelling building design,” Automation in Construction 4(1), pp. 5-15.
Gallaher, M. P., A. C. O'Connor, J. L. Dettbarn, and L. T. Gilday (2004). "Cost Analysis of Inadequate
Interoperability in the US Capital Facilities Industry.” National Institute of Standards and Technology:
Gaithersburg, Maryland: 210.
Kensek, Karen (2014). Building Information Modeling, Chapter 2: Stakeholders and BIM’s many roles,
Routledge, NY, NY.
Khemlani, Lachmi (2007). “Top Criteria for BIM Solutions: AECbytes Survey Results.” AECbytes (October 10,
2007), http://www.aecbytes.com/feature/2007/BIMSurveyReport.html
Trebilcock, Peter (2014). “BIM and MEP consultants -what is hindering progress.”
(2014) My BIM Project, “BIM Problems You Can Face During Implementation.”
Acknowledgements
Appendix A
Appendix B
Appendix C
Survey List
No. Name Email Affiliations Job Title
1
John
Boncich jboncich@accoes.com
ACCO Engineered
Systems
Senior Project Manager
2 Jeff Bender jbender@murraycompany.com Murray Company
Plumbing Detailing
Manager
3
Jose
Felsmann josef@southlandind.com Southland Industries
Contract Executive
4
Cody
Nowak codyn@martinbros.net
Martin Brothers Marcowall
Inc
VDC BIM Manager
5
Cameron
Kemsley cameronk@martinbros.net
Martin Brothers Marcowall
Inc
Contractor
6 Mike Smith mike.smith@ldimechanical.com LDI Mechanical Inc Senior Vice President
11
Bob Green -
Milenko bgreen@rosendin.com Rosendin Electric Inc
Project Executive
12
Milenko
Toskovic MToskovic@rosendin.com Rosendin Electric Inc
BIM/CAD Services
Coordinator
13
Josephine
Valente jvalente@ROSENDIN.com Rosendin Electric Inc
Director of Virtual
Building Technologies
14 Dan Watt danw@ppmech.com Pan-Pacific Mechanical Bim Lead
15
Dominic
Picone dominicp@ppmechanical.com Pan-Pacific Mechanical
Engineering Manager
16 Steve Cook scook@walshgroup.com Walsh Construction
Healthcare Construction
Technology Leader
17
David
Summers dsummers@glumac.com Glumac
Principal
18 Daniel Kim daniel.kim@arup.com ARUP
Associate
19
Tim
Allinson tallinson@murraycompany.com Murray Company
Vice President
Engineering
20 Bharat Patel bpatel@hed.design Harley Ellis Devereaux Principal
21
Gilbert
Duggins gduggins@mazzetti.com Mazzetti
Associate,Project
Manager
22
Sam
Stephenson sstephenson@syska.com Syska Hennessy Group
Senior mechanical
engineer
Appendix A
Diagram Instruction:
1. The small circle and the grey line with arrows
stands for the construction process.
2. People adjacent to some phase circles means
these people are involved in these phases of
construction process. (If the phase circles are
adjacent to two or more people means they both
or all are involved in this phase)
3. The dash line connect the MEP people’s job
description with each construction phases. The job
description rectangle contains MEP people’s Job
title (above the box), work description and what do
they use BIM to do.
Appendix B
BIM MEP DIAGRAM
BIM MEP Survey
FIRM
Firm Name Website
Address Size of firm [1]
Phone number Type of work
[1] How many employees is there in firm
CONTACT
Contact name Main area of
expertise[1]
Contact address How do you
categorize yourself[2]
Title Summary job
description
[1] mechanical, electrical, plumping, fire protection, etc.
[2] designer, contractor,sub-contractor,fabricator, etc.
PROJECT PHASES
We have tried to accurately list all the opportunities that MEPF is considered during the design/build/occupy
process. Is there anything that we have left out? If so,please elaborate.
1. Program Development
2. Conceptual Design
3. Schematic Design
4. Design Development
5. Construction Documents
6. Detailing/Modeling of contract docs.
7. Coordination of models with all trades
8. Shop Drawings
9. Fabrication
10. Commissioning
11 Occupancy
12. Retro-commissioning
13. Others_________________
Appendix C
From the list, what phases ofthe project are you
typically involved with? (circle)
1. Program Development
2. Conceptual Design
3. Schematic Design
4. Design Development
5. Construction Documents
6. Detailing/Modeling of contract docs.
7. Coordination of models with all trades
8. Shop Drawings
9. Fabrication
10. Commissioning
11 Occupancy
12. Retro-commissioning
13. Others_________________
What phases are not typical, but that you have on
occasion been involved with? (circle)
1. Program Development
2. Conceptual Design
3. Schematic Design
4. Design Development
5. Construction Documents
6. Detailing/Modeling of contract docs.
7. Coordination of models with all trades
8. Shop Drawings
9. Fabrication
10. Commissioning
11 Occupancy
12. Retro-commissioning
13. Others_________________
For each phase you are typically involved with, and what software do you use?
1. Program Development
2. Conceptual Design
3. Schematic Design
4. Design Development
5. Construction Documents
6. Detailing/Modeling of contract docs.
7. Coordination of models with all trades
8. Shop Drawings
9. Fabrication
10. Commissioning
11 Occupancy
12. Retro-commissioning
13. Others_________________
Do you use a comprehensive clash detection software tool to resolve conflicts during design?
If yes, during which phases and with what software programs?
Do you use any specialized add-ons or plug-ins that you have purchased orcreated in-house?
If yes, please describe.
Do you use any visual programming languages such as Grasshopper or Dynamo in your work?
If yes, please describe.
“TheAIA defines a progressionforthe geometricrepresentation,
expectedaccuracy, andexistence ofassociateddata. Bothmodel
complexityandauthorizeduses are specified(design andcoordination,
cost estimating, andscheduling).
• LOD 100 specifies that the component maybe representedby a
symbol or other generic description.Because of the type ofdata,
only conceptual analyses canbe made. For example,the designer
might create generic masses forprogramelements in the building.
These couldbe usedto define roomareas, calculate volumes and
zones, andlink tospreadsheets with architectural programdata on
square footage. A conceptual cost analysis (dollars per square
foot) couldbe preparedbasedon the type ofbuilding, location,
andpast experience. Phasingof majorelements andthetotal time
of project construction couldalso be estimated…
• Graphic development from LOD 200to 400has todo with the
specificityandaccuracyof thegeometryof the object in terms of
quantity, size, shape,location, andorientation. LOD200is
comprisedof model elements, generalizedsystems, and
assemblies that are approximate in quantities,size, shape, and
location. Fromthis model, one cancreate simplifiedcost
estimates andschedules that showphasingof major components.
One can also analyzeselectedsystems basedon general
information…
• LOD 300 is similar toLOD200, but the emphasis is on increased
accuracy. It is usedfor the generationof constructiondocuments,
shop drawings, more detailedcost estimating, scheduling, and
performance basedanalysis basedon the datastoredwith the
detailedassembly…
• For LOD 400, it is the intent that thelevel ofdevelopment is
equivalent tothat traditionallysuppliedby shop drawings. LOD
400 is used for models with an even higher level of complexity
with the intent to purchase, manufacture, install, andspecify.
Completefabrication, assembly, anddetailinginformationare
included. Virtual components are highlydetailed, andtheir
representationis suitable for fabrication, cost estimatingbasedon
a committedpurchase price,andschedulingof elements including
construction means andmethods. LOD 400 is applicable for use
by general contractors andsub-contractors duringconstruction.
LOD 400 typically starts after the bids are secured, andthe trade
contractors are onboard.
• At the highest level, LOD 500, the component has been field
verifiedin terms of its geometry.It may also include attributes for
specifications andproduct data, which are useful forthe operation
andmaintenance of thefacility. Recordcosts are available.”
Bedrick, Jim. “A Level of Development SpecificationforBIM
Processes,” AECbytes Viewpoint #68 (May16, 2013),
http://www.aecbytes.com/viewpoint/2013/issue_68.html,last
accessedJuly 17, 2013.
BIM Forum. “Level ofDevelopment Specification,” draft 1,April 19,
2013. Co-chairs Jan Reinhardt andJim Bedrick.
http://bimforum.org/lod/, http://bimforum.org/wp-
content/uploads/2013/05/DRAFT-LOD-Spec-2.pdf, last accessed
July 26, 2013.
Kensek, Karen. BuildingInformation Modeling, Routledge, 2014. pp.
30-33.
For each phase you are typically involved with, what
LOD is the model developed to?
1. Program Development
2. Conceptual Design
3. Schematic Design
4. Design Development
5. Construction Documents
6. Detailing/Modeling of contract docs.
7. Coordination of models with all trades
8. Shop Drawings
9. Fabrication
10. Commissioning
11 Occupancy
12. Retro-commissioning
13. Others_________________
Are there other important issues about LOD that we
ought to know about? For example, they are set by
contract. Or it varies widely, e.g. mechanical
ductwork might be LOD 200 in construction
documents whereas the AHU is LOD 400.
One of our research’s goals is to make a diagram that shows when MEP people get involved,
what their name are and how they use BIM. Would you please fill the phase that you’re
involved?
SPECIFIC NAME
OF MEP PEOPLE
WORK BRIEF
DESCRIPTION
WHAT DOES MEP
PEOPLE DO WITH
BIM?(If do not use
bim, please give some
reasons)
Program
Development
Conceptual
Design
Schematic Design
Design
Development
Construction
Documents
Detailing/Modeli
ng of contract
docs.
Coordination of
models with all
trades
Shop Drawings
Fabrication
Commissioning
Occupancy
OPEN-ENDEDQUESTIONS
Developing Models
1. What are some of the biggest constraints when developing models?
2. In your opinion, what is the difference between a design model and a subcontractormodel?
3. Are there things that general contractors ask for that are too much?
Too little?
4. Typically, when is the hand-off between designerand trade contractor?
When do you think that the hand-off should occur?
5. Please describe, in your opinion, what the most efficient modeling process should look like.
6. Have you worked in a “Big Room” environment?
If yes, please describe your experiences.
What are the good things/things to improve in a Big Room environment?
7. With regards to BIM and modeling, how would you describe the perfect project?
Please answer eitherthe designer’s or sub-contractor’s viewpoint questions.
Designer’s Viewpoint
1. Are there things that subcontractors can do to help you in your modeling process?
2. What is the typical budget/% of the cost of modeling for MEP design as a percentage of the total design
cost?
3. How do you coordinate with other disciplines for space?
4. Would you feel comfortable in providing your design models to contractors for bidding purposes?
If not, why?
5. What are you already doing to make communication between you and the subcontractors more efficient and
effective?
Sub-contractor’s Viewpoint
1. Are designer models typically provided to you before a project bid?
Are they or would they be a benefit?
What can make them more valuable?
2. Do you always start from scratch or are you able to use any of the designermodel geometry?
3. Typically are other trades are typically absent from many VDC (virtual design construction)efforts?
What are those important elements that are missed?
4. What is the typical budget/% of the cost of modeling/detailing for MEP coordination and fabrication?
As a percentage of total project price?
As a percentage of total trade labor?
5. What are you already doing to make communication between you and designer more efficient and
effective?
Interview list
Interviewee
Job title
Firm
Interview
Questions Answers
-Jeff Bender
-BIM Lead
-Murray Company
Does your fabrication include
the installation?
Correct,a good portion of our work is
“design/build”…..taking a project from concept thru
construction. Murray Company has one of the most
state of the art fab shops around and we aim to pre-
fabricate nearly everything we install.
What kind of traders
specifically do you coordinate
with (Architecture designers or
other MEP subcontractor or
other trades) ? And what kind
of issues specifically could
possibly be in the IFC contract
document respectively?
If involved early enough in a project we (my detailing
department) would be working hand in hand with the
engineers and architects. Typically job schedules don’t
allow for a thorough, well vetted design . Once
design documents are finalized we are typically
coordinating with Duct (wet side & dry side),
electrical, fire sprink, P-tube, framing, and most
importantly structural steel.
You said you don’t use Revit
or other BIM software in
previous response, could you
please tell us, why don’t you
use Revit or any other BIM
software?
We do our 3D modeling in ACAD FAB MEP.
Coordination is with Navis Manage.
Are designer models typically
provided to you before a
project bid?
NO
Are they or would they be a
benefit?
Sure would
What can make them more
valuable?
Constructability…..is the design constructible
Do you always start from
scratch or are you able to use
any of the designer model
geometry?
Sometimes we’ll get a 3D Revit design model and
convert it to our native acad and roll with it if it doesn’t
have a bunch of constructability issues, but we still end
up re-drawing a good majority of it most of the time to
get it to how we want to build it.
-Steve Cook
-Director of
Construction
Technology
- Walsh
Construction
What are some of the biggest
constraints when developing
models?
Incomplete design information. There are often
significant errors in MEP drawings that are a result of
many factors. Even when the design team uses models
themselves and has a robust internal design review,
design errors will still show up.
Typically, when is the hand-
off between designer and trade
contractor?
This is dictated by the owner’s chosen delivery method,
often not a factor of much else. In traditional design-
bid- build relationships, models are handed off after a
contract was awarded. Occasionally a model is released
prior to the bid to help the bidders understand the
Appendix D
project beyond what is shown on the drawings, but that
doesn’t occur very often.
When do you think that the
hand-off should occur?
In other delivery methods, design criteria models might
be exchanged in the later stages of schematic design or
design development. This allows for a trade contractor
to offer input earlier in the design. What is critical
about this concept is if the trade contractor is officially
hired for the project or if they are just getting a small
consulting rate.
With regards to BIM and
modeling, how would you
describe the perfect project?
The perfect project has nothing to do with a model. The
team on that project has clear goals and where there are
challenges to overcome, a sub-team is assigned to
resolving the challenge and reports to the larger group
to ensure that the solution will work for everyone. A
collaborative culture is the only way a project is
successful.
-Daniel Kim
-Associate
-Arup
You said the main problem of
BIM in program development
and conceptual design process
is implementation too early
leads to rework. Then typically
what software do you use in
these two processes,just
AutoCAD or there are some
other plug-ins for AutoCAD?
The detailed coordination that is associated with BIM
oftentimes requires a lot of work of the engineer. As in
early design, Architects like to tinker and make
wholesale changes to programming and building
designs that this level of detail would not be typically
desirable from an engineer perspective. In my
experience architects like to see this detailed level of
work to disprove some ideas or show why certain
things do not work with programming or designs, but
this is a tremendous amount of effort for the engineer.
There is single line drawing
tool in Revit which may
possible for Schematic Design,
why don’t you use this tool?
And what’s the best
disadvantage of this tool?
If all we are doing is using single line diagrams, I
would question whether this is even BIM at all then
which lends itself to what I was stating earlier about
detailed design potentially leading to wasted work due
to change.
-Sam Stephenson
-Senior
mechanical
engineer
- Syska Hennessy
Group
Do you use a comprehensive
clash detection software tool to
resolve conflicts during
design?
If yes, during which phases
and with what software
programs?
Generally not. We utilize Revit, however
comprehensive clash detection is unhelpful as it will
pick up too many clashes, most of which tend to be
non-critical, or false. Visual clash detection (reviewing
critical spaces in the model) is a better and more cost-
effective means of fixing clashes.
Having said that, we will typically be involved using
NavisWorks during the construction administration
phase.
How does designer coordinate
with other disciplines for
space?
Typically visually. Regular BIM coordination
meetings, clash detection can work.
Do you use any specialized
add-ons or plug-ins that you
have purchased or created in-
house?
Yes – Newforma,Bluebeam. In addition, we are
looking at the use of BIM link.
If yes, please describe.
What is the biggest constrain
in communication between
designers and the
subcontractors? Would you
please provide a possible
method to solve this constrain?
Scope of work is different – we’re typically not
involved at the same time, and by the time we’re
working together budget constraints can be kicking in.
Lack of knowledge of construction by designers does
not help.
Different construction strategies such as design assist
or early contractor involvement can help with
coordination between the design and construction team.

BIM research report

  • 1.
    BIM Applications forMEP Chen Zhong, Ceran Lin, Sridharan Gandhi, Karen Kensek (faculty advisor) University of Southern California, School of Architecture 1.0 Introduction Building information model (BIM) has been successfully used in the architecture, engineering, and construction (AEC) industry for a range of uses by providing geometry and other data for applications such as energy simulation, clash detection,cost estimating, and others (Kensek 2014). During this progress,issues arise between the stakeholders (e.g. the designer, general contractor, and subcontractor), which may affect budget or the construction schedule,including gaps in communication. Gaps also exist between BIM authoring software and other software programs. For example, lack of interaction between BIM authoring software and building energy modeling (BEM) tools can cause a great amount of rework. The main purpose of this research is to find out these problems and try to fix some of these gaps. 1.1 Background BIM can be considered a direct successorto computer-aided design (CAD), which can contribute to an increase in the building industry’s efficiency by enhancing the collaboration among different project participants (Ford 1995). In the field of building mechanical engineering, the building systems are becoming more complex, and the demand for green buildings is increasing, which requires more sophisticated use of BIM in mechanical construction (Boktor et al. 2013). However, there seems to be a slow adoption of BIM by MEP engineers. Student researchers (Zhong, Li, Gandhi, Yim Hijazi, and Becker) looked into the issue of BIM gaps over the past two years. 1.2 Four projects Four projects were eventually completed: two current practice research overviews and two application tools development. The current practice research was carried by literature review and individual interviews; the data transparency tool was developed based on Excel, and the gbXML modify tool (GMT) was developed based on Python. 1.2.1 Current BIM use in the MEP field The purpose of BIM in MEP research is to understand when and how the mechanical engineers use BIM in their work as well as its benefits and challenges through literature review and interviews (via face to face interviews, email, and telephone conversations)with 13 leading mechanical companies and 22 experienced engineers.(Appendix A) A list of existing problems was collected from the survey feedback, and a diagram constructed that shows when and how mechanical engineers use BIM was drawn according to their feedback of the survey (Appendix B). 1.2.2 Current use of Dynamo for MEP Dynamo plays an important role in BIM, specifically for Revit. As a visual programming language, it allows for the development of customized tools to improve efficiency. A search was taken to see what tools already exist and then proposals are given on how to improve the use of MEP packages in Dynamo. 1.2.3 Data transparency tool There are many gaps exist between BIM authoring software and energy simulation. One gap is missing a part of data or errors occurs during the exchange between the design and energy simulation models. A data transparency tool (DTT) in Excel was created to partly solve the problem. DTT can clearly track the data transfer from the source to the target, which means it allows users more easily verify or correct data before the BIM data is put into the energy
  • 2.
    software. The DDTreport and file scoring systemcompares the original gbXML file with the actual used data for simulation tools and makes more clear what will be import into the BEM (Hijazi 2015). 1.2.4 Data transfer tool (gbXML modify tool) The previous project (DTT) showed what was contained in a gbXML file to make it easier to understand what data was or was not being transferred. TAhe gbXML modify tool (GMT) was created specifically for transfer between Revit and Trace Trane to also correct problems. To modify erroneous and missing information, the GMT shows the users the data, validates it, changes some data to correctly allow it to be import, allow the users to modify them, and in the end translate them back into a new gbXML file. The GMT could significantly save time, especially for tasks that are done repeatedly like fixing room tags. 1.3 Summary Four projects were developed, BIM MEP research searches about what is currently BIM use in MEP engineering field and its benefit and challenge. Dynamo MEP research introduce the current MEP related Dynamo Package and proposed some potential ideas for future Dynamo MEP development. Data Transparency Tool based on Excel partly fix gap that data missing during the data transfer process by showthe data that is actually carried over from the source to the target. Data Transfer Tool introduce a new proposalin reducing the gap between two specific softwares. For each project, the objective, methodology, results, and discussion were written in the following chapters. 2.0 Research current practice When and how the mechanical engineers use BIM in their work is critical for understanding the BIM MEP workflow before suggestionscan be made to improve it. Benefits and challenges that professionals perceive during their work can contribute towards improving the BIM technology in MEP area. 2.1 Methodology Information was collected about the existing problem in the construction process from different trades. Several surveying methods were used:field trips for direct information access,email, and interviews. Field trip There are several field trips in the courses. The field trip provided opportunities to get the information on the construction site.By the communication with the constructors and engineers on the site, the problem that existed in the construction are collected. Like the communication between the designer and site staff are obviously exposed on the construction site.During a field trip to USC Glorya Kaufman international dance center on Dec. 04 2015, the project manager said that the designer use plenty of BIM software to design models while the site staff still prefer the 2D drawing paper. Anothertwo field trips:  On Sep. 26th, 2016, a field trip to Masonic Temple Renovation, which was built by W.E. O’Neil and the project was introduced by Gary, Gia and Tim  On Oct. 10th, 2015, a field trip to Sunset Bronson Studios which was built by McCarthy, and the project was introduced by Ben, Scott and Emily Email survey Email is the most efficient method to collect the information and opinions from different major’s people. An email survey to nearly 30 people in different trades. Interview After the preliminary email, interviews were set up with some of the respondents.It includes cell phone and face to face interview. The advantage of this way is that the surveyor’s opinion can be conveyed more clearly, and a deeper
  • 3.
    discussion on somecertain topic could be done.Normally, those experts are more willing to give more information and details of their knowledge by face to face meeting rather than email. 2.2 Results and Discussion 2.2.1 Software applicationin BIM MEP MEP professionals use different software that MEP people during construction process (Table 1). The most popular tools mentioned in the design and construction process were AutoCAD and Revit. Bluebeam plays an important role in document management and Navisworks for clash detection. Table 1: software mentioned as commonly used Conceptual Design AutoCAD, Revit, Photoshop,Illustrator, Bluebeam Schematic Design AutoCAD, Revit, Photoshop,Illustrator, Bluebeam Design Development AutoCAD, Revit, Tekla, Navisworks, Photoshop,Illustrator, Bluebeam Construction Documents AutoCAD, Revit, Tekla, Vico Office, Navisworks, AutoCAD-FAB Detailing/Modeling of contract docs. Revit, Excel, Navisworks, AutoCAD, and Bluebeam. Coordination of models with all trades Navisworks, Bim360-Glue, Bluebeam, Excel. Shop Drawings Bluebeam, Navisworks, AutoCAD, Revit, AutoCAD-FAB Fabrication AutoCAD FAB, Bluebeam, Navisworks Installation Navisworks Occupancy/Commissioning Excel, BIM360-Field, Bluebeam 2.2.2 What isn’t BIM used? The incorporation of BIM technologies meet multiple challenges for organizations and businesses.According to the report recently released by National Building Specification (NBS), there are five most common BIM problems the AEC industry faced when it comes to implementing BIM technologies: no demand from clients, typical projects don’t need it, projects too small, high cost of implementation and not enough in-house expertise (Trebilcock 2014). As for mechanical, electrical and plumbing designers,they are left behind on both software development and skills training (My BIM Project, 2014). The survey uncovered many of the same problems and other issues (Table 2): Table 2: Responses in survey and interviews Problem exist in this process Conceptual Design · Implementation too early leads to rework · Software is difficult to use for fast modelling · In-house families are not fully developed · It takes more time to develop BIM models than using traditional 2D design software like CAD Schematic Design · Implementation too early leads to rework · Compatibility problems between energy tools and BIM model. · In-house families are not fully developed. · It takes more time to develop BIM models than using traditional 2D design software like CAD
  • 4.
    Design Development ·Typically has led to high demand of work to develop things fully when still fairly early in design · 3D takes longer, changes are time consuming · Lack of Revit knowledge by engineers · Poorly set up families and templates for many firms · Weakness in Revit software to do MEP wor. · Slow computers · It takes more time to develop BIM models than using traditional 2D design software like CAD Construction Documents · Typically has led to high demand of work to develop things fully when still fairly early in design · Lack of Revit knowledge by engineers · Poorly set up families and templates for many firms · Weakness in Revit software to do MEP work. · Slow computers · It takes more time to develop BIM models than using traditional 2D design software like CAD Detailing/Modeling of contract docs. · Revit does not translate to our CADmech software · It takes more time to develop BIM models than using traditional 2D design software like CAD Coordination of models with all trades · Can lead to rework based on final coordination with subcontractor · Often general contractors want to start BIM too early. · It takes more time to develop BIM models than using traditional 2D design software like CAD Shop Drawings · It takes more time to develop BIM models than using traditional 2D design software like CAD Fabrication · There is a specific issue with pipe tagging in the software 2.3 A few suggestions on improving the problems 2.3.1 Improve the energy simulation function In the schematic design phase,energy tools can provide the energy simulation and design strategies to the engineers and designers.As for the MEP design, designers need the energy calculation. Using specialized energy software to build the simple geometry model to simulate the energy requirement, such as cooling/heating load, passive design strategies or to meet owner’s special requirement (LEED, sustainable buildings, net zero buildings). The existing BIM software ignore the energy modeling function or lack professional energy model function. Even though there are some plug-ins for Revit or otherBIM software, they cannot fit in the BIM software perfectly. The building information model will lose when data transfer from BIM software to energy plug-in. A current solution for this problem is to hire the special staff to rebuild the model in energy tools again and do the energy simulation, but this can be avoided by having betterfile interoperability methods. 2.3.2 Reduce too much detailsinformation requirement in early design stage Take Revit, the typical BIM software, as an example - designers don’t want to use it in schematic design. The reason is efficiency. The Revit require too much details that are not required in the schematic design process,which waste a lot time to setting these details. The designers prefer to use simple geometric lines to layout their schedule which is
  • 5.
    quickly and efficiently.“The speed of building the model by AutoCAD is 3-5 times faster than Revit.” Sam Stephenson said in the telephone interview. If the Revit can provide the simpler and faster geometry drawing function in the early schematic design stage,users will be more willing to use it instead of conventionalgeometry tools like AutoCAD and SketchUp. 2.3.3 Make clash detectionmore reasonable. Software clash detection is not reliable in real project. Sometimes the software find too much clash (maybe thousands ofclash errors in a simple project) that are not necessary to fix or should be determined according to the site condition; sometimes the software find the wrong clash which may be the joints or connection point. Engineers have to do visual detection in 3D model for important place. They just need to make sure there is no error in important position and place. MEP Designers don’t need to do the perfect design that without any clash es. Sometimes the installation will be determined on site by subcontractor. 2.3.4 Look at the use of BIM Link With BIM Link, AutodeskRevit users can pull information from a file into Microsoft Excel and push volumes of precise, consequentialBIM data back into your Revit model with speed,ease and accuracy. has many advantages: reducing double handling of data lessens the chance of manual errors and helps avoid error-based re-work. 2.3.5 Import CAD files into BIM Export the parameter of 2D model in AutoCAD to Excel, such as air volume rate and location of duct or pipe, and then other parameters which are not defined in 2D files are either calculated (e.g. duct/pipe size) introduced into Revit models as default parameters (such as ratio of height and width, height from the floor). And then import all the parameters into the BIM. 2.4 Summary Using the survey and interview information, a diagram was created that shows the relationship between the MEP people and the construction process (Fig. XXX).One of the most common problems in the whole construction process are collaboration and communication among different majors, which lead rework occurs almost every phase. The more time-consuming and complicate operation of the BIM software than traditional geometry drawing tools are also important reasons that why engineers do not use BIM. Possible solutions were proposed above that may partly solve the existing problems. Enhancing the cooperation among different majors, sharing design information among different software and increase the efficiency of the BIM programs are main principles to solve problems of BIM application on MEP.
  • 6.
    Fig. XXX: MEP/ BIM relationship
  • 7.
    3.0 Current useof Dynamo for MEP Dynamo plays an important role in Building Information Modelling. Dynamo collects the information from Revit Model and reduces the work time by optimizing using set parameters and reproduces the finished model in Revit. But the potential if Dynamo is not completely used in MEP industry most people are in the notion that it is only useful for façade designs or complex geometry. But in most ways dynamo can be an efficient tool to save time and to achieve accuracy in a Design. 3.1 Methodology Literature review and search through Dynamo Package market. 3.2 Objectives Research the current Dynamo use in MEP field. Propose potential ideas to promote MEP Dynamo package use in MEP engineering area. Research existing MEP Dynamo package’s function, stage of the project used and users. 3.3 Results and Discussion Even though very less amount of MEP engineers use Dynamo there are some packages in Dynamo which can be used for MEP. These packages were mostly created by the MEP Engineers. The packages are classified based on the function they perform, stage of the project used and user. The following table is the classification of MEP packages in Dynamo: Table X : Exisiting Dynamo Packages asisting MEP for BIM 3.3.1 Existing User Ideas: · Read fire rating of walls in a linked model, find all intersections with ducts or pipes,place fire dampers. Joseph peel.
  • 8.
    · Add ‘location’to pipes, ducts and other non-’space aware’ objects. “Can you schedule the total pipe length in building/department/room X” and the only way to do that in Revit is to manually fill in an instance parameter like Comments for a selection to give something to filter by. Joseph peel · Actual placement of equipment, such as sprinklers, air terminals, lighting etc. that are placed in predictable repeated ways, and fill in their information based on the room type specifications. Joseph peel. · General import export of data and automation, so that engineers and designers can work with a Building INFORMATION Model and as much of the modelling and making drawings stuffas possible is done automatically. Joseph peel. · Generated ductwork with built in recursive optimisation to find the most efficient route, spreading out through the model like blood vessels or the roots of a tree. Amoursol. 3.3.2 Inference: · Dynamo should be able to produce an optimized design with reduction in time when it comes to repetitive actions in Revit. It should also be direct and simple rather than a lot of scripting for ease of use. · Using the well-connected Revit interface Dynamo should be able to coordinate with all the consultants and obtain the required details to reduce risks involved during construction.Thus packages with more emphasis in constructability is required. · A quick concept of the required space from the linked architectural model will enable the consultants, contractors and even the architects to understand various possibilities in the Design which can lead to a better optimization of the design. · Dynamo can be used to generate duct layouts based on different parameters like cost,pressure and friction rate required for the ducts. · The actual advantage of Dynamo‘s parametric modelling can also be used for more complex MEP projects. Where Dynamo can actually detail the configuration of Ducts based on parameters. 3.4 Ideas for future work A Visualization Tool in Dynamo for laying of MEP systembased on parameters: A package will be created which analyses the Building Room spaces and calculates the standard cfm of the space based on the volume of spaces.An excel file with the Heating and Cooling Loads of different rooms is then imported through Dynamo this property is then applied to each rooms and then required cfm is calculated based on the Heating and Cooling Load .Now with the required cfm and BTU/h requirements list of systems suitable fo r the space is identified based on set parameters, A conceptualsystemis chosen and the Diffusers, AHU and Ducts are located on the spaces based on room configurations. Then the physical configuration of the systemis generated as output. 3.5 Summary Dynamo is only seen as a program which involves in complex geometry, but dynamo with the ability to include parameters can actually save a lot of time in design process and also get an optimized system. Thus many users will be attracted to use Dynamo. Further development can be made in this by adding more parameters like comfort conditions based on different placement of diffusers and generating complex ducting for buildings with complex forms.
  • 9.
    4.0 Data transparencytool (DTT) The seamless information exchange between a digital building model and analytical model is very important during the building design and simulation. The issues existed in this transfer process caused huge project losses.The estimated loss is more than $15.8 billion owing to inadequate and inefficiency software interoperability according to the US National Institute of Standards and Technology (NIST) report in August 2004 (Gallaher et al. 2004). Hijazi created to help fix one of gaps,the lack of knowing what data is being the exchanging between the design and energy simulation models (Fig. XXX) (Hijazi, 2015). Figure XXX: Diagram of the Data Transparency Tool (DTT) 4.1 Methodology The Green Building XML schema (gbXML) is an open schema developed specifically to transfer building information data including geometry and thermal data between BIM and energy simulation tools. gbXML is an adequate file format for containing a large number of building information data. However, each software program developer only chooses part of these data to use to meet their tools need (Fig. XXX) (Yin 2016). Figure X: Therefore, the gap is not only because of inaccurate transfer of data, but also incomplete data import. It is important to clearly track the data transfer in gbXML to alleviate some of these interoperability issues.Errors and missing data during the data transfer are caused by misoperation, internal schema interoperability mismatch or modeling error in
  • 10.
    BIM software (KaiYin 2016). Users are easier to check and modify building information when they know where it went wrong during the transfer process from BIM models to BEM analysis tools. According to Hijazi, “DTT is developed for the users to verify the data in the gbXML files and then correct inaccuracies by applying a transparent layer upon the gbXML data model so users can easily understand what is being transferred” (Hijazi 2015). Hijazi developed the DDT in Excel to show the data transfer clearly from the source to the target. The DDT isolate the energy simulation parameters and classify them into four main categories: program, form, fabric and equipment (Hijazi 2015). 4.2 Results and Discussion The DTT applies a transparency layer on the gbXML files so that users can verify and correct data in data model. The process was divided into three steps:matching gbXML elements with the selected variable set; creating a new XML schema that matches the variable set; and presenting the schema in a Microsoft Excel tool that would automatically populate the data. 4.2.1 Creating the DTT The DTT transfer data in gbXML to Excel to make it easier for users to verify and correct data. Figure X: Diagram of methodology; Mapping new XML schemes based on the defined variable set in and then presenting the scheme in an Excel tool (image by Hijazi).
  • 11.
    4.2.2 Developing DTT’suser functions DTT use Visual Basic for Applications (VBA) in Excel to task by writing macros in Excel’s developer tab. Excel allows users to run and record macros as well as design and insert files (Hijazi 2015). The first step was inserting command buttons ofthe functions that DTT would execute (Fig. X). Then these buttons were programed by assigning codes that would be executed once these buttons are clicked (Fig. X)(Hijazi 2015). Figure X: Command buttons are inserted via the developer tab. Figure X: Visual Basic for Applications, code is written in this interface and assigned to the command buttons. Five command buttons were created that correspond to the main functions of DTT: “Import gbXML,” “Check Missing Data,” “Refresh,” “Generate Report”, and “Compare”(Fig. X).(Hajazi 2015)
  • 12.
    Figure X: Thefive command buttons that were created in the DTT: “Import gbXML,” “Check Missing Data,” “Refresh,” “Generate Report,, and “Compare.” 4.2.3 Presenting the DDT The first step is importing a gbXML file. Users can browse, select and import file from the pop-up window (Fig. X). Figure X: The complete code of “Import” command button,this function allows the user to browse, select, and import a specific gbXML file. Next step is checking for the missing data. DDT provide a conditional formation rule to check the missing value, and will highlight these cell which are empty or out of the reasonable range of values in spreadsheet (Fig. X). Figure X: The partial code of “Check Missing Data” command button,this function alerts the user of missing data. The complete code is in Appendix B. The last step is reporting the data model completeness. DDT generate a report in PDF file to showthe completeness data transfer for the four main categories,Program, Fabric, Form, and Equipment. The DDT report allows users to review the missing part of data to determine the relative validity of simulation used from the file (Fig. X).(Hijazi 2015).
  • 13.
    Figure X: Thegenerated PDF report illustrates individual completeness scores for the variable categories (Program, Fabric, Form, and Equipment) as well as an overall score. According to Hajazi, “To achieve this report, conditional codes and a macro were used.Conditional formatting is applied to specified cells, when the data in these cells meet the conditions specified, then the selected formats are applied.” In the DTT case red highlight is applied when data is missing and green highlight is applied when there is a defined value. 4.4 Summary The DDT partly solves the issue of BIM to BEM making the data transfer process more transparent.Users can clearly track the data transfer and find the missing data or errors from the source to the target. The DDT report and file scoring systemcompare the original gbXML file with the actual used data for simulation tools, and reveals the effect of the BEM tools’ import functionality (Hajazi 2015). However, “the data structure in different software might not be the same. Extraction technique of the data from different software through gbXML might not be the same” (Kai Yin 2016). DDT tools integrate other software or convert DDT to a plug-in to BIM software. Furthermore, DDT can only detect what is missing part of data rather than fix them.
  • 14.
    5.0 Data TransferTool for Revit to Trace 5.1 Methodology 5.1.1 Overview of the proposed tool The proposed toolis a point-to-point tool from Revit to Trace, and it was developed with the following intentions (Yin 2016): To validate the data transferred in gbXML file from the source file, To patch the missing data from gbXML file, to be able to change information in the gbXML file and track changes ,and to familiarize users of the information in the gbXML file (Fig.X): Figure X: gbXML modification tool (GMT)voverview Each object in BIM contains specific information and when they are exported into gbXML format, the information is stored in a hierarchical structure (Yin 2016) (Fig.X). Figure X: gbXML structure Some analytical software programs like Trane 700 allow for the extracting specific information from gbXML. For instance,if the object is a wall’s surface, the information could be the id, type of surface, and type of construction. And while Trane 700 is building a model, it goes into the gbXML file, fine the data underspecific name (parameter), and translate the associated information under its own certain object.Yet, this process may not be successful,the missing part sometimes happens in gbXML file, it may because that directly exported gbXML file may lose some information, or mistakes caused by human effect while building model, or target software does not support certain inputs,or some information mismatch during transferring. A gbXML modify tool (GMT) was
  • 15.
    developed that couldmodify the directly imported gbMXL file in Excel and then imported to gbXML+ file to analysis software, so that less errors may occurand to improve the efficiency in the transferring process. 5.1.2 Method and Process The gbXML modifying tool (GMT) is a point-to-point tool, which could enhance data transferring efficiency between two softwares. (Yin 2016) AutodeskRevit 2015 and Trace 700 were chosen in Yin’s study,one of them is widely used in industry, anotherone is an important tool in thermal calculation. Therefore, a Revit to Trace GMT was developed, in which, there are four functions (Validator, Translator, Modifier, and Recorder) 1. Validator: the GMT serves as a searcher, to filter all information and data under given name or category. 2. Translator: the GMT could export the data in gbXML file, which is more concise about the target information into spreadsheet. 3. Modifier: the GMT could modify the gbXML file, which is directly exported from Revit. 4. Recorder: the GMT is also able to record all the changes,which user did to the gbXML file 5. In direct approach, the function is executed automatically, and only contains validator and modifier, the data first is exported to gbXML file, processed and changed to gbXML + file (gbXML changed)by GMT, and then imported to the Trace 700. (Fig.X) Figure X: Direct approach The indirect approach, different from the direct one which only resolve mismatch errors between software, provides the ability to get back the missing information, and userhas more power to change the data (Fig.X). “The gbXML file is generated using direct export from Revit, the Revit-Trace GMT projects the selected information onto spreadsheet.Users can change information in the Excel spreadsheet for various reasons (adding missing information, comparing options,change room names, etc.). The GMT take the new spreadsheet and make a new gbXML file accordingly. The new gbXML file can be used to import to the Trace model” (Yin 2016). (Fig. X). Figure X: Indirect approach 5.1.3 Tool and techniques for developing modifier
  • 16.
    1. gbXML schema:gbXML was chosen overIFC, because the size of it is smaller, and its data structure is more concise and clearly hierarchical, which allows it to be easily tracked and modified. However, on the other side, such data structure has the limitation of precisely representing building with complex geometry.(Yin 2016) 2. Python is a high level object oriented programming language, in Yin’s study which is used to extract information from original gbXML file, translate the information, export the information onto spreadsheet,detect and document changes in the spreadsheet, and translate the information back into gbXML file. 3. The Excel spreadsheet was used to showthe information from gbXML file and makes it possible for users to change the data. 5.2 Results and Discussion 5.2.1 Creating the Revit-Trace GMT It reflects a complete Trace object hierarchy structure.(Fig. X) The object in red in the chart means it cannot be blank. The yellow cells mean this information cannot be accepted in Trace. (Yin 2016) These are two types of problems that can occur when the original gbXML file is created.
  • 17.
    Figure X: TraceObject Hierarchy Map (Red: required cells; yellow, Revit data not supported by Trace) An object was missing in the Trace model may caused by different type name in the Revit model. “A complete analysis for the rules and errors associated with each object elements from the Trace object map was conducted and tabulated” (Yin 2016).(Fig.X, Fig.X, Fig.X, Fig.X)
  • 18.
    Figure X: DetailedElement Breakdown and associated error (1) Figure X: Detailed Element Breakdown and associated error (2)
  • 19.
    Figure X: DetailedElement Breakdown and associated error (3) Figure X: Detailed Element Breakdown and associated error Python is used to implement Revit-Trace into a GMT. And now the GMT was created and could be used for testing and comparing with conventionalapproach. 5.2.2 GMT Development Each GMT tool can be only used between two very specific softwares,and GMT approach is different from conventionaldata flow types. In direct flow, the gbXML file with all the building information (rooms, zones etc.) was exported from Revit and directly import Trace, however, it may contain erroneous information. (Fig. X) In indirect one, the exported gbXML was first loaded into gbXML parsing tool (GPT), GPT generate an excel spreadsheet with information the gbXML file contains organized, then the missing or erroneous information (parameter) can be modified in spreadsheet,the gbXML generating tool (GGT) read the modified excel and the gbXML and generate a new gbXML file (gbXML+) which could be imported into Trace with complete and correct information. (Yin 2016) (Fig. X)
  • 20.
    Fixture X: ConventionalgbXML flow Fixture X: GMT gbXML flow This diagram reflects the detailed task and function of each GMT parts at each stage.(Fig. X) Figure X: GMT components and detail GPT: The gbXML Parsing Tool (GPT) is made by Python, which can search for useful information, and organize them into a clear structure.And the information may include: general information (such as Temperature unit, length unit, volume unit, SI/IP unit), campus name, building name, zone name, set point (such as temperature, humidity), related space,surface (such as wall, floor, roof), opening (such as window, door).(Yin 2016) A hierarchy tree of gbXML represents the relationship between each element in BIM. (Fig. X) The design process and task is shown in the GPT flow chart (Fig. X)
  • 21.
    Fixture X: gbXMLhierarchy tree Figure X: GPT flow chart
  • 22.
    Excel interface: Thereare 5 sheets in excel interface: cover sheet,overview, space,surface, opening. Cover sheet includes instruction on how to modify and use this excel. Overview is an interaction sheet of rest of sheets,where all the information is clear and summarized. It includes the general information (temperature unit, length unit, volume unit, SI/IP unit) of the building and matrixes where the parameter of space,surface and opening can be modified. GGT: Yin implemented the gbXML generating tool (GGT) also by Python,which is used to make a new gbXML file with correct and update information. GGT was developed based on flowchart. (Fig. X) Figure X: GGT flowchart The flow of GGT is summarized in all three components (Fig.X)
  • 23.
    Figure X: GMTdata flow
  • 24.
    5.2.3 Presenting GMT Firstly,a Revit model with some intentional wrong setting was built, and it was used for both Test 1 (a conventional approach) and Test 2 (GMT approach) (Fig.X) The model (fig.X, fig.X) was created in Revit 2014, and wall, room, zone, internal load, openings are also created, and some intentional error are also included, such as some spaces were not labeled as zones, some thermal load are zero or very large, and the floor was built as exterior floor. And then it was exported to gbXML file. (Fig.X, Fig.X) Fixture X: room view in Revit Fixture X: 3D view of the model Fixture X: gbXML export Fixture X: gbXML export continued In Test 1 the file was directly import into Trace 700, and model in Trace 700 contain a lot of erroneous information (Fig.X, Fig.X, Fig.X,)
  • 25.
    Fixture X: Missingoccupancy for rooms Fixture X: Missing floor
  • 26.
    Fixture X: Unassignedspace In Test 2, the source gbXML was first read by GPT, where it automatically generated an Excel file. And the excel shows the general information, space matrix and mark the error in red. The Excel also allow users to modify the matrix and information directly in Excel Fixture X: General information Fixture X: Space matrix for the model After the Excel was changed,it was generated to gbXML+ (a changed gbXML file) by GGT, and imported to Trace 700 A comparison between these two tests is made. (Fig. X)
  • 27.
    Fixture X: Test1 and Test 2 comparison The GMT could be also used when the Trace need to do a multiple runs of calculation, this tool can be used to assist in this process. 5.3 Summary As the mechanical design assist technology developed,various software came up during the design process,which would exaggerate the impact of gaps between each software and reduce the working efficiency. There are some conventionalapproaches to reduce the gaps,and they have their own pros and cons.Therefore, a new approach - gbXML Modify Tool was proposed.To modify erroneous and missing information, the GMT shows the users the data, and validates them, make up the missing part, even allow the users to modify them. (Yin 2016) Both the conventionalapproach and GMT approach have their own advantages and disadvantages.Forthe conventionalone, it is easier to use and there is no training need for the users,but it may waste a great amount of time. The GMT could significantly save time, it allows the user could look into the gbXML file and see what is going wrong, but it may be complex for users.(Yin 2016) 6.0 Conclusion Gaps still exist in the use of BIM with MEP. Interviews and surveys were undertaken to discover problems, a more in-depth study ofspecialized Dynamo tools for Revit was instigated,and two tools using Excel were made to lesson gbXML interoperability problems. One urgent BIM MEP gap for now comes from the gap between each MEP software programs. Between various mechanical software programs, there are interoperability programs, which cause the data missing or come up with a wrong one and may severely reduce the working efficiency. DDT partly solves the issue by making the data transfer process more transparent.Users can clearly track the data transfer and find the missing data or errors from the source to the target. The DDT report and file scoring system compare the original gbXML file with the actual used data for simulation tools, and reveals the effect of the BEM tools’ import functionality (Hijazi 2015). A second approach was also suggested and a - gbXML modify tool was created. To modify erroneous and missing information, the GMT shows the users the data, and validates them, make up the missing part, allow the users to modify them, and in the end translate them back into a new gbXML file. The GMT could significantly save time, it allows the usercould look into the gbXML file and see what is going wrong, but it may be complex for users (Yin 2016).
  • 28.
    References Ben Lashihar, Sara(2011). "BIM Applications in Conceptual Design Phase: Exploring the Abilities and Limitations of AutodeskRevit Architecture through the Generative Geometric Design Approach." Boktor, J., Hanna, A., & Menassa,C. C. (2013). “The State of Practice of Building Information Modeling (BIM) in the Mechanical Construction Industry.” ASCE Journal of Management in Engineering. Deru, Michael, Kristin Field, Daniel Studer, Kyle Benne, Brent Griffith, Paul Torcellini, Bing Liu et al. (2011) "US Department of Energy commercial reference building models of the national building stock." Ford, S., Aouad, G., Kirkham, J., Brandon, P., Brown, F., Child, T., Cooper, G., Oxman, R., Young, B. (1995). “An information engineering approach to modelling building design,” Automation in Construction 4(1), pp. 5-15. Gallaher, M. P., A. C. O'Connor, J. L. Dettbarn, and L. T. Gilday (2004). "Cost Analysis of Inadequate Interoperability in the US Capital Facilities Industry.” National Institute of Standards and Technology: Gaithersburg, Maryland: 210. Kensek, Karen (2014). Building Information Modeling, Chapter 2: Stakeholders and BIM’s many roles, Routledge, NY, NY. Khemlani, Lachmi (2007). “Top Criteria for BIM Solutions: AECbytes Survey Results.” AECbytes (October 10, 2007), http://www.aecbytes.com/feature/2007/BIMSurveyReport.html Trebilcock, Peter (2014). “BIM and MEP consultants -what is hindering progress.” (2014) My BIM Project, “BIM Problems You Can Face During Implementation.” Acknowledgements Appendix A Appendix B Appendix C
  • 29.
    Survey List No. NameEmail Affiliations Job Title 1 John Boncich jboncich@accoes.com ACCO Engineered Systems Senior Project Manager 2 Jeff Bender jbender@murraycompany.com Murray Company Plumbing Detailing Manager 3 Jose Felsmann josef@southlandind.com Southland Industries Contract Executive 4 Cody Nowak codyn@martinbros.net Martin Brothers Marcowall Inc VDC BIM Manager 5 Cameron Kemsley cameronk@martinbros.net Martin Brothers Marcowall Inc Contractor 6 Mike Smith mike.smith@ldimechanical.com LDI Mechanical Inc Senior Vice President 11 Bob Green - Milenko bgreen@rosendin.com Rosendin Electric Inc Project Executive 12 Milenko Toskovic MToskovic@rosendin.com Rosendin Electric Inc BIM/CAD Services Coordinator 13 Josephine Valente jvalente@ROSENDIN.com Rosendin Electric Inc Director of Virtual Building Technologies 14 Dan Watt danw@ppmech.com Pan-Pacific Mechanical Bim Lead 15 Dominic Picone dominicp@ppmechanical.com Pan-Pacific Mechanical Engineering Manager 16 Steve Cook scook@walshgroup.com Walsh Construction Healthcare Construction Technology Leader 17 David Summers dsummers@glumac.com Glumac Principal 18 Daniel Kim daniel.kim@arup.com ARUP Associate 19 Tim Allinson tallinson@murraycompany.com Murray Company Vice President Engineering 20 Bharat Patel bpatel@hed.design Harley Ellis Devereaux Principal 21 Gilbert Duggins gduggins@mazzetti.com Mazzetti Associate,Project Manager 22 Sam Stephenson sstephenson@syska.com Syska Hennessy Group Senior mechanical engineer Appendix A
  • 30.
    Diagram Instruction: 1. Thesmall circle and the grey line with arrows stands for the construction process. 2. People adjacent to some phase circles means these people are involved in these phases of construction process. (If the phase circles are adjacent to two or more people means they both or all are involved in this phase) 3. The dash line connect the MEP people’s job description with each construction phases. The job description rectangle contains MEP people’s Job title (above the box), work description and what do they use BIM to do. Appendix B BIM MEP DIAGRAM
  • 31.
    BIM MEP Survey FIRM FirmName Website Address Size of firm [1] Phone number Type of work [1] How many employees is there in firm CONTACT Contact name Main area of expertise[1] Contact address How do you categorize yourself[2] Title Summary job description [1] mechanical, electrical, plumping, fire protection, etc. [2] designer, contractor,sub-contractor,fabricator, etc. PROJECT PHASES We have tried to accurately list all the opportunities that MEPF is considered during the design/build/occupy process. Is there anything that we have left out? If so,please elaborate. 1. Program Development 2. Conceptual Design 3. Schematic Design 4. Design Development 5. Construction Documents 6. Detailing/Modeling of contract docs. 7. Coordination of models with all trades 8. Shop Drawings 9. Fabrication 10. Commissioning 11 Occupancy 12. Retro-commissioning 13. Others_________________ Appendix C
  • 32.
    From the list,what phases ofthe project are you typically involved with? (circle) 1. Program Development 2. Conceptual Design 3. Schematic Design 4. Design Development 5. Construction Documents 6. Detailing/Modeling of contract docs. 7. Coordination of models with all trades 8. Shop Drawings 9. Fabrication 10. Commissioning 11 Occupancy 12. Retro-commissioning 13. Others_________________ What phases are not typical, but that you have on occasion been involved with? (circle) 1. Program Development 2. Conceptual Design 3. Schematic Design 4. Design Development 5. Construction Documents 6. Detailing/Modeling of contract docs. 7. Coordination of models with all trades 8. Shop Drawings 9. Fabrication 10. Commissioning 11 Occupancy 12. Retro-commissioning 13. Others_________________ For each phase you are typically involved with, and what software do you use? 1. Program Development 2. Conceptual Design 3. Schematic Design 4. Design Development 5. Construction Documents 6. Detailing/Modeling of contract docs. 7. Coordination of models with all trades 8. Shop Drawings 9. Fabrication 10. Commissioning 11 Occupancy 12. Retro-commissioning 13. Others_________________ Do you use a comprehensive clash detection software tool to resolve conflicts during design? If yes, during which phases and with what software programs?
  • 33.
    Do you useany specialized add-ons or plug-ins that you have purchased orcreated in-house? If yes, please describe. Do you use any visual programming languages such as Grasshopper or Dynamo in your work? If yes, please describe.
  • 34.
    “TheAIA defines aprogressionforthe geometricrepresentation, expectedaccuracy, andexistence ofassociateddata. Bothmodel complexityandauthorizeduses are specified(design andcoordination, cost estimating, andscheduling). • LOD 100 specifies that the component maybe representedby a symbol or other generic description.Because of the type ofdata, only conceptual analyses canbe made. For example,the designer might create generic masses forprogramelements in the building. These couldbe usedto define roomareas, calculate volumes and zones, andlink tospreadsheets with architectural programdata on square footage. A conceptual cost analysis (dollars per square foot) couldbe preparedbasedon the type ofbuilding, location, andpast experience. Phasingof majorelements andthetotal time of project construction couldalso be estimated… • Graphic development from LOD 200to 400has todo with the specificityandaccuracyof thegeometryof the object in terms of quantity, size, shape,location, andorientation. LOD200is comprisedof model elements, generalizedsystems, and assemblies that are approximate in quantities,size, shape, and location. Fromthis model, one cancreate simplifiedcost estimates andschedules that showphasingof major components. One can also analyzeselectedsystems basedon general information… • LOD 300 is similar toLOD200, but the emphasis is on increased accuracy. It is usedfor the generationof constructiondocuments, shop drawings, more detailedcost estimating, scheduling, and performance basedanalysis basedon the datastoredwith the detailedassembly… • For LOD 400, it is the intent that thelevel ofdevelopment is equivalent tothat traditionallysuppliedby shop drawings. LOD 400 is used for models with an even higher level of complexity with the intent to purchase, manufacture, install, andspecify. Completefabrication, assembly, anddetailinginformationare included. Virtual components are highlydetailed, andtheir representationis suitable for fabrication, cost estimatingbasedon a committedpurchase price,andschedulingof elements including construction means andmethods. LOD 400 is applicable for use by general contractors andsub-contractors duringconstruction. LOD 400 typically starts after the bids are secured, andthe trade contractors are onboard. • At the highest level, LOD 500, the component has been field verifiedin terms of its geometry.It may also include attributes for specifications andproduct data, which are useful forthe operation andmaintenance of thefacility. Recordcosts are available.” Bedrick, Jim. “A Level of Development SpecificationforBIM Processes,” AECbytes Viewpoint #68 (May16, 2013), http://www.aecbytes.com/viewpoint/2013/issue_68.html,last accessedJuly 17, 2013. BIM Forum. “Level ofDevelopment Specification,” draft 1,April 19, 2013. Co-chairs Jan Reinhardt andJim Bedrick. http://bimforum.org/lod/, http://bimforum.org/wp- content/uploads/2013/05/DRAFT-LOD-Spec-2.pdf, last accessed July 26, 2013. Kensek, Karen. BuildingInformation Modeling, Routledge, 2014. pp. 30-33. For each phase you are typically involved with, what LOD is the model developed to? 1. Program Development 2. Conceptual Design 3. Schematic Design 4. Design Development 5. Construction Documents 6. Detailing/Modeling of contract docs. 7. Coordination of models with all trades 8. Shop Drawings 9. Fabrication 10. Commissioning 11 Occupancy 12. Retro-commissioning 13. Others_________________ Are there other important issues about LOD that we ought to know about? For example, they are set by contract. Or it varies widely, e.g. mechanical ductwork might be LOD 200 in construction documents whereas the AHU is LOD 400.
  • 35.
    One of ourresearch’s goals is to make a diagram that shows when MEP people get involved, what their name are and how they use BIM. Would you please fill the phase that you’re involved? SPECIFIC NAME OF MEP PEOPLE WORK BRIEF DESCRIPTION WHAT DOES MEP PEOPLE DO WITH BIM?(If do not use bim, please give some reasons) Program Development Conceptual Design Schematic Design Design Development Construction Documents Detailing/Modeli ng of contract docs. Coordination of models with all trades Shop Drawings Fabrication Commissioning Occupancy
  • 36.
    OPEN-ENDEDQUESTIONS Developing Models 1. Whatare some of the biggest constraints when developing models? 2. In your opinion, what is the difference between a design model and a subcontractormodel? 3. Are there things that general contractors ask for that are too much? Too little? 4. Typically, when is the hand-off between designerand trade contractor? When do you think that the hand-off should occur? 5. Please describe, in your opinion, what the most efficient modeling process should look like. 6. Have you worked in a “Big Room” environment? If yes, please describe your experiences. What are the good things/things to improve in a Big Room environment? 7. With regards to BIM and modeling, how would you describe the perfect project? Please answer eitherthe designer’s or sub-contractor’s viewpoint questions. Designer’s Viewpoint 1. Are there things that subcontractors can do to help you in your modeling process? 2. What is the typical budget/% of the cost of modeling for MEP design as a percentage of the total design cost? 3. How do you coordinate with other disciplines for space? 4. Would you feel comfortable in providing your design models to contractors for bidding purposes? If not, why? 5. What are you already doing to make communication between you and the subcontractors more efficient and effective? Sub-contractor’s Viewpoint 1. Are designer models typically provided to you before a project bid? Are they or would they be a benefit? What can make them more valuable? 2. Do you always start from scratch or are you able to use any of the designermodel geometry? 3. Typically are other trades are typically absent from many VDC (virtual design construction)efforts? What are those important elements that are missed? 4. What is the typical budget/% of the cost of modeling/detailing for MEP coordination and fabrication? As a percentage of total project price? As a percentage of total trade labor? 5. What are you already doing to make communication between you and designer more efficient and effective?
  • 37.
    Interview list Interviewee Job title Firm Interview QuestionsAnswers -Jeff Bender -BIM Lead -Murray Company Does your fabrication include the installation? Correct,a good portion of our work is “design/build”…..taking a project from concept thru construction. Murray Company has one of the most state of the art fab shops around and we aim to pre- fabricate nearly everything we install. What kind of traders specifically do you coordinate with (Architecture designers or other MEP subcontractor or other trades) ? And what kind of issues specifically could possibly be in the IFC contract document respectively? If involved early enough in a project we (my detailing department) would be working hand in hand with the engineers and architects. Typically job schedules don’t allow for a thorough, well vetted design . Once design documents are finalized we are typically coordinating with Duct (wet side & dry side), electrical, fire sprink, P-tube, framing, and most importantly structural steel. You said you don’t use Revit or other BIM software in previous response, could you please tell us, why don’t you use Revit or any other BIM software? We do our 3D modeling in ACAD FAB MEP. Coordination is with Navis Manage. Are designer models typically provided to you before a project bid? NO Are they or would they be a benefit? Sure would What can make them more valuable? Constructability…..is the design constructible Do you always start from scratch or are you able to use any of the designer model geometry? Sometimes we’ll get a 3D Revit design model and convert it to our native acad and roll with it if it doesn’t have a bunch of constructability issues, but we still end up re-drawing a good majority of it most of the time to get it to how we want to build it. -Steve Cook -Director of Construction Technology - Walsh Construction What are some of the biggest constraints when developing models? Incomplete design information. There are often significant errors in MEP drawings that are a result of many factors. Even when the design team uses models themselves and has a robust internal design review, design errors will still show up. Typically, when is the hand- off between designer and trade contractor? This is dictated by the owner’s chosen delivery method, often not a factor of much else. In traditional design- bid- build relationships, models are handed off after a contract was awarded. Occasionally a model is released prior to the bid to help the bidders understand the Appendix D
  • 38.
    project beyond whatis shown on the drawings, but that doesn’t occur very often. When do you think that the hand-off should occur? In other delivery methods, design criteria models might be exchanged in the later stages of schematic design or design development. This allows for a trade contractor to offer input earlier in the design. What is critical about this concept is if the trade contractor is officially hired for the project or if they are just getting a small consulting rate. With regards to BIM and modeling, how would you describe the perfect project? The perfect project has nothing to do with a model. The team on that project has clear goals and where there are challenges to overcome, a sub-team is assigned to resolving the challenge and reports to the larger group to ensure that the solution will work for everyone. A collaborative culture is the only way a project is successful. -Daniel Kim -Associate -Arup You said the main problem of BIM in program development and conceptual design process is implementation too early leads to rework. Then typically what software do you use in these two processes,just AutoCAD or there are some other plug-ins for AutoCAD? The detailed coordination that is associated with BIM oftentimes requires a lot of work of the engineer. As in early design, Architects like to tinker and make wholesale changes to programming and building designs that this level of detail would not be typically desirable from an engineer perspective. In my experience architects like to see this detailed level of work to disprove some ideas or show why certain things do not work with programming or designs, but this is a tremendous amount of effort for the engineer. There is single line drawing tool in Revit which may possible for Schematic Design, why don’t you use this tool? And what’s the best disadvantage of this tool? If all we are doing is using single line diagrams, I would question whether this is even BIM at all then which lends itself to what I was stating earlier about detailed design potentially leading to wasted work due to change. -Sam Stephenson -Senior mechanical engineer - Syska Hennessy Group Do you use a comprehensive clash detection software tool to resolve conflicts during design? If yes, during which phases and with what software programs? Generally not. We utilize Revit, however comprehensive clash detection is unhelpful as it will pick up too many clashes, most of which tend to be non-critical, or false. Visual clash detection (reviewing critical spaces in the model) is a better and more cost- effective means of fixing clashes. Having said that, we will typically be involved using NavisWorks during the construction administration phase. How does designer coordinate with other disciplines for space? Typically visually. Regular BIM coordination meetings, clash detection can work. Do you use any specialized add-ons or plug-ins that you have purchased or created in- house? Yes – Newforma,Bluebeam. In addition, we are looking at the use of BIM link.
  • 39.
    If yes, pleasedescribe. What is the biggest constrain in communication between designers and the subcontractors? Would you please provide a possible method to solve this constrain? Scope of work is different – we’re typically not involved at the same time, and by the time we’re working together budget constraints can be kicking in. Lack of knowledge of construction by designers does not help. Different construction strategies such as design assist or early contractor involvement can help with coordination between the design and construction team.