Applications of Recombinant
DNA Technology
(part 2)
Namrata CHHABRA
Recombinant DNA(r-DNA) technology
● The pioneering work of Paul Berg,
Herbert Boyer, and Stanley Cohen in
the early 1970s led to the development
of recombinant DNA technology, which
has permitted biology to move from an
exclusively analytical science to a
synthetic one.
Recombinant DNA(r-DNA) technology
● New combinations of unrelated genes can be constructed in the laboratory
by applying recombinant DNA techniques.
● These novel combinations can be cloned amplified manyfold by introducing
them into suitable cells, where they are replicated by the DNA-synthesizing
machinery of the host.
● The inserted genes are often transcribed and translated in their new
setting.
● The genetic characteristics of the host can be permanently altered in a
designed way.
Recombinant DNA(r-DNA) technology
● Recombinant DNA(r-DNA) technology is used for many
different purposes in research, medicine, agriculture and
industry.
● One of the first ways in which the technology was deployed
was to re-engineer microbial cells to produce foreign proteins.
● Human insulin was one of the first therapeutic proteins that
was genetically cloned.
Recombinant DNA(r-DNA) technology
● By 2001 over 80 recombinant DNA based products had been approved for
treating disease and for vaccination and
● A further 350 recombinant DNA-based drugs were being tested for safety
and efficacy.
● The technology is also an important tool in agriculture, being used to
improve plants' resistance to pests and increase crop yields.
Overview of Applications of r-DNA technology in the field of
medicine
● Mapping out the human genome and the creation of transgenic animals,
● Genetic testing in forensic science and archaeology
● Tests for determining hereditary disease and paternity.
● Diagnostic tests for hepatitis and human immunodeficiency virus (HIV).
● Production of vaccines and protein therapies such as human insulin,
interferon and human growth hormone.
● Production of clotting factors for treating haemophilia and in the
development of gene therapy.
Genetic mapping (linkage mapping)
“Gene mapping is a process or method of discovering the location of genes on a
chromosome.” It helps to identify:
● that a disease transmitted from parent to child is linked to one or more
genes.
● which chromosome contains the gene and precisely where the gene lies
on that chromosome.
● the gene responsible for relatively rare, single-gene inherited disorders such
as cystic fibrosis and Duchenne muscular dystrophy.
● the genes that are believed to play a role in the development of common
disorders such as asthma, heart disease, diabetes, cancer, and psychiatric
conditions.
Genetic mapping (linkage mapping)
Genetic maps are species-specific and
comprised of genomic markers and/or
genes and the genetic distance between
each marker.
Gene therapy
● Diseases caused by deficiency of a gene
product are amenable to replacement therapy.
● The strategy is to clone a gene into a vector
that will readily be taken up and incorporated
into genome of a host cell.
● Adenosine deaminase deficiency has been
treated successfully with gene replacement
therapy.
● For many sickle cell anaemia, thalassaemias,
and various other metabolic disorders Gene
therapy is under trial.
Transgenesis
The somatic gene replacement therapy can not
pass on to the offspring. Transgenesis refers to the
transfer of genes into fertilised ovum which can be
found in somatic as well as germ cells and passed
on to the successive generations.
Injection of the gene for growth
hormone into a fertilized mouse
egg gave rise to a giant
mouse (left), about twice the
weight of his sibling (right).
Gene Disruption(knockout genes)
● A gene's function can also be probed by
inactivating the gene and looking for resulting
abnormalities.
● Powerful methods have been developed for
accomplishing gene disruption (also called gene
knockout) in organisms such as yeast and mice.
● Specific genes can be targeted if their nucleotide
sequences are known.
Gene Disruption(knockout genes)
Sections of muscle from normal (A) and gene-disrupted (B) mice, as viewed under
the light microscope.
Muscles do not develop properly in mice having both myogenin genes disrupted.
Manufacture of proteins/hormones
● By inserting the gene for a rare protein into a plasmid and expressing it in
bacteria, large amounts of the recombinant protein can be produced. Many
proteins have been produced e.g., human growth hormone, insulin,
interferons and blood clotting factors.
● Another approach to producing proteins via recombinant DNA technology is to
introduce the desired gene into the genome of an animal, engineered in such a
way that the protein is secreted in the animal’s milk, facilitating harvesting.
Manufacture of proteins/hormones
Manufacture of proteins/hormones
Tissue plasminogen activator, which is
administered to a patient after a heart attack, is
made in large quantities in mammalian cells.
A new pharmacology, using proteins produced by
recombinant DNA technology as drugs, is beginning
to significantly alter the practice of medicine.
Site specific mutagenesis
New genes with
designed properties
can be constructed by
making three kinds of
directed changes:
● deletions,
● insertions, and
● substitutions.
Site specific mutagenesis- Substitutions
Substitutions: Oligonucleotide-
Directed Mutagenesis.
A primer containing a mismatched
nucleotide is used to produce a
desired change in the DNA
sequence.
Site specific mutagenesis- Insertions
● In cassette mutagenesis, plasmid DNA is cut with a
pair of restriction enzymes to remove a short segment
● A synthetic double-stranded oligonucleotide (the
cassette) with cohesive ends that are complementary
to the ends of the cut plasmid is then added and
ligated.
● Each plasmid now contains the desired mutation.
● It is convenient to introduce into the plasmid unique
restriction sites spaced about 40 nucleotides apart so
that mutations can be readily made anywhere in the
sequence.
Designer Genes
● Novel proteins can also be created by
splicing together gene segments that encode
domains that are not associated in nature.
● For example, a gene for an antibody can be
joined to a gene for a toxin to produce a
chimeric protein that kills cells that are
recognized by the antibody.
● These immunotoxins are being evaluated as
anticancer agents.
Designer Genes
● Entirely new genes can be synthesized de novo
by the solid-phase method. Furthermore,
noninfectious coat proteins of viruses can be
produced in large amounts by recombinant
DNA methods.
● They can serve as synthetic vaccines that are
safer than conventional vaccines prepared by
inactivating pathogenic viruses.
● A subunit of the hepatitis B virus produced in
yeast is proving to be an effective vaccine
against this debilitating viral disease.
Diagnosis of Infectious disease
Diagnosis of HIV infection- The widely used methods for diagnosing HIV
infection have been developed using recombinant DNA.
● The antibody test (ELISA or western blot) uses a recombinant HIV protein
to test for the presence of antibodies.
● The DNA test detects the presence of HIV genetic material using reverse
transcriptase polymerase chain reaction (RT PCR).
● Development of the RT-PCR test was made possible by the molecular cloning
and sequence analysis of HIV genomes.
Diagnosis of molecular diseases
● Many genetic diseases that yield developmental abnormalities can be
detected by characteristic patterns in DNA primary structure.
● Such mutational changes in DNA sequences are identified by restriction
fragments analysis and Southern blotting, using appropriate DNA
probes.
● Analysis of this type could be done in understanding the molecular basis of
diseases like sickle cell anaemia, thalassaemias, familial
hypercholesterolaemia, cystic fibrosis, etc.
Prenatal diagnosis
● In diseases where the genetic defect is
known and a specific probe is available,
prenatal diagnosis can be made.
● DNA from cells collected from as little as 10
ml of amniotic fluid or by chorionic villi
biopsy can be analysed by Southern blot
transfer.
Application in forensic medicine:
Advances in genetic engineering have greatly
helped to specifically identify criminals and settle
the disputes of parenthood of children.
Based on the basis of Restriction fragment
length polymorphism, the identity of a person
can be confirmed.
Applications in agriculture:
● Genetically engineered plants have been
developed to resist drought and diseases.
● Good quality of food and increased yield of
crops can be possible by applying this
technology.
● Incorporation of nif genes to cereals has given
higher yield of the crops.
Industrial applications
● Enzymes synthesised by this technology are used to
produce sugars, cheese and detergents.
● Certain protein products produced by this technology
are used as food additives to increase the nutritive
value, besides imparting flavour.
● Ethylene glycol is in great demand for industry.
● Preparation of ethylene glycol from ethylene is made
possible by this technology.
Animal cloning
Biowar
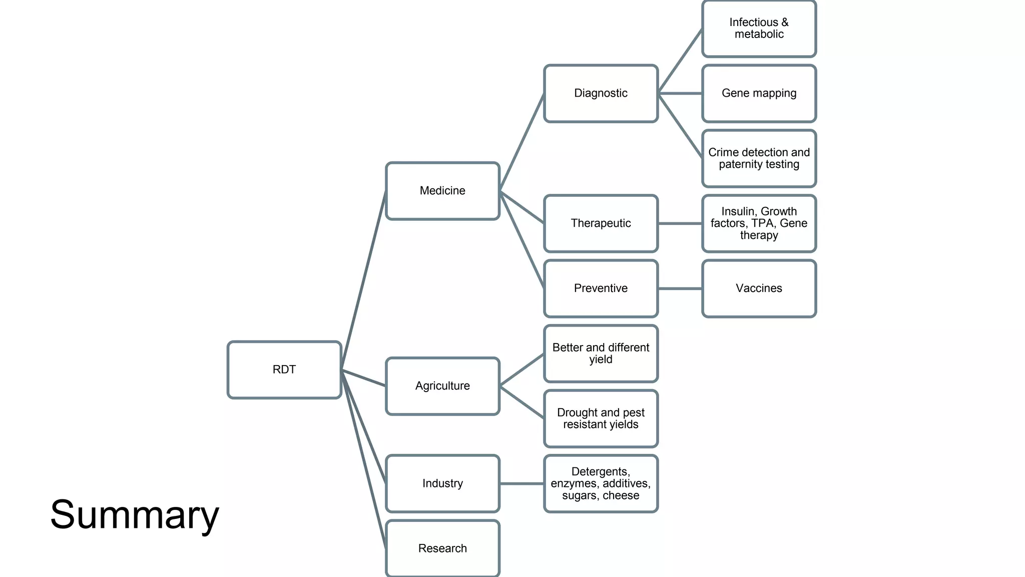
Summary
RDT
Medicine
Diagnostic
Infectious &
metabolic
Gene mapping
Crime detection and
paternity testing
Therapeutic
Insulin, Growth
factors, TPA, Gene
therapy
Preventive Vaccines
Agriculture
Better and different
yield
Drought and pest
resistant yields
Industry
Detergents,
enzymes, additives,
sugars, cheese
Research
Thank you

Applications of Recombinant DNA Technology

  • 1.
    Applications of Recombinant DNATechnology (part 2) Namrata CHHABRA
  • 2.
    Recombinant DNA(r-DNA) technology ●The pioneering work of Paul Berg, Herbert Boyer, and Stanley Cohen in the early 1970s led to the development of recombinant DNA technology, which has permitted biology to move from an exclusively analytical science to a synthetic one.
  • 3.
    Recombinant DNA(r-DNA) technology ●New combinations of unrelated genes can be constructed in the laboratory by applying recombinant DNA techniques. ● These novel combinations can be cloned amplified manyfold by introducing them into suitable cells, where they are replicated by the DNA-synthesizing machinery of the host. ● The inserted genes are often transcribed and translated in their new setting. ● The genetic characteristics of the host can be permanently altered in a designed way.
  • 4.
    Recombinant DNA(r-DNA) technology ●Recombinant DNA(r-DNA) technology is used for many different purposes in research, medicine, agriculture and industry. ● One of the first ways in which the technology was deployed was to re-engineer microbial cells to produce foreign proteins. ● Human insulin was one of the first therapeutic proteins that was genetically cloned.
  • 5.
    Recombinant DNA(r-DNA) technology ●By 2001 over 80 recombinant DNA based products had been approved for treating disease and for vaccination and ● A further 350 recombinant DNA-based drugs were being tested for safety and efficacy. ● The technology is also an important tool in agriculture, being used to improve plants' resistance to pests and increase crop yields.
  • 6.
    Overview of Applicationsof r-DNA technology in the field of medicine ● Mapping out the human genome and the creation of transgenic animals, ● Genetic testing in forensic science and archaeology ● Tests for determining hereditary disease and paternity. ● Diagnostic tests for hepatitis and human immunodeficiency virus (HIV). ● Production of vaccines and protein therapies such as human insulin, interferon and human growth hormone. ● Production of clotting factors for treating haemophilia and in the development of gene therapy.
  • 7.
    Genetic mapping (linkagemapping) “Gene mapping is a process or method of discovering the location of genes on a chromosome.” It helps to identify: ● that a disease transmitted from parent to child is linked to one or more genes. ● which chromosome contains the gene and precisely where the gene lies on that chromosome. ● the gene responsible for relatively rare, single-gene inherited disorders such as cystic fibrosis and Duchenne muscular dystrophy. ● the genes that are believed to play a role in the development of common disorders such as asthma, heart disease, diabetes, cancer, and psychiatric conditions.
  • 8.
    Genetic mapping (linkagemapping) Genetic maps are species-specific and comprised of genomic markers and/or genes and the genetic distance between each marker.
  • 9.
    Gene therapy ● Diseasescaused by deficiency of a gene product are amenable to replacement therapy. ● The strategy is to clone a gene into a vector that will readily be taken up and incorporated into genome of a host cell. ● Adenosine deaminase deficiency has been treated successfully with gene replacement therapy. ● For many sickle cell anaemia, thalassaemias, and various other metabolic disorders Gene therapy is under trial.
  • 10.
    Transgenesis The somatic genereplacement therapy can not pass on to the offspring. Transgenesis refers to the transfer of genes into fertilised ovum which can be found in somatic as well as germ cells and passed on to the successive generations. Injection of the gene for growth hormone into a fertilized mouse egg gave rise to a giant mouse (left), about twice the weight of his sibling (right).
  • 11.
    Gene Disruption(knockout genes) ●A gene's function can also be probed by inactivating the gene and looking for resulting abnormalities. ● Powerful methods have been developed for accomplishing gene disruption (also called gene knockout) in organisms such as yeast and mice. ● Specific genes can be targeted if their nucleotide sequences are known.
  • 12.
    Gene Disruption(knockout genes) Sectionsof muscle from normal (A) and gene-disrupted (B) mice, as viewed under the light microscope. Muscles do not develop properly in mice having both myogenin genes disrupted.
  • 13.
    Manufacture of proteins/hormones ●By inserting the gene for a rare protein into a plasmid and expressing it in bacteria, large amounts of the recombinant protein can be produced. Many proteins have been produced e.g., human growth hormone, insulin, interferons and blood clotting factors. ● Another approach to producing proteins via recombinant DNA technology is to introduce the desired gene into the genome of an animal, engineered in such a way that the protein is secreted in the animal’s milk, facilitating harvesting.
  • 14.
  • 15.
    Manufacture of proteins/hormones Tissueplasminogen activator, which is administered to a patient after a heart attack, is made in large quantities in mammalian cells. A new pharmacology, using proteins produced by recombinant DNA technology as drugs, is beginning to significantly alter the practice of medicine.
  • 16.
    Site specific mutagenesis Newgenes with designed properties can be constructed by making three kinds of directed changes: ● deletions, ● insertions, and ● substitutions.
  • 17.
    Site specific mutagenesis-Substitutions Substitutions: Oligonucleotide- Directed Mutagenesis. A primer containing a mismatched nucleotide is used to produce a desired change in the DNA sequence.
  • 18.
    Site specific mutagenesis-Insertions ● In cassette mutagenesis, plasmid DNA is cut with a pair of restriction enzymes to remove a short segment ● A synthetic double-stranded oligonucleotide (the cassette) with cohesive ends that are complementary to the ends of the cut plasmid is then added and ligated. ● Each plasmid now contains the desired mutation. ● It is convenient to introduce into the plasmid unique restriction sites spaced about 40 nucleotides apart so that mutations can be readily made anywhere in the sequence.
  • 19.
    Designer Genes ● Novelproteins can also be created by splicing together gene segments that encode domains that are not associated in nature. ● For example, a gene for an antibody can be joined to a gene for a toxin to produce a chimeric protein that kills cells that are recognized by the antibody. ● These immunotoxins are being evaluated as anticancer agents.
  • 20.
    Designer Genes ● Entirelynew genes can be synthesized de novo by the solid-phase method. Furthermore, noninfectious coat proteins of viruses can be produced in large amounts by recombinant DNA methods. ● They can serve as synthetic vaccines that are safer than conventional vaccines prepared by inactivating pathogenic viruses. ● A subunit of the hepatitis B virus produced in yeast is proving to be an effective vaccine against this debilitating viral disease.
  • 21.
    Diagnosis of Infectiousdisease Diagnosis of HIV infection- The widely used methods for diagnosing HIV infection have been developed using recombinant DNA. ● The antibody test (ELISA or western blot) uses a recombinant HIV protein to test for the presence of antibodies. ● The DNA test detects the presence of HIV genetic material using reverse transcriptase polymerase chain reaction (RT PCR). ● Development of the RT-PCR test was made possible by the molecular cloning and sequence analysis of HIV genomes.
  • 22.
    Diagnosis of moleculardiseases ● Many genetic diseases that yield developmental abnormalities can be detected by characteristic patterns in DNA primary structure. ● Such mutational changes in DNA sequences are identified by restriction fragments analysis and Southern blotting, using appropriate DNA probes. ● Analysis of this type could be done in understanding the molecular basis of diseases like sickle cell anaemia, thalassaemias, familial hypercholesterolaemia, cystic fibrosis, etc.
  • 23.
    Prenatal diagnosis ● Indiseases where the genetic defect is known and a specific probe is available, prenatal diagnosis can be made. ● DNA from cells collected from as little as 10 ml of amniotic fluid or by chorionic villi biopsy can be analysed by Southern blot transfer.
  • 24.
    Application in forensicmedicine: Advances in genetic engineering have greatly helped to specifically identify criminals and settle the disputes of parenthood of children. Based on the basis of Restriction fragment length polymorphism, the identity of a person can be confirmed.
  • 25.
    Applications in agriculture: ●Genetically engineered plants have been developed to resist drought and diseases. ● Good quality of food and increased yield of crops can be possible by applying this technology. ● Incorporation of nif genes to cereals has given higher yield of the crops.
  • 26.
    Industrial applications ● Enzymessynthesised by this technology are used to produce sugars, cheese and detergents. ● Certain protein products produced by this technology are used as food additives to increase the nutritive value, besides imparting flavour. ● Ethylene glycol is in great demand for industry. ● Preparation of ethylene glycol from ethylene is made possible by this technology.
  • 27.
  • 28.
  • 29.
    Summary RDT Medicine Diagnostic Infectious & metabolic Gene mapping Crimedetection and paternity testing Therapeutic Insulin, Growth factors, TPA, Gene therapy Preventive Vaccines Agriculture Better and different yield Drought and pest resistant yields Industry Detergents, enzymes, additives, sugars, cheese Research
  • 30.