НеравенстваНеравенства ии
их системыих системы..
Учитель Бузецкая Т.В.Учитель Бузецкая Т.В.
Государственное бюджетноеГосударственное бюджетное
общеобразовательное учреждениеобщеобразовательное учреждение
средняя школа 523 Санкт-Петербургасредняя школа 523 Санкт-Петербурга
1). Определение1). Определение
2). Виды2). Виды
3). Свойства числовых неравенств3). Свойства числовых неравенств
4). Основные свойства неравенств4). Основные свойства неравенств
4). Типы4). Типы
5). Способы решения5). Способы решения
Запись видаЗапись вида
аа>>в или ав или а<<вв
называется неравенством.называется неравенством.
Неравенства вида аНеравенства вида а≥в, а≤в≥в, а≤в
называются ……называются ……
Неравенства вида аНеравенства вида а>>в, ав, а<<вв
называются……называются……
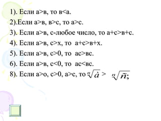
1). Если а1). Если а>>в, то вв, то в<<а.а.
2).Если а2).Если а>>в, вв, в>>с, то ас, то а>>с.с.
3).3). Если аЕсли а>>в, с-любое число, то а+св, с-любое число, то а+с>>в+с.в+с.
4).4). Если аЕсли а>>в, св, с>>х, тох, то а+са+с>>в+х.в+х.
5).5). Если аЕсли а>>в, св, с>>0, то0, то асас>>вс.вс.
6).6). Если аЕсли а>>в, св, с<<0, то0, то асас<<вс.вс.
8).8). Если аЕсли а>>о, со, с>>0, а0, а>>с, тос, то >>n
à n
ñ;
1). Любой член неравенства можно
переносить из одной части неравенства в
другую, изменив его знак на
противоположный, при этом знак
неравенства не меняется.
2).Обе части неравенства можно умножить
или разделить на одно и тоже
положительное число, при этом знак
неравенства не изменится. Если это число
отрицательное, то знак неравенства
изменится на противоположное.
ЛИНЕЙНЫЕ КВАДРАТНЫЕ
РАЦИОНАЛЬНЫЕ
ИРРАЦИОНАЛЬНЫЕ
НЕРАВЕНСТВА
I).I).Линейное неравенство.Линейное неравенство.
2х+4≥6;2х+4≥6;
хх<<-4;-4;
2х≥-2;2х≥-2;
х≥-1;х≥-1;
Ответ: (-∞;-4).Ответ: (-∞;-4).
-1 х-1 х
Ответ:Ответ: [-1[-1;+∞).;+∞).
1.Решить неравенства.1.Решить неравенства.
1). х+21). х+2≥2,5х-1;≥2,5х-1;
2).х- 0,25(х+4)+0,5(3х-1)2).х- 0,25(х+4)+0,5(3х-1)>>3;3;
3).3).
4).х4).х²²+х+х<<х(х-5)+2;х(х-5)+2;
5).5).
;4
2
53
3
82
≥
−
−
− xx
.2
9
210
10
29
≥
−
−
+ xx
•Найдите наименьшие целые числа,Найдите наименьшие целые числа,
являющиеся решениями неравенствявляющиеся решениями неравенств
1.2(х-3)-1-3(х-2)-4(х+1)>0;
2.0,2(2х+2)-0,5(х-1)<2.
• Найдите наименьшие натуральные числа,
являющиеся решениями неравенства
3х-3<1,5х+4.
II)II)
.Квадратные неравенства..Квадратные неравенства.
Способы решения:Способы решения:
Графический
С применением
систем
неравенств
Метод
интервалов
1.11.1).).Метод интерваловМетод интервалов
(для решения квадратного уравнения)(для решения квадратного уравнения)
ах²+вх+с>0
1). Разложим данный многочлен на множители,
т.е. представим в виде
а(х- )(х- )>0.
2).корни многочлена нанести на числовую ось;
3). Определить знаки функции в каждом из
промежутков;
4). Выбрать подходящие интервалы и записать
ответ.
2õ1õ
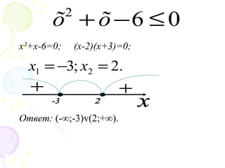
062
≤−+ õõ
x²+x-6=0; (х-2)(х+3)=0;
Ответ: (-∞;-3)v(2;+∞).
.2;3 21 =−= xx
1.Решение неравенства1.Решение неравенства
методом интервалов.методом интервалов.
1). х(х+7)≥0;
2).(х-1)(х+2)≤0;
3).х-х²+2<0;
4).-х²-5х+6>0;
5).х(х+2)<15.
Домашняя работа:Домашняя работа:
Сборник 1).стр. 109 № 128-131Сборник 1).стр. 109 № 128-131
Сборник 2).стр.111 №3.8-3.10;Сборник 2).стр.111 №3.8-3.10;
3.223.22;3.37-3.4;3.37-3.4
1.21.2).).
Решение квадратных неравенствРешение квадратных неравенств
1). Определить направление ветвей параболы,1). Определить направление ветвей параболы,
по знаку первого коэффициентапо знаку первого коэффициента
квадратичной функции.квадратичной функции.
2).Найти корни соответствующего2).Найти корни соответствующего
квадратного уравнения;квадратного уравнения;
3).Построить эскиз графика и по нему3).Построить эскиз графика и по нему
определить промежутки, на которыхопределить промежутки, на которых
квадратичная функция принимаетквадратичная функция принимает
положительные или отрицательныеположительные или отрицательные
значения.значения.
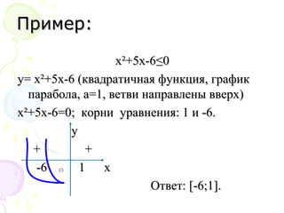
Пример:Пример:
хх²²+5х-6+5х-6≤0≤0
yy= х= х²²+5х-6 (квадратичная функция, график+5х-6 (квадратичная функция, график
парабола, а=1, ветви направлены вверх)парабола, а=1, ветви направлены вверх)
хх²²+5х-6=0; корни уравнения: 1 и -6.+5х-6=0; корни уравнения: 1 и -6.
уу
++ ++
-6-6 11 xx
Ответ:Ответ: [-6;1[-6;1].].
•Решите графическиРешите графически
неравенства:неравенства:
1).х1).х²²-3х-3х<<0;0;
2).х2).х²²-4х-4х>>0;0;
3).х3).х²²+2х≥0;+2х≥0;
4).4).
-2х-2х²²+х+1≤0;+х+1≤0;
(0;3)(0;3)
(-(-∞;0)∞;0)UU(4;+∞)(4;+∞)
(-(-∞;-2∞;-2]U[]U[0;+∞)0;+∞)
(-(-∞;∞;-0-0,,5]U[15]U[1;+∞);+∞)
Домашнее задание:Домашнее задание:
Сборник 1).стр. 115 №176-179.Сборник 1).стр. 115 №176-179.
работы №47,45,42,17,12работы №47,45,42,17,12
(задание №5)(задание №5)
Сборник 2).стр. 116 № 4.4,4.5, 4.11.Сборник 2).стр. 116 № 4.4,4.5, 4.11.
работы №6, задание 13.работы №6, задание 13.
III).Рациональные неравенства вида
решают методом интервалов.
1) Раскладывают на линейные множители
числитель P(x) и знаменатель Q(x). Если
это удается, то дальше поступают так.
2) На числовую ось наносят корни всех
линейных множителей. На каждом из
промежутков, на которые эти точки
разбивают ось, дробь P(x)/ Q(x). сохраняет
знак
3) Определяют знак дроби на каждом
промежутке.
4) Записывают ответ.
)(
)(
xQ
xP
Сборник 1).стр. 109 №132Сборник 1).стр. 109 №132
Сборник 2). Стр. 112-113 №Сборник 2). Стр. 112-113 №
3.20, 3.21,3.20, 3.21,
3.39-3.423.39-3.42
Системы неравенств.Системы неравенств.
1). Содержащие линейные неравенства.1). Содержащие линейные неравенства.
2). Содержащие квадратное(рациональное)2). Содержащие квадратное(рациональное)
неравенство и линейное неравенство.неравенство и линейное неравенство.
3). Содержащие квадратные неравенства.3). Содержащие квадратные неравенства.
4). Двойное неравенство, которое решается с4). Двойное неравенство, которое решается с
помощью систем.помощью систем.
5). Неравенства с модулем5). Неравенства с модулем
1). 5х+11). 5х+1>6 5x>5 x>1>6 5x>5 x>1
2x-4<3 ; 2x<7 ; x<3,5.2x-4<3 ; 2x<7 ; x<3,5.
1 3,5 x1 3,5 x
Ответ: (1;3,5).Ответ: (1;3,5).
ЗаданияЗадания::
Сборник 1). Стр. 111№139-142Сборник 1). Стр. 111№139-142
стр. 170-172 № 711-766стр. 170-172 № 711-766
Сборник 2).стр. 110 № 3.4-3.7Сборник 2).стр. 110 № 3.4-3.7
2). х2). х²²-1-1>0 (x-1)(x+1)>0>0 (x-1)(x+1)>0
x+4<0; x<-4;x+4<0; x<-4;
+ - ++ - +
-4 -1 1 x-4 -1 1 x
Ответ: (-∞;-4).Ответ: (-∞;-4).
Задания:Задания:
Сборник 1).стр. 111 № 143-145Сборник 1).стр. 111 № 143-145
Сборник 2). Стр. 112-113 №3.24,Сборник 2). Стр. 112-113 №3.24,
3.253.25
3). х3). х²²-4-4>0>0
x²-3x+5<0.x²-3x+5<0.
Решаем каждое квадратное неравенство вРешаем каждое квадратное неравенство в
отдельности. Изображаем решения наотдельности. Изображаем решения на
числовой прямой и смотрим пересечениячисловой прямой и смотрим пересечения
этих решений. Записываем ответ.этих решений. Записываем ответ.
Задания:Задания:
Сборник 1). Стр. 111 № 146-147Сборник 1). Стр. 111 № 146-147
Сборник 2).стр. 113, 115 № 3.27, 3.29,Сборник 2).стр. 113, 115 № 3.27, 3.29,
3.47, 3.483.47, 3.48
4). -124). -12<x-1<1<x-1<1
x-1<1 x<2x-1<1 x<2
x-1>-12; x>-11.x-1>-12; x>-11.
Ответ: (-11;2).Ответ: (-11;2).
Задания:Задания:
Сборник 1).стр. 109 № 126-127, 134,Сборник 1).стр. 109 № 126-127, 134,
стр. 172 №783-790стр. 172 №783-790
Сборник 2). Стр. 111 №3.9Сборник 2). Стр. 111 №3.9
5).5).|| 3х-23х-2|<10|<10
3x-2>-10 x>3x-2>-10 x>
3x-2<10; x<4.3x-2<10; x<4.
Ответ: ( ;4).Ответ: ( ;4).
3
2
2−
3
2
2−
Литература.Литература.
1).Кузнецова Л.В.1).Кузнецова Л.В.
«Сборник заданий для проведения письменного«Сборник заданий для проведения письменного
экзамена по алгебре» «Дрофа», 2007 годэкзамена по алгебре» «Дрофа», 2007 год
2). Кузнецова Л.В.2). Кузнецова Л.В.
«Сборник заданий для подготовки к итоговой«Сборник заданий для подготовки к итоговой
аттестации в 9 классе» «Просвещение», 2010аттестации в 9 классе» «Просвещение», 2010
годгод
3).Лысенко Ф.Ф. «Алгебра 9 класс тематические3).Лысенко Ф.Ф. «Алгебра 9 класс тематические
тесты для подготовки к ГИА 2010» «Легион –тесты для подготовки к ГИА 2010» «Легион –
М» 2009 годМ» 2009 год
4). Лысенко Ф.Ф. «Подготовка к итоговой4). Лысенко Ф.Ф. «Подготовка к итоговой
аттестации 2010» 2009 годаттестации 2010» 2009 год

Neravenstva i ih_sistemy

  • 1.
    НеравенстваНеравенства ии их системыихсистемы.. Учитель Бузецкая Т.В.Учитель Бузецкая Т.В. Государственное бюджетноеГосударственное бюджетное общеобразовательное учреждениеобщеобразовательное учреждение средняя школа 523 Санкт-Петербургасредняя школа 523 Санкт-Петербурга
  • 2.
    1). Определение1). Определение 2).Виды2). Виды 3). Свойства числовых неравенств3). Свойства числовых неравенств 4). Основные свойства неравенств4). Основные свойства неравенств 4). Типы4). Типы 5). Способы решения5). Способы решения
  • 3.
    Запись видаЗапись вида аа>>вили ав или а<<вв называется неравенством.называется неравенством.
  • 4.
    Неравенства вида аНеравенствавида а≥в, а≤в≥в, а≤в называются ……называются …… Неравенства вида аНеравенства вида а>>в, ав, а<<вв называются……называются……
  • 5.
    1). Если а1).Если а>>в, то вв, то в<<а.а. 2).Если а2).Если а>>в, вв, в>>с, то ас, то а>>с.с. 3).3). Если аЕсли а>>в, с-любое число, то а+св, с-любое число, то а+с>>в+с.в+с. 4).4). Если аЕсли а>>в, св, с>>х, тох, то а+са+с>>в+х.в+х. 5).5). Если аЕсли а>>в, св, с>>0, то0, то асас>>вс.вс. 6).6). Если аЕсли а>>в, св, с<<0, то0, то асас<<вс.вс. 8).8). Если аЕсли а>>о, со, с>>0, а0, а>>с, тос, то >>n à n ñ;
  • 6.
    1). Любой членнеравенства можно переносить из одной части неравенства в другую, изменив его знак на противоположный, при этом знак неравенства не меняется. 2).Обе части неравенства можно умножить или разделить на одно и тоже положительное число, при этом знак неравенства не изменится. Если это число отрицательное, то знак неравенства изменится на противоположное.
  • 7.
  • 8.
  • 9.
    1.Решить неравенства.1.Решить неравенства. 1).х+21). х+2≥2,5х-1;≥2,5х-1; 2).х- 0,25(х+4)+0,5(3х-1)2).х- 0,25(х+4)+0,5(3х-1)>>3;3; 3).3). 4).х4).х²²+х+х<<х(х-5)+2;х(х-5)+2; 5).5). ;4 2 53 3 82 ≥ − − − xx .2 9 210 10 29 ≥ − − + xx
  • 10.
    •Найдите наименьшие целыечисла,Найдите наименьшие целые числа, являющиеся решениями неравенствявляющиеся решениями неравенств 1.2(х-3)-1-3(х-2)-4(х+1)>0; 2.0,2(2х+2)-0,5(х-1)<2. • Найдите наименьшие натуральные числа, являющиеся решениями неравенства 3х-3<1,5х+4.
  • 11.
    II)II) .Квадратные неравенства..Квадратные неравенства. Способырешения:Способы решения: Графический С применением систем неравенств Метод интервалов
  • 12.
    1.11.1).).Метод интерваловМетод интервалов (длярешения квадратного уравнения)(для решения квадратного уравнения) ах²+вх+с>0 1). Разложим данный многочлен на множители, т.е. представим в виде а(х- )(х- )>0. 2).корни многочлена нанести на числовую ось; 3). Определить знаки функции в каждом из промежутков; 4). Выбрать подходящие интервалы и записать ответ. 2õ1õ
  • 13.
    062 ≤−+ õõ x²+x-6=0; (х-2)(х+3)=0; Ответ:(-∞;-3)v(2;+∞). .2;3 21 =−= xx
  • 14.
    1.Решение неравенства1.Решение неравенства методоминтервалов.методом интервалов. 1). х(х+7)≥0; 2).(х-1)(х+2)≤0; 3).х-х²+2<0; 4).-х²-5х+6>0; 5).х(х+2)<15.
  • 15.
    Домашняя работа:Домашняя работа: Сборник1).стр. 109 № 128-131Сборник 1).стр. 109 № 128-131 Сборник 2).стр.111 №3.8-3.10;Сборник 2).стр.111 №3.8-3.10; 3.223.22;3.37-3.4;3.37-3.4
  • 16.
    1.21.2).). Решение квадратных неравенствРешениеквадратных неравенств 1). Определить направление ветвей параболы,1). Определить направление ветвей параболы, по знаку первого коэффициентапо знаку первого коэффициента квадратичной функции.квадратичной функции. 2).Найти корни соответствующего2).Найти корни соответствующего квадратного уравнения;квадратного уравнения; 3).Построить эскиз графика и по нему3).Построить эскиз графика и по нему определить промежутки, на которыхопределить промежутки, на которых квадратичная функция принимаетквадратичная функция принимает положительные или отрицательныеположительные или отрицательные значения.значения.
  • 17.
    Пример:Пример: хх²²+5х-6+5х-6≤0≤0 yy= х= х²²+5х-6(квадратичная функция, график+5х-6 (квадратичная функция, график парабола, а=1, ветви направлены вверх)парабола, а=1, ветви направлены вверх) хх²²+5х-6=0; корни уравнения: 1 и -6.+5х-6=0; корни уравнения: 1 и -6. уу ++ ++ -6-6 11 xx Ответ:Ответ: [-6;1[-6;1].].
  • 18.
  • 19.
    Домашнее задание:Домашнее задание: Сборник1).стр. 115 №176-179.Сборник 1).стр. 115 №176-179. работы №47,45,42,17,12работы №47,45,42,17,12 (задание №5)(задание №5) Сборник 2).стр. 116 № 4.4,4.5, 4.11.Сборник 2).стр. 116 № 4.4,4.5, 4.11. работы №6, задание 13.работы №6, задание 13.
  • 20.
    III).Рациональные неравенства вида решаютметодом интервалов. 1) Раскладывают на линейные множители числитель P(x) и знаменатель Q(x). Если это удается, то дальше поступают так. 2) На числовую ось наносят корни всех линейных множителей. На каждом из промежутков, на которые эти точки разбивают ось, дробь P(x)/ Q(x). сохраняет знак 3) Определяют знак дроби на каждом промежутке. 4) Записывают ответ. )( )( xQ xP
  • 21.
    Сборник 1).стр. 109№132Сборник 1).стр. 109 №132 Сборник 2). Стр. 112-113 №Сборник 2). Стр. 112-113 № 3.20, 3.21,3.20, 3.21, 3.39-3.423.39-3.42
  • 22.
  • 23.
    1). Содержащие линейныенеравенства.1). Содержащие линейные неравенства. 2). Содержащие квадратное(рациональное)2). Содержащие квадратное(рациональное) неравенство и линейное неравенство.неравенство и линейное неравенство. 3). Содержащие квадратные неравенства.3). Содержащие квадратные неравенства. 4). Двойное неравенство, которое решается с4). Двойное неравенство, которое решается с помощью систем.помощью систем. 5). Неравенства с модулем5). Неравенства с модулем
  • 24.
    1). 5х+11). 5х+1>65x>5 x>1>6 5x>5 x>1 2x-4<3 ; 2x<7 ; x<3,5.2x-4<3 ; 2x<7 ; x<3,5. 1 3,5 x1 3,5 x Ответ: (1;3,5).Ответ: (1;3,5). ЗаданияЗадания:: Сборник 1). Стр. 111№139-142Сборник 1). Стр. 111№139-142 стр. 170-172 № 711-766стр. 170-172 № 711-766 Сборник 2).стр. 110 № 3.4-3.7Сборник 2).стр. 110 № 3.4-3.7
  • 25.
    2). х2). х²²-1-1>0(x-1)(x+1)>0>0 (x-1)(x+1)>0 x+4<0; x<-4;x+4<0; x<-4; + - ++ - + -4 -1 1 x-4 -1 1 x Ответ: (-∞;-4).Ответ: (-∞;-4). Задания:Задания: Сборник 1).стр. 111 № 143-145Сборник 1).стр. 111 № 143-145 Сборник 2). Стр. 112-113 №3.24,Сборник 2). Стр. 112-113 №3.24, 3.253.25
  • 26.
    3). х3). х²²-4-4>0>0 x²-3x+5<0.x²-3x+5<0. Решаемкаждое квадратное неравенство вРешаем каждое квадратное неравенство в отдельности. Изображаем решения наотдельности. Изображаем решения на числовой прямой и смотрим пересечениячисловой прямой и смотрим пересечения этих решений. Записываем ответ.этих решений. Записываем ответ. Задания:Задания: Сборник 1). Стр. 111 № 146-147Сборник 1). Стр. 111 № 146-147 Сборник 2).стр. 113, 115 № 3.27, 3.29,Сборник 2).стр. 113, 115 № 3.27, 3.29, 3.47, 3.483.47, 3.48
  • 27.
    4). -124). -12<x-1<1<x-1<1 x-1<1x<2x-1<1 x<2 x-1>-12; x>-11.x-1>-12; x>-11. Ответ: (-11;2).Ответ: (-11;2). Задания:Задания: Сборник 1).стр. 109 № 126-127, 134,Сборник 1).стр. 109 № 126-127, 134, стр. 172 №783-790стр. 172 №783-790 Сборник 2). Стр. 111 №3.9Сборник 2). Стр. 111 №3.9
  • 28.
    5).5).|| 3х-23х-2|<10|<10 3x-2>-10 x>3x-2>-10x> 3x-2<10; x<4.3x-2<10; x<4. Ответ: ( ;4).Ответ: ( ;4). 3 2 2− 3 2 2−
  • 29.
    Литература.Литература. 1).Кузнецова Л.В.1).Кузнецова Л.В. «Сборникзаданий для проведения письменного«Сборник заданий для проведения письменного экзамена по алгебре» «Дрофа», 2007 годэкзамена по алгебре» «Дрофа», 2007 год 2). Кузнецова Л.В.2). Кузнецова Л.В. «Сборник заданий для подготовки к итоговой«Сборник заданий для подготовки к итоговой аттестации в 9 классе» «Просвещение», 2010аттестации в 9 классе» «Просвещение», 2010 годгод 3).Лысенко Ф.Ф. «Алгебра 9 класс тематические3).Лысенко Ф.Ф. «Алгебра 9 класс тематические тесты для подготовки к ГИА 2010» «Легион –тесты для подготовки к ГИА 2010» «Легион – М» 2009 годМ» 2009 год 4). Лысенко Ф.Ф. «Подготовка к итоговой4). Лысенко Ф.Ф. «Подготовка к итоговой аттестации 2010» 2009 годаттестации 2010» 2009 год

Editor's Notes

  • #2 Призинтация создана совместно с учениками 8 «б» класса
  • #12 Рассмотреть первые два способа на доске на примерах
  • #21 Рассмотреть решения неравенств на доске
  • #25 Можно рассмотреть решение систем неравенств на доске.
  • #29 В данных изданиях нет заданий на применение