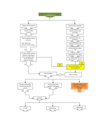
WOC STROKE
Usia lanjut
Proses kalsifikasi pembuluh
darah
Gangguan aliran darah
MK
Peredaran darah ke otak terganggu, sel-sel
otak terganggu
Defisit neurologis
Gangguan syaraf IX glosoparingeus,
X vagus
Intake nutrisi tidak adekuat
Membentuk timbunan lemak
dalam tubuh
Jika kurang beraktivitas
Mengurangi kelenturan fisik
termasuk kelenturan pembuluh
darah
Aterosklerosis
Embolus
Aliran darah lambat sampai ke
otak
Hasil laboratorium TG. B
meningkat
Perfusi jaringan serebral menurun
MK
Kasus:
Ny. F, Usia lanjut 75 tahun, TG-B meningkat, kesadaran apatis, TD 150/100, pupil an isokor, leukosit meningkat, ekstremitas
atas dan bawah tidak dapat digerakkan, mulut tidak simetris, reflek menelan menurun, NGT terpasang, badan kurus, kekuatan
otot ekstremitas kanan atas 1, paralise +, komunikasi verbal -, GCS E4M2V2, luka dekubitus nekrotik pada punggung kanan
ukuran 7x8 cm, luka belum mengenai vena/ arteri grade 1 dangkal, face pain scale 4
Ns. Sandra, S. Kep
Perubahan pemenuhan nutrisi kurang
dari yang dibutuhkan tubuh
MK
Kutipan: “mengetahui sesuatu dan memahami segala sesuatu adalah lebih baik daripada mengetahui
segala sesuatu, tetapi tidak memahami sesuatu”
Iskemik serebral/ TIA
Nekrosis serebral
Sirkulasi kolateral tidak dapat
dimanfaatkan lagi
Sel-sel glia berdisintegrasi
Metabolisme an aerob meningkat
Penumpukan asam laktat
Gangguan pompa Na+
, K+
Suplai darah ke otak terganggu
Defisit verbal
Tirah baring
Defisit motorik
Mobilisasi kurang
gg. pada sistem broca
Gg. pada serebral
Disatria, apasia
Hemisfer serebral
terganggu
paraparise
Defisit neurologis
Peredaran darah ke otak terganggu, sel-sel
otak terganggu
Autoregulasi serebral terganggu
Karena konfusi kerusakan
kontrol syaraf motorik
Penurunan kesadaran
Kandung kemih atonia
Kontrol spingter ani hilang
Inkontinensia urine/ retensi
urine
Penumpukan sekret/
sputum
Reflek menelan terganggu
Gg. eliminasi urine
MK
Kebersihan jalan nafas tidak
efektif
MK
Kerusakan integritas kulit
MK
Gg. komunikasi
MK
Gg. Mobilitas fisik
MK
Edema serebral
Tekanan darah meningkatTekanan darah menurun
Volume darah ke otak
meningkat
Pembuluh darah otak
berdilatasi
Pembuluh darah pecah
Darah berkumpul dalam
otak
Penumpukan asam laktat
Gg. Pompa Na++
, K+
sel
TIK meningkat
Tekanan pada lobus
temporalis otak bawah
Peredaran darah ke otak
terganggu, sel-sel otak
terganggu
Herniasi
Volume serebral
menurun
Tekanan perfusi serebral
menurun
TPS= MAP-TIK
Normal= 60-130 mmHg
O2 dalam darah menurun
(hipoxia), hiperkapnia
(CO2 meningkat dalam
darah), PH darah
menurun (asidosis)
Menekan otak kearah
bawah kanan medulla
spinalis
Isi otak
Metabolisme an aerob meningkat
Gg. Keseimbangan asam
basa & elektrolit
MK
Batang otak
MK
hipotalamus
Penurunan persepsi sensori
MK
Kutipan: “ KEBERHASILAN yang paling besar bagi seseorang
adalah MEMBANTU orang lain untuk menjadi
SUKSES
Penekanan nervus III
(okulomotorius)
Pupil melebar, tidak
bereaksi terhadap
rangsangan cahaya
Gg. Mekanisme
termoregulasi
Hipertermi, hipotermi
Resiko injury
MK
Isi otak Batang otak
hipotalamus
Rusaknya automatisasi
pernafasan
Depresi pusat pernafasan
Berhubungan dengan
kehilangan penglihatan
perifer, diplopia,
perubahan penilaian
Gg. Rasa nyaman
MK
Dekompensasi
Nadi meningkat
Penekanan vasomotor
Gg. Impuls parasimpatis ke
jantung
Cheynes stokes, apnea
Gg. Pola nafas
MK
“ tidak ada sesuatupun yang sempurna, selain ‫ﷲ‬ SWT”
Sumber:
Al-Qarni, A. (2006). Menjadi wanita paling bahagia di dunia. Jakarta: Maghfirah Pustaka.
Axton, S.E. & Fugate, T. (2003). Pediatric nursing care plans (2nd
ed). New Jearsey: Pearson.
Baughman, D.C. & Hackley, J.C. (2000). Keperawatan medikal-Bedah: Buku saku dari Brunner & Suddart.
(Yasmin Asih, Terj.). Jakarta: EGC. (Naskah asli dipublikasikan tahun 1996).
Bare, B.G. & Smeltzer, S.C. (2002). Buku ajar: Keperawatan medikal bedah. Brunner & Suddarth . Edisi ke-8,
(H.Y. Kuncara., dkk, Terj.). Jakarta: EGC. (Naskah asli dipublikasikan tahun 1996).
Brooker, C.(200). Kamus saku keperawatan. (Ed.31). (Monica Ester, Terj.). Jakarta: EGC. (Naskah asli
dipublikasikan tahun 1996).
Corwin, E.J. (2001). Buku saku patofisiologi. (Brahm U Pendit, Terj.). Jakarta: EGC. (Naskah asli dipublikasikan
tahun 1996).
Ignatavicius, D.D & Workman, M.L. (2006). Medical surgical nursing: Critical thinking for collaborative care
(5th
ed). Philadelphia: Elsevier, Inc.
Sherwood, L. (2001). Fisiologi manusia: Dari sel ke sistem. (Ed. Ke-2). (Brahm U. Pendit & Beatricia I. Santoso,
Terj.). Jakarta: EGC. (Naskah asli dipublikasikan tahun 1996).
Silbernagl, S. & Lang, F. (2007). Teks&atlas berwarna: Patofisiologi. (Iwan Setiawan, dkk, Terj.). Jakarta: EGC.
(Naskah asli dipublikasikan tahun 2000)
Syaifudin. (2006). Anatomi fisiologi. (Ed. Ke-3). Jakarta: EGC.

Woc stroke

  • 1.
    WOC STROKE Usia lanjut Proseskalsifikasi pembuluh darah Gangguan aliran darah MK Peredaran darah ke otak terganggu, sel-sel otak terganggu Defisit neurologis Gangguan syaraf IX glosoparingeus, X vagus Intake nutrisi tidak adekuat Membentuk timbunan lemak dalam tubuh Jika kurang beraktivitas Mengurangi kelenturan fisik termasuk kelenturan pembuluh darah Aterosklerosis Embolus Aliran darah lambat sampai ke otak Hasil laboratorium TG. B meningkat Perfusi jaringan serebral menurun MK Kasus: Ny. F, Usia lanjut 75 tahun, TG-B meningkat, kesadaran apatis, TD 150/100, pupil an isokor, leukosit meningkat, ekstremitas atas dan bawah tidak dapat digerakkan, mulut tidak simetris, reflek menelan menurun, NGT terpasang, badan kurus, kekuatan otot ekstremitas kanan atas 1, paralise +, komunikasi verbal -, GCS E4M2V2, luka dekubitus nekrotik pada punggung kanan ukuran 7x8 cm, luka belum mengenai vena/ arteri grade 1 dangkal, face pain scale 4 Ns. Sandra, S. Kep Perubahan pemenuhan nutrisi kurang dari yang dibutuhkan tubuh MK
  • 2.
    Kutipan: “mengetahui sesuatudan memahami segala sesuatu adalah lebih baik daripada mengetahui segala sesuatu, tetapi tidak memahami sesuatu” Iskemik serebral/ TIA Nekrosis serebral Sirkulasi kolateral tidak dapat dimanfaatkan lagi Sel-sel glia berdisintegrasi Metabolisme an aerob meningkat Penumpukan asam laktat Gangguan pompa Na+ , K+ Suplai darah ke otak terganggu Defisit verbal Tirah baring Defisit motorik Mobilisasi kurang gg. pada sistem broca Gg. pada serebral Disatria, apasia Hemisfer serebral terganggu paraparise Defisit neurologis Peredaran darah ke otak terganggu, sel-sel otak terganggu Autoregulasi serebral terganggu Karena konfusi kerusakan kontrol syaraf motorik Penurunan kesadaran Kandung kemih atonia Kontrol spingter ani hilang Inkontinensia urine/ retensi urine Penumpukan sekret/ sputum Reflek menelan terganggu Gg. eliminasi urine MK Kebersihan jalan nafas tidak efektif MK Kerusakan integritas kulit MK Gg. komunikasi MK Gg. Mobilitas fisik MK
  • 3.
    Edema serebral Tekanan darahmeningkatTekanan darah menurun Volume darah ke otak meningkat Pembuluh darah otak berdilatasi Pembuluh darah pecah Darah berkumpul dalam otak Penumpukan asam laktat Gg. Pompa Na++ , K+ sel TIK meningkat Tekanan pada lobus temporalis otak bawah Peredaran darah ke otak terganggu, sel-sel otak terganggu Herniasi Volume serebral menurun Tekanan perfusi serebral menurun TPS= MAP-TIK Normal= 60-130 mmHg O2 dalam darah menurun (hipoxia), hiperkapnia (CO2 meningkat dalam darah), PH darah menurun (asidosis) Menekan otak kearah bawah kanan medulla spinalis Isi otak Metabolisme an aerob meningkat Gg. Keseimbangan asam basa & elektrolit MK Batang otak MK hipotalamus
  • 4.
    Penurunan persepsi sensori MK Kutipan:“ KEBERHASILAN yang paling besar bagi seseorang adalah MEMBANTU orang lain untuk menjadi SUKSES Penekanan nervus III (okulomotorius) Pupil melebar, tidak bereaksi terhadap rangsangan cahaya Gg. Mekanisme termoregulasi Hipertermi, hipotermi Resiko injury MK Isi otak Batang otak hipotalamus Rusaknya automatisasi pernafasan Depresi pusat pernafasan Berhubungan dengan kehilangan penglihatan perifer, diplopia, perubahan penilaian Gg. Rasa nyaman MK Dekompensasi Nadi meningkat Penekanan vasomotor Gg. Impuls parasimpatis ke jantung Cheynes stokes, apnea Gg. Pola nafas MK “ tidak ada sesuatupun yang sempurna, selain ‫ﷲ‬ SWT” Sumber: Al-Qarni, A. (2006). Menjadi wanita paling bahagia di dunia. Jakarta: Maghfirah Pustaka. Axton, S.E. & Fugate, T. (2003). Pediatric nursing care plans (2nd ed). New Jearsey: Pearson. Baughman, D.C. & Hackley, J.C. (2000). Keperawatan medikal-Bedah: Buku saku dari Brunner & Suddart. (Yasmin Asih, Terj.). Jakarta: EGC. (Naskah asli dipublikasikan tahun 1996). Bare, B.G. & Smeltzer, S.C. (2002). Buku ajar: Keperawatan medikal bedah. Brunner & Suddarth . Edisi ke-8, (H.Y. Kuncara., dkk, Terj.). Jakarta: EGC. (Naskah asli dipublikasikan tahun 1996). Brooker, C.(200). Kamus saku keperawatan. (Ed.31). (Monica Ester, Terj.). Jakarta: EGC. (Naskah asli dipublikasikan tahun 1996). Corwin, E.J. (2001). Buku saku patofisiologi. (Brahm U Pendit, Terj.). Jakarta: EGC. (Naskah asli dipublikasikan tahun 1996). Ignatavicius, D.D & Workman, M.L. (2006). Medical surgical nursing: Critical thinking for collaborative care (5th ed). Philadelphia: Elsevier, Inc. Sherwood, L. (2001). Fisiologi manusia: Dari sel ke sistem. (Ed. Ke-2). (Brahm U. Pendit & Beatricia I. Santoso, Terj.). Jakarta: EGC. (Naskah asli dipublikasikan tahun 1996). Silbernagl, S. & Lang, F. (2007). Teks&atlas berwarna: Patofisiologi. (Iwan Setiawan, dkk, Terj.). Jakarta: EGC. (Naskah asli dipublikasikan tahun 2000) Syaifudin. (2006). Anatomi fisiologi. (Ed. Ke-3). Jakarta: EGC.