Value Proposition Design
Create products that drive people crazy
Nicola Mattina
nicola.mattina@stamplay.com
http://stamplay.com
Business Model Canvas
Value Proposition Canvas
Customers’ segmentation
Competing solutions
Understanding customers
http://grasshopperherder.com/business-model-canvas-for-user-experience/
http://bmimatters.com/2012/04/10/understanding-facebook-business-model/
http://bmimatters.com/2012/05/16/understanding-linkedin-business-model/
http://bmimatters.com/2012/02/18/understanding-twitter-business-model-design/
http://bmimatters.com/2012/03/24/understanding-the-business-model-of-a-bank/
Business Model Canvas
Value Proposition Canvas
Customers’ segmentation
Competing solutions
Understanding customers
Problem-Solution Fit Problem-Market Fit Business Model Fit
Jobs describe the
things your customers
are trying to get done
in their work or in their
life.Pains describe
anything that annoys
your customers before,
during or after trying to
get job done.
Gains describe the
outcomes and benefits
your customers want.
Learn product design
and development.
Risk of getting stuck in
career or of
jeopardizing it.
It will help with
promotion and pay
rise.
A list of what you offer.
Pain relievers describe
how exactly your
product and services
alleviate a specific
customer pain.
Grain creators
describe how you
intend to produce
outcomes and benefits
that your customers
expect.
A workshop on product
design and
development.
The workshop is
recognized by HR
department of the
company.
Customers will work on
their product design
needs.
Business Model Canvas
Value Proposition Canvas
Customers’ segmentation
Competing solutions
Understanding customers
get
entertained
share with
someone relax
escape
real life
comfortable
friends’
reviews
not expensive
organizing
in advance
limited
options
long
commute
bad parking not able to
get babysitter
expensive
Moviegoers
occupy kids
relax during
busy
weekends
safe
environment
affordable
for groups
kids are happy
and calm
right length
of time
manage kids’
attention
not all kids
are happy
noise in
the room
share
moments of
fun
connect with
each other
both enjoined
moment
lead to great
conversation
not able to get
babysitter
not intimate
enough
waiting
in line
Business Model Canvas
Value Proposition Canvas
Customers’ segmentation
Competing solutions
Understanding customers
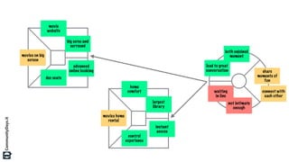
movies on big
screen
advanced
online booking
movie
website
big scree and
surround
duo seats
share
moments of
fun
connect with
each other
both enjoined
moment
lead to great
conversation
not intimate
enough
waiting
in line
movies home
rental
instant
access
home
comfort
largest
library
control
experience
dinner in
town
intimate
setting
ideal for
conversation
share
moments of
fun
connect with
each other
both enjoined
moment
lead to great
conversation
not intimate
enough
waiting
in line
spa for two
stress relief
ideal for
conversation
choose
time to go
Business Model Canvas
Value Proposition Canvas
Customers’ segmentation
Competing solutions
Understanding customers
Data Detective
Build on existing work with research.
Google Trends
Google Keyword Planner
Stats from government
Third party research report
Social media analytics
CRM analytics
…
Journalist
Talk to potential customers as an easy way to
gain customer insights.
1. Create a customer profile
2. Create an interview outline
3. Conduct the interview
4. Capture insights
5. Search for patterns
Anthropologist
Observe potential customers in the real world
to get good insights into how they really
behave.
1. Stay with your customers
2. Observe your customers
3. Take notes
4. Search for patterns
Impersonator
Spend a day ore more in your customer’s
shoes and draw from your experience.
1. Experience jobs, pains and gains
2. Take notes
3. Search for patterns
Co-creator
Integrate customers into the process of value
creation to learn with them.
1. Choose a brainstorming format
2. Bring your customers in a room
3. Work together to achieve a task
4. Observe
5. Search for patterns
Scientist
Get customers to participate in an experiment
and lear from the outcome
1. Formulate hypothesis
2. Prepare a test
3. Execute the test
4. Analyze data
5. Is your hypothesis confirmed or falsified?

Value Proposition Design. Create products that drive people crazy