Adani Power Limited
Power Business Goal - 20,000 MW
ADANI POWER AT A GLANCE
• Power Business Goal - 20,000 MW BY 2020
• MUNDRA– 330MW X 4 + 660MW X 5
• TIRODA– 660MW X 5

(UNDER COMMISSIONING)

• KAWAI– 660MW X 2

(UNDER ERECTION)

• BITTA– 40MW BIGGEST SOLAR IN INDIA
ACHIEVEMENTS
• INDIA’S FIRST 66O MW SUPER
CRITICAL UNIT SYNCHRONISED BY
ADANI POWER LTD, MUNDRA IN OCT
2010 IN RECORD TIME OF 36
MONTHS.
• COMMISSIONED 4Nos. 660MW UNITS
IN A YEAR.
• ADANI IS THE FIRST COMPANY IN
INDIA TO EARN CARBON CREDIT.
WELCOME
TO

PRESENTED BY

B.K.PANDEY
APML, TIRODA
START-UP SEQUENCE
• BOP SYSTEM READYNESS
• BOILER FLUSHING: COLD/HOT
• BOILER LINE UP AND LIGHT UP.
• TURBINE LINE UP.
• TURBINE ROLLING.
• SYNCHRONISATION
• PHASE CHANGE OVER
• FULL LOAD
START UP MODES
• COLD START UP:HP & IP SHAFT METAL
TEMP <204°C
• WARM START UP: HP & IP METAL TEMP IN
BETWEEN 204 TO 400°C
• HOT START UP :HP & IP METAL TEMP
>400°C
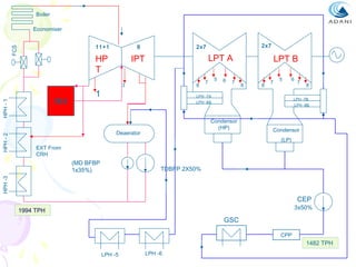
Boiler
Economiser
8

HP
T

FCS

11+1

IPT

LPT A

3

HPH - 2

HPH - 1

RH

2x7

2x7

8

1

5

7

6

7

LPT B
8

8

7

5

6

LPH -7A
LPH -8A

8

LPH -7B
LPH -8B

Condensor
(HP)

Deaerator

7

Condensor
(LP)

EXT From
CRH

(MD BFBP
1x35%)
HPH -3

TDBFP 2X50%

CEP

3x50%

1994 TPH

GSC
CPP

1482 TPH
LPH -5

LPH -6
PRE STARTUP READYNESS
• HT/LT POWER SUPPLY READINESS
• WATER SYSTEM: FIRE WATER,SERVICE WATER,DMP,CW &
ACW.
• CCCW SYSTEM
• COMPRESSOR SYSTEM
• AUXILIARY STEAM. (S/B UNIT OR AUX BOILER).
• START CEP AND MDBFP.
• CHECK THE BCP SYSTEM IS READY.
WHY BCP ?
• TO ASSIST CIRCULATION IN BOILER WATER WALL
• TO INCREASE THE CIRCULATION VELOCITY
• TO AVOID DNB (Departure from Nucleate Boiling) IN LOW LOAD.
• TO REDUCE THE OVER HEATING AND UNDUE STRESSES ON
WATER WALL TUBES.
• TO AVOID DRY OUT OF WATER WALL TUBES WHEN LOAD IS
REDUCED.
BCP FILLING ,PURGING & FLUSHING
• PURPOSE- TO FILL THE MOTOR CAVITY.
• RECOMMENDED MOTOR FILLING WATER QUALITY
CONDUCTIVITY <1 µs/cm
- BOILER FEED WATER
TEMP.<= 45 OC
-

CL- <= 50 PPM

-

pH >= 6.5

-

SUSPENDED SOLIDS <= 5 PPM

• FILLING,PURGING & FLUSHING WATER REQUIREMENT
-

MOTOR INITIAL FILLING FLOW RATE

: MAX. 5 L/MIN
PRE BOILER FLUSHING
• START CEP.
• FILL & DRAIN FROM DEAERATOR UNTIL
REQUIRED WATER QUALITY IS ACHIEVED.
( Fe<500 Ppb.)
• START MDBFP.
• START THE BOILER COLD/HOT FLUSHING
TO REDUCE THE Fe & SiO2 CONTENT IN
FEED WATER.
Boiler flushing

SP SP

START-UP
LINE

Sampling Fe+

Below
Above
500ppb
500ppb

MIXER

BCP
WW
ECO
CW
LINE

HOTWELL
BOILER COLD FLUSHING
COLD FLUSHING
• WATER WALL TEMP REQUIRED 105-120 DEG.C
(TEMP MAINTAINED BY DEAERATOR PEGGING
STEAM)
• COLD OPEN FLUSHING QUALIFIES

Fe
< 500PPB
SiO2 < 100PPB
• THEN CPU WILL BE TAKEN IN SERVICE TO REDUCE WATER
LOSS AND IMPROVE QUALITY.
• COLD CYCLIC FLUSHING QUALIFIES

(ALL ANALYSIS FROM SEPARATOR DRAIN)

Fe < 100PPB
SIO2 < 50PPB
BOILER HOT FLUSHING
HOT FLUSHING
•

WATER WALL TEMP REQUIRED 150-190 DEG.C (TAKE
OIL GUNS OF BC ELEVATION)

• HOT OPEN FLUSHING START UP CRITERIA
•

IF HOT CYCLIC FLUSHING CRITERIA IF

• HOT CYCLIC FLUSHING QUALIFIES IF

FE
SIO2

> 100PPB
> 50PPB

FE
< 100PPB
SIO2 < 50PPB
FE
< 50PPB
SIO2 < 30PPB

• AFTER COLD FLUSHING START BCP WITH MINIMUM 30%
FEED FLOW & THROTTLE FRS VALVE.
BOILER LINE UP AND LIGHT UP
•

FUEL OIL SYSTEM: LDO/HFO PUMPS

•

ESP HEATERS & RAPPERS

•

AIR FLUE GAS SYSTEM: APH,IDF, FDF &
SCANNER FAN.

•

MAINTAIN AIR FLOW : 30% - 40%.

•

FURNACE PURGE: 300 Sec.

•

LIGHT UP BOILER WITH OIL GUNS AT BC (LDO)
ELEVETION.

•

CONTINUE HOT FLUSHING UNTIL REQD.WATER
QUALITY IS ACHIEVED

•

THEN TAKE CD ELEVETION GUNS. IF REQUIRED
TAKE 2 NO. GUNS IN AB ELEVETION.
BOILER LINE UP AND LIGHT UP
• CONTINUOUS APH SOOT BLOWING TO BE DONE AT THE
TIME OF OIL FIRING.
• PR RISING RATE- 0.05 MPA/MIN. BETWEEN 0-1 MPA
• PR RISING RATE 0.1 MPA/MIN. BETWEEN 1 – 2 MPA
• PR RISING RATE 0.2 MPA/MIN. ABOVE 2 MPA
•

FURNACE EXIT GAS TEMP MUST BE BELOW 538°C FOR
REHEATER PROTECTION (UNTIL HP-LPBP IS CHARGED).

• CLOSE SH DRAINS AND VENTS AFTER ACHIEVING DEGREE
OF SH 50 °C ( CLOSE IT AFTER CHARGING HP-LP BYPASS).
LDO/HFO GUN
Fuel

Light Oil

Fuel Pressure

0.8MPa-2.0MPa

Fuel Flow

500kg/h -3000kg/h

Atomizing Air Pressure

0.6MPa-1.2MPa

Atomizing Air Flow

100-600kg/h

Ignition Method

HESI (20 joules/spark)

Fuel

Heavy Oil

Fuel Pressure

0.8MPa- 2.0MPa

Fuel Flow

1000-4000 kg/h

Atomizing Steam Pressure

0.8MPa-1.2MPa

Atomizing Steam Flow

100-400kg/h

Ignition Method

HESI (20 joules/spark)
• ENSURE:

TURBINE LINE UP

• LUBE OIL SYSTEM: IN SERVICE (0.8 MPA)
• JACKING OIL SYSTEM:IN SERVICE ( 14 MPA)
• TURBINE BARRING GEAR: 3-4 RPM
• SEAL OIL SYSTEM: AIR & H2 SIDE. CHARGED
• STATOR AND H2 COOLING WATER SYSTEM:CHARGED TEMP CONTROL
IN AUTO)

• H2 FILLED IN GENERATOR AND MAINTAIN PR 0.35 MPA.
• EH OIL SYSTEM: IN SERVICE (14 MPA)
TURBINE LINE UP
• ENSURE TDBFP IN BARRING.
• GLAND STEAM CHARGING: ENSURE STEAM TEMP. IS 56°C
- 111 °C MORE THAN ROTOR TEMP & DEGREE OF SH >
50°C.
• CHARGE THE GLAND SEAL SYSTEM OF TDBFP.
• START THE VACUUM PULLING WITH VACUUM PUMP.
MAINTAIN VACUUM -0.9 KG/CM2.
• CHARGE THE HP-LP BYPASS SYSTEM .MAINTAIN THE MS
STEAM PRESSURE AND FIRING RATE FOR ACHIEVING
TURBINE ROLLING PARAMETERS.
COLD START UP CURVE
HOT ROLLING

MS TEMP
RH TEMP
SPEED
MS FLOW
LOAD
MS PRESS
PRE HEATING OF HP CASING.
• PREHEATING OF HPT REQUIRED WHEN INNER METAL TEMP <150°C.
• CRH PR 0.5-0.7 MPA/220-380°C.
• OPEN PRE HEATING VALVE (REVERSE FLOW VALVE) GRADUALLY.
• OPEN BDV VALVE FULLY.
• OPEN CRH DRAIN BEFORE NRV AND HPT-IPT CASING DRAINS.
• HEATING RATE SHOULD NOT BE MORE THAN 50°C PER HR.
• HP CASING TOP-BOTTOM & INNER-OUTER WALL METAL TEMP
DIFFRENCE SHOULD BE WITHIN 50°C.
• AFTER ATTAINING THE CASING TEMP > 150°C CLOSE THE RFV
VALVE AND OPEN HP CYLINDER VENTILATION VALVE TO
CONDENSOR.
TURBINE WARM UP OPERATION

MS
HPBP

HPT

CRH NRV

RFV

IPT

Ventilator valve
TO CONDENSER

BDV

TO CONDENSER

CRH LINE

TURBINE STARUP PROCEDURE
TURBINE ROLLING
• AS PER REQUIREMENT OF START UP CURVE, FIRING TO BE
INCREASED.
• REQUIRED
–
–
-

STEAM PARAMETERS BEFORE ROLLING
MS PR: 8.73 MPA, TEMP: 330-380 °C
RH PR: 1.1 MPA , TEMP: 330°C
THE DEGREE OF SUPER HEAT > 56°C.

• AFTER LATCHING THE TURBINE, START IP ROLLING WITH HP VENT
TO CONDENSER IN OPEN CONDITION TO KEEP THE HPT IN
VACUUM.
• MSV 1&2 AND RSV 1&2 ARE IN OPEN CONDITION.
• GIVE THE SPEED SET POINT TO 600 RPM
• CHECK THE TURBINE SUPERVISORY INSTRUMENT PARAMETER.
• THE ECCENTRICITY SHOULD BE LESS THAN 0.076 MM.
TURBINE ROLLING
• SELECT TARGET SPEED 1500 RPM WITH RAMP RATE OF 100
RPM/MIN.
• ENSURE ALL HP CV’S OPENS TO 12% TO WARM UP THE HP
CASING.
• WHEN HP CASING TEMP >320°C.CLOSE THE HP CV’S.
• SOAK THE TURBINE FOR 4 HRS ACCORDING TO THE START UP
CURVE.
• CHARGE THE LP HEATER 5 & 6 BEFORE 3000 RPM
• SELECT TARGET SPEED TO 3000 RPM WITH RAMP RATE OF 100
RPM/MIN.SOAK IT FOR 30 MIN AS PER S/U CURVE.
• AS PER PROCEDURE SYNCHRONISE THE UNIT.
LOADING
• AFTER SYNCHRONISATION INITIAL LOAD WILL BE 30 MW.HOLD IT
FOR 30 MIN AND CHEK THE VIBRATION, BEARING TEMP, DIFF
EXPANSION, CASING EXPANSION.
• CHARGE EXTRACTION STEAM TO DEAERATOR.
• TAKE MORE OIL GUNS IN EF/AB ELEVETION.
• TAKE PA FANS & SEAL AIR FAN.
• AFTER ACHIEVING FURNACE TEMP. MORE THEN 450°C. TAKE COAL
MILL-B AT. STEAM T/PR 380°C/8.7 MPA.
• INCREASE FUEL FLOW MAINTAINING STEAM TEMP.& RAISE LOAD
• AT 70 MW IP TO HP CHANGE OVER. CV’S WILL START OPENING,
CLOSE THE BDV AND VENTILATING VALVE.
• INCREASE THE LOAD AT 3MW/MIN
• CLOSE THE HP-LP BYPASS GRADULLY.
660

LOAD
(MW)

350
660 MW

495

330MW

330

198MW

165
60MW

33MW

400
450
500
MINUTES
550
600
650

MILL-F CUT IN (540MW)

MILL-E CUT IN (430MW)

MILL-D CIT IN (300MW)

OIL GUN CUT OUT (260MW)

MILL-A CUT IN(210MW)

WET TO DRY CHANGE OVER

2ND TDBFP CUT IN(180MW)

HPH CHARGED(150 MW)

MILL-C CUT IN AT 100MW

IP TO HP CHANGE OVER (70MW

MILL-B CUT IN

SYNCHRONISE
&CHARGE D/A
FROM IPT EXHAUST

LPT A

2nd

LPT B

2nd

5th

5th

6th

6th

5th

4th

4th

5th
6th

6th

LP HEATER 7A

LP HEATER 7B

LP HEATER 8A

LP HEATER 8B

CONDENSER

CONDENSER

HP HEATER
LP HEATER 5
5

HP HEATER
LP HEATER 6
6
TDBFP START UP
• TAKE ONE TDBFP IN SERVICE( CHANGE OVER WITH MD BFP) WHILE
DRIVING STEAM IS AVAILABLE. SECOND TD BFP WILL BE TAKEN AT
180 MW.
• WARM UP THE TURBINE.
• SLOWLY OPEN THE AUX STEAM MOV TO TURBINE.
• PARAMETERS FOR ROLLING TDBFP.
STEAM PRESSURE: 0.6 ~ 1.3MPA, STEAM TEMP: 50 DEG C MORE THAN
CASING TEMP.
• ROLL THE TDBFP AS PER PROCEDURE.
• GIVE THE TARGET SPEED 500 RPM AND THAN TO 1000 HOLD FOR 40
MIN.CHECK THE TSI PARAMETER
• WHEN SPEED REACHES 2840 RPM, GIVE REQUEST COMMAND FROM
FW MENU. THEN SELECT CCS CONTROL IN FROM MEH MENU.
TDBFP STEAM SOURCES

HP

IP
1.12 Mpa
378 ºC

1.3 MPa
350 ºC

Aux. Steam
Aux. Steam
Header
Header

To
CRH

M

Changeover Valve

E
E

M

M

M

M

From
CRH

E
E
M

M

4 MPa
315.3 ºC

TDBFP-B
To
Condenser
Deaerator
Deaerator

TDBFP-A

Booster
pumps
LOADING
• TAKE THE MILL-C IN SERVICE AT 100 MW. STEAM T/PR:400°C/8.7
MPA.
• GRADUALLY WITH DRAW THE OIL SUPPORT AS PER THE FLAME
CONDITION.
• INCREASE THE LOAD TO 150 MW AND TAKE THE HPH-3, HPH-2 &
HPH-1 IN SERVICE. MS T/PR 410°C/8.7 MPA.
• AT 180 MW TAKE SECOND TDBFP IN SERVICE.
MS LINE

HRH LINE

IP EXHAUST
CRH LINE

9th stage

5th stage

TDBFP A

HP HEATER
1

HP HEATER
2

HP HEATER
HP HEATER
3
3

DEAERATOR

TDBFP B
PHASE CHANGE FROM WET TO DRY MODE
• DURING LOAD RAISING >25% BMCR, THE BCP FLOW AND FEED
WATER FLOW TO BE MONITORED CLOSELY.
• THE BCP FLOW NEED TO BE ADJUSTED W.R.T SEPERATOR TANK
LEVEL AND THE SAME FLOW TO BE ADJUSTED IN FEED WATER FLOW
TO MAINTAIN TOTAL FEED WATER FLOW TO ECONOMISER
CONSTANT.
• WHEN BOILER STEAMING RATE RISES TO >30% BMCR, W.R.T FUEL
FIRING, THE SEPERATOR LEVEL REDUCES .
• ONCE THE CONDITION FULFILLS THE BCP STOPS AND FEED FLOW
CONTROL CHANGES OVER FRS.
• AFTER STOPPING BCP IT ACTS AS SUB-CRITICAL ONCE THROUGH“.

• WHEN THE STEAM PR REACHES 22.1 MPA IT IS IN “SUPERCRITICAL
ZONE”
LOADING
• TAKE MILL-A AT 210 MW.
• CUT THE OIL SUPPORT AT 260 MW AS PER THE FLAME CONDITION.
• TAKE MILL-D AT 300 MW. MS T/PR 475°C/10 MPA.
•

TAKE MILL-E AT 430 MW. MS T/PR 566°C/17 MPA.

• TAKE MILL-F AT 540 MW. MS T/PR 566°C/24.1 MPA.
• INCREASE THE LOAD TO “FULL LOAD 660 MW” GRADUALLY.
Boiler Design Parameters
NO.

Parameters
1

100% BMCR Coal consumption (Design)

Unit

390.37

t/h

2

Design fuel

3

Superheated steam flow

2111

t/h

4

Superheater outlet pressure

25.4

MPa

5

Superheater outlet temperature

569

℃

6

Reheated steam flow

1749.1

t/h

7

Reheater inlet pressure

4.73

MPa

8

Reheater outlet pressure

4.49

MPa

9

Reheater inlet temperature

324

℃

10

Reheater outlet temperature

569

℃

Feedwater pressure

28.8

MPa.g

11

Feedwater temperature

280

℃

12

Separator’s steam temperature

421

℃

153.3

℃

147.2

℃

13
14

Air preheater’s outlet air temperature, uncorrected
After correcting
Calculating thermal efficiency of boiler

Indian coal

87.19% ( BMCR )
TURBINE PARAMETERS
Steam Admission Parameters at Turbine Inlet
HPT

IPT

LPT

Pressure (MPa)

24.2

3.961

1.12

I/L Temp (Deg C)

566

566

378

O/L Temp(deg C)

315.3

378

Steam Flow (tph)

1959.25

1649

TURBINE HEAT RATE( KCL/KWH) 1885
No of Stop valves

2

2

No of Control valves

4

4
TURBINE AT FULL LOAD
3.96MPa / 566°c
HRH
24.2MPa/566ºC

1.12MPa / 378°c

RSV

MS LINE

MSV

CV

CV
CV

TO BLR RH

CV

CRH

HPT

IPT

LPT

#1

LPT #2

CRH
RCV
CV
CV
MSV
MS LINE

HRH

CV

CV

RCV
CV
CONDENSOR A

RSV
RSV

CONDENSOR B

GEN
SHUT DOWN
• EXCEPT IN AN EMERGENCY, LOAD SHOULD BE REDUCED
GRADUALLY.
• CUT THE MILL-F AT 540 MW.
• CUT THE MILL-E AT 470MW.
• CUT THE MILL-D AT 300 MW.
• TAKE OIL SUPPORT FOR FURNACE STABILITY ( AT THE TIME OF 3
MILL OPERATION).
• CUT THE MILL-A AT 210 MW.
• TAKE THE HPH-1,2,3 OUT OF SERVICE.
• WHEN THE LOAD < 30% BOILER COMES IN WET MODE FROM
DRY MODE. START THE BCP AND MAINTAIN THE SEPEARTOR
LEVEL.
SHUT DOWN
• WHEN THE LOAD HAS DECREASED TO 20% OF RATED LOAD TRIP
THE TURBINE ON TURBINE PROTECTION. THIS CLOSES THE
THROTTLE VALVES, GOVERNOR VALVES, REHEAT STOP VALVES AND
INTERCEPTOR VALVES
• CHECK DRAIN VALVES OPENS IN AUTO.
• HP LP BYPASS VALVE OPENS TO MAINTAIN THE FLOW.
• REDUCE THE BOILER LOAD GRADULLY.
• TRIP THE BOILER.
• THE VACUUM BREAKER VALVES SHOULD NOT BE OPENED UNTIL THE
TURBINE UNIT HAS COASTED DOWN.
• VACUUM SHOULD BE KILLED BEFORE GLAND SEALING STEAM IS
SHUT OFF.
• AUX OIL PUMP STARTS IN AUTO AT 2850 RPM.
• JOP START IN AUTO AT 1200 RPM.
SHUT DOWN
• WHEN THE VACUUM REACHES ZERO, SHUT OFF THE SEALING STEAM
TO THE GLAND STEAM CONTROL VALVES.
• SHUT DOWN THE GLAND STEAM CONDENSER EXHAUSTER. SHUT
DOWN CONDENSATE PUMP.
• SHUT DOWN THE VACUUM PUMP.
• SHUT OFF THE COOLING WATER SUPPLY TO THE GENERATOR
HYDROGEN COOLERS.
• ENSURE THAT BARRING GEAR HAS CUT IN.
SHUT DOWN CURVE
COOL DOWN CURVE
THANK YOU

Unit lightup synchronisation & shutdown

  • 1.
    Adani Power Limited PowerBusiness Goal - 20,000 MW
  • 2.
    ADANI POWER ATA GLANCE • Power Business Goal - 20,000 MW BY 2020 • MUNDRA– 330MW X 4 + 660MW X 5 • TIRODA– 660MW X 5 (UNDER COMMISSIONING) • KAWAI– 660MW X 2 (UNDER ERECTION) • BITTA– 40MW BIGGEST SOLAR IN INDIA
  • 3.
    ACHIEVEMENTS • INDIA’S FIRST66O MW SUPER CRITICAL UNIT SYNCHRONISED BY ADANI POWER LTD, MUNDRA IN OCT 2010 IN RECORD TIME OF 36 MONTHS. • COMMISSIONED 4Nos. 660MW UNITS IN A YEAR. • ADANI IS THE FIRST COMPANY IN INDIA TO EARN CARBON CREDIT.
  • 4.
  • 5.
    START-UP SEQUENCE • BOPSYSTEM READYNESS • BOILER FLUSHING: COLD/HOT • BOILER LINE UP AND LIGHT UP. • TURBINE LINE UP. • TURBINE ROLLING. • SYNCHRONISATION • PHASE CHANGE OVER • FULL LOAD
  • 6.
    START UP MODES •COLD START UP:HP & IP SHAFT METAL TEMP <204°C • WARM START UP: HP & IP METAL TEMP IN BETWEEN 204 TO 400°C • HOT START UP :HP & IP METAL TEMP >400°C
  • 7.
    Boiler Economiser 8 HP T FCS 11+1 IPT LPT A 3 HPH -2 HPH - 1 RH 2x7 2x7 8 1 5 7 6 7 LPT B 8 8 7 5 6 LPH -7A LPH -8A 8 LPH -7B LPH -8B Condensor (HP) Deaerator 7 Condensor (LP) EXT From CRH (MD BFBP 1x35%) HPH -3 TDBFP 2X50% CEP 3x50% 1994 TPH GSC CPP 1482 TPH LPH -5 LPH -6
  • 8.
    PRE STARTUP READYNESS •HT/LT POWER SUPPLY READINESS • WATER SYSTEM: FIRE WATER,SERVICE WATER,DMP,CW & ACW. • CCCW SYSTEM • COMPRESSOR SYSTEM • AUXILIARY STEAM. (S/B UNIT OR AUX BOILER). • START CEP AND MDBFP. • CHECK THE BCP SYSTEM IS READY.
  • 9.
    WHY BCP ? •TO ASSIST CIRCULATION IN BOILER WATER WALL • TO INCREASE THE CIRCULATION VELOCITY • TO AVOID DNB (Departure from Nucleate Boiling) IN LOW LOAD. • TO REDUCE THE OVER HEATING AND UNDUE STRESSES ON WATER WALL TUBES. • TO AVOID DRY OUT OF WATER WALL TUBES WHEN LOAD IS REDUCED.
  • 10.
    BCP FILLING ,PURGING& FLUSHING • PURPOSE- TO FILL THE MOTOR CAVITY. • RECOMMENDED MOTOR FILLING WATER QUALITY CONDUCTIVITY <1 µs/cm - BOILER FEED WATER TEMP.<= 45 OC - CL- <= 50 PPM - pH >= 6.5 - SUSPENDED SOLIDS <= 5 PPM • FILLING,PURGING & FLUSHING WATER REQUIREMENT - MOTOR INITIAL FILLING FLOW RATE : MAX. 5 L/MIN
  • 11.
    PRE BOILER FLUSHING •START CEP. • FILL & DRAIN FROM DEAERATOR UNTIL REQUIRED WATER QUALITY IS ACHIEVED. ( Fe<500 Ppb.) • START MDBFP. • START THE BOILER COLD/HOT FLUSHING TO REDUCE THE Fe & SiO2 CONTENT IN FEED WATER.
  • 12.
    Boiler flushing SP SP START-UP LINE SamplingFe+ Below Above 500ppb 500ppb MIXER BCP WW ECO CW LINE HOTWELL
  • 13.
    BOILER COLD FLUSHING COLDFLUSHING • WATER WALL TEMP REQUIRED 105-120 DEG.C (TEMP MAINTAINED BY DEAERATOR PEGGING STEAM) • COLD OPEN FLUSHING QUALIFIES Fe < 500PPB SiO2 < 100PPB • THEN CPU WILL BE TAKEN IN SERVICE TO REDUCE WATER LOSS AND IMPROVE QUALITY. • COLD CYCLIC FLUSHING QUALIFIES (ALL ANALYSIS FROM SEPARATOR DRAIN) Fe < 100PPB SIO2 < 50PPB
  • 14.
    BOILER HOT FLUSHING HOTFLUSHING • WATER WALL TEMP REQUIRED 150-190 DEG.C (TAKE OIL GUNS OF BC ELEVATION) • HOT OPEN FLUSHING START UP CRITERIA • IF HOT CYCLIC FLUSHING CRITERIA IF • HOT CYCLIC FLUSHING QUALIFIES IF FE SIO2 > 100PPB > 50PPB FE < 100PPB SIO2 < 50PPB FE < 50PPB SIO2 < 30PPB • AFTER COLD FLUSHING START BCP WITH MINIMUM 30% FEED FLOW & THROTTLE FRS VALVE.
  • 15.
    BOILER LINE UPAND LIGHT UP • FUEL OIL SYSTEM: LDO/HFO PUMPS • ESP HEATERS & RAPPERS • AIR FLUE GAS SYSTEM: APH,IDF, FDF & SCANNER FAN. • MAINTAIN AIR FLOW : 30% - 40%. • FURNACE PURGE: 300 Sec. • LIGHT UP BOILER WITH OIL GUNS AT BC (LDO) ELEVETION. • CONTINUE HOT FLUSHING UNTIL REQD.WATER QUALITY IS ACHIEVED • THEN TAKE CD ELEVETION GUNS. IF REQUIRED TAKE 2 NO. GUNS IN AB ELEVETION.
  • 16.
    BOILER LINE UPAND LIGHT UP • CONTINUOUS APH SOOT BLOWING TO BE DONE AT THE TIME OF OIL FIRING. • PR RISING RATE- 0.05 MPA/MIN. BETWEEN 0-1 MPA • PR RISING RATE 0.1 MPA/MIN. BETWEEN 1 – 2 MPA • PR RISING RATE 0.2 MPA/MIN. ABOVE 2 MPA • FURNACE EXIT GAS TEMP MUST BE BELOW 538°C FOR REHEATER PROTECTION (UNTIL HP-LPBP IS CHARGED). • CLOSE SH DRAINS AND VENTS AFTER ACHIEVING DEGREE OF SH 50 °C ( CLOSE IT AFTER CHARGING HP-LP BYPASS).
  • 17.
    LDO/HFO GUN Fuel Light Oil FuelPressure 0.8MPa-2.0MPa Fuel Flow 500kg/h -3000kg/h Atomizing Air Pressure 0.6MPa-1.2MPa Atomizing Air Flow 100-600kg/h Ignition Method HESI (20 joules/spark) Fuel Heavy Oil Fuel Pressure 0.8MPa- 2.0MPa Fuel Flow 1000-4000 kg/h Atomizing Steam Pressure 0.8MPa-1.2MPa Atomizing Steam Flow 100-400kg/h Ignition Method HESI (20 joules/spark)
  • 18.
    • ENSURE: TURBINE LINEUP • LUBE OIL SYSTEM: IN SERVICE (0.8 MPA) • JACKING OIL SYSTEM:IN SERVICE ( 14 MPA) • TURBINE BARRING GEAR: 3-4 RPM • SEAL OIL SYSTEM: AIR & H2 SIDE. CHARGED • STATOR AND H2 COOLING WATER SYSTEM:CHARGED TEMP CONTROL IN AUTO) • H2 FILLED IN GENERATOR AND MAINTAIN PR 0.35 MPA. • EH OIL SYSTEM: IN SERVICE (14 MPA)
  • 19.
    TURBINE LINE UP •ENSURE TDBFP IN BARRING. • GLAND STEAM CHARGING: ENSURE STEAM TEMP. IS 56°C - 111 °C MORE THAN ROTOR TEMP & DEGREE OF SH > 50°C. • CHARGE THE GLAND SEAL SYSTEM OF TDBFP. • START THE VACUUM PULLING WITH VACUUM PUMP. MAINTAIN VACUUM -0.9 KG/CM2. • CHARGE THE HP-LP BYPASS SYSTEM .MAINTAIN THE MS STEAM PRESSURE AND FIRING RATE FOR ACHIEVING TURBINE ROLLING PARAMETERS.
  • 20.
  • 21.
    HOT ROLLING MS TEMP RHTEMP SPEED MS FLOW LOAD MS PRESS
  • 22.
    PRE HEATING OFHP CASING. • PREHEATING OF HPT REQUIRED WHEN INNER METAL TEMP <150°C. • CRH PR 0.5-0.7 MPA/220-380°C. • OPEN PRE HEATING VALVE (REVERSE FLOW VALVE) GRADUALLY. • OPEN BDV VALVE FULLY. • OPEN CRH DRAIN BEFORE NRV AND HPT-IPT CASING DRAINS. • HEATING RATE SHOULD NOT BE MORE THAN 50°C PER HR. • HP CASING TOP-BOTTOM & INNER-OUTER WALL METAL TEMP DIFFRENCE SHOULD BE WITHIN 50°C. • AFTER ATTAINING THE CASING TEMP > 150°C CLOSE THE RFV VALVE AND OPEN HP CYLINDER VENTILATION VALVE TO CONDENSOR.
  • 23.
    TURBINE WARM UPOPERATION MS HPBP HPT CRH NRV RFV IPT Ventilator valve TO CONDENSER BDV TO CONDENSER CRH LINE TURBINE STARUP PROCEDURE
  • 24.
    TURBINE ROLLING • ASPER REQUIREMENT OF START UP CURVE, FIRING TO BE INCREASED. • REQUIRED – – - STEAM PARAMETERS BEFORE ROLLING MS PR: 8.73 MPA, TEMP: 330-380 °C RH PR: 1.1 MPA , TEMP: 330°C THE DEGREE OF SUPER HEAT > 56°C. • AFTER LATCHING THE TURBINE, START IP ROLLING WITH HP VENT TO CONDENSER IN OPEN CONDITION TO KEEP THE HPT IN VACUUM. • MSV 1&2 AND RSV 1&2 ARE IN OPEN CONDITION. • GIVE THE SPEED SET POINT TO 600 RPM • CHECK THE TURBINE SUPERVISORY INSTRUMENT PARAMETER. • THE ECCENTRICITY SHOULD BE LESS THAN 0.076 MM.
  • 25.
    TURBINE ROLLING • SELECTTARGET SPEED 1500 RPM WITH RAMP RATE OF 100 RPM/MIN. • ENSURE ALL HP CV’S OPENS TO 12% TO WARM UP THE HP CASING. • WHEN HP CASING TEMP >320°C.CLOSE THE HP CV’S. • SOAK THE TURBINE FOR 4 HRS ACCORDING TO THE START UP CURVE. • CHARGE THE LP HEATER 5 & 6 BEFORE 3000 RPM • SELECT TARGET SPEED TO 3000 RPM WITH RAMP RATE OF 100 RPM/MIN.SOAK IT FOR 30 MIN AS PER S/U CURVE. • AS PER PROCEDURE SYNCHRONISE THE UNIT.
  • 26.
    LOADING • AFTER SYNCHRONISATIONINITIAL LOAD WILL BE 30 MW.HOLD IT FOR 30 MIN AND CHEK THE VIBRATION, BEARING TEMP, DIFF EXPANSION, CASING EXPANSION. • CHARGE EXTRACTION STEAM TO DEAERATOR. • TAKE MORE OIL GUNS IN EF/AB ELEVETION. • TAKE PA FANS & SEAL AIR FAN. • AFTER ACHIEVING FURNACE TEMP. MORE THEN 450°C. TAKE COAL MILL-B AT. STEAM T/PR 380°C/8.7 MPA. • INCREASE FUEL FLOW MAINTAINING STEAM TEMP.& RAISE LOAD • AT 70 MW IP TO HP CHANGE OVER. CV’S WILL START OPENING, CLOSE THE BDV AND VENTILATING VALVE. • INCREASE THE LOAD AT 3MW/MIN • CLOSE THE HP-LP BYPASS GRADULLY.
  • 27.
    660 LOAD (MW) 350 660 MW 495 330MW 330 198MW 165 60MW 33MW 400 450 500 MINUTES 550 600 650 MILL-F CUTIN (540MW) MILL-E CUT IN (430MW) MILL-D CIT IN (300MW) OIL GUN CUT OUT (260MW) MILL-A CUT IN(210MW) WET TO DRY CHANGE OVER 2ND TDBFP CUT IN(180MW) HPH CHARGED(150 MW) MILL-C CUT IN AT 100MW IP TO HP CHANGE OVER (70MW MILL-B CUT IN SYNCHRONISE &CHARGE D/A
  • 28.
    FROM IPT EXHAUST LPTA 2nd LPT B 2nd 5th 5th 6th 6th 5th 4th 4th 5th 6th 6th LP HEATER 7A LP HEATER 7B LP HEATER 8A LP HEATER 8B CONDENSER CONDENSER HP HEATER LP HEATER 5 5 HP HEATER LP HEATER 6 6
  • 29.
    TDBFP START UP •TAKE ONE TDBFP IN SERVICE( CHANGE OVER WITH MD BFP) WHILE DRIVING STEAM IS AVAILABLE. SECOND TD BFP WILL BE TAKEN AT 180 MW. • WARM UP THE TURBINE. • SLOWLY OPEN THE AUX STEAM MOV TO TURBINE. • PARAMETERS FOR ROLLING TDBFP. STEAM PRESSURE: 0.6 ~ 1.3MPA, STEAM TEMP: 50 DEG C MORE THAN CASING TEMP. • ROLL THE TDBFP AS PER PROCEDURE. • GIVE THE TARGET SPEED 500 RPM AND THAN TO 1000 HOLD FOR 40 MIN.CHECK THE TSI PARAMETER • WHEN SPEED REACHES 2840 RPM, GIVE REQUEST COMMAND FROM FW MENU. THEN SELECT CCS CONTROL IN FROM MEH MENU.
  • 30.
    TDBFP STEAM SOURCES HP IP 1.12Mpa 378 ºC 1.3 MPa 350 ºC Aux. Steam Aux. Steam Header Header To CRH M Changeover Valve E E M M M M From CRH E E M M 4 MPa 315.3 ºC TDBFP-B To Condenser Deaerator Deaerator TDBFP-A Booster pumps
  • 31.
    LOADING • TAKE THEMILL-C IN SERVICE AT 100 MW. STEAM T/PR:400°C/8.7 MPA. • GRADUALLY WITH DRAW THE OIL SUPPORT AS PER THE FLAME CONDITION. • INCREASE THE LOAD TO 150 MW AND TAKE THE HPH-3, HPH-2 & HPH-1 IN SERVICE. MS T/PR 410°C/8.7 MPA. • AT 180 MW TAKE SECOND TDBFP IN SERVICE.
  • 32.
    MS LINE HRH LINE IPEXHAUST CRH LINE 9th stage 5th stage TDBFP A HP HEATER 1 HP HEATER 2 HP HEATER HP HEATER 3 3 DEAERATOR TDBFP B
  • 33.
    PHASE CHANGE FROMWET TO DRY MODE • DURING LOAD RAISING >25% BMCR, THE BCP FLOW AND FEED WATER FLOW TO BE MONITORED CLOSELY. • THE BCP FLOW NEED TO BE ADJUSTED W.R.T SEPERATOR TANK LEVEL AND THE SAME FLOW TO BE ADJUSTED IN FEED WATER FLOW TO MAINTAIN TOTAL FEED WATER FLOW TO ECONOMISER CONSTANT. • WHEN BOILER STEAMING RATE RISES TO >30% BMCR, W.R.T FUEL FIRING, THE SEPERATOR LEVEL REDUCES . • ONCE THE CONDITION FULFILLS THE BCP STOPS AND FEED FLOW CONTROL CHANGES OVER FRS. • AFTER STOPPING BCP IT ACTS AS SUB-CRITICAL ONCE THROUGH“. • WHEN THE STEAM PR REACHES 22.1 MPA IT IS IN “SUPERCRITICAL ZONE”
  • 34.
    LOADING • TAKE MILL-AAT 210 MW. • CUT THE OIL SUPPORT AT 260 MW AS PER THE FLAME CONDITION. • TAKE MILL-D AT 300 MW. MS T/PR 475°C/10 MPA. • TAKE MILL-E AT 430 MW. MS T/PR 566°C/17 MPA. • TAKE MILL-F AT 540 MW. MS T/PR 566°C/24.1 MPA. • INCREASE THE LOAD TO “FULL LOAD 660 MW” GRADUALLY.
  • 35.
    Boiler Design Parameters NO. Parameters 1 100%BMCR Coal consumption (Design) Unit 390.37 t/h 2 Design fuel 3 Superheated steam flow 2111 t/h 4 Superheater outlet pressure 25.4 MPa 5 Superheater outlet temperature 569 ℃ 6 Reheated steam flow 1749.1 t/h 7 Reheater inlet pressure 4.73 MPa 8 Reheater outlet pressure 4.49 MPa 9 Reheater inlet temperature 324 ℃ 10 Reheater outlet temperature 569 ℃ Feedwater pressure 28.8 MPa.g 11 Feedwater temperature 280 ℃ 12 Separator’s steam temperature 421 ℃ 153.3 ℃ 147.2 ℃ 13 14 Air preheater’s outlet air temperature, uncorrected After correcting Calculating thermal efficiency of boiler Indian coal 87.19% ( BMCR )
  • 36.
    TURBINE PARAMETERS Steam AdmissionParameters at Turbine Inlet HPT IPT LPT Pressure (MPa) 24.2 3.961 1.12 I/L Temp (Deg C) 566 566 378 O/L Temp(deg C) 315.3 378 Steam Flow (tph) 1959.25 1649 TURBINE HEAT RATE( KCL/KWH) 1885 No of Stop valves 2 2 No of Control valves 4 4
  • 37.
    TURBINE AT FULLLOAD 3.96MPa / 566°c HRH 24.2MPa/566ºC 1.12MPa / 378°c RSV MS LINE MSV CV CV CV TO BLR RH CV CRH HPT IPT LPT #1 LPT #2 CRH RCV CV CV MSV MS LINE HRH CV CV RCV CV CONDENSOR A RSV RSV CONDENSOR B GEN
  • 38.
    SHUT DOWN • EXCEPTIN AN EMERGENCY, LOAD SHOULD BE REDUCED GRADUALLY. • CUT THE MILL-F AT 540 MW. • CUT THE MILL-E AT 470MW. • CUT THE MILL-D AT 300 MW. • TAKE OIL SUPPORT FOR FURNACE STABILITY ( AT THE TIME OF 3 MILL OPERATION). • CUT THE MILL-A AT 210 MW. • TAKE THE HPH-1,2,3 OUT OF SERVICE. • WHEN THE LOAD < 30% BOILER COMES IN WET MODE FROM DRY MODE. START THE BCP AND MAINTAIN THE SEPEARTOR LEVEL.
  • 39.
    SHUT DOWN • WHENTHE LOAD HAS DECREASED TO 20% OF RATED LOAD TRIP THE TURBINE ON TURBINE PROTECTION. THIS CLOSES THE THROTTLE VALVES, GOVERNOR VALVES, REHEAT STOP VALVES AND INTERCEPTOR VALVES • CHECK DRAIN VALVES OPENS IN AUTO. • HP LP BYPASS VALVE OPENS TO MAINTAIN THE FLOW. • REDUCE THE BOILER LOAD GRADULLY. • TRIP THE BOILER. • THE VACUUM BREAKER VALVES SHOULD NOT BE OPENED UNTIL THE TURBINE UNIT HAS COASTED DOWN. • VACUUM SHOULD BE KILLED BEFORE GLAND SEALING STEAM IS SHUT OFF. • AUX OIL PUMP STARTS IN AUTO AT 2850 RPM. • JOP START IN AUTO AT 1200 RPM.
  • 40.
    SHUT DOWN • WHENTHE VACUUM REACHES ZERO, SHUT OFF THE SEALING STEAM TO THE GLAND STEAM CONTROL VALVES. • SHUT DOWN THE GLAND STEAM CONDENSER EXHAUSTER. SHUT DOWN CONDENSATE PUMP. • SHUT DOWN THE VACUUM PUMP. • SHUT OFF THE COOLING WATER SUPPLY TO THE GENERATOR HYDROGEN COOLERS. • ENSURE THAT BARRING GEAR HAS CUT IN.
  • 41.
  • 42.
  • 43.

Editor's Notes