Thyroid Nodules and Cancer
Epidemiology
• Thyroid nodules are very common
– Palpable nodules
• 5% of women
• 1% of men
– Ultrasound series
• 19-67%
– Autopsy series
• 37-57%
• The prevalence of nodules increases with age
• Prevalence in women 1.5-1.7 times higher than men
ATA guidelines
Etiology of Benign Nodules
• Focal thyroiditis
• Benign adenomas – follicular and hurthle cell
• Thyroid, parathyroid, thyroglossal cysts
• Post surgical/radiation remnant hyperplasia
• Rare: teratoma, lipoma, hemangioma
Thyroid Nodules
Thyroid cancer which occurs in 5–15% of nodules
Type Frequency Prognosis
PTC 80% 30-year survival 95%
Follicular (including Hurthle
cell)
10% 30-year survival 85%
Medullary 5% 10-year survival 65%
Anaplastic 3% 5-year survival 5%
Miscellaneous (lymphoma,
fibrosarcoma,SCC, teratomas,
metastatic carcinomas)
1%
Thyroid Cancer Risk Factors
– Extremes of Age
• Thyroid nodules in children are twice as likely to be malignant
• In adults, higher rate of malignancy if age > 60
– Sex
• Malignancy rate 2x higher in men compared to women (8% vs 4%)
– Family history
• FHx of a thyroid cancer syndrome (eg, familial polyposis, Carney
Complex, MEN type 2)
• 10-fold increased risk of thyroid cancer in first degree relatives of
thyroid cancer patients
Uptodate: ‘’Overview of thyroid nodule formation’’
Thyroid Cancer Risk Factors
Clinical signs
– Rapid growth, fixation of the nodule to surrounding tissues, new onset
hoarseness or vocal cord paralysis, or the presence of ipsilateral
cervical lymphadenopathy
• Radiation Explosure
– Most important RF = radiation exposure during childhood
– ~25% have thyroid nodules
• ~33% have malignant nodules
– No evidence that radiation-associated thyroid cancers are more
aggressive than other thyroid cancers
Thyroid cancer risk factors
• Radiation exposure - potential sources:
– Medical uses of radiation (eg, childhood malignancies)
– Atomic weapons (eg, Nagasaki/Hiroshima, Japan 1945), or nuclear
power plant accidents (eg, Chernobyl 1986, Fukushima Daiichi nuclear
disaster 2011)
– Ionizing radiation to treat benign conditions of the head and neck in
1950s
Thyroid Function Tests
1. TSH
2. Free T4
3. Free T3
4. Anti-Thyroid Antibodies
5. Nuclear Scintigraphy
6. FNAC of nodule
2015 American Thyroid Association Management Guidelines for Adult
Patients with Thyroid Nodules and Differentiated Thyroid Cancer
Investigations
• Laboratory tests
 Serum TSH
 If low  radionuclide thyroid scan
 Either 123I or 99mTc pertechnetate
 Otherwise  Further evaluation for possible FNA
 TSH level correlates to risk of thyroid cancer
Thyroid Cancer and TSH
TSH (mU/L) Prevalence of thyroid cancer
(%)
< 0.4 2.8%
0.4 – 0.9 3.7%
1.0 – 1.7 8.4%
1.8 – 5.5 12.3%
> 5.5 29.7%
Boelaert K, Horacek J, Holder RL, et al. Serum thyrotropin concentration as a novel
predictor of malignancy in thyroid nodules investigated by fine-needle aspiration.
J Clin Endocrinol Metab 2006; 91:4295.
Investigations
• Laboratory tests
 Serum thyroglobulin (Tg)
 Can be elevated in most thyroid diseases
 Insensitive and nonspecific test for thyroid cancer
 Not recommended as part of the initial evaluation
Investigations
• Serum calcitonin
 Screening with calcitonin may detect MTC at an earlier stage (likely
present if level > 100 pg/mL)
 But also detects C-cell hyperplasia and micromedullary carcinoma
(clinical significance uncertain)
 ATA: Cannot recommend either for or against routine measurement
 False-positive results:
 hypercalcemia, hypergastrinemia, neuroendocrine tumors, renal
insufficiency, papillary and follicular thyroid carcinomas, goiter, and
chronic autoimmune thyroiditis
 prolonged treatment with omeprazole (greater than two to four
months), beta-blockers, and glucocorticoids
Investigations
• Fine-needle aspiration (FNA)
 Most accurate and cost effective
 Sensitivity 76-98%, specificity 71-100%
 Prior to FNA, only 15% of resected nodules were malignant
 With FNA, malignancy rate of resected nodules > 50%
 False positive and non-diagnostic cytology rates lowered with US guidance
2015 American Thyroid Association Management Guidelines for Adult
Patients with Thyroid Nodules and Differentiated Thyroid Cancer
Ultrasound
• Hypoechoic
• Increased central vascularity
• Incomplete halo
• Microcalcifications
• Irregular borders
• Taller than wide (transverse
view)
• Suspicious lymph nodes
• Hyperechoic
• Peripheral vascularity
• Complete Halo
• Comet-tail
• Large, coarse calcifications
High Risk Features Low Risk Features
Central Vascularity
Microcalcifications
Irregular Borders
Taller Than Wide
Comet-tail Artifact
2014 ATA GUIDELINES ON THYROID NODULES AND DTC
2015 American Thyroid Association Management Guidelines for Adult
Patients with Thyroid Nodules and Differentiated Thyroid Cancer
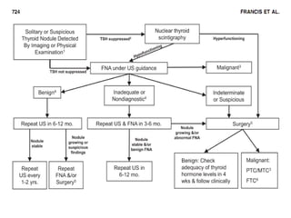
Management of Thyroid Nodules Detected at US
2015 American Thyroid Association Management Guidelines for Adult
Patients with Thyroid Nodules and Differentiated Thyroid Cancer
2015 American Thyroid Association Management Guidelines for Adult
Patients with Thyroid Nodules and Differentiated Thyroid Cancer
2015 American Thyroid Association Management Guidelines for Adult
Patients with Thyroid Nodules and Differentiated Thyroid Cancer
Management of Thyroid Nodules Detected at US
2015 American Thyroid Association Management Guidelines for Adult
Patients with Thyroid Nodules and Differentiated Thyroid Cancer
2015 American Thyroid Association Management Guidelines for Adult
Patients with Thyroid Nodules and Differentiated Thyroid Cancer
AACE/AME/ETA Guidelines
GUIDELINES FOR THE MANAGEMENT OF THYROID CANCER 2014
2015 American Thyroid Association Management Guidelines for Adult
Patients with Thyroid Nodules and Differentiated Thyroid Cancer
Guidelines for the management of thyroid cancer
Clinical Endocrinology
pages 1-122, 3 JUL 2014 DOI: 10.1111/cen.12515
http://onlinelibrary.wiley.com/doi/10.1111/cen.12515/full#cen12515-fig-0004
Guidelines for the management of thyroid cancer
Clinical Endocrinology
pages 1-122, 3 JUL 2014 DOI: 10.1111/cen.12515
http://onlinelibrary.wiley.com/doi/10.1111/cen.12515/full#
Thyroid nodules and cancer

Thyroid nodules and cancer

  • 1.
  • 3.
    Epidemiology • Thyroid nodulesare very common – Palpable nodules • 5% of women • 1% of men – Ultrasound series • 19-67% – Autopsy series • 37-57% • The prevalence of nodules increases with age • Prevalence in women 1.5-1.7 times higher than men ATA guidelines
  • 4.
    Etiology of BenignNodules • Focal thyroiditis • Benign adenomas – follicular and hurthle cell • Thyroid, parathyroid, thyroglossal cysts • Post surgical/radiation remnant hyperplasia • Rare: teratoma, lipoma, hemangioma
  • 5.
    Thyroid Nodules Thyroid cancerwhich occurs in 5–15% of nodules Type Frequency Prognosis PTC 80% 30-year survival 95% Follicular (including Hurthle cell) 10% 30-year survival 85% Medullary 5% 10-year survival 65% Anaplastic 3% 5-year survival 5% Miscellaneous (lymphoma, fibrosarcoma,SCC, teratomas, metastatic carcinomas) 1%
  • 6.
    Thyroid Cancer RiskFactors – Extremes of Age • Thyroid nodules in children are twice as likely to be malignant • In adults, higher rate of malignancy if age > 60 – Sex • Malignancy rate 2x higher in men compared to women (8% vs 4%) – Family history • FHx of a thyroid cancer syndrome (eg, familial polyposis, Carney Complex, MEN type 2) • 10-fold increased risk of thyroid cancer in first degree relatives of thyroid cancer patients Uptodate: ‘’Overview of thyroid nodule formation’’
  • 7.
    Thyroid Cancer RiskFactors Clinical signs – Rapid growth, fixation of the nodule to surrounding tissues, new onset hoarseness or vocal cord paralysis, or the presence of ipsilateral cervical lymphadenopathy • Radiation Explosure – Most important RF = radiation exposure during childhood – ~25% have thyroid nodules • ~33% have malignant nodules – No evidence that radiation-associated thyroid cancers are more aggressive than other thyroid cancers
  • 8.
    Thyroid cancer riskfactors • Radiation exposure - potential sources: – Medical uses of radiation (eg, childhood malignancies) – Atomic weapons (eg, Nagasaki/Hiroshima, Japan 1945), or nuclear power plant accidents (eg, Chernobyl 1986, Fukushima Daiichi nuclear disaster 2011) – Ionizing radiation to treat benign conditions of the head and neck in 1950s
  • 9.
    Thyroid Function Tests 1.TSH 2. Free T4 3. Free T3 4. Anti-Thyroid Antibodies 5. Nuclear Scintigraphy 6. FNAC of nodule
  • 10.
    2015 American ThyroidAssociation Management Guidelines for Adult Patients with Thyroid Nodules and Differentiated Thyroid Cancer
  • 11.
    Investigations • Laboratory tests Serum TSH  If low  radionuclide thyroid scan  Either 123I or 99mTc pertechnetate  Otherwise  Further evaluation for possible FNA  TSH level correlates to risk of thyroid cancer
  • 12.
    Thyroid Cancer andTSH TSH (mU/L) Prevalence of thyroid cancer (%) < 0.4 2.8% 0.4 – 0.9 3.7% 1.0 – 1.7 8.4% 1.8 – 5.5 12.3% > 5.5 29.7% Boelaert K, Horacek J, Holder RL, et al. Serum thyrotropin concentration as a novel predictor of malignancy in thyroid nodules investigated by fine-needle aspiration. J Clin Endocrinol Metab 2006; 91:4295.
  • 13.
    Investigations • Laboratory tests Serum thyroglobulin (Tg)  Can be elevated in most thyroid diseases  Insensitive and nonspecific test for thyroid cancer  Not recommended as part of the initial evaluation
  • 14.
    Investigations • Serum calcitonin Screening with calcitonin may detect MTC at an earlier stage (likely present if level > 100 pg/mL)  But also detects C-cell hyperplasia and micromedullary carcinoma (clinical significance uncertain)  ATA: Cannot recommend either for or against routine measurement  False-positive results:  hypercalcemia, hypergastrinemia, neuroendocrine tumors, renal insufficiency, papillary and follicular thyroid carcinomas, goiter, and chronic autoimmune thyroiditis  prolonged treatment with omeprazole (greater than two to four months), beta-blockers, and glucocorticoids
  • 15.
    Investigations • Fine-needle aspiration(FNA)  Most accurate and cost effective  Sensitivity 76-98%, specificity 71-100%  Prior to FNA, only 15% of resected nodules were malignant  With FNA, malignancy rate of resected nodules > 50%  False positive and non-diagnostic cytology rates lowered with US guidance
  • 19.
    2015 American ThyroidAssociation Management Guidelines for Adult Patients with Thyroid Nodules and Differentiated Thyroid Cancer
  • 21.
    Ultrasound • Hypoechoic • Increasedcentral vascularity • Incomplete halo • Microcalcifications • Irregular borders • Taller than wide (transverse view) • Suspicious lymph nodes • Hyperechoic • Peripheral vascularity • Complete Halo • Comet-tail • Large, coarse calcifications High Risk Features Low Risk Features
  • 26.
  • 27.
  • 28.
  • 29.
  • 30.
  • 33.
    2014 ATA GUIDELINESON THYROID NODULES AND DTC
  • 35.
    2015 American ThyroidAssociation Management Guidelines for Adult Patients with Thyroid Nodules and Differentiated Thyroid Cancer
  • 36.
    Management of ThyroidNodules Detected at US
  • 38.
    2015 American ThyroidAssociation Management Guidelines for Adult Patients with Thyroid Nodules and Differentiated Thyroid Cancer
  • 44.
    2015 American ThyroidAssociation Management Guidelines for Adult Patients with Thyroid Nodules and Differentiated Thyroid Cancer
  • 46.
    2015 American ThyroidAssociation Management Guidelines for Adult Patients with Thyroid Nodules and Differentiated Thyroid Cancer
  • 48.
    Management of ThyroidNodules Detected at US
  • 49.
    2015 American ThyroidAssociation Management Guidelines for Adult Patients with Thyroid Nodules and Differentiated Thyroid Cancer
  • 50.
    2015 American ThyroidAssociation Management Guidelines for Adult Patients with Thyroid Nodules and Differentiated Thyroid Cancer
  • 56.
  • 57.
    GUIDELINES FOR THEMANAGEMENT OF THYROID CANCER 2014
  • 58.
    2015 American ThyroidAssociation Management Guidelines for Adult Patients with Thyroid Nodules and Differentiated Thyroid Cancer
  • 59.
    Guidelines for themanagement of thyroid cancer Clinical Endocrinology pages 1-122, 3 JUL 2014 DOI: 10.1111/cen.12515 http://onlinelibrary.wiley.com/doi/10.1111/cen.12515/full#cen12515-fig-0004
  • 60.
    Guidelines for themanagement of thyroid cancer Clinical Endocrinology pages 1-122, 3 JUL 2014 DOI: 10.1111/cen.12515 http://onlinelibrary.wiley.com/doi/10.1111/cen.12515/full#