AFC 45,75 MHz Sound 4,5 MHz Ratio AF
- (AFT) Filter detector sound IF detector Amplifier
Tunerr Picture IF Video Video Delay Line Out to Y
amplifiers detector amplifier amplifier
Horisontal Out
to H Osilator
Horisontal
Chroma Chroma AGC Stages AFC
detector amplifier
Vertical Out to V
Osilator
Color Killer Syncron (B - Y)
Chroma BPF H pulse separator demodulator Out
to V IN
Burst
Burst Separator 3,58 MHz phase APC 3,58 MHz 900
phase (R - Y)
discriminator Circuit Local osilator shifter demodulator
TEKNIK RADIO
HF FREQUENCY
TRANSMITTER &
RECEIVER
VHF FREQUENCY
TRANSMITTER &
RECEIVER
UHF FREQUENCY
TRANSMITTER &
RECEIVER
1. Noise
Pengantar
Jenis-jenis noise
Formula
S/N
2. Osilator
Penguatan dan feedback positif
Osilator tipe phase shift
Osilator kristal
VCO
Stabilitas dan Synthesis frekuensi
3. Modulasi, transreceiver AM
Modulasi Sudut
Modulasi frekuensi
FM Sinusoida
Spektrum
Phase modulasi
Modulasi phase digital
FM transmitter
FM receiver
Stereo FM
Modulasi pulsa
Faksimili
Transmisi faks
Transmisi sinyal telegrafik
Televisi
Scanning, pixel, bandwidth
Sinyal televisi
Receiver televisi BW
Receiver televisi berwarna
Sistem televisi
HDTV
Aspek rasio
1. Noise
Pengantar
Jenis-jenis noise
Formula
S/N
2. Osilator
Penguatan dan feedback positif
Osilator tipe phase shift
Osilator kristal
VCO
Stabilitas dan Synthesa frekuensi
3. Modulasi, transreceiver AM
1. Noise: merupakan fenomena natural yang muncul
pada sistem telekomunikasi sebagai akibat adanya
intermittent atau crakling pada output.
2. Macam-macam noise:
Noise termal - Avalanche noise
Shot noise - Bipolar transistor noise
Partisi noise - FET noise
Low frekuensi atau flicker noise
3. Formula:
E2
n
= 4 RkTBn
En
= tegangan noise rms
R = resitansi pada konduktor
T = Temperatur konduktor, Kelvins
Bn
= Bandwidth noise, Hz
k = konstanta Bolzmann’s
= 1.38 x 10 –23
J/K
En
= √ 4Rk
TBn
Pn
= k TBn
I2
n
= 4GkTBn
G = 1/R
Formula:
1. Resistor seri: 3. Ekivalen noise bandwidth:
E2
n = 4 Rser kTBn V2
n = 4rkTBn
= 4 (R1 + R2 + R3 + ….)kTBn = 4rQ2
kTδ f
= E2
n1 + E2
n2 + E2
n3 = 4rDkT∆ f
S = Ps
N Pn
V2
s
V2
n
En = √ En1 + En2 + En3 RD = Q/ωoC
Bn = 1/4RDC
2. Resistor paralel: Bn = π B 3 dB
I2
n = 4Gpar kTBn 2
= 4(G1 + G2 + G3+ ……)kTBn V2
n = 4RDkT x 1/4RDC
= I2n1 + I2n2 + I2n3 + … = kT
E2
n = 4Rpar kTBn C
4. Shot noise: disebabkan random fluktuasi dari penyimpangan potensial barrier arus searah I2
n = 2 IdcqeBn ampere2
5. Perbandingan S/N
Vns = √ 4RskToBn (N/S)o = (Pn1/Ps) + (Pn2/Ps) +…….
S/N = 20 log Vs/Vn = (N/S)1 +(N/S)2 + …..
(N/S)o dB = 10 log Ps/MPn = (N/S)1
= (S/N)1 dB – (M) dB
6. Faktor noise: mempertimbangkan suhu ruang To = 290 K pada input amplifier.
Pni = kToBn (S/N)in = Psi/kToBn Pso = GPsi Pno = GkToBn
F = Perbandingan daya S/N pada input/Perbandingan daya S/N pada output
F =
Psi x Pno = Pno Pno = FGkToBn
kToBn GPsi GkToBn
Noise figure = (F) dB = 10 log F
7. Noise input amplifier dalam istilah F
Pni = Pno/G = FkToBn Pna = FkToBn - kToBn = (F - 1) kToBn
8. Faktor noise pada amplifier di dalam kaskade: (Friis’s formula)
Pni2= F1G1kToBn + (F2 – 1) kToBn Pno2= G2Pni2 = G2(F1G1kToBn + (F2 – 1) kToBn )
Pno= FGkToBn F = F1 + (F2-1)/G1 F = F1 + (F2 – 1)/G1 + (F3 – 1)/G1G2 + …
Komunikasi adalah proses dasar perubahan informasi. Elemen-elemen
penting dari komunikasi adalah transmitter, kanal komunikasi atau
medium, receiver dan noise.
Transmitter adalah seperangkat desain rangkaian dan komponen-
komponen elektronik yang digunakan mengubah informasi
berbentuk sinyal untuk ditransmisikan melalui medium komunikasi.
Input pesan
Kanal komunikasi merupakan medium yang digunakan sebagai
perantara sinyal dari satu tempat ke tempat lain.
Radio adalah seperangkat secara umum digunakan pada beberapa
bentuk komunikasi tanpa kabel dari satu titik ke tempat lain.
Receiver adalah seperangkat rangkaian dan komponen-komponen yang
digunakan untuk menerima pesan dari kanal dan mengubah ke
dalam suatu bentuk tertentu sehingga sampai pada orang lain.
Nama Frekuensi Panjang gelombang
ELF 30-330 Hz 107
-106
meter
Voice frequency (VF) 300-3000 Hz 106
-105
meter
Very Low Frequency (VLF) 3-30 KHz 105
-104
meter
Low Frequency (LF) 30-300 KHz 104
-103
meter
Medium Frequency (MF) 300 KHz-3 MHz 103
-102
meter
High Frequency (HF) 3-30 MHz 102
-101
meter
Very High Frequency (VHF) 30-300 MHz 101
-1 meter
Ultra High Frequency (UHF) 300MHz-3 GHz 1-10-1
meter
Super High Frequency (SHF) 3-30 GHz 10-1
-10-2
meter
Extremely High Frequency (SHF) 30-300 GHz 10-2
-10-3
meter
Infrared ____ 0.7 - 10 µmeter
Visible Spectrum ____ 0.4 x 10-6
-
0.8 x 10-6
meter
A. Pemakaian spektrum frekuensi:
1. ELF : Frekuensi jala-jala listrik (50 Hz – 60 Hz)
2. VF : Telepon
Kanal
Komunikasi
Transmitte
r (TX)
Receiver
Noise
Pesan
3. VLF : Musik, dan transmisi radio VLF hingga angkatan laut
4. LF : Disebut frekuensi subcarrier digunakan untuk pelayanan
komunikasi penerbangan dan navigasi
5. MF : broadcasting radio AM dan aplikasi komunikasi
penerbangan dan navigasi
6. HF : Radio SW, radio pemerintah dan militer, komunikasi dua
jalur, radio amatir dan komunikasi CB.
7. VHF : Radio mobil, komunikasi penerbangan dan navigasi,
boad-casting radio FM, dan televisi kanal 2 sampai
dengan 13.
8. UHF : TV UHF kanal 14 s.d 83, telepon selular, pelayanan
militer, pelayanan radar dan navigasi, radio amatir. Di
atas 1 GHz digunakan untuk microwave.
9. SHF : Komunikasi satelit dan radar dan beberapa saluran
komunikasi radio dua jalur.
10.EHF : Komunikasi satelit, pengembangan teknologi
11.Infrared : remote control , astronomi hingga mendeteksi bintang.
12.Visible spectrum: Laser, sinar X, Sinar Gamma, dan sinar Cosmis.
B. Bandwidth adalah bagian spektrum gelombang elektromagnetik yang
digunakan untuk sinyal. Jangkauan frekuensi sinyal ditransmisikan
pada frekuensi kerja rangkaian elektronik. Bandwidth (BW)
merupakan perbedaan antara pembatasan frekuensi di atas dan di
bawah jangkauan operasi perangkat.
BW = f2 – f 1
Informasi adalah pembawa di modulasi pada spektrum gelombang
elektromagnetik yang menghasilkan sinyal pada frekuensi pembawa.
Sedangkan proses modulasi yang menyebabkan sinyal lain disebut
sideband.
Modulasi adalah proses memodifikasi karakteristik satu sinyal terhadap
beberapa karakteristik sinyal yang lain. Sinyal informasi berupa,
suara, gambar, data biner, dan beberapa informasi yang digunakan
agar dimodifikasi menjadi sinyal frekuensi tinggi disebut sinyal
pemodulasi.
Sinyal frekuensi tinggi yang dimodulasi disebut pembawa atau
gelombang dimodulasi.
Sinyal AC sinusoida: vc = Vc sin 2 π fc t
Sinyal pemodulasi gelombang sinusoida: vm = Vm sin 2 π fm t
Penjumlahan sinyal: v1 = Vc + vm
v1 = Vc + Vm sin 2 π fm t
v2 =v1 sin 2 π fc t
v2 = (Vc + Vm sin 2 π fm t ) sin 2 π fc t
= Vc sin 2 π fc t + (Vm sin 2 π fm t)( sin 2 π fc t)
Carrier + Modulasi + carrier
Indek modulasi: Vm harus lebih kecil dibandingkan dengan Vc karena
hubungan antara amplitudo dengan carrier akan sangat penting.
m = Vm/Vc
Sideband dan domain frekuensi:
fUSB = fc + fm
fLSB = fc – fm
v2 = Vc sin 2 π fc t + (Vm sin 2 π fm t)( sin 2 π fc t)
Sin A sin B = Cos (A-B)
–
Cos (A+B)
2 2
e2 = Vc sin 2 π fc t + (Vm sin 2 π t ( fc - fm) - (Vm sin 2 πt ( fc + fm)
2 2
Distribusi daya AM: PT = Pc + PLSB + PUSB
Ps = PLSB = PUSB = P
c
(m2)
4
PT = Pc (1 + (m2) )
2
Surabaya, 20-9-1999
Tugas:
Informasi/Sinyal
modulasi vm
Modulator
Vc sin 2 π fc t +
(Vm sin 2 π fm t)( sin 2 π fc t)
Sinyal Carrier
Vc
Output
PERTEMUAN - III
1. Radiasi pemancar sebesar 9 kW dengan pembawa tanpa modulasi dan
10,125 kW pada saat pembawa dimodulasi sinusoida. Hitunglah indeks
modulasi, persen modulasi. Hitunglah power radiasi total jika gelombang
sinus diberi modulasi sebesar 40%.
2. Cermati blok diagram berikut ini:
RF X-tal
Osc
Class A
RF Buffer
Amp.
Class C
RF Power
Amp.
Class C
RF Out
amp
Class B
RF Lin
Power
amp
AF Procc
& Filter
AF Pre
Amp
AF Class B
PA
Mod (AF
Class B
Out amp
3. Hitunglah persen power yang tersimpan pada saat pembawa dan salah
satu sisi bidang ditekan di dalam gelombang AM dimodulasi sebesar
(a) 100% dan (b) 50%.
4. Tegangan sinyal vs = 25 sin 1000t dan tegangan pembawa vc = 5 sin (4
x 106
t) digunakan sebagai input resistansi nonlinear yang memiliki
karakteristik arus output-tegangan input yang dapat digambarkan
sebagai io = (10 + 2 vi – 0.2 vi
2
) mA. Dengan menggunakan subsitusi
persamaan 4.8 hitunglah amplitudo dan frekuensi semua komponen di
dalam arus output dari resistansi nonlinear. Hitunglah persen modulasi
jika menggunakan asumsi arus output mengalir pada rangkaian penala
maka hanya komponen AM yang dihasilkan?
5. Sistem SSB phase-shift dengan frekuensi audio 500 Hz hanya pada
880. Berapakah penguatan yang dibutuhkan pada frekuensi bidang sisi
rendah yang tidak diinginkan?
MODULASI SUDUT
Di dalam modulasi sudut, sinyal informasi dapat digunakan pada
beberapa frekuensi pembawa yang dinamakan modulasi frekuensi, atau
pemakaian beberapa sudut phase yang tertinggal atau mendahului yang
dinamakan modulasi phase. Phase dan frekuensi merupakan parameter dari
kedua fungsi waktu yang secara umum disebut modulasi sudut. Modulasi
frekuensi dan phase keduanya hampir serupa tetapi memiliki beberapa
perbedaan. Dibandingkan dengan modulasi amplitudo, modulasi frekuensi
memiliki beberapa keuntungan. Di antaranya, perbandingan S/N dapat
ditingkatkan tanpa menambah daya pemancar, interferensi penerima dapat
dengan mudah ditekan, proses modulasi dapat ditempatkan pada bagian daya
level rendah di dalam pemancar dalam jumlah daya pemodulasi yang besar.
MODULASI SUDUT
Di dalam modulasi sudut, sinyal informasi dapat digunakan pada
beberapa frekuensi pembawa yang dinamakan modulasi frekuensi, atau
pemakaian beberapa sudut phase yang tertinggal atau mendahului yang
dinamakan modulasi phase. Phase dan frekuensi merupakan parameter dari
kedua fungsi waktu yang secara umum disebut modulasi sudut. Modulasi
frekuensi dan phase keduanya hampir serupa tetapi memiliki beberapa
perbedaan. Dibandingkan dengan modulasi amplitudo, modulasi frekuensi
memiliki beberapa keuntungan. Di antaranya, perbandingan S/N dapat
ditingkatkan tanpa menambah daya pemancar, interferensi penerima dapat
dengan mudah ditekan, proses modulasi dapat ditempatkan pada bagian daya
level rendah di dalam pemancar dalam jumlah daya pemodulasi yang besar.
Sinyal
Pemodulasi
R 1
Carrier R 2
.
R 3
D 1
C L
Output AM
Modulasi Amplitudo dengan Diode
Rangkaian Modulasi Amplitudo: Vam = Vc sin 2π fct + (Vm sin 2 π f m t) sin 2 π fct
m = Vm/Vc Vm = m Vc
Vam = Vc sin 2π fct + (Vc + m Vc sin 2 π f m t)
= Vc sin 2π fct ( 1+ m Vc sin 2 π f m t)
Terdapat dua metode dasar untuk menghasilkan modulasi amplitudo, yaitu:
Pertama, memperbesar pembawa dengan penguatan atau faktor penguatan
hingga variasi sinyal pemodulasi.
Kedua, mixer linear penjumlahan aljabar pembawa dan sinyal-sinyal pemodulasi
dan menggunakan sinyal komposit pada rangkaian. Semua modulator
bergantung pada salah satu atau kedua metode.
Pada gambar modulasi amplitudo dengan diode, pembawa digunakan untuk
resistor input satu dan sinyal pemodulasi pada resistor lainnya. Sinyal dicampur
melalui R3. Rangkaian ini menyebabkan dua buah sinyal dicampur secara linear
yaitu dijumlahkan secara aljabar. Kedua sinyal pembawa dan pemodulasi
berbentuk gelombang sinus, bentuk gelombang akan dihasilkan pada junction
dua resistor.
Arusi Tegangan v I = av2
MODULASI FREKUENSI
Sinyal pemodulasi em(t) digunakan pada beberapa frekuensi pembawa.
em(t) dapat dihasilkan dari tegangan pada kapasitor voltage-dependent hingga
mengatur frekuensi osilator.
Contoh: Buatlah sketsa kurve f(t) pada frekuensi gelombang pembawa
dimodulasi pada 1 kHz gelombang persegi yang memiliki komponen dc dan
tegangan puncak-ke-puncak sebsaer 20 V. Deviasi frekuensi dibuat konstan
sebesar 9 kHz/V.
FM SINUSOIDE
Beberapa karakteristik penting dari FM dapat diketahui dengan analisis
modulasi sinusoide. em(t) = Em max cos 2π fm t
fi(t) = fc + kem (t)
= fc + kem max cos 2π fm t
= fc + ∆ f cos 2π fm t dimana deviasi frekuensi ∆ f = kEm max
Gambaran pembawa dimodulasi sinusoide adalah:
e(t) = Ec max cos θ (t)
= Ec max cos (2π fc t + 2π ∆ f ∫
t
cos 2π fm t dt
= Ec max cos (2π fc t + ∆ f sin 2π fm t)
f
m
Indeks modulasi FM = β = ∆ f/fm dan persamaan gelombang
dimodulasi sinusoide adalah sebagai berikut:
e(t) = Ec max cos (2π fc t + β sin 2π fm t)
Contoh : Hitunglah indeks modulasi, dan gambarkan gelombang FM
sinusoide pada Ec max = 10 V, Em max = 3 V, k = 2000 Hz/V, fm = 1 kHz, fc = 20
kHz. Pada sumbu yang sama, gambarkan fungsi pemodulasi.
Pemecahan: deviasi puncak ∆ f = 200 x 3 = 6000 Hz. Indeks modulasi β = 6
kHz/1 kHz = 6. Fungsi em (t)= 3 cos 2π 103
t dan ec(t) = 10 cos 4π 104
t + 6
sin 2π 103
t) yang berada pada jangkauan 0 ≤ t ≥ 2 ms
Bandwidth FM = B FM = 2 n fm
B FM = 2 (β + 1) fm
B FM = 2 (∆ f + fm)
Contoh hingga tiga keadaan: (1) jika ∆ f = 75 kHz, dan fm = 0.1 kHz
B FM = 2 (75 + 0.1) = 150
(2) jika ∆ f = 75 kHz, dan fm = 1.0 kHz, dan (3) ∆ f = 75 kHz, dan fm = 10
kHz.
Daya rata-rata pada FM Sinusoide
Tegangan puncak komponenb spektrum dapat diambil dari
En max = Jn (β)Ec max , nilai rms diberi notasi En dan Ec secara proporsional
merupakan nilai puncak yang berhubungan:
En max = Jn (β)Ec
Dengan R beban tetap pada daya rata-rata dalam komponen spektrum
Pn = En
2
/ R
Pt = P0 + 2 (P1 + P2 + ….)
Pt = E0
2
/ R + 2/R (E1
2
+ E1
2
+ ….)
Contoh: Pembawa tanpa modulasi 15 Watt dimodulasi frekuensi dengan
sinyal sinusoide yang memiliki deviasi frekuensi 6 kHz. Frekuensi sinyal
pemodulasi sebesar 1 kHz. Hitunglah daya output rata-rata dengan
menjumlahkan daya untuk semua komponen frekuensi sisi.
Pemecahan: Output daya rata-rata total adalah 15 Watt dimodulasi.
Penggunaan fungsi Bessel dapat dihasilkan sebagai berikut:
β = 6 dan
Pt = 15 [0.152
+ 2( 0.282
+ 0.242
+ 0.112
+ 0.362
+ 0.362
+ 0.252
+0.132
+ 0.062
+ 0.022
+ 0.012
)]
Pt = 15 [1.00] = 15 Watt
MODULASI NON-SINUSOIDE
Dalam proses modulasi frekuensi, produk-produk intermodulasi akan
dibentuk, yaitu: terjadinya beat frekuensi antara beberapa frekuensi sisi
Pada saat sinyal lain melebihi sinusoide atau cosinusoide. Perbandingan
deviasi maksimum terhadap komponen frekuensi maksimum disebut
perbandingan deviasi, yang didefinisikan sebagai:
D = ∆ F/ Fm, dimana ∆ F adalah deviasi frekuensi maksimum dan Fm
adalah komponen frekuensi tinggi di dalam sinyal pemodulasi. Lebar bidang
(BW) diambil dari substitusi D pada β yang umumnya disebut Hukum
Carson’s.
Bmax = 2 (D + 1) Fm = 2 (∆ F + Fm)
Contoh: FM komunikasi mempunyai deviasi maksimum 75 kHz dan frekuensi
modulasi maksimum 15 kHz. Hitunglah persyaratan BW maksimum.
Pemecahan: Bmax = 2 (D + 1) Fm = 2 (∆ F + Fm) = 2 (75 +15) = 180 kHz
FM Osilator Frequency
multiplier
X n
Frequency
Mixer
fo + ∆ f nfo + n∆ f fo + n∆ f
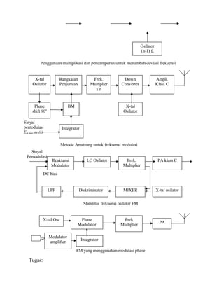
Tugas:
Osilator
(n-1) fo
Penggunaan multiplikasi dan pencampuran untuk menambah deviasi frekuensi
X-tal
Osilator
Rangkaian
Penjumlah
Frek.
Multiplier
x n
Down
Converter
Ampli.
Klass C
Phase
shift 900
BM X-tal
Osilator
Integrator
Metode Amstrong untuk frekuensi modulasi
Sinyal
pemodulasi
Em max m (t)
Reaktansi
Modulator
LC Osilator Frek.
Multiplier
PA klass C
LPF Diskriminator MIXER X-tal osilator
Sinyal
Pemodulasi
DC bias
Stabilitas frekuensi osilator FM
X-tal Osc Phase
Modulator
Frek
Multiplier
PA
Modulator
amplifier
Integrator
FM yang menggunakan modulasi phase
1. Suatu pembawa dimodulasi frekuensi oleh sinyal sinusoide 15 V puncak
dan frekuensi 3 kHz, deviasi frekuensi adalah konstan 1 kHz/V. Hitunglah
(a) deviasi frekuensi puncak, dan (b) indeks pemodulasi.
2. Suatu pembawa FM dibatasi deviasi maksimum 75 kHz. Bandingkan BW
pada saat sinyal pemodulasi frekuensi sinusoide (a) 100 Hz, (b) 1 kHz,
dan (c) 10 kHz, pembawa memiliki jangkauan maksimum dalam kasus ini.
Bagaimana saudara dapat menghitung pembatasan BW?
3. Dengan asumsi bahwa deviasi puncak sebesar 75kHz, dengan
menggunakan hukum Carson’s, persyaratan BW hingga FM sinusoide
dengan indeks (a) 0.25, (b) 2.4, (c) 5.5, dan (d) 7. Bandingkan hasilnya
dengan tabel 10.4.1.
4. Sinyal sinusoide 3000 Hz 5 V puncak digunakan pada pemodulasi
pembawa phase, deviasi phase konstan 1 rad/V. Hitunglah BW praktis
yang dipersyaratkan hingga sinyal dimodulasi.
5. Hukum Carson’s dengan gelombang persegi 1 kHz digunakan hingga
pembawa modulasi FM, menghasilkan deviasi puncak 75 kHz. Buatlah
asumsi bahwa harmonisa frekuensi gelombang persegi dimasukkan ke-11
di dalam perhitungan, hitunglah perbandingan deviasi.
Dengan menggunakan hukum Carson’s hitung pula BW.
Tabel fungsi Bessel Jenis Pertama
X n atau Ordo
(mf) J0 J1 J2 J3 J4 J5 J6 J7 J8 J9 J10 J11 J12 J13 J14 J15 J16
0.00 1.00 − − − − − − − − − − − − − − − −
0.25 0.98 0.12 − − − − − − − − − − − − − − −
0.5 0.94 0.24 0.03 − − − − − − − − − − − − − −
1.0 0.77 0.44 0.11 0.02 − − − − − − − − − − − − −
1.5 0.51 0.56 0.23 0.06 0.01 − − − − − − − − − − − −
2.0 0.22 0.58 0.35 0.13 0.03 − − − − − − − − − − − −
2.5 -0.05 0.50 0.45 0.22 0.07 0.02 − − − − − − − − − − −
3.0 -0.26 0.34 0.49 0.31 0.13 0.04 0.01 − − − − − − − − − −
4.0 -0.40 -0.07 0.36 0.43 0.28 0.13 0.05 0.02 − − − − − − − − −
5.0 -0.18 -0.33 0.05 0.36 0.39 0.26 0.13 0.05 0.02 − − − − − − − −
6.0 0.15 -0.28 -0.24 0.11 0.36 0.36 0.25 0.13 0.06 0.02 − − − − − − −
7.0 0.30 0.00 -0.30 -0.17 0.16 0.35 0.34 0.23 0.13 0.06 0.02 − − − − − −
8.0 0.17 0.23 -0.11 -0.29 -0.10 0.19 0.34 0.32 0.22 0.13 0.06 0.03 − − − − −
9.0 -0.09 0.24 0.14 -0.18 -0.27 -0.06 0.20 0.33 0.30 0.21 0.12 0.06 0.03 0.01 − − −
10.0 -0.25 0.04 0.25 0.06 -0.22 -0.23 -0.01 0.22 0.31 0.29 0.20 0.12 0.06 0.03 0.01 − −
12.0 0.05 -0.22 -0.08 0.20 0.18 -0.07 -0.24 -0.17 0.05 0.23 0.30 0.27 0.20 0.12 0.07 0.03 0.01
15.0 -0.01 0.21 0.04 -0.19 -0.12 0.13 0.21 0.03 -0.17 -0.22 -0.09 0.10 0.24 0.28 0.25 0.18 0.12
Tabel
Fungsi Bessel untuk Pembawa di Modulasi Frekuensi pada amplitudo tanpa Pemodulasi
X n atau Ordo (frekuensi sisi)
(δf) J0 J1 J2 J3 J4 J5 J6 J7 J8 J9 J10 J11 J12
0.25 0.98 0.12 0.01 − − − − − − − − − −
0.5 0.94 0.24 0.03 − − − − − − − − − −
1.0 0.77 0.44 0.11 0.02 − − − − − − − − −
1.5 0.51 0.56 0.23 0.06 0.01 − − − − − − − −
2.0 0.22 0.58 0.35 0.13 0.03 0.01 − − − − − − −
2.4 0 0.52 0.43 0.22 0.06 − − − − − − − −
3.0 -0.26 0.34 0.49 0.31 0.13 0.04 0.01 − − − − − −
4.0 -0.40 -0.07 0.36 0.43 0.28 0.13 0.05 0.02 − − − − −
5.0 -0.18 -0.33 0.05 0.36 0.39 0.26 0.13 0.05 0.02 0.01 − − −
5.5 0 -0.34 -0.12 0.26 0.40 0.32 0.19 0.09 0.03 0.01 − − −
6.0 0.15 -0.28 -0.24 0.11 0.36 0.36 0.25 0.13 0.06 0.02 0.01 − −
7.0 0.30 0 -0.30 -0.17 0.16 0.35 0.34 0.23 0.13 0.06 0.02 0.01 −
8.0 0.17 0.23 -0.11 -0.29 -0.10 0.19 0.34 0.32 0.22 0.13 0.06 0.03 0.01
8.65 0 0.27 0.06 -0.24 -0.23 0.03 0.26 0.34 0.28 0.18 0.12 0.05 0.02
Secara matematis, diskusi yang dapat digunakan dalam
obesrvasi berikut adalah:
1. AM tidak disukai, dimana hanya tiga macam frekuensi
(carrier dan dua macam frekuensi sisi), sedangkan FM
memiliki jumlah frekuensi tak berhingga pada bidang-
bidang sisi yang sama dengan carrier. Frekuensi tersebut
dipisahkan oleh pembawa fm, 2 fm, 3 fm, 4 fm, ……….,
2. Koefisien J secara berturutan berkurang pada saat nilai n
bertambah, tetapi tidak selalu berubah. Perbandingan
indeks modulasi untuk beberapa komponen bidang sisi
signifikan terhadap amplitudonya.
3. Bidang- bidang sisi adalah sama dengan jarak dari fc
dengan amplitudonya, distribusi bidang- bidang sisi secara
simetris sebagai frekuensi pembawa. Koefisien j bernilai
negatif, yang berarti perubahan phase 180 0
pada bagian
bidang- bidang sisinya.
Bandwidth dan Persyaratan Spektrum
Penggunaan deret Bessel dapat digunakan untuk
mengevaluasi nilai pembawa dan tiap-tiap bidang sisi yang
spesifik atau nilai indeks modulasi. Pendekatan yang relatif
akurat menggunakan hukum Carson’s untuk memenuhi
persyaratan gelombang FM yang sesuai sebagai jumlah dua
deviasi dan frekuensi pemodulasi yang lebih tinggi. Secara
aktual hasil yang akurat dapat dipenuhi jika indeks modulasi
yang digunakan kira-kira 6.
Perbandingan Intersistem
Modulasi Frekuensi dan Phase.
Perbedaan teoritis antara FM dan PM sangat sederhana,
yaitu pada definisi indeks modulasi yang sangat berbeda
tiap-tiap sistem. Pada PM indeks modulasi secara
proporsional hanya merupakan tegangan pemodulasi,
sedangkan pada FM, indeks modulasi merupakan secara
proporsional merupakan kebalikan frekuensi
pemodulasi.Pengertian ini menunjukkan kondisi FM dan PM
tidak dapat dibedakan untuk frekuensi pemodulasi tunggal.
Efek praktis akan terjadi jika transmisi FM diterima penerima
PM, frekuensi bass pada deviasi phase sangat besar
dibandingkan yang dihasilkan pada transmiter PM.
Perbandingan FM dengan AM
Sistem praktis menyebabkan perbedaan tiap-tiap
bagian, performance , dan karakteristik kedua sistem yang
dibandingkan. FM memiliki keuntungan, diantaranya:
1. Amplitudo pada gelombang dimodulasi frekuensi adalah
konstan. Modulasi AM secara menyeluruh
mentransmisikan pembawa yang tidak berisi informasi
yang berguna, dalam transmisi FM, modulasi level rendah
selalu digunakan tetapi dengan konsekuensi pada klas C
karena faktor efisiensi. Semua daya yang ditransmisikan
FM sangat berguna.
2. Penerima FM dapat cocok dengan pembatas amplitudo
untuk menghilangkan variasi amplitudo yang
menyebabkan noise. Pemakaian penerima FM sangat
baik untuk menghin- darkan noise dibandingkan pada
penerima AM.
3. Pada AM, tidak ada kemungkinan persen modulasi 100%
yang tidak menyebabkan distorsi sulit dilakukan.
4. Komunikasi FM komersial dimulai 1940.
a. Standar alokasi frekuensi pada stasiun FM komersial
dapat memperkecil gejala interferensi antar kanal.
b. Komunikasi FM dioperasikan pada VHF-H dan
jangkauan frekuensi UHF yang mampu menekan noise
dibandingkan jangkauan frekuensi MF dan HF pada
komunikasi AM.
c. Frekuensi komunikasi FM, khususnya pada spasi
gelombang digunakan untuk propagasi dengan daerah
operasi terbatas.
Kerugian:
1. Kanal yang sangat lebar sebagai persyaratan FM lebih
tinggi 10 kali dibandingkan AM.
2. Perangkat pemancar dan penerima FM sangat kompleks
termasuk modulasi dan demodulasi
3. Penerimaan terbatas pada line of sight , dengan area yang
jauh lebih kecil dibandingkan AM.
Noise dan Modulasi Frekuensi
1. Efek noise pembawa -noise segitiga
2. Pre-emphasis dan De-emphasis
3. Bentuk- bentuk interferensi: interferensi kanal yang ber-
dekatan, Interferensi antar kanal atau efek penangkapan.
Intermodulasi: dua sinyal input yang frekuensinya
dicampur oleh non-linearitas dalaam penguat untuk
memberikan frekuensi jumlah dan frekuensi selisih.
Perbandingan bidang lebar dan bidang sempit FM
Maksimum deviasi 75 kHz dan jangkauan frekuensi
pemodulasi dari 30 Hz s.d 15 kHz dengan jangkauan indeks
modulasi dari 5 s.d 2500. (gunakan perbandingan untuk
transmisi TV NTSC 25 kHz dan sistem PAL 50 kHz).
Bidang sempit :
Deviasi maksimum 5 kHz dan frekuensi pemodulasi 3
kHz.
Stereophonic FM Sistem Multiplek
SCA ( Subsidiary Communication authorization )
Input: L dan R
Sum : L + R, Difference : L – R
SCA : 67 kHz dengan modulasi ± 7,5 kHz oleh sinyal audio
a. Modulator Reaktansi Dasar
b. Teori Reaktansi Modulator
c. Type Reaktansi Modulator
Adder
Matrix
Frek.
Mod
19 kHz
Subcarrier
Gen.
Frek.
Doubler
BM Gen
SCA
L
R
19 kHz
38 kHz
59.5-74 kHz
SUM (L+R)
L-R
50 Hz-15 kHz
23-53 kHz
19 kHz
Audio-In
59.5-74 kHz
0 15 19 23 38 53 6759,5 74,5
Sub CarrierL+R L-R
SCA
Audio DSBSC-AM FM
d. Modulator Diode Varaktor
JURUSAN TEKNIK ELEKTRO
FAKULTAS TEKNIK
UNIVERSITAS NEGERI SURABAYA
Kerjakan soal-soal berikut ini secara berurutan:
1. Sebuah rangkaian pemilih paralel memiliki Q sebesar 20 diresonansikan pada 200
MHz dengan kapasitor 10pF. Jika rangkaian tersebut dipertahankan pada suhu 170
C,
berapakah tegangan noise bidang lebar yang di ukur dengan voltmeter yang
ditempatkan secara paralel? Gunakan rumus:
v = in Xc
=
v
n
X
c
=
v
n
QR
s
= Q vn
R
s
R
s
X
c
= QR
s
dan R
s
= Q/ω
o
C , V
n
= √ 4 R
D
k T ∆f
2. Suatu pembawa 360 Watt secara simultan dimodulasi dua gelombang audio dengan
persen modulasi berturut-turut 55% dan 65%. Berapakah radiasi daya bidang sisi
total? Gunakan: P
T
= P
c
(1 + m2/2)
3. Suatu tegangan pemodulasi pada 500 Hz yang dipasang pada generator PM
menghasilkan deviasi frekuensi 2.25 kHz. Berapakah indeks modulasinya? Jika
amplitudo tegangan pemodulasi dibuat konstan tetapi frekuensi naik 6 kHz,
berapakah deviasi yang diperoleh? Gunakan: m
f
= δ/f
m
4. Pembawa tanpa modulasi 20 Watt yang dimodulasi frekuensi dengan sinyal sinusoide
menggunakan deviasi puncak 9 kHz. Besarnya frekuensi pada sinyal pemodulasi
adalah 1 kHz. Hitunglah output daya rata-rata dari penjumlahan daya-daya tersebut
untuk semua komponen-komponen frekuensi sisi.
Gunakan: PT = Pc [Jo
2
(β) + 2(J1
2
(β) + J2
2
(β) + J3
2
(β) + ……..)]
5. Pada saat frekuensi pemodulasi dalam sistem FM 400 Hz dan tegangan pemodulasi
2,4 Volt, indek modulasi sebesar 60. Hitunglah deviasi maksimum. Berapakah indeks
modulasi pada saat frekuensi pemodulasi diturunkan pada 250 Hz dan tegangan
pemodulasi secara bersamaan dinaikkan sebesar 3,2 Volt?
6. Suatu modulator reaktansi kapasitif menggunakan frekuensi yang bervariasi 10 MHz
pada osilator ± 100 kHz. FET yang bersifat transkonduktansi linear dengan tegangan
gerbang dari 0 s.d 0.628 mS digunakan sebagai penghubung dengan suatu resistansi
yang bernilai 1/10 dari reaktansi kapasitif yang digunakan. Hitunglah induktansi dan
kapasitansi pada suatu rangkaian tangki osilator?
JURUSAN TEKNIK ELEKTRO
FAKULTAS TEKNIK
UNIVERSITAS NEGERI SURABAYA
Kerjakan soal-soal berikut ini secara berurutan:
1. Sebuah rangkaian pemilih paralel memiliki Q sebesar 30 diresonansikan pada 100
MHz dengan kapasitor 12pF. Jika rangkaian tersebut dipertahankan pada suhu 170
C,
berapakah tegangan noise bidang lebar yang di ukur dengan voltmeter yang
ditempatkan secara paralel?
2. Suatu pembawa 400 Watt secara simultan dimodulasi dua gelombang audio dengan
persen modulasi berturut-turut 50% dan 150%. Berapakah radiasi daya bidang sisi
total? Gunakan: P
T
= P
c
(1 + m2/2)
3. Suatu tegangan pemodulasi pada 400 Hz yang dipasang pada generator PM
menghasilkan deviasi frekuensi 2.25 kHz. Berapakah indeks modulasinya? Jika
amplitudo tegangan pemodulasi dibuat konstan tetapi frekuensi naik 10 kHz,
berapakah deviasi yang diperoleh?
4. Pembawa tanpa modulasi 40 Watt yang dimodulasi frekuensi dengan sinyal sinusoide
menggunakan deviasi puncak 8 kHz. Besarnya frekuensi pada sinyal pemodulasi
adalah 1 kHz. Hitunglah output daya rata-rata dari penjumlahan daya-daya tersebut
untuk semua komponen-komponen frekuensi sisi.
Gunakan: PT = Pc [Jo
2
(β) + 2(J1
2
(β) + J2
2
(β) + J3
2
(β) + ……..)]
5. Pada saat frekuensi pemodulasi dalam sistem FM 400 Hz dan tegangan pemodulasi
2,1 Volt, indek modulasi sebesar 50. Hitunglah deviasi maksimum. Berapakah indeks
modulasi pada saat frekuensi pemodulasi diturunkan pada 250 Hz dan tegangan
pemodulasi secara bersamaan dinaikkan sebesar 3,2 Volt?
Receiver
I. Selektivitas : Resonator, faktor Q, Faktor Kecuraman
II. Daerah Frekuensi Resonansi
III. Sensitivitas: Faktor penguatan, H-Gain, 1µ Volt (0.2 s.d 1µ Volt)
FM: 5 s.d 10µVolt
IV. Frekuensi IF
V. Images Rejection Ratio
VI. Dual Convertion Superheterodyne
VII. Amplifier RF pada penerima bagian depan
VIII. Amplifier dua tingkat menggunakan trafo kopling double tuned untuk
selektivitas
IX. Metode pemakaian AGC untuk amplifier IF
X. Penyearah AGC dan amplifier
Attenuasi
Frekuensi
f1 fr f2
BW= fr/Q
Atenuasidalam
decibel
0
10
20
30
40
50
60
70
80
90
Frekuensi
Faktor kecuraman:
f4-f3/f2-f1
XI. AFC
XII. Rangkaian pembuangkam noise
JURUSAN TEKNIK ELEKTRO
FAKULTAS TEKNIK
UNIVERSITAS NEGERI SURABAYA
Kerjakan soal-soal berikut ini secara berurutan:
1. Sebuah rangkaian pemilih paralel memiliki Q sebesar 30 diresonansikan pada 100
MHz dengan kapasitor 12pF. Jika rangkaian tersebut dipertahankan pada suhu 170
C,
berapakah tegangan noise bidang lebar yang di ukur dengan voltmeter yang
ditempatkan secara paralel?
2. Suatu pembawa 400 Watt secara simultan dimodulasi dua gelombang audio dengan
persen modulasi berturut-turut 50% dan 150%. Berapakah radiasi daya bidang sisi
total? Gunakan: P
T
= P
c
(1 + m2/2)
3. Suatu tegangan pemodulasi pada 400 Hz yang dipasang pada generator PM
menghasilkan deviasi frekuensi 2.25 kHz. Berapakah indeks modulasinya? Jika
amplitudo tegangan pemodulasi dibuat konstan tetapi frekuensi naik 10 kHz,
berapakah deviasi yang diperoleh?
4. Pembawa tanpa modulasi 40 Watt yang dimodulasi frekuensi dengan sinyal sinusoide
menggunakan deviasi puncak 8 kHz. Besarnya frekuensi pada sinyal pemodulasi
adalah 1 kHz. Hitunglah output daya rata-rata dari penjumlahan daya-daya tersebut
untuk semua komponen-komponen frekuensi sisi.
Gunakan: PT = Pc [Jo
2
(β) + 2(J1
2
(β) + J2
2
(β) + J3
2
(β) + ……..)]
8.0 0.17 0.23 -
0.11
-
0.29
-
0.10
0.19 0.34 0.32 0.22 0.13 0.06 0.03
5. Pada saat frekuensi pemodulasi dalam sistem FM 400 Hz dan tegangan pemodulasi
2,1 Volt, indek modulasi sebesar 50. Hitunglah deviasi maksimum. Berapakah indeks
modulasi pada saat frekuensi pemodulasi diturunkan pada 250 Hz dan tegangan
pemodulasi secara bersamaan dinaikkan sebesar 3,2 Volt?
JURUSAN TEKNIK ELEKTRO
FAKULTAS TEKNIK
UNIVERSITAS NEGERI SURABAYA
Kerjakan soal-soal berikut ini secara berurutan:
1. Sebuah rangkaian pemilih paralel memiliki Q sebesar 25 diresonansikan pada 220
MHz dengan kapasitor 15pF. Jika rangkaian tersebut dipertahankan pada suhu 200
C,
berapakah tegangan noise bidang lebar yang di ukur dengan voltmeter yang
ditempatkan secara paralel?
2. Suatu pembawa 300 Watt secara simultan dimodulasi dua gelombang audio dengan
persen modulasi berturut-turut 60% dan 70%. Berapakah radiasi daya bidang sisi
total? Gunakan: P
T
= P
c
(1 + m2/2)
3. Suatu tegangan pemodulasi pada 250 Hz yang dipasang pada generator PM
menghasilkan deviasi frekuensi 3 kHz. Berapakah indeks modulasinya? Jika amplitudo
tegangan pemodulasi dibuat konstan tetapi frekuensi naik 10 kHz, berapakah deviasi
yang diperoleh?
4. Pembawa tanpa modulasi 35 Watt yang dimodulasi frekuensi dengan sinyal sinusoide
menggunakan deviasi puncak 7 kHz. Besarnya frekuensi pada sinyal pemodulasi
adalah 1 kHz. Hitunglah output daya rata-rata dari penjumlahan daya-daya tersebut
untuk semua komponen-komponen frekuensi sisi.
Gunakan: PT = Pc [Jo
2
(β) + 2(J1
2
(β) + J2
2
(β) + J3
2
(β) + ……..)]
7.0 0.30 0.00 -
0.30
-
0.17
0.16 0.35 0.34 0.23 0.13 0.06 0.02
5. Pada saat frekuensi pemodulasi dalam sistem FM 500 Hz dan tegangan pemodulasi
2,3 Volt, indek modulasi sebesar 70. Hitunglah deviasi maksimum. Berapakah indeks
modulasi pada saat frekuensi pemodulasi diturunkan pada 250 Hz dan tegangan
pemodulasi secara bersamaan dinaikkan sebesar 3,2 Volt?
JURUSAN TEKNIK ELEKTRO
FAKULTAS TEKNIK
UNIVERSITAS NEGERI SURABAYA
Kerjakan soal-soal berikut ini secara berurutan:
1. Sebuah rangkaian pemilih paralel memiliki Q sebesar 50 diresonansikan pada 300
MHz dengan kapasitor 22pF. Jika rangkaian tersebut dipertahankan pada suhu 200
C,
berapakah tegangan noise bidang lebar yang di ukur dengan voltmeter yang
ditempatkan secara paralel?
2. Suatu pembawa 350 Watt secara simultan dimodulasi dua gelombang audio dengan
persen modulasi berturut-turut 50% dan 80%. Berapakah radiasi daya bidang sisi
total? Gunakan: P
T
= P
c
(1 + m2/2)
3. Suatu tegangan pemodulasi pada 300 Hz yang dipasang pada generator PM
menghasilkan deviasi frekuensi 5 kHz. Berapakah indeks modulasinya? Jika amplitudo
tegangan pemodulasi dibuat konstan tetapi frekuensi naik 6 kHz, berapakah deviasi
yang diperoleh?
4. Pembawa tanpa modulasi 40 Watt yang dimodulasi frekuensi dengan sinyal sinusoide
menggunakan deviasi puncak 7 kHz. Besarnya frekuensi pada sinyal pemodulasi
adalah 1 kHz. Hitunglah output daya rata-rata dari penjumlahan daya-daya tersebut
untuk semua komponen-komponen frekuensi sisi.
Gunakan: PT = Pc [Jo
2
(β) + 2(J1
2
(β) + J2
2
(β) + J3
2
(β) + ……..)]
7.0 0.30 0.00 -
0.30
-
0.17
0.16 0.35 0.34 0.23 0.13 0.06 0.02
4. Pada saat frekuensi pemodulasi dalam sistem FM 300 Hz dan tegangan pemodulasi 2,3
Volt, indek modulasi sebesar 60. Hitunglah deviasi maksimum. Berapakah indeks
modulasi pada saat frekuensi pemodulasi diturunkan pada 250 Hz dan tegangan
pemodulasi secara bersamaan dinaikkan sebesar 3,2 Volt?
JURUSAN TEKNIK ELEKTRO
FAKULTAS TEKNIK
UNIVERSITAS NEGERI SURABAYA
UJIAN SUMATIF
MATAKULIAH : TEKNIK RADIO
HARI/TANGGAL : SENIN/29 DESEMBER 1999
WAKTU : 09.10 – 10.50 WIB
DOSEN PEMBINA : DRS. EDY SULISTIYO, MPd
Sifat : Close Book
Petunjuk Mengerjakan!
a. Periksa lembaran soal yang terdiri dari soal-soal pilihan sebanyak 20 item dan soal-soal
essai sebanyak 7 item
b. Kerjakan mulai dari soal-soal yang dianggap paling mudah
c. Kerjakan pada lembar jawaban yang disediakan
d. Pilihan jawaban diberi tanda silang (X)
Soal-soal:
1. Sinyal informasi listrik yang dipancarkan disebut:
a. Sinyal pemodulasi c. Sinyal base band
b. Carrier d. Sinyal sumber
2. Proses untuk mengirimkan dua atau lebih sinyal informasi
secara bersamaan pada saluran yang sama disebut:
a. Multiplexing c. Mixing
b. Telemetri d. Modulasi
3. Proses memodifikasi pembawa frekuensi tinggi dengan informasi untuk dipancarkan
disebut:
a. Multiplexing c. Deteksi
b. Telemetri d. Modulasi
4. Overmodulasi akan terjadi jika:
a. Vm > Vc c. Vm = Vc
b. Vm < Vc d. Vm = Vc = 0
5. Nilai Vmax dan Vmin yang terbaca dari gelombang AM pada osiloskop sebesar 2,8 dan
0,3. Berapakah persen modulasi?
a. 10,7% c. 80,6%
b. 41,4% d. 93,3%
6. Suatu sinyal AM dengan daya pembawa 5 Watt, Persen modulasi 80%. Berapakah
daya sisi total?
a. 0,8 Watt c. 2,5 Watt
b. 1,6 Watt d. 4,0 Watt
7. Suatu pemancar AM dengan persen pemodulasi 88. Daya pembawa 440Watt.
Berapakah daya pada satu bidang sisi?
a. 85 Watt c. 170 Watt
b. 110 Watt d. 610 Watt
8. Suatu mixer IC NE602 dengan perbedaan output 10,7 MHz. Sinyal input sebesar
146,8 MHz. Berapakah frekuensi lokal osilator?
a. 101,9 MHz c. 131,6 MHz
b. 125,4 MHz d. 157,5 MHz
9. Pemodulator kolektor dengan tegangan sumber 48 Volt. Amplitudo puncak ke puncak
pada sinyal pemodulsi 100% adalah:
a. 24 Volt c. 96 Volt
b. 48 Volt d. 120 Volt
10. Input balanced modulator sebesar 1 MHz dan pembawa 1,5 MHz. Berapakah
outputnya:
a. 500 KHz c. 1,5 MHz
b. 2,5 MHz d. Semua jawaban
11. FM yang dihasilkan melalui PM disebut:
a. FM c. FM tak langsung
b. PM d. PM tak langsung
12. Deviasi maksimum pembawa FM 2 KHz dihasilkan oleh sinyal pemodulasi 400 Hz.
Perbandingan deviasi sebesar:
a. 0.2 c. 8
b. 5 d. 40
13. Pembawa 200 KHZ dimodulasi oleh sinyal 2,5 KHz. Elemen ke-empat bidang sisi
dibatasi pembawa oleh:
a. 2,5 kHz c. 10 kHz
b. 5 kHz d. 15 kHz
14. Rangkaian pre-emphasis merupakan rangakaian
a. LPF c. Phase shift
b. HPF d. BPF
15. Frekuensi cut-off pada rangkaian pre-emphasis dan de-emphasis sebesar:
a. 1 kHz c. 5 kHz
b. 2,122 kHz d. 75 kHz
16. Noise dapat digunakan untuk menekan:
a. Bandwitdh yang lebih lebar
b. Mempersempit Bandwidth
c. Temperatur
d. Level arus transistor
17. Penerima dengan sinyal input 18 MHz dan frekuensi lokal sebesar 19,6 MHz.
Berapakah frekuensi image?
a. 1,6 MHz c. 19,6 MHz
b. 18 MHz d. 21,2 MHz
18. Penguatan dan selektivitas pada penerima superheterodine ditentukan oleh:
a. RF Amplifier c. IF Amplifier
b. Mixer d. AF Amplifier
19. Kemampuan penerima untuk memeisahkan satu sinyal terhadap sinyal lain yang tidak
dikehendaki disebut:
a. Sensitivitas b. Selektivitas
b. Perbandingan S/N d. Penguatan
20. Tingkat penguatan di dalam penerima superheterodine: RF amplifier 10 dB; Mixer 6
dB; dua buah IF Amplifier masing-masing 33 dB; detektor –4 dB; AF amplifier 28 dB.
Berapakah penguatan total:
a. 73 dB c. 106 dB
b. 82 dB d. 139 dB
JURUSAN TEKNIK ELEKTRO
FAKULTAS TEKNIK
UNIVERSITAS NEGERI SURABAYA
UJIAN SUMATIF
MATAKULIAH : TEKNIK RADIO
HARI/TANGGAL : SENIN/29 DESEMBER 1999
WAKTU : 09.10 – 10.50 WIB
DOSEN PEMBINA : DRS. EDY SULISTIYO, MPd
Sifat : Close Book
Petunjuk Mengerjakan!
a. Periksa lembaran soal yang terdiri dari soal-soal pilihan sebanyak 20 item dan soal-
soal essai sebanyak 7 item
b. Kerjakan mulai dari soal-soal yang dianggap paling mudah
c. Kerjakan pada lembar jawaban yang disediakan
d. Pilihan jawaban diberi tanda silang (X)
Soal-soal:
1. Suatu sinyal AM dengan daya pembawa 5 Watt, Persen modulasi 80%. Berapakah
daya sisi total?
a. 0,8 Watt c. 2,5 Watt
b. 1,6 Watt d. 4,0 Watt
2. Suatu pemancar AM dengan persen pemodulasi 88. Daya pembawa 440Watt.
Berapakah daya pada satu bidang sisi?
a. 85 Watt c. 170 Watt
b. 110 Watt d. 610 Watt
3. Suatu mixer IC NE602 dengan perbedaan output 10,7 MHz. Sinyal input sebesar
146,8 MHz. Berapakah frekuensi lokal osilator?
a. 101,9 MHz c. 131,6 MHz
b. 125,4 MHz d. 157,5 MHz
4. Pemodulator kolektor dengan tegangan sumber 48 Volt. Amplitudo puncak ke puncak
pada sinyal pemodulsi 100% adalah:
a. 24 Volt c. 96 Volt
b. 48 Volt d. 120 Volt
5. Input balanced modulator sebesar 1 MHz dan pembawa 1,5 MHz. Berapakah
outputnya:
a. 500 KHz c. 1,5 MHz
b. 2,5 MHz d. Semua jawaban
6. FM yang dihasilkan melalui PM disebut:
a. FM c. FM tak langsung
b. PM d. PM tak langsung
7. Deviasi maksimum pembawa FM 2 KHz dihasilkan oleh sinyal pemodulasi 400 Hz.
Perbandingan deviasi sebesar:
a. 0.2 c. 8
b. 5 d. 40
8. Pembawa 200 KHZ dimodulasi oleh sinyal 2,5 KHz. Elemen ke-empat bidang sisi
dibatasi pembawa oleh:
a. 2,5 kHz c. 10 kHz
b. 5 kHz d. 15 kHz
9. Rangkaian pre-emphasis merupakan rangakaian
a. LPF c. Phase shift
b. HPF d. BPF
10. Frekuensi cut-off pada rangkaian pre-emphasis dan de-emphasis sebesar:
a. 1 kHz c. 5 kHz
b. 2,122 kHz d. 75 kHz
11. Noise dapat digunakan untuk menekan:
a. Bandwitdh yang lebih lebar c. Temperatur
b. Mempersempit Bandwidth d. Level arus transistor
12. Penerima dengan sinyal input 18 MHz dan frekuensi lokal sebesar 19,6 MHz.
Berapakah frekuensi image?
a. 1,6 MHz c. 19,6 MHz
b. 18 MHz d. 21,2 MHz
13. Penguatan dan selektivitas pada penerima superheterodine ditentukan oleh:
a. RF Amplifier c. IF Amplifier
b. Mixer d. AF Amplifier
14. Kemampuan penerima untuk memeisahkan satu sinyal terhadap sinyal lain yang tidak
dikehendaki disebut:
a. Sensitivitas b. Selektivitas
b. Perbandingan S/N d. Penguatan
15. Tingkat penguatan di dalam penerima superheterodine: RF amplifier 10 dB; Mixer 6
dB; dua buah IF Amplifier masing-masing 33 dB; detektor –4 dB; AF amplifier 28 dB.
Berapakah penguatan total:
a. 73 dB c. 106 dB
b. 82 dB d. 139 dB
16. Sinyal informasi listrik yang dipancarkan disebut:
a. Sinyal pemodulasi c. Sinyal base band
b. Carrier d. Sinyal sumber
17. Proses untuk mengirimkan dua atau lebih sinyal informasi
secara bersamaan pada saluran yang sama disebut:
a. Multiplexing c. Mixing
b. Telemetri d. Modulasi
18. Proses memodifikasi pembawa frekuensi tinggi dengan informasi untuk dipancarkan
disebut:
a. Multiplexing c. Deteksi
b. Telemetri d. Modulasi
19. Overmodulasi akan terjadi jika:
a. Vm > Vc c. Vm = Vc
b. Vm < Vc d. Vm = Vc = 0
20. Nilai Vmax dan Vmin yang terbaca dari gelombang AM pada osiloskop sebesar 2,8 dan
0,3. Berapakah persen modulasi?
a. 10,7% c. 80,6%
b. 41,4% d. 93,3%
Soal-soal Essai:
1. Jabarkan pemodulasi amplitudo yang menunjukkan input dan output
Modulator
Informasi atau sinyal
pemodulasi Vin
Output:
V2 = Vc Sin 2 π fc t +
Vm Sin 2π fmt (Sin 2πfct)
2. Hitunglah perbandingan S/N dalam decibels
untuk tiga buah jaringan dengan ketentuan dua buah jaringan memiliki perbandingan
S/N 60 dB dan satu jaringan dengan S/N 40 dB.
3. Standar band komunikasi FM dengan jangkauan frekuensi 88 MHz sampai dengan
108 MHz. Masing-masing pemancar dibatasi sebesar 200 kHz yang dimulai pada
frekuensi 88, 1 MHz sampai dengan 107,9 MHz. Deviasi maksimum yang dijinkan 75
kHz dengan frekuensi pemodulasi 15 kHz. Hitunglah bandwidth pemancar FM
dengan menggunakan dua metode dan buatlah diskusi yang dapat membandingkan
pembatasan saluran?
4. Jelaskan dan gambarkan prosedur pengujian Selektivitas
5. Berapakah frekuensi resonansi yang dihasilkan oleh rangkaian coil 100 µH yang
dihubungkan paralel dengan 150 pF pada kapasitor variabel?
6. Sebuah dual convertion superheterodine dengan mixer pertama 110,7 MHz dengan
frekuensi IF I 10,7 MHz dan IF II 455 KHz. Berapakah frekuensi lokal osilator
kedua?
7. Jelaskan cara kerja rangkaian AGC maju dan AGC mundur untuk IF amplifier.
Soal-soal Essai:
1. Hitunglah termal noise dari suatu resistor dengan suhu ruang 290K untuk lebar bidang
1 MHz. Hitunglah besar tegangan noise?
2. Jika AC sinusoida: vc = 100 mV sin 2 π fc t
Sinyal pemodulasi gelombang sinusoida: vm = 50 mV sin 2 π fm t
Hitunglah Penjumlahan sinyal: v1 = Vc + vm
v1 = Vc + Vm sin 2 π fm t
v2 =v1 sin 2 π fc t
v2 = (Vc + Vm sin 2 π fm t ) sin 2 π fc t
= Vc sin 2 π fc t + (Vm sin 2 π fm t)( sin 2 π fc t)
Sinyal pembawa = Vc
Carrier + Modulasi + carrier
3. Pembawa tanpa modulasi 40 Watt yang dimodulasi frekuensi dengan sinyal sinusoide
menggunakan deviasi puncak 7 kHz. Besarnya frekuensi pada sinyal pemodulasi
adalah 1 kHz. Hitunglah output daya rata-rata dari penjumlahan daya-daya tersebut
untuk semua komponen-komponen frekuensi sisi.
7.0 0.30 0.00 -
0.30
-
0.17
0.16 0.35 0.34 0.23 0.13 0.06 0.02
4. Sinyal sinusoide 3000 Hz 5 V puncak digunakan pada pemodulasi pembawa phase,
deviasi phase konstan 1 rad/V. Hitunglah BW praktis yang dipersyaratkan hingga
sinyal dimodulasi.
5. Hukum Carson’s dengan gelombang persegi 1 kHz digunakan hingga pembawa
modulasi FM, menghasilkan deviasi puncak 75 kHz. Buatlah asumsi bahwa harmonisa
frekuensi gelombang persegi dimasukkan ke-10 di dalam perhitungan, hitunglah
perbandingan deviasi.
Dengan menggunakan hukum Carson’s hitung pula BW.
6. Jabarkan distribusi stereophoni FM dengan metode SCA
7. Jabarkan tentang FDM dan TDM dengan aplikasi untuk sistem komunikasi sesuai
dengan analisis matematis dan grafis.
Hitunglah komponen shot noise dengan arus dc 1 mA yang
mengalir pada junction semikond u k t o r dengan
memper ti m b a n g ka n lebar bidang noise efektif 1 MHz.
12. Sideband dan domain frekuensi:
fUSB = fc + fm
fLSB = fc – fm
v2 = Vc sin 2 π fc t + (Vm sin 2 π fm t)( sin 2 π fc t)
Sin A sin B
= Cos (A-B)
–
Cos (A+B)
3 2
e2 = Vc sin 2 π fc t + (Vm sin 2 π t ( fc - fm) - (Vm sin 2 πt ( fc + fm)
2 2
Informasi/Sinyal
modulasi vm
Modulator
Vc sin 2 π fc t +
(Vm sin 2 π fm t)( sin 2 π fc t)
Sinyal Carrier
Vc
Output
Distribusi daya AM: PT = Pc + PLSB + PUSB
Ps = PLSB = PUSB =
P
c
(m2)
4
PT = Pc (1 +
(m2)
)
2
13. Sebuah rangkaian pemilih paralel memiliki Q sebesar 20 diresonansikan pada 200
MHz dengan kapasitor 10pF. Jika rangkaian tersebut dipertahankan pada suhu 170
C,
berapakah tegangan noise bidang lebar yang di ukur dengan voltmeter yang
ditempatkan secara paralel? Gunakan rumus:
v = in Xc
=
v
n
X
c
=
v
n
QR
s
= Q vn
R
s
R
s
X
c
= QR
s
dan R
s
= Q/ω
o
C , V
n
= √ 4 R
D
k T ∆f
14. Suatu pembawa 360 Watt secara simultan dimodulasi dua gelombang audio dengan
persen modulasi berturut-turut 55% dan 65%. Berapakah radiasi daya bidang sisi
total? Gunakan: P
T
= P
c
(1 + m2/2)
15. Suatu tegangan pemodulasi pada 500 Hz yang dipasang pada generator PM
menghasilkan deviasi frekuensi 2.25 kHz. Berapakah indeks modulasinya? Jika
amplitudo tegangan pemodulasi dibuat konstan tetapi frekuensi naik 6 kHz, berapakah
deviasi yang diperoleh? Gunakan: m
f
= δ/f
m
16. Pembawa tanpa modulasi 20 Watt yang dimodulasi frekuensi dengan sinyal sinusoide
menggunakan deviasi puncak 9 kHz. Besarnya frekuensi pada sinyal pemodulasi
adalah 1 kHz. Hitunglah output daya rata-rata dari penjumlahan daya-daya tersebut
untuk semua komponen-komponen frekuensi sisi.
Gunakan: PT = Pc [Jo
2
(β) + 2(J1
2
(β) + J2
2
(β) + J3
2
(β) + ……..)]
17. Pada saat frekuensi pemodulasi dalam sistem FM 400 Hz dan tegangan pemodulasi
2,4 Volt, indek modulasi sebesar 60. Hitunglah deviasi maksimum. Berapakah indeks
modulasi pada saat frekuensi pemodulasi diturunkan pada 250 Hz dan tegangan
pemodulasi secara bersamaan dinaikkan sebesar 3,2 Volt?
18. Suatu modulator reaktansi kapasitif menggunakan frekuensi yang bervariasi 10 MHz
pada osilator ± 100 kHz. FET yang bersifat transkonduktansi linear dengan tegangan
gerbang dari 0 s.d 0.628 mS digunakan sebagai penghubung dengan suatu resistansi
yang bernilai 1/10 dari reaktansi kapasitif yang digunakan. Hitunglah induktansi dan
kapasitansi pada suatu rangkaian tangki osilator?
19. Sebuah rangkaian pemilih paralel memiliki Q sebesar 50 diresonansikan pada 300
MHz dengan kapasitor 22pF. Jika rangkaian tersebut dipertahankan pada suhu 200
C,
berapakah tegangan noise bidang lebar yang di ukur dengan voltmeter yang
ditempatkan secara paralel?
20. Suatu pembawa 350 Watt secara simultan dimodulasi dua gelombang audio dengan
persen modulasi berturut-turut 50% dan 80%. Berapakah radiasi daya bidang sisi
total? Gunakan: P
T
= P
c
(1 + m2/2)
21. Suatu tegangan pemodulasi pada 300 Hz yang dipasang pada generator PM
menghasilkan deviasi frekuensi 5 kHz. Berapakah indeks modulasinya? Jika amplitudo
tegangan pemodulasi dibuat konstan tetapi frekuensi naik 6 kHz, berapakah deviasi
yang diperoleh?
22. Pada saat frekuensi pemodulasi dalam sistem FM 300 Hz dan tegangan pemodulasi 2,3
Volt, indek modulasi sebesar 60. Hitunglah deviasi maksimum. Berapakah indeks
modulasi pada saat frekuensi pemodulasi diturunkan pada 250 Hz dan tegangan
pemodulasi secara bersamaan dinaikkan sebesar 3,2 Volt?
24. Suatu pembawa dimodulasi frekuensi oleh sinyal sinusoide 15 V puncak dan frekuensi
3 kHz, deviasi frekuensi adalah konstan 1 kHz/V. Hitunglah (a) deviasi frekuensi
puncak, dan (b) indeks pemodulasi.
25. Suatu pembawa FM dibatasi deviasi maksimum 75 kHz. Bandingkan BW pada saat
sinyal pemodulasi frekuensi sinusoide (a) 100 Hz, (b) 1 kHz, dan (c) 10 kHz,
pembawa memiliki jangkauan maksimum dalam kasus ini. Bagaimana saudara dapat
menghitung pembatasan BW?
26. Dengan asumsi bahwa deviasi puncak sebesar 75kHz, dengan menggunakan hukum
Carson’s, persyaratan BW hingga FM sinusoide dengan indeks (a) 0.3, (b) 2.4, (c)
5.5, dan (d) 7. Bandingkan hasilnya dengan tabel 10.4.1.
27
Nama Mahasiswa:
No. Reg :
Lembar jawaban:
1. a b c d
2. a b c d
3. a b c d
4. a b c d
5. a b c d
6. a b c d
7. a b c d
8. a b c d
9. a b c d
10. a b c d
11. a b c d
12. a b c d
13. a b c d
14. a b c d
15. a b c d
16. a b c d
17. a b c d
18. a b c d
19. a b c d
20. a b c d
PENGUJIAN PESAWAT PENERIMA
I. Jangkauan Frekuensi
RC
Osilator
AM SSG
80-100dB
Loop
Antena
Radio
Voltmeter
AC
Osiloskop
Frekuensi
counter
Keterangan :
Mod= 30%,
RC Osilator = 3 – 5 kHz, 0 s.d +10 dB,
AM SSG= Ext. Mod.
II. Selektivitas
Keterangan: Mod= 30% 400 Mhz, Ref Out = 50 mV, Dummy antena = seri
5,6 KΩ
1. Set 1000 kHz = …. mV
2. Set 1010 kHz = … .mV
3. Set 990 kHz = …..mV
4. Atur level penguatan pada AM SSG dan catat hasil penunjukkan pada
Volmeter AC
III. Image Rejection
Keterangan:
Frekuensi
Counter
AM SSG
1000 kHz
AM SSG
990 kHz
AM SSG
1010kHz
Dummy
Antena
Radio
AC
Voltmeter
Osiloskop
AM SSG
1000 kHz
AM SSG
1000 kHz +
2IF
Dummy Ant
Loop Ant.
Radio
Voltmeter
AC
Osiloskop
Modulasi = 30%, 400Hz
Reference output = 50 mV/100mV
Metode = IEEE
Dummy antena = Seri 5,6 KΩ
1. Set 1000 kHz dengan level penguatan 70-80 dB
2. Sama dengan selektivitas
IV. 50mVolt/100mVolt Sensitivity
Keterangan:
Modulasi = 30%, 400Hz
Reference output = 50 mV/100mV
Metode = IEEE
Dummy antena = Seri 5,6 KΩ
1. Set 1000 kHz dengan level penguatan 25-30 dB
2. Kerjakan pada problem 600 kHz dan 1400 kHz
Catatan: Penggunaan antena dummy dapat dibaca langsung dari SSG
Penggunaan antena loop minus 26dB dari setting akhir SSG
Blok Diagram Penerima Radio Superheterodyne
AM SSG
1000 kHz
Dummy Ant
Loop Ant.
Radio
Voltmeter
AC
Osiloskop
RF Amp Mixer
LO
IF Demod.IF AF
AGC
MULTIPLEXING
Multiplexing adalah proses keseluruhan pemancaran dua
atau lebih sinyal saluran komunikasi tunggal.
Multiplexing merupakan efek penambahan jumlah saluran
komunikasi untuk memperkuat informasi yang dipancarkan.
Telemetri merupakan proses pengukuran jarak
LO I LO II
IF I
10.7 MHz
IF II
455 kHz
11.155 MHz
110.7 MHz
Seleksi dan bayangan frekuensi tengah:
1. Tipical IF 455 kHz
2. Definisi image
3. Hubungan antara sinyal dan frekuensi bayangan
4. Sinyal , Lokal osilator, dan frekuensi bayangan di dalam penerima
heterodine
5. Faktor Q dan band width
6. Bandwidth rangkaian penala sesuai dengan frekuensi bayangan yang
berasal dari mixer
7. Penguatan total pada RF amplifier + Mixer + IF amplifier + Detektor +
Audio amplifier
8. Metode penggunaan AGC pada IF amplifier
a. IF defferential amplifier dengan AGC
b. IF Amplifier dengan dual-gate MOSFET dan AGC
MUX DEMUX
Wire & non
Wire
Type dasar multiplexing: TDM dan FDM
FDM untuk informasi analog dan TDM untuk informasi digital
termasuk penggunaan ADC dan DAC.
TDM sinyal multiple dipancarkan pada time slot yang
berbeda, sedangkan FDM pada frekuensi yang berbeda.
FDM didasarkan pada ide sinyal jumlah yang menghasilkan
bandwidth untuk saluran komunikasi. Sinyal multiple
dipancarkan pada saluran digunakan untuk memodulasi
pembawa yang dibatasi. Setiap pembawa beraada pada
frekuensi yang berbeda. Pembawa dimodulasi dengan
dijumlahkan bersamaan dari bentuk sinyal kompleks tunggal
yang dipancarkan melebihi satu saluran. Type modulasi yang
distandarisasi dapat berupa AM, SSB, FM, dan PM.
Multiplexer (MUX dan MPX)
mengkombinasikan semua input
ke dalam sinyal tunggal
DEMUX memproses sinyal
input untuk diseleksi ke dalam
sinyal individual asli
Mod
Mod
Mod
Mod
Sinyal 1
Sinyal 1
PERBAIKAN DAN PEMELIHARAAN PERANGKAT
ELEKTRONIKA KOMERSIAL
BAGIAN EKSTERNAL
1. Wooden Cabinet
2. Cable Cord
3. Fuse dan proteksi
4. Mekanik
5. Antena
6. Kabel
7. Meter (VA)
8. Switching
1. Rangkaian Elektronik
2. Motor listrik
3. Power supply
4. Komponen
5. Optik
6. Head
7. Kanal (Channel)
8. Adjustment
9. Pengujian
10. Troubleshooting
BAGIAN INTERNAL
1. Alat ukur
2. Instrumen Elektronika
3. Power supply
4. Motor-motor Listrik
5. Stereo Compact
6. Televisi
7. Video
8. Antena
9. Telepon
10. Komputer
PENGANTAR ELEKTROTEKNIK BIDANG ELEKTRONIKA
Keterampilan Dasar Elektronika Komersial:
A. Kemampuan awal teknisi:
1. Pengetahuan dasar tentang elektronika
2. Keselamatan dan kesehatan kerja
3 3. Sikap
4. Keterampilan dasar
4 5. Perakitan Elektronika
6. Teknik troubleshooting
B. Keterampilan memperbaiki dan melakukan pemeliharaan:
1. Membuka perangkat
2. Mengalokasikan
3. Mengadministrasikan
4. Melakukan pengukuran komponen
5. Memilih komponen
6. Menentukan komponen
7. Penyolderan
8. Pengujian
9. Perawatan head
10.Pembersihan
11.Menutup perangkat
12.Alignment
C. Administrasi Perbaikan dan Pemeliharaan Perangkat:
1. Mencatat keluhan
2. Pembagian tugas
3. Mencatat hasil pengukuran
4. Mencatat gejala kerusakan
5. Mencatat komponen yang rusak
6. Mencatat penggantian komponen
7. Pemberian tanda kerusakan
8. Administrasi hasil perbaikan
(diadaptasi dari Gary Rockis (1993): Solid state fundamental for
electricians. New York: ATP Publication).
1. Perbaikan dan pemeliharaan perangkat elektronika komersial.
A. Bagian Eksternal
Pemeliharaan perangkat elektronika tertentu membutuhkan perawatan
ekstra baik karena meliputi kebersihan dan keamanan pada bagian luar dari
perangkat elektronika yang sedang dilakukan perbaikan dan pemeliharaan.
Pembersian bagian luar (wooden cabinet) dapat menggunakan bermacam-
macam cairan yang disesuaikan dengan bahan kabinet perangkat. Pembersihan
dapat dilakukan dengan menggunakan kain bersih dengan menggunakan
bahan-bahan kimia yang sifatnya tidak merusak kabinet. Contohnya: pelapis
KIT, air bersih, spirtus, alkohol 96%, pembersih kaca, autosol, dan bahan lain
yang diperkenankan.
Pengecekan kabel kontak AC perlu diperhatikan penggunaan arus
pemakaian perangkat, selain masih harus memperhatikan tipe konektor yang
benar-benar sesuai dengan soket perangkat. Hal ini dimaksudkan supaya tidak
merusak hubungan listrik pada rangkaian power supply dan rangkaian lain di
dalamnya.
Pengecekan fuse (sekring) pengaman dapat dilakukan dengan melihat
kondisi fuse masih baik atau putus. Pengujian dapat dilakukan dengan
mengukur resistansi pada fuse. Penggantian fuse sedapat mungkin dihindarkan
dengan menggunakan penghantar (kabel) sembarangan, karena nilai arus yang
mengalir dapat menyebabkan terjadinya kerusakan yang lebih parah pada
rangkaian power supply dan rangkaian elektronik lainnya. Penggantian sekring
harus sesuai dengan tipe dan arus yang digunakan, supaya keamanan
rangkaian dapat dijamin.
Perbaikan dan perawatan di bagian mekanik sangat memerlukan
kecermatan serius dalam melakukan penanganan. Harus diupayakan jangan
sampai terjadi sekrup-sekrup yang terlepas atau kendor. Penggantian pir (spiral)
perlu mendapat perhatian khusus terutama dalam melakukan perbaikan pada
perangkat tape recorder, dan video. Penggunaan spiral yang tidak sesuai akan
berpengaruh pada kinerja rangkaian yang kurang optimal dan kecepatan
putaran yang dikehendaki.
Perbaikan beberapa rangkaian elektronika sangat berpengaruh karena
kinerja antena. Pemakaian tuner (radio) atau televisi membutuhkan keandalan
antena yang optimal. Pemasangan antena pada radio dan televisi harus
disesuaikan dengan pola radiasi yang sesuai. Kabel coaxial dan konektor yang
digunakan untuk menghubungkan antena dengan perangkat harus diperhatikan
sesuai dengan standar yang digunakan. Pada televisi sebaiknya menggunakan
kaabel coaxial 5CV atau 7CV. Pada alat-alat ukur dan instrumen pengukuran
penggunaan kabel penghubung sangat berpengaruh terhadap performa hasil
pengujian terutama pada penggunaan frekuensi tinggi seperti: spektrum
analyzer, RF Generator, Pattern generator, audio generator, sweep marker
generator, osiloskop, d.l.l.
Pembersihan pada indikator-indikator seperti Voltmeter, Ampermeter,
Avometer selalu membutuhkan perawatan yang baik untuk memberikan tampilan
yang baik. Pengaturan kembali (adjusment) baik pada zero adjuster diperlukan
kecermatan yang cukup baik agar alat-alat ukur dapat berfungsi maksimum.
Pengecekan tegangan dan arus untuk penampilan putaran motor-motor untuk
mendukung kinerja rangkaian tape recorder dan video diperlukan pengukuran
secara berjenjang dan berkala. Hal ini dimaksudkan agar putaran motor selalu
konstan sesuai dengan keperluan perangkat. Pengaturan kembali sangat
memerlukan kecermatan dan keterampilan tersendiri.
Switching atau saklar-saklar untuk perangkat elektronika secara umum
memiliki sensitivitas yang cukup tinggi. Perbaikan dan perawatan komponen-
komponen saklar ini sangat diperlukan agar dihasilkan tampilan secara
maksimum. Saklar-saklar yang tidak berfungsi normal akan berpengaruh pada
penampilan kualitas suara, gambar, hasil pengukuran, d.l.l.
B. Bagian Internal
Seperti dalam pendahuluan disampaikan bahwa beberapa bagian telah
disebutkan dan sangat memerlukan perhatian dalam penanganan perbaikan dan
pemeliharaan pada perangkat elektronika komersial. Ada beberapa kriteria atau
klasifikasi kerusakan yang ditimbulkan yaitu:
1. Klasifikasi mudah
Pada tingkat ini kerusakan terjadi karena sambungan-sambungan pada
PCB terlepas atau retak, rangkaian power supply short karena terbakar, kabel-
kabel putus, dan skering putus. Kerusakan yang muncul secara mendadak dan
mengakibatkan perangkat tidak berfungsi harus dinyatakan karena adanya
keluhan dari penggunanya, sehingga dapat analisis penyebab kerusakannya.
Kerusakan pada power supply karena terbakar dapat dianalisis pada komponen-
komponen seperti transformator, bagian filter, penyearah, dan stabilisator
tegangannya. Namun kerusakan pada rangkaian ini akan sangat serius jika
sudah menggunakan rangkaian yang sangat kompleks atau power supply jenis
SMPS (switching mode power supply). Dalam menangani kerusakan yang telah
disebutkan, jika pengalaman dan keterampilan belum memadai sangat
diperlukan komunikasi atau konsultasi dari beberapa ahli yang terbiasa
menangani kerusakan sejenis. Kecermatan dalam pengukuran tiap-tiap
komponen selain memerlukan kejelian masih diperlukan ketelitian dalam
menempatkan alat ukur komponen yang digunakan. Dalam melakukan
pengukuran komponen harus dapat diyakinkan bahwa penempatan saklar
pemilih pada alat ukur sudah sesuai baik untuk tegangan, arus, maupun
resistansi komponen.
Penggantian komponen-komponen untuk rangkaian perangkat
elektronika yang tidak terlalu kompleks seperti radio, tape recorder, dan alat
sederhana dapat dimodifikasi sesuai dengan spesifikasi yang digunakan.
Seperti penggantian transformator dapat disesuaikan dengan tegangan output
dan arus yang digunakan. Komponen-komponen lain seperti resistor,
kondensator, transistor, diode, head, d.l.l. Tetapi, jika rangkaian perangkat yang
digunakan sudah kompleks seperti televisi, VCD, komputer, dan LD, maka
semua komponen yang diganti harus diupayakan sesuai dengan karakteristik
komponennya, seperti: IC, transistor, diode, resistor, induktor, kondensator, dan
lain-lain.
Penggantian motor-motor listrik yang digunakan untuk mendukung
kinerja rangkaian tape recorder dan video perlu disesuaikan dengan
karakteristik yang digunakan dan memperhatikan tegangan, putaran, dan
asesories pendukung pada rangkaian motor.
Penggantian benang untuk radio juga disesuaikan dengan penempatan
frekuensi yang sesuai dengan jangkauan frekuensi yang sudah distandarisasi
dalam pemakaiannya, termasuk untuk AM dan FM.
Pemasangan kembali rangkaian dalam kabinet perangkat harus
diupayakan sesuai dengan kondisi sempurna dan memperhatikan jumlah sekrup
dan bagian-bagian lain tidak ada yang kurang. Ketidak cermatan pengembalian
akan menyebabkan performa perangkat menjadi tidak sensitif dan mutu yang
dihasilkan tidak baik sehingga akan menjadi keluhan tersendiri setelah
diperbaiki.
B. Klasifikasi Sedang
Perbaikan perangkat elektronika dalam klasifikasi sedang mencakup
alokasi kerusakan, komponen yang digunakan, pemasangan kembali,
pengukuran, dan pengujian alat.
Pada penyelesaian dengan klasifikasi sedang perlu dipertimbangkan
keterampilan-keterampilan khusus dalam melakukan pengukuran, menganalisis
letak kesalahan, pemilihan komponen, mengukur komponen, memasang
(menyolder) komponen, dan menguji perangkat. Penggunaan alat-alat ukur dan
instrumen pengukuran yang lebih kompleks diperlukan dalam menangani gejala
kerusakan ini, seperti penggunaan osiloskop, HV meter, Pattern Generator, RF
Generator, Sweep Marker generator, d.l.l.
Perangkat-perangkat elektronika yang dapat dikatergorikan sedang
dalam penanganannya adalah power supply SMPS, CD compact, stereo set,
dan televisi. Beberapa gejala kerusakan ada kemungkinan disebabkan karena
kerusakan dari rangkaian pasif dan rangkaian aktif. Rangkaian-rangkaian pasif
umumnya menggunakan komponen seperti resitor, induktor, transformator,
diode, dan kondensator. Sedangkan rangkaian aktif biasanya menggunakan
komponen seperti transistor, FET, MOSFET, SCR, dan integrated circuit (IC).
Dalam menangani gejala-gejala ini dapat melakukan pengecekan dengan
kondisi rangkaian diberi tegangan atau tanpa tegangan. Keuntungan
pengecekan dengan memberi tegangan pada rangkaian adalah dapat diketahui
kondisi rangkaian sedangan bekerja atau tidak. Hanya saja sangat perlu
diperhatikan dalam mengukur rangkaian bertegangan karena harus mengetahui
batas ukur tegangan yang dijadikan acuan. Kesalahan penempatan pemilihan
saklar pemilih pada alat ukur akan menyebabkan kerusakan pada alat ukurnya.
Faktor keselamatan kerja harus diperhatikan dalam melakukan pengukuran
untuk kondisi seperti ini sehingga dapat dihindarkan setrum yang terlalu tinggi
dan membahayakan keselamatan pribadi. Disamping itu, untuk komponen IC
harus menggunakan pengukuran dengan memberi sumber tegangan pada
rangkaian. Pengecekan rangkaian dengan mematikan sumber tegangan dapat
pula dilakukan dengan mengupayakan pengukuran-pengukuran pada beberapa
komponen pasif seperti resistor dan induktor. Pengukuran dalam kondisi ini
memakan waktu relatif lama karena beberapa komponen tidak dapat diukur
dalam rangkaian atau resistansi rangkaian masih berfungsi sehingga disarankan
untuk melepas komponen yang akan diukur. Kesalahan pengukuran
menyebabkan analisis alokasi kerusakan kurang presisi dan bersifat ujicoba
komponen. Penggunaan alat-alat ukur yang memiliki sensitivitas rendah akan
mengahsilkan toleransi kesalahan pengukuraan yang sangat besar, sehingga
penggantian komponen tidak optimal.
C. Klasifikasi Sulit
Penanganan gejala-gejala kerusakan dalam kategori ini membutuhkan
keterampilan teknis yang benar-benar memadai selain pengetahuan,
keterampilan, sikap, dan pengalaman yang cukup baik dalam melakukan
analisis rangkaian dan analisis perbaikan. Analisis yang diperlukan tidak hanya
terkait dengan cara kerja rangkaian, namun sudah meliputi beberapa hal seperti
analisis matematis, grafik, dan pemahaman komponen dan karakteristiknya.
Klasifikasi kerusakan dan cara penanganan perbaikan dan
pemeliharaan sangat kompleks pada rangkaian-rangkaian televisi multisistem,
VCD, dan komputer. Sebagai contoh, analisis rangkaian-rangkaian dalam
klasifikasi sulit juga mencakup desain power supply SMPS, perbaikan televisi
multisistem, VCD compact, dan komputer.

Teknik radio

  • 1.
    AFC 45,75 MHzSound 4,5 MHz Ratio AF - (AFT) Filter detector sound IF detector Amplifier Tunerr Picture IF Video Video Delay Line Out to Y amplifiers detector amplifier amplifier Horisontal Out to H Osilator Horisontal Chroma Chroma AGC Stages AFC detector amplifier Vertical Out to V Osilator Color Killer Syncron (B - Y) Chroma BPF H pulse separator demodulator Out to V IN Burst Burst Separator 3,58 MHz phase APC 3,58 MHz 900 phase (R - Y) discriminator Circuit Local osilator shifter demodulator TEKNIK RADIO HF FREQUENCY TRANSMITTER & RECEIVER VHF FREQUENCY TRANSMITTER & RECEIVER UHF FREQUENCY TRANSMITTER & RECEIVER 1. Noise Pengantar Jenis-jenis noise Formula S/N 2. Osilator Penguatan dan feedback positif Osilator tipe phase shift Osilator kristal VCO Stabilitas dan Synthesis frekuensi 3. Modulasi, transreceiver AM Modulasi Sudut Modulasi frekuensi FM Sinusoida Spektrum Phase modulasi Modulasi phase digital FM transmitter FM receiver Stereo FM Modulasi pulsa Faksimili Transmisi faks Transmisi sinyal telegrafik Televisi Scanning, pixel, bandwidth Sinyal televisi Receiver televisi BW Receiver televisi berwarna Sistem televisi HDTV Aspek rasio
  • 2.
    1. Noise Pengantar Jenis-jenis noise Formula S/N 2.Osilator Penguatan dan feedback positif Osilator tipe phase shift Osilator kristal VCO Stabilitas dan Synthesa frekuensi 3. Modulasi, transreceiver AM 1. Noise: merupakan fenomena natural yang muncul pada sistem telekomunikasi sebagai akibat adanya intermittent atau crakling pada output. 2. Macam-macam noise: Noise termal - Avalanche noise Shot noise - Bipolar transistor noise Partisi noise - FET noise Low frekuensi atau flicker noise 3. Formula: E2 n = 4 RkTBn En = tegangan noise rms R = resitansi pada konduktor T = Temperatur konduktor, Kelvins Bn = Bandwidth noise, Hz k = konstanta Bolzmann’s = 1.38 x 10 –23 J/K En = √ 4Rk TBn Pn = k TBn I2 n = 4GkTBn G = 1/R
  • 3.
    Formula: 1. Resistor seri:3. Ekivalen noise bandwidth: E2 n = 4 Rser kTBn V2 n = 4rkTBn = 4 (R1 + R2 + R3 + ….)kTBn = 4rQ2 kTδ f = E2 n1 + E2 n2 + E2 n3 = 4rDkT∆ f S = Ps N Pn V2 s V2 n
  • 4.
    En = √En1 + En2 + En3 RD = Q/ωoC Bn = 1/4RDC 2. Resistor paralel: Bn = π B 3 dB I2 n = 4Gpar kTBn 2 = 4(G1 + G2 + G3+ ……)kTBn V2 n = 4RDkT x 1/4RDC = I2n1 + I2n2 + I2n3 + … = kT E2 n = 4Rpar kTBn C 4. Shot noise: disebabkan random fluktuasi dari penyimpangan potensial barrier arus searah I2 n = 2 IdcqeBn ampere2 5. Perbandingan S/N Vns = √ 4RskToBn (N/S)o = (Pn1/Ps) + (Pn2/Ps) +……. S/N = 20 log Vs/Vn = (N/S)1 +(N/S)2 + ….. (N/S)o dB = 10 log Ps/MPn = (N/S)1 = (S/N)1 dB – (M) dB 6. Faktor noise: mempertimbangkan suhu ruang To = 290 K pada input amplifier. Pni = kToBn (S/N)in = Psi/kToBn Pso = GPsi Pno = GkToBn F = Perbandingan daya S/N pada input/Perbandingan daya S/N pada output F = Psi x Pno = Pno Pno = FGkToBn kToBn GPsi GkToBn Noise figure = (F) dB = 10 log F 7. Noise input amplifier dalam istilah F Pni = Pno/G = FkToBn Pna = FkToBn - kToBn = (F - 1) kToBn 8. Faktor noise pada amplifier di dalam kaskade: (Friis’s formula) Pni2= F1G1kToBn + (F2 – 1) kToBn Pno2= G2Pni2 = G2(F1G1kToBn + (F2 – 1) kToBn ) Pno= FGkToBn F = F1 + (F2-1)/G1 F = F1 + (F2 – 1)/G1 + (F3 – 1)/G1G2 + …
  • 5.
    Komunikasi adalah prosesdasar perubahan informasi. Elemen-elemen penting dari komunikasi adalah transmitter, kanal komunikasi atau medium, receiver dan noise. Transmitter adalah seperangkat desain rangkaian dan komponen- komponen elektronik yang digunakan mengubah informasi berbentuk sinyal untuk ditransmisikan melalui medium komunikasi. Input pesan Kanal komunikasi merupakan medium yang digunakan sebagai perantara sinyal dari satu tempat ke tempat lain. Radio adalah seperangkat secara umum digunakan pada beberapa bentuk komunikasi tanpa kabel dari satu titik ke tempat lain. Receiver adalah seperangkat rangkaian dan komponen-komponen yang digunakan untuk menerima pesan dari kanal dan mengubah ke dalam suatu bentuk tertentu sehingga sampai pada orang lain. Nama Frekuensi Panjang gelombang ELF 30-330 Hz 107 -106 meter Voice frequency (VF) 300-3000 Hz 106 -105 meter Very Low Frequency (VLF) 3-30 KHz 105 -104 meter Low Frequency (LF) 30-300 KHz 104 -103 meter Medium Frequency (MF) 300 KHz-3 MHz 103 -102 meter High Frequency (HF) 3-30 MHz 102 -101 meter Very High Frequency (VHF) 30-300 MHz 101 -1 meter Ultra High Frequency (UHF) 300MHz-3 GHz 1-10-1 meter Super High Frequency (SHF) 3-30 GHz 10-1 -10-2 meter Extremely High Frequency (SHF) 30-300 GHz 10-2 -10-3 meter Infrared ____ 0.7 - 10 µmeter Visible Spectrum ____ 0.4 x 10-6 - 0.8 x 10-6 meter A. Pemakaian spektrum frekuensi: 1. ELF : Frekuensi jala-jala listrik (50 Hz – 60 Hz) 2. VF : Telepon Kanal Komunikasi Transmitte r (TX) Receiver Noise Pesan
  • 6.
    3. VLF :Musik, dan transmisi radio VLF hingga angkatan laut 4. LF : Disebut frekuensi subcarrier digunakan untuk pelayanan komunikasi penerbangan dan navigasi 5. MF : broadcasting radio AM dan aplikasi komunikasi penerbangan dan navigasi 6. HF : Radio SW, radio pemerintah dan militer, komunikasi dua jalur, radio amatir dan komunikasi CB. 7. VHF : Radio mobil, komunikasi penerbangan dan navigasi, boad-casting radio FM, dan televisi kanal 2 sampai dengan 13. 8. UHF : TV UHF kanal 14 s.d 83, telepon selular, pelayanan militer, pelayanan radar dan navigasi, radio amatir. Di atas 1 GHz digunakan untuk microwave. 9. SHF : Komunikasi satelit dan radar dan beberapa saluran komunikasi radio dua jalur. 10.EHF : Komunikasi satelit, pengembangan teknologi 11.Infrared : remote control , astronomi hingga mendeteksi bintang. 12.Visible spectrum: Laser, sinar X, Sinar Gamma, dan sinar Cosmis. B. Bandwidth adalah bagian spektrum gelombang elektromagnetik yang digunakan untuk sinyal. Jangkauan frekuensi sinyal ditransmisikan pada frekuensi kerja rangkaian elektronik. Bandwidth (BW) merupakan perbedaan antara pembatasan frekuensi di atas dan di bawah jangkauan operasi perangkat. BW = f2 – f 1 Informasi adalah pembawa di modulasi pada spektrum gelombang elektromagnetik yang menghasilkan sinyal pada frekuensi pembawa. Sedangkan proses modulasi yang menyebabkan sinyal lain disebut sideband. Modulasi adalah proses memodifikasi karakteristik satu sinyal terhadap beberapa karakteristik sinyal yang lain. Sinyal informasi berupa, suara, gambar, data biner, dan beberapa informasi yang digunakan agar dimodifikasi menjadi sinyal frekuensi tinggi disebut sinyal pemodulasi. Sinyal frekuensi tinggi yang dimodulasi disebut pembawa atau gelombang dimodulasi. Sinyal AC sinusoida: vc = Vc sin 2 π fc t Sinyal pemodulasi gelombang sinusoida: vm = Vm sin 2 π fm t Penjumlahan sinyal: v1 = Vc + vm v1 = Vc + Vm sin 2 π fm t
  • 7.
    v2 =v1 sin2 π fc t v2 = (Vc + Vm sin 2 π fm t ) sin 2 π fc t = Vc sin 2 π fc t + (Vm sin 2 π fm t)( sin 2 π fc t) Carrier + Modulasi + carrier Indek modulasi: Vm harus lebih kecil dibandingkan dengan Vc karena hubungan antara amplitudo dengan carrier akan sangat penting. m = Vm/Vc Sideband dan domain frekuensi: fUSB = fc + fm fLSB = fc – fm v2 = Vc sin 2 π fc t + (Vm sin 2 π fm t)( sin 2 π fc t) Sin A sin B = Cos (A-B) – Cos (A+B) 2 2 e2 = Vc sin 2 π fc t + (Vm sin 2 π t ( fc - fm) - (Vm sin 2 πt ( fc + fm) 2 2 Distribusi daya AM: PT = Pc + PLSB + PUSB Ps = PLSB = PUSB = P c (m2) 4 PT = Pc (1 + (m2) ) 2 Surabaya, 20-9-1999 Tugas: Informasi/Sinyal modulasi vm Modulator Vc sin 2 π fc t + (Vm sin 2 π fm t)( sin 2 π fc t) Sinyal Carrier Vc Output PERTEMUAN - III
  • 8.
    1. Radiasi pemancarsebesar 9 kW dengan pembawa tanpa modulasi dan 10,125 kW pada saat pembawa dimodulasi sinusoida. Hitunglah indeks modulasi, persen modulasi. Hitunglah power radiasi total jika gelombang sinus diberi modulasi sebesar 40%. 2. Cermati blok diagram berikut ini: RF X-tal Osc Class A RF Buffer Amp. Class C RF Power Amp. Class C RF Out amp Class B RF Lin Power amp AF Procc & Filter AF Pre Amp AF Class B PA Mod (AF Class B Out amp 3. Hitunglah persen power yang tersimpan pada saat pembawa dan salah satu sisi bidang ditekan di dalam gelombang AM dimodulasi sebesar (a) 100% dan (b) 50%. 4. Tegangan sinyal vs = 25 sin 1000t dan tegangan pembawa vc = 5 sin (4 x 106 t) digunakan sebagai input resistansi nonlinear yang memiliki karakteristik arus output-tegangan input yang dapat digambarkan sebagai io = (10 + 2 vi – 0.2 vi 2 ) mA. Dengan menggunakan subsitusi persamaan 4.8 hitunglah amplitudo dan frekuensi semua komponen di dalam arus output dari resistansi nonlinear. Hitunglah persen modulasi jika menggunakan asumsi arus output mengalir pada rangkaian penala maka hanya komponen AM yang dihasilkan? 5. Sistem SSB phase-shift dengan frekuensi audio 500 Hz hanya pada 880. Berapakah penguatan yang dibutuhkan pada frekuensi bidang sisi rendah yang tidak diinginkan?
  • 9.
    MODULASI SUDUT Di dalammodulasi sudut, sinyal informasi dapat digunakan pada beberapa frekuensi pembawa yang dinamakan modulasi frekuensi, atau pemakaian beberapa sudut phase yang tertinggal atau mendahului yang dinamakan modulasi phase. Phase dan frekuensi merupakan parameter dari kedua fungsi waktu yang secara umum disebut modulasi sudut. Modulasi frekuensi dan phase keduanya hampir serupa tetapi memiliki beberapa perbedaan. Dibandingkan dengan modulasi amplitudo, modulasi frekuensi memiliki beberapa keuntungan. Di antaranya, perbandingan S/N dapat ditingkatkan tanpa menambah daya pemancar, interferensi penerima dapat dengan mudah ditekan, proses modulasi dapat ditempatkan pada bagian daya level rendah di dalam pemancar dalam jumlah daya pemodulasi yang besar. MODULASI SUDUT Di dalam modulasi sudut, sinyal informasi dapat digunakan pada beberapa frekuensi pembawa yang dinamakan modulasi frekuensi, atau pemakaian beberapa sudut phase yang tertinggal atau mendahului yang dinamakan modulasi phase. Phase dan frekuensi merupakan parameter dari kedua fungsi waktu yang secara umum disebut modulasi sudut. Modulasi frekuensi dan phase keduanya hampir serupa tetapi memiliki beberapa perbedaan. Dibandingkan dengan modulasi amplitudo, modulasi frekuensi memiliki beberapa keuntungan. Di antaranya, perbandingan S/N dapat ditingkatkan tanpa menambah daya pemancar, interferensi penerima dapat dengan mudah ditekan, proses modulasi dapat ditempatkan pada bagian daya level rendah di dalam pemancar dalam jumlah daya pemodulasi yang besar. Sinyal Pemodulasi R 1 Carrier R 2 . R 3 D 1 C L Output AM Modulasi Amplitudo dengan Diode Rangkaian Modulasi Amplitudo: Vam = Vc sin 2π fct + (Vm sin 2 π f m t) sin 2 π fct m = Vm/Vc Vm = m Vc Vam = Vc sin 2π fct + (Vc + m Vc sin 2 π f m t) = Vc sin 2π fct ( 1+ m Vc sin 2 π f m t) Terdapat dua metode dasar untuk menghasilkan modulasi amplitudo, yaitu: Pertama, memperbesar pembawa dengan penguatan atau faktor penguatan hingga variasi sinyal pemodulasi. Kedua, mixer linear penjumlahan aljabar pembawa dan sinyal-sinyal pemodulasi dan menggunakan sinyal komposit pada rangkaian. Semua modulator bergantung pada salah satu atau kedua metode. Pada gambar modulasi amplitudo dengan diode, pembawa digunakan untuk resistor input satu dan sinyal pemodulasi pada resistor lainnya. Sinyal dicampur melalui R3. Rangkaian ini menyebabkan dua buah sinyal dicampur secara linear yaitu dijumlahkan secara aljabar. Kedua sinyal pembawa dan pemodulasi berbentuk gelombang sinus, bentuk gelombang akan dihasilkan pada junction dua resistor. Arusi Tegangan v I = av2
  • 10.
    MODULASI FREKUENSI Sinyal pemodulasiem(t) digunakan pada beberapa frekuensi pembawa. em(t) dapat dihasilkan dari tegangan pada kapasitor voltage-dependent hingga mengatur frekuensi osilator. Contoh: Buatlah sketsa kurve f(t) pada frekuensi gelombang pembawa dimodulasi pada 1 kHz gelombang persegi yang memiliki komponen dc dan tegangan puncak-ke-puncak sebsaer 20 V. Deviasi frekuensi dibuat konstan sebesar 9 kHz/V. FM SINUSOIDE Beberapa karakteristik penting dari FM dapat diketahui dengan analisis modulasi sinusoide. em(t) = Em max cos 2π fm t fi(t) = fc + kem (t) = fc + kem max cos 2π fm t = fc + ∆ f cos 2π fm t dimana deviasi frekuensi ∆ f = kEm max Gambaran pembawa dimodulasi sinusoide adalah: e(t) = Ec max cos θ (t) = Ec max cos (2π fc t + 2π ∆ f ∫ t cos 2π fm t dt = Ec max cos (2π fc t + ∆ f sin 2π fm t) f m Indeks modulasi FM = β = ∆ f/fm dan persamaan gelombang dimodulasi sinusoide adalah sebagai berikut: e(t) = Ec max cos (2π fc t + β sin 2π fm t) Contoh : Hitunglah indeks modulasi, dan gambarkan gelombang FM sinusoide pada Ec max = 10 V, Em max = 3 V, k = 2000 Hz/V, fm = 1 kHz, fc = 20 kHz. Pada sumbu yang sama, gambarkan fungsi pemodulasi. Pemecahan: deviasi puncak ∆ f = 200 x 3 = 6000 Hz. Indeks modulasi β = 6 kHz/1 kHz = 6. Fungsi em (t)= 3 cos 2π 103 t dan ec(t) = 10 cos 4π 104 t + 6 sin 2π 103 t) yang berada pada jangkauan 0 ≤ t ≥ 2 ms Bandwidth FM = B FM = 2 n fm B FM = 2 (β + 1) fm B FM = 2 (∆ f + fm) Contoh hingga tiga keadaan: (1) jika ∆ f = 75 kHz, dan fm = 0.1 kHz B FM = 2 (75 + 0.1) = 150
  • 11.
    (2) jika ∆f = 75 kHz, dan fm = 1.0 kHz, dan (3) ∆ f = 75 kHz, dan fm = 10 kHz. Daya rata-rata pada FM Sinusoide Tegangan puncak komponenb spektrum dapat diambil dari En max = Jn (β)Ec max , nilai rms diberi notasi En dan Ec secara proporsional merupakan nilai puncak yang berhubungan: En max = Jn (β)Ec Dengan R beban tetap pada daya rata-rata dalam komponen spektrum Pn = En 2 / R Pt = P0 + 2 (P1 + P2 + ….) Pt = E0 2 / R + 2/R (E1 2 + E1 2 + ….) Contoh: Pembawa tanpa modulasi 15 Watt dimodulasi frekuensi dengan sinyal sinusoide yang memiliki deviasi frekuensi 6 kHz. Frekuensi sinyal pemodulasi sebesar 1 kHz. Hitunglah daya output rata-rata dengan menjumlahkan daya untuk semua komponen frekuensi sisi. Pemecahan: Output daya rata-rata total adalah 15 Watt dimodulasi. Penggunaan fungsi Bessel dapat dihasilkan sebagai berikut: β = 6 dan Pt = 15 [0.152 + 2( 0.282 + 0.242 + 0.112 + 0.362 + 0.362 + 0.252 +0.132 + 0.062 + 0.022 + 0.012 )] Pt = 15 [1.00] = 15 Watt MODULASI NON-SINUSOIDE Dalam proses modulasi frekuensi, produk-produk intermodulasi akan dibentuk, yaitu: terjadinya beat frekuensi antara beberapa frekuensi sisi Pada saat sinyal lain melebihi sinusoide atau cosinusoide. Perbandingan deviasi maksimum terhadap komponen frekuensi maksimum disebut perbandingan deviasi, yang didefinisikan sebagai: D = ∆ F/ Fm, dimana ∆ F adalah deviasi frekuensi maksimum dan Fm adalah komponen frekuensi tinggi di dalam sinyal pemodulasi. Lebar bidang (BW) diambil dari substitusi D pada β yang umumnya disebut Hukum Carson’s. Bmax = 2 (D + 1) Fm = 2 (∆ F + Fm) Contoh: FM komunikasi mempunyai deviasi maksimum 75 kHz dan frekuensi modulasi maksimum 15 kHz. Hitunglah persyaratan BW maksimum. Pemecahan: Bmax = 2 (D + 1) Fm = 2 (∆ F + Fm) = 2 (75 +15) = 180 kHz FM Osilator Frequency multiplier X n Frequency Mixer fo + ∆ f nfo + n∆ f fo + n∆ f
  • 12.
    Tugas: Osilator (n-1) fo Penggunaan multiplikasidan pencampuran untuk menambah deviasi frekuensi X-tal Osilator Rangkaian Penjumlah Frek. Multiplier x n Down Converter Ampli. Klass C Phase shift 900 BM X-tal Osilator Integrator Metode Amstrong untuk frekuensi modulasi Sinyal pemodulasi Em max m (t) Reaktansi Modulator LC Osilator Frek. Multiplier PA klass C LPF Diskriminator MIXER X-tal osilator Sinyal Pemodulasi DC bias Stabilitas frekuensi osilator FM X-tal Osc Phase Modulator Frek Multiplier PA Modulator amplifier Integrator FM yang menggunakan modulasi phase
  • 13.
    1. Suatu pembawadimodulasi frekuensi oleh sinyal sinusoide 15 V puncak dan frekuensi 3 kHz, deviasi frekuensi adalah konstan 1 kHz/V. Hitunglah (a) deviasi frekuensi puncak, dan (b) indeks pemodulasi. 2. Suatu pembawa FM dibatasi deviasi maksimum 75 kHz. Bandingkan BW pada saat sinyal pemodulasi frekuensi sinusoide (a) 100 Hz, (b) 1 kHz, dan (c) 10 kHz, pembawa memiliki jangkauan maksimum dalam kasus ini. Bagaimana saudara dapat menghitung pembatasan BW? 3. Dengan asumsi bahwa deviasi puncak sebesar 75kHz, dengan menggunakan hukum Carson’s, persyaratan BW hingga FM sinusoide dengan indeks (a) 0.25, (b) 2.4, (c) 5.5, dan (d) 7. Bandingkan hasilnya dengan tabel 10.4.1. 4. Sinyal sinusoide 3000 Hz 5 V puncak digunakan pada pemodulasi pembawa phase, deviasi phase konstan 1 rad/V. Hitunglah BW praktis yang dipersyaratkan hingga sinyal dimodulasi. 5. Hukum Carson’s dengan gelombang persegi 1 kHz digunakan hingga pembawa modulasi FM, menghasilkan deviasi puncak 75 kHz. Buatlah asumsi bahwa harmonisa frekuensi gelombang persegi dimasukkan ke-11 di dalam perhitungan, hitunglah perbandingan deviasi. Dengan menggunakan hukum Carson’s hitung pula BW.
  • 14.
    Tabel fungsi BesselJenis Pertama X n atau Ordo (mf) J0 J1 J2 J3 J4 J5 J6 J7 J8 J9 J10 J11 J12 J13 J14 J15 J16 0.00 1.00 − − − − − − − − − − − − − − − − 0.25 0.98 0.12 − − − − − − − − − − − − − − − 0.5 0.94 0.24 0.03 − − − − − − − − − − − − − − 1.0 0.77 0.44 0.11 0.02 − − − − − − − − − − − − − 1.5 0.51 0.56 0.23 0.06 0.01 − − − − − − − − − − − − 2.0 0.22 0.58 0.35 0.13 0.03 − − − − − − − − − − − − 2.5 -0.05 0.50 0.45 0.22 0.07 0.02 − − − − − − − − − − − 3.0 -0.26 0.34 0.49 0.31 0.13 0.04 0.01 − − − − − − − − − − 4.0 -0.40 -0.07 0.36 0.43 0.28 0.13 0.05 0.02 − − − − − − − − − 5.0 -0.18 -0.33 0.05 0.36 0.39 0.26 0.13 0.05 0.02 − − − − − − − − 6.0 0.15 -0.28 -0.24 0.11 0.36 0.36 0.25 0.13 0.06 0.02 − − − − − − − 7.0 0.30 0.00 -0.30 -0.17 0.16 0.35 0.34 0.23 0.13 0.06 0.02 − − − − − − 8.0 0.17 0.23 -0.11 -0.29 -0.10 0.19 0.34 0.32 0.22 0.13 0.06 0.03 − − − − − 9.0 -0.09 0.24 0.14 -0.18 -0.27 -0.06 0.20 0.33 0.30 0.21 0.12 0.06 0.03 0.01 − − − 10.0 -0.25 0.04 0.25 0.06 -0.22 -0.23 -0.01 0.22 0.31 0.29 0.20 0.12 0.06 0.03 0.01 − − 12.0 0.05 -0.22 -0.08 0.20 0.18 -0.07 -0.24 -0.17 0.05 0.23 0.30 0.27 0.20 0.12 0.07 0.03 0.01 15.0 -0.01 0.21 0.04 -0.19 -0.12 0.13 0.21 0.03 -0.17 -0.22 -0.09 0.10 0.24 0.28 0.25 0.18 0.12 Tabel Fungsi Bessel untuk Pembawa di Modulasi Frekuensi pada amplitudo tanpa Pemodulasi
  • 15.
    X n atauOrdo (frekuensi sisi) (δf) J0 J1 J2 J3 J4 J5 J6 J7 J8 J9 J10 J11 J12 0.25 0.98 0.12 0.01 − − − − − − − − − − 0.5 0.94 0.24 0.03 − − − − − − − − − − 1.0 0.77 0.44 0.11 0.02 − − − − − − − − − 1.5 0.51 0.56 0.23 0.06 0.01 − − − − − − − − 2.0 0.22 0.58 0.35 0.13 0.03 0.01 − − − − − − − 2.4 0 0.52 0.43 0.22 0.06 − − − − − − − − 3.0 -0.26 0.34 0.49 0.31 0.13 0.04 0.01 − − − − − − 4.0 -0.40 -0.07 0.36 0.43 0.28 0.13 0.05 0.02 − − − − − 5.0 -0.18 -0.33 0.05 0.36 0.39 0.26 0.13 0.05 0.02 0.01 − − − 5.5 0 -0.34 -0.12 0.26 0.40 0.32 0.19 0.09 0.03 0.01 − − − 6.0 0.15 -0.28 -0.24 0.11 0.36 0.36 0.25 0.13 0.06 0.02 0.01 − − 7.0 0.30 0 -0.30 -0.17 0.16 0.35 0.34 0.23 0.13 0.06 0.02 0.01 − 8.0 0.17 0.23 -0.11 -0.29 -0.10 0.19 0.34 0.32 0.22 0.13 0.06 0.03 0.01 8.65 0 0.27 0.06 -0.24 -0.23 0.03 0.26 0.34 0.28 0.18 0.12 0.05 0.02
  • 18.
    Secara matematis, diskusiyang dapat digunakan dalam obesrvasi berikut adalah: 1. AM tidak disukai, dimana hanya tiga macam frekuensi (carrier dan dua macam frekuensi sisi), sedangkan FM memiliki jumlah frekuensi tak berhingga pada bidang- bidang sisi yang sama dengan carrier. Frekuensi tersebut dipisahkan oleh pembawa fm, 2 fm, 3 fm, 4 fm, ………., 2. Koefisien J secara berturutan berkurang pada saat nilai n bertambah, tetapi tidak selalu berubah. Perbandingan indeks modulasi untuk beberapa komponen bidang sisi signifikan terhadap amplitudonya. 3. Bidang- bidang sisi adalah sama dengan jarak dari fc dengan amplitudonya, distribusi bidang- bidang sisi secara simetris sebagai frekuensi pembawa. Koefisien j bernilai negatif, yang berarti perubahan phase 180 0 pada bagian bidang- bidang sisinya. Bandwidth dan Persyaratan Spektrum Penggunaan deret Bessel dapat digunakan untuk mengevaluasi nilai pembawa dan tiap-tiap bidang sisi yang spesifik atau nilai indeks modulasi. Pendekatan yang relatif akurat menggunakan hukum Carson’s untuk memenuhi persyaratan gelombang FM yang sesuai sebagai jumlah dua deviasi dan frekuensi pemodulasi yang lebih tinggi. Secara aktual hasil yang akurat dapat dipenuhi jika indeks modulasi yang digunakan kira-kira 6. Perbandingan Intersistem Modulasi Frekuensi dan Phase. Perbedaan teoritis antara FM dan PM sangat sederhana, yaitu pada definisi indeks modulasi yang sangat berbeda tiap-tiap sistem. Pada PM indeks modulasi secara proporsional hanya merupakan tegangan pemodulasi, sedangkan pada FM, indeks modulasi merupakan secara proporsional merupakan kebalikan frekuensi pemodulasi.Pengertian ini menunjukkan kondisi FM dan PM tidak dapat dibedakan untuk frekuensi pemodulasi tunggal. Efek praktis akan terjadi jika transmisi FM diterima penerima PM, frekuensi bass pada deviasi phase sangat besar dibandingkan yang dihasilkan pada transmiter PM.
  • 19.
    Perbandingan FM denganAM Sistem praktis menyebabkan perbedaan tiap-tiap bagian, performance , dan karakteristik kedua sistem yang dibandingkan. FM memiliki keuntungan, diantaranya: 1. Amplitudo pada gelombang dimodulasi frekuensi adalah konstan. Modulasi AM secara menyeluruh mentransmisikan pembawa yang tidak berisi informasi yang berguna, dalam transmisi FM, modulasi level rendah selalu digunakan tetapi dengan konsekuensi pada klas C karena faktor efisiensi. Semua daya yang ditransmisikan FM sangat berguna. 2. Penerima FM dapat cocok dengan pembatas amplitudo untuk menghilangkan variasi amplitudo yang menyebabkan noise. Pemakaian penerima FM sangat baik untuk menghin- darkan noise dibandingkan pada penerima AM. 3. Pada AM, tidak ada kemungkinan persen modulasi 100% yang tidak menyebabkan distorsi sulit dilakukan. 4. Komunikasi FM komersial dimulai 1940. a. Standar alokasi frekuensi pada stasiun FM komersial dapat memperkecil gejala interferensi antar kanal. b. Komunikasi FM dioperasikan pada VHF-H dan jangkauan frekuensi UHF yang mampu menekan noise dibandingkan jangkauan frekuensi MF dan HF pada komunikasi AM. c. Frekuensi komunikasi FM, khususnya pada spasi gelombang digunakan untuk propagasi dengan daerah operasi terbatas. Kerugian: 1. Kanal yang sangat lebar sebagai persyaratan FM lebih tinggi 10 kali dibandingkan AM. 2. Perangkat pemancar dan penerima FM sangat kompleks termasuk modulasi dan demodulasi 3. Penerimaan terbatas pada line of sight , dengan area yang jauh lebih kecil dibandingkan AM. Noise dan Modulasi Frekuensi 1. Efek noise pembawa -noise segitiga 2. Pre-emphasis dan De-emphasis 3. Bentuk- bentuk interferensi: interferensi kanal yang ber- dekatan, Interferensi antar kanal atau efek penangkapan.
  • 20.
    Intermodulasi: dua sinyalinput yang frekuensinya dicampur oleh non-linearitas dalaam penguat untuk memberikan frekuensi jumlah dan frekuensi selisih. Perbandingan bidang lebar dan bidang sempit FM Maksimum deviasi 75 kHz dan jangkauan frekuensi pemodulasi dari 30 Hz s.d 15 kHz dengan jangkauan indeks modulasi dari 5 s.d 2500. (gunakan perbandingan untuk transmisi TV NTSC 25 kHz dan sistem PAL 50 kHz). Bidang sempit : Deviasi maksimum 5 kHz dan frekuensi pemodulasi 3 kHz. Stereophonic FM Sistem Multiplek SCA ( Subsidiary Communication authorization ) Input: L dan R Sum : L + R, Difference : L – R SCA : 67 kHz dengan modulasi ± 7,5 kHz oleh sinyal audio a. Modulator Reaktansi Dasar b. Teori Reaktansi Modulator c. Type Reaktansi Modulator Adder Matrix Frek. Mod 19 kHz Subcarrier Gen. Frek. Doubler BM Gen SCA L R 19 kHz 38 kHz 59.5-74 kHz SUM (L+R) L-R 50 Hz-15 kHz 23-53 kHz 19 kHz Audio-In 59.5-74 kHz 0 15 19 23 38 53 6759,5 74,5 Sub CarrierL+R L-R SCA Audio DSBSC-AM FM
  • 21.
    d. Modulator DiodeVaraktor JURUSAN TEKNIK ELEKTRO FAKULTAS TEKNIK UNIVERSITAS NEGERI SURABAYA Kerjakan soal-soal berikut ini secara berurutan: 1. Sebuah rangkaian pemilih paralel memiliki Q sebesar 20 diresonansikan pada 200 MHz dengan kapasitor 10pF. Jika rangkaian tersebut dipertahankan pada suhu 170 C, berapakah tegangan noise bidang lebar yang di ukur dengan voltmeter yang ditempatkan secara paralel? Gunakan rumus: v = in Xc = v n X c = v n QR s = Q vn R s R s X c = QR s dan R s = Q/ω o C , V n = √ 4 R D k T ∆f 2. Suatu pembawa 360 Watt secara simultan dimodulasi dua gelombang audio dengan persen modulasi berturut-turut 55% dan 65%. Berapakah radiasi daya bidang sisi total? Gunakan: P T = P c (1 + m2/2) 3. Suatu tegangan pemodulasi pada 500 Hz yang dipasang pada generator PM menghasilkan deviasi frekuensi 2.25 kHz. Berapakah indeks modulasinya? Jika amplitudo tegangan pemodulasi dibuat konstan tetapi frekuensi naik 6 kHz, berapakah deviasi yang diperoleh? Gunakan: m f = δ/f m 4. Pembawa tanpa modulasi 20 Watt yang dimodulasi frekuensi dengan sinyal sinusoide menggunakan deviasi puncak 9 kHz. Besarnya frekuensi pada sinyal pemodulasi adalah 1 kHz. Hitunglah output daya rata-rata dari penjumlahan daya-daya tersebut untuk semua komponen-komponen frekuensi sisi. Gunakan: PT = Pc [Jo 2 (β) + 2(J1 2 (β) + J2 2 (β) + J3 2 (β) + ……..)] 5. Pada saat frekuensi pemodulasi dalam sistem FM 400 Hz dan tegangan pemodulasi 2,4 Volt, indek modulasi sebesar 60. Hitunglah deviasi maksimum. Berapakah indeks modulasi pada saat frekuensi pemodulasi diturunkan pada 250 Hz dan tegangan pemodulasi secara bersamaan dinaikkan sebesar 3,2 Volt? 6. Suatu modulator reaktansi kapasitif menggunakan frekuensi yang bervariasi 10 MHz pada osilator ± 100 kHz. FET yang bersifat transkonduktansi linear dengan tegangan gerbang dari 0 s.d 0.628 mS digunakan sebagai penghubung dengan suatu resistansi yang bernilai 1/10 dari reaktansi kapasitif yang digunakan. Hitunglah induktansi dan kapasitansi pada suatu rangkaian tangki osilator?
  • 22.
    JURUSAN TEKNIK ELEKTRO FAKULTASTEKNIK UNIVERSITAS NEGERI SURABAYA Kerjakan soal-soal berikut ini secara berurutan: 1. Sebuah rangkaian pemilih paralel memiliki Q sebesar 30 diresonansikan pada 100 MHz dengan kapasitor 12pF. Jika rangkaian tersebut dipertahankan pada suhu 170 C, berapakah tegangan noise bidang lebar yang di ukur dengan voltmeter yang ditempatkan secara paralel? 2. Suatu pembawa 400 Watt secara simultan dimodulasi dua gelombang audio dengan persen modulasi berturut-turut 50% dan 150%. Berapakah radiasi daya bidang sisi total? Gunakan: P T = P c (1 + m2/2) 3. Suatu tegangan pemodulasi pada 400 Hz yang dipasang pada generator PM menghasilkan deviasi frekuensi 2.25 kHz. Berapakah indeks modulasinya? Jika amplitudo tegangan pemodulasi dibuat konstan tetapi frekuensi naik 10 kHz, berapakah deviasi yang diperoleh? 4. Pembawa tanpa modulasi 40 Watt yang dimodulasi frekuensi dengan sinyal sinusoide menggunakan deviasi puncak 8 kHz. Besarnya frekuensi pada sinyal pemodulasi adalah 1 kHz. Hitunglah output daya rata-rata dari penjumlahan daya-daya tersebut untuk semua komponen-komponen frekuensi sisi. Gunakan: PT = Pc [Jo 2 (β) + 2(J1 2 (β) + J2 2 (β) + J3 2 (β) + ……..)] 5. Pada saat frekuensi pemodulasi dalam sistem FM 400 Hz dan tegangan pemodulasi 2,1 Volt, indek modulasi sebesar 50. Hitunglah deviasi maksimum. Berapakah indeks modulasi pada saat frekuensi pemodulasi diturunkan pada 250 Hz dan tegangan pemodulasi secara bersamaan dinaikkan sebesar 3,2 Volt?
  • 23.
    Receiver I. Selektivitas :Resonator, faktor Q, Faktor Kecuraman II. Daerah Frekuensi Resonansi III. Sensitivitas: Faktor penguatan, H-Gain, 1µ Volt (0.2 s.d 1µ Volt) FM: 5 s.d 10µVolt IV. Frekuensi IF V. Images Rejection Ratio VI. Dual Convertion Superheterodyne VII. Amplifier RF pada penerima bagian depan VIII. Amplifier dua tingkat menggunakan trafo kopling double tuned untuk selektivitas IX. Metode pemakaian AGC untuk amplifier IF X. Penyearah AGC dan amplifier Attenuasi Frekuensi f1 fr f2 BW= fr/Q Atenuasidalam decibel 0 10 20 30 40 50 60 70 80 90 Frekuensi Faktor kecuraman: f4-f3/f2-f1
  • 24.
    XI. AFC XII. Rangkaianpembuangkam noise JURUSAN TEKNIK ELEKTRO FAKULTAS TEKNIK UNIVERSITAS NEGERI SURABAYA Kerjakan soal-soal berikut ini secara berurutan: 1. Sebuah rangkaian pemilih paralel memiliki Q sebesar 30 diresonansikan pada 100 MHz dengan kapasitor 12pF. Jika rangkaian tersebut dipertahankan pada suhu 170 C, berapakah tegangan noise bidang lebar yang di ukur dengan voltmeter yang ditempatkan secara paralel? 2. Suatu pembawa 400 Watt secara simultan dimodulasi dua gelombang audio dengan persen modulasi berturut-turut 50% dan 150%. Berapakah radiasi daya bidang sisi total? Gunakan: P T = P c (1 + m2/2) 3. Suatu tegangan pemodulasi pada 400 Hz yang dipasang pada generator PM menghasilkan deviasi frekuensi 2.25 kHz. Berapakah indeks modulasinya? Jika amplitudo tegangan pemodulasi dibuat konstan tetapi frekuensi naik 10 kHz, berapakah deviasi yang diperoleh? 4. Pembawa tanpa modulasi 40 Watt yang dimodulasi frekuensi dengan sinyal sinusoide menggunakan deviasi puncak 8 kHz. Besarnya frekuensi pada sinyal pemodulasi adalah 1 kHz. Hitunglah output daya rata-rata dari penjumlahan daya-daya tersebut untuk semua komponen-komponen frekuensi sisi. Gunakan: PT = Pc [Jo 2 (β) + 2(J1 2 (β) + J2 2 (β) + J3 2 (β) + ……..)] 8.0 0.17 0.23 - 0.11 - 0.29 - 0.10 0.19 0.34 0.32 0.22 0.13 0.06 0.03 5. Pada saat frekuensi pemodulasi dalam sistem FM 400 Hz dan tegangan pemodulasi 2,1 Volt, indek modulasi sebesar 50. Hitunglah deviasi maksimum. Berapakah indeks modulasi pada saat frekuensi pemodulasi diturunkan pada 250 Hz dan tegangan pemodulasi secara bersamaan dinaikkan sebesar 3,2 Volt?
  • 25.
    JURUSAN TEKNIK ELEKTRO FAKULTASTEKNIK UNIVERSITAS NEGERI SURABAYA Kerjakan soal-soal berikut ini secara berurutan: 1. Sebuah rangkaian pemilih paralel memiliki Q sebesar 25 diresonansikan pada 220 MHz dengan kapasitor 15pF. Jika rangkaian tersebut dipertahankan pada suhu 200 C, berapakah tegangan noise bidang lebar yang di ukur dengan voltmeter yang ditempatkan secara paralel? 2. Suatu pembawa 300 Watt secara simultan dimodulasi dua gelombang audio dengan persen modulasi berturut-turut 60% dan 70%. Berapakah radiasi daya bidang sisi total? Gunakan: P T = P c (1 + m2/2) 3. Suatu tegangan pemodulasi pada 250 Hz yang dipasang pada generator PM menghasilkan deviasi frekuensi 3 kHz. Berapakah indeks modulasinya? Jika amplitudo tegangan pemodulasi dibuat konstan tetapi frekuensi naik 10 kHz, berapakah deviasi yang diperoleh? 4. Pembawa tanpa modulasi 35 Watt yang dimodulasi frekuensi dengan sinyal sinusoide menggunakan deviasi puncak 7 kHz. Besarnya frekuensi pada sinyal pemodulasi adalah 1 kHz. Hitunglah output daya rata-rata dari penjumlahan daya-daya tersebut untuk semua komponen-komponen frekuensi sisi. Gunakan: PT = Pc [Jo 2 (β) + 2(J1 2 (β) + J2 2 (β) + J3 2 (β) + ……..)] 7.0 0.30 0.00 - 0.30 - 0.17 0.16 0.35 0.34 0.23 0.13 0.06 0.02 5. Pada saat frekuensi pemodulasi dalam sistem FM 500 Hz dan tegangan pemodulasi 2,3 Volt, indek modulasi sebesar 70. Hitunglah deviasi maksimum. Berapakah indeks modulasi pada saat frekuensi pemodulasi diturunkan pada 250 Hz dan tegangan pemodulasi secara bersamaan dinaikkan sebesar 3,2 Volt?
  • 26.
    JURUSAN TEKNIK ELEKTRO FAKULTASTEKNIK UNIVERSITAS NEGERI SURABAYA Kerjakan soal-soal berikut ini secara berurutan: 1. Sebuah rangkaian pemilih paralel memiliki Q sebesar 50 diresonansikan pada 300 MHz dengan kapasitor 22pF. Jika rangkaian tersebut dipertahankan pada suhu 200 C, berapakah tegangan noise bidang lebar yang di ukur dengan voltmeter yang ditempatkan secara paralel? 2. Suatu pembawa 350 Watt secara simultan dimodulasi dua gelombang audio dengan persen modulasi berturut-turut 50% dan 80%. Berapakah radiasi daya bidang sisi total? Gunakan: P T = P c (1 + m2/2) 3. Suatu tegangan pemodulasi pada 300 Hz yang dipasang pada generator PM menghasilkan deviasi frekuensi 5 kHz. Berapakah indeks modulasinya? Jika amplitudo tegangan pemodulasi dibuat konstan tetapi frekuensi naik 6 kHz, berapakah deviasi yang diperoleh? 4. Pembawa tanpa modulasi 40 Watt yang dimodulasi frekuensi dengan sinyal sinusoide menggunakan deviasi puncak 7 kHz. Besarnya frekuensi pada sinyal pemodulasi adalah 1 kHz. Hitunglah output daya rata-rata dari penjumlahan daya-daya tersebut untuk semua komponen-komponen frekuensi sisi. Gunakan: PT = Pc [Jo 2 (β) + 2(J1 2 (β) + J2 2 (β) + J3 2 (β) + ……..)] 7.0 0.30 0.00 - 0.30 - 0.17 0.16 0.35 0.34 0.23 0.13 0.06 0.02 4. Pada saat frekuensi pemodulasi dalam sistem FM 300 Hz dan tegangan pemodulasi 2,3 Volt, indek modulasi sebesar 60. Hitunglah deviasi maksimum. Berapakah indeks modulasi pada saat frekuensi pemodulasi diturunkan pada 250 Hz dan tegangan pemodulasi secara bersamaan dinaikkan sebesar 3,2 Volt?
  • 27.
    JURUSAN TEKNIK ELEKTRO FAKULTASTEKNIK UNIVERSITAS NEGERI SURABAYA UJIAN SUMATIF MATAKULIAH : TEKNIK RADIO HARI/TANGGAL : SENIN/29 DESEMBER 1999 WAKTU : 09.10 – 10.50 WIB DOSEN PEMBINA : DRS. EDY SULISTIYO, MPd Sifat : Close Book Petunjuk Mengerjakan! a. Periksa lembaran soal yang terdiri dari soal-soal pilihan sebanyak 20 item dan soal-soal essai sebanyak 7 item b. Kerjakan mulai dari soal-soal yang dianggap paling mudah c. Kerjakan pada lembar jawaban yang disediakan d. Pilihan jawaban diberi tanda silang (X) Soal-soal: 1. Sinyal informasi listrik yang dipancarkan disebut: a. Sinyal pemodulasi c. Sinyal base band b. Carrier d. Sinyal sumber 2. Proses untuk mengirimkan dua atau lebih sinyal informasi secara bersamaan pada saluran yang sama disebut: a. Multiplexing c. Mixing b. Telemetri d. Modulasi 3. Proses memodifikasi pembawa frekuensi tinggi dengan informasi untuk dipancarkan disebut: a. Multiplexing c. Deteksi b. Telemetri d. Modulasi 4. Overmodulasi akan terjadi jika: a. Vm > Vc c. Vm = Vc b. Vm < Vc d. Vm = Vc = 0 5. Nilai Vmax dan Vmin yang terbaca dari gelombang AM pada osiloskop sebesar 2,8 dan 0,3. Berapakah persen modulasi?
  • 28.
    a. 10,7% c.80,6% b. 41,4% d. 93,3% 6. Suatu sinyal AM dengan daya pembawa 5 Watt, Persen modulasi 80%. Berapakah daya sisi total? a. 0,8 Watt c. 2,5 Watt b. 1,6 Watt d. 4,0 Watt 7. Suatu pemancar AM dengan persen pemodulasi 88. Daya pembawa 440Watt. Berapakah daya pada satu bidang sisi? a. 85 Watt c. 170 Watt b. 110 Watt d. 610 Watt 8. Suatu mixer IC NE602 dengan perbedaan output 10,7 MHz. Sinyal input sebesar 146,8 MHz. Berapakah frekuensi lokal osilator? a. 101,9 MHz c. 131,6 MHz b. 125,4 MHz d. 157,5 MHz 9. Pemodulator kolektor dengan tegangan sumber 48 Volt. Amplitudo puncak ke puncak pada sinyal pemodulsi 100% adalah: a. 24 Volt c. 96 Volt b. 48 Volt d. 120 Volt 10. Input balanced modulator sebesar 1 MHz dan pembawa 1,5 MHz. Berapakah outputnya: a. 500 KHz c. 1,5 MHz b. 2,5 MHz d. Semua jawaban 11. FM yang dihasilkan melalui PM disebut: a. FM c. FM tak langsung b. PM d. PM tak langsung 12. Deviasi maksimum pembawa FM 2 KHz dihasilkan oleh sinyal pemodulasi 400 Hz. Perbandingan deviasi sebesar: a. 0.2 c. 8 b. 5 d. 40 13. Pembawa 200 KHZ dimodulasi oleh sinyal 2,5 KHz. Elemen ke-empat bidang sisi dibatasi pembawa oleh: a. 2,5 kHz c. 10 kHz b. 5 kHz d. 15 kHz
  • 29.
    14. Rangkaian pre-emphasismerupakan rangakaian a. LPF c. Phase shift b. HPF d. BPF 15. Frekuensi cut-off pada rangkaian pre-emphasis dan de-emphasis sebesar: a. 1 kHz c. 5 kHz b. 2,122 kHz d. 75 kHz 16. Noise dapat digunakan untuk menekan: a. Bandwitdh yang lebih lebar b. Mempersempit Bandwidth c. Temperatur d. Level arus transistor 17. Penerima dengan sinyal input 18 MHz dan frekuensi lokal sebesar 19,6 MHz. Berapakah frekuensi image? a. 1,6 MHz c. 19,6 MHz b. 18 MHz d. 21,2 MHz 18. Penguatan dan selektivitas pada penerima superheterodine ditentukan oleh: a. RF Amplifier c. IF Amplifier b. Mixer d. AF Amplifier 19. Kemampuan penerima untuk memeisahkan satu sinyal terhadap sinyal lain yang tidak dikehendaki disebut: a. Sensitivitas b. Selektivitas b. Perbandingan S/N d. Penguatan 20. Tingkat penguatan di dalam penerima superheterodine: RF amplifier 10 dB; Mixer 6 dB; dua buah IF Amplifier masing-masing 33 dB; detektor –4 dB; AF amplifier 28 dB. Berapakah penguatan total: a. 73 dB c. 106 dB b. 82 dB d. 139 dB JURUSAN TEKNIK ELEKTRO FAKULTAS TEKNIK
  • 30.
    UNIVERSITAS NEGERI SURABAYA UJIANSUMATIF MATAKULIAH : TEKNIK RADIO HARI/TANGGAL : SENIN/29 DESEMBER 1999 WAKTU : 09.10 – 10.50 WIB DOSEN PEMBINA : DRS. EDY SULISTIYO, MPd Sifat : Close Book Petunjuk Mengerjakan! a. Periksa lembaran soal yang terdiri dari soal-soal pilihan sebanyak 20 item dan soal- soal essai sebanyak 7 item b. Kerjakan mulai dari soal-soal yang dianggap paling mudah c. Kerjakan pada lembar jawaban yang disediakan d. Pilihan jawaban diberi tanda silang (X) Soal-soal: 1. Suatu sinyal AM dengan daya pembawa 5 Watt, Persen modulasi 80%. Berapakah daya sisi total? a. 0,8 Watt c. 2,5 Watt b. 1,6 Watt d. 4,0 Watt 2. Suatu pemancar AM dengan persen pemodulasi 88. Daya pembawa 440Watt. Berapakah daya pada satu bidang sisi? a. 85 Watt c. 170 Watt b. 110 Watt d. 610 Watt 3. Suatu mixer IC NE602 dengan perbedaan output 10,7 MHz. Sinyal input sebesar 146,8 MHz. Berapakah frekuensi lokal osilator? a. 101,9 MHz c. 131,6 MHz b. 125,4 MHz d. 157,5 MHz 4. Pemodulator kolektor dengan tegangan sumber 48 Volt. Amplitudo puncak ke puncak pada sinyal pemodulsi 100% adalah: a. 24 Volt c. 96 Volt b. 48 Volt d. 120 Volt 5. Input balanced modulator sebesar 1 MHz dan pembawa 1,5 MHz. Berapakah outputnya: a. 500 KHz c. 1,5 MHz b. 2,5 MHz d. Semua jawaban 6. FM yang dihasilkan melalui PM disebut: a. FM c. FM tak langsung
  • 31.
    b. PM d.PM tak langsung 7. Deviasi maksimum pembawa FM 2 KHz dihasilkan oleh sinyal pemodulasi 400 Hz. Perbandingan deviasi sebesar: a. 0.2 c. 8 b. 5 d. 40 8. Pembawa 200 KHZ dimodulasi oleh sinyal 2,5 KHz. Elemen ke-empat bidang sisi dibatasi pembawa oleh: a. 2,5 kHz c. 10 kHz b. 5 kHz d. 15 kHz 9. Rangkaian pre-emphasis merupakan rangakaian a. LPF c. Phase shift b. HPF d. BPF 10. Frekuensi cut-off pada rangkaian pre-emphasis dan de-emphasis sebesar: a. 1 kHz c. 5 kHz b. 2,122 kHz d. 75 kHz 11. Noise dapat digunakan untuk menekan: a. Bandwitdh yang lebih lebar c. Temperatur b. Mempersempit Bandwidth d. Level arus transistor 12. Penerima dengan sinyal input 18 MHz dan frekuensi lokal sebesar 19,6 MHz. Berapakah frekuensi image? a. 1,6 MHz c. 19,6 MHz b. 18 MHz d. 21,2 MHz 13. Penguatan dan selektivitas pada penerima superheterodine ditentukan oleh: a. RF Amplifier c. IF Amplifier b. Mixer d. AF Amplifier 14. Kemampuan penerima untuk memeisahkan satu sinyal terhadap sinyal lain yang tidak dikehendaki disebut: a. Sensitivitas b. Selektivitas b. Perbandingan S/N d. Penguatan 15. Tingkat penguatan di dalam penerima superheterodine: RF amplifier 10 dB; Mixer 6 dB; dua buah IF Amplifier masing-masing 33 dB; detektor –4 dB; AF amplifier 28 dB. Berapakah penguatan total: a. 73 dB c. 106 dB b. 82 dB d. 139 dB
  • 32.
    16. Sinyal informasilistrik yang dipancarkan disebut: a. Sinyal pemodulasi c. Sinyal base band b. Carrier d. Sinyal sumber 17. Proses untuk mengirimkan dua atau lebih sinyal informasi secara bersamaan pada saluran yang sama disebut: a. Multiplexing c. Mixing b. Telemetri d. Modulasi 18. Proses memodifikasi pembawa frekuensi tinggi dengan informasi untuk dipancarkan disebut: a. Multiplexing c. Deteksi b. Telemetri d. Modulasi 19. Overmodulasi akan terjadi jika: a. Vm > Vc c. Vm = Vc b. Vm < Vc d. Vm = Vc = 0 20. Nilai Vmax dan Vmin yang terbaca dari gelombang AM pada osiloskop sebesar 2,8 dan 0,3. Berapakah persen modulasi? a. 10,7% c. 80,6% b. 41,4% d. 93,3% Soal-soal Essai: 1. Jabarkan pemodulasi amplitudo yang menunjukkan input dan output Modulator Informasi atau sinyal pemodulasi Vin Output: V2 = Vc Sin 2 π fc t + Vm Sin 2π fmt (Sin 2πfct)
  • 33.
    2. Hitunglah perbandinganS/N dalam decibels untuk tiga buah jaringan dengan ketentuan dua buah jaringan memiliki perbandingan S/N 60 dB dan satu jaringan dengan S/N 40 dB. 3. Standar band komunikasi FM dengan jangkauan frekuensi 88 MHz sampai dengan 108 MHz. Masing-masing pemancar dibatasi sebesar 200 kHz yang dimulai pada frekuensi 88, 1 MHz sampai dengan 107,9 MHz. Deviasi maksimum yang dijinkan 75 kHz dengan frekuensi pemodulasi 15 kHz. Hitunglah bandwidth pemancar FM dengan menggunakan dua metode dan buatlah diskusi yang dapat membandingkan pembatasan saluran? 4. Jelaskan dan gambarkan prosedur pengujian Selektivitas 5. Berapakah frekuensi resonansi yang dihasilkan oleh rangkaian coil 100 µH yang dihubungkan paralel dengan 150 pF pada kapasitor variabel? 6. Sebuah dual convertion superheterodine dengan mixer pertama 110,7 MHz dengan frekuensi IF I 10,7 MHz dan IF II 455 KHz. Berapakah frekuensi lokal osilator kedua? 7. Jelaskan cara kerja rangkaian AGC maju dan AGC mundur untuk IF amplifier. Soal-soal Essai: 1. Hitunglah termal noise dari suatu resistor dengan suhu ruang 290K untuk lebar bidang 1 MHz. Hitunglah besar tegangan noise? 2. Jika AC sinusoida: vc = 100 mV sin 2 π fc t Sinyal pemodulasi gelombang sinusoida: vm = 50 mV sin 2 π fm t Hitunglah Penjumlahan sinyal: v1 = Vc + vm v1 = Vc + Vm sin 2 π fm t v2 =v1 sin 2 π fc t v2 = (Vc + Vm sin 2 π fm t ) sin 2 π fc t = Vc sin 2 π fc t + (Vm sin 2 π fm t)( sin 2 π fc t) Sinyal pembawa = Vc
  • 34.
    Carrier + Modulasi+ carrier 3. Pembawa tanpa modulasi 40 Watt yang dimodulasi frekuensi dengan sinyal sinusoide menggunakan deviasi puncak 7 kHz. Besarnya frekuensi pada sinyal pemodulasi adalah 1 kHz. Hitunglah output daya rata-rata dari penjumlahan daya-daya tersebut untuk semua komponen-komponen frekuensi sisi. 7.0 0.30 0.00 - 0.30 - 0.17 0.16 0.35 0.34 0.23 0.13 0.06 0.02 4. Sinyal sinusoide 3000 Hz 5 V puncak digunakan pada pemodulasi pembawa phase, deviasi phase konstan 1 rad/V. Hitunglah BW praktis yang dipersyaratkan hingga sinyal dimodulasi. 5. Hukum Carson’s dengan gelombang persegi 1 kHz digunakan hingga pembawa modulasi FM, menghasilkan deviasi puncak 75 kHz. Buatlah asumsi bahwa harmonisa frekuensi gelombang persegi dimasukkan ke-10 di dalam perhitungan, hitunglah perbandingan deviasi. Dengan menggunakan hukum Carson’s hitung pula BW. 6. Jabarkan distribusi stereophoni FM dengan metode SCA 7. Jabarkan tentang FDM dan TDM dengan aplikasi untuk sistem komunikasi sesuai dengan analisis matematis dan grafis. Hitunglah komponen shot noise dengan arus dc 1 mA yang mengalir pada junction semikond u k t o r dengan memper ti m b a n g ka n lebar bidang noise efektif 1 MHz. 12. Sideband dan domain frekuensi: fUSB = fc + fm fLSB = fc – fm v2 = Vc sin 2 π fc t + (Vm sin 2 π fm t)( sin 2 π fc t) Sin A sin B = Cos (A-B) – Cos (A+B) 3 2 e2 = Vc sin 2 π fc t + (Vm sin 2 π t ( fc - fm) - (Vm sin 2 πt ( fc + fm) 2 2 Informasi/Sinyal modulasi vm Modulator Vc sin 2 π fc t + (Vm sin 2 π fm t)( sin 2 π fc t) Sinyal Carrier Vc Output
  • 35.
    Distribusi daya AM:PT = Pc + PLSB + PUSB Ps = PLSB = PUSB = P c (m2) 4 PT = Pc (1 + (m2) ) 2 13. Sebuah rangkaian pemilih paralel memiliki Q sebesar 20 diresonansikan pada 200 MHz dengan kapasitor 10pF. Jika rangkaian tersebut dipertahankan pada suhu 170 C, berapakah tegangan noise bidang lebar yang di ukur dengan voltmeter yang ditempatkan secara paralel? Gunakan rumus: v = in Xc = v n X c = v n QR s = Q vn R s R s X c = QR s dan R s = Q/ω o C , V n = √ 4 R D k T ∆f 14. Suatu pembawa 360 Watt secara simultan dimodulasi dua gelombang audio dengan persen modulasi berturut-turut 55% dan 65%. Berapakah radiasi daya bidang sisi total? Gunakan: P T = P c (1 + m2/2) 15. Suatu tegangan pemodulasi pada 500 Hz yang dipasang pada generator PM menghasilkan deviasi frekuensi 2.25 kHz. Berapakah indeks modulasinya? Jika amplitudo tegangan pemodulasi dibuat konstan tetapi frekuensi naik 6 kHz, berapakah deviasi yang diperoleh? Gunakan: m f = δ/f m 16. Pembawa tanpa modulasi 20 Watt yang dimodulasi frekuensi dengan sinyal sinusoide menggunakan deviasi puncak 9 kHz. Besarnya frekuensi pada sinyal pemodulasi adalah 1 kHz. Hitunglah output daya rata-rata dari penjumlahan daya-daya tersebut untuk semua komponen-komponen frekuensi sisi. Gunakan: PT = Pc [Jo 2 (β) + 2(J1 2 (β) + J2 2 (β) + J3 2 (β) + ……..)] 17. Pada saat frekuensi pemodulasi dalam sistem FM 400 Hz dan tegangan pemodulasi 2,4 Volt, indek modulasi sebesar 60. Hitunglah deviasi maksimum. Berapakah indeks modulasi pada saat frekuensi pemodulasi diturunkan pada 250 Hz dan tegangan pemodulasi secara bersamaan dinaikkan sebesar 3,2 Volt? 18. Suatu modulator reaktansi kapasitif menggunakan frekuensi yang bervariasi 10 MHz pada osilator ± 100 kHz. FET yang bersifat transkonduktansi linear dengan tegangan gerbang dari 0 s.d 0.628 mS digunakan sebagai penghubung dengan suatu resistansi yang bernilai 1/10 dari reaktansi kapasitif yang digunakan. Hitunglah induktansi dan kapasitansi pada suatu rangkaian tangki osilator? 19. Sebuah rangkaian pemilih paralel memiliki Q sebesar 50 diresonansikan pada 300 MHz dengan kapasitor 22pF. Jika rangkaian tersebut dipertahankan pada suhu 200 C, berapakah tegangan noise bidang lebar yang di ukur dengan voltmeter yang ditempatkan secara paralel? 20. Suatu pembawa 350 Watt secara simultan dimodulasi dua gelombang audio dengan persen modulasi berturut-turut 50% dan 80%. Berapakah radiasi daya bidang sisi total? Gunakan: P T = P c (1 + m2/2)
  • 36.
    21. Suatu teganganpemodulasi pada 300 Hz yang dipasang pada generator PM menghasilkan deviasi frekuensi 5 kHz. Berapakah indeks modulasinya? Jika amplitudo tegangan pemodulasi dibuat konstan tetapi frekuensi naik 6 kHz, berapakah deviasi yang diperoleh? 22. Pada saat frekuensi pemodulasi dalam sistem FM 300 Hz dan tegangan pemodulasi 2,3 Volt, indek modulasi sebesar 60. Hitunglah deviasi maksimum. Berapakah indeks modulasi pada saat frekuensi pemodulasi diturunkan pada 250 Hz dan tegangan pemodulasi secara bersamaan dinaikkan sebesar 3,2 Volt? 24. Suatu pembawa dimodulasi frekuensi oleh sinyal sinusoide 15 V puncak dan frekuensi 3 kHz, deviasi frekuensi adalah konstan 1 kHz/V. Hitunglah (a) deviasi frekuensi puncak, dan (b) indeks pemodulasi. 25. Suatu pembawa FM dibatasi deviasi maksimum 75 kHz. Bandingkan BW pada saat sinyal pemodulasi frekuensi sinusoide (a) 100 Hz, (b) 1 kHz, dan (c) 10 kHz, pembawa memiliki jangkauan maksimum dalam kasus ini. Bagaimana saudara dapat menghitung pembatasan BW? 26. Dengan asumsi bahwa deviasi puncak sebesar 75kHz, dengan menggunakan hukum Carson’s, persyaratan BW hingga FM sinusoide dengan indeks (a) 0.3, (b) 2.4, (c) 5.5, dan (d) 7. Bandingkan hasilnya dengan tabel 10.4.1. 27 Nama Mahasiswa: No. Reg : Lembar jawaban: 1. a b c d 2. a b c d
  • 37.
    3. a bc d 4. a b c d 5. a b c d 6. a b c d 7. a b c d 8. a b c d 9. a b c d 10. a b c d 11. a b c d 12. a b c d 13. a b c d 14. a b c d 15. a b c d 16. a b c d 17. a b c d 18. a b c d 19. a b c d 20. a b c d PENGUJIAN PESAWAT PENERIMA I. Jangkauan Frekuensi RC Osilator AM SSG 80-100dB Loop Antena Radio Voltmeter AC Osiloskop Frekuensi counter
  • 38.
    Keterangan : Mod= 30%, RCOsilator = 3 – 5 kHz, 0 s.d +10 dB, AM SSG= Ext. Mod. II. Selektivitas Keterangan: Mod= 30% 400 Mhz, Ref Out = 50 mV, Dummy antena = seri 5,6 KΩ 1. Set 1000 kHz = …. mV 2. Set 1010 kHz = … .mV 3. Set 990 kHz = …..mV 4. Atur level penguatan pada AM SSG dan catat hasil penunjukkan pada Volmeter AC III. Image Rejection Keterangan: Frekuensi Counter AM SSG 1000 kHz AM SSG 990 kHz AM SSG 1010kHz Dummy Antena Radio AC Voltmeter Osiloskop AM SSG 1000 kHz AM SSG 1000 kHz + 2IF Dummy Ant Loop Ant. Radio Voltmeter AC Osiloskop
  • 39.
    Modulasi = 30%,400Hz Reference output = 50 mV/100mV Metode = IEEE Dummy antena = Seri 5,6 KΩ 1. Set 1000 kHz dengan level penguatan 70-80 dB 2. Sama dengan selektivitas IV. 50mVolt/100mVolt Sensitivity Keterangan: Modulasi = 30%, 400Hz Reference output = 50 mV/100mV Metode = IEEE Dummy antena = Seri 5,6 KΩ 1. Set 1000 kHz dengan level penguatan 25-30 dB 2. Kerjakan pada problem 600 kHz dan 1400 kHz Catatan: Penggunaan antena dummy dapat dibaca langsung dari SSG Penggunaan antena loop minus 26dB dari setting akhir SSG Blok Diagram Penerima Radio Superheterodyne AM SSG 1000 kHz Dummy Ant Loop Ant. Radio Voltmeter AC Osiloskop RF Amp Mixer LO IF Demod.IF AF AGC
  • 40.
    MULTIPLEXING Multiplexing adalah proseskeseluruhan pemancaran dua atau lebih sinyal saluran komunikasi tunggal. Multiplexing merupakan efek penambahan jumlah saluran komunikasi untuk memperkuat informasi yang dipancarkan. Telemetri merupakan proses pengukuran jarak LO I LO II IF I 10.7 MHz IF II 455 kHz 11.155 MHz 110.7 MHz Seleksi dan bayangan frekuensi tengah: 1. Tipical IF 455 kHz 2. Definisi image 3. Hubungan antara sinyal dan frekuensi bayangan 4. Sinyal , Lokal osilator, dan frekuensi bayangan di dalam penerima heterodine 5. Faktor Q dan band width 6. Bandwidth rangkaian penala sesuai dengan frekuensi bayangan yang berasal dari mixer 7. Penguatan total pada RF amplifier + Mixer + IF amplifier + Detektor + Audio amplifier 8. Metode penggunaan AGC pada IF amplifier a. IF defferential amplifier dengan AGC b. IF Amplifier dengan dual-gate MOSFET dan AGC MUX DEMUX Wire & non Wire
  • 41.
    Type dasar multiplexing:TDM dan FDM FDM untuk informasi analog dan TDM untuk informasi digital termasuk penggunaan ADC dan DAC. TDM sinyal multiple dipancarkan pada time slot yang berbeda, sedangkan FDM pada frekuensi yang berbeda. FDM didasarkan pada ide sinyal jumlah yang menghasilkan bandwidth untuk saluran komunikasi. Sinyal multiple dipancarkan pada saluran digunakan untuk memodulasi pembawa yang dibatasi. Setiap pembawa beraada pada frekuensi yang berbeda. Pembawa dimodulasi dengan dijumlahkan bersamaan dari bentuk sinyal kompleks tunggal yang dipancarkan melebihi satu saluran. Type modulasi yang distandarisasi dapat berupa AM, SSB, FM, dan PM. Multiplexer (MUX dan MPX) mengkombinasikan semua input ke dalam sinyal tunggal DEMUX memproses sinyal input untuk diseleksi ke dalam sinyal individual asli Mod Mod Mod Mod Sinyal 1 Sinyal 1
  • 42.
    PERBAIKAN DAN PEMELIHARAANPERANGKAT ELEKTRONIKA KOMERSIAL BAGIAN EKSTERNAL 1. Wooden Cabinet 2. Cable Cord 3. Fuse dan proteksi 4. Mekanik 5. Antena 6. Kabel 7. Meter (VA) 8. Switching 1. Rangkaian Elektronik 2. Motor listrik 3. Power supply 4. Komponen 5. Optik 6. Head 7. Kanal (Channel) 8. Adjustment 9. Pengujian 10. Troubleshooting BAGIAN INTERNAL 1. Alat ukur 2. Instrumen Elektronika 3. Power supply 4. Motor-motor Listrik 5. Stereo Compact 6. Televisi 7. Video 8. Antena 9. Telepon 10. Komputer
  • 43.
    PENGANTAR ELEKTROTEKNIK BIDANGELEKTRONIKA Keterampilan Dasar Elektronika Komersial: A. Kemampuan awal teknisi: 1. Pengetahuan dasar tentang elektronika 2. Keselamatan dan kesehatan kerja 3 3. Sikap 4. Keterampilan dasar 4 5. Perakitan Elektronika 6. Teknik troubleshooting B. Keterampilan memperbaiki dan melakukan pemeliharaan: 1. Membuka perangkat 2. Mengalokasikan 3. Mengadministrasikan 4. Melakukan pengukuran komponen 5. Memilih komponen 6. Menentukan komponen 7. Penyolderan 8. Pengujian 9. Perawatan head 10.Pembersihan 11.Menutup perangkat 12.Alignment C. Administrasi Perbaikan dan Pemeliharaan Perangkat: 1. Mencatat keluhan 2. Pembagian tugas 3. Mencatat hasil pengukuran 4. Mencatat gejala kerusakan 5. Mencatat komponen yang rusak 6. Mencatat penggantian komponen 7. Pemberian tanda kerusakan 8. Administrasi hasil perbaikan (diadaptasi dari Gary Rockis (1993): Solid state fundamental for electricians. New York: ATP Publication).
  • 44.
    1. Perbaikan danpemeliharaan perangkat elektronika komersial. A. Bagian Eksternal Pemeliharaan perangkat elektronika tertentu membutuhkan perawatan ekstra baik karena meliputi kebersihan dan keamanan pada bagian luar dari perangkat elektronika yang sedang dilakukan perbaikan dan pemeliharaan. Pembersian bagian luar (wooden cabinet) dapat menggunakan bermacam- macam cairan yang disesuaikan dengan bahan kabinet perangkat. Pembersihan dapat dilakukan dengan menggunakan kain bersih dengan menggunakan bahan-bahan kimia yang sifatnya tidak merusak kabinet. Contohnya: pelapis KIT, air bersih, spirtus, alkohol 96%, pembersih kaca, autosol, dan bahan lain yang diperkenankan. Pengecekan kabel kontak AC perlu diperhatikan penggunaan arus pemakaian perangkat, selain masih harus memperhatikan tipe konektor yang benar-benar sesuai dengan soket perangkat. Hal ini dimaksudkan supaya tidak merusak hubungan listrik pada rangkaian power supply dan rangkaian lain di dalamnya. Pengecekan fuse (sekring) pengaman dapat dilakukan dengan melihat kondisi fuse masih baik atau putus. Pengujian dapat dilakukan dengan mengukur resistansi pada fuse. Penggantian fuse sedapat mungkin dihindarkan dengan menggunakan penghantar (kabel) sembarangan, karena nilai arus yang mengalir dapat menyebabkan terjadinya kerusakan yang lebih parah pada rangkaian power supply dan rangkaian elektronik lainnya. Penggantian sekring harus sesuai dengan tipe dan arus yang digunakan, supaya keamanan rangkaian dapat dijamin. Perbaikan dan perawatan di bagian mekanik sangat memerlukan kecermatan serius dalam melakukan penanganan. Harus diupayakan jangan sampai terjadi sekrup-sekrup yang terlepas atau kendor. Penggantian pir (spiral) perlu mendapat perhatian khusus terutama dalam melakukan perbaikan pada perangkat tape recorder, dan video. Penggunaan spiral yang tidak sesuai akan berpengaruh pada kinerja rangkaian yang kurang optimal dan kecepatan putaran yang dikehendaki. Perbaikan beberapa rangkaian elektronika sangat berpengaruh karena kinerja antena. Pemakaian tuner (radio) atau televisi membutuhkan keandalan antena yang optimal. Pemasangan antena pada radio dan televisi harus disesuaikan dengan pola radiasi yang sesuai. Kabel coaxial dan konektor yang digunakan untuk menghubungkan antena dengan perangkat harus diperhatikan sesuai dengan standar yang digunakan. Pada televisi sebaiknya menggunakan kaabel coaxial 5CV atau 7CV. Pada alat-alat ukur dan instrumen pengukuran penggunaan kabel penghubung sangat berpengaruh terhadap performa hasil pengujian terutama pada penggunaan frekuensi tinggi seperti: spektrum analyzer, RF Generator, Pattern generator, audio generator, sweep marker generator, osiloskop, d.l.l. Pembersihan pada indikator-indikator seperti Voltmeter, Ampermeter, Avometer selalu membutuhkan perawatan yang baik untuk memberikan tampilan yang baik. Pengaturan kembali (adjusment) baik pada zero adjuster diperlukan
  • 45.
    kecermatan yang cukupbaik agar alat-alat ukur dapat berfungsi maksimum. Pengecekan tegangan dan arus untuk penampilan putaran motor-motor untuk mendukung kinerja rangkaian tape recorder dan video diperlukan pengukuran secara berjenjang dan berkala. Hal ini dimaksudkan agar putaran motor selalu konstan sesuai dengan keperluan perangkat. Pengaturan kembali sangat memerlukan kecermatan dan keterampilan tersendiri. Switching atau saklar-saklar untuk perangkat elektronika secara umum memiliki sensitivitas yang cukup tinggi. Perbaikan dan perawatan komponen- komponen saklar ini sangat diperlukan agar dihasilkan tampilan secara maksimum. Saklar-saklar yang tidak berfungsi normal akan berpengaruh pada penampilan kualitas suara, gambar, hasil pengukuran, d.l.l. B. Bagian Internal Seperti dalam pendahuluan disampaikan bahwa beberapa bagian telah disebutkan dan sangat memerlukan perhatian dalam penanganan perbaikan dan pemeliharaan pada perangkat elektronika komersial. Ada beberapa kriteria atau klasifikasi kerusakan yang ditimbulkan yaitu: 1. Klasifikasi mudah Pada tingkat ini kerusakan terjadi karena sambungan-sambungan pada PCB terlepas atau retak, rangkaian power supply short karena terbakar, kabel- kabel putus, dan skering putus. Kerusakan yang muncul secara mendadak dan mengakibatkan perangkat tidak berfungsi harus dinyatakan karena adanya keluhan dari penggunanya, sehingga dapat analisis penyebab kerusakannya. Kerusakan pada power supply karena terbakar dapat dianalisis pada komponen- komponen seperti transformator, bagian filter, penyearah, dan stabilisator tegangannya. Namun kerusakan pada rangkaian ini akan sangat serius jika sudah menggunakan rangkaian yang sangat kompleks atau power supply jenis SMPS (switching mode power supply). Dalam menangani kerusakan yang telah disebutkan, jika pengalaman dan keterampilan belum memadai sangat diperlukan komunikasi atau konsultasi dari beberapa ahli yang terbiasa menangani kerusakan sejenis. Kecermatan dalam pengukuran tiap-tiap komponen selain memerlukan kejelian masih diperlukan ketelitian dalam menempatkan alat ukur komponen yang digunakan. Dalam melakukan pengukuran komponen harus dapat diyakinkan bahwa penempatan saklar pemilih pada alat ukur sudah sesuai baik untuk tegangan, arus, maupun resistansi komponen. Penggantian komponen-komponen untuk rangkaian perangkat elektronika yang tidak terlalu kompleks seperti radio, tape recorder, dan alat sederhana dapat dimodifikasi sesuai dengan spesifikasi yang digunakan. Seperti penggantian transformator dapat disesuaikan dengan tegangan output dan arus yang digunakan. Komponen-komponen lain seperti resistor, kondensator, transistor, diode, head, d.l.l. Tetapi, jika rangkaian perangkat yang digunakan sudah kompleks seperti televisi, VCD, komputer, dan LD, maka semua komponen yang diganti harus diupayakan sesuai dengan karakteristik komponennya, seperti: IC, transistor, diode, resistor, induktor, kondensator, dan lain-lain. Penggantian motor-motor listrik yang digunakan untuk mendukung kinerja rangkaian tape recorder dan video perlu disesuaikan dengan
  • 46.
    karakteristik yang digunakandan memperhatikan tegangan, putaran, dan asesories pendukung pada rangkaian motor. Penggantian benang untuk radio juga disesuaikan dengan penempatan frekuensi yang sesuai dengan jangkauan frekuensi yang sudah distandarisasi dalam pemakaiannya, termasuk untuk AM dan FM. Pemasangan kembali rangkaian dalam kabinet perangkat harus diupayakan sesuai dengan kondisi sempurna dan memperhatikan jumlah sekrup dan bagian-bagian lain tidak ada yang kurang. Ketidak cermatan pengembalian akan menyebabkan performa perangkat menjadi tidak sensitif dan mutu yang dihasilkan tidak baik sehingga akan menjadi keluhan tersendiri setelah diperbaiki. B. Klasifikasi Sedang Perbaikan perangkat elektronika dalam klasifikasi sedang mencakup alokasi kerusakan, komponen yang digunakan, pemasangan kembali, pengukuran, dan pengujian alat. Pada penyelesaian dengan klasifikasi sedang perlu dipertimbangkan keterampilan-keterampilan khusus dalam melakukan pengukuran, menganalisis letak kesalahan, pemilihan komponen, mengukur komponen, memasang (menyolder) komponen, dan menguji perangkat. Penggunaan alat-alat ukur dan instrumen pengukuran yang lebih kompleks diperlukan dalam menangani gejala kerusakan ini, seperti penggunaan osiloskop, HV meter, Pattern Generator, RF Generator, Sweep Marker generator, d.l.l. Perangkat-perangkat elektronika yang dapat dikatergorikan sedang dalam penanganannya adalah power supply SMPS, CD compact, stereo set, dan televisi. Beberapa gejala kerusakan ada kemungkinan disebabkan karena kerusakan dari rangkaian pasif dan rangkaian aktif. Rangkaian-rangkaian pasif umumnya menggunakan komponen seperti resitor, induktor, transformator, diode, dan kondensator. Sedangkan rangkaian aktif biasanya menggunakan komponen seperti transistor, FET, MOSFET, SCR, dan integrated circuit (IC). Dalam menangani gejala-gejala ini dapat melakukan pengecekan dengan kondisi rangkaian diberi tegangan atau tanpa tegangan. Keuntungan pengecekan dengan memberi tegangan pada rangkaian adalah dapat diketahui kondisi rangkaian sedangan bekerja atau tidak. Hanya saja sangat perlu diperhatikan dalam mengukur rangkaian bertegangan karena harus mengetahui batas ukur tegangan yang dijadikan acuan. Kesalahan penempatan pemilihan saklar pemilih pada alat ukur akan menyebabkan kerusakan pada alat ukurnya. Faktor keselamatan kerja harus diperhatikan dalam melakukan pengukuran untuk kondisi seperti ini sehingga dapat dihindarkan setrum yang terlalu tinggi dan membahayakan keselamatan pribadi. Disamping itu, untuk komponen IC harus menggunakan pengukuran dengan memberi sumber tegangan pada rangkaian. Pengecekan rangkaian dengan mematikan sumber tegangan dapat pula dilakukan dengan mengupayakan pengukuran-pengukuran pada beberapa komponen pasif seperti resistor dan induktor. Pengukuran dalam kondisi ini memakan waktu relatif lama karena beberapa komponen tidak dapat diukur dalam rangkaian atau resistansi rangkaian masih berfungsi sehingga disarankan untuk melepas komponen yang akan diukur. Kesalahan pengukuran menyebabkan analisis alokasi kerusakan kurang presisi dan bersifat ujicoba komponen. Penggunaan alat-alat ukur yang memiliki sensitivitas rendah akan
  • 47.
    mengahsilkan toleransi kesalahanpengukuraan yang sangat besar, sehingga penggantian komponen tidak optimal. C. Klasifikasi Sulit Penanganan gejala-gejala kerusakan dalam kategori ini membutuhkan keterampilan teknis yang benar-benar memadai selain pengetahuan, keterampilan, sikap, dan pengalaman yang cukup baik dalam melakukan analisis rangkaian dan analisis perbaikan. Analisis yang diperlukan tidak hanya terkait dengan cara kerja rangkaian, namun sudah meliputi beberapa hal seperti analisis matematis, grafik, dan pemahaman komponen dan karakteristiknya. Klasifikasi kerusakan dan cara penanganan perbaikan dan pemeliharaan sangat kompleks pada rangkaian-rangkaian televisi multisistem, VCD, dan komputer. Sebagai contoh, analisis rangkaian-rangkaian dalam klasifikasi sulit juga mencakup desain power supply SMPS, perbaikan televisi multisistem, VCD compact, dan komputer.