Piping and Plant Design 
Academy 
 
 
Stainless Steel Piping 
 
 
Amir Razmi 
2017    
021214 Design Guidelines 1/24/03 9:08 AM Page 1
CONTENTS
lntroduction ............................................1
ldentification of Stainless Steel ...............1
Guidelines for Selection..........................5
Corrosion Resistance..............................5
Material Selection .............................5
Mechanical & Physical Properties..........9
Austenitic ..........................................9
Ferritic ...............................................9
Martensitic ......................................11
Precipitation Hardening..................12
Properties..............................................14
Thermal Stability....................................14
Low-Temperature Mechanical
Properties........................................16
Heat Transfer Properties.......................17
Sizes, Shapes, and Finishes.................18
Fabrication ............................................18
Hot Forming ..........................................18
Cold Forming ........................................25
Machining .............................................27
Joining...................................................28
Welding...........................................28
Soldering.........................................29
Brazing............................................29
Fastening ........................................29
Surface Protection & Cleaning .............30
Appendix A
Corrosion Characteristics...............31
Appendix B
Figures............................................35
References ...........................................52
The Specialty Steel lndustry of North
America (SSINA) and the individual
companies it represents have made
every effort to ensure that the information
presented in this handbook is technically
correct. However, neither the SSlNA nor
its member companies warrants the
accuracy of the information contained in
this handbook or its suitability for any
general and specific use, and assumes
no liability or responsibility of any kind in
connection with the use of this information.
The reader is advised that the material
contained herein should not be used or
relied on for any specific or general
applications without first securing
competent advice.
11-02-18
021214 Design Guidelines 1/24/03 9:08 AM Page 2
1
INTRODUCTION
Stainless steels are iron-base alloys containing 10.5% or more
chromium. They have been used for many industrial, architectural,
chemical, and consumer applications for over a half century. Currently
there are being marketed a number of stainless steels originally
recognized by the American lron and Steel lnstitute (AISI) as standard
alloys. Also commercially available are proprietary stainless steels
with special characteristics. (See Appendix A.)
With so many stainless steels from which to choose, designers
should have a ready source of information on the characteristics and
capabilities of these useful alloys. To fill this need, the Committee of
Stainless Steel Producers initially prepared this booklet. The data
was reviewed and updated by the Specialty Steel lndustry of North
America (SSINA). Written especially for design engineers, it presents
an overview of a broad range of stainless steels — both standard and
proprietary — their compositions, their properties, their fabrication,
and their use. More detailed information on the standard grades,
with special emphasis on the manufacture, finish designations and
dimensional and weight tolerances of the product forms in which
they are marketed, is contained in the lron and Steel Society of the
AlME (the American lnstitute of Mining, Metallurgical and Petroleum
Engineers) “Steel Products Manual — Stainless and Heat Resisting
Steels.” The AlME undertook the publication, updating and sale of
this manual after the AlSl discontinued publication in 1986.
Reference is often made to stainless steel in the singular sense as
if it were one material. Actually there are well over 100 stainless steel
alloys. Three general classifications are used to identify stainless
steels. They are: 1. Metallurgical Structure; 2. The AlSl numbering
system: namely 200, 300, and 400 Series numbers; 3. The Unified
Numbering System, which was developed by American Society for
Testing Materials (ASTM) and Society of Automotive Engineers (SAE)
to apply to all commerical metals and alloys.
There are also a number of grades known by common names that
resemble AlSl designations and these are recognized by ASTM.
These common names, which are neither trademarks nor closely
associated with a single producer, are shown and identified in the
tables. These common (non-AISI) names also appear in the ASTM
specification. Nearly all stainless steels used in North America have
UNS designations.
On the following pages there is a description of these classifications.
Tables 1-5 list stainless steels according to metallurgical structure:
austenitic, ferritic, martensitic, precipitation hardening, and duplex.
3050 K Street, N.W.
Washington, D.C. 20007
TEL: (202) 342-8630 or (800) 982-0355
FAX: (202) 342-8631
http://www.ssina.com
021214 Design Guidelines 1/24/03 9:08 AM Page 1
2
Austenitic stainless steels (Table 1)
containing chromium and nickel are
identified as 300 Series types. Alloys
containing chromium, nickel and
manganese are identified as 200 Series
types. The stainless steels in the austenitic
group have different compositions and
properties, but many common character-
istics. They can be hardened by cold
working, but not by heat treatment. In the
annealed condition, all are essentially
nonmagnetic, although some may
become slightly magnetic by cold
working. They have excellent corrosion
resistance, unusually good formability,
and increase in strength as a result of
cold work.
Type 304 (sometimes referred to as
18-8 stainless) is the most widely used
alloy of the austenitic group. It has a
nominal composition of 18% chromium
and 8% nickel.
Ferritic stainless steels (Table 2) are
straight-chromium 400 Series types that
cannot be hardened by heat treatment,
and only moderately hardened by cold
working. They are magnetic, have good
ductility and resistance to corrosion and
oxidation. Type 430 is the general-purpose
stainless of the ferritic group.
Martensitic stainless steels (Table 3)
are straight-chromium 400 Series types
that are hardenable by heat treatment.
They are magnetic. They resist corrosion
in mild environments. They have fairly
good ductility, and some can be heat
treated to tensile strengths exceeding
200,000 psi (1379 MPa).
Type 410 is the general-purpose alloy
of the martensitic group.
Precipitation-hardening stainless
steels (Table 4) are chromium-nickel
types, some containing other alloying
elements, such as copper or aluminum.
They can be hardened by solution
treating and aging to high strength.
Duplex stainless steels (Table 5) have
an annealed structure which is typically
about equal parts of austenite and ferrite.
Although not formally defined, it is
generally accepted that the lesser phase
will be at least 30% by volume.
Duplex stainless steels offer several
advantages over the common austenitic
stainless steels. The duplex grades are
highly resistant to chloride stress
corrosion cracking, have excellent pitting
and crevice corrosion resistance and
exhibit about twice the yield strength as
conventional grades. Type 329 and 2205
are typical alloys.
With respect to the Unified Numbering
System, the UNS designations are
shown alongside each AlSl type number,
in Tables 1-5, except for four stainless
steels (see Table 4) for which UNS
designations only are listed.
Table 1
AUSTENITIC
STAINLESS STEELS
Equivalent Equivalent
TYPE UNS TYPE UNS
201 S20100 310 S31000
202 S20200 310S S31008
205 S20500 314 S31400
301 S30100 316 S31600
302 S30200 316L S31603
302B S30215 316F S31620
303 S30300 316N S31651
303Se S30323 317 S31700
304 S30400 317L S31703
304L S30403 317LMN S31726
302HQ S30430 321 S32100
304N S30451 330 NO8330
305 S30500 347 S34700
308 S30800 348 S34800
309 S30900 384 S38400
309S S30908
Table 3
MARTENSITIC
STAINLESS STEELS
Equivalent Equivalent
TYPE UNS TYPE UNS
403 S40300 420F S42020
410 S41000 422 S42200
414 S41400 431 S43100
416 S41600 440A S44002
416Se S41623 440B S44003
420 S42000 440C S44004
Table 4
PRECIPITATION HARDENING
STAINLESS STEELS
UNS UNS
S13800 S17400
S15500 S17700
Table 5
DUPLEX
STAINLESS STEELS
Type/Name UNS
329 S32900
2205 S31803
2205 (hi N) S32205
Table 2
FERRITIC STAINLESS STEELS
Equivalent Equivalent
TYPE UNS TYPE UNS
405 S40500 430FSe S43023
409 S40900 434 S43400
429 S42900 436 S43600
430 S43000 442 S44200
430F S43020 446 S44600
021214 Design Guidelines 1/24/03 9:08 AM Page 2
3
AUSTENITIC
304
General
Purpose
202
N & Mn
partially
replaces
Ni
302B
Si added
to increase
scaling
resistance
205
N & Mn
partially
replaces
Ni
201
N & Mn
partially
replaces
Ni
317
More
Mo & Cr
added for
better
corrosion
resistance
316
Mo added
to increase
corrosion
resistance
309S
309S
CR & Ni
increased
for high
temperature
308
Higher
CR & Ni
used
primarily
for welding
302
Higher C
for increased
strength
305
Ni increased
to lower
work
hardening
303
S added
to improve
machining
301
Cr & Ni
lowered to
increase
work
hardening
317L
C reduced
for
welding
316L
C reduced
for
welding
310S
310S
Same as
309 only
more so
347
Cb
added
to prevent
carbide
precip..
321
Ti added
to prevent
carbide
precip.
304L
C reduced
even
further
384
More Ni
to lower
work
hardening
303Se
Se added
for better
machined
surfaces
317LMN
Mo added
N added
316N
N added
to
increase
strength
314
Si increased
for highest
heat
resistance
348
Ta & Co
restricted
for nuclear
applications
304N
N added
to increase
strength
S30430
Cu added
to improve
cold
working
316F
S & P
increased
to improve
machining
330
Ni added
to resist
carburization
& thermal
shock
Al — Aluminum P — Phosphorus
C — Carbon S — Sulfur
Cr — Chromium Se — Selenium
Cb — Columbium Si — Silicon
Co — Cobalt Ta — Tantalum
Cu — Copper Ti — Titanium
Mn — Manganese V — Vanadium
Mo — Molybdenum W — Tungsten
N — Nitrogen SCC — Stress - Corrosion
Ni — Nickel Cracking
021214 Design Guidelines 1/24/03 9:08 AM Page 3
4
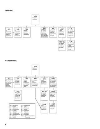
FERRITIC
430
General
Purpose
446
Cr
increased
to improve
scaling
resistance
442
Cr
increased
to improve
scaling
resistance
429
Slightly
Less Cr
for better
weldability
405
Lower Cr
AI added
to prevent
hardening
when colled
from elevated
temperatures
409
Lower Cr
Primarily
used for
automotive
exhaust
430F
P & S
added for
improved
machining
434
Mo added
for improved
corrosion
resistance
in auto trim
430F Se
Se added
for better
machined
surfaces
436
Mo. Cb added
for corrosion
& heat
resistance &
improved
roping
MARTENSITIC
410
General
Purpose
431
Cr increased
Ni added
for corrosion
resistance
Good
Mechan.
Properties
414
Ni added
for better
corrosion
resistance
403
Select
quality
for turbines
and highly
stressed
parts
420
Increased
C to
improve
mechanical
properties
416
P & S
increased
to improve
machining
440C
C increased
for highest
hardness
Cr increased
for corrosion
resistance
422
Strength &
toughness to
1200F via
addition of
Mo, V, W
416 Se
Se added
for better
machined
surface
440B
C decreased
slightly to
improve
toughness
420F
P & S
increased
to improve
machining
440A
Same as
440B only
more so
Al — Aluminum P — Phosphorus
C — Carbon S — Sulfur
Cr — Chromium Se — Selenium
Cb — Columbium Si — Silicon
Co — Cobalt Ta — Tantalum
Cu — Copper Ti — Titanium
Mn — Manganese V — Vanadium
Mo — Molybdenum W — Tungsten
N — Nitrogen SCC — Stress - Corrosion
Ni — Nickel Cracking
021214 Design Guidelines 1/24/03 9:08 AM Page 4
5
GUIDELINES FOR SELECTION
Stainless steels are engineering
materials with good corrosion resistance,
strength, and fabrication characteristics.
They can readily meet a wide range of
design criteria — load, service life, low
maintenance, etc. Selecting the proper
stainless steel essentially means
weighing four elements. In order of
importance, they are:
1. Corrosion or Heat Resistance —
the primary reason for specifying
stainless. The specifier needs to know
the nature of the environment and the
degree of corrosion or heat resistance
required.
2. Mechanical Properties — with
particular emphasis on strength at room,
elevated, or low temperature. Generally
speaking, the combination of corrosion
resistance and strength is the basis for
selection.
3. Fabrication Operations — and
how the product is to be made is a third-
level consideration. This includes forging,
machining, forming, welding, etc.
4. Total Cost — in considering total
cost, it is appropriate to consider not only
material and production costs, but the
life cycle cost including the cost-saving
benefits of a maintenance-free product
having a long life expectancy.
CORROSION RESISTANCE
Chromium is the alloying element that
imparts to stainless steels their corrosion-
resistance qualities by combining with
oxygen to form a thin, invisible chromium-
oxide protective film on the surface.
(Figure 1. Figures are shown in Appendix
B.) Because the passive film is such an
important factor, there are precautions
which must be observed in designing
stainless steel equipment, in
manufacturing the equipment, and in
operation and use of the equipment, to
avoid destroying or disturbing the film.
In the event that the protective (passive)
film is disturbed or even destroyed, it
will, in the presence of oxygen in the
environment, reform and continue to give
maximum protection.
The protective film is stable and
protective in normal atmospheric or mild
aqueous environments, but can be
improved by higher chromium, and by
molybdenum, nickel, and other alloying
elements. Chromium improves film
stability; molybdenum and chromium
increase resistance to chloride
penetration; and nickel improves film
resistance in some acid environments.
Material Selection
Many variables characterize a
corrosive environment — i.e. chemicals
and their concentration, atmospheric
conditions, temperature, time — so it is
difficult to select which alloy to use
without knowing the exact nature of the
environment, However, there are
guidelines:
Type 304 serves a wide range of
applications. It withstands ordinary
rusting in architecture, it is resistant to
food processing environments (except
possibly for high-temperature conditions
involving high acid and chloride
contents), it resists organic chemicals,
dyestuffs, and a wide variety of inorganic
chemicals. Type 304 L (low carbon)
resists nitric acid well and sulfuric acids
at moderate temperature and
concentrations. It is used extensively for
storage of liquified gases, equipment for
use at cryogenic temperatures (304N),
appliances and other consumer
products, kitchen equipment, hospital
equipment, transportation, and waste-
water treatment.
Type 316 contains slightly more nickel
than Type 304, and 2-3% molybdenum
giving it better resistance to corrosion
than Type 304, especially in chloride
environments that tend to cause pitting.
Type 316 was developed for use in
sulfite pulp mills because it resists
sulfuric acid compounds. Its use has
been broadened, however, to handling
many chemicals in the process
industries.
Type 317 contains 3-4% molybdenum
(higher levels are also available in this
series) and more chromium than Type
316 for even better resistance to pitting
and crevice corrosion.
Type 430 has lower alloy content than
Type 304 and is used for highly polished
trim applications in mild atmospheres. It
is also used in nitric acid and food
processing.
Type 410 has the lowest alloy content
of the three general-purpose stainless
steels and is selected for highly stressed
parts needing the combination of
strength and corrosion resistance, such
as fasteners. Type 410 resists corrosion
in mild atmospheres, steam, and many
mild chemical environments.
2205 may have advantages over Type
304 and 316 since it is highly resistant to
chloride stress corrosion cracking and is
about twice as strong.
Table 6 lists the relative corrosion
resistance of the AlSl standard numbered
stainless steels in seven broad categories
of corrosive environments. Table 7 details
more specific environments in which
various grades are used, such as acids,
bases, organics, and pharmaceuticals.
The above comments on the suitability
of stainless steels in various environments
are based on a long history of successful
application, but they are intended only as
guidelines. Small differences in chemical
content and temperature, such as might
occur during processing, can affect
corrosion rates. The magnitude can be
considerable, as suggested by Figures 2
and 3. Figure 2 shows small quantities of
hydrofluoric and sulfuric acids having a
serious effect on Type 316 stainless steel
in an environment of 25% phosphoric
acid, and Figure 3 shows effects of
temperature on Types 304 and 316 in
very concentrated sulfuric acid.
Service tests are most reliable in
determining optimum material, and
ASTM G 4 is a recommended practice
for carrying out such tests. Tests should
cover conditions both during operation
and shutdown. For instance, sulfuric,
sulfurous and polythionic acid conden-
sates formed in some processes during
shutdowns may be more corrosive than
the process stream itself. Tests should
be conducted under the worst operating
conditions anticipated.
Several standard reference volumes
discuss corrosion and corrosion control,
including Uhlig’s Corrosion Handbook;
LaQue and Copsons’ Corrosion Resistance
Of Metals and Alloys; Fontana and
Greens’ Corrosion Engineering; A Guide
to Corrosion Resistance by Climax
Molybdenum Company; the Corrosion
Data Survey by the National Association
of Corrosion Engineers; and the ASM
Metals Handbook. Corrosion data,
specifications, and recommended
practices relating to stainless steels are
also issued by ASTM. Stainless steels
resist corrosion in a broad range of
conditions, but they are not immune to
every environment. For example, stainless
steels perform poorly in reducing
environments, such as 50% sulfuric
and hydrochloric acids at elevated
temperatures. The corrosive attack
experienced is a breakdown of the
protective film over the entire metal surface.
Such misapplications of stainless
steels are rare and are usually avoided.
The types of attack which are more likely
to be of concern are pitting, crevice
attack, stress corrosion cracking, and
intergranular corrosion, which are
discussed in Appendix A.
021214 Design Guidelines 1/24/03 9:08 AM Page 5
6
Table 6
Relative Corrosion Resistance of AISI Stainless Steels (1)
Mild Atmos- Atmospheric Chemical
TYPE UNS pheric and –––––––––––––––––––––––– ––––––––––––––––––––––––––––––––––
Number Number Fresh Water Industrial Marine Miild Oxidizing Reducing
201 (S20100) x x x x x
202 (S20200) x x x x x
205 (S20500) x x x x x
301 (S30100) x x x x x
302 (S30200) x x x x x
302B (S30215) x x x x x
303 (S30300) x x x
303 Se (S30323) x x x x
304 (S30400) x x x x x
304L (S30403) x x x x x
(S30430) x x x x x
304N (S30451) x x x x x
305 (S30500) x x x x x
308 (S30800) x x x x x
309 (S30900) x x x x x
309S (S30908) x x x x x
310 (S31000) x x x x x
310S (S31008) x x x x x
314 (S31400) x x x x x
316 (S31600) x x x x x x
316F (S31620) x x x x x x
316L (S31603) x x x x x x
316N (S31651) x x x x x x
317 (S31700) x x x x x x
317L (S31703) x x x x x
321 (S32100) x x x x x
329 (S32900) x x x x x x
330 (N08330) x x x x x x
347 (S34700) x x x x x
348 (S34800) x x x x x
384 (S38400) x x x x x
403 (S40300) x x
405 (S40500) x x
409 (S40900) x x
410 (S41000) x x
414 (S41400) x x
416 (S41600) x
416 Se (S41623) x
420 (S42000) x
420F (S42020) x
422 (S42200) x
429 (S42900) x x x x
430 (S43000) x x x x
430F (S43020) x x x
430F Se (S43023) x x x
431 (S43100) x x x x
434 (S43400) x x x x x
436 (S43600) x x x x x
440A (S44002) x x
440B (S44003) x
440C (S44004) x
442 (S44200) x x x x
446 (S44600) x x x x x
(S13800) x x x x
(S15500) x x x x x
(S17400) x x x x x
(S17700) x x x x x
* The “X” notations indicate that a specific stainless steel type may be considered
as resistant to the corrosive environment categories.
This list is suggested as a guideline only and does not suggest or imply a
warranty on the part of the Specialty Steel Industry of the United States or any of
the member companies. When selecting a stainless steel for any corrosive
environment, it is always best to consult with a corrosion engineer and, if possible,
conduct tests in the environment involved under actual operating conditions.
021214 Design Guidelines 1/24/03 9:08 AM Page 6
7
Table 7
Where Different Grades Are Used (15)
Environment Grades Environment Grades
Acids
Hydrochloric acid Stainless generally is not recommended except when solutions are very dilute and at room temperature.
“Mixed acids” There is usually no appreciable attack on Type 304 or 316 as long as sufficient nitric acid is present.
Nitric acid Type 304L or 430 is used.
Phosphoric acid Type 304 is satisfactory for storing cold phosphoric acid up to 85% and for handling concentrations up to 5% in some unit
processes of manufacture. Type 316 is more resistant and is generally used for storing and manufacture if the fluorine
content is not too high. Type 317 is somewhat more resistant then Type 316. At concentrations up to 85%, the metal
temperature should not exceed 212 F (100 C) with Type 316 and slightly higher with Type 317. Oxidizing ions inhibit
attack and other inhibitors such as arsenic may be added.
Sulfuric acid Type 304 can be used at room temperature for concentrations over 80%. Type 316 can be used in contact with sulfuric
acid up to 10% at temperatures up to 120 F (50 C), if the solutions are aerated; the attack is greater in airfree solutions.
Type 317 may be used at temperatures as high as 150 F (65 C) with up to 5% concentration. The presence of other
materials may markedly change the corrosion rate. As little as 500 to 2000 ppm of cupric ions make it possible to use
Type 304 in hot solutions of moderate concentration. Other additives may have the opposite effect.
Sulfurous acid Type 304 may be subject to pitting, particularly if some sulfuric acid is present. Type 316 is usable at moderate
concentrations and temperatures.
Bases
Ammonium hydroxide, Steels in the 300 series generally have good corrosion resistance at virtually all concentrations and temperatures in
sodium hydroxide, weak bases, such as ammonium hydroxide. In stronger bases, such as sodium hydroxide, there may be some attack,
caustic solutions cracking or etching in more concentrated solutions and at higher temperatures. Commercial purity caustic solutions may
contain chlorides, which will accentuate any attack and may cause pitting of Type 316 as well Type 304.
Organics
Acetic acid Acetic acid is seldom pure in chemical plants but generally includes numerous and varied minor constituents. Type 304 is
used for a wide variety of equipment including stills, base heaters, holding tanks, heat exchangers, pipelines, valves and
pumps for concentrations up to 99% at temperatures up to about 120 F (50 C). Type 304 is also satisfactory for contact
with 100% acetic acid vapors, and — if small amounts of turbidity or color pickup can be tolerated — for room
temperature storage of glacial acetic acid. Types 316 and 317 have the broadest range of usefulness, especially if formic
acid is also present or if solutions are unaerated. Type 316 is used for fractionating equipment, for 30 to 99%
concentrations where Type 304 cannot be used, for storage vessels, pumps and process equipment handling glacial
acetic acid, which would be discolored by Type 304. Type 316 is likewise applicable for parts having temperatures above
120 F (50 C), for dilute vapors and high pressures. Type 317 has somewhat greater corrosion resistance than Type 316
under severely corrosive conditions. None of the stainless steels has adequate corrosion resistance to glacial acetic acid
at the boiling temperature or at superheated vapor temperatures.
Aldehydes Type 304 is generally satisfactory.
Amines Type 316 is usually preferred to Type 304.
Cellulose acetate Type 304 is satisfactory for low temperatures, but Type 316 or Type 317 is needed for high temperatures.
Citric, formic and Type 304 is generally acceptable at moderate temperatures, but Type 316 is resistant to all concentrations at
tartaric acids temperatures up to boiling.
Esters From the corrosion standpoint, esters are comparable with organic acids.
Fatty acids Up at about 300 F (150 C), Type 304 is resistant to fats and fatty acids, but Type 316 is needed at 300 to 500 F (150 to
260 C) and Type 317 at higher temperatures.
Paint vehicles Type 316 may be needed if exact color and lack of contamination are important.
Phthalic anhydride Type 316 is usually used for reactors, fractionating columns, traps, baffles, caps and piping.
Soaps Type 304 is used for parts such as spray towers, but Type 316 may be preferred for spray nozzles and flake-drying belts
to miniimize offcolor products.
Synthetic detergents Type 316 is used for preheat, piping, pumps and reactors in catalytic hydrogenation of fatty acids to give salts of
sulfonated high molecular alcohols.
Tall oil (pump and Type 304 has only limited usage in tall-oil distillation service. High-rosin-acid streams can be handled by Type 316L
paper industry) with a minimum molybdenum content of 2.75%. Type 316 can also be used in the more corrosive high-fatty acid streams
at temperatures up to 475F (245 C), but Type 317 will probably be required at higher temperatures.
Tar Tar distillation equipment is almost all Type 316 because coal tar has a high chloride content; Type 304 does not
have adequate resistance to pitting.
Urea Type 316L is generally required.
Pharmaceuticals Type 316 is usually selected for all parts in contact with the product because of its inherent corrosion resistance and
greater assurance of product purity.
021214 Design Guidelines 1/24/03 9:08 AM Page 7
8
0.10 (min)
021214 Design Guidelines 1/24/03 9:08 AM Page 8
9
MECHANICAL AND PHYSICAL
PROPERTIES (Room Temperature)
Austenitic Stainless Steels
The austenitic stainless steels cannot
be hardened by heat treatment but can
be strengthened by cold work, and thus
they exhibit a wide range of mechanical
properties. At room temperature,
austenitic stainless steels exhibit yield
strengths between 30 and 200 ksi (207-
1379 MPa), depending on composition
and amount of cold work. They also
exhibit good ductility and toughness
even at high strengths, and this good
ductility and toughness is retained at
cryogenic temperatures. The chemical
compositions and nominal mechanical
properties of annealed austenitic
stainless steels are given in Table 8.
The difference in effect of cold work of
Types 301 and 304 is indicated by the
stress strain diagrams in Figure 11.
Carbon and nitrogen contents affect
yield strength, as shown by the
differences among Types 304, 304L,
and 304N. The effect of manganese and
nitrogen on strength can be seen by
comparing Types 301 and 302 against
Types 201 and 202.
Figures 12, 13, 14, and 15 illustrate
other effects of small composition
changes. For example, at a given
amount of cold work, Types 202 and 301
exhibit higher yield and tensile strengths
than Types 305 and 310.
Austenitic stainless steels which can
be cold worked to high tensile and yield
strengths, while retaining good ductility
and toughness, meet a wide range of
design criteria. For example, sheet and
strip of austenitic steels — usually Types
301 and 201 — are produced in the
following tempers:
In structural applications, the
toughness and fatigue strength of these
steels are important. At room
temperature in the annealed condition,
the austenitic steels exhibit Charpy
V-notch energy absorption values in
excess of 100 ft.-lb. The effect of cold
rolling Type 301 on toughness is
illustrated in Figure 16. This shows Type
301 to have good toughness even after
cold rolling to high tensile strengths.
Fatigue or endurance limits (in bending)
of austenitic stainless steels in the
annealed condition shown in Table 9 are
about one-half the tensile strength.
New Design Specification
Until recently, design engineers
wanting to use austenitic stainless steels
structurally had to improvise due to the
lack of an appropriate design specification.
The familiar American lnstitute for Steel
Construction and AlSl design specifications
for carbon steel design do not apply to
the design of stainless steel members
because of differences in strength
properties, modulus of elasticity, and the
shape of the stress strain curve. Figure
17 shows that there is no well-defined
yield point for stainless steel.
Now the American Society of Civil
Engineers (ASCE), in conjunction with
the SSINA, has prepared a standard
(ANSI/ASCE-8-90) “Specification for the
Design of Cold-Formed Stainless Steel
Structural Members.” This standard
covers four types of austenitic stainless
steel, specifically Types 201, 301, 304
and 316, and three types of ferritic
stainless steels (See Ferritic section
below). This standard requires the use of
structural quality stainless steel as
defined in general by the provisions of
the American Society for Testing and
Materials (ASTM) specifications.
Some of the physical properties of
austenitic stainless steels are similar to
those of the martensitic and ferritic
stainless steels. The modulus of elasticity,
for example, is 28 x 106
psi (193 GPa)
and density is 0.29 Ib. per cu. in. (8060
Kg/m3
). The physical properties of
annealed Type 304 are shown in Table 10.
Ferritic Stainless Steels
Ferritic stainless steels contain approxi-
mately 12% chromium (and up). The
chemical composition of the standard
grades are shown in Table 11 along with
nominal mechanical properties. Also
several proprietary grades (see Appendix
A) have achieved relatively wide
commercial acceptance.
Three ferritic stainless steels, namely
Types 409, 430 and 439 are included in
the ASCE “Specification for the Design of
Cold-Formed Stainless Steel Structural
Members.” Designers should be aware
of two notations in this specification:
(1) The maximum thickness for Type
409 ferritic stainless used in the standard
is limited to 0.15 inches.
(2) The maximum thickness for Type 430
and 439 ferritic stainless steels is limited
to 0.125 inches.
This is in recognition of concerns for
the ductile to brittle transition
temperature of the ferritic stainless steels
in structural application. It should be
noted that these alloys have been used
in plate thickness for other applications.
Generally, toughness in the annealed
condition decreases as the chromium
content increases. Molybdenum tends
to increase ductility, whereas carbon
tends to decrease ductility. Ferritic
stainless steels can be used for structural
applications (as noted above), as well as
such traditional applications as kitchen
sinks, and automotive, appliance, and
luggage trim, which require good
resistance to corrosion and bright, highly
polished finishes.
When compared to low-carbon steels,
such as SAE 1010, the standard numbered
AlSl ferritic stainless steels, (such as
Type 430) exhibit somewhat higher yield
and tensile strengths, and low elongations.
Thus, they are not as formable as the
low-carbon steels. The proprietary ferritic
stainless steels, on the other hand, with
lower carbon levels have improved
ductility and formability comparable with
that of low-carbon steels. Because of the
higher strength levels, the ferritic stainless
steels require slightly more power to form.
Micro cleanliness is important to good
formability of the ferritic types because
inclusions can act as initiation sites for
cracks during forming.
Type 405 stainless is used where the
annealed mechanical properties and
corrosion resistance of Type 410 are
satisfactory but when better weldability is
desired. Type 430 is used for formed
products, such as sinks and decorative
trim. Physical properties of Type 430 are
shown in Table 10. Types 434 and 436
are used when better corrosion
resistance is required and for relatively
severe stretching.
For fasteners and other machined parts,
Types 430F and 430F Se are often used,
the latter being specified when forming is
required in addition to machining.
Types 442 and 446 are heat resisting
grades.
Type 409, which has the lowest
chromium content of the stainless steels,
is widely used for automotive exhaust
systems.
Tensile Yield
Strength Strength
Temper Minimum Minimum
ksi MPa ksi MPa
1/4-Hard 125 862 75 517
1/2-Hard 150 1034 110 758
3/4-Hard 175 1207 135 931
Full-Hard 185 1276 140 965
Table 9
TYPICAL ENDURANCE LIMITS OF
ANNEALED CHROMIUM-NICKEL
STAINLESS STEEL SHEET (2)
AISI Endurance
Type limit, ksi MPa
301 35 241
302 34 234
303 35 241
304 35 241
316 39 269
321 38 262
347 39 269
021214 Design Guidelines 1/24/03 9:08 AM Page 9
10
5.5
021214 Design Guidelines 1/24/03 9:08 AM Page 10
11
Martensitic Stainless Steels
The martensitic grades are so named
because when heated above their critical
temperature (1600F or 870C) and cooled
rapidly, a metallurgical structure known as
martensite is obtained. In the hardened
condition the steel has very high strength
and hardness, but to obtain optimum
corrosion resistance, ductility, and impact
strength, the steel is given a stress-
relieving or tempering treatment (usually
in the range 300-700F (149-371C)).
Tables 12, 13 and 14 give the chemical
compositions and mechanical properties
of martensitic grades in the annealed and
hardened conditions.
The martensitic stainless steels fall into
two main groups that are associated with
two ranges of mechanical properties:
low-carbon compositions with a maximum
hardness of about Rockwell C45 and the
higher-carbon compositions, which can
be hardened up to Rockwell C60. (The
maximum hardness of both groups in the
annealed condition is about Rockwell
C24.) The dividing line between the two
groups is a carbon content of
approximately 0.15%.
In the low-carbon class are Types 410,
416 (a free-machining grade) and 403 (a
“turbine-quality” grade). The properties,
performance, heat treatment, and
fabrication of these three stainless steels
are similar except for the better
machinability of Type 416.
On the high-carbon side are Types
440A, B, and C.
Types 420, 414, and 431, however,
do not fit into either category. Type 420
has a minimum carbon content of 0.15%
and is usually produced to a carbon
specification of 0.3-0.4%. While it will not
harden to such high values as the 440
types, it can be tempered without
substantial loss in corrosion resistance.
Hence, a combination of hardness and
adequate ductility (suitable for cutlery or
plastic molds) is attained.
Types 414 and 431 contain 1.25 —
2.50% nickel, which is enough to increase
hardenability, but not enough to make
them austenitic at ambient temperature.
The addition of nickel serves two purposes:
(1) it improves corrosion resistance
because it permits a higher chromium
content, and (2) it enhances toughness.
Martensitic stainless steels are subject
to temper embrittlement and should not
be heat treated or used in the range of
800 to 1050F (427-566C) if toughness is
important. The effect of tempering in this
range is shown by the graph in Figure
18. Tempering is usually performed
above this temperature range.
lmpact tests on martensitic grades
show that toughness tends to decrease
with increasing hardness. High-strength
(high-carbon) Type 440A exhibits lower
toughness than Type 410. Nickel
increases toughness, and Type 414 has
a higher level of toughness than Type
410 at the same strength level.
Martensitic grades exhibit a ductile-
brittle transition temperature at which
notch ductility drops very suddenly. The
transition temperature is near room
temperature, and at low temperature
about -300F (-184C) they become very
brittle, as shown by the data in Figure 19.
This effect depends on composition,
heat treatment, and other variables.
Clearly, if notch ductility is critical at
room temperature or below, and the
steel is to be used in the hardened
condition, careful evaluation is required.
If the material is to be used much below
room temperature, the chances are that
quenched-and-tempered Type 410 will
not be satisfactory. While its notch ductility
is better in the annealed condition down
to -100F (-73C), another type of stainless
steel is probably more appropriate.
The fatigue properties of the
martensitic stainless steels depend on
heat treatment and design. A notch in a
structure or the effect of a corrosive
environment can do more to reduce
fatigue limit than alloy content or heat
treatment.
Figure 20 gives fatigue data for Type
403 turbine quality stainless at three
test temperatures. The samples were
smooth and polished, and the
atmosphere was air.
Another important property is abrasion
or wear resistance. Generally, the harder
the material, the more resistance to
abrasion it exhibits. In applications where
corrosion occurs, however, such as in
coal handling operations, this general
rule may not hold, because the oxide film
is continuously removed, resulting in a
high apparent abrasion/corrosion rate.
Other mechanical properties of
martensitic stainless steels, such as
compressive yield shear strength, are
generally similar to those of carbon and
alloy steels at the same strength level.
Room-temperature physical properties
of Type 410 are shown in Table 10. The
property of most interest is modulus of
elasticity. The moduli of the martensitic
stainless steels (29 x 106
psi) (200 GPa)
are slightly less than the modulus of
carbon steel (30 x 106
psi) (207 GPa) but
are markedly higher than the moduli of
other engineering materials, such as
aluminum (10 x 106
psi) (67 GPa).
The densities of the martensitic
stainless steels (about 0.28 Ib. per cu.
in.) (7780 Kg/m3
) are slightly lower than
those of the carbon and alloy steels. As
a result, they have excellent vibration
damping capacity.
The martensitic stainless steels are
generally selected for moderate resistance
to corrosion, relatively high strength, and
good fatigue properties after suitable heat
treatment. Type 410 is used for fasteners,
machinery parts and press plates. If
greater hardenability or higher toughness
is required, Type 414 may be used, and
for better machinability, Types 416 or
416 Se are used. Springs, flatware, knife
blades, and hand tools are often made
from Type 420, while Type 431 is frequently
used for aircraft parts requiring high yield
strength and resistance to shock. Cutlery
consumes most of Types 440A and B,
whereas Type 440C is frequently used for
valve parts requiring good wear resistance.
High-carbon martensitic stainless
steels are generally not recommended
for welded applications, although Type
410 can be welded with relative ease.
Hardening heat treatments should follow
forming operations because of the poor
forming qualities of the hardened steels.
021214 Design Guidelines 1/24/03 9:08 AM Page 11
12
Precipitation Hardening
Stainless Steels
The principle of precipitation hardening
is that a supercooled solid solution
(solution annealed material) changes its
metallurgical structure on aging. The
principal advantage is that products can
be fabricated in the annealed condition
and then strengthened by a relatively
low-temperature 900-1150F (482-620C)
treatment, minimizing the problems
associated with high-temperature
treatments. Strength levels of up to
260 ksi (1793 MPa) (tensile) can be
achieved — exceeding even those of
the martensitic stainless steels — while
corrosion resistance is usually superior
— nearly equal to that of Type 304
stainless. Ductility is similar to
corresponding martensitic grades at the
same strength level. Table 15 shows the
chemical composition and the nominal
mechanical properties of four AlSl
standard precipitation hardening
stainless steels in solution treated and
age hardened conditions.
Precipitation hardening stainless
steels have high strength, relatively good
ductility, and good corrosion resistance
at moderate temperatures. They are
utilized for aerospace structural
components, fuel tanks, landing gear
covers, pump parts, shafting, bolts,
saws, knives, and flexible bellows-type
expansion joints.
Physical properties of UNS S13800 are
shown in Table 10.
021214 Design Guidelines 1/24/03 9:09 AM Page 12
13
021214 Design Guidelines 1/24/03 9:09 AM Page 13
Stainless Steel
Tube and Fittings
Photography courtesy of Outokumpu, Arcelor and New Zealand Tube Mills.
StainlessSteel
TubeandFittings5
www.atlassteels.com.au
www.atlassteels.com.auPrinted July 2010
1
S5
Stainless steel tube and fittings
Stainless steel tube is typically specified by OD (outside diameter), WT
(wall thickness), grade, condition and surface finish.
It is resistant to many forms of corrosion, has hygienic sterile properties, high
quality aesthetic appeal and exceptional strength.
Tube is manufactured in round, square and rectangular sections in a variety of wall
thicknesses and usually by the processes of longitudinal welding, hot and cold drawing
(seamless) or spiral welding.
Finishes or appearance range from unpolished to highly polished. Unpolished has a
2B mill finish, standard polished is a finely grit polished finish and there is a finer buffed
finish giving close to a mirror appearance. Finishes are selected to suit application and
aesthetic appeal.
Stainless steel tube can be joined by welding, which facilitates rigidity in construction,
or by the use of mechanical fittings which enables dismantling for hygienic cleaning.
Tube is usually annealed if extensive forming and bending is required, such as for
bending or expanding. The tubular products system incorporates a comprehensive range
of stainless steel fittings in the form of elbows, tees, reducers and flanges in various
sizes, wall thickness, grades and finishes to suit tube dimensions and tolerances.
As-welded (AW) tube
Decorative & Structural Tube – This tubing is produced direct off the continuous tube
welding mill, using cold rolled stainless steel strip made to ASTM standards, with tube
produced to commercial limits of straightness in standard or specific customer lengths.
AW tube has a higher yield point than annealed tube and is generally used for structural
and decorative applications in mildly corrosive conditions. It is not suitable for
applications requiring significant flaring, expanding or bending, nor for pressure
applications. AW tube is also available with rebate slots for support of architectural glass
panels.
Manufacturing specification: ASTM A554.
Food Quality Tube – As-welded food quality tube is stocked by Atlas Steels. This tube at the
point of manufacture goes through a process where the internal weld bead is rolled. The result
is an improved internal finish along the weld, reducing the chance of a crevice where liquid or
food product may be trapped. This assists with ‘clean in place’ (CIP) environment food and
beverage process lines or other applications such as the pharmaceutical industry. Further
assurance of reliability of food tube comes from the 100% weld NDT mandatory for this
product.
Manufacturing specification: AS 1528.
As-welded annealed (AWA) tube
This tube is produced by the same process as AW tube but is annealed to relieve stresses
and improve ductility. Bright annealing is carried out in a controlled-atmosphere furnace,
so that no oxide or scale is formed on the surface.
Annealing both increases the corrosion resistance and softens the tube which allows
severe manipulation such as bending, expanding and forming.
Manufacturing specification: ASTM A269
ATLAS STEELS – PRODUCT REFERENCE MANUAL
SECTION 5: STAINLESS STEEL TUBE AND FITTINGS
www.atlassteels.com.auPrinted July 2010
2
S5
Cold worked annealed (CWA) tube
This tube is typically destined for heat exchanger applications and is produced in
a similar way to AWA product except that the internal bead is rolled flush with
the inside tube surface prior to annealing. Because of the critical end use this tube
undergoes extensive testing as part of the manufacturing process.
Manufacturing specification: ASTM A249M.
Cold drawn seamless (CDS) tube
This tube is produced by drawing from hollow billets. It is usually supplied in the
annealed and pickled condition and used where service conditions involve high pressure
and corrosive conditions and where good surface finish and close tolerances are
required, e.g. heat exchanger and condenser tubing, instrumentation tubing and some
refinery applications.
Manufacturing specification: ASTM A269 for general service. ASTM A213M for heat
exchanger service and A268 for Ferritic and Martensitic tubes.
Spiral welded tube
This tube is produced by the helical forming and automatic welding of a continuous strip
of stainless steel.
Typical applications include water and pulp in paper mills, product and effluent lines in
chemical processing, water lines for brewing, dust fume extraction, furnace and boiler
flues, stormwater down-pipes in high-rise applications and ventilation ducts and
condensation lines for airconditioning.
Manufacturing specification: generally to ASTM A778, except for mechanical
properties.
Grades:
Austenitic: 304, 304L, 316, 316L, 321.
Ferritic: 409.
Duplex: 2205.
ATLAS STEELS – PRODUCT REFERENCE MANUAL
SECTION 5: STAINLESS STEEL TUBE AND FITTINGS
www.atlassteels.com.auPrinted July 2010
Productrange,dimensions,theoreticalweightsandmethodofmanufacturing
ODoftube
mminches
Weight
(kg/m)
Wall
thickness
(mm)
FD
FD
FD
FD
FD
304316304316304316304/304L316/316L2205
Aswelded(AW)Asweldedannealed(AWA)Colddrawnseamless(CDS)Coldworkedannealed(CWA)
4.763
/160.500.05
0.700.07
0.900.09
6.351
/40.500.07
0.700.10
0.900.12
1.200.15
1.600.19
7.945
/160.500.09
0.700.13
0.900.16
1.200.20
1.600.25
9.523
/80.500.11
0.700.15
0.900.19
1.200.25
1.600.32
12.701
/20.500.15
0.700.21
0.900.26
1.200.34
1.600.44
2.000.53
Stainless steel round tube – Specifications refer p1-2
3
S5
ATLAS STEELS – PRODUCT REFERENCE MANUAL
SECTION 5: STAINLESS STEEL TUBE AND FITTINGS
ColdWorkedAnnealed(CWA)
Tubein304/304L,316/316L,2205isavailableonindentonly.
TubefinishesTubeisstockedinthreedifferentfinishes:unpolished,320gritpolishedand600grithighlypolished.
Foodgrade(FD)Markedas‘FD’indicatesanadditionalstockrangeoftubesuitableforuseinafoodprocessingoperation.
Thetubeisweldbeadremovedinternally.
www.atlassteels.com.auPrinted July 2010
Productrange,dimensions,theoreticalweightsandmethodofmanufacturing
ODoftube
mminches
Weight
(kg/m)
Wall
thickness
(mm)
FD
FD
FD
FD
FD
FD
FD
FD
FD
304316304316304316304/304L316/316L2205
Aswelded(AW)Asweldedannealed(AWA)Colddrawnseamless(CDS)Coldworkedannealed(CWA)
15.885
/80.500.19
0.700.27
0.900.34
1.200.43
1.600.56
2.000.69
19.053
/40.500.23
0.700.32
0.900.41
1.200.53
1.600.69
2.000.84
3.251.27
22.227
/80.900.48
1.200.62
1.600.81
25.4010.500.31
0.700.43
0.900.55
1.200.72
1.600.94
2.001.15
2.601.49
3.201.78
Stainless steel round tube – Specifications refer p1-2
ATLAS STEELS – PRODUCT REFERENCE MANUAL
SECTION 5: STAINLESS STEEL TUBE AND FITTINGS
4
S5
ColdWorkedAnnealed(CWA)
Tubein304/304L,316/316L,2205isavailableonindentonly.
TubefinishesTubeisstockedinthreedifferentfinishes:unpolished,320gritpolishedand600grithighlypolished.
Foodgrade(FD)Markedas‘FD’indicatesanadditionalstockrangeoftubesuitableforuseinafoodprocessingoperation.
Thetubeisweldbeadremovedinternally.
www.atlassteels.com.auPrinted July 2010
Productrange,dimensions,theoreticalweightsandmethodofmanufacturing
ODoftube
mminches
Weight
(kg/m)
Wall
thickness
(mm)
FD
FD
FD
FD
FD
304316304316304316304/304L316/316L2205
Aswelded(AW)Asweldedannealed(AWA)Colddrawnseamless(CDS)Coldworkedannealed(CWA)
28.5811
/81.200.82
1.601.08
31.7511
/40.900.69
1.200.90
1.601.19
2.001.47
2.601.89
3.202.29
34.9213
/80.900.77
1.201.01
38.1011
/20.900.83
1.201.09
1.601.44
2.001.78
2.602.28
3.202.80
44.4513
/40.900.98
1.201.28
1.601.69
2.002.09
2.602.68
3.203.25
Stainless steel round tube – Specifications refer p1-2
ATLAS STEELS – PRODUCT REFERENCE MANUAL
SECTION 5: STAINLESS STEEL TUBE AND FITTINGS
5
S5
ColdWorkedAnnealed(CWA)
Tubein304/304L,316/316L,2205isavailableonindentonly.
TubefinishesTubeisstockedinthreedifferentfinishes:unpolished,320gritpolishedand600grithighlypolished.
Foodgrade(FD)Markedas‘FD’indicatesanadditionalstockrangeoftubesuitableforuseinafoodprocessingoperation.
Thetubeisweldbeadremovedinternally.
www.atlassteels.com.auPrinted July 2010
FD
FD
FD
FD
FD
FD
63.5021
/21.201.84
1.602.44
2.003.03
2.603.90
3.204.76
76.2031.202.22
1.602.94
2.003.66
2.604.72
3.205.76
88.9031
/21.603.44
2.004.29
2.605.53
3.206.76
101.6041.603.95
2.004.91
2.606.35
3.207.76
Productrange,dimensions,theoreticalweightsandmethodofmanufacturing
ODoftube
mminches
Weight
(kg/m)
Wall
thickness
(mm)
FDFD
304316304316304316304/304L316/316L2205
Aswelded(AW)Asweldedannealed(AWA)Colddrawnseamless(CDS)Coldworkedannealed(CWA)
50.8020.901.12
1.201.47
1.601.94
2.002.41
2.603.09
3.203.76
Stainless steel round tube – Specifications refer p1-2
ATLAS STEELS – PRODUCT REFERENCE MANUAL
SECTION 5: STAINLESS STEEL TUBE AND FITTINGS
6
S5
ColdWorkedAnnealed(CWA)
Tubein304/304L,316/316L,2205isavailableonindentonly.
TubefinishesTubeisstockedinthreedifferentfinishes:unpolished,320gritpolishedand600grithighlypolished.
Foodgrade(FD)Markedas‘FD’indicatesanadditionalstockrangeoftubesuitableforuseinafoodprocessingoperation.
Thetubeisweldbeadremovedinternally.
www.atlassteels.com.auPrinted July 2010
Stockrange,dimensions,theoreticalweightsandmethodofmanufacturing
ODoftube
mminches
Weight
(kg/m)
Wall
thickness
(mm)
FD
FD
FD
FD
304316304316304316304/304L316/316L2205
Aswelded(AW)Asweldedannealed(AWA)Colddrawnseamless(CDS)Coldworkedannealed(CWA)
127.051.604.95
2.006.16
2.607.98
3.209.77
152.461.605.95
2.007.42
2.609.60
3.2011.84
203.281.607.95
2.009.92
TubefinishesTubeisstockedinthreedifferentfinishes:unpolished,320gritpolishedand600grit(highlypolished).
Foodgrade(FD)Markedas‘FD’indicatesanadditionalstockrangeoftubesuitableforuseinafoodprocessingoperation.
Thetubeisweldbeadremovedinternally.
ColdWorkedAnnealed(CWA)
Tubein304/304L,316/316L,2205isavailableonindentonly.
SlottedTube
Tubeswith15x15mmrebatedslotsareavailableforsupportofarchitecturalglasspanels.
Configurations:singleslot,doubleat90º,doubleat180º
Grades:304,316
Finishes:320#,600#
Sizes:50.8,63.5,76.2mm
Stainless steel round tube – Specifications refer p1-2
ATLAS STEELS – PRODUCT REFERENCE MANUAL
SECTION 5: STAINLESS STEEL TUBE AND FITTINGS
7
S5
ColdWorkedAnnealed(CWA)
Tubein304/304L,316/316L,2205isavailableonindentonly.
www.atlassteels.com.auPrinted July 2010
Stainless steel square tube – Specifications refer p1-2
Mostly stocked in 304, more common sizes in both 304 and 316. Finish: polished for all stock.
12.70
15.88
19.05
22.22
25.40
31.75
38.10
50.80
63.50
76.20
101.6
152.4
1
/2
5
/8
3
/4
7
/8
1
11
/4
11
/2
2
21
/2
3
4
6
0.33
0.40
0.54
0.57
0.67
0.69
0.83
1.12
0.45
0.55
0.73
0.80
0.93
1.23
1.42
1.90
0.56
0.70
0.96
1.02
1.22
1.60
1.85
2.46
3.16
1.49
2.02
2.33
3.13
3.92
4.80
6.46
3.03
3.79
4.54
6.06
mm
Dimensions
inches 0.9
Wall thickness (mm)
1.2 1.6 2.0 2.5
Product size range and weight (kg/m)
25
40
50
60
80
100
150
1.50
2.45
3.08
3.71
4.99
6.40
2.22
3.76
4.47
5.67
6.87
9.23
14.06
4.81
5.96
7.22
9.82
12.40
18.62
mm
Dimensions
2
Wall thickness (mm)
3 4 5
Product size range and weight (kg/m)
7.41
8.90
12.40
15.38
22.40
Stainless steel structural square tube – Specifications refer p1-2
Mostly stocked in 304, more common sizes in both 304 and 316. Finish: polished for all stock.
Note: “Polished” finish of square and rectangular tube is grit abrasive finished in the longitudinal direction.
ATLAS STEELS – PRODUCT REFERENCE MANUAL
SECTION 5: STAINLESS STEEL TUBE AND FITTINGS
8
S5
www.atlassteels.com.auPrinted July 2010
Grade 304 and 316 stainless steel spiral welded tube – Specifications refer p1-2
76.20
101.6
127.0
152.4
203.2
254.0
304.8
355.6
406.4
457.2
508.0
558.8
609.6
762.0
1016.0
3
4
5
6
8
10
12
14
16
18
20
22
24
30
40
3.00
4.00
5.00
6.10
8.10
10.10
12.10
14.10
16.10
18.20
20.20
22.20
3.80
5.00
6.30
7.60
10.10
12.60
15.10
17.70
20.20
22.70
25.20
27.70
30.30
37.80
6.30
7.90
9.50
12.60
15.80
18.90
22.10
25.20
28.40
31.50
34.70
37.80
47.30
9.50
11.40
15.10
18.90
22.70
26.50
30.30
34.10
37.80
41.60
45.40
56.80
75.70
13.20
17.70
22.10
26.50
30.90
35.30
39.70
44.10
48.60
53.00
66.20
88.30
20.20
25.20
30.30
35.30
40.40
45.40
50.50
55.50
60.50
75.70
100.90
mm
Dimensions (OD)
inches 1.6 2 2.5 3 3.5 4
Wall thickness (mm)
Product size range and weight (kg/m)
Grade 304 stainless steel rectangular tube – Specifications refer p1-2. Finish: polished.
Setical Weights (kg) Rectangular hollow
Dimensions
mm inches
Dimensions
(mm)
25.40 x 12.70
31.75 x 12.70
38.10 x 25.40
50.80 x 25.40
50.80 x 38.10
63.50 x 38.10
76.20 x 25.40
76.20 x 38.10
76.20 x 50.80
101.6 x 50.80
152.4 x 76.20
152.4 x 101.6
203.2 x 101.6
1 x 1
/2
11
/4 x 1
/2
11
/2 x 1
2 x 1
2 x 11
/2
21
/2 x 11
/2
3 x 1
3 x 11
/2
3 x 2
4 x 2
6 x 3
6 x 4
8 x 4
0.9
0.54
0.60
1.2
0.72
0.79
1.00
1.41
1.64
1.6
0.94
1.04
1.60
1.85
2.18
2.52
2.66
2.99
2
1.28
2.02
2.34
2.70
3.14
3.39
3.67
3.80
4.60
Wall thickness (mm) Wall thickness (mm)
40 x 25
50 x 25
50 x 40
60 x 40
80 x 40
80 x 50
100 x 50
150 x 80
150 x 100
200 x 100
3
2.85
3.46
4.12
4.65
5.43
5.93
6.95
11.25
12.26
14.06
4
5.96
7.22
8.50
9.09
15.05
16.35
18.62
5
8.90
10.63
11.24
18.80
20.40
22.40
Rectangular tube
Product size range and weight (kg/m)
ATLAS STEELS – PRODUCT REFERENCE MANUAL
SECTION 5: STAINLESS STEEL TUBE AND FITTINGS
9
S5
www.atlassteels.com.auPrinted July 2010
Tees – Two common processes of manufacturing are welded or pulled tees. To maintain
product quality and consistency welded tees are stocked as opposed to pulled tees.
Tees are stocked in two forms; equal or reducing. An equal tee has all three branches of
the tee equal in diameter. A reducing tee has a reduced diameter of tube on the branch
section of the tee.
As tube fittings are often used in the food industry and hygiene is important many of
these fittings are stocked in a polished finish.
Tube fittings
Complementing our stock of round tube is a range of tube fittings. The more common
tube fittings include bends, tees, reducing tees, eccentric and concentric reducers, BSM
unions and tube clamps.
Tube bends – Bends are generally stocked as 45, 90 or 180 degree. Three common
manufacturing processes are pulled bends (cold drawn bend), pressed bends and lobster
back bends. The process of manufacturing often relates to the diameter of the tube and
the thickness of material used. Up to and including 152.4mm the bends are generally
pulled, by far the most commonly supplied bends. Pressed bends can be from 101.6 to
305mm OD. Lobster back bends are generally supplied in diameters 101.6mm and
above and these bends are used generally to suit spiral welded tube.
To maintain a level of quality and consistency Atlas stocks pulled bends with an
extended leg. The importance of this style of bend ensures each end of the bend is
finished off true and accurate. The extended leg gives the ability to maintain the original
circularity of the tube and a precise 45 or 90 degree radius measured from across the
end face of the bends.
ATLAS STEELS – PRODUCT REFERENCE MANUAL
SECTION 5: STAINLESS STEEL TUBE AND FITTINGS
10
S5
45 degree 90 degree
Equal tee Reducing tee
180 degree
www.atlassteels.com.auPrinted July 2010
Stainless steel butt welding tube fittings
Commonly stocked as 304 and 316. Finish: polished or unpolished.
Dimensions
OD
Bends
45 degree
9.52
12.70
19.05
25.40
31.75
38.10
50.80
63.50
76.20
101.6
127.0
152.4
203.2
254.0
3
/8
1
/2
3
/4
1
11
/4
11
/2
5
21
/2
3
4
5
6
8
10
0.01
0.01
0.02
0.03
0.05
0.07
0.12
0.18
0.27
0.48
0.75
1.09
1.94
2.90
0.01
0.01
0.02
0.04
0.06
0.08
0.15
0.23
0.33
0.60
0.94
1.36
2.42
3.49
0.01
0.01
0.02
0.04
0.06
0.08
0.15
0.23
0.34
0.60
0.95
1.36
2.42
3.50
Product size range and weight (kg)
Wall thickness (mm)
1.6 2 1.6mm inches
0.01
0.01
0.03
0.04
0.07
0.10
0.18
0.29
0.42
0.75
1.17
1.7
3.02
4.50
0.01
0.01
0.03
0.05
0.08
0.11
0.20
0.31
0.45
0.80
1.26
1.81
3.23
4.70
0.01
0.01
0.03
0.06
0.09
0.13
0.24
0.38
0.56
1.00
1.57
2.26
4.03
5.05
0.03
0.05
0.08
0.13
0.20
0.30
0.50
0.80
1.10
1.60
1.80
2.80
3.50
4.30
0.04
0.05
0.09
0.15
0.25
0.38
0.65
1.10
1.50
2.30
3.80
5.40
8.40
9.90
Wall thickness (mm) Wall thickness (mm) Wall thickness (mm)
2 1.6 2 1.6 2
Bends
90 degree
Bends
180 degree
Equal
tee
Usual stock range is 1.6mm wall thickness up to 127mm diameter, and 2.0mm wall thickness for large sizes.
ATLAS STEELS – PRODUCT REFERENCE MANUAL
SECTION 5: STAINLESS STEEL TUBE AND FITTINGS
11
S5
www.atlassteels.com.auPrinted July 2010
Stainless steel reducing tube fittings
Commonly stocked as 316. Finish: polished.
Dimensions
OD
Con
reducer
Ecc
reducer
Reducing
tees
19.05
25.40
25.40
31.75
31.75
38.10
38.10
38.10
38.10
50.80
50.80
50.80
50.80
50.80
63.50
63.50
63.50
76.20
76.20
76.20
12.70
12.70
19.05
12.70
25.40
12.70
19.05
25.40
31.75
12.70
19.05
25.40
31.75
38.10
25.40
38.10
50.80
25.40
31.75
38.10
0.02
0.04
0.04
0.05
0.05
0.05
0.05
0.05
0.05
0.10
0.10
0.10
0.10
0.10
0.10
0.10
0.10
0.25
0.25
0.25
0.02
0.04
0.04
0.05
0.05
0.05
0.05
0.05
0.05
0.10
0.10
0.10
0.10
0.10
0.10
0.10
0.10
0.25
0.25
0.25
0.08
0.13
0.13
0.20
0.20
0.30
0.30
0.30
0.30
0.50
0.50
0.50
0.50
0.50
0.80
0.80
0.80
1.10
1.10
1.10
Wall thickness (mm)
1.6 1.6 1.6mm mm
Dimensions
OD
Con
reducer
Ecc
reducer
Reducing
tees
76.20
76.20
101.6
101.6
101.6
101.6
101.6
127.0
127.0
127.0
127.0
152.4
152.4
152.4
152.4
152.4
203.2
203.2
203.2
50.80
63.50
25.40
38.10
50.80
63.50
76.20
50.80
63.50
76.20
101.6
50.80
63.50
76.20
101.6
127.0
101.6
127.0
152.4
0.25
0.25
0.30
0.30
0.30
0.30
0.30
0.60
0.60
0.60
0.60
0.70
0.70
0.70
0.70
0.70
1.60
1.60
1.60
0.25
0.25
0.30
0.30
0.30
0.30
0.30
0.60
0.60
0.60
0.60
0.70
0.70
0.70
0.70
0.70
1.60
1.60
1.60
1.10
1.10
1.60
1.60
1.60
1.60
1.60
1.80
1.80
1.80
1.80
2.80
2.80
2.80
2.80
2.80
3.50
3.50
3.50
Wall thickness (mm)
1.6 1.6 1.6mm mm
Stainless steel plain tube clamps
Stainless steel feet and plastic inserts
Plastic inserts to suit square tube 25.40, 31.75, 38.10 –
Stainless steel feet machine adjust tread with base 50mm or 63.5mm.
(inches) 1 11
/4 11
/2 2 21
/2 3 31
/2 4 5 6 8
(mm) 25.40 31.75 38.10 50.80 63.50 76.20 88.90 101.6 127.0 152.4 203.2
Product size range and weight (kg)
ATLAS STEELS – PRODUCT REFERENCE MANUAL
SECTION 5: STAINLESS STEEL TUBE AND FITTINGS
12
S5
Con reducer Ecc reducer Interlocking clamp Foot 25 x 50mm Foot 65mm dia.
www.atlassteels.com.auPrinted July 2010
RJT (Ring Joint Type) – often referred to as a standard union comprises an
‘O’ ring style gasket. This leaves a small crevice internally where the liner
and male part of the union overlap, this is not suitable for permanent CIP.
CIP (Australian style) – developed from a RJT union, features a gasket
giving the desirable characteristics for CIP installation. The gasket fills the
crevice between the liner and male part of the union.
Note: Temperature rating of EPDM “E” gasket material is -51ºC to 148ºC.
CIPFF – the FF stands for ‘Flat Face’ and refers to a BSM modified union
supporting CIP installations. The gasket is moulded completely filling the
crevice between the liner and male part and allows a small lip to give a
flush finish on the ID of the fitting. The liner and male parts of this union
have been modified creating a flat face style sealed with a flat face gasket.
A flat faced liner and male part used in a CIPFF union are shaped differently
to that used in an RJT or CIP union.
BSM unions
British Standard Milk (BSM) stainless steel unions were designed specifically for tube
installation in the dairy industry, but they are now commonly used in food and beverage
processing and the pharmaceutical industries where crevice-free hygienic conditions are
required. A commonly used term is ‘CIP’ which comes from the phrase Clean In Place.
Liner
Gasket
Male Part
Nut
Liner
Gasket
Male Part
Nut
Liner
Gasket
Male Part
Nut
ATLAS STEELS – PRODUCT REFERENCE MANUAL
SECTION 5: STAINLESS STEEL TUBE AND FITTINGS
13
S5
www.atlassteels.com.auPrinted July 2010
BSM unions
A range of spanners and valves (ball and butterfly) is also available to match nominal
tube dimensions.
Union (complete) RJT, CIP and CIPFF
(mm) 25.40 38.10 50.80 63.50 76.20 101.6 152.4
1 11
/2 2 21
/2 3 4 6
0.41 0.45 0.61 0.71 1.01 1.41 1.71
(inches)
Weight (kg)
Liners – Grade 316 RJT, CIP and CIPFF
(mm) 25.40 38.10 50.80 63.50 76.20 101.6 152.4
1 11
/2 2 21
/2 3 4 6
0.10 0.10 0.15 0.20 0.30 0.40 0.50
(inches)
Weight (kg)
Male parts – Grade 316 RJT, CIP and CIPFF
(mm) 25.40 38.10 50.80 63.50 76.20 101.6 152.4
1 11
/2 2 21
/2 3 4 6
0.10 0.10 0.15 0.20 0.30 0.40 0.50
(inches)
Weight (kg)
Gaskets – EPDM rubber – RJT, CIP and CIPFF
(mm) 25.40 38.10 50.80 63.50 76.20 101.6 152.4
1 11
/2 2 21
/2 3 4 6
0.01 0.01 0.01 0.01 0.01 0.01 0.01
(inches)
Weight (kg)
Blank caps – Grade 316
(mm) 25.40 38.10 50.80 63.50 76.20 101.6 152.4
1 11
/2 2 21
/2 3 4 6
0.10 0.10 0.20 0.25 0.30 0.40 0.60
(inches)
Weight (kg)
Blank nuts – Grade 304
(mm) 25.40 38.10 50.80 63.50 76.20 101.6 152.4
1 11
/2 2 21
/2 3 4 6
0.20 0.20 0.30 0.30 0.40 0.60 0.70
(inches)
Weight (kg)
Hex nut – Grade 304
(mm) 25.40 38.10 50.80 63.50 76.20 101.6 152.4
1 11
/2 2 21
/2 3 4 6
0.20 0.20 0.30 0.30 0.40 0.60 0.70
(inches)
Weight (kg)
ATLAS STEELS – PRODUCT REFERENCE MANUAL
SECTION 5: STAINLESS STEEL TUBE AND FITTINGS
14
S5
www.atlassteels.com.auPrinted July 2010
Tri-clamp Unions Complete
(mm) 25.40 38.10 50.80 63.50 76.20 101.6 152.4
1 11
/2 2 21
/2 3 4 6
0.4 0.4 0.7 1.1 1.1 1.5 2.4
(inches)
Weight (kg)
Tri-clamp Ferrule – 316
(mm) 25.40 38.10 50.80 63.50 76.20 101.6 152.4
1 11
/2 2 21
/2 3 4 6
0.1 0.1 0.2 0.3 0.3 0.4 0.7
(inches)
Weight (kg)
Tri-clamp Gaskets – EPDM rubber
(mm) 25.40 38.10 50.80 63.50 76.20 101.6 152.4
1 11
/2 2 21
/2 3 4 6
0.01 0.01 0.01 0.01 0.01 0.01 0.01
(inches)
Weight (kg)
Tri-clamp Clamp – 316
(mm) 25.40 38.10 50.80 63.50 76.20 101.6 152.4
1 11
/2 2 21
/2 3 4 6
0.2 0.2 0.3 0.5 0.5 0.7 1.0
(inches)
Weight (kg)
Tri-clamp Cap – 316
(mm) 25.40 38.10 50.80 63.50 76.20 101.6
1 11
/2 2 21
/2 3 4
0.1 0.1 0.2 0.25 0.3 0.40
(inches)
Weight (kg)
A tri-clamp is used to eliminate the need for a threaded joining system,
employing a hinged clamp instead. The joint is common in CIP installation
where the seal fills the crevice completely.
A range of spanners and valves (ball and butterfly) is also available to
match nominal tube dimensions.
Tri-clamp stainless steel tube fittings
Note: Temperature rating of EPDM “E” gasket material is -51ºC to 148ºC.
ATLAS STEELS – PRODUCT REFERENCE MANUAL
SECTION 5: STAINLESS STEEL TUBE AND FITTINGS
15
S5
Ferrule union
www.atlassteels.com.au
Stainless Steels
Welding Guide
STAINLESS STEELS
PROPERTIES –
HOW TO WELD THEM
WHERE TO USE THEM
A description of the physical and mechanical properties of a
variety of commercial stainless steels. Recommendations on the
applications of each type and how to arc weld each including
filler materials.
By
Damian Kotecki, PhD
Technical Director, Stainless and High Alloy
Product Development
and
Frank Armao
Senior Application Engineer
Copyright © 2003
by The Lincoln Electric Company
All Rights Reserved
TABLE OF CONTENTS
1.0 Introduction ........................ 2
2.0 Types of Stainless Steels... 2
2.1 Ferrite Promoters
2.2 Austenite Promoters
2.3 Neutral Effect
3.0 Weldability of Stainless
Steels ....................................2
3.1 Ferritic Stainless Steels
3.2 Martensitic Stainless
Steels
3.3 Austenitic Stainless
Steels
3.3.1 Sensitization
3.3.2 Hot Cracking
3.4 Precipitation Hardening
Stainless Steels
3.5 Duplex Stainless Steels
4.0 Physical Properties .......... 10
5.0 Mechanical Properties ..... 10
6.0 Selection of a Stainless
Steel....................................12
7.0 Design for Welding
Stainless Steels..................14
8.0 Selection of Filler Metals ...14
9.0 Selection of a Welding
Process...............................18
9.1 Shielded Metal Arc
Welding
9.2 Submerged Arc Welding
9.3 Gas Metal Arc Welding
9.4 Flux Cored Arc Welding
9.5 Gas Tungsten Arc
Welding
10.0 Procedures for Welding
Stainless Steels..................21
10.1 Welding with the Shielded
Metal Arc Process
10.2 Welding with the
Submerged Arc Process
10.3 Welding with the Gas
Metal Arc Process
10.4 Welding with the Gas
Tungsten Arc Process
Sources of Additional
Information
Safety in Welding
2
WELDING OF STAINLESS STEELS
1.0 INTRODUCTION
Stainless steels are defined as iron
base alloys which contain at least
10.5% chromium. The thin but
dense chromium oxide film which
forms on the surface of a stainless
steel provides corrosion resistance
and prevents further oxidation. There
are five types of stainless steels
depending on the other alloying
additions present, and they range
from fully austenitic to fully ferritic.
2.0
TYPES OF
STAINLESS STEELS
Austenitic stainless steels include
the 200 and 300 series of which
type 304 is the most common. The
primary alloying additions are
chromium and nickel. Ferritic
stainless steels are non-hardenable
Fe-Cr alloys. Types 405, 409, 430,
422 and 446 are representative of
this group. Martensitic stainless
steels are similar in composition to
the ferritic group but contain higher
carbon and lower chromium to
permit hardening by heat treatment.
Types 403, 410, 416 and 420 are
representative of this group. Duplex
stainless steels are supplied with a
microstructure of approximately equal
amounts of ferrite and austenite.
They contain roughly 24% chromium
and 5% nickel. Their numbering
system is not included in the 200,
300 or 400 groups. Precipitation
hardening stainless steels contain
alloying additions such as aluminum
which allow them to be hardened by
a solution and aging heat treatment.
They are further classified into sub
groups as martensitic, semiaustenitic
and austenitic precipitation hardening
stainless steels. They are identified
as the 600-series of stainless steels
(e.g., 630, 631, 660).
The alloying elements which appear
in stainless steels are classed as
ferrite promoters and austenite
promoters and are listed below.
2.1
FERRITE PROMOTERS
Chromium – provides basic
corrosion resistance.
Molybdenum – provides high
temperature strength and increases
corrosion resistance.
Niobium (Columbium), Titanium –
strong carbide formers.
2.2
AUSTENITE PROMOTERS
Nickel – provides high temperature
strength and ductility.
Carbon – carbide former,
strengthener.
Nitrogen – increases strength,
reduces toughness.
2.3
NEUTRAL EFFECT
• Regarding Austenite & Ferrite
Manganese – sulfide former
Silicon – wetting agent
Sulfur and Selenium – improve
machinability, cause hot cracking
in welds.
3.0
WELDABILITY
OF STAINLESS
STEELS
Most stainless steels are considered
to have good weldability and may be
welded by several welding processes
including the arc welding processes,
resistance welding, electron and
laser beam welding, friction welding
and brazing. For any of these
processes, joint surfaces and any
filler metal must be clean.
The coefficient of thermal expansion
for the austenitic types is 50%
greater than that of carbon steel and
this must be considered to minimize
distortion. The low thermal and
electrical conductivity of austenitic
stainless steel is generally helpful in
welding. Less welding heat is
required to make a weld because the
heat is not conducted away from a
joint as rapidly as in carbon steel. In
resistance welding, lower current can
be used because resistivity is higher.
Stainless steels which require special
welding procedures are discussed in
later sections.
3.1
FERRITIC
STAINLESS STEELS
The ferritic stainless steels contain
10.5 to 30% Cr, up to 0.20% C and
sometimes ferrite promoters Al, Nb
(Cb), Ti and Mo. They are ferritic at
all temperatures, do not transform to
austenite and therefore, are not
hardenable by heat treatment. This
group includes the more common
types 405, 409, 430, 442 and 446.
Table I lists the nominal composition
UNS Composition - Percent *
Type Number C Mn Si Cr Ni P S Other
405 S40500 0.08 1.00 1.00 11.5-14.5 0.04 0.03 0.10-0.30 Al
409 S40900 0.08 1.00 1.00 10.5-11.75 0.045 0.045 6 x %C min. TI
429 S42900 0.12 1.00 1.00 14.0-16.0 0.04 0.03
430 S43000 0.12 1.00 1.00 16.0-18.0 0.04 0.03
430F** S43020 0.12 1.25 1.00 16.0-18.0 0.06 0.15 min. 0.06 Mo
430FSe** S43023 0.12 1.25 1.00 16.0-18.0 0.06 0.06 0.15 min. Se
430Ti S43036 0.10 1.00 1.00 16.0-19.5 0.75 0.04 0.03 5 x %C - Ti min.
434 S43400 0.12 1.00 1.00 16.0-18.0 0.04 0.03 0.75-1.25 Mo
436 S43600 0.12 1.00 1.00 16.0-18.0 0.04 0.03 0.75-1.25 Mo;
5 x %C min.
Nb(Cb) + Ta
442 S44200 0.20 1.00 1.00 18.0-23.0 0.04 0.03
444 S44400 0.025 1.00 1.00 17.5-19.5 1.00 0.04 0.03 1.75-2.5 Mo, 0.035 N
0.2 + 4 (%C + %N);
(Ti +Nb(Cb) )
446 S44600 0.20 1.50 1.00 23.0-27.0 0.04 0.03 0.25 N
18-2FM** S18200 0.08 2.50 1.00 17.5-19.5 0.04 0.15 min.
18SR 0.04 0.3 1.00 18.0 2.0 Al; 0.4 Ti
26-1 S44625 0.01 0.40 0.40 25.0-27.5 0.50 0.02 0.02 0.75-1.5 Mo; 0.015N;
(E-Brite) 0.2 Cu; 0.5 (Ni+Cu)
26-1Ti S44626 0.06 0.75 0.75 25.0-27.0 0.5 0.04 0.02 0.75-1.5 Mo; 0.04 N;
0.2 Cu; 0.2-1.0 Ti
29-4 S44700 0.01 0.30 0.20 28.0-30.0 0.15 0.025 0.02 3.5-4.2 Mo
29-4-2 S44800 0.01 0.30 0.20 28.0-30.0 2.0-2.5 0.025 0.02 3.5-4.2 Mo
Monit S44635 0.25 1.00 0.75 24.5-26.0 3.5-4.5 0.04 0.03 3.5-4.5 Mo;
0.3-0.6 (Ti + Nb(Cb) )
Sea-cure/ S44660 0.025 1.00 0.75 25.0-27.0 1.5-3.5 0.04 0.03 2.5-3.5 Mo;
Sc-1 0.2 + 4 (%C + %N)
(Ti + Nb(Cb) )
of a number of standard and several
non-standard ferritic stainless steels.
They are characterized by weld and
HAZ grain growth which can result in
low toughness of welds.
To weld the ferritic stainless steels,
filler metals should be used which
match or exceed the Cr level of the
base alloy. Type 409 is available as
metal cored wire and Type 430 is
available in all forms. Austenitic
Types 309 and 312 may be used for
dissimilar joints. To minimize grain
growth, weld heat input should be
minimized, Preheat should be limited
to 300-450°F and used only for the
higher carbon ferritic stainless steels
(e.g., 430, 434, 442 and 446). Many
of the highly alloyed ferritic stainless
steels are only available in sheet and
tube forms and are usually welded
by GTA without filler metal.
3.2
MARTENSITIC
STAINLESS STEELS
The martensitic stainless steels
contain 11 to 18% Cr, up to 1.20% C
and small amounts of Mn and Ni
and, sometimes, Mo. These steels
will transform to austenite on heating
and, therefore, can be hardened by
formation of martensite on cooling.
This group includes Types 403, 410,
414, 416, 420, 422, 431 and 440.
Both standard and non-standard
martensitic stainless steels are listed
in Table II. They have a tendency
toward weld cracking on cooling
when hard brittle martensite is
formed.
Chromium and carbon content of the
filler metal should generally match
these elements in the base metal.
Type 410 filler is available as covered
electrode, solid wire and cored wire
and can be used to weld types 402,
410, 414 and 420 steels. Type
410NiMo filler metal can also be
used. When it is necessary to match
the carbon in Type 420 steel, Type
420 filler, which is available as solid
wire and cored wire, should be used.
Types 308, 309 and 310 austenitic
filler metals can be used to weld the
martensitic steels to themselves or to
other steels where good as-
deposited toughness is required.
Preheating and interpass temperature
in the 400 to 600°F (204 to 316°C)
range is recommended for most
3
*Single values are maximum values. (From ASM Metals Handbook, Ninth Edition, Volume 3)
TABLE I — Nominal Compositions of Ferritic Stainless Steels
**These grades are generally
considered to be unweldable.
martensitic stainless steels. Steels
with over 0.20% C often require a
post weld heat treatment to soften
and toughen the weld.
3.3
AUSTENITIC STAINLESS
STEEL
The austenitic stainless steels contain
16-26% Cr, 8-24% Ni + Mn, up to
0.40% C and small amounts of a few
other elements such as Mo, Ti, Nb
(Cb) and Ta. The balance between
the Cr and Ni + Mn is normally
adjusted to provide a microstructure
of 90-100% austenite. These alloys
are characterized by good strength
and high toughness over a wide
temperature range and oxidation
resistance to over 1000°F (538°C).
This group includes Types 302, 304,
310, 316, 321 and 347. Nominal
composition of these and other
austenitic stainless steels are listed in
Table III. Filler metals for these
alloys should generally match the
base metal but for most alloys,
provide a microstructure with some
ferrite to avoid hot cracking as will be
discussed further. To achieve this,
Type 308 is used for Type 302 and
304 and Type 347 for Type 321. The
others should be welded with
matching filler. Type 347 can also be
welded with Type 308H filler. These
filler materials are available as coated
electrodes, solid bare wire and cored
wire. Type 321 is available on a
limited basis as solid and cored wire.
Two problems are associated with
welds in the austenitic stainless
steels: 1) sensitization of the weld
heat affected zone, and 2) hot
cracking of weld metal.
3.3.1 SENSITIZATION:
Sensitization leads to intergranular
corrosion in the heat affected zone as
shown in Figure 1. Sensitization is
caused by chromium carbide
formation and precipitation at grain
boundaries in the heat affected zone
when heated in the 800 to 1600°F
(427 to 871°C) temperature range.
Since most carbon is found near
grain boundaries, chromium carbide
formation removes some chromium
from solution near the grain
boundaries, thereby reducing the
corrosion resistance of these local
areas. This problem can be
remedied by using low carbon base
material and filler material to reduce
the amount of carbon available to
combine with chromium. Welds
should be made without preheat and
with minimum heat input to shorten
the time in the sensitization
temperature range.
The degree of carbide precipitation
increases with:
1. Higher carbon content (for
example, because 301 and 302
grades have a maximum carbon
content of 0.15% they are more
susceptible to carbon precipitation
than grade 304 which has a
maximum carbon content of only
0.08%).
2. Time at the critical mid-range
temperatures – a few seconds at
1200°F (649°C) can do more
damage than several minutes at
850°F (454°C) or 1450°F (788°C).
Welding naturally produces a
temperature gradient in the steel. It
ranges from melting temperature at
the weld to room temperature some
4
UNS Composition - Percent *
Type Number C Mn Si Cr Ni P S Other
403 S40300 0.15 1.00 0.50 11.5-13.0 0.04 0.03
410 S41000 0.15 1.00 1.00 11.5-13.0 0.04 0.03
410Cb S41040 0.18 1.00 1.00 11.5-13.5 0.04 0.03 0.05-0.3 Nb(Cb)
410S S41008 0.08 1.00 1.00 11.5-13.5 0.6 0.04 0.03
414 S41400 0.15 1.00 1.00 11.5-13.5 1.25-2.50 0.04 0.03
414L 0.06 0.50 0.15 12.5-13.0 2.5-3.0 0.04 0.03 0.5 Mo; 0.03 Al
416 S41600 0.15 1.25 1.00 12.0-14.0 0.04 0.03 0.6 Mo
416Se** S41623 0.15 1.25 1.00 12.0-14.0 0.06 0.06 0.15 min. Se
416 Plus X** S41610 0.15 1.5-2.5 1.00 12.0-14.0 0.06 0.15 min. 0.6 Mo
420 S42000 0.15 min. 1.00 1.00 12.0-14.0 0.04 0.03
420F** S42020 0.15 min. 1.25 1.00 12.0-14.0 0.06 0.15 min. 0.6 Mo
422 S42200 0.20-0.25 1.00 0.75 11.0-13.0 0.5-1.0 0.025 0.025 0.75-1.25 Mo;
0.75-1.25 W;
0.15-0.3 V
431 S43100 0.20 1.00 1.00 15.0-17.0 1.25-2.50 0.04 0.03
440A S44002 0.60-0.75 1.00 1.00 16.0-18.0 0.04 0.03 0.75 Mo
440B S44003 0.75-0.95 1.00 1.00 16.0-18.0 0.04 0.03 0.75 Mo
440C S44004 0.95-1.20 1.00 1.00 16.0-18.0 0.04 0.03 0.75 Mo
*Single values are maximum values. (From ASM Metals Handbook, Ninth Edition, Volume 3)
TABLE II — Nominal Compositions of Martensitic Stainless Steels
**These grades are generally
considered to be unweldable.
5
distance from the weld. A narrow
zone on each side of the weld
remains in the sensitizing
temperature range for sufficient time
for precipitation to occur. If used in
severely corrosive conditions, lines of
damaging corrosion appear
alongside each weld.
Control of Carbide Precipitation
The amount of carbide precipitation
is reduced by promoting rapid
cooling. Fortunately, the copper chill
bars, skip welding and other
techniques needed to control
distortion in sheet metal (see pg 34)
help reduce carbide precipitation.
Annealing the weldment at 1900°F
(1038°C) or higher, followed by water
quench, eliminates carbide
precipitation, but this is an expensive
and often impractical procedure.
Therefore, when weldments operate
in severe corrosive applications or
within the sensitizing temperature
range, either ELC or stablilized
grades are needed.
Another remedy is to use stabilized
stainless steel base metal and filler
materials which contain elements
that will react with carbon, leaving all
the chromium in solution to provide
corrosion resistance. Type 321 con-
tains titanium and Type 347 contains
niobium (columbium) and tantalum,
all of which are stronger carbide
formers than chromium.
ELC – Extra Low Carbon –
Grades (304L, 308L)
The 0.04% maximum carbon
content of ELC grades helps
eliminate damaging carbide
precipitation caused by welding.
These grades are most often used
for weldments which operate in
severe corrosive conditions at
temperatures under 800°F (427°C).
ELC steels are generally welded with
the ELC electrode, AWS E308L-XX.
Although the stabilized electrodes
AWS E347-XX produce welds of
equal resistance to carbide
precipitation and similar mechanical
properties, the ELC electrode welds
tend to be less crack sensitive on
heavy sections and have better low
temperature notch toughness.
The low carbon content in ELC
grades leaves more chromium to
provide resistance to intergranular
corrosion.
Stabilized Grades (321, 347, 348)
Stabilized grades contain small
amounts of titanium (321), niobium
(columbium) (347), or a combination
of niobium and tantalum (347, 348).
These elements have a stronger
affinity for carbon then does
chromium, so they combine with the
carbon leaving the chromium to
provide corrosion resistance.
These grades are most often used in
severe corrosive conditions when
service temperatures reach the
sensitizing range. They are welded
with the niobium stabilized
electrodes, AWS E347-XX.
Type 321 electrodes are not
generally made because titanium is
lost in the arc. AWS E347-XX is
usually quite satisfactory for joining
type 321 base metal.
Molybdenum Grades
(316, 316L, 317, 317L, D319)
Molybdenum in stainless steel
increases the localized corrosion
resistance to many chemicals. These
steels are particularly effective in
combatting pitting corrosion. Their
most frequent use is in industrial
FIGURE 1
*Single values are maximum values. (From ASM Metals Handbook, Ninth Edition, Volume 3)
UNS Composition - Percent *
Type Number C Mn Si Cr Ni P S Other
201 S20100 0.15 5.5-7.5 1.00 16.0-18.0 3.5-5.5 0.06 0.03 0.25 N
202 S20200 0.15 7.5-10.0 1.00 17.0-19.0 4.0-6.0 0.06 0.03 0.25 N
205 S20500 0.12-0.25 14.0-15.5 1.00 16.5-18.0 1.0-1.75 0.06 0.03 0.32-0.40 N
216 S21600 0.08 7.5-9.0 1.00 17.5-22.0 5.0-7.0 0.045 0.03 2.0-3.0 Mo; 0.25-0.5 N
301 S30100 0.15 2.00 1.00 16.0-18.0 6.0-8.0 0.045 0.03
302 S30200 0.15 2.00 1.00 17.0-19.0 8.0-10.0 0.045 0.03
302B S30215 0.15 2.00 2.0-3.0 17.0-19.0 8.0-10.0 0.045 0.03
303** S30300 0.15 2.00 1.00 17.0-19.0 8.0-10.0 0.20 0.15 min. 0.6 Mo
303Se** S30323 0.15 2.00 1.00 17.0-19.0 8.0-10.0 0.20 0.06 0.15 min. Se
304 S30400 0.08 2.00 1.00 18.0-20.0 8.0-10.5 0.045 0.03
304H S30409 0.04-0.10 2.00 1.00 18.0-20.0 8.0-10.5 0.045 0.03
304L S30403 0.03 2.00 1.00 18.0-20.0 8.0-12.0 0.045 0.03
304LN S30453 0.03 2.00 1.00 18.0-20.0 8.0-10.5 0.045 0.03 0.10-0.15 N
S30430 S30430 0.08 2.00 1.00 17.0-19.0 8.0-10.0 0.045 0.03 3.0-4.0 Cu
304N S30451 0.08 2.00 1.00 18.0-20.0 8.0-10.5 0.045 0.03 0.10-0.16 N
304HN S30452 0.04-0.10 2.00 1.00 18.0-20.0 8.0-10.5 0.045 0.03 0.10-0.16 N
305 S30500 0.12 2.00 1.00 17.0-19.0 10.5-13.0 0.045 0.03
308 S30800 0.08 2.00 1.00 19.0-21.0 10.0-12.0 0.045 0.03
308L 0.03 2.00 1.00 19.0-21.0 10.0-12.0 0.045 0.03
309 S30900 0.20 2.00 1.00 22.0-24.0 12.0-15.0 0.045 0.03
309S S30908 0.08 2.00 1.00 22.0-24.0 12.0-15.0 0.045 0.03
309S Cb S30940 0.08 2.00 1.00 22.0-24.0 12.0-15.0 0.045 0.03 8 x %C - Nb(Cb)
309 Cb + Ta 0.08 2.00 1.00 22.0-24.0 12.0-15.0 0.045 0.03 8 x %C (Nb(Cb) + Ta)
310 S31000 0.25 2.00 1.50 24.0-26.0 19.0-22.0 0.045 0.03
310S S31008 0.08 2.00 1.50 24.0-26.0 19.0-22.0 0.045 0.03
312 0.15 2.00 1.00 30.0 nom. 9.0 nom. 0.045 0.03
254SMo S31254 0.020 1.00 0.80 19.5-20.5 17.50-18.5 0.03 0.010 6.00-6.50Mo; 0.18-0.22N;
Cu=0.5-1.00
314 S31400 0.25 2.00 1.5-3.0 23.0-26.0 19.0-22.0 0.045 0.03
316 S31600 0.08 2.00 1.00 16.0-18.0 10.0-14.0 0.045 0.03 2.0-3.0 Mo
316F** S31620 0.08 2.00 1.00 16.0-18.0 10.0-14.0 0.20 0.10 min. 1.75-2.5 Mo
316H S31609 0.04-0.10 2.00 1.00 16.0-18.0 10.0-14.0 0.045 0.03 2.0-3.0 Mo
316L S31603 0.03 2.00 1.00 16.0-18.0 10.0-14.0 0.045 0.03 2.0-3.0 Mo
316LN S31653 0.03 2.00 1.00 16.0-18.0 10.0-14.0 0.045 0.03 2.0-3.0 Mo; 0.10-0.30 N
316N S31651 0.08 2.00 1.00 16.0-18.0 10.0-14.0 0.045 0.03 2.0-3.0 Mo; 0.10-0.16 N
317 S31700 0.08 2.00 1.00 18.0-20.0 11.0-15.0 0.045 0.03 3.0-4.0 Mo
317L S31703 0.03 2.00 1.00 18.0-20.0 11.0-15.0 0.045 0.03 3.0-4.0 Mo
317M S31725 0.03 2.00 1.00 18.0-20.0 12.0-16.0 0.045 0.03 4.0-5.0 Mo
321 S32100 0.08 2.00 1.00 17.0-19.0 9.0-12.0 0.045 0.03 5 x %C min. Ti
321H S32109 0.04-0.10 2.00 1.00 17.0-19.0 9.0-12.0 0.045 0.03 5 x %C min. Ti
329 S32900 0.10 2.00 1.00 25.0-30.0 3.0-6.0 0.045 0.03 1.0-2.0 Mo
330 N08330 0.08 2.00 0.75-1.5 17.0-20.0 34.0-37.0 0.04 0.03
AL6-XN N80367 0.030 2.00 1.00 20.0-22.0 23.5-25.5 0.04 0.03 6.00-7.00Mo; 0.18-0.25N;
Cu=0.75
330HC 0.40 1.50 1.25 19.0 nom. 35.0 nom.
332 0.04 1.00 0.50 21.5 nom. 32.0 nom. 0.045 0.03
347 S34700 0.08 2.00 1.00 17.0-19.0 9.0-13.0 0.045 0.03 10 x %C min. Nb(Cb) +Ta
347H S34709 0.04-0.10 2.00 1.00 17.0-19.0 9.0-13.0 0.045 0.03 10 x %C min. Nb(Cb) + Ta
348 S34800 0.08 2.00 1.00 17.0-19.0 9.0-13.0 0.045 0.03 0.2 Cu; 10 x %C min. Nb(Cb) + Ta(c)
348H S34809 0.04-0.10 2.00 1.00 17.0-19.0 9.0-13.0 0.045 0.03 0.2 Cu; 10 x %C min. Nb(Cb) + Ta
384 S38400 0.08 2.00 1.00 15.0-17.0 17.0-19.0 0.045 0.03
Nitronic 32 S24100 0.10 12.0 0.50 18.0 1.6 0.35 N
Nitronic 33 S24000 0.06 13.0 0.5 18.0 3.0 0.30 N
Nitronic 40 S21900 0.08 8.0-10.0 1.00 18.0-20.0 5.0-7.0 0.06 0.03 0.15-0.40 N
Nitronic 50 S20910 0.06 4.0-6.0 1.00 20.5-23.5 11.5-13.5 0.04 0.03 1.5-3.0 Mo; 0.2-0.4 N;
0.1-0.3 Cb; 0.1-0.3 V
Nitronic 60 S21800 0.10 7.0-9.0 3.5-4.5 16.0-18.0 8.0-9.0 0.04 0.03 1.5-3.0 Mo; 0.2-0.4 N;
TABLE III — Nominal Compositions of Austenitic Stainless Steels
**These grades are generally
considered to be unweldable.
6
7
cracks will appear as the weld cools
and shrinkage stresses develop.
Hot cracking can be prevented by
adjusting the composition of the
base material and filler material to
obtain a microstructure with a small
amount of ferrite in the austenite
matrix. The ferrite provides ferrite-
austenite grain boundaries which are
able to control the sulfur and
phosphorous compounds so they do
not permit hot cracking. This
problem could be avoided by
reducing the S and P to very low
amounts, but this would increase
significantly the cost of making the
steel.
Normally a ferrite level of 4 FN
minimum is recommended to avoid
hot cracking. Ferrite is best
determined by measurement with a
magnetic instrument calibrated to
AWS A4.2 or ISO 8249. It can also
be estimated from the composition of
the base material and filler material
with the use of any of several consti-
tution diagrams. The oldest of these
is the 1948 Schaeffler Diagram. The
Cr equivalent (% Cr + % Mo + 1.5 x
% Si + 0.5 x % Cb) is plotted on
E310-XX welds on heavy plate tend
to be more crack sensitive than
E309-XX weld metals.
Free Machining Grades
(303, 303Se)
Production welding of these grades
is not recommended because the
sulfur or selenium and phosphorus
cause severe porosity and hot short
cracking.
If welding is necessary, special E312-
XX or E309-XX electrodes are
recommended because their high
ferrite reduces cracking tendencies.
Use techniques that reduce
admixture of base metal into the
weld metal and produce convex
bead shapes.
3.3.2 HOT CRACKING:
Hot cracking is caused by low
melting materials such as metallic
compounds of sulfur and
phosphorous which tend to penetrate
grain boundaries. When these
compounds are present in the weld
or heat affected zone, they will
penetrate grain boundaries and
processing equipment. 316 and
316L are welded with AWS E316L-
XX electrodes.
316L and 317L are ELC grades that
must be welded with ELC type
electrodes to maintain resistance to
carbide precipitation. 317 and 317L
are generally welded with E317 or
E317L electrodes respectively. They
can be welded with AWS E316-XX
electrode, but the welds are slightly
lower in molybdenum content than
the base metal with a corresponding
lower corrosion resistance.
When hot oxidizing acids are
encountered in service, E316,
E316L, E317 or E317L welds may
have poor corrosion resistance in the
as-welded condition. In such cases,
E309 or E309Cb electrodes may be
better. As an alternative, the following
heat treatment will restore corrosion
resistance to the weld:
1. For 316 or 317 – full anneal at
1950-2050°F (1066-1121°C).
2. For 316L and 317L – stress relieve
at 1600°F (871°C).
High Temperature Grades
(302B, 304H, 309,
309S, 310, 310S)
These high alloy grades
maintain strength at high
temperatures and have
good scaling resistance.
They are primarily used
in industrial equipment at
high service
temperatures –
sometimes over 2000°F
(1093°C).
AWS E310-XX
electrodes are needed to
match the high
temperature properties
and scaling resistance of
grades 310 and 310S.
302B and 309 grades
are generally welded
with E309-XX
electrodes. 304H is
generally welded with
E308H-XX electrodes.
E310-XX electrodes can
be used on light plate.
Creq = Cr + Mo + 0.7Cb
Nieq=Ni+35C+20N+0.25Cu
FIGURE 2 — New 1992 WRC diagram including solidification mode boundaries.
(Updated from T.A. Siewert, C.N. McCowan and D.L. Olson – Welding Journal,
December 1988 by D.J. Kotecki and T.A. Siewert - Welding Journal, May 1992.)
8
the horizontal axis and the nickel
equivalent (% Ni + 30 x % C + 0.5 x
% Mn) on the vertical axis. Despite
long use, the Schaeffler Diagram is
now outdated because it does not
consider nitrogen effects and
because it has not proven possible to
establish agreement among several
measurers as to the ferrite percent in
a given weld metal.
An improvement on the Schaeffler
Diagram is the 1973 WRC-DeLong
Diagram, which can be used to
estimate ferrite level. The main
differences are that the DeLong
Diagram includes nitrogen (N) in the
Ni equivalent (% Ni + 30 x % C x 30
x % N + 0.5 x % Mn) and shows
Ferrite Numbers in addition to
“percent ferrite.” Ferrite Numbers at
low levels may approximate “percent
ferrite.” The most recent diagram,
the WRC-1992 Diagram, Figure 2, is
considered to be the most accurate
predicting diagram at present. The
WRC-1992 Diagram has replaced the
WRC-DeLong Diagram in the ASME
Code with publication of the 1994-95
Winter Addendum. Its Ni equivalent
(% Ni + 35 x % C + 20 x % N + 0.25
Cu) and Cr equivalent (% Cr + % Mo
+ 0.7 x % Cb) differ from those of
Schaeffler and WRC-DeLong.
Ferrite Number may be estimated by
drawing a horizontal line across the
diagram from the nickel equivalent
number and a vertical line from the
chromium equivalent number. The
Ferrite Number is indicated by the
diagonal line which passes through
the intersection of the horizontal and
vertical lines.
Predictions by the WRC-1992 and
WRC-DeLong Diagrams for common
grades like 308 are similar, but the
WRC-1992 diagram generally is more
accurate for higher alloy and less
common grades like high manganese
austenitic or duplex ferritic-austenitic
stainless steels.
Ferrite Number can be measured
directly on weld deposits from the
magnetic properties of the ferrite.
Several instruments are available
commercially, including the Magne
Gage, the Severn Gage, the
Inspector Gage and the Ferritescope
which can be calibrated to AWS A4.2
or ISO 8249 and provide readings in
Ferrite Number.
The amount of ferrite normally should
not be greater than necessary to
prevent hot cracking with some
margin of safety. The presence of
ferrite can reduce corrosion
resistance in certain media and
excess ferrite can impair ductility and
toughness.
3.4
PRECIPITATION HARDENING
STAINLESS STEELS
There are three categories of precipi-
tation hardening stainless steels –
martensitic, semiaustenitic and
austenitic.
The martensitic stainless steels can
be hardened by quenching from the
austenitizing temperature [around
1900°F (1038°C)] then aging
between 900 to 1150°F (482 to
621°C). Since these steels contain
less than 0.07% carbon, the marten-
UNS Composition - Percent *
Type Number C Mn Si Cr Ni P S Other
Precipitation-Hardening Types
PH 13-8 Mo S13800 0.05 0.10 0.10 12.25-13.25 7.5-8.5 0.01 0.008 2.0-2.5 Mo;
0.90-1.35 Al; 0.01 N
15-5 PH S15500 0.07 1.00 1.00 14.0-15.5 3.5-5.5 0.04 0.03 2.5-4.5 Cu;
0.15-0.45 Nb(Cb) + Ta
17-4 PH S17400 0.07 1.00 1.00 15.5-17.5 3.0-5.0 0.04 0.03 630 3.0-5.0 Cu;
0.15-0.45 Nb(Cb) + Ta
17-7 PH S17700 0.09 1.00 1.00 16.0-18.0 6.5-7.75 0.04 0.03 631 0.75-1.15 Al
PH 15-7 Mo S15700 0.09 1.00 1.00 14.0-16.0 6.5-7.75 0.04 0.03 2.0-3.0 Mo; 0.75-1.5 Al
17-10 P 0.07 0.75 0.50 17.0 10.5 0.28
A286 S66286 0.08 2.00 1.00 13.5-16.0 24.0-27.0 0.040 0.030 660 1.0-1.5 Mo; 2 Ti; 0.3 V
AM350 S35000 0.07-0.11 0.5-1.25 0.50 16.0-17.0 4.0-5.0 0.04 0.03 2.5-3.25 Mo; 0.07-0.13 N
AM355 S35500 0.10-0.15 0.5-1.25 0.50 15.0-16.0 4.0-5.0 0.04 0.03 2.5-3.25 Mo
AM363 0.04 0.15 0.05 11.0 4.0 0.25 Ti
Custom 450 S45000 0.05 1.00 1.00 14.0-16.0 5.0-7.0 0.03 0.03 1.25-1.75 Cu; 0.5-1.0 Mo
8 x %C - Nb(Cb)
Custom 455 S45500 0.05 0.50 0.50 11.0-12.5 7.5-9.5 0.04 0.03 0.5 Mo; 1.5-2.5 Cu;
0.8-1.4 Ti; 0.1-0.5 Nb(Cb)
Stainless W S17600 0.08 1.00 1.00 16.0-17.5 6.0-7.5 0.04 0.03 0.4 Al; 0.4-1.2 Ti
Duplex Types
2205 S32205 0.03 2.0 1.0 22.0 5.5 0.03 0.02 3.0 Mo; 0.18 N
2304 S32304 0.03 2.5 1.0 23.0 4.0 0.1 N
255 0.04 1.5 1.0 25.5 5.5 3.0 Mo; 0.17 N; 2.0 Cu
NU744LN 0.067 1.7 0.44 21.6 4.9 2.4 Mo; 0.10 N; 0.2 Cu
2507 S32750 0.03 1.2 0.8 25 5.5 0.035 0.020 4 Mo; 0.28 N
TABLE IV — Nominal Compositions of Precipitation Hardening and Duplex Stainless Steels
*Single values are maximum values. (From ASM Metals Handbook, Ninth Edition, Volume 3) and ASTM A638
ASTM
A
GRADE
9
site is not very hard and the main
hardening is obtained from the aging
(precipitation) reaction. Examples of
this group are 17-4PH, 15-5PH and
PH13-8Mo. Nominal compositions
of precipitation hardening stainless
steels are listed in Table IV.
The semiaustenitic stainless steels
will not transform to martensite when
cooled from the austenitizing temper-
ature because the martensite
transformation temperature is below
room temperature. These steels
must be given a conditioning
treatment which consists of heating
in the range of 1350 to 1750°F (732
to 954°C) to precipitate carbon
and/or alloy elements as carbides or
intermetallic compounds. This
removes alloy elements from solution,
thereby destabilizing the austenite,
which raises the martensite
transformation temperature so that a
martensite structure will be obtained
on cooling to room temperature.
Aging the steel between 850 and
1100°F (454 to 593°C) will stress
relieve and temper the martensite to
increase toughness, ductility, hard-
ness and corrosion resistance.
Examples of this group are 17-7PH,
PH 15-7 Mo and AM 350.
The austenitic precipitation hardening
stainless steels remain austenitic after
quenching from the solutioning
temperature even after substantial
amounts of cold work. They are
hardened only by the aging reaction.
This would include solution treating
between 1800 and 2050°F (982 to
1121°C), oil or water quenching and
aging at 1300 to 1350°F (704 to
732°C) for up to 24 hours.
Examples of these steels include
A286 and 17-10P.
If maximum strength is required in
martensitic and semiaustenitic pre-
cipitation hardening stainless steels,
matching or nearly matching filler
metal should be used and the com-
ponent, before welding, should be in
the annealed or solution annealed
condition. Often, Type 630 filler
metal, which is nearly identical with
17-4PH base metal, is used for
martensitic and semiaustenitic PH
stainlesses. After welding, a
complete solution heat treatment
plus an aging treatment is preferred.
If the post weld solution treatment is
not feasible, the components should
be solution treated before welding
then aged after welding. Thick
sections of highly restrained parts
are sometimes welded in the
overaged condition. These would
require a full heat treatment after
welding to attain maximum strength.
The austenitic precipitation hardening
stainless steels are the most difficult
to weld because of hot cracking.
Welding should preferably be done
with the parts in the solution treated
condition, under minimum restraint
and with minimum heat input. Nickel
base alloy filler metals of the NiCrFe
type or conventional austenitic stain-
less steel type are often preferred.
3.5
DUPLEX STAINLESS STEELS
Duplex Ferritic – Austenitic
Stainless Steels
Duplex stainless steels solidify as
100% ferrite, but about half of the
ferrite transforms to austenite during
cooling through temperatures above
approx. 1900°F (1040°C). This
behavior is accomplished by
increasing Cr and decreasing Ni as
compared to austenitic grades.
Nitrogen is deliberately added to
speed up the rate of austenite
formation during cooling. Duplex
stainless steels are ferromagnetic.
They combine higher strength than
austenitic stainless steels with
fabrication properties similar to
austenitics, and with resistance to
chloride stress corrosion cracking of
ferritic stainless steels. The most
common grade is 2205 (UNS
S32205), consisting of 22%Cr, 5%Ni,
3%Mo and 0.15%N.
Austenitic Ferritic Martensitic Precipitation
Property Types Types Types Hardening Types
Elastic Modulus; 106 psi 28.3 29.0 29.0 29.0
GPa 195 200 200 200
Density; lb./in.3 0.29 0.28 0.28 0.28
g/cm3 8.0 7.8 7.8 7.8
Coeff. of Therm. Expansion: µin./in. °F 9.2 5.8 5.7 6.0
µm/m °C 16.6 10.4 10.3 10.8
Thermal. Conduct.; Btu/hrft. °F 9.1 14.5 14.0 12.9
w/mk 15.7 25.1 24.2 22.3
Specific Heat; Btu/lb. °F 0.12 0.11 0.11 0.11
J/k °K 500 460 460 460
Electrical Resistivity, µΩcm 74 61 61 80
Magnetic Permeability 1.02 600-1,100 700-1000 95
Melting Range °F 2,500-2,650 2,600-2,790 2,600-2,790 2,560-2,625
°C 1,375-1,450 1,425-1,530 1,425-1,530 1,400-1,440
TABLE V — Physical Properties of Groups of Stainless Steels
10
4.0
PHYSICAL
PROPERTIES
Average physical properties for each
of the main groups of stainless steel
are listed in Table V. This includes
elastic modulus, density, coefficient
of thermal expansion, thermal con-
ductivity, specific heat, electrical
resistivity, magnetic permeability and
melting range. These values should
be close enough for most engineer-
ing purposes. If more precise data is
required for a particular type of
stainless steel, it can be found in the
ASM Metals Handbook, Ninth
Edition, Volume 3.
5.0
MECHANICAL
PROPERTIES
Nominal mechanical properties of
austenitic and ferritic stainless steels
in the annealed condition are listed in
Table VI and Table VII respectively.
The austenitic stainless steels
generally have higher tensile
strengths and elongation than the
ferritic stainless steels but lower yield
strengths. Reduction in area is
about the same for both groups.
Nominal mechanical properties of
martensitic stainless steels in both
the annealed and tempered condition
are listed in Table VIII. The
tempered condition involves heating
to austenitize, cooling to form
martensite and reheating to the
indicated temperature to increase
toughness. Table IX lists the
mechanical properties of the precipi-
tation hardening stainless steels as
solution annealed and after aging
treatments at the temperature
indicated. Properties of three duplex
stainless steels are included.
Tensile Strength 0.2% Yield Strength Elong. R.A. Hardness
Type Condition Ksi MPa Ksi MPa % % Rockwell
201 Anneal 115 793 55 379 55 B90
201 Full Hard 185 1275 140 965 4 C41
202 Anneal 105 724 55 379 55 B90
301 Anneal 110 758 40 276 60 B85
301 Full Hard 185 1275 140 965 8 C41
302 Anneal 90 620 37 255 55 65 B82
302B Anneal 95 655 40 276 50 65 B85
303 Anneal 90 620 35 241 50 55 B84
304 Anneal 85 586 35 241 55 65 B80
304L Anneal 80 552 30 207 55 65 B76
304N Anneal 85 586 35 241 30
304LN Anneal 80 552 30 207
305 Anneal 85 586 37 255 55 70 B82
308 Anneal 85 586 35 241 55 65 B80
308L Anneal 80 551 30 207 55 65 B76
309 Anneal 90 620 40 276 45 65 B85
310 Anneal 95 655 40 276 45 65 B87
312 Anneal 95 655 20
314 Anneal 100 689 50 345 45 60 B87
316 Anneal 85 586 35 241 55 70 B80
316L Anneal 78 538 30 207 55 65 B76
316F Anneal 85 586 35 241 55 70 B80
317 Anneal 90 620 40 276 50 55 B85
317L Anneal 85 586 35 241 50 55 B80
321 Anneal 87 599 35 241 55 65 B80
347/348 Anneal 92 634 35 241 50 65 B84
329 Anneal 105 724 80 552 25 50 B98
330 Anneal 80 550 35 241 30 B80
330HC Anneal 85 586 42 290 45 65
332 Anneal 80 552 35 241 45 70
384 Anneal 80 550
(From ASM Metals Handbook, 8th Edition, Volume 1; and 9th Edition, Volume 3 and ASTM standards)
TABLE VI — Properties of Austenitic Stainless Steels
11
Tensile Strength 0.2% Yield Strength Elong. R.A. Hardness
Type Condition Ksi MPa Ksi MPa % % Rockwell
405 Anneal 70 480 40 275 30 60 B80
409 Anneal 65 450 35 240 25 B75M
429 Anneal 71 490 45 310 30 65 B88M
430 Anneal 75 515 45 310 30 60 B82
430F Anneal 80 550 55 380 25 60 B86
430Ti Anneal 75 515 45 310 30 65
434 Anneal 77 530 53 365 23 B83M
436 Anneal 77 530 53 365 23 B83M
442 Anneal 80 550 45 310 25 50 B85
444 Anneal 60 415 40 275 20 B95M
446 Anneal 80 550 50 345 23 50 B86
26-1EBrite Anneal 65 450 40 275 22 B90M
26-1Ti Anneal 68 470 45 310 20 B95M
29-4 Anneal 80 550 60 415 20 B98M
29-4-2 Anneal 80 550 60 415 20 B98M
18SR Anneal 90 620 65 450 25 B90
Monit Anneal 94 650 80 550 20 B100M
Sea-cure/SC-1 Anneal 80 550 55 380 20 B100M
M = Maximum (From ASM Metals Handbook, 8th Edition, Volume 1; and 9th Edition, Volume 3)
Tensile Strength 0.2% Yield Strength Elong. R.A. Hardness
Type Condition Ksi MPa Ksi MPa % % Rockwell
403 Anneal 75 517 40 276 30 65 B82
403 *Temp. 800°F 195 1344 150 1034 17 55 C41
410 Anneal 75 517 40 276 30 65 B82
410 *Temp. 800°F 195 1344 150 1034 17 55 C41
410S Anneal 60 414 30 207 22 B95M
410Cb Anneal 70 483 40 276 13 45
410Cb *Temp. (Int.) 125 862 100 689 13 45
414 Anneal 120 827 95 655 17 55 C22
414 *Temp. 800°F 200 1379 150 1034 16 58 C43
414L Anneal 115 793 80 552 20 60
416 Plus X Anneal 75 517 40 276 30 60
420 Anneal 95 655 50 345 25 55 B92
420 *Temp. 600°F 230 1586 195 1344 8 25 C50
422 Temp., Int. 140 965 110 758 13 30
431 Anneal 125 862 95 655 20 60 C24
431 *Temp. 800°F 205 1413 155 1069 15 60 C43
440A Anneal 105 724 60 414 20 45 B95
440A *Temp. 600°F 260 1793 240 1655 5 20 C51
440B Anneal 107 738 62 427 18 35 B96
440B *Temp. 600°F 280 1931 270 1862 3 15 C55
440C Anneal 110 758 65 448 13 25 B97
440C *Temp. 600°F 285 1965 275 1896 2 10 C57
*Tempered after austentizing and cooling to room temperature.
M = Maximum (600°F = 315°C)
Int. = Intermediate temper hot finished (800°F = 427°C)
(From ASM Metals Handbook, 8th Edition, Volume 1; and 9th Edition, Volume 3)
TABLE VII — Nominal Mechanical Properties of Ferritic Stainless Steels
TABLE VIII — Nominal Mechanical Properties of Martensitic Stainless Steels
12
6.0
SELECTION OF A
STAINLESS STEEL
The selection of a particular type
stainless steel will depend on what is
required by the application. In most
cases the primary consideration is
corrosion resistance, tarnish
resistance or oxidation resistance at
elevated temperature. In addition to
these requirements, the selected
stainless steel must have some
minimum mechanical properties such
as strength, toughness, ductility and
fatigue strength. Several types and
grades of stainless steel may provide
the corrosion resistance and
mechanical properties required. In
this case the final selection should
be made on the basis of the lowest
cost available alloy which will fulfill
the service requirements. Generally,
selection of the type of stainless steel
is made by the designer of the
equipment or component based on
his knowledge, experience and data
on corrosion behavior of various
alloys in the environment of interest.
The responsibility of the welding
engineer normally does not include
selection of the base alloy, only
selection of the filler material, welding
process and welding procedure.
If it becomes necessary for the
welding engineer to select a base
alloy, information should be gathered
on the service environment, expected
life of the part and extent of corrosion
which is acceptable. To assist in this
selection, Table X lists corrosion
resistance of several standard types
of stainless steel to a number of
corrosive media. This indicates that
austenitic types and higher chromium
types generally are more corrosion
resistant than the martensitic and
lower chromium ferritic types. A
great deal of test data has been
generated on the corrosion behavior
of many metals and alloys in many
kinds of corrosive media. This
information on stainless steels is
available from several sources which
are listed as references.
Other factors which must be
considered in selecting a stainless
steel are resistance to pitting, crevice
corrosion and intergranular attack.
Intergranular attack is caused by
carbide precipitation in weld heat
affected zones and methods of
preventing this problem were
discussed previously. If the
application involves service at
elevated temperature, then elevated
temperature mechanical properties
such as creep strength, stress
rupture strength and oxidation
resistance must be considered.
With the corrosion and oxidation test
data derived from the handbooks
and other references, a stainless
steel or other alloy may be selected
for a particular application. Once the
Tensile Strength 0.2% Yield Strength Elong. R.A. Hardness
Type Condition Ksi MPa Ksi MPa % % Rockwell
Precipitation Hardening Types
Ph13-8 Mo H950 220 1517 205 1413 8 45 C45
15-5PH H900 190 1310 170 1172 10 35 C44
15-5PH H1150 135 931 105 724 16 50 C32
17-4PH Sol. Ann. 150 1034 110 758 10 45 C33
17-4PH H900 200 1379 178 1227 12 48 C44
17-7PH Sol. Ann. 130 896 40 276 35 B85
17-7PH RH950 235 1620 220 1517 6 C48
PH15-7 Mo Sol. Ann. 130 896 55 379 35 B88
PH15-7 Mo RH950 240 1655 225 1551 6 25 C48
17-10P Sol. Ann. 89 613 37 255 70 76 B82
17-10P H1300 143 986 98 676 20 32 C32
A286 H1350 130 896 85 586 15
AM350 Sol. Ann. 160 1103 55 379 40 B95
AM350 DA 195 1344 155 1069 10.5 C41
AM355 Sol. Ann. 175 1207 65 448 30 B95
AM355 DA 195 1344 155 1069 10 C41
Custom 450 Anneal 125 862 95 655 10 40 C30
Custom 450 H900 180 1241 170 1172 10 40 C40
Custom 455 H900 235 1620 220 1517 8 30 C47
Stainless W Sol. Ann. 120 827 75 517 7 C30
Stainless W H950 195 1344 180 1241 7 25 C46
Duplex Types
2205 120 827 65 448 25
2304 110 758 60 414 25
255 110 758 80 552 15
2507 116 800 80 550 15
From ASM Metals Handbook, 8th Edition, Volume 1; and 9th Edition, Volume 3
TABLE IX — Nominal Mechanical Properties of Precipitation Hardening and Duplex Stainless Steels
13
Type Atmospheric
Stainless Fresh Salt
Austenitic Industrial Marine City Rural Water Water Soil Chemical
201 5 2 1 1 1 3 7
202 5 2 1 1 1 3 7
205 5 2 1 1 1 3 7
301 5 2 1 1 1 3 7
302 5 2 1 1 1 3 7
302B 5 2 1 1 1 3 7
303 5 2 1 1 1 3 7
303Se 5 2 1 1 1 3 7
304 5 2 1 1 1 3 3 7
304H 5 2 1 1 1 3 3 7
304L 5 2 1 1 1 3 3 7
304N 5 2 1 1 1 3 3 7
305 5 2 1 1 1 3 7
308 5 2 1 1 1 3 7
309 5 2 1 1 1 3 3 7
309S 5 2 1 1 1 3 3 7
310 5 2 1 1 1 3 3 7
310S 5 2 1 1 1 3 3 7
314 5 2 1 1 1 7
316 3 1 1 1 1 3 1 7
316F 3 1 1 1 1 3 1 7
316H 3 1 1 1 1 3 1 7
316L 3 1 1 1 1 3 1 7
316N 3 1 1 1 1 3 1 7
317 3 1 1 1 1 3 1 7
317L 3 1 1 1 1 3 1 7
321 5 2 1 1 1 3 3 7
321H 5 2 1 1 1 3 3 7
329 3 2 1 1 1 1 3 7
330 3 1 1 1 1 3 7
347 5 2 1 1 1 3 3 7
347H 5 2 1 1 1 3 3 7
348 5 2 1 1 1 3 3 7
348H 5 2 1 1 1 3 3 7
384 2 1 1 1 3 7
Ferritic Types
405 6 4 2 1 3 6 6 7
409 6 4 2 1 3 6 6 7
429 3 4 2 1 1 6 6 7
430 3 4 1 1 1 6 6 7
430F 3 4 1 1 1 6 6 7
430FSe 3 4 1 1 1 6 6 7
434 3 4 1 1 1 7
436 3 4 1 1 1 7
442 3 2 1 1 1 7
446 3 2 1 1 1 3 7
Martensitic Types
403 6 4 2 1 3 6 6 7
410 6 4 2 1 3 6 6 7
414 6 4 2 1 3 6 6 7
416 6 4 2 1 3 6 6 7
416Se 6 4 2 1 3 6 6 7
420 6 4 2 1 3 6 6 7
TABLE X — Corrosion Resistance of Stainless Steel in Various Environments
Code: 1 – No rust, staining or pitting,
2 – Light rust or stains, no pitting,
3 – Light rust or stains, light pitting,
4 – Rust covered or stained,
5 – Rust covered and pitted,
6 – Rust and severe pitting,
7 – Corrosion and pitting in chemical media varies widely with
media, concentration, temperature and agitation. Consult
literature and handbooks for data on specific application.
14
stainless steel is selected, it is the
welding engineer’s responsibility to
design the joints, select the weld filler
metal, welding process and welding
procedure.
7.0
DESIGN FOR
STAINLESS STEELS
Since the coefficient of thermal
expansion for austenitic stainless
steels is relatively high, the control of
distortion must be considered in
designing weldments of these alloys.
The volume of weld metal in joints
must be limited to the smallest size
which will provide the necessary
properties. In thick plate, a “U”
groove, Figure 3(c), which gives a
smaller volume than a “V” groove,
should be used. If it is possible to
weld from both sides of a joint, a
double “U” or “V” groove joint
preparation should be used. This not
only reduces the volume of weld
metal required but also helps to
balance the shrinkage stresses.
Accurate joint fitup and careful joint
preparation which are necessary for
high quality welds also help minimize
distortion.
Joint location and weld sequence
should be considered to minimize
distortion.
Strong tooling and fixturing should be
employed to hold parts in place and
resist tendencies for components to
move during welding. When any of
the gas shielded processes are used,
the tooling should also provide an
inert gas backup to the root of the
weld to prevent oxidation when the
root pass is being made. This is
particularly important when GTA
welding pipe with insert rings to allow
the weld metal to wet and flow
together at the root of the joint.
In welding pipe, insert rings, Figure 4,
of the same composition as the filler
metal should be used for the root
pass and be welded by the GTAW
process. If copper chills are to be
used near a weld area, they should
be nickel plated to prevent copper
pickup. If copper is in contact with
the high temperature region of the
heat affected zone, it can melt and
penetrate the grain boundaries of
austenitic stainless steel causing
cracking.
8.0
SELECTION OF
FILLER METALS
Filler metals for welding stainless
steels are produced as coated
electrodes (AWS A5.4), solid and
metal core wire (AWS A5.9) and flux
core wire (AWS A5.22). The various
electrodes, solid wires, metal cored
wires and flux cored wires are
contained in AWS “Filler Metal
Comparison Charts”, latest edition.
According to these charts, matching
filler metal should be available for
almost every type of austenitic
stainless steel available, although
many types may be produced in
small quantities by only a few
companies and may not be readily
available. For example, E219-16 and
E240-16 electrodes are produced by
From AWS D10.4
FIGURE 3 — Typical joint designs for welding austenitic stainless steel pipe.
A = 37-1/2°± 2-1/2° D = 2 times amount of offset
B = 10° ± 1° E = 30° max
C = 1/16 in. ± 1/32 in. (1.6 mm ± 0.8 mm) R = 1/4 in. (6.4 mm)
15
only two U.S. companies and no
foreign companies. By contrast, the
more popular electrodes, E308-16,
E308L-16, E309-16, E310-16, E316-
16, E316L-16 and E347-16 are
produced by about 40 U.S.
companies and 20 to 30 foreign
companies. Most electrodes are
available with a lime coating (-15) (for
use with DC only), a titania coating (-
16) (for use with AC or DC) or a
silica-titania coating (-17) (for use with
AC or DC mainly in the downhand or
horizontal positions) and in the
standard or low carbon variety.
Most alloys which are available as
coated electrodes are also available
as either solid wire, metal cored wire
or flux cored wire. A few are
available only as coated electrodes.
These are 310H, 310Cb, 310Mo and
330H. As was mentioned previously,
filler metal for austenitic stainless
steels should match or exceed the
alloy content of the base metal. If a
filler material of the correct match is
not available, a filler with higher alloy
content normally should be used.
There are several austenitic stainless
types for which no exact matching
fillers are made. Examples are 201,
202, 205, 216, 301, 302, 304 and
305. The filler materials recom-
mended for these base alloys are
somewhat higher in Cr and Ni
content. For example, 308 is used
for 301, 302, 304 and 305 and may
be used for 201, 202, 205 and 216 if
209, 219 or 240 are not available.
The 6% molybdenum stainless steels
254SMo and AL6-XN are generally
welded with higher molybdnum
nickel-base alloys. The
recommended filler materials in the
form of coated electrodes, solid and
metal core wire and flux core wire are
listed in Tables XI, XII and XIII for
austenitic, ferritic and martensitic
stainless steels respectively. Note
that a modification of a basic type
should be welded with a filler
material of that same modification,
for example, Type 316L should be
welded with E316L-XX, ER316L,
ER316LS, or E316LT-X.
Except for E630 electrodes and
ER630 bare wires which match 17-
4PH, matching filler materials for the
precipitation hardening stainlesses
are not listed in the AWS Filler Metals
Comparison Charts, or in any of the
AWS filler metal specifications.
Matching filler metals are produced
and available in the form of coated
electrodes and solid wire for some
of the precipitation hardening
stainless steels and these are listed
in Table XIV. Where no matching
filler is available, standard austenitic
or nickel base filler materials are
recommended as indicated in
Table XIV.
If maximum strength properties and
corrosion resistance are required for
the application, a filler metal of
matching or similar composition to
the base metal should be used. For
martensitic or semiaustenitic base
alloys, the weldment should then be
given the full solution and aging heat
treatment if feasible. If not, the
components should be solution
treated before welding, then given a
postweld aging treatment after
welding. It is recommended that the
austenitic precipitation hardening
stainless steels not be heat treated
after welding because of cracking
problems. In fact, these alloys are
difficult to weld for this reason and
some are considered unweldable.
Nickel base and conventional
austenitic filler metals can be used
for these alloys, especially if high
strength weld metal is not required
From AWS D10.4
FIGURE 4 — Standard consumable inserts.
16
Base Stainless Steel Recommended Filler Metal
Coated Solid, Metal Flux Core
Wrought Cast Electrode Core Wire Wire
201 E209, E219, E308 ER209, ER219, ER308, ER308Si E308TX-X
202 E209, E219, E308 ER209, ER219, ER308, ER308Si E308TX-X
205 E240 ER240
216 E209 ER209 E316TX-X
301 E308 ER308, ER308Si E308TX-X
302 CF-20 E308 ER308, ER308Si E308TX-X
304 CF-8 E308, E309 ER308, ER308Si, ER309, ER309Si E308TX-X, E309TX-X
304H E308H ER308H
304L CF-3 E308L, E347 ER308L, ER308LSi, ER347 E308LTX-X, E347TX-X
304LN E308L, E347 ER308L, ER308LSi, ER347 E308LTX-X, E347TX-X
304N E308, E309 ER308, ER308Si, ER309, ER309Si E308TX-X, E309TX-X
304HN E308H ER308H
305 E308, E309 ER308, ER308Si, ER309, ER309Si E308TX-X, E309TX-X
308 E308, E309 ER308, ER308Si, ER309, ER309Si E308TX-X, E309TX-X
308L E308L, E347 ER308L, ER308LSi, ER347 E308LTX-X, E347TX-X
309 CH-20 E309, E310 ER309, ER309Si, ER310 E309TX-X, ER310TX-X
309S CH-10 E309L, E309Cb ER309L, ER309LSi E309LTX-X, E309CbLTX-X
309SCb E309Cb E309CbLTX-X
309CbTa E309Cb E309CbLTX-X
310 CK-20 E310 ER310 E310TX-X
310S E310Cb, E310 ER310 E310TX-X
312 CE-30 E312 ER312 E312T-3
314 E310 ER310 E310TX-X
316 CF-8M E316, E308Mo ER316, ER308Mo E316TX-X, E308MoTX-X
316H CF-12M E316H, E16-8-2 ER316H, ER16-8-2 E316TX-X, E308MoTX-X
316L CF-3M E316L, E308MoL ER316L, ER316LSi, ER308MoL E316LTX-X, E308MoLTX-X
316LN E316L ER316L, ER316LSi E316LTX-X
316N E316 ER316 E316TX-X
317 CG-8M E317, E317L ER317 E317LTX-X
317L E317L, E316L ER317L E317LTX-X
321 E308L, E347 ER321 E308LTX-X, E347TX-X
321H E347 ER321 E347TX-X
329 E312 ER312 E312T-3
330 HT E330 ER330
330HC E330H ER330
332 E330 ER330
347 CF-8C E347, E308L ER347, ER347Si E347TX-X, E308LTX-X
347H E347 ER347, ER347Si E347TX-X
348 E347 ER347, ER347Si E347TX-X
348H E347 ER347, ER347Si E347TX-X
Nitronic 33 E240 ER240
Nitronic 40 E219 ER219
Nitronic 50 E209 ER209
Nitronic 60 ER218
254SMo ENiCrMo-3 ERNiCrMo-3
AL-6XN ENiCrMo-10 ERNiCrMo-10
From AWS Filler Metal Specifications: A5.4, A5.9, A5.22, A5.14, A5.11
TABLE XI — Filler Metals for Welding Austenitic Stainless Steels
17
because the lower strength filler can
stretch on cooling and minimize the
stress on the crack sensitive heat
affected zone of the base metal.
Nickel base and conventional
austenitic stainless steels can also be
used to weld the other precipitation
hardening stainless steels where full
base material strength is not
required.
Coated electrodes can be used for
welding martensitic and
semiaustenitic stainless steels such
as 17-4PH, AM350 and AM355
because these alloys do not contain
titanium or aluminum which would
be lost in the shielded metal arc.
Welds can be made in all positions
with this process. Electrodes must
be dry and stored and handled in
the same manner as used for other
stainless steel and low hydrogen
electrodes as described previously.
Type AMS 5827B (17-4PH)
electrodes can be used to weld 17-7
PH steel, and reasonable heat treat-
ment response can be obtained if
the weld deposit is highly diluted
with base metal.
Welding conditions suitable for
conventional stainless steels are
generally applicable for joining the
PH types. A short arc length should
be used to minimize oxidation, loss of
chromium, and nitrogen pickup.
Lining
Mild steel process and storage
equipment is sometimes lined with
stainless steel for corrosion
resistance. At least three different
methods are used:
Base Stainless Steel Recommended Filler Metal
Coated Solid, Metal Flux Core
Wrought Cast Electrode Core Wire Wire
405 E410NiMo, E430 ER410NiMo, ER430 E410NiMoTX-X
409 ER409, AM363, EC409 E409TX-X
429 ER409Cb
430 CB-30 E430 ER430 E430TX-X
430F E430 ER430 E430TX-X
430FSe E430 ER430 E430TX-X
434 ER434
442 E442, E446 ER442
444 E316L ER316L
446 CC-50 E446 ER446
26-1 ER26-1
From AWS Filler Metal Specifications: A5.4, A5.9, A5.22
Base Stainless Steel Recommended Filler Metal
Coated Solid, Metal Flux Core
Wrought Cast Electrode Core Wire Wire
403 E410 ER410 E410TX-X
410 CA-15 E410, E410NiMo ER410, ER410NiMo E410T, E410NiMoTX-X
410S E410NiMo ER410NiMo E410NiMoTX-X
414 E410 ER410 E410TX-X
416 E410 ER312, ER410
416Se ER312
416PlusX ER312
420 CA-90 E410, E430 ER420, ER410 E410TX-X
420F ER312
431 CB-30 E410, E430 ER410 E410TX-X
440A a
440B a
440C a
CA-6NM E410NiMo ER410NiMo E410NiMoTX-X
CA-15 E430 ER430 E430TX-X
2205 E2209 ER2209
2304 E2209 ER2209
255 E2553 ER2553
a = Welding not recommended. From AWS Filler Metal Specifications: A5.4, A5.9, A5.22
TABLE XII — Filler Metals for Welding Ferritic Stainless Steels
TABLE XIII — Filler Metals for Welding Martensitic and Duplex Stainless Steels
18
1. Large formed stainless steel
sheets are plug welded at frequent
intervals to join them closely to the
shell.
2. Overlapping welds deposited on
the steel surface.
3. Small strips are overlapped or
placed side-by-side and welded to
the shell. Sometimes this technique is
referred to as “wallpapering”
Welding Clad Steel
Clad steel consists of stainless steel
sheet permanently bonded to mild
steel plate. To join clad steel plates,
first weld the mild steel with mild
steel electrodes. Do not tie into the
stainless cladding with the mild steel
electrodes. After gouging the back-
side of the first mild steel bead, weld
from the stainless side using
stainless steel electrodes.
Joining Manganese Steel
E308-X or E309-XX electrodes are
used to weld manganese steel to
carbon steel or to manganese steel.
The stainless welds provide excellent
joint strength and ductility but are
difficult to flame cut. Therefore, when
a manganese steel piece must be
replaced periodically, such as dipper
teeth, Wearshield Mangjet®
electrode
can be recommended. Wearshield
15CrMn electrode has better crack
resistance, but the deposit is difficult
to flame cut.
Thick Harfacing Deposits
E308-X or E309-XX deposits
increase the toughness of thick
hardfacing deposits. For best results,
use one layer of stainless between
each two layers of hardfacing.
9.0
SELECTION OF
A WELDING PROCESS
Joint Cleanliness
For high-quality welds, stainless steel
joints must be clean. The choice of
power brushing, degreasing, pickling,
grinding or simply wiping depends
upon the application and amount of
dirt. Here are some specific hints:
1. Remove all moisture by blowing
with dry air or heating with a torch.
Beware of moisture in air lines, damp
rags and humidity deposited
overnight.
2. Eliminate organic contaminants like
oil, paints, anti-spatter compounds,
grease, pencil marks, cutting
compounds, adhesive from
protective paper, soap used for leak
testing, etc.
Bare Dissimilar
Covered Welding PH Stainless
Designation UNS No. Electrodes Wire Steels
Martensitic Types
17-4PH S17400 AMS 5827B, E630 AMS 5826 E or ER309,
and (17-4 PH) or (17-4 PH) or E or ER309 Cb
15-5 PH S15500 E308 ER308
Stainless W S17600 E308 or AMS 5805C E or ERNiMo-3,
ENiMo-3a (A-286) or E or ER309
ERNiMo-3b
Semiaustenitic Types
17-7PH S17700 AMS 5827B AMS 5824A E or ER310,
(17-4 PH), (17-7 PH) ENiCrFe-2, or
E308, or E309 ERNiCr-3
PH 15-7Mo S15700 E308 or E309 AMS 5812C (PH 15-7Mo) E or ER309, E or ER310
AM350 S35000 AMS 5775A (AM350) AMS 5774B (AM350) E or ER308, E or ER309
AM355 S35500 AMS 5781A (AM355) AMS 5780A (AM355) E or ER308, E or ER309
Austenitic Types
A-286 K66286 E309 or E310 ERNiCrFe-6 or E or ER309,
ERNiMo-3 E or ER310
a. See AWS A5.11-97, Specification for Nickel and Nickel Alloy Welding Electrodes for Shielded Metal Arc Welding
b. See AWS A5.14-97, Specification for NIckel and Nickel Alloy Bare Welding Electrodes and Rod.
TABLE XIV — Filler Metals for Welding Precipitation-Hardening Stainless Steels
First Pass
Second Pass
Back
Gouge
Stainless
Steel
Stringer Beads
Mild Steel
Stainless
Steel
Mild Steel
Plug Weld
19
3. Stainless steels cannot be flame
cut with a torch. Acceptable results
are achieved with an arc plasma
cutter.
4. Be particularly careful to avoid zinc
contamination. Do not use brushes
or tools previously used on
galvanized steel.
5. Use only stainless steel wire
brushes, and use these brushes only
on stainless steel.
The decision on the form of filler
metal to be used will depend upon
several factors. These include the
available forms of the filler material
needed, the available welding
equipment, the dimensions of the
weldment and number of pieces to
be welded.
9.1
SHIELDED METAL
ARC WELDING
Coated electrodes are available in
most stainless compositions in a
range of sizes and these can be
used to weld joints in thicknesses
from 0.05 inch to several inches.
Slag from each pass must be
completely removed before
depositing the next pass to avoid
porosity and slag entrapment.
Welding equipment for stick
electrode welding is the lowest cost
but deposition rates are lowest of all
the consumable electrode
processes.
If it has been decided to perform the
welding with stick electrodes, a
further decision must be made
regarding the electrode coating.
When lime (-15), titania (-16), and
silica-titania (-17) type coatings are
available for a particular type
electrode, the decision will be based
mainly on the position of welding.
Lime-coated electrodes operate on
DC only. They are recommended
for:
1. Vertical and overhead welding and
all position applications such as
pipe. The light slag wets rapidly
for good wash-in and no
undercutting.
2. Root passes on heavy plate. The
full throat section of the slightly
convex beads help prevent
cracking.
3. Fully austenitic stainless steels
such as types 330, 320.
Titania-coated electrodes operate on
AC or DC, but always use DC when
available. They are recommended
for:
1. All applications when most of the
welding is in the flat position.
2. Vertical up and overhead welding
when lime-coated electrodes are
not available.
Silica-titania coated electrodes
operate also on AC or DC, but DC is
usually preferred. They are
recommended for:
1. Flat and horizontal position
welding when minimum cleanup
is desired.
2. Vertical up welding when a wide
weave can be used.
3. Overhead welding.
Coated electrodes should be treated
and stored as low hydrogen
electrodes. They should not be
exposed to damp air, and once a
sealed container is opened, the
electrodes should be used or stored
in a holding oven at between 200
and 300°F (93 and 149°C). If the
electrodes are exposed to moist air,
they can be dried by baking as
recommended by the manufacturer.
This baking temperature usually is
between 500 and 600°F (260 and
316°C), but can be as high as 800°F
(427°C). The electrode manufacturer
should be consulted for specific
recommendations.
The sizes and forms of coated
electrodes and also solid and cored
wire, which are normally available for
welding stainless steels, are listed in
Table XV.
9.2
SUBMERGED
ARC WELDING
Submerged arc welding (SAW) can
be employed to join thick sections,
usually greater than 0.5 inch, of most
of the austenitic stainless steels. For
austenitic stainlesses in which ferrite
is not possible in the weld metal
(types 310 or 330, for example),
submerged arc welding is usually
best avoided due to hot cracking
Form Diameter, in. Diameter, mm,
Electrode in coils, with or 0.045, 1/16, 5/64, 3/32, 7/64 1.2, 1.6, 2.0, 2.4, 2.8
without support 1/8, 5/32, 3/16, 1/4 3.2, 4.0, 4.8, 6.4
Electrode wound on standard 0.030, 0.035, 0.045, 1/16 0.8, 0.9, 1.2, 1.6
12-in. O.D. spools 5/64, 3/32, 7/64 2.0, 2.4, 2.8
Electrodes wound on lightweight 0.020, 0.025, 0.030 0.5, 0.6, 0.8
1-1/2 and 2-1/2 lb., 4-in O.D. spools 0.035, 0.045 0.9, 1.2
Coated Electrodes
9 in. length (230 mm) 1/16, 5/64, 3/32 1.6, 2.0, 2.4
12 in. length (305 mm) 3/32 2.4
14 in. length (350 mm) 1/8, 5/32, 3/16, 1/4 3.2, 4.0, 4.8, 6.4
TABLE XV — Standard Sizes for Stainless Electrodes
20
problems. Welding is generally done
using direct current, electrode
positive. Alternating current is some-
times used for moderate penetration
and good arc stability.
Since deposit composition depends
upon the filler wire composition, any
alloy additions to the flux and
chromium oxidation and loss to the
slag, flux selection and welding
conditions must be rigorously
controlled. Voltage, current and
travel speed variations will influence
the amount of flux melted and the
resulting weld deposit composition
and ferrite content.
Conventional austenitic stainless steel
electrodes such as ER308, ER309
and ER316 can be used with
conventional stainless steel fluxes for
welding most of the austenitic
stainless steels except applications
where Ferrite Number must be less
than 4.
If base metal strength must be
attained in martensitic or precipitation
hardening stainless steels, special
procedures and fluxes must be used
with the correct filler metal to provide
a weld deposit which will respond to
postweld heat treatment. If special
fluxes are not used, the weld metal
probably will not respond to heat
treatment. This is particularly true for
aluminum-bearing electrodes where
aluminum is lost through metal-slag
reactions. The stainless flux
manufacturers should be consulted
for recommendation on fluxes and
welding procedures.
9.3
GAS METAL ARC WELDING
If the production application involves
long joints in relatively thick material
or a large number of parts, the
GMAW process with solid or metal
cored wire may be the best choice.
Solid or metal cored wire will provide
the fastest deposition rates with the
WELDING TECHNIQUES FOR SHIELDED METAL ARC WELDING
Use a short arc without touching the puddle. This minimizes alloy loss in the arc and reduces porosity
and spatter. Red Baron and Blue Max electrodes can be dragged.
Weld with a low current consistent with good fusion to minimize heat input for distortion control. The
low current also reduces penetration when minimum admixture is needed for corrosion resistance and
cracking or porosity resistance.
Stringer beads minimize heat input to control distortion. If weave beads must be used, limit the weave
to 21/2 times the electrode diameter.
Flat beads with good wash-in are needed for easy slag removal, particularly in deep groove welds.
Fill craters by holding a short arc and moving back over the finished bead before breaking the arc. This
avoids crater cracks.
Clean each bead thoroughly before welding over it. Because the slag from lime coated Stainweld
XXX-15 electrodes crumbles, particular care is needed to remove all particles.
For vertical and overhead positions, weld with 5/32” (4.0mm) or smaller electrodes. The easiest to use
vertical-up are Stainweld XXX-15 electrodes. Blue Max electrodes require the widest weave for
vertical-up. Vertical-down welding is best accomplished with Red Baron -V electrodes.
For vertical-down welding with Red Baron-V electrodes, use a dragging technique and current towards
the high end of the recommended range. For vertical-up, Stainweld XXX-15 can be run without weave.
All others require a weave – a triangle weave or inverted Vee weave works well.
In the overhead position, Red Baron and Blue Max electrodes work best by a dragging technique.
Stainweld electrodes work best with a short arc and slight circular motion during steady forward motion.
Penetration should be only enough to seal openings in root passes and bond to the base plates. Deep
penetration can cause cracking and loss of corrosion resistance and provides no advantages.
21
GMAW process but wire feeding
equipment, power supplies and the
requirement for inert gas shielding
add to the cost of using these fillers.
However, there is little need to
remove slag between passes. Solid
and metal cored wire can be used in
shortcircuiting, globular and spray
modes of arc operation which gives
a wide range of deposition rates and
heat input levels. Solid and metal
cored wire can therefore be used for
welding a wide range of thicknesses.
Gas metal arc welding with spray
transfer is used to join sections
thicker than about 0.25 inch
because deposition rates are higher
than with other transfer modes.
Welding procedures are simular for
conventional austenitic and PH
stainless steels.
The shielding gas is generally argon
with 1 to 2 percent oxygen added for
arc stability. Mixtures of argon and
helium are employed if a hotter arc is
desired. A small oxygen addition
can be added to provide a stable
arc, but some aluminum or titanium
can be lost from certain PH filler
metals during transfer across the arc
as a result of oxidation. Response of
the weld metal to heat treatment
might be less because of this action.
For flat position welding, spray
transfer is usually preferred. For
other welding positions,
shortcircuiting transfer is often used
with helium-rich gas such as 90%
He 7.5% A -2.5% CO2 or pulsed
spray transfer can be employed
using argon or an argon-helium
mixture with a small addition of
oxygen or carbon dioxide.
9.4
FLUX-CORED ARC WELDING
Flux cored wire uses basically the
same wire feed equipment and
power supply as solid and metal
core wire. Wires can be designed
for use with gas shielding (AWS
Classes EXXXTX-1 or EXXXTX-4) or
without gas shielding (AWS Classes
EXXXTO-3). The “-1” indicates CO2
shielding gas, while the “-4”
indicates 75% Argon - 25% CO2
shielding gas. Although carbon
dioxide gas shielding is not
recommended for gas metal arc
welding, it is commonly used with
flux cored arc welding because the
slag protects the metal from carbon
pickup. Use of EXXXTO-3 with gas
will result in high ferrite. Use of
EXXXTX-1 or EXXXTX-4 without gas
will result in little or no ferrite and
possibly porosity. Solid wire, metal
core and flux core wire have an
advantage over coated electrodes by
their continuous nature in that it is
not necessary to stop welding to
change electrodes.
Electrode Size Recommended Current (Amp)
mm. inch. E3XX-15 Electrodes E3XX-16 Electrodes E3XX-17 Electrodes
2.4 3/32 30 - 70 30 - 65 40 - 80
3.2 1/8 45 - 95 55 - 95 80 - 115
4.0 5/32 75 - 130 80 - 135 100 - 150
4.8 3/16 95 - 165 120 - 185 130 - 200
6.4 1/4 150 - 225 200 - 275 Consult Manufacturer
Optimum current for flat position is
about 10% below maximum;
optimum for vertical-up welding,
about 20% below maximum;
optimum for vertical-down welding,
about maximum.
Optimum current for flat position is
about 10% below maximum; AC
range is about 10% higher.
Optimum current for flat position is
about 10% below maximum.
TABLE XVI — Recommended Current Ranges For Austenitic Stainless Steel Electrodes (DCEP)
9.5
GAS TUNGSTEN ARC
WELDING
Manual and automatic gas tungsten
arc welding (GTAW) processes are
frequently used for joining conven-
tional and PH stainless steels,
particularly in thicknesses up to
about 0.25 inch.
Normally direct current, electrode
negative is used with a power supply
having drooping volt-amperage
characteristic. However, alternating
current is sometimes used to weld
those steels containing aluminum to
take advantage of the arc cleaning
action.
10.0
PROCEDURES FOR
WELDING STAINLESS
STEELS
Once a joint design has been
established and a welding process
and filler material have been
selected, a welding procedure may
be developed. For any process, it is
important that joint edges and filler
material be clean and free of any
oxide, organic material or other con-
tamination. Thermal cut edges must
be cleaned to remove oxide film.
Rough machined surfaces on joint
edge preparation should be avoided to
22
prevent entrapment of contaminants.
Heat input for arc welding stainless
steels should be minimized to
minimize distortion and to minimize
the possibility of sensitization of the
heat affected zone. This is partic-
ularly important for standard,
nonstabilized austenitic stainless
steels.
10.1
WELDING WITH THE
SHIELDED METAL ARC
PROCESS
All stainless steel shielded metal arc
electrode coverings must be pro-
tected from moisture pickup.
Normally, electrodes packaged in
hermetically sealed containers can
be stored for several years without
deteriorating. However, after the
container is opened, the coating
begins to absorb moisture and,
depending on the ambient air condi-
tion, may need to be reconditioned
after only four hours of exposure,
otherwise porosity may result,
especially at arc starts.
Usually, redrying at 500 to 600°F
(260 to 316°C) for 1 hour restores
the electrode to its original condition,
and storing in a holding oven at
300°F (149°C) is satisfactory. Due to
differences in materials and
processing, the supplier should be
consulted if large amounts of
electrodes are involved.
DC electrodes (EXXX-15) operate on
DC only, have good penetration,
produce fillets with a slightly convex
profile, and are recommended for:
• Vertical and overhead welding and
all position applications such as
pipe. The slag has a fast freeze
characteristic.
• Root passes on heavy plate. The
larger throat section of the convex
bead helps prevent cracking.
• Austenitic stainless welds that
cannot contain any ferrite.
AC-DC electrodes (EXXX-16 and
EXXX-17) are always used on DC
when this type of power is available.
The fillet profile is flat (EXXX-16) to
slightly concave (EXXX-17), the weld
surface is smoother and the penetra-
tion is less than with EXXX-15 (DC
only) electrodes. The larger amount
of slag requires more care to avoid
slag inclusions. These electrodes are
recommended for horizontal fillets
and for all flat position welding.
EXXX-16 electrodes are also used in
all positions by skilled welders.
EXXX-17 electrodes can also be used
in all positions, but a wider weave is
generally necessary in the vertical-up
position than is necessary for EXXX-
16 electrodes.
Cleaning: For high quality welds,
joints must be clean and dry. The
choice of power brushing,
degreasing, pickling, grinding or
merely wiping depends upon the
kind and amount of dirt. Some
specific recommendations are:
1. Remove moisture by heating or by
blowing with dry air (beware of
moisture in the air line). Moisture
can collect on a weldment over-
night in high humidity conditions.
2. Eliminate organic contaminants
such as paints, antispatter com-
pounds, grease pencil marks,
cutting compounds, adhesive
from protective paper and soap
used for leak testing.
3. Flame beveling and machining
may leave contaminants or oxide
films that must be removed.
4. Avoid zinc contamination from
brushes or tools that have been
used on galvanized steel. Zinc
contamination causes cracking.
Use only stainless steel wire
brushes that have been used only
on stainless steel.
5. Avoid copper contamination from
rubbing stainless over copper
hold-down fixtures, etc. Copper
contamination causes cracking.
Welding Techniques: Welding with
stainless steel electrodes requires
techniques similar to those used for
mild steel low hydrogen electrodes.
Use a short arc, but keep the coating
from touching the puddle. Certain
electrodes are designed to be
dragged on the base metal in down-
hand and horizontal welding. Flat
beads with good wash-in promote
easy slag removal in deep grooves.
Fill each crater before breaking the
arc to avoid crater cracks. Clean the
slag thoroughly from the finish of the
bead before starting another elec-
trode, and clean the complete weld
before started the next pass. On
deep groove butt joints, the root pass
should penetrate only enough to fuse
to both plates and seal the opening.
More penetration may cause cracks.
For vertical and overhead positions
never use an electrode larger than
5/32". The DC electrodes (EXXX-15)
are preferred, but the AC-DC
electrodes (EXXX-16) can be used for
welding vertical up (using DC). On
thick plate, use the triangular weave
or inverted Vee technique, welding
vertical up. On thin plate, use small
beads, vertical down.
The EXXX-17 AC-DC electrodes are
more difficult to use vertical up than
the EXXX-16 electrodes. A wider
weave is generally necessary.
Welding techniques can help control
distortion. Weld with low current con-
sistent with sufficient penetration to
reduce the heat input to the work
(Table XVI). Use stringer beads at a
higher speed rather than wide beads
at a slower speed. If weave beads
must be made, limit the weave to
2-1/2 times the electrode diameter.
Other means to control distortion are:
• Use rigid fixtures to hold parts in
alignment.
• Use chill bars near the weld and
backing bars under the weld.
Rapid cooling of austenitic
stainless steels is beneficial rather
than harmful. If copper is used as
the chill bar material, care must be
exercised to prevent copper grain
boundary penetration where the
23
heat affected zone temperature
exceeds the melting temperature
of copper. This can be prevented
by applying a thin nickel plate to
the copper.
• Plan the sequence of welding,
using the same techniques as with
mild steel such as skip welding
and back step welding.
Joining Stainless and Other
Steels: In some applications,
stainless steel weld metal is applied
to mild steel: for example, lining mild
steel vessels or containers with
stainless steel. For such
applications, stainless electrodes
with higher alloy content are used so
the admixture of the mild steel into
the stainless weld deposit does not
form an unsatisfactory alloy.
When stainless steel is joined to mild
steel, the mild steel is often
“buttered” with stainless steel. This
technique consists of depositing a
layer of stainless on the surface of
the mild steel, then completing the
joint with stainless electrode, as
illustrated in Figure 5. The electrode
commonly used for buttering is
E309. This technique is also used
for joining hard-to-weld or high car-
bon steels that cannot be preheated.
E308 electrode is used for joining
austenitic manganese steel to carbon
steel or to manganese steel. How-
ever, for the components that must
be replaced periodically, such as
dipper teeth, a manganese steel
electrode is recommended because
the stainless weld is more difficult to
torch cut.
Power Sources: The open circuit
voltage of light duty AC transformer
welders may not be high enough for
larger diameters of EXXX-16
electrodes; otherwise, the same
power sources used with steel
electrodes are satisfactory for
stainless electrodes.
Parameters and procedures for
welding stainless steel in thicknesses
from 18 gauge to 1/2 inch are given
in Figures 6, 7, 8, 9 and 10. These
show joint designs and backup bars
for butt, tee, lap and 90 degree edge
joints.
10.2
WELDING WITH
THE SUBMERGED ARC
PROCESS
The submerged arc process is
applicable to the welding of stainless
steels where the higher heat input
and slower solidification are tolerable.
With submerged arc welding,
depending upon the flux chosen, the
silicon content may be much higher
than with other processes, a factor
that may promote hot shortness or
fissuring when ferrite is less than
4FN.
The submerged arc process is not
recommended where a weld deposit
is needed that is fully austenitic or is
controlled to a low ferrite content
(below 4FN). However, high quality
welds may be produced for applica-
tions in which more than 4FN in weld
deposits is allowable. Figure 11
shows the type of butt joint designs
that can be used for submerged arc
welding.
Good quality single pass welds up to
5/16 inch thick can be made using
the square groove butt joint, Figure
11 (a), without root opening and with
suitable backing. Two pass welds
up to 5/8 inch thick are also made
without root opening. It is essential
on two pass welds, however, that the
edges be closely butted since weld
backing is not used. The advantage
of this joint design is that it requires a
minimum of edge preparation, yet
produces welds of good quality
having adequate penetration.
Single V-groove welds with a root
face, Figure 11 (b), are used with
nonfusible backing for single pass
butt welds of 5/16 inch thickness or
greater. For most industrial
applications, the maximum thickness
is of the order of 1-1/4 to 1-1/2 inch.
Root face dimensions are 1/8 to 3/16
inch. This joint is also used for two
pass welds without backing where
plate thickness exceeds 5/8 inch.
The first pass is made in the V of the
joint, Figure 11 (b). The work is
then turned over and the first pass
becomes the backing pass. In this
position, the finishing pass is made
on the flat side of the joint penetrat-
ing into the root of the first pass. The
root face is approximately 3/8 inch for
two pass welds.
The double V-groove butt, Figure 11
(d), is the basic joint design for
submerged arc welding. A large
root face is generally used with this
design. Figure 12 shows a typical
double V-groove weld in 3/4 inch
304 plate and describes the welding
sequence.
A single U-groove butt joint design,
Figure 11 (f), is also commonly
used. A small manually produced
backing weld is often made from the
reverse side of the joint. It is usually
desirable to fill the U-groove with 2
passes per layer as soon as possible
after the root pass. Slag removal
from a submerged arc weld pass
tieing in to both sides of the groove
can be very difficult.
For stainless steel welding, DC
power is mostly used on thin
sections. Either AC or DC may be
used on heavier pieces but DC is
preferred. Currents used are about
80% of those used for carbon steel.
Single pass techniques usually result
in dilution levels of 40% to 60%.
This may be decreased by using
multipass welds.
FIGURE 5 —
Buttering technique for joining
mild steel to stainless steel.
24
Submerged arc welding creates a
large volume of molten metal that
remains fluid for appreciable time. It
is essential that this molten metal be
supported and contained until it has
solidified. The two most common
means of weld backing are
nonfusible backing and fusible
backing.
Copper backing is the most
frequently used nonfusible backing in
the welding of stainless steel. When
copper is used as a chill bar, care
must be taken to prevent copper
grain boundary penetration. Recom-
mended groove dimensions are
shown in Figure 13. Ceramic
backing tapes are also sometimes
used.
With a fusible metallic backing, the
weld penetrates into and fuses with
the stainless backing, which either
temporarily or permanently becomes
an integral part of the assembly.
Most submerged arc welding is done
in the flat position. This results in the
best bead contour and ease of
operation. Occasionally, welding is
done on circumferential seams.
Figure 14 illustrates the effect of
various inclinations.
Submerged arc fluxes are available
as proprietary materials for welding
stainless steel. Composition of
materials fall into two categories –
fused type and bonded type. The
fused type is glasslike and is
produced by melting the ingredients
at high temperatures followed by
crushing to granulate the flux. The
bonded or agglomerated type is
produced by mixing the ingredients
with a suitable binder and baking
the mixture. Lincoln manufactures
only bonded fluxes.
Alloying elements can be added to
the weld deposit through some
bonded fluxes. These include
chromium, nickel, molybdenum and
niobium (columbium). If alloying
additions to the flux are not made,
Welding Position: Flat
Weld Quality Level: Code
Steel Weldability: Good
Plate Thickness in. 0.050 (18 ga) 0.078 (14 ga) 0.140 (10 ga) 3/16 1/4 3/8 1/2
Plate Thickness mm. 1.3 2.0 3.6 4.8 6.4 9.5 12.7
Pass 1 1 1 1 1 2 1 2-3 1 2-5
Electrode Class E3XX-16 E3XX-16 E3XX-16 E3XX-16 E3XX-16 E3XX-16 E3XX-16
Electrode Size in. 5/64 3/32 1/8 5/32 5/32 3/16 5/32 3/16 5/32 3/16
Electrode Size mm. 2.0 2.4 3.2 4.0 4.0 4.8 4.0 4.8 4.0 4.8
Current (amp) DC (+) 40* 60 85 125 125 160 125 160 125 160
Arc Speed (in./min.) 14 -16 11.5 - 12.5 8.5 - 9.5 6.7 - 7.3 5.7-6.3 7.6-8.4 5.7-6.3 5.7-6.3 5.7-6.3 5.7-6.3
Arc Speed mm/sec 5.9 - 6.8 4.9 - 5.3 3.6 -4.0 2.8 - 3.1 2.4-2.7 3.2-3.6 2.4-2.7 2.4-2.7 2.4-2.7 2.4-2.7
Electrode Req’d (lb./ft.) 0.020 0.038 0.080 0.150 0.340 0.650 1.06
Electrode Req’d kg/m 0.030 0.057 0.119 0.223 0.506 0.968 1.579
Total Time (hr./ft. of weld) 0.0133 0.0167 0.0222 0.0286 0.0583 0.100 0.167
Total Time hrs./m of weld 0.0436 0.0548 0.0728 0.0938 0.1913 0.3281 0.5479
Gap (in.) 0 1/32 1/32 1/16 3/32 3/32 3/32
Gap mm 0 0.8 0.8 1.6 2.4 2.4 2.4
Root Face (in.) 0 0 0 1/16 1/16 1/16 1/16
Root Face mm 0 0 0 1.6 1.6 1.6 1.6
*Use DC (–)
Note: AC can be used with 10% increase in current. E3XX-15 electrode can be used with a 10% decrease in current.
FIGURE 6 — Suggested procedures for SMAW of butt joints in austenitic stainless steel from 18 (1.3 mm) gauge
to 1/2 inch (12.7 mm) thickness in the flat position.
25
Welding Position: Vertical
and Overhead
Weld Quality Level: Code
Steel Weldability: Good
Plate Thickness (in.) 0.078 (14 ga)* 0.140 (10 ga) 3/16 1/4
Plate Thickness mm. 2.0 3.6 4.8 6.4
Pass 1 1 1 1 2
Electrode Class E3XX-15 E3XX-15 E3XX-15 E3XX-15
Electrode Size in. 3/32 1/8 5/32 5/32
Electrode Size mm. 2.4 3.2 4.0 4.0
Current (amp) DC(+) 50 75 110 110
Arc Speed (in./min.) 14 - 16 6.7 - 7.3 5.2 - 5.8 5.2 - 5.8 4.3 - 4.7
Arc Speed mm/sec. 5.9 - 6.8 2.8 - 3.1 2.2 - 2.5 2.2 - 2.5 1.8 - 2.0
Electrode Req’d (lb./ft.) 0.030 0.091 0.160 0.370
Electrode Req’d kg/m. 0.045 0.136 0.238 0.551
Total Time (hr./ft. of weld) 0.0133 0.0286 0.0364 0.0808
Total Time hrs./m of weld 0.0436 0.0938 0.1194 0.2651
Gap (in.) 0 0 1/16 3/32
Gap mm. 0 0 1.6 2.4
Root face (in.) 0 0 1/16 1/16
Root face mm. 0 0 1.6 1.6
*Vertical down, all others vertical up.
FIGURE 7 — Suggested procedures for SMAW of butt joints in austenitic stainless steel 14 gauge (2.0mm) to
1/4 inch (6.4mm) thickness in the vertical and overhead positions.
Welding Position: Flat or
Horizontal*
Weld Quality Level: Code
Steel Weldability: Good
Weld Size (in.) 3/32 1/8 3/16 1/4 5/16
Weld Size mm. 2.4 3.2 4.8 6.4 7.9
Plate Thickness (in.) 0.078 (14 ga) 0.140 (10 ga) 3/16 1/4 3/8
Plate Thickness mm. 2.0 3.6 4.8 6.4 9.5
Pass 1 1 1 1 1 2
Electrode Class E3XX-16, E3XX-17 E3XX-16, E3XX-17 E3XX-16, E3XX-17 E3XX-16, E3XX-17 E3XX-16, E3XX-17
Electrode Size in. 3/32 1/8 5/32 3/16 3/16
Electrode Size mm. 2.4 3.2 4.0 4.8 4.8
Current (amp) DC(+) 60 85 120 160 170
Arc Speed (in./min.) 12.5 - 13.5 12.5 - 3.5 8.6 - 9.4 6.2 - 6.8 6.2 - 6.8 6.7 - 7.3
Arc Speed mm/sec. 5.3 - 5.7 5.3 - 5.7 3.6 - 4.0 2.6 - 2.9 2.6 - 2.9 2.8 - 3.1
Electrode Req’d (lb/ft) 0.036 0.056 0.120 0.220 0.430
Electrode Req’d kg/m. 0.054 0.083 0.178 0.328 0.640
Total Time (hr/ft of weld) 0.0154 0.0154 0.0222 0.0308 0.0594
Total Time hrs/m of weld 0.051 0.051 0.073 0.101 0.195
* For vertical and overhead use same procedures as for vertical and overhead butt welds.
Note: AC can be used with a 10% increase in current. E3XX-15 electrode can be used with a 10% decrease in current.
FIGURE 8 — Suggested procedures for SMAW of fillet joints in austenitic stainless steel from 14 gauge (2.0mm)
to 3/8 inch (9.5mm) thickness in the flat or horizontal positions.
26
Welding Position: Flat
Weld Quality Level: Code
Steel Weldability: Good
Plate Thickness (in.) 0.078 (14 ga) 0.140 (10 ga) 3/16 1/4 3/8
Plate Thickness mm. 2.0 3.6 4.8 6.4 9.5
Pass 1 1 1 1 1 2
Electrode Class E3XX-16, E3XX-17 E3XX-16, E3XX-17 E3XX-16, E3XX-17 E3XX-16, E3XX-17 E3XX-16, E3XX-17
Electrode Size in. 3/32 1/8 5/32 3/16 3/16
Electrode Size mm. 2.4 3.2 4.0 4.8 4.8
Current (amp) DC(+) 60 85 125 160 160 175
Arc Speed (in./min.) 14 - 16 12.5 - 13.5 10.5 - 11.5 6.2 - 6.8 6.2 - 6.8 5.7 - 6.3
Arc Speed mm/sec. 5.9 -6.8 5.3 - 5.7 4.4 - 4.9 2.6 - 2.9 2.6 - 2.9 2.4 - 2.7
Electrode Req’d (lb/ft) 0.028 0.056 0.094 0.22 0.45
Electrode Req’d kg/m. 0.042 0.083 0.140 0.33 0.67
Total Time (hr/ft of weld) 0.0133 0.0154 0.0182 0.0308 0.0641
Total Time hrs/m of weld 0.0436 0.0505 0.0597 0.101 0.210
T (in.) 0.04 1/32 3/64 1/16 0
T mm. 1.0 0.8 1.2 1.6 0
AC can be used with a 10% increase in current. E3XX-15 electrode can be used with a 10% decrease in current.
Figure 10 — Suggested procedures for SMAW of corner joints in austenitic stainless steel from
14 gauge (2.0mm) to 3/8 inch (9.5mm) thickness in the flat position.
Welding Position:
Horizontal
Weld Quality Level: Code
Steel Weldability: Good
Plate Thickness (in.) 0.078 (14 ga) 0.140 (10 ga) 3/16 1/4 3/8
Plate Thickness mm. 2.0 3.6 4.8 6.4 9.5
Pass 1 1 1 1 1 2
Electrode Class E3XX-16, E3XX-17 E3XX-16, E3XX-17 E3XX-16, E3XX-17 E3XX-16, E3XX-17 E3XX-16, E3XX-17
Electrode Size in. 3/32 1/8 5/32 3/16 3/16
Electrode Size mm. 2.4 3.2 4.0 4.8 4.8
Current (amp) DC(+) 60 90 125 170 175
Arc Speed (in./min.) 12.5 - 13.5 12.5 - 13.5 8.6 - 9.4 6.2 - 6.8 6.2 - 6.8 6.7 - 7.3
Arc Speed mm/sec. 5.3 - 5.7 5.3 - 5.7 3.6 - 4.0 2.6 - 2.9 2.6 - 2.9 2.8 - 3.1
Electrode Req’d (lb/ft) 0.036 0.056 0.130 0.240 0.460
Electrode Req’d kg/m. 0.054 0.083 0.194 0.357 0.685
Total Time (hr/ft of weld) 0.0154 0.0154 0.0222 0.0308 0.0594
Total Time hrs/m of weld 0.051 0.051 0.073 0.101 0.195
The notes to fillet weld procedure also apply here.
FIGURE 9 — Suggested procedures for SMAW of lap joints in austenitic stainless steel from
14 gauge (2.0mm) to 3/8 inch (9.5mm) thickness in the horizontal position.
27
FIGURE 11 — Butt joint designs for submerged-arc welding.
FIGURE 12 — A typical double-V weld in Type 304 plate. Pass 1 was made at 700 amp, 33 volts,
16 ipm (6.8mm/sec); pass 2 at 950 amp, 35 volts, 12 ipm (5.1mm/sec). The power was DCRP;
electrode 3/16-in. (4.8mm). Type 308; neutral flux.
FIGURE 13 — Recommended groove dimensions for copper backing bars in the
submerged arc welding of stainless steels.
28
the flux is called “neutral.” The term
neutral is only relative in that the alloy
content of the weld is still altered by
the flux. Lincoln flux ST-100 is an
alloy flux for use with solid stainless
steel electrodes. It contains
chromium which helps compensate
for chromium in the electrode that is
oxidized in the arc and therefore not
recovered in the weld deposit.
Lincoln fluxes 801, 802, 880, 880M,
882, and Blue Max 2000 are neutral
fluxes designed for welding with solid
stainless steel electrodes. With
Nb(Cb) – bearing stainless filler metal
(such as ER347), slag removal is
often best with Blue Max 2000 or
802 fluxes. Lincoln flux 860 is a
neutral flux that can be used with
308L electrode for applications
requiring a lower ferrite number. It
should be noted that this combina-
tion will produce a tighter slag with
surface slag sticking. Lincoln MIL-
800H flux can be used with ER308L
filler metal to produce a 308H (0.04-
0.08%C) deposit.
The composition ranges listed in
AWS A5.9 are broad. Since com-
position profoundly affects weld
quality and serviceability, the
complete range of variations cannot
always be tolerated in the deposit.
To maintain control, the welding
technique, alloy content of the flux or
other appropriate changes should be
made to compensate for variations in
filler metal composition.
The several methods of starting the
weld that are commonly in use
include:
Scratch Start — In a scratch start,
the wire is fed toward the work and
the carriage travel is also started.
When the wire touches the work, it
will not fuse to the workpiece
because of the relative motion of the
carriage. This type of starting is also
called a “flying start.”
Retract Starting — The wire is
“inched” toward the work and
covered with flux. When the weld is
started, the wire retracts momentarily
and then reverses to feed forward.
This method is not recommended for
light gauge stainless steel.
Once the arc is initiated, it is
important to monitor the various
parameters. Welding current is the
most influential variable. Next in
importance is welding voltage.
Welding speed changes conform to
a pattern; if the speed is increased,
there is less weld reinforcement; if
decreased, there is more weld rein-
forcement. In addition, weld speed
can affect depth of penetration.
Cladding with Submerged Arc —
SAW is normally a high dilution
process, which is undesirable for
cladding. A procedure that works
well, however, is to change from the
normal DC electrode positive polarity
to DC electrode negative polarity,
and to limit the wire feed speed to
the low end of the normal range –
e.g., 60 ipm wire feed for 1/8"
electrode, or 80 ipm for 3/32"
electrode.
10.3
WELDING WITH THE GAS
METAL ARC PROCESS
Stainless steels may be welded by
the gas metal arc process, using
either spray arc, shortcircuiting or
pulsed arc transfer.
Copper backup strips are necessary
for welding stainless steel sections
up to 1/16 inch thick. Backup is also
needed when welding 1/4 inch and
thicker plate from one side only.
No air must be permitted to reach
the underside of the weld while the
weld puddle is solidifying.
Oxygen picked up by the molten
metal may reduce the corrosion
resistance and ductility of the
stainless steel as it cools. To prevent
this, the underside of the weld
should be shielded by an inert gas
such as argon. The shielding gas
source can be built into the fixture.
Electrode diameters as large as 3/32
inch, but usually less than 1/16 inch,
are used with relatively high currents
to create the spray arc transfer. A
current of approximately 300-350
FIGURE 14 — (a) Contour of a weld bead in the flat position with the work horizontal; (b) welding slightly uphill;
(c) welding slightly downhill.
29
amperes is required for a 1/16"
electrode, depending on the shield-
ing gas and type of stainless wire
being used. The degree of spatter is
dependent upon the composition
and flow rate of the shielding gas,
wire feed speed and the characteris-
tics of the welding power supply.
DCEP is used for most stainless steel
GMA welding and an argon 1 or
2%-oxygen gas mixture is recom-
mended. Suggested procedures for
GMA welding 200 and 300 series
stainless steels in the spray transfer
mode are given in Figure 15.
On square butt welds, a backup strip
should be used to prevent weld
metal drop-through. When fitup is
poor or copper backing cannot be
used, drop-through may be
minimized by shortcircuiting transfer
welding the first pass.
When welding with the semiauto-
matic gun, forehand (“pushing”)
techniques are beneficial. Although
the operator’s hand is exposed to
more radiated heat, better visibility is
obtained.
For welding plate 1/4 inch and
thicker, the gun should be moved
back and forth in the direction of the
joint and at the same time moved
slightly from side to side. On thinner
metal, however, only back and forth
motion along the joint is used. The
more economical shortcircuiting
transfer process for thinner material
should be employed in the overhead
and horizontal position for at least
the root and first passes. Although
some operators use a short digging
spray arc to control the puddle, the
weld may be abnormally porous.
Power supply units with slope,
voltage and inductance controls are
recommended for the welding of
stainless steel with shortcircuiting
transfer. Inductance, in particular,
plays an important part in obtaining
proper puddle fluidity.
The shielding gas often recommend-
ed for shortcircuiting welding of
stainless steel contains 90% helium,
7.5% argon and 2.5% carbon
dioxide. The gas gives the most
desirable bead contour while keeping
the CO2 level low enough so that is
does not influence the corrosion
resistance of the metal. High
inductance in the power supply
output is beneficial when using this
gas mixture.
Single pass welds may also be made
using argon-oxygen and argon-CO2
gas mixes. However, arc voltage for
steady shortcircuiting transfer may be
as much as 6 volts lower than for the
helium based gas. The colder arc
may lead to lack of fusion defects.
The CO2 in the shielding gas will
affect the corrosion resistance of
multipass welds made with
shortcircuiting transfer due to carbon
pickup.
Wire extension or stickout should be
kept as short as possible. Backhand
welding is usually easier on fillet
welds and will result in a neater weld.
Forehand welding should be used for
butt welds. Outside corner welds
may be made with a straight motion.
A slight backward and forward
motion along the axis of the joint
Gas-Argon + 1% Oxygen.
Gas flow 35 cfh.
(16.5L/min.)
Plate Thickness (in.) 1/8 1/4 3/8 1/2
Plate Thickness mm. 3.2 6.4 9.5 12.7
Electrode Size in. 1/16 1/16 1/16 3/32
Electrode Size mm. 1.6 1.6 1.6 2.4
Pass 1 2 2 4
Current DC(+) 225 275 300 325
Wire Feed Speed (ipm) 140 175 200 225
Wire Feed Speed mm/sec. 60 74 85 95
Arc Speed (ipm) 19 - 21 19 - 21 15 - 17 15 - 17
Arc Speed mm/sec. 8.0 - 8.9 8.0 - 8.9 6.3 - 7.2 6.3 - 7.2
Electrode Required (lb/ft) 0.075 0.189 0.272 0.495
Electrode Required kg./m 0.112 0.282 0.405 0.737
Total Time (hr/ft of weld) 0.010 0.020 0.025 0.050
Total Time hr/m of weld. 0.033 0.066 0.082 0.164
FIGURE 15 — Suggested procedures for GMAW of butt joints in 200 and 300 series stainless steels
using the spray arc transfer mode.
30
Gasflow 15 to 20 cfh
(7.1 - 9.4 L/min.)
Helium, + 7-1/2% Argon,
+2-1/2% C02
Electrode 0.030 in. (0.8mm) dia.
Plate Thickness (in.) 0.063 0.078 0.093 0.125 0.063 0.078*
Plate Thickness mm. 1.6 2.0 2.4 3.2 1.6 2.0
Electrode Size in. 0.030 0.030 0.030 0.030 0.030 0.030
Electrode Size mm. 0.8 0.8 0.8 0.8 0.8 0.8
Current DC(+) 85 90 105 125 85 90
Voltage* 21 - 22 21 - 22 21 - 22 21 - 22 21 - 22 21 - 22
Wire Feed Speed (ipm) 184 192 232 280 184 192
Wire Feed Speed mm/sec. 78 81 98 119 78 81
Welding Speed (ipm) 17 -19 13 - 15 14 - 16 14 - 16 19 - 21 11.5 - 12.5
Welding Speed mm/sec. 7.2 - 8.0 5.5 - 6.3 5.9 - 6.8 5.9 - 6.8 8.0 - 8.9 4.9 - 5.3
Electrode Required (lb/ft) 0.025 0.034 0.039 0.046 0.023 0.039
Electrode Required kg/m 0.037 0.051 0.058 0.069 0.034 0.058
Total Time (hr/ft of weld) 0.0111 0.0143 0.0133 0.0133 0.0100 0.0167
Total Time hr/m of weld 0.0364 0.0469 0.0436 0.0436 0.0328 0.0548
FIGURE 16 — Suggested procedures for GMAW of butt joints and lap joints in 200 and 300 series
stainless steels using the short circuiting transfer mode.
FIGURE 17 — Schematic of the hot-wire system for the automatic TIG welding of stainless steels.
31
Plate Thickness (in.) 1/16 3/32 1/8 3/16 1/4 1/2
mm. 1.6 2.4 3.2 4.8 6.4 12.7
Current DC(–) 80 - 100 100 - 120 120 - 140 200 - 250 200 - 350 225 - 375
Electrode Diameter (in.) 1/16 1/16 1/16 3/32 1/8 1/8
mm. 1.6 1.6 1.6 2.4 3.2 3.2
Gas Flow, Argon (cfh) 10 10 10 15 20 25
L/min.. 4.7 4.7 4.7 7.1 9.4 11.8
Filler-Rod Diameter (in.) 1/16 1/16 3/32 1/8 1/8 1/8
mm. 1.6 1.6 2.4 3.2 3.2 3.2
Arc Speed (ipm) 12 12 12 10 8 8
mm/sec 5.1 5.1 5.1 4.2 3.4 3.4
Total Time (hr/ft of weld) 0.0167 0.0167 0.0167 0.0200 0.0250 0.0250
hr/m. of weld 0.0548 0.0548 0.0548 0.0656 0.0820 0.0820
FIGURE 18 — Suggested procedures for GTAW of butt, corner, tee and lap joints in stainless steels.
Plate Thickness, T (in.) 1/16 3/32 1/8 3/16 1/4 1/2
mm. 1.6 2.4 3.2 4.8 6.4 12.7
Current DC(–) 90 - 110 110 - 130 130 - 150 225 - 275 225 - 350 225 - 375
Electrode Diameter (in.) 1/16 1/16 1/16 3/32 1/8 1/8
mm. 1.6 1.6 1.6 2.4 3.2 3.2
Gas Flow, Argon (cfh) 10 10 10 15 20 25
L/min.. 4.7 4.7 4.7 7.1 9.4 11.8
Filler-Rod Diameter (in.) 1/16 1/16 3/32 1/8 1/8 1/8
mm. 1.6 1.6 2.4 3.2 3.2 3.2
Arc Speed (ipm) 10 10 10 8 8 8
mm/sec 4.2 4.2 4.2 3.4 3.4 3.4
Total Time (hr/ft of weld) 0.0200 0.0200 0.0200 0.0250 0.0250 0.0250
hr/m. of weld 0.0656 0.0656 0.0656 0.0820 0.0820 0.0820
For vertical-up and overhead, decrease current 10 to 20%.
32
should be used. Figure 16 summa-
rizes the welding procedures
normally used for the shortcircuiting
transfer welding of stainless steel.
Shortcircuiting transfer welds on
stainless steel made with a shielding
gas of 90% He, 7-1/2% A, 2-1/2%
CO2 show good corrosion resistance
and coalescence. Butt, lap and
single fillet welds in material ranging
from .060 inch to .125 inch in 304,
310, 316, 321, 347, 410 and similar
stainless steels can be made
successfully.
The pulsed arc process, as normally
used, is a spray transfer process
wherein one small drop of molten
metal is transferred across the arc for
each high current pulse of weld
current. The high current pulse must
be of sufficient magnitude and dur-
ation to cause at least one small drop
of molten metal to form and be
propelled by the pinch effect from the
end of the wire to the weld puddle.
During the low current portion of the
weld cycle, the arc is maintained and
the wire is heated, but the heat
developed is not adequate to transfer
any metal. For this reason, the time
duration at the low current value
must be limited otherwise metal
would be transferred in the globular
mode.
Wire diameters of 0.045 and 0.035
inch are most commonly used with
this process. Gases for pulsed arc
welding, such as argon plus 1%
oxygen are popular, the same as
used for spray arc welding. These
and other wire sizes can be welded
in the spray transfer mode at a lower
average current with pulsed current
than with continuous weld current.
The advantage of this is that thin
material can be welded in the spray
transfer mode which produces a
smooth weld with less spatter than
the shortcircuiting transfer mode.
Another advantage is that for a given
average current, spray transfer can
be obtained with a larger diameter
wire than could be obtained with
continuous currents. Larger diameter
wires are less costly than smaller
sizes, and the lower ratio of surface
to volume reduces the amount of
deposit contamination.
The electrode diameters for gas
metal arc welding are generally
between 0.030 and 3/32 inch. For
each electrode diameter, there is a
certain minimum welding current that
must be exceeded to achieve spray
transfer. For example, when welding
stainless steel in an argon-oxygen
atmosphere with 0.045 inch diameter
stainless steel electrode, spray
transfer will be obtained at a welding
current of about 220 amp DCRP. It
must be kept in mind that, along with
the minimum current, a minimum arc
voltage must also be obtained. This
is generally between 22 and 30 volts.
Electrodes come on spools varying in
weight between 2 and 60 lb. Also
available are electrodes for welding
the straight chromium stainless steels
and austenitic electrodes that contain
more than the usual amount of
silicon. The latter have particularly
good wetting characteristics when
used with the shortcircuiting transfer
process.
Some stainless steel weld metals
during welding have a tendency to-
ward hot shortness or tearing when
they contain little or no ferrite – Type
347, for example. When welding
these, more welding passes than
indicated in the procedures may be
needed. Stringer bead techniques
are also recommended rather than
weaving or oscillating from side to
side. Hot cracking may be elimi-
nated by stringer bead techniques
since there is a reduction in con-
traction stresses, hence cooling is
more rapid through the hot short
temperature range. A procedure that
tends to produce a more convex
bead than normal can be very
helpful, and care should be taken to
fill craters.
Weld metal hot cracking may be
reduced by shortcircuiting transfer
welding, because of the lower
dilution from the base metal.
Excessive dilution may produce a
completely austenitic weld metal
having strong cracking
characteristics.
When welding magnetic stainless
steels (ferritic and martensitic types)
to the relatively nonmagnetic types
(austenitic types), it is desirable to:
1. Use a single bevel joint to obtain
minimum joint reinforcement.
2. Use low heat input shortcircuiting
transfer to minimize the arc deflec-
tion encountered when welding
magnetic to nonmagnetic steels.
3. For uniform fusion, be sure the
wire is kept centered over the
nonbeveled edge of the joint.
Parameters and procedures for
welding 200 and 300 series stainless
Wire Size: 1.2mm (0.045 in.)
Shielding Gas: 75% He, 25% A
Electrode: 4.0-4.8mm (5/32-3/16 in.) 2% Th
Arc Arc Travel Speed Wire Speed Feed Deposition Rate
Current Voltage
Amps Volts mm/Sec In/Min. mm/Sec In/Min. Kg/Hr Lbs/Hr
300 10 - 12 1.7 - 4.2 4 - 10 46 - 157 110 - 370 1.4 - 4.5 3 - 10
400 11 - 13 2.5 - 5.9 6 - 14 78 - 188 185 - 445 2.3 - 5.4 5 - 12
500 12 - 15 3.4 - 8.5 8 - 20 125 - 282 295 - 665 3.6 - 8.2 8 - 18
TABLE XVII — Typical Travel Speeds and Deposition Rates with GTAW-Hot Wire
33
steels by the GMAW spray arc mode
are given in Figure 15. Figure 16
gives parameters and procedures for
welding the 200 and 300 series
stainless steels by the GMAW
shortcircuiting mode.
10.4
WELDING WITH THE GAS
TUNGSTEN ARC PROCESS
All stainless steel alloys that are
considered weldable can be welded
readily with the gas tungsten arc
process (GTAW).
The preferred electrodes are
thoriated, ceriated, or lanthanated
tungsten as specified in AWS A5.12.
The advantage of these electrodes is
that they have a more stable arc and
can be used with higher currents
than pure tungsten electrodes.
The shielding gas is usually argon,
but helium or mixtures of argon and
helium are used on heavy sections.
The advantages of argon are that
flow rates can be lower, the arc is
more stable and the arc voltage is
somewhat less than with helium.
The lower voltage makes it possible
to weld thin sheet without burn
through.
Filler materials for use with the gas
tungsten arc process are in the form
of solid wire available in coils for
automatic welding or straight lengths
for manual welding. These are
specified in AWS A5.9 which also
applies to filler material for Gas Metal
Arc and Submerged Arc welding.
Consumable inserts, specified in
AWS A5.30, are useful for root
passes with gas tungsten arc.
The DC power source for gas
tungsten arc welding must be a
constant current type, and it is
recommended that a high frequency
voltage be superimposed on the
welding circuit. The high frequency
need be on only to start the arc. As
the electrode is brought close to the
work, the high frequency jumps the
gap from the tungsten to the work
and ignites the welding arc. Since
the tungsten electrode does not
actually touch the work, the
possibility of contaminating the stain-
less steel with tungsten is greatly
reduced. Straight polarity (DC-)
should be used – which produces a
deep, penetrating weld.
A “scratch” start may be used in lieu
of a high frequency start, although
there is some possibility of tungsten
pickup. The arc should not be struck
on a carbon block because of the
likelihood of carbon contamination.
Stainless steels are readily welded
with automatic GTAW. Arc voltage is
proportional to arc length – thus a
reliable signal can be generated to
operate automatic arc voltage control
equipment. Filler metal may be used,
or light gauge material may be joined
by simple fusion of the joint edges.
When “cold” filler metal is used, it is
always added to the front of the
puddle.
The so called “hot wire” method of
welding gives greatly increased
deposition rates and welding speeds.
The wire – which trails the torch, as
illustrated in Figure 17 – is resistance
heated by a separate AC power
supply. It is fed through a contact
tube and extends beyond the tube.
The extension is resistance heated so
that it approaches or reaches the
melting point before it contacts the
weld puddle. Thus, the tungsten
electrode furnishes the heat to melt
the base metal and the AC power
supply furnishes a large portion of the
energy needed to resistance melt the
filler wire. The hot wire method is, in
effect, an adaptation of the long
stickout principle used in submerged
arc and self-shielded flux cored arc
welding. The wire used for hot wire
TIG welding is usually 0.045 inch
diameter. Since the wire is melted. or
very nearly melted by its own power
source, the deposition rate can be
controlled almost independently of
the arc.
Using the GTA hot wire method,
deposition rates up to 18 lb/hr can be
achieved when welding at 400 to 500
amp DCEN (Table XVII). Still greater
deposition rates can be obtained
using an automatic oscillated welding
technique. Voltage control is
essential to achieve control of the
large puddle when welding at high
deposition rates. For this reason,
TIG hot wire welding requires the use
of voltage control equipment.
By using closely spaced multiple
tungsten electrodes, the welding
speed can also be increased sub-
stantially when GTA welding stainless
steel tubing or sheet. Multiple elec-
trodes practically eliminate the
problem of undercutting at high
speeds.
Procedures and parameters for GTA
welding of stainless steel in thick-
nesses from 1/16 inch to 1/2 inch
(1.6 to 12.7 mm) are given in Figure
18. These include butt, corner, tee
and lap type joints.
Distortion Control in Austenitic,
Precipitation Hardening, and
Duplex Ferritic–Austenitic
Stainless Steels
Austenitic Stainless steels have a
50% greater coefficient of expansion
and 30% lower heat conductivity
than mild steel. Duplex stainless
steels are only slightly better.
Allowance must be made for the
greater expansion and contraction
when designing austenitic stainless
steel structures. More care is
required to control the greater
distortion tendencies. Here are some
specific distortion control hints:
Rigid jigs and fixtures hold parts to
be welded in proper alignment.
Distortion is minimized by allowing
the weld to cool in the fixture.
Copper chill bars placed close to the
weld zone help remove heat and
prevent distortion caused by
expansion. Back-up chill bars under
the joint are always recommended
when butt welding 14 gauge
(2.0mm) and thinner material. A
groove in the bar helps form the
bead shape. NOTE: Keep the arc
away from the copper. Copper
34
contamination of the weld causes
cracking.
Without fixtures, tack weld the joint
every couple of inches and peen the
tacks to remove shrinkage stresses.
Finish the joint with a welding
sequence designed to minimize
distortion.
A planned sequence of welding
always helps control distortion. The
techniques used in mild steel
welding can be used. Skip welding
and back-step welding are
recommended for light gauge steels.
Low current and stringer beads
reduce distortion by limiting the
amount of heat at the weld. Also, do
not deposit excessive weld metal. It
seldom adds to the strength of the
weld and does increase heat input
and promotes distortion.
If a structure of heavy steel is not
rigidly held during welding, many
small beads will cause more total
distortion than a few large beads.
Distortion Control in Ferritic and
Martensitic Stainless Steels
Since they have heat expansion
properties similar to mild steel, plate
structures of ferritic and martensitic
stainless steels are designed and
welded with about the same
distortion controls and allowances as
mild steel. However, because they
have lower thermal conductivity than
mild steel, the heat remains
concentrated in the area of the weld.
This causes distortion problems in
thin-gauge steel. This distortion can
be controlled with suitable jigs and
fixtures, proper joint design and a
correct welding sequence.
35
SOURCES OF
ADDITIONAL
INFORMATION
Additional information on the welding
of stainless steels can be obtained
from the sources listed below:
The Welding Handbook
7th Edition, Volume 4, Chapter 2 –
American Welding Society
ANSI/AWS D10.4
Recommended Practices for
Welding Austenitic Stainless Steel
Piping and Tubing – American
Welding Society
AWS – A4.2
Standard Procedures for
Calibrating Magnetic Instruments
to Measure the Delta Ferrite
Content of Austenitic and Duplex
Ferritic-Austenitic Stainless Steel
Weld Metal – American Welding
Society
AWS – A5.4
Specification for Stainless Steel
Electrodes for Shielded Metal Arc
Welding – American Welding
Society
AWS – A5.9
Specification for Bare Stainless
Steel Welding Electrodes and
Rods – American Welding Society
AWS – A5.22
Specification Stainless Steel
Electrodes for Flux-Cored Arc
Welding and Stainless Steel Cored
Rods for Gas Tungsten Arc
Welding – American Welding
Society
AWS – A5.30
Specification for Consumable
Inserts – American Welding
Society
ASM Metals Handbook
Volume 6 – Welding and Brazing –
8th Edition – ASM International
ASM Metals Handbook
Volume 6 – Welding, Brazing and
Soldering – 9th Edition – ASM
International
AWS – FMC
Filler Metal Comparison Charts –
American Welding Society
Literature from filler metal
manufacturers:
ASM Metals Handbook
Volume 1 – Properties and
Selection of Metals, 8th Edition –
ASM International
ASM Metals Handbook
Volume 3 – Properties and
Selection of Stainless Steels, Tool
Materials and Special Purpose
Metals, 9th Edition – ASM
International
The Making, Shaping and Treating
of Steel
10th Edition, United States Steel
Corporation
ANSI – Z49.1
Safety in Welding, Cutting and
Allied Processes – American
Welding Society
Welding Metallurgy of Stainless
Steels
by Erich Folkhard, Springer -
Verlag, New York
WARNING – HEALTH &
SAFETY NOTICE
Protect yourself and others. Read
and understand the label provided
with filler material for welding.
FUMES AND GASES can be
dangerous to your health. ARC RAYS
can injure eyes and burn skin.
ELECTRIC SHOCK can kill.
• Read and understand the
manufacturer’s instructions and
your employer’s safety practices.
• Keep your head out of the fumes.
• Use enough ventilation, exhaust at
the arc, or both, to keep fumes
and gases away from your
breathing zone and the general
area.
• Wear correct eye, ear and body
protection.
• Do not touch live electrical parts
or permit electrically live parts or
electrodes to contact skin or your
clothing or gloves if they are wet.
• Insulate yourself from work and
ground.
IMPORTANT:
Special ventilation and/or exhaust
are required when welding high
chromium alloys such as stainless
steels.
Fumes from the normal use of
stainless steel filler materials contain
significant quantities of chromium
compounds. The PEL (OSHA
Permissible Exposure Limit for
chromium VI (0.005 mg/m3) will be
exceeded before reaching the 5.0
mg/m3 maximum exposure guideline
for total welding fume.
BEFORE USING, READ AND
UNDERSTAND THE MATERIAL
SAFETY DATA SHEET (MSDS)* FOR
THE FILLER MATERIAL TO BE
USED.
• See American National Standard
Z49.1, Safety in Welding, Cutting
and Allied Processes, published
by the American Welding Society,
550 N.W. LeJeune Road, Miami,
Florida 33126;
OSHA Safety and Health
Standards, 29 CFR 1910,
available from the U.S.
Government Printing Office,
Washington, DC 20402-0001
* Available from
The Lincoln Electric Company
(for Lincoln products)
22801 St. Clair Avenue
Cleveland, Ohio 44117
36
Lincoln Electric has an extensive standard* line of consumables for welding stainless steels,
including:
COATED ELECTRODES FOR SHIELDED METAL ARC WELDING
AWS A5.4
Classification
Blue Max 308/308L AC-DC E308L-17, E308-17
Blue Max 309/309L AC-DC E309L-17, E309-17
Blue Max 316/316L AC-DC E316L-17, E316-17
Blue Max 347 AC-DC E347-17
Red Baron 308/308H MR E308-16, E308H-16
Red Baron 308L MR E308L-16
Red Baron 309/309L MR E309-16, E309L-16
Red Baron 310 MR E310-16
Red Baron 316/316L MR E316L-16, E316-16
Red Baron 347 MR E347-16
ELECTRODES OPTIMIZED FOR
VERTICAL DOWN WELDING
AWS A5.4
Classification
Red Baron 308/308L-V MR E308-15, E308L-15
Red Baron 309/309L-V MR E309-15, E309L-15
Red Baron 316/316L-V MR E316-15, E316L-15
SOLID WIRES FOR
SUBMERGED ARC WELDING
AWS A5.9
Classification
Blue Max S308/308L ER308, ER308L
Blue Max S309/309L ER309, ER309L
Blue Max S316/316L ER316, ER316L
SOLID WIRES FOR GAS METAL ARC
WELDING AND GAS TUNGSTEN ARC WELDING
AWS A5.9
Classification
Blue Max MIG 308LSi ER308LSi, ER308Si
Blue Max MIG 309LSi ER309LSi, ER309Si
Blue Max MIG 316LSi ER316LSi, ER316Si
METAL CORED WIRE FOR
GAS METAL ARC WELDING
AWS A5.9
Classification
OUTERSHIELD MC 409 EC409
OUTERSHIELD MC 409W EC409
FLUXES FOR SUBMERGED ARC WELDING
(No AWS classification is applicable.)
Lincolnweld MIL 800
Lincolnweld 801
Lincolnweld 802
Lincolnweld 860
Lincolnweld 880
Lincolnweld 880M
Lincolnweld 882
Lincolnweld ST-100
Blue Max 2000
FLUXES FOR STRIP CLADDING
(No AWS Classification is applicable.)
Blue Max 3000 (for submerged arc)
Blue Max 4000 (for electroslag)
FLUX CORED WIRES FOR
CO2 OR 75Ar-25CO2 WELDING
BLUE MAX FC308L BLUE MAX FCP309L
BLUE MAX FC309L BLUE MAX FCP316L
BLUE MAX FC316L
* Many other compositions are available on
special order. Contact your Lincoln Electric
Representative.
CUT LENGTHS FOR MANUAL GAS
TUNGSTEN ARC WELDING
AWS A5.9
Lincoln Classification
ER308/308L ER308, ER308L
ER309/309L ER309, ER309L
ER316/316L ER316, ER316L
37
Customer Assistance Policy
The business of The Lincoln Electric Company is manufacturing and selling high quality welding equipment, consumables,
and cutting equipment. Our challenge is to meet the needs of our customers and to exceed their expectations. On
occasion, purchasers may ask Lincoln Electric for advice or information about their use of our products. We respond to our
customers based on the best information in our possession at that time. Lincoln Electric is not in a position to warrant or
guarantee such advice, and assumes no liability, with respect to such information or advice. We expressly disclaim any
warranty of any kind, including any warranty of fitness for any customer’s particular purpose, with respect to such
information or advice. As a matter of practical consideration, we also cannot assume any responsibility for updating or
correcting any such information or advice once it has been given, nor does the provision of information or advice crete,
expand or alter any warranty with respect to the sale of our products.
Lincoln Electric is a responsive manufacturer, but the selection and use of specific products sold by Lincoln Electric is
solely within the control of, and remains the sole responsibility of the customer. Many variables beyond the control of
Lincoln Electric affect the results obtained in applying these type of fabrication methods and service requirements.
IMPORTANT: SPECIAL VENTILATION
AND/OR EXHAUST REQUIRED
Fumes from the normal use of these products
contain significant quantities of Chromium
compounds which may be harmful.
BEFORE USE, READ AND UNDERSTAND THE
MATERIAL SAFETY DATA SHEET (MSDS) FOR
THIS PRODUCT AND SPECIFIC INFORMATION
PRINTED ON THE PRODUCT CONTAINER.
THE LINCOLN ELECTRIC COMPANY
22801 Saint Clair Avenue • Cleveland, OH • 44117 • U.S.A.
Phone: +1 216.481.8100 • www.lincolnelectric.com
Publication C6.4000 | Issue Date 10/14
© Lincoln Global Inc. All Rights Reserved
Nickel Development Institute
Stainless steel for
potable water treatment plants
(PWTP)
by RE Avery, S. Lamb, C.A. Powell and A.H. Tuthill
Grade Selection
Type 304L, the principal piping material used in PWTPs, has
adequate corrosion resistance for most conditions, provided
the surface is maintained clean and free of defects.
Type 316L is a more conservative choice and has improved
corrosion resistance in the presence of sediment and other
deposits when higher levels of residual chlorine exist.
Procurement
• Procure pipe to ASTM A778 or A312 to ensure proper
quality for PWTPs.
• Specify "L" grades Type 304L or 316L. Dual certification
grades are acceptable.
Piping Design
• Slope horizontal lines so they drain completely.
• Avoid dead legs and sections that cannot be drained
during shutdown or stand-by.
• Provide inspection and wash-out ports on horizontal runs
to allow flushing of sediment.
• Use Ni-Cr-Mo alloys, 6% Mo stainless steels, or
cement-lined steel or ductile cast iron pipe in the section
immediately downstream of chlorine or potassium
permanganate injection.
• Design for the maximum flow rate consistent with pressure
drop to reduce sediment deposition.
Stainless steel in PWTPs1
• Take advantage of the high C valve (low friction) for
stainless steel.
Pipe Fabrication
• Require a welding procedure specification from the
fabricator and require that only qualified welders be
used.
• Specify required weld quality standards.
• Minimize or prohibit field welding of circumferential butt
welds.
• In raw water sections, prevent or remove heat tint oxide
on welds as described in the text.
Start-Up and Operation
• Drain promptly and completely after hydrostatic testing
or during shutdowns. Circulate at least weekly if the
system must be left full.
• Dissolve calcium hypochlorite granules before
introducing them into stainless steel piping for
disinfection.
General
• When in doubt, design, fabricate, install, and operate in
a manner which will keep stainless steel piping clean
and in its most corrosion-resistant condition.
Nickel Development Institute
Introduction
Types 304L and 316L welded stainless steel piping has
been successfully used in over 100 PWTPs and related
potable water applications in North America. Table I shows
the common name, the UNS number, the British, German,
Swedish, and EURONORM designations, with nominal
compositions for the wrought alloys. The principal reason
to use stainless steels is its outstanding resistance to con-
taminate potable water with metal ions. Stainless steel has
been used since 1965 for the large, central-control, gravity
filter in water treatment plants with good performance in
over 75 installations.
(1)
Figure 1 illustrates two typical cen-
tral-control units. Types 304 and 316 have been used with
equal success in the fabrication of non welded
components such as pump shafts and valve stems.
Stainless steels have given excellent performance in
transporting potable water from Middle East desalination
plants, potable water distribution systems in Tokyo, Korea,
and New York City, and in over 100 North American do-
mestic potable water treatment plants. Figure 2 illustrates a
New York City pumping station gallery of laterals in the
distribution hub serving potable water for Manhattan. The
excellent performance offered by stainless steel depends
on factors different from those that influence the perfor-
mance of ductile cast iron (DCI), galvanized or coated
steel, or copper alloys in potable waters. The few failures
that have occurred are due to unfamiliarity with factors that
affect the performance of stainless steels, as these factors
are quite different from those of the older, more familiar
materials. This summary and guide is intended to assist
design engineers and operators in avoiding the problems
that have occurred in PWTPs by ensuring the conditions
required to support the optimum performance of stainless
steels in these applications are met.
Recommended Applications for
Various Stainless Steel Types
Types 304L or 316L are the standard grades of stainless
steel used in potable water applications. Type 316L with
Table I Alloy Identification and Compositions (%)
Nominal Composition (%)Common
Name
UNS
No.
EURONORM
EN 10088
British
BS*
German
DIN*
Swedish
SS* C Cr Ni Mo Fe
304 S30400 1.4301 304531 1.4301 2333 0.08 18.0 10.0 - Bal
304L S30403 1.4306 304511 1.4306 2352 0.03 18.0 10.0 - Bal
316 S31600 1.4401 316531 1.4401 2347 0.08 17.0 12.0 2.0-3.0 Bal
316L S31603 1.4404 316511 1.4404 2348 0.03 17.0 12.0 2.0-3.0 Bal
*Have been superseded by EURONORM
2-3% molybdenum is more resistant to pitting and
crevice corrosion and is preferred over Type 304L for the
more severe services. The low carbon "L" grades have a
maximum of 0.03% carbon and should be used for
welded fabrication rather than the regular grades which
may contain up to 0.08% maximum carbon.
Where mechanical strength is important for design
purposes, the slightly lower tensile and yield strengths of
the "L" grades should be recognized. It is increasingly
Figure 1 Stainless steel central-control columns for a PWTP.
Figure 2 A gallery of laterals in the New York City pumping station.
The laterals are made from cast stainless steel with 48 in.
diameter wrought butterfly valves.
Stainless steel in PWTPs 2
Nickel Development Institute
Table II Requirements for Typical Stainless Steel Pipe
Physical Characteristics,
Tests, and Processes
Specifications
Pipe Form A312 Welded & Seamless A778 Welded AWWA C220 (1)
Welded & Seamless
Size 1/4 - 30" 3-48" 4" or Larger
Wall Thickness Sch. 5S - 80 0.062 - 0.5" (1)
Solution Anneal Required Not Required (1)
Mechanical Test Tension & Face Bend Transverse Tension & Guided Bend (1)
Hydrostatic Test Required Optional (1)
Filler Metal Addition None Allowed Matching (1)
Surface Scale Removal Required Required (1)
Associated Fitting Specification ASTM A403 ASTM A774
(1) AWWA C220 allows use of either ASTM A312 or A778. See the ASTM specification for particular requirements.
common to encounter dual certified Type 304/304L and
Type 316/316L stainless steel in warehouse stock. Dual
certification means that it meets the 0.03% carbon maxi-
mum requirement for the "L" grades and also meets the
higher mechanical properties of the regular grades.
Materials
Pipe and fittings are usually specified to one of the material
specifications in Table ll. Important provisions of the piping
specifications are summarized.
Corrosion Behavior of
Stainless
Steel in Potable Water
Stainless steel performs best in clean, flowing water i.e.,
flow rates greater than 1.5 to 2 ft/s (0.5 to 0.6 m/s). In raw
water, the suggested minimum design flow is 3 ft/s (1 m/s)
to reduce sediment deposition.
High velocities and turbulence which limit the perfor-
mance of materials such as ductile cast iron, carbon steel,
and copper alloys are beneficial to the performance of stain-
less steel. Stainless steel offers excellent erosion/ corrosion
Table III Velocity/Flow for Potable Water Systems
Velocity -Avoid stagnant conditions
• Up to 100 ft/s (30 m/s) - OK
• > 3 ft/s (1 m/s) preferred for raw water with
sediment
• 1.5 to 2 ft/s (0.5 to 0.6 m/s) for finished water
Flow
• Reduces opportunity for bacteria and slime to form
growth sites
• Reduces the possibility for microbiologically
influenced corrosion
resistance to handle turbulent flows. Reference conditions
for potable water are shown in Table III.
Because of its very low corrosion rate, stainless steel
does not require the corrosion allowances used for ductile
cast iron and carbon steel. Corrosion, when it occurs, is
usually localized in crevice areas. There are two types of
crevices:
• Man-made, originating from design or construction
• Natural, occurring in crevices formed by sediment or
deposits.
A typical and very damaging man-made crevice is that
formed at the root of incomplete penetration welds. Weld
root crevices can trap sediment and allow chlorides to con-
centrate to several times the concentration in the bulk water
increasing the likelihood of under-deposit crevice corrosion.
Procurement specifications should require full penetration
welds with smooth ID contour. Other man-made crevices
such as those at flange faces under gaskets, pressed
fittings, and mechanical joints pose few problems in low
chloride potable waters.
Naturally occurring crevices from sediment can be re-
duced by high flow rates. When design or operating
conditions are such that deposits may occur, the best prac-
tice is to provide periodic flushing with a high pressure water
stream. The design should provide the necessary flushing
ports.
A black Fe-Mn deposit forms on the pipe wall when raw
waters are treated for the removal of iron or manganese
with oxidants such as chlorine or potassium permanganate.
The Fe-Mn deposits are normally benign to Type 304L
stainless steel, but have contributed to under-deposit
crevice corrosion in the presence of heat tint oxide from
welding. The removal of heat tint oxide is discussed in the
paragraph entitled Fabrication of Piping Systems.
Guidelines for the injection of chlorine are discussed in the
paragraph entitled Effects of Oxidizers.
3 Stainless steel in PWTPs
Table IV Effect of Chlorine on Corrosion of Stainless Steel
Chlorine Residual Maximum Depth of Attack mils (mm)
Type 304 Type 316
mg/I Base Plate Crevice Base Plate Crevice
0
(1)
0 0 0 0
0.8 – 1. (1)
0 0 0 0
2.0
(1)
0 0 0 0
3 – 5
(2)
<1 (0.03) 4-14(0.1 - 0.4) 0 1-5 (0.03 - 0.1)
(1 ) Water contained 23 mg/I of chlorides
(2) Water contained 790 mg/I of chlorides
4Stainless steel in PWTPs
Figure 3 Typical stainless steel chlorine/ozone mixing
towers
Effect of Chlorides
The chloride level of the water is an important factor in
determining the resistance of stainless steel to crevice
corrosion.
(2)
The chloride level can be readily measured
and used by engineers as a first indicator for the
likelihood of crevice corrosion. Beware that there are
other important interacting factors that may have a major
role, such as the presence of strong oxidants, crevice
geometry, and pH.
Laboratory trials supported by service experience sug-
gest that for the majority of natural, raw, and potable
water with pH in the range 6.5 to 8:
• Crevice corrosion of 304/304L is rare below about
200 mg/l of chlorides
• Crevice corrosion of 316/316L is rare below about
1000 mg/l of chlorides.
A much more conservative approach, as may be
required when other conditions are particularly
unfavorable, is to use 304/304L when chlorides are
below about 50 mg/l and 316/316L when chlorides are
below about 250 mg/l.
When the chloride level is over 1000 mg/l, a higher
molybdenum or duplex stainless steel may be required,
and it is advisable to consult an expert.
Waters in PWTPs normally contain oxygen. In fully
de-aerated waters, much higher chloride levels can be
tolerated. Stainless steels are generally resistant to crev-
ice corrosion in totally de-aerated waters, including sea
water which contains about 18,000 mg/l chlorides.
Effect of Oxidizers
Chlorine, ozone and potassium permanganate are
common oxidizers used in PWTPs for various pur-
poses.
(3)
Figure 3 shows 36 inch diameter, 30 ft. high,
stainless steel mixing towers that are typically used for
both chlorine and ozone mixing. In this installation, chlo-
rine concentration is maintained below 4 mg/l and,
typically, at 2 mg/l. Oxidant additions, up to some limiting
concentration, can be beneficial to stainless steel in
preventing microbiologically influenced corrosion (MIC).
The effect of chlorine on the corrosion of stainless
steel is shown in Table IV. The data were gathered from
corrosion test spools that were exposed in four locations.
Nickel Development Institute
Nickel Development Institute
water district has been using
stainless steel structurals in
clearwells since the late 1950s
and has not encountered the
need for replacements. With
long exposure, the staining is
followed by shallow pitting over
the entire exposed surface.
Vapor-side staining and pitting
attack have been reported in
several PWTPs where pipe
galleries were not well
ventilated near the chlorine
injection area.
Microbiologically
Influenced Corrosion
(MIC)
Potable waters are disin-
fected to kill pathogens and
control bacteria. However, there
are instances where MIC prob-
ably occured in both raw water
and process lines in PWTPs, es-
pecially where water has been
allowed to stand and stagnate overtime.
(4)
• In at least three PWTPs, the hydrostatic test water
was not promptly drained; the probable cause of
MIC attack at the circumferential welds where the
heat tint oxide was present. Longitudinal welds had
been pickled and were resistant to MIC.
• One plant has also reported corrosion in a
longitudinal weld of a horizontal run of stainless
steel where finish water stood stagnant for long
periods.
Stagnant water conditions can be avoided by draining
promptly after hydrostatic testing, provided horizontal
runs have been sloped for drainage. Dead legs should
be eliminated through design. Sections that must be
placed on stand-by can either be drained or the water
can be circulated periodically. There is evidence that it
takes at least 30 days for MIC to develop and initiate
corrosion. Consequently, raw water systems should be
circulated at least weekly to avoid stagnant conditions
which could contribute to MIC in the weld heat tint oxide
area.
Design
The use of stainless steel piping rather than ductile
cast iron can yield the important advantages of thinner
wall, lower weight, and fewer field connections - all of
which reduce installation labor. Figure 4 shows a section
of the Taunton, Massachusetts PWTP where the use of
stainless steel piping rather than the heavier DCI saved
Figure 4 A section of stainless steel piping in the PWTP in Taunton, Massachusetts where cost
savings were realized by using lighter weight stainless steel instead of ductile cast iron.
5 Stainless steel in PWTPs
In each case a baseline exposure in unchlorinated water
was made for comparison.
These data indicate that in the 3-5 mg/l residual chlo-
rine range, Type 304L becomes vulnerable to crevice
corrosion. Type 316L can be expected to be more resis-
tant to crevice corrosion in the 3-5 mg/l range of residual
chlorine. Since residual chlorine may be up to 1.8 mg/l in
finished water at the PWTP in order to meet the 0.2 mg/l
minimum at point of use, Type 304L is an excellent
material to use for finished water and distribution
systems.
Stainless steel can tolerate considerably higher levels
of chlorine for short time periods. The AWWA C653 dis-
infection treatment of 25 mg/l of chlorine for 24 hours is
standard practice and there have been no reported
problems.
The section immediately downstream of chlorine
injection requires special attention. The critical section
length is 10 times the diameter of the pipe. The concen-
tration of chlorine injected is higher than stainless steel
normally tolerates unless there is extremely rapid mixing.
Alternate materials for this section are the Ni-Cr-Mo
alloys, the 6% Mo super austenitic stainless steels and
the 25% chromium super duplex stainless steels.
Chlorine, but not ozone, has another important effect.
In the moist vapors just above the water line, chlorine
concentrations may reach concentrations that stain and
even pit Types 304, 304L, 316 and 316L stainless steel.
This is more of a cosmetic problem than structural. One
Nickel Development Institute
Figure 5 Rust on welds from wire brushing with carbon steel wire brush.
between the point of chlorine or permanganate injection
and the filters has also initiated localized corrosion at
welds with heat tint oxide. Base metal and welds that
were cleaned of heat tint oxide were resistant.
Practical actions to remove or eliminate weld heat tint
oxide differ according to pipe size.
1. 24 in. diameter and larger pipe: Pipe sizes 24 in. and
larger are accessible for internal conditioning.
Remove heat tint oxide by pickling the interior weld
surfaces, by grinding with an abrasive tool such as
a rotating silicon carbide-impregnated fiber brush,
or by electropolishing with a hand-held
electropolishing probe.
2. 3 in. diameter and smaller pipe: Remove heat tint
oxide by pickling the pipe assembly or by using
mechanical joints. Alternately, assurance of
heat-tint-free welds usually requires automatic
orbital welding with very precisely machined joint
preparations.
3. Pipe sizes greater than 3 in. and less than 24 in.
diameter: The piping fabricator should be required
to remove or prevent the formation of heat tint oxide
using one of the following options best-suited for
the particular assembly.
• Limit assembly length to accommodate pickling
the unit or placing welds so they are accessible
for internal grinding.
• Prevent any significant heat tint oxide formation
through very precise weld joint preparation and
careful internal purging procedures. Automatic
orbital welds can be made free of heat tint. The
fabricator should be required to demonstrate the
ability to make heat-tint-free welds.
6Stainless steel in PWTPs
Table V Guidelines for the Design of Stainless Steel
PWTP Piping Systems
Mechanical Features
• Slope the horizontal lines so that they will completely
drain, including the low points between supports.
• Provide access for inspection and flushing out of
sediment, debris and deposits in the raw water piping.
• Use eccentric reducers where appropriate to facilitate
draining.
Velocity-Avoid stagnant conditions and dead legs.
• Normal good design flow rates minimize the
opportunity for bacteria to build biomounds and
initiate MIC.
• Minimum flow rates to reduce possible sediment
accumulation and corrosion are: 3 ft/s (1 m/s) for raw
water with sediment, 1.5-3 ft/s (0.5-0.6 m/s) for
finished water where the sediment is less likely.
$50,000 (US). A summary of
design guidelines is shown in
Table V.
Fabrication of Piping
Systems
Quality workmanship during
the fabrication, erection, and
field welding is essential for
optimum service. Utilizing
reputable organizations with
experience in stainless steel
fabrication will greatly minimize
the likelihood of corrosion
problems.
All PWTP circumferential pipe
welds that are welded only from
the OD should be made using
the gas tungsten arc weld-
ing (GTAW) or TIG process for
the root pass along with an in-
ternal inert gas purge to exclude
oxygen in the weld root area.
Heat tint oxide in the weld heat-affected zone is one of
the major contributors to under-deposit corrosion and mi-
crobiologically influenced corrosion in potable water
treatment systems. The heat tint oxide can vary in color
and thickness ranging from a thin, light, or straw-colored
oxide to a dark, (black) oxide of appreciable thickness.
The heavier the oxide, the more likely that it will contrib-
ute to the initiation of corrosion.
Heat tint oxide alone will not initiate corrosion in po-
table water. An abnormal condition in the environment is
also necessary. Stagnant water left in the system for 30
days or more has initiated MIC at welds with heat tint ox-
ide. The black Fe-Mn deposit that forms in the section
Stainless steel in PWTPs
Nickel Development Institute
• Use mechanical connections on joints where heat
tint oxide removal is not practical.
Other minimum fabrication requirements should include
the following:
• Proof of acceptable welding procedure
specifications for the work to be performed and
verified welder performance qualifications. The
engineer and/or customer should review and verify
both. Suggested guides are ASME Section IX and
AWS B2.1.
• Require full penetration welds, free of cracks,
overlaps and cold laps.
• Limit misalignment for manual welds to 1/16 in. (1.6
mm) or half the wall thickness, whichever is less.
Automatic orbital welding procedures are usually
more restrictive on misalignment.
• Limit on weld reinforcement and concave root
(11/16 in. [1.6 mm]), or to agreed-upon limits.
• Limit on undercut, e.g. 1/32 in. (0.8 mm) or 10%
of base metal thickness, whichever is less.
• Provide for secure end closures and leave in place
until final assembly.
• Provide for prompt and complete drainage of the
piping systems after hydrostatic testing.
Post-Fabrication Cleaning
Embedded free iron on stainless steel surfaces causes
rust marks to form and in some instances provides the sites
for the initiation of corrosion.(5)
Figure 5 shows the devel-
opment of rust at a weld brushed with a carbon steel wire
brush; only stainless steel wire brushes should be used.
Nitric acid and other "passivation" treatments described in
ASTM A380 are not fully effective in removing iron and other
surface defects. Pickling with nitric-hydrofluoric acid
removes free iron and a thin surface layer of metal that may
contain surface defects; the metal surface is then passive
and in the most corrosion-resistant state. If a
nitric-hydrofluoric acid pickle is not practical, the free iron
can be removed mechanically. Acceptable methods include
the use of medium to fine-grit abrasives such as clean flap-
per wheels, flexible disks, or blasting with clean abrasives
such as glass beads, garnet, or walnut shells. Free iron and
heat tint oxide can also be removed by a hand-held
electropolishing probe.
The water wetting and drying procedure described in
ASTM A380 is a very effective test to check for the removal
of free iron. The procedure calls for wetting the surface with
distilled or deionized water or fresh water followed by drying.
After the wet-dry cycles, the surface should show no
evidence of rust stains or other corrosion products. The
ferroxyl test for free iron described in A380 is even more
sensitive but may not be acceptable for use in potable water
systems.
Operations and Maintenance
Failure to drain promptly after hydrostatic testing or
allowing water to remain stagnant in piping or tanks for
extended periods of time has led to MIC. In stagnant water,
bacteria have an opportunity to develop biomounds and
multiply, leading in some instances to MIC at welds where
there is heat tint oxide. Over 90% of the reported instances
of MIC occur in the vicinity of welds. There are occasional
reports of MIC on bare metal away from welds, but these
occurrences seem to be in severe MIC environments. The
following actions avoid MIC even when heat tint oxide is
present.
• Drain promptly and blow dry after hydrostatic testing or
when the system is placed in extended standby.
Alternately, circulate water if draining is not possible.
• Place in service within a few days after hydrostatic
testing and provide for prompt draining should the
system be placed in standby at some future date.
• Slope horizontal runs sufficiently so they will drain
without leaving water between support points.
Other guides for the operation and maintenance of stain
less steel piping systems includes the following practices:
• Establish a schedule to flush out sediment and debris
on horizontal runs of raw water piping.
• During downtime, drain completely and dry or,
alternately, circulate water for one hour daily.
• For the initial disinfecting treatment, dissolve calcium
hypochlorite granules before introducing them into or
onto the surface of stainless steel piping. Calcium
hypochlorite granules dissolve slowly and have
created a severe micropitting environment when
resting on stainless steel.
• Provide proper ventilation to clear chlorine from all
enclosed spaces.
7
References
1. A. H. Tuthill, "Stainless Steel Piping", Journal 4. G. Kobrin, S. Lamb, A. H. Tuthill, R. E. Avery, K. A.
AWWA, July 1994, p. 67 - 73. Selby, "Microbiologically Influenced Corrosion of
2. R. M. Kain, A. H. Tuthill, E. C. Hoxie, "The Stainless Steels by Water Used for Cooling and
Resistance of Types 304 and 316 Stainless Steels to Hydrostatic Testing," 1997 International Water
Crevice Corrosion in Natural Waters," Journal of Conference, (Pittsburgh, PA) NiDI Technical Series
Materials for Energy Systems, Vol. 5 No. 4, March No. 10085.
1984, p. 205-211. 5. A. H. Tuthill, R. E. Avery, "Specifying Stainless Steel
3. A. H. Tuthill, R. E. Avery, S. Lamb, G. Kobrin, "Effect Surface Treatments," Reprinted from Advanced
of Chlorine on Common Materials in Fresh Water," Materials & Processes, Vol. 142 (6) 1992, NiDI
Corrosion/98, Paper No. 708, NACE International Technical Series No. 10068.
1998 (San Diego, CA).
Guideline no. 4
2005/10/01 Version 1.0 Page 1 of 26
Replacing version “Ny”
Stainless steel in the food industry
– an introduction
Authors:
Foged, Jens Nielsen; A1 Steel Consulting ApS
Folkmar Andersen, Jens; Alfa Laval Kolding A/S
Jepsen, Elisabeth; APV Nordic A/S
Løvstad, Peter; CPS Damrow A/S
Melsing, Erling; EM Consult ApS
Napper, David; Euroteknik Ltd.
Riis, Annemette; Grundfos A/S
Jørgensen, Christian; Sandvik Materials Technology A/S
Christiansen, Preben; Stanfo A/S
Ranløv, Palle; Uddeholm A/S
Boye-Møller, Anne R.; Danish Technological Institute
Prepared by the task group “Stainless steel in the food industry” under the auspices of
The competence centre of the stainless steel industry.
Guideline no. 4
2005/10/01 Version 1.0 Page 2 of 26
Replacing version “Ny”
Den Rustfri Stålindustris Kompetencecenter
c/o Teknologisk Institut
Holbergsvej 10
DK-6000 Kolding
Tel.: +45 72 20 19 00
Fax:+45 72 20 19 19
info@staalcentrum.dk
www.staalcentrum.dk
This guideline is developed with the support of the Danish Ministry of Science, Tech-
nology and Innovation.
Published for the Centre by:
Holbergsvej 10
DK-6000 Kolding
www.teknologisk.dk
© Danish Technological Institute
ISBN: 87-7756-753-6
Guideline no. 4
2005/10/01 Version 1.0 Page 3 of 26
Replacing version “Ny”
Introduction
This guideline gives an introduction to the aspects that should be clarified in connection
with the choice of stainless steel materials for process equipment for the food industry.
Key words
Corrosion, surface, finish, documentation, approval, certificate, strength, statics, life, pro-
duction environment, foods, process equipment, norms, alloy, welding, tool steel, dimen-
sion, food contact.
Definition and use of guidelines
This guideline is not an encyclopedia that will answer all questions. Rather, it should be a
guide to which information is needed to complete a task satisfactorily. It helps the reader
ask informed questions.
For further help, follow the various references and links.
This guideline is prepared by a task group under the competence centre of the Danish
stainless steel industry and is one in a collection of guidelines. The others are:
Guideline no. 1: Cabling and electrical cabinets
Guideline no. 2: Check list for purchase/sale of production equipment
Guideline no. 3: Conveyors
Guideline no. 4: Stainless steel in the food industry
Guideline no. 5: Design of piping systems for the food processing industry
Guideline no. 6: Installation of components in closed processing plants for the
food processing industry
Guideline no. 4
2005/10/01 Version 1.0 Page 4 of 26
Replacing version “Ny”
Contents
1. Domain ................................................................................................................... 5
1.1. Limitations........................................................................................................................... 5
1.2. Definition and use of guidelines........................................................................................ 5
2. Introduction............................................................................................................ 5
3. Norms and standards for stainless steel............................................................. 6
4. Documentation requirements............................................................................... 8
4.1. Statutory requirements ...................................................................................................... 9
4.2. Standards .......................................................................................................................... 10
4.3. Guidelines and best practice........................................................................................... 10
4.4. Issue of certificates .......................................................................................................... 11
5. Selection of stainless steel................................................................................. 11
5.1. What is stainless steel? ................................................................................................... 11
5.2. Can stainless steel corrode?........................................................................................... 11
5.3. Factors that are important to corrosion resistance....................................................... 12
5.3.1. Which alloy is used? ......................................................................................................................12
5.3.2. Forms of corrosion .........................................................................................................................14
5.3.3. Welding precautions.......................................................................................................................15
5.3.4. Construction design........................................................................................................................15
6. Receiving inspection........................................................................................... 16
7. Names of stainless steels................................................................................... 17
8. Surface condition ................................................................................................ 18
8.1. Pickling .............................................................................................................................. 18
8.2. Electropolishing................................................................................................................ 18
8.3. Glass-bead blasting and shot blasting ........................................................................... 19
8.4. Manual polishing............................................................................................................... 19
9. Tool steel.............................................................................................................. 19
9.1. Three main steel groups .................................................................................................. 20
9.1.1. Concepts ........................................................................................................................................21
10. Strength of materials and statics ....................................................................... 21
10.1. Sizing ............................................................................................................................... 22
10.2. Making statics calculations ........................................................................................... 22
11. Related guidelines and links .............................................................................. 24
12. Applied methods ................................................................................................. 25
13. Concepts/terminology......................................................................................... 25
14. Change protocol .................................................................................................. 26
Guideline no. 4
2005/10/01 Version 1.0 Page 5 of 26
Replacing version “Ny”
1. Domain
This guideline gives an introduction to the aspects that should be clarified in connection
with the choice of stainless steel materials for process equipment for the food industry.
As it will appear, it is necessary to know the requirements and wishes for, among other
things, corrosion resistance, documentation, approvals, together with certificates,
strength and statics, character of surface, flexibility, lifetime, seals, cleaning, production
environment etc.
1.1. Limitations
This guide is limited to materials that are used in the food industry – mainly stainless
steel.
1.2. Definition and use of guidelines
The guide can be used by constructing engineers in connection with getting the correct
material for processing equipment and tools.
It can also be used by purchasing officers as a tool for specifying components for manu-
facturing equipment.
Finally, the guideline can be used as a communication tool between purchasing officers
and suppliers.
It is not the purpose of the guide to recommend certain types of solutions or suppliers.
2. Introduction
When faced with the task of selecting materials for construction of equipment – e.g. for
the food processing sector or pharmaceutical industry – one might easily feel out of one's
depth. Although groups of experts or experienced staff often gather in an attempt to write
general guidelines, they rarely succeed due to the huge variation of materials and uses.
In Europe and the US, the situation is the same. There is an abundance of information
on various materials and processes. Tempting sales pitches do not provide a clearer pic-
ture. So what should you do?
Choose your sources of information carefully, and make sure they are valid. Some of the
supervisory bodies, like the Food and Drug Administration in the US (www.fda.gov) and
national and European food regulations, offer reliable documentation.
One should always make sure that the collected information can be applied to the in-
tended purpose. This means that when aiming to comply with national regulations in
Europe, you should always keep informed of any new regulations that might be in prepa-
ration or have been passed recently in replacement of current legislation, and which re-
Guideline no. 4
2005/10/01 Version 1.0 Page 6 of 26
Replacing version “Ny”
quires changes in the work process. It is useful to establish which regulations are being
prepared.
EUR-Lex offers direct access to EU legislation1
. The EU has furthermore collected all
legal aspects concerning materials relating to materials with food contact2
.
One of the reasons for the evident lack of information on material selection is that most
national and European legislation only comprises the standards that should be observed
and leaves it to the individual company to arrive at these standards.
The knowledge portal www.staalcentrum.dk offers a clear picture of the guidelines, stan-
dards, legislation etc. that is available for specific fields/types of equipment and geo-
graphical regions. It is easy to search the material and read a short description of the
actual contents. The relevant links lets you order material from the source.
The European Hygienic Engineering & Design Group (EHEDG) has prepared a number
of guidelines (see www.ehedg.org) on different subjects, including material selection.
These documents will help you find various contacts, necessary material or organisa-
tions.
We further refer you to CODEX ALIMENTARIUS, who develop food standards, guide-
lines and codes of practice (see http://www.codexalimentarius.net). The site offers i.a.
documents relating to process water in food processing companies, and you can find
outlines of the guidelines that are observed in the food industry.
It is recommended to study the initiatives of others prior to defining your own hygiene
strategy. This is usually task of the person in charge of material selection.
An illustrative case history for a comprehensive strategy outlining the certification steps
in relation to sterile and pharmaceutical pumps can be found at www.hilge.de.
If you are not familiar with the Hazard Analysis and Critical Control Point method
(HACCP), we recommend that you study it, as it is the basis of many decisions within the
food industry.
3. Norms and standards for stainless steel
All well-known steel materials are specified. The individual steel manufacturers/steel
works have described the production methods and processes for the available steel ma-
terials.
1
Go to http://europa.eu.int/eur-lex/lex/da/index.htm (replace language code – e.g. EN with DA – to view
the page in your own language). The system lets you consult the Official Journal of the European Union
and contains, among other things, the treaties, legislation, legal usage and preliminary legal instruments. It
comprises advanced search functions. Any questions in relation to the status of legislation can be directed
at tel. 00 800 6789 10 11. The number is toll-free.
2
Go to http://europa.eu.int/comm/food/food/resources/publications_en.htm
Guideline no. 4
2005/10/01 Version 1.0 Page 7 of 26
Replacing version “Ny”
To facilitate the selection of steel materials, commonly used steel materials have been
grouped according to standards which can be national and/or international, such as the
common European standards, which Denmark has adopted. In Denmark, these stan-
dards are designated DS/EN, followed by a number. The international designation for
common steel materials is 1.XXXX (e.g. 1.4301).
Steel is often documented by a certificate describing the chemical composition and the
mechanical properties, and other specifications according to the agreement. There are
various types of certificates.
In other words, you are left with the ”simple” task of picking the most suitable steel mate-
rial for the job at hand. However, a certain knowledge and understanding is required
when selecting a suitable quality of steel by means of standards and works of reference.
Therefore, when in doubt of the selection, we recommend that you seek the advice and
guidance of steel wholesalers and manufacturers and consultant engineers.
Several different works of reference are available to help you find a steel material for a
given job. The most famous, the Stahlschlüssel, uses the previously mentioned designa-
tion of steel materials. The Stahlschlüssel can be bought through technical bookstores
and Dansk Standard (DS), which is the body that collects and maintains norms and stan-
dards that apply in Denmark. DS will be able to supply you with all common national and
international norms and standards etc.
Norms and standards are legal instruments that compare with e.g. the acts, regulations
and guidelines of the Working Environment Authority, and with by-laws or police regula-
tions. This is one of the reasons why it is paramount to classify technical projects cor-
rectly in accordance with the law and to establish which norms and standards apply, prior
to the project. Danish norms and standards are subject to Danish law. The manufacturer
is legally responsible for the technical design and functionality of his product.
Special steel is not necessarily listed in a norm. Consequently, you may have to seek the
necessary information at steel wholesalers/manufacturers. Such information can be used
to evaluate corrosion-resistant properties under given conditions. If the material is to be
tooled, joined (e.g. by welding) or exposed to repetitive, mechanical and/or thermal im-
pact, it is important to know the resistance of the material to the current impact.
The necessary technical information may include:
• Chemical composition
• Mechanical properties
• Thermal properties
Within certain technical fields, a selection of steel materials have been pre-approved.
This applies to e.g. pressure-bearing plants and equipment, pursuant to the common
European EN13445 standard. Other steel materials than those pre-approved in
EN13445, may be used, but that will require a PED (Pressure Equipment Directive) ap-
proval of the steel works as well as of the materials, which is both time-consuming and
costly. Steel materials pre-approved according to PED are found e.g. in EN13445 Part 2
(55 pages).
Guideline no. 4
2005/10/01 Version 1.0 Page 8 of 26
Replacing version “Ny”
Table 1 contains various applications of stainless steel and some of the governing stan-
dards and norms for the equipment.
Table 1. List of the different applications of stainless steel, and some of the cur-
rent standards and norms
Stainless steel is used for the manufacture of:
• Machines, machinery and quipment. (The Machine Directive is a safety directive that applies to
the field. Note: The Machine Directive may also apply to other fields.)
• Pipes and piping systems. (Pressurised pipes and piping systems with a pressure above 0.5 bar
(g) and a dimension larger than DN253
are usually subject to the Danish Working Environment Au-
thority’s (DWEA) Order No. 743 of 23 September 1999. Executive order on the design of pressur-
ised equipment. See application and definitions etc. in the order. For pressurised pipes and piping
systems with a pressure of less than 0.5 bar (g) and a size of DN25 or less, see the same directive
Article 3(3) – technical requirements. Note: Pipes and piping systems described in Article 3(3)
should not be CE-marked, any other pipes and piping systems subjected to the DWEA’s Executive
Order No. 743, must be CE-marked.)
• Processing plants and equipment. (Pressurised process plants and equipment with a pressure
above 0.5 bar (g) and a size larger than DN25 are usually subjected to the Danish Working Envi-
ronment Authority’s (DWEA) Order No. 743 of 23 September 1999. Executive order on the design
of pressurised equipment. See application and definitions etc. in the order. For pressurised proc-
essing plants and equipment with a pressure of less than 0.5 bar (g) and a size of DN25 or less,
see the same directive Article 3(3) on technical requirements.Note: Processing plants and equip-
ment described in Article 3(3) should not be CE-marked, any other processing plants or equipment
subjected to the DWEA’s Executive Order No. 743, must be CE-marked.)
• Containers and tankinstallations. (Pressurised containers and individual tank installations with a
pressure above 0.5 bar (g) and pipe connections with a size larger than DN25 are usually sub-
jected to the DWEA’s Order No. 743 of 23 September 1999.Executive order on the design of pres-
surised equipment. See application and definitions etc. in the order. For pressurised containers
and individual tank installations with a pressure of less than 0.5 bar (g) and pipe connections with a
size of DN25 or less, see the same directive Article 3(3) on technical requirements.Note: Contain-
ers and tank installations described in Article 3(3) should not be CE-marked, any other containers
or tank installations subjected to the DWEA’s Executive Order No. 743, must be CE-marked.)
Please note that there is an ongoing research in new steel materials with improved prop-
erties. Therefore, you should consult your steel wholesaler about new materials for spe-
cific purposes.
4. Documentation requirements
The requirements that documentation must meet have grown dramatically in recent
years with regard to products for i.a. the food, pharmaceutical and chemical industries.
The requirements are typically related to certificates on materials, declarations in relation
to the Machine Directive, observance of hygiene standards and cleaning issues.
3
DN designates the nominal diameter of a workpiece and is used e.g. when indicating the size of pipes
and fittings. Please note that the material thickness may vary.
Guideline no. 4
2005/10/01 Version 1.0 Page 9 of 26
Replacing version “Ny”
Why all this approval with documentation, when a third party is often appointed to per-
form the evaluation of a newly built and installed plant?
It can basically be summed up in the principle of wanting to ensure the best possible
plant in terms of effective life and price. Another issue could be that some court cases in
the US have resulted in huge claims for damages. So we safeguard ourselves as best
we can.
In many cases, manufacturing rooms, processing lines, equipment and machines will be
subject to requirements from authorities, manufacturers or customers. You will be able to
find several documents describing such demands. In general, we distinguish between
statutory requirements, certification standards and guidelines or best practice/common
practice.
4.1. Statutory requirements
Statutory requirements are laid down by the authorities, and as such they must be ob-
served. They are described in acts (national or EU).
In Denmark, these acts tend to be implemented through circulars, executive orders and
guidelines that explain how these laws are to be interpreted. You can find the statutory
requirements that apply to Denmark at www.retsinfo.dk, where they have been divided
into the following hierarchy: Passed acts (Act No. xxx). These have a number of execu-
tive orders attached to them (Executive Order No. xxx), which constitute a further de-
scription of these acts, and the executive orders are in turn implemented into guidelines
(Guideline No. xxx) and circulars (Circular No. xxx).
Materials that come into contact with food are regulated by law in practically all countries.
EU legislation can be found at www.europa.EU.int/eur-lex. A list of “all” legislative as-
pects in the individual EU member states concerning food contact materials can be found
at http://europa.eu.int/comm/food/food/chemicalsafety/foodcontact/eu_nat_laws_en.pdf.
In the US, legislation on meat, poultry and eggs is prepared by the US Department of
Agriculture (USDA) (see www.usda.gov). The USDA is the governing body for the ap-
proval of, among other things, machines. The USDA has transferred control of lubricants
and disinfectants etc. to the National Sanitation Foundation (NSF) (see the NSF White
Book Listing of Non-food Compounds at
http://www.nsf.org/business/nonfood_compounds/index.asp?program=NonFoodComReg).
Legislation on dairy products and other foodstuffs (not meat/eggs) is prepared by the
U.S. Food and Drug Administration (FDA) www.fda.gov. The FDA is also in charge of the
approval of engineering materials
Canada operates with a food inspection programme that governs the approval of facto-
ries, including the materials allowed for use. See
http://www.inspection.gc.ca/english/toce.shtml.
Guideline no. 4
2005/10/01 Version 1.0 Page 10 of 26
Replacing version “Ny”
4.2. Standards
Standards are solutions that are described in a document called a “standard”. By follow-
ing the directions, one might achieve certification – i.e. an independent party/certifying
body will perform an audit (inspection) to establish whether the directions of the particular
standard have been followed and subsequently issue a document/certificate stating that
the audited company is in compliance with the standard. ISO 9000 and DS 3027 are ex-
amples of standards.
The International Organization for Standardization (ISO) is an international body whose
task it is to inform of, measure, handle and eliminate hazards in connection with manu-
facturing (see www.iso.com). The ISO 14159 standard applies to the food processing,
biotechnological and pharmaceutical industries and includes hygiene, risk assessment
and safety.
Danish standards have a nomenclature beginning with the letters DS-XXX. These are
standards decided by the Danish Standards Association (see www.ds.dk).
EN standards apply to the entire EU. Many can be acquired through Danish Standard at
www.ds.dk.
ICH standards (applying particularly to pharmaceuticals) can be found at www.ich.org.
3A Sanitary Standard/3A Accepted Practices often apply specifically to one type of ma-
chines. Learn more at www.3-a.org.
The American Society of Mechanical Engineers (ASME) covers fields within pressure-
bearing equipment, which in Europe is governed by EN 13445. See also
www.ASME.org.
4.3. Guidelines and best practice
Guidelines are a collection of good pieces of advice or a best practice, describing the
most expedient way to operate. Many guidelines are so widely recognised that they, like
standards, may serve as sales and safety parameters in a marketing context.
FDA guidances and guidelines can be found on the Internet.
Center for Drug Evaluation and Research (CDER):
http://www.fda.gov/cder/guidance/index.htm
Center for Biologics Evaluation and Research (CBER):
http://www.fda.gov/cber/guidelines.htm
European guidelines can be bought at www.EHEDG.ORG. The European Hygienic En-
gineering & Design Group (EHEDG) works diligently towards introducing hygiene stan-
dards as early as the preparatory phase of a building project, with regard to the buildings
as well as the machines that are to be installed. EHEDG have prepared a number of
guidelines for the manufacture of safe foods.
The Campden and Chorleywood Food Research Association Group is part of an institute
in England. They have issued quite a number of guidances/guidelines for specific ma-
Guideline no. 4
2005/10/01 Version 1.0 Page 11 of 26
Replacing version “Ny”
chines, descriptions of requirements for hygienic walls, ceilings, floors etc. Learn more at
http://www.campden.co.uk.
4.4. Issue of certificates
A certificate is a document issued by a manufacturer of for example stainless steel.
The certificates may have different names depending on the current demands of an end
user.
Please refer to DS/EN 10204 (10.91) for a complete list of the various types that are re-
levant to the steel industry.
Within the plastic industry, demands have also increased in recent years. The FDA
177.2600 standard, which is widely used in e.g. the food and pharmaceutical industries,
now also applies to this industry.
The EHEDG and others also issue certificates to companies who have proven that they
can meet and document the design standards required.
Likewise, a certificate is issued to welders who have verified that they meet the require-
ments in, among others, EN287-1 and the procedural requirements in EN288-3.
In addition, a wide range of more or less relevant standards and requirements for certifi-
cates are being defined in various places of the world, but thanks to the ever increasing
globalisation, countries that buy Danish exports tend to use the same requirements.
5. Selection of stainless steel
5.1. What is stainless steel?
Stainless steel is an alloy of iron containing at least 12 per cent chromium. Chromium
combines with oxygen in the surroundings to form an adherent chromium oxide film on
the surface. This oxide film, also referred to as the passive layer, offers resistance to cor-
rosion and will spontaneously self-repair when damaged in air or water. So the corrosion
resistance is in the metal surface, and the stability of the passive layer is therefore deci-
sive to the corrosion resistance of the stainless steel.
5.2. Can stainless steel corrode?
Yes it can, although we often believe it cannot.
If the passive layer is damaged and not restored, the stainless steel will corrode. This
may be case when metal gets into contact with aggressive liquids (like chlorine or chlo-
rine-containing liquids) where the passive layer is not stable.
Guideline no. 4
2005/10/01 Version 1.0 Page 12 of 26
Replacing version “Ny”
The stability of the passive layer is not only dependent on the chemical composition
(content of alloy constituents like chromium, nickel and molybdenum) and on the liquid to
which it is exposed. The processes that stainless steel may undergo from raw material to
finished product are also of importance.
The processes that stainless steel may undergo from raw material to finished product are
of great importance to the corrosion resistance. Welding, shaping, honing and handling
in production may damage the passive layer and make the stainless steel more sensitive
to corrosion attacks. Therefore, it is important to estimate the result of a certain manufac-
turing process on the corrosion resistance of the finished product, and whether a subse-
quent surface finishing (pickling, electropolishing) may be required to restore the proper-
ties of the passive layer. Often, damage as a result of corrosion occurs because this step
is overlooked.
5.3. Factors that are important to corrosion resistance
5.3.1. Which alloy is used?
Stainless steel comprises a whole family of alloys that are divided into the following four
main groups, all of which refer to the microstructure of the metal (see also table 2):
• Ferritic
• Martensitic
• Austenitic
• Austenitic-ferritic (duplex)
Each of these main groups contains a number of alloys that are defined according to the
chemical composition and specified in European and international standards. Apart from
chromium, the alloy constituents molybdenum, nickel and nitrogen are of great impor-
tance to the corrosion resistance. Carbon will always be present to a certain degree, and
it is important to the welding properties. In addition, copper, manganese, sulphur, tita-
nium and niobium are used as alloy constituents to obtain certain properties.
Below, you will find a short introduction to the main groups, including examples of fre-
quently used alloys with their international names. The indication as to whether the metal
is magnetic is only for the sake of information.
Ferritic stainless steel (magnetic):
Apart from chromium, it contains only small quantities of nickel. Is moderately corrosion-
resistant and cannot be hardened through heat treatment. The impact resistance is re-
duced considerably at low temperatures. Typical applications are cutlery, kitchen sinks
and drums for washing machines.
Examples: EN 1.4016/AISI 430
Martensitic stainless steel (magnetic):
Apart from chromium, it contains sufficient quantities of carbon to enable hardening
through heat treatment. This will ensure a high strength that makes it suitable for knives,
motors and pump shafts.
Guideline no. 4
2005/10/01 Version 1.0 Page 13 of 26
Replacing version “Ny”
Is moderately corrosion-resistant.
Examples: EN 1.4057/AISI 431
Austenitic stainless steel (nonmagnetic):
Comprises by far the majority of the total stainless steel production. Of this, EN
1.4301(AISI 304) and EN 1.4401 (AISI 316) constitute the greatest part. Apart from
chromium, austenitic stainless steel typically contains 8 to 30 per cent nickel and varying
quantities of molybdenum. It has a low carbon content, and cannot be hardened through
heat treatment. However, a certain work hardening may result from cold deformation.
The popularity of austenitic stainless steel is due to its corrosion resistance, weldability
and shaping properties. Likewise, their high-temperature and low-temperature properties
tend to be good.
Examples: EN 1.4301/AISI 304, EN 1.4401/AISI 316, EN 1.4547/254SMO
Duplex stainles steel (ferritic/austenitic) (magnetic):
The microstructure of these stainless steels is a compound of ferrite and austenite. This
makes them stronger than austenitic stainless steels. The corrosion resistance is compa-
rable to that of austenitic steels, but their resistance to stress corrosion is far greater than
with EN 1.4301(AISI 304) and EN 1.4401 (AISI 316). Due to the two-phase structure,
special precautions are necessary in connection with welding (the heat input must be
monitored closely, and the use of nitrogenous gas protection is recommended).
Examples: EN 1.4462/SAF 2205, EN 1.4410/SAF 2507
Stainless steel can be attacked by localised corrosion (pitting and crevice corrosion) in
chlorine-containing environments. This form of corrosion is particularly problematic due
to its unpredictable development, and because it may rapidly lead to material failure. The
most important alloy constituents that may serve to improve resistance to local corrosion
are chromium, molybdenum and nitrogen. The corrosion resistance of a steel in a spe-
cific application depends on several other parameters than just chlorine content and alloy
composition (e.g. operating conditions and cleaning procedures).
The Pitting Resistance Equivalent number (PRE number) has proven a good indication
of the resistance of stainless steel to pitting. The higher the PRE number, the higher the
resistance to local corrosion. It is important to note that the PRE number can only be
used to rank the various types of stainless steel.
Likewise, it should be noted that the machining-friendly qualities with a high sulphur con-
tent cannot be categorised according to the PRE number. For example, EN 1.4305/AISI
303 will have the same PRE number as EN 1.4301/AISI 304, but because of the high
sulphur content of EN 1.4305/AISI 303, for this type is much lower. Therefore, machin-
ing-friendly steels with a corrosion resistance that matches that of the standard qualities
have been developed.
The calculation of the PRE number is based on the following empirical formula:
PRE = %Cr + 3.3 x %Mo + 16 x %N
Guideline no. 4
2005/10/01 Version 1.0 Page 14 of 26
Replacing version “Ny”
The below table shows the PRE numbers for some stainless steels.
Stainless steel grade PRE
EN 1.4016/AISI 430 17
EN 1.4057/AISI 431 17
EN 1.4301/AISI 304 18
EN 1.4401/AISI 316 24
EN 1.4547/254SMO 43
EN 1.4462/SAF 2205 34
EN 1.4410/SAF 2507 43
5.3.2. Forms of corrosion
Depending on the content of the alloy constituents, the metal may have different proper-
ties when it comes to machining, shaping, welding, corrosion resistance etc. Therefore,
the requirements for the design/application (comprising the production as well as the
cleaning environment) should be carefully evaluated, when the type of alloy is selected.
In the event of tension in the workpiece, austenitic stainless steels like EN 1.4301 and
EN 1.4401 are sensitive to stress corrosion in media with chlorine contents as well as
high pH values and temperatures. The tension can be both internal and external. Internal
stress may be residual stress from welding or shaping, and external stress may occur
when workpieces are mechanically joined or mounted.
Internal stress can be partly removed by stress-relieving annealing, but to remove it com-
pletely heat treatment at temperatures over 1,000° C often proves necessary. Heat
treatment may, however, cause problems with workpiece run-out and therefore often
prove unsuited.
Examples of corrosion:
1. General corrosion: In this case, the passive layer on the metal surface is broken
down completely, and corrosion is therefore characterised by being uniform on the
entire metal surface. General corrosion is frequent in reducing acids.
2. Pitting (cavitation erosion, pinpoint corrosion): Local corrosion that manifests itself
in often quite deep pinpoint corrosion attacks. Occur in neutral or moderately
acidic – predominantly chlorine-containing (Cl–
) – solutions, or for instance in sea
water. Attacks occur where the oxice film is weakened, due to e.g. inclusions or
surface defects.
3. Crevice corrosion (deposit corrosion): Occur in narrow crevices and cavities. The
more narrow the crevice (although down to a minimum), the greater the risk of
corrosion. Most frequent in chlorine-containing solutions like sea water. A rule of
thumb is that steels with high resistance to cavitation corrosion also tend to have
high crevice corrosion resistance.
4. Stress corrosion: Characterised by producing cracks and caused by simultaneous
tensile stress and corrosion. Particularly frequent with austenitic stainless steels in
chlorine-containing liquids and in alkaline liquids (high pH) at high temperatures.
Guideline no. 4
2005/10/01 Version 1.0 Page 15 of 26
Replacing version “Ny”
5. Intercrystalline corrosion (intergranular corrosion) A classic example is liberation
of chromium carbides at the grain boundaries. Thus, chromium content is reduced
in the adjacent area, resulting in reduced corrosion resistance. This often occurs
in connection with wrong heat treatment and welding procedures.
5.3.3. Welding precautions
The austenitic stainless steels (like EN 1.4301 and EN 1.4401) are very suitable for weld-
ing. They are followed by duplex stainless steels (like SAF 2205), and the least suitable
are ferritic steels (like EN 1.4016) and martensitic steels (like EN 1.4057).
In addition to the general suitability of the various steel grades, the focus is on carbon
content. The recommended maximum carbon content is 0.03 per cent. There are, how-
ever, special stainless grades with good weldability in which the carbon content exceeds
0.03 per cent – the so-called stabilised stainless steels. These have been added small
quantities of titanium or niobium, which are carbon-binding. Thus, the risk of precipitating
chromium carbides is reduced. However, stabilised steel is becoming increasingly infre-
quent, as the difficulties of producing low carbon stainless steels have been more or less
solved.
Gas protection:
Insufficient gas protection will lead to oxidation of the metal surface. This will change the
properties of the passive layer. The effect will be a visual change in stainless steel sur-
face – from invisible to stained. From being thin and tight, the passive layer increases in
thickness and chromium content, but unfortunately also becomes more porous, thus re-
ducing corrosion resistance. In the case of heavy staining, the stainless steel just under-
neath the passive layer will contain less chromium, and even if the oxidised passive layer
is removed, corrosion resistance will still have been reduced.
Filler wire:
Some alloys require the use of filler wire (e.g. the duplex steels like SAF 2205), whereas
austenitic alloys like EN 1.4301 and EN 1.4401 can be welded without. Still, the use of
filler wire will always contribute to ensuring that corrosion resistance is not reduced.
Surface quality:
If the surface is stained due to welding, it should be subsequently pickled. Furthermore, a
subsequent electropolishing may prove necessary in connection with food applications.
Both methods – of which electropolishing gives the best results – will removed the oxi-
dised layer as well as the low-chromium layer immediately underneath the film. This will
recreate the passive layer in its original state.
5.3.4. Construction design
Crevices and areas with potential deposits represent a risk of crevice corrosion. Use in
the food industry puts special demands on the construction, such as high cleanability.
This in turn leads to demands that the construction is free of crevices and “dead ends”.
Guideline no. 4
2005/10/01 Version 1.0 Page 16 of 26
Replacing version “Ny”
Learn more about stainless steel at www.nickelinstitute.org/goodpractices/ and in ”Hånd-
bog – Rustfrit Stål” (Handbook – Stainless Steels), Sandvik Materials Technology, Ref-
erencenummer S-003-DAN (260 pages) and the text book ”Korrosionsbestandigt Rustfrit
Stål, Hvordan?” (corrosion-resistant stainless steel: how?) by Ebbe Rislund et al.,
FORCE Technology, ISBN 87-600-0079-1 (358 pages).
6. Receiving inspection
Receiving inspection should, among other things, ensure:
• That the delivered material contains no visible defects and impurities. This might
later on cause problems in the processing equipment where these impurities
might accumulate.
• That the material has been delivered in the agreed quality, and that the material
comes with certificates verifying this.
• That surfaces which come in contact with the product are free of scratches, holes,
porosity and other defects that appear as cavities in the surface.
The following techniques can be used for inspection of received material and documen-
tation of surface treatment and finish.
• Optical emission spectral analyses (OES analyses) to examine the chemical compo-
sition stated in the accompanying delivery certificates according to EN 10204/3.1B
(identical to prEN 10204/3.1a).
• Light Optical Microscopy (LOM) to inspect the microstructure.
• Scanning Electron Microscopy (SEM) for the inspection and photographic documen-
tation of the surface finish (topography).
• Roughness measurements for the documentation of Ra and Rz values and the re-
cording of surface profiles, cf. ISO 4288, ISO 4287 and ISO 3274.
Guideline no. 4
2005/10/01 Version 1.0 Page 17 of 26
Replacing version “Ny”
7. Names of stainless steels
The below table shows stainless steels in various standards, grouped according to qual-
ity with a 2004 price index. As prices of stainless steel are very dependent on the alloy
constituents, the price index will fluctuate over time.
Table 2. Stainless steels in various standards, grouped according to quality with a
2004 price index. As prices of stainless steel are very dependent on the alloy con-
stituents, the price index will fluctuate over time.
Steel grade C
%
Cr
%
NI
%
Mo
%
P
%
S
%
N
%
Price index
(relative
scale)
AISI 304 min.
max. 0.08
18.0
20.0
8.0
10.5
-
- 0.045 0.030
AISI 304 L
EN 1.4306
min.
max. 0.03
18.0
20.0
8.0
10.5
-
- 0.045 0.030
SS 2333 min.
max. 0.05
17.0
19.0
8.0
11.0
-
- 0.045 0.030
Common
stainlesssteel
EN 1.4301 min.
max. 0.07
17.0
19.0
8.5
10.5
-
- 0.045 0.030
100
AISI 316 min.
max. 0.08
16.0
18.0
10.0
14.0
2.0
3.0 0.045 0.030
AISI 316 L
EN 1.4404
min.
max. 0.03
16.0
18.0
10.0
14.0
2.0
3.0 0.045 0.030
SS 2347 min.
max. 0.05
16.5
18.5
10.5
14.0
2.0
2.5 0.045 0.030
SS 2343 min.
max. 0.05
16.5
18.5
10.5
14.0
2.5
3.0 0.045 0.030
EN 1.4401 min.
max. 0.07
16.5
18.5
10.5
13.5
2.0
2.5 0.045 0.030
EN 1.4436 min.
max. 0.07
16.5
18.5
11.0
14.0
2.5
3.0 0.045 0.030
130
AISI 904 L 0.01 20.0 25.0 4.5 - - 300
Acid-resistantstainlesssteel
(austeniticsteelcontainingmolyb-
denum)
AV 254 SMO 0.01 20.0 18.0 6.1 400
SAF 2304 min.
max. 0.03
22.0
23.5
4.0
5.5
0.10
170
SAF 2205
(EN 1.4462)
min.
max. 0.03
21.0
23.0
4.5
6.5
2.5
3.5
0.14
190
Duplexsteel
(austenitic-
ferriticsteel)
SAF 2507 min.
max. 0.03
24.0
26.0
6.0
8.0
3.0
5.0
0.30
400
AISI 304 and EN 1.4301 are frequently regarded as identical. Nevertheless, they are
slightly different.
Guideline no. 4
2005/10/01 Version 1.0 Page 18 of 26
Replacing version “Ny”
8. Surface condition
When using stainless steel, there are typically three reasons for inspecting the condition
of the surface:
Cosmetics This means that the surface condition/topography has been se-
lected to provide a certain visual appearance of the surface. An ex-
ample is rose cutting of tanks. Scratches are made in the surface
with a rotating brush, which provides the surface with a dull pattern
to hide e.g. welded seams and various surface defects.
Hygiene The surface should be easy to clean. Usually, this will entail the
demand for an Ra value below a certain level.
In connection with hygienic surfaces, please note that there is not
necessarily a connection between what looks clean and what is ac-
tually hygienically clean. Thus, a rose-cut surface, because of the
shade and the reduced reflection, will be much more likely to ap-
pear clean, whereas all lime stains etc. will be clearly visible on an
electropolished surface. Despite this visual difference, there should
be no doubt that a deliberately scratched surface is less hygienic
than an electropolished one.
Corrosion To increase corrosion resistance, a chemical or manual treatment
which removes any contaminants, oxides or the like, can be applied
to the surface.
When choosing surface and surface finishing, it is important to consider which parame-
ters will be important. Often, the best and most uniform-looking surfaces are not neces-
sarily the most corrosion resistant and hygienic.
8.1. Pickling
Pickling is a chemical treatment of the surface in a usually 20 per cent nitric acid and 5
per cent hydrofluoric acid with the purpose of removing contamination, oxide layers from
welding and the like in order to restore the passivating and corrosion-resistant properties
of the surface. In connection with pickling, the properties of the surface are more impor-
tant than the appearance.
8.2. Electropolishing
Likewise, correctly performed electropolishing leaves a surface that is completely decon-
taminated of manganese sulphides and without roughness that might harbour for in-
stance bacteria. The surface is highly corrosion resistant and at the same time very hygi-
enic. Due to the shining surface, electropolishing is also often used for reasons of ap-
pearance. However, the finish tends to reveal all the different materials that have been
used. Different alloys will appear differently after electropolishing.
Guideline no. 4
2005/10/01 Version 1.0 Page 19 of 26
Replacing version “Ny”
8.3. Glass-bead blasting and shot blasting
Glass-bead blasting and shot blasting are two other frequently used surface treatments.
Glass-bead blasting is performed with sharp-edged glass beads which remove the top
particles of the surface during blasting. Therefore, glass-bead blasting can in some
cases be used instead of pickling, it leaves a rough surface and is not very hygienic.
Shot blasting is performed using round steel shots with a diameter of 10 to 15 µm. Shot
blasting does not remove material, but leaves a uniform, semi-dull surface. Shot blasting
may easily lead to a reduced corrosion resistance as impurities accumlate on the shots
and are transferred to the stainless surfaces. Therefore, the cleanness of the steel shots
should be monitored closely.
8.4. Manual polishing
As is the case with electropolishing, manual polishing leaves very smooth and shining
surfaces. Despite the shining surface, manual polishing will not enhance corrosion resis-
tance and level of hygiene to the same degree as electropolishing. The reason for this is
that while electropolishing removes the free iron particles on the surface, and thus re-
duces the roughness, manual polishing tends to just “lay down” the particles. This leaves
a shining surface with a low Ra value, but one which can still be full of tiny crevices and
cavities. With manual polishing, the “quality” of the surface relies heavily on the person
doing the polishing.
The following is a list of recommended titles for further reading within the various fields:
Bejdsning og passivering af rustfrit stål (pickling and passivation of stainless steel).
Cleanodan a/s, 1999.
Passivation of stainless steel. Dairy, Food and Environmental Sanitation, vol. 18, May
1998.
Korrosionsbestandigt rustfrit stål (corrosion-resistant stainless steel), ISBN 87-600-0079-
1, Industriens forlag 1996.
Surface Modification and Passivation of Stainless Steel. ISBN 91-554-3375-8, C. Olsson
1994.
ASTM A967-01. Standard Specification fro Chemical Passivation Treatments for
Stainless Steel Parts.
ASTM A380-99. Standard Practice for Cleaning, Descaling, and Passivation of Stainless
Steel Parts, Equipment, and Systems.
9. Tool steel
Tool steel is a niche product for solving problems, and not a product from which to build
an entire production plant.
Tool steel is part of concepts, together with knowledge and consultancy. Even the quali-
ties of the best product will yield nothing, unless they are used at the right location or is
given the proper heat treatment.
The term “tool steel” is actually misleading, as a lot of people tend to connect this steel
grade with tools used in the manufacture of punched, bent, stamped or cast workpieces.
Guideline no. 4
2005/10/01 Version 1.0 Page 20 of 26
Replacing version “Ny”
But the qualities of these steels can be used for solving a wide range problems, e.g.
knives for chopped meat, wearing parts and machine components. All it takes is an
analysis of the problem and finding the relevant quality profile. Uddeholm A/S has devel-
oped certain general concepts like the Stainless Concept for corrosion-resistant work-
pieces, but often the solution for a problem is designed in cooperation with the specific
customer.
Tool steel is a type name for a steel that is an alloy containing carbon, silicon, manga-
nese, chromium, nickel, molybdenum, tungsten, vanadium and cobalt to mention the
most important constituents. Through a combination of these alloys, you get a quality
profile that covers three main steel grades (see below).
Tool steel must be heat treated, i.e. hardened and tempered, to achieve its qualities. To
facilitate things, Uddeholm A/S, and others, have developed a code system that makes it
quick and easy to decide on the right heat treatment. See Table 3.
Table 3. Code system for tool steel. The example shows six of the approx. 25 steel grades available
and their respective heat treatment codes 1 and 2. The grades shown belong to the first main group
of steel (see below).
9.1. Three main steel groups
The first group focuses primarily on wear and compression strength. By creating alloys
with a high carbon content, you achieve hardnesses of up to 68 HRC (Hardness Rock-
well). Within this group it is possible to combine wear and compression strength and duc-
tility/tenacity. This group offers longer life on machine components and equipment that
would otherwise wear quickly.
The second group comprises the tenacious steels which can be subdivided into two
groups: the hardened and tempered steels with a hardness of approx. 30 HRC, and the
steels which come as soft-annealed, and are then hardened to 40-58 HRC. In this group,
you will also find the corrosion-resistant steels. These steels are mainly designed for
tasks that demand high ductility/tenacity. This could be shafts or machine components
that require a corrosion resistance and compression strength that is somewhat higher
than with stainless steel, e.g. knives etc.
1 2 3 4 5
Stress
relieving
Hardening
tempera-
ture
Tempering
min. 2x
Tempering
min. 2x
Tempering
min. 2x
Tempering
min. 3x
Codes →
↓
Steel
grades
ºC ºC ºC / HRC* ºC / HRC* ºC / HRC* ºC / HRC*
ARN Arne 650 820 200 / 60
ARN-B Arne 650 820 Austempering at 250° C to 56 HRC
CAM Calmax 650 960 250 / 57
RIG Rigor 650 960 250 / 58
SV3 Sverker 3 650 960 250 / 62
SV21-A Sverker 21 650 1030 180 / 61
Guideline no. 4
2005/10/01 Version 1.0 Page 21 of 26
Replacing version “Ny”
The third group also comprise tenacious steels, but with high ductility. At the same time,
these steels do not get soft at high temperatures. At a thermal impact of 500° C for more
than 100 hours, steel like Orvar Supreme will not lose its hardness. The hardness range
is 38 to 58 HRC.
9.1.1. Concepts
To all these steels we can attach words like: Abrasive wear, adhesive wear, ductility, te-
nacity, corrosion resistance and compression strength; words that require a definition.
• Abrasive wear is the type of wear that stems from abrasive items in the workpiece
material, such as glass that has been mixed in a plastic, in hard steel grades or
similar abrasive media.
• Adhesive wear occurs during processing of soft materials, when the workpiece
material adheres to the tool steel. To prevent this type of wear, the steel must
have high ductility.
• Ductility means that the steel is not prone to cracking due to stress.
• Tenacity is the speed at which a crack develops. The slower the development, the
higher the tenacity.
• Corrosion resistance for tool steel is generally lower than for the AISI 316 grade,
but you can find tool steel that is on level with AISI 304. Moreover, you can in-
crease corrosion resistance through surface coatings.
• Compression strength is a measure for the hardness of the material. Greater
hardness means greater compression strength.
10.Strength of materials and statics
The primary purpose of calculations is to document that a given construction can resist
the impact and the environment to which it is exposed for a given period of time. Statics
and strength of materials are tools that are applied in connection with technical docu-
mentation/calculations.
We will not go into the actual statics calculations in this guideline. That would be beyond
the scope of this text and only be relevant to a small group of people. Statics calculations
are used for e.g. sizing mechanical equipment, steel constructions, pressure-bearing
plants and equipment etc.
Technical statics and strength of materials is a specialty. Statics calculations should be
left to persons with documented expertise in the field. Great experience is required to
assess the consequences of a possible construction failure, and the costs can be incal-
culable.
Guideline no. 4
2005/10/01 Version 1.0 Page 22 of 26
Replacing version “Ny”
10.1. Sizing
Knowledge of the physical, chemichal and thermal properties of the materials is a neces-
sary prerequisite for being able to perform sizing. Sizing is carried out by means of stat-
ics and strength of materials.
Strength requirements and resistance to deformation mean that the components we use
in our constructions resist the impact we expose them to. To be able to solve this task,
we need help from statics, which contains the science of the equilibrium of bodies and
enables us to find the most loaded point of a structural component. Once we have found
the most loaded point, the theory of strength of materials takes us further and helps us
find the proper and necessary sizes.
10.2. Making statics calculations
Statics calculations should be clear and logical so that they can:
• be checked at an internal audit
• be checked at an external audit, e.g. by the authorities
Systematic clarity is a great help to the person(s) making the calculations, particularly in
connection with more complicated and/or extensive projects.
It is of course vital that the person(s) in charge of the calculations always have a clear
picture. For large projects involving several stress analysts, it is necessary to break down
the calculations into manageable partial calculations.
In addition to the primary objectives, there will be other matters that require calculations.
For instance, in connection with the building phase (purchasing, manufacturing and in-
stallation), project changes might occur or be desired. Here it is important that the calcu-
lations are clear and easy to grasp, so as to facilitate a quick response/basis for decision,
particularly in cases that require further analyses by another person than the one who
made the initial calculations. In the event of a later rebuilding, the people in charge, who
may not have participated in the original planning, may need to use the calculations
again.
Below, we give an example of the making/handling of statics calculations, showing how
they may be handled when sent to a third party, including the authorities, in order to be
checked, or how they can be filed. A theoretical example could be an outdoor steel struc-
ture according to the DS 412 Code of Practice for the structural use of steel, or the
DS446 Code of Practice for thin-plate steel structures.
Guideline no. 4
2005/10/01 Version 1.0 Page 23 of 26
Replacing version “Ny”
Table 4. An example of how to handle statics calculations
0 Contents
Make sure you have a detailed table of contents This will give everyone involved a clear picture and facilitate subsequent
searches for calculations. Remember references (“page xx”).
1 Introduction
The introduction should give an account of the task and a short description of the project, its application and any special circum-
stances.
2 Basis of calculation
2.1 Norms (references to current norms regulating the particular field)
List all norms, specifications, acts, by-laws etc.
2.2 Literature
List any special literature
2.3 Other
List other specific references, such as research reports, IT software etc.
3 Materials (refer to current norms for the specific materials)
List all the engineering materials used in the construction. List the permissible values for strength.
List material class, security class, seam class for welding, certificate requirements, control class etc.
4 Loads (DS 409 Code of Practice for The Safety of Structures, DS 410 Code of Practice for loads for the design of structures)
4.1 Proper load
List the proper load for the individual structural members.
4.2 Useful load
List the useful loads used in the calculations, e.g access roads with personnel load.
4.3 Natural load
4.3.1 Wind load
4.3.2 Snow load (ice)
4.3.3 Accidental load
4.3.4 Thermal load
4.3.5 Other load
E.g horizontal mass load which will often affect stability accross a structure.
The horizontal mass loads usually amount to 1.5 per cent of the permissible vertical load.
5 Load combinations (DS 410 Code of Practice for loads for the design of structures in Denmark)
• The safety of the structure against breakage is checked in load combination 2.1 of the code.
• The safety of the structure against lifting and overturning (stability) is checked in load combination 2.2 of the code.
• Structures in which the proper load make up most of the load is checked in load combination 2.3 of the code.
Particularly exposed structures are studied in the serviceability state.
• Structures where there is a risk of fall load, are checked for load combination 3.1 of the code.
• Structures where there is e.g. a high explosion risk or which belong in a high security class are checked for load combination 3.2
of the code.
• Structures where there is a risk of fire and structures that are frequented by a personnel are checked for the fire load combina-
tion 3.3 of the code
6 The supporting system
This section describes the supporting system. In connection with complex structures, only the general statics system is described,
as details can be described under the individual calculations.
The reader should get a general understanding of how forces are led through the structure. Use drawings to illustrate.
7 The reinforcing system (including robustness)
This section describes the reinforcing system. Use drawings to illustrate.
8 Static calculations (refer to text books within the individual fields/specialties)
This is where the actual calculations come in. Start from the top and follow the loads down through the construction.
Specify the source of the figures, i.e. refer to the pages where values on which the calculations are based are calculated. Use
drawings that help to illustrate the subject.
9 Signature
Calculated by: Yy yyyy
Checked by: Xx xxxx
The calculations must be signed by the person who made the calculations and by the person who checked them. State date and
location.
10 Appendix
As appendices you may add calculations by persons involved, including suppliers, together with print-outs and other relevant do-
cumentation.
Guideline no. 4
2005/10/01 Version 1.0 Page 24 of 26
Replacing version “Ny”
11.Related guidelines and links
EHEDG Doc. 8, 2004: Hygienic equipment design criteria.
This document describes design criteria that must be met before equipment used for
food is regarded hygienic and sterile. A number of general directions for the design and
manufacture of equipment have been issued to ensure microbial safety and product
quality. They deal with, among other things, cleaning, validation of hygienic quality, sur-
faces, geometry, design and materials.
The guideline can be bought at EHEDG: http://www.ehedg.org.
EHEDG Doc. 9, 1993: Welding stainless steel to meet hygienic requirements.
This guideline describes techniques that ensure that welds remain hygienic. The descrip-
tions are for stainless steels thinner than 3 mm. The guidline mentions both manual and
automatic welding techniques. Furthermore, it describes typical errors and methods for
quality control.
The guideline can be bought at EHEDG: http://www.ehedg.org.
The knowledge portal www.staalcentrum.dk offers a clear picture of the guidelines, stan-
dards, legislation etc. available for specific fields/types of equipment and locations. It is
easy to search the material and read a short description of the actual contents. The rele-
vant links lets you order material from the source. Furthermore, it contains a wide range
of relevant links to authorities and organisations etc.
The Stahlschlüssel contains a list of steel qualities from more than 20 countries. You can
search information about any steel grade, alloy or brand, and find cross references be-
tween the different national standards. Stahlschlüssel is issued both as a spiral-bound
book and on CD-ROM (see http://www.stahlschluessel.de/).
Steel suppliers
Sandvik: http://www.sandvik.com/
Outokumpo: http://www.outokumpu.com/
British Stainless Steel Association: http://www.bssa.org.uk/index.htm
Dockweiler: http://www.dockweiler.com/ie/index.html
Edelstahl Rostfrei: http://www.edelstahl-rostfrei.de/
Olympic Steel: http://www.olysteel.com/
Special Metals: http://www.specialmetals.com/
Welding:
American Welding Society: http://www.aws.org/pr/jul10-99.html
Huntingdon: http://huntingdonfusion.com/HFT/
Böhler Thyssen: http://www.boehler-thyssen.com/
ESAB: http://www.esab.com/
Organisations etc.
Danish Standard Association: www.ds.dk
ASSDA: http://www.assda.asn.au/asp/index.asp
KCI Publishing BV: http://home.pi.net/~kci/
NIDI: http://www.nickel-institute.org
Guideline no. 4
2005/10/01 Version 1.0 Page 25 of 26
Replacing version “Ny”
SSIC: http://www.ssina.com
3A Sanitary Standards: http://www.3-a.org/
EHEDG: http://www.ehedg.org/
Corrosion Doctors: http://www.corrosion-doctors.org/
Food and Drug Administration in the US: http://www.fda.gov
Nickel Institute: www.nickelinstitute.org/goodpractices/
Literature
”Håndbog – Rustfrit Stål” (handbook: stainless steel), Sandvik Materials Technology,
Referencenummer S-003-DAN (260 pages).
Bejdsning og passivering af rustfrit stål (pickling and passivation of stainless steel).
Cleanodan a/s, 1999.
Passivation of stainless steel. Dairy, Food and Environmental Sanitation, vol. 18, May
1998.
Korrosionsbestandigt rustfrit stål (corrosion-resistant stainless steel), ISBN 87-600-0079-
1, Industriens forlag 1996
Surface Modification and Passivation of Stainless Steel. ISBN 91-554-3375-8, C. Olsson
1994
ASTM A967-01. Standard Specification fro Chemical Passivation Treatments for
Stainless Steel Parts.
ASTM A380-99. Standard Practice for Cleaning, Descaling and Passivation of Stainless
Steel Parts, Equipment, and Systems.
”Korrosionsbestandigt Rustfrit Stål, Hvordan? (corrosion-resistant stainless steel: how?)
by Ebbe Rislund and others, FORCE Technology, ISBN 87-600-0079-1 (358 pages).
12.Applied methods
The experience and knowledge of the group members was collected and structured from
2003 to 2005.
13.Concepts/terminology
Please see the EHEDG Glossary (http://www.ehedg.org). Go to Guidelines > Library >
Glossary.
EHEDG European Hygienic Engineering & Design Group
DS/EN Danish Standard/European Norm
AISI American Iron and Steel Institute
USDA United States Department of Agriculture
FDA U.S. Food and Drug Administration
PED Pressure Equipment Directive
ASME American Society of Mechanical Engineers
GMP Good Manufacturing Practice
Ra value Rougness Average
HRC Hardness Rockwell
OES Optical Emission Spectral analyses
LOM Light Optical Microscopy
SEM Scanning Electron Microscopy
ISO International Organization for Standardization
Guideline no. 4
2005/10/01 Version 1.0 Page 26 of 26
Replacing version “Ny”
14.Change protocol
This is the first edition. Future changes will be listed here.

Stainless steel piping

  • 1.
  • 2.
    021214 Design Guidelines1/24/03 9:08 AM Page 1
  • 3.
    CONTENTS lntroduction ............................................1 ldentification ofStainless Steel ...............1 Guidelines for Selection..........................5 Corrosion Resistance..............................5 Material Selection .............................5 Mechanical & Physical Properties..........9 Austenitic ..........................................9 Ferritic ...............................................9 Martensitic ......................................11 Precipitation Hardening..................12 Properties..............................................14 Thermal Stability....................................14 Low-Temperature Mechanical Properties........................................16 Heat Transfer Properties.......................17 Sizes, Shapes, and Finishes.................18 Fabrication ............................................18 Hot Forming ..........................................18 Cold Forming ........................................25 Machining .............................................27 Joining...................................................28 Welding...........................................28 Soldering.........................................29 Brazing............................................29 Fastening ........................................29 Surface Protection & Cleaning .............30 Appendix A Corrosion Characteristics...............31 Appendix B Figures............................................35 References ...........................................52 The Specialty Steel lndustry of North America (SSINA) and the individual companies it represents have made every effort to ensure that the information presented in this handbook is technically correct. However, neither the SSlNA nor its member companies warrants the accuracy of the information contained in this handbook or its suitability for any general and specific use, and assumes no liability or responsibility of any kind in connection with the use of this information. The reader is advised that the material contained herein should not be used or relied on for any specific or general applications without first securing competent advice. 11-02-18 021214 Design Guidelines 1/24/03 9:08 AM Page 2
  • 4.
    1 INTRODUCTION Stainless steels areiron-base alloys containing 10.5% or more chromium. They have been used for many industrial, architectural, chemical, and consumer applications for over a half century. Currently there are being marketed a number of stainless steels originally recognized by the American lron and Steel lnstitute (AISI) as standard alloys. Also commercially available are proprietary stainless steels with special characteristics. (See Appendix A.) With so many stainless steels from which to choose, designers should have a ready source of information on the characteristics and capabilities of these useful alloys. To fill this need, the Committee of Stainless Steel Producers initially prepared this booklet. The data was reviewed and updated by the Specialty Steel lndustry of North America (SSINA). Written especially for design engineers, it presents an overview of a broad range of stainless steels — both standard and proprietary — their compositions, their properties, their fabrication, and their use. More detailed information on the standard grades, with special emphasis on the manufacture, finish designations and dimensional and weight tolerances of the product forms in which they are marketed, is contained in the lron and Steel Society of the AlME (the American lnstitute of Mining, Metallurgical and Petroleum Engineers) “Steel Products Manual — Stainless and Heat Resisting Steels.” The AlME undertook the publication, updating and sale of this manual after the AlSl discontinued publication in 1986. Reference is often made to stainless steel in the singular sense as if it were one material. Actually there are well over 100 stainless steel alloys. Three general classifications are used to identify stainless steels. They are: 1. Metallurgical Structure; 2. The AlSl numbering system: namely 200, 300, and 400 Series numbers; 3. The Unified Numbering System, which was developed by American Society for Testing Materials (ASTM) and Society of Automotive Engineers (SAE) to apply to all commerical metals and alloys. There are also a number of grades known by common names that resemble AlSl designations and these are recognized by ASTM. These common names, which are neither trademarks nor closely associated with a single producer, are shown and identified in the tables. These common (non-AISI) names also appear in the ASTM specification. Nearly all stainless steels used in North America have UNS designations. On the following pages there is a description of these classifications. Tables 1-5 list stainless steels according to metallurgical structure: austenitic, ferritic, martensitic, precipitation hardening, and duplex. 3050 K Street, N.W. Washington, D.C. 20007 TEL: (202) 342-8630 or (800) 982-0355 FAX: (202) 342-8631 http://www.ssina.com 021214 Design Guidelines 1/24/03 9:08 AM Page 1
  • 5.
    2 Austenitic stainless steels(Table 1) containing chromium and nickel are identified as 300 Series types. Alloys containing chromium, nickel and manganese are identified as 200 Series types. The stainless steels in the austenitic group have different compositions and properties, but many common character- istics. They can be hardened by cold working, but not by heat treatment. In the annealed condition, all are essentially nonmagnetic, although some may become slightly magnetic by cold working. They have excellent corrosion resistance, unusually good formability, and increase in strength as a result of cold work. Type 304 (sometimes referred to as 18-8 stainless) is the most widely used alloy of the austenitic group. It has a nominal composition of 18% chromium and 8% nickel. Ferritic stainless steels (Table 2) are straight-chromium 400 Series types that cannot be hardened by heat treatment, and only moderately hardened by cold working. They are magnetic, have good ductility and resistance to corrosion and oxidation. Type 430 is the general-purpose stainless of the ferritic group. Martensitic stainless steels (Table 3) are straight-chromium 400 Series types that are hardenable by heat treatment. They are magnetic. They resist corrosion in mild environments. They have fairly good ductility, and some can be heat treated to tensile strengths exceeding 200,000 psi (1379 MPa). Type 410 is the general-purpose alloy of the martensitic group. Precipitation-hardening stainless steels (Table 4) are chromium-nickel types, some containing other alloying elements, such as copper or aluminum. They can be hardened by solution treating and aging to high strength. Duplex stainless steels (Table 5) have an annealed structure which is typically about equal parts of austenite and ferrite. Although not formally defined, it is generally accepted that the lesser phase will be at least 30% by volume. Duplex stainless steels offer several advantages over the common austenitic stainless steels. The duplex grades are highly resistant to chloride stress corrosion cracking, have excellent pitting and crevice corrosion resistance and exhibit about twice the yield strength as conventional grades. Type 329 and 2205 are typical alloys. With respect to the Unified Numbering System, the UNS designations are shown alongside each AlSl type number, in Tables 1-5, except for four stainless steels (see Table 4) for which UNS designations only are listed. Table 1 AUSTENITIC STAINLESS STEELS Equivalent Equivalent TYPE UNS TYPE UNS 201 S20100 310 S31000 202 S20200 310S S31008 205 S20500 314 S31400 301 S30100 316 S31600 302 S30200 316L S31603 302B S30215 316F S31620 303 S30300 316N S31651 303Se S30323 317 S31700 304 S30400 317L S31703 304L S30403 317LMN S31726 302HQ S30430 321 S32100 304N S30451 330 NO8330 305 S30500 347 S34700 308 S30800 348 S34800 309 S30900 384 S38400 309S S30908 Table 3 MARTENSITIC STAINLESS STEELS Equivalent Equivalent TYPE UNS TYPE UNS 403 S40300 420F S42020 410 S41000 422 S42200 414 S41400 431 S43100 416 S41600 440A S44002 416Se S41623 440B S44003 420 S42000 440C S44004 Table 4 PRECIPITATION HARDENING STAINLESS STEELS UNS UNS S13800 S17400 S15500 S17700 Table 5 DUPLEX STAINLESS STEELS Type/Name UNS 329 S32900 2205 S31803 2205 (hi N) S32205 Table 2 FERRITIC STAINLESS STEELS Equivalent Equivalent TYPE UNS TYPE UNS 405 S40500 430FSe S43023 409 S40900 434 S43400 429 S42900 436 S43600 430 S43000 442 S44200 430F S43020 446 S44600 021214 Design Guidelines 1/24/03 9:08 AM Page 2
  • 6.
    3 AUSTENITIC 304 General Purpose 202 N & Mn partially replaces Ni 302B Siadded to increase scaling resistance 205 N & Mn partially replaces Ni 201 N & Mn partially replaces Ni 317 More Mo & Cr added for better corrosion resistance 316 Mo added to increase corrosion resistance 309S 309S CR & Ni increased for high temperature 308 Higher CR & Ni used primarily for welding 302 Higher C for increased strength 305 Ni increased to lower work hardening 303 S added to improve machining 301 Cr & Ni lowered to increase work hardening 317L C reduced for welding 316L C reduced for welding 310S 310S Same as 309 only more so 347 Cb added to prevent carbide precip.. 321 Ti added to prevent carbide precip. 304L C reduced even further 384 More Ni to lower work hardening 303Se Se added for better machined surfaces 317LMN Mo added N added 316N N added to increase strength 314 Si increased for highest heat resistance 348 Ta & Co restricted for nuclear applications 304N N added to increase strength S30430 Cu added to improve cold working 316F S & P increased to improve machining 330 Ni added to resist carburization & thermal shock Al — Aluminum P — Phosphorus C — Carbon S — Sulfur Cr — Chromium Se — Selenium Cb — Columbium Si — Silicon Co — Cobalt Ta — Tantalum Cu — Copper Ti — Titanium Mn — Manganese V — Vanadium Mo — Molybdenum W — Tungsten N — Nitrogen SCC — Stress - Corrosion Ni — Nickel Cracking 021214 Design Guidelines 1/24/03 9:08 AM Page 3
  • 7.
    4 FERRITIC 430 General Purpose 446 Cr increased to improve scaling resistance 442 Cr increased to improve scaling resistance 429 Slightly LessCr for better weldability 405 Lower Cr AI added to prevent hardening when colled from elevated temperatures 409 Lower Cr Primarily used for automotive exhaust 430F P & S added for improved machining 434 Mo added for improved corrosion resistance in auto trim 430F Se Se added for better machined surfaces 436 Mo. Cb added for corrosion & heat resistance & improved roping MARTENSITIC 410 General Purpose 431 Cr increased Ni added for corrosion resistance Good Mechan. Properties 414 Ni added for better corrosion resistance 403 Select quality for turbines and highly stressed parts 420 Increased C to improve mechanical properties 416 P & S increased to improve machining 440C C increased for highest hardness Cr increased for corrosion resistance 422 Strength & toughness to 1200F via addition of Mo, V, W 416 Se Se added for better machined surface 440B C decreased slightly to improve toughness 420F P & S increased to improve machining 440A Same as 440B only more so Al — Aluminum P — Phosphorus C — Carbon S — Sulfur Cr — Chromium Se — Selenium Cb — Columbium Si — Silicon Co — Cobalt Ta — Tantalum Cu — Copper Ti — Titanium Mn — Manganese V — Vanadium Mo — Molybdenum W — Tungsten N — Nitrogen SCC — Stress - Corrosion Ni — Nickel Cracking 021214 Design Guidelines 1/24/03 9:08 AM Page 4
  • 8.
    5 GUIDELINES FOR SELECTION Stainlesssteels are engineering materials with good corrosion resistance, strength, and fabrication characteristics. They can readily meet a wide range of design criteria — load, service life, low maintenance, etc. Selecting the proper stainless steel essentially means weighing four elements. In order of importance, they are: 1. Corrosion or Heat Resistance — the primary reason for specifying stainless. The specifier needs to know the nature of the environment and the degree of corrosion or heat resistance required. 2. Mechanical Properties — with particular emphasis on strength at room, elevated, or low temperature. Generally speaking, the combination of corrosion resistance and strength is the basis for selection. 3. Fabrication Operations — and how the product is to be made is a third- level consideration. This includes forging, machining, forming, welding, etc. 4. Total Cost — in considering total cost, it is appropriate to consider not only material and production costs, but the life cycle cost including the cost-saving benefits of a maintenance-free product having a long life expectancy. CORROSION RESISTANCE Chromium is the alloying element that imparts to stainless steels their corrosion- resistance qualities by combining with oxygen to form a thin, invisible chromium- oxide protective film on the surface. (Figure 1. Figures are shown in Appendix B.) Because the passive film is such an important factor, there are precautions which must be observed in designing stainless steel equipment, in manufacturing the equipment, and in operation and use of the equipment, to avoid destroying or disturbing the film. In the event that the protective (passive) film is disturbed or even destroyed, it will, in the presence of oxygen in the environment, reform and continue to give maximum protection. The protective film is stable and protective in normal atmospheric or mild aqueous environments, but can be improved by higher chromium, and by molybdenum, nickel, and other alloying elements. Chromium improves film stability; molybdenum and chromium increase resistance to chloride penetration; and nickel improves film resistance in some acid environments. Material Selection Many variables characterize a corrosive environment — i.e. chemicals and their concentration, atmospheric conditions, temperature, time — so it is difficult to select which alloy to use without knowing the exact nature of the environment, However, there are guidelines: Type 304 serves a wide range of applications. It withstands ordinary rusting in architecture, it is resistant to food processing environments (except possibly for high-temperature conditions involving high acid and chloride contents), it resists organic chemicals, dyestuffs, and a wide variety of inorganic chemicals. Type 304 L (low carbon) resists nitric acid well and sulfuric acids at moderate temperature and concentrations. It is used extensively for storage of liquified gases, equipment for use at cryogenic temperatures (304N), appliances and other consumer products, kitchen equipment, hospital equipment, transportation, and waste- water treatment. Type 316 contains slightly more nickel than Type 304, and 2-3% molybdenum giving it better resistance to corrosion than Type 304, especially in chloride environments that tend to cause pitting. Type 316 was developed for use in sulfite pulp mills because it resists sulfuric acid compounds. Its use has been broadened, however, to handling many chemicals in the process industries. Type 317 contains 3-4% molybdenum (higher levels are also available in this series) and more chromium than Type 316 for even better resistance to pitting and crevice corrosion. Type 430 has lower alloy content than Type 304 and is used for highly polished trim applications in mild atmospheres. It is also used in nitric acid and food processing. Type 410 has the lowest alloy content of the three general-purpose stainless steels and is selected for highly stressed parts needing the combination of strength and corrosion resistance, such as fasteners. Type 410 resists corrosion in mild atmospheres, steam, and many mild chemical environments. 2205 may have advantages over Type 304 and 316 since it is highly resistant to chloride stress corrosion cracking and is about twice as strong. Table 6 lists the relative corrosion resistance of the AlSl standard numbered stainless steels in seven broad categories of corrosive environments. Table 7 details more specific environments in which various grades are used, such as acids, bases, organics, and pharmaceuticals. The above comments on the suitability of stainless steels in various environments are based on a long history of successful application, but they are intended only as guidelines. Small differences in chemical content and temperature, such as might occur during processing, can affect corrosion rates. The magnitude can be considerable, as suggested by Figures 2 and 3. Figure 2 shows small quantities of hydrofluoric and sulfuric acids having a serious effect on Type 316 stainless steel in an environment of 25% phosphoric acid, and Figure 3 shows effects of temperature on Types 304 and 316 in very concentrated sulfuric acid. Service tests are most reliable in determining optimum material, and ASTM G 4 is a recommended practice for carrying out such tests. Tests should cover conditions both during operation and shutdown. For instance, sulfuric, sulfurous and polythionic acid conden- sates formed in some processes during shutdowns may be more corrosive than the process stream itself. Tests should be conducted under the worst operating conditions anticipated. Several standard reference volumes discuss corrosion and corrosion control, including Uhlig’s Corrosion Handbook; LaQue and Copsons’ Corrosion Resistance Of Metals and Alloys; Fontana and Greens’ Corrosion Engineering; A Guide to Corrosion Resistance by Climax Molybdenum Company; the Corrosion Data Survey by the National Association of Corrosion Engineers; and the ASM Metals Handbook. Corrosion data, specifications, and recommended practices relating to stainless steels are also issued by ASTM. Stainless steels resist corrosion in a broad range of conditions, but they are not immune to every environment. For example, stainless steels perform poorly in reducing environments, such as 50% sulfuric and hydrochloric acids at elevated temperatures. The corrosive attack experienced is a breakdown of the protective film over the entire metal surface. Such misapplications of stainless steels are rare and are usually avoided. The types of attack which are more likely to be of concern are pitting, crevice attack, stress corrosion cracking, and intergranular corrosion, which are discussed in Appendix A. 021214 Design Guidelines 1/24/03 9:08 AM Page 5
  • 9.
    6 Table 6 Relative CorrosionResistance of AISI Stainless Steels (1) Mild Atmos- Atmospheric Chemical TYPE UNS pheric and –––––––––––––––––––––––– –––––––––––––––––––––––––––––––––– Number Number Fresh Water Industrial Marine Miild Oxidizing Reducing 201 (S20100) x x x x x 202 (S20200) x x x x x 205 (S20500) x x x x x 301 (S30100) x x x x x 302 (S30200) x x x x x 302B (S30215) x x x x x 303 (S30300) x x x 303 Se (S30323) x x x x 304 (S30400) x x x x x 304L (S30403) x x x x x (S30430) x x x x x 304N (S30451) x x x x x 305 (S30500) x x x x x 308 (S30800) x x x x x 309 (S30900) x x x x x 309S (S30908) x x x x x 310 (S31000) x x x x x 310S (S31008) x x x x x 314 (S31400) x x x x x 316 (S31600) x x x x x x 316F (S31620) x x x x x x 316L (S31603) x x x x x x 316N (S31651) x x x x x x 317 (S31700) x x x x x x 317L (S31703) x x x x x 321 (S32100) x x x x x 329 (S32900) x x x x x x 330 (N08330) x x x x x x 347 (S34700) x x x x x 348 (S34800) x x x x x 384 (S38400) x x x x x 403 (S40300) x x 405 (S40500) x x 409 (S40900) x x 410 (S41000) x x 414 (S41400) x x 416 (S41600) x 416 Se (S41623) x 420 (S42000) x 420F (S42020) x 422 (S42200) x 429 (S42900) x x x x 430 (S43000) x x x x 430F (S43020) x x x 430F Se (S43023) x x x 431 (S43100) x x x x 434 (S43400) x x x x x 436 (S43600) x x x x x 440A (S44002) x x 440B (S44003) x 440C (S44004) x 442 (S44200) x x x x 446 (S44600) x x x x x (S13800) x x x x (S15500) x x x x x (S17400) x x x x x (S17700) x x x x x * The “X” notations indicate that a specific stainless steel type may be considered as resistant to the corrosive environment categories. This list is suggested as a guideline only and does not suggest or imply a warranty on the part of the Specialty Steel Industry of the United States or any of the member companies. When selecting a stainless steel for any corrosive environment, it is always best to consult with a corrosion engineer and, if possible, conduct tests in the environment involved under actual operating conditions. 021214 Design Guidelines 1/24/03 9:08 AM Page 6
  • 10.
    7 Table 7 Where DifferentGrades Are Used (15) Environment Grades Environment Grades Acids Hydrochloric acid Stainless generally is not recommended except when solutions are very dilute and at room temperature. “Mixed acids” There is usually no appreciable attack on Type 304 or 316 as long as sufficient nitric acid is present. Nitric acid Type 304L or 430 is used. Phosphoric acid Type 304 is satisfactory for storing cold phosphoric acid up to 85% and for handling concentrations up to 5% in some unit processes of manufacture. Type 316 is more resistant and is generally used for storing and manufacture if the fluorine content is not too high. Type 317 is somewhat more resistant then Type 316. At concentrations up to 85%, the metal temperature should not exceed 212 F (100 C) with Type 316 and slightly higher with Type 317. Oxidizing ions inhibit attack and other inhibitors such as arsenic may be added. Sulfuric acid Type 304 can be used at room temperature for concentrations over 80%. Type 316 can be used in contact with sulfuric acid up to 10% at temperatures up to 120 F (50 C), if the solutions are aerated; the attack is greater in airfree solutions. Type 317 may be used at temperatures as high as 150 F (65 C) with up to 5% concentration. The presence of other materials may markedly change the corrosion rate. As little as 500 to 2000 ppm of cupric ions make it possible to use Type 304 in hot solutions of moderate concentration. Other additives may have the opposite effect. Sulfurous acid Type 304 may be subject to pitting, particularly if some sulfuric acid is present. Type 316 is usable at moderate concentrations and temperatures. Bases Ammonium hydroxide, Steels in the 300 series generally have good corrosion resistance at virtually all concentrations and temperatures in sodium hydroxide, weak bases, such as ammonium hydroxide. In stronger bases, such as sodium hydroxide, there may be some attack, caustic solutions cracking or etching in more concentrated solutions and at higher temperatures. Commercial purity caustic solutions may contain chlorides, which will accentuate any attack and may cause pitting of Type 316 as well Type 304. Organics Acetic acid Acetic acid is seldom pure in chemical plants but generally includes numerous and varied minor constituents. Type 304 is used for a wide variety of equipment including stills, base heaters, holding tanks, heat exchangers, pipelines, valves and pumps for concentrations up to 99% at temperatures up to about 120 F (50 C). Type 304 is also satisfactory for contact with 100% acetic acid vapors, and — if small amounts of turbidity or color pickup can be tolerated — for room temperature storage of glacial acetic acid. Types 316 and 317 have the broadest range of usefulness, especially if formic acid is also present or if solutions are unaerated. Type 316 is used for fractionating equipment, for 30 to 99% concentrations where Type 304 cannot be used, for storage vessels, pumps and process equipment handling glacial acetic acid, which would be discolored by Type 304. Type 316 is likewise applicable for parts having temperatures above 120 F (50 C), for dilute vapors and high pressures. Type 317 has somewhat greater corrosion resistance than Type 316 under severely corrosive conditions. None of the stainless steels has adequate corrosion resistance to glacial acetic acid at the boiling temperature or at superheated vapor temperatures. Aldehydes Type 304 is generally satisfactory. Amines Type 316 is usually preferred to Type 304. Cellulose acetate Type 304 is satisfactory for low temperatures, but Type 316 or Type 317 is needed for high temperatures. Citric, formic and Type 304 is generally acceptable at moderate temperatures, but Type 316 is resistant to all concentrations at tartaric acids temperatures up to boiling. Esters From the corrosion standpoint, esters are comparable with organic acids. Fatty acids Up at about 300 F (150 C), Type 304 is resistant to fats and fatty acids, but Type 316 is needed at 300 to 500 F (150 to 260 C) and Type 317 at higher temperatures. Paint vehicles Type 316 may be needed if exact color and lack of contamination are important. Phthalic anhydride Type 316 is usually used for reactors, fractionating columns, traps, baffles, caps and piping. Soaps Type 304 is used for parts such as spray towers, but Type 316 may be preferred for spray nozzles and flake-drying belts to miniimize offcolor products. Synthetic detergents Type 316 is used for preheat, piping, pumps and reactors in catalytic hydrogenation of fatty acids to give salts of sulfonated high molecular alcohols. Tall oil (pump and Type 304 has only limited usage in tall-oil distillation service. High-rosin-acid streams can be handled by Type 316L paper industry) with a minimum molybdenum content of 2.75%. Type 316 can also be used in the more corrosive high-fatty acid streams at temperatures up to 475F (245 C), but Type 317 will probably be required at higher temperatures. Tar Tar distillation equipment is almost all Type 316 because coal tar has a high chloride content; Type 304 does not have adequate resistance to pitting. Urea Type 316L is generally required. Pharmaceuticals Type 316 is usually selected for all parts in contact with the product because of its inherent corrosion resistance and greater assurance of product purity. 021214 Design Guidelines 1/24/03 9:08 AM Page 7
  • 11.
    8 0.10 (min) 021214 DesignGuidelines 1/24/03 9:08 AM Page 8
  • 12.
    9 MECHANICAL AND PHYSICAL PROPERTIES(Room Temperature) Austenitic Stainless Steels The austenitic stainless steels cannot be hardened by heat treatment but can be strengthened by cold work, and thus they exhibit a wide range of mechanical properties. At room temperature, austenitic stainless steels exhibit yield strengths between 30 and 200 ksi (207- 1379 MPa), depending on composition and amount of cold work. They also exhibit good ductility and toughness even at high strengths, and this good ductility and toughness is retained at cryogenic temperatures. The chemical compositions and nominal mechanical properties of annealed austenitic stainless steels are given in Table 8. The difference in effect of cold work of Types 301 and 304 is indicated by the stress strain diagrams in Figure 11. Carbon and nitrogen contents affect yield strength, as shown by the differences among Types 304, 304L, and 304N. The effect of manganese and nitrogen on strength can be seen by comparing Types 301 and 302 against Types 201 and 202. Figures 12, 13, 14, and 15 illustrate other effects of small composition changes. For example, at a given amount of cold work, Types 202 and 301 exhibit higher yield and tensile strengths than Types 305 and 310. Austenitic stainless steels which can be cold worked to high tensile and yield strengths, while retaining good ductility and toughness, meet a wide range of design criteria. For example, sheet and strip of austenitic steels — usually Types 301 and 201 — are produced in the following tempers: In structural applications, the toughness and fatigue strength of these steels are important. At room temperature in the annealed condition, the austenitic steels exhibit Charpy V-notch energy absorption values in excess of 100 ft.-lb. The effect of cold rolling Type 301 on toughness is illustrated in Figure 16. This shows Type 301 to have good toughness even after cold rolling to high tensile strengths. Fatigue or endurance limits (in bending) of austenitic stainless steels in the annealed condition shown in Table 9 are about one-half the tensile strength. New Design Specification Until recently, design engineers wanting to use austenitic stainless steels structurally had to improvise due to the lack of an appropriate design specification. The familiar American lnstitute for Steel Construction and AlSl design specifications for carbon steel design do not apply to the design of stainless steel members because of differences in strength properties, modulus of elasticity, and the shape of the stress strain curve. Figure 17 shows that there is no well-defined yield point for stainless steel. Now the American Society of Civil Engineers (ASCE), in conjunction with the SSINA, has prepared a standard (ANSI/ASCE-8-90) “Specification for the Design of Cold-Formed Stainless Steel Structural Members.” This standard covers four types of austenitic stainless steel, specifically Types 201, 301, 304 and 316, and three types of ferritic stainless steels (See Ferritic section below). This standard requires the use of structural quality stainless steel as defined in general by the provisions of the American Society for Testing and Materials (ASTM) specifications. Some of the physical properties of austenitic stainless steels are similar to those of the martensitic and ferritic stainless steels. The modulus of elasticity, for example, is 28 x 106 psi (193 GPa) and density is 0.29 Ib. per cu. in. (8060 Kg/m3 ). The physical properties of annealed Type 304 are shown in Table 10. Ferritic Stainless Steels Ferritic stainless steels contain approxi- mately 12% chromium (and up). The chemical composition of the standard grades are shown in Table 11 along with nominal mechanical properties. Also several proprietary grades (see Appendix A) have achieved relatively wide commercial acceptance. Three ferritic stainless steels, namely Types 409, 430 and 439 are included in the ASCE “Specification for the Design of Cold-Formed Stainless Steel Structural Members.” Designers should be aware of two notations in this specification: (1) The maximum thickness for Type 409 ferritic stainless used in the standard is limited to 0.15 inches. (2) The maximum thickness for Type 430 and 439 ferritic stainless steels is limited to 0.125 inches. This is in recognition of concerns for the ductile to brittle transition temperature of the ferritic stainless steels in structural application. It should be noted that these alloys have been used in plate thickness for other applications. Generally, toughness in the annealed condition decreases as the chromium content increases. Molybdenum tends to increase ductility, whereas carbon tends to decrease ductility. Ferritic stainless steels can be used for structural applications (as noted above), as well as such traditional applications as kitchen sinks, and automotive, appliance, and luggage trim, which require good resistance to corrosion and bright, highly polished finishes. When compared to low-carbon steels, such as SAE 1010, the standard numbered AlSl ferritic stainless steels, (such as Type 430) exhibit somewhat higher yield and tensile strengths, and low elongations. Thus, they are not as formable as the low-carbon steels. The proprietary ferritic stainless steels, on the other hand, with lower carbon levels have improved ductility and formability comparable with that of low-carbon steels. Because of the higher strength levels, the ferritic stainless steels require slightly more power to form. Micro cleanliness is important to good formability of the ferritic types because inclusions can act as initiation sites for cracks during forming. Type 405 stainless is used where the annealed mechanical properties and corrosion resistance of Type 410 are satisfactory but when better weldability is desired. Type 430 is used for formed products, such as sinks and decorative trim. Physical properties of Type 430 are shown in Table 10. Types 434 and 436 are used when better corrosion resistance is required and for relatively severe stretching. For fasteners and other machined parts, Types 430F and 430F Se are often used, the latter being specified when forming is required in addition to machining. Types 442 and 446 are heat resisting grades. Type 409, which has the lowest chromium content of the stainless steels, is widely used for automotive exhaust systems. Tensile Yield Strength Strength Temper Minimum Minimum ksi MPa ksi MPa 1/4-Hard 125 862 75 517 1/2-Hard 150 1034 110 758 3/4-Hard 175 1207 135 931 Full-Hard 185 1276 140 965 Table 9 TYPICAL ENDURANCE LIMITS OF ANNEALED CHROMIUM-NICKEL STAINLESS STEEL SHEET (2) AISI Endurance Type limit, ksi MPa 301 35 241 302 34 234 303 35 241 304 35 241 316 39 269 321 38 262 347 39 269 021214 Design Guidelines 1/24/03 9:08 AM Page 9
  • 13.
    10 5.5 021214 Design Guidelines1/24/03 9:08 AM Page 10
  • 14.
    11 Martensitic Stainless Steels Themartensitic grades are so named because when heated above their critical temperature (1600F or 870C) and cooled rapidly, a metallurgical structure known as martensite is obtained. In the hardened condition the steel has very high strength and hardness, but to obtain optimum corrosion resistance, ductility, and impact strength, the steel is given a stress- relieving or tempering treatment (usually in the range 300-700F (149-371C)). Tables 12, 13 and 14 give the chemical compositions and mechanical properties of martensitic grades in the annealed and hardened conditions. The martensitic stainless steels fall into two main groups that are associated with two ranges of mechanical properties: low-carbon compositions with a maximum hardness of about Rockwell C45 and the higher-carbon compositions, which can be hardened up to Rockwell C60. (The maximum hardness of both groups in the annealed condition is about Rockwell C24.) The dividing line between the two groups is a carbon content of approximately 0.15%. In the low-carbon class are Types 410, 416 (a free-machining grade) and 403 (a “turbine-quality” grade). The properties, performance, heat treatment, and fabrication of these three stainless steels are similar except for the better machinability of Type 416. On the high-carbon side are Types 440A, B, and C. Types 420, 414, and 431, however, do not fit into either category. Type 420 has a minimum carbon content of 0.15% and is usually produced to a carbon specification of 0.3-0.4%. While it will not harden to such high values as the 440 types, it can be tempered without substantial loss in corrosion resistance. Hence, a combination of hardness and adequate ductility (suitable for cutlery or plastic molds) is attained. Types 414 and 431 contain 1.25 — 2.50% nickel, which is enough to increase hardenability, but not enough to make them austenitic at ambient temperature. The addition of nickel serves two purposes: (1) it improves corrosion resistance because it permits a higher chromium content, and (2) it enhances toughness. Martensitic stainless steels are subject to temper embrittlement and should not be heat treated or used in the range of 800 to 1050F (427-566C) if toughness is important. The effect of tempering in this range is shown by the graph in Figure 18. Tempering is usually performed above this temperature range. lmpact tests on martensitic grades show that toughness tends to decrease with increasing hardness. High-strength (high-carbon) Type 440A exhibits lower toughness than Type 410. Nickel increases toughness, and Type 414 has a higher level of toughness than Type 410 at the same strength level. Martensitic grades exhibit a ductile- brittle transition temperature at which notch ductility drops very suddenly. The transition temperature is near room temperature, and at low temperature about -300F (-184C) they become very brittle, as shown by the data in Figure 19. This effect depends on composition, heat treatment, and other variables. Clearly, if notch ductility is critical at room temperature or below, and the steel is to be used in the hardened condition, careful evaluation is required. If the material is to be used much below room temperature, the chances are that quenched-and-tempered Type 410 will not be satisfactory. While its notch ductility is better in the annealed condition down to -100F (-73C), another type of stainless steel is probably more appropriate. The fatigue properties of the martensitic stainless steels depend on heat treatment and design. A notch in a structure or the effect of a corrosive environment can do more to reduce fatigue limit than alloy content or heat treatment. Figure 20 gives fatigue data for Type 403 turbine quality stainless at three test temperatures. The samples were smooth and polished, and the atmosphere was air. Another important property is abrasion or wear resistance. Generally, the harder the material, the more resistance to abrasion it exhibits. In applications where corrosion occurs, however, such as in coal handling operations, this general rule may not hold, because the oxide film is continuously removed, resulting in a high apparent abrasion/corrosion rate. Other mechanical properties of martensitic stainless steels, such as compressive yield shear strength, are generally similar to those of carbon and alloy steels at the same strength level. Room-temperature physical properties of Type 410 are shown in Table 10. The property of most interest is modulus of elasticity. The moduli of the martensitic stainless steels (29 x 106 psi) (200 GPa) are slightly less than the modulus of carbon steel (30 x 106 psi) (207 GPa) but are markedly higher than the moduli of other engineering materials, such as aluminum (10 x 106 psi) (67 GPa). The densities of the martensitic stainless steels (about 0.28 Ib. per cu. in.) (7780 Kg/m3 ) are slightly lower than those of the carbon and alloy steels. As a result, they have excellent vibration damping capacity. The martensitic stainless steels are generally selected for moderate resistance to corrosion, relatively high strength, and good fatigue properties after suitable heat treatment. Type 410 is used for fasteners, machinery parts and press plates. If greater hardenability or higher toughness is required, Type 414 may be used, and for better machinability, Types 416 or 416 Se are used. Springs, flatware, knife blades, and hand tools are often made from Type 420, while Type 431 is frequently used for aircraft parts requiring high yield strength and resistance to shock. Cutlery consumes most of Types 440A and B, whereas Type 440C is frequently used for valve parts requiring good wear resistance. High-carbon martensitic stainless steels are generally not recommended for welded applications, although Type 410 can be welded with relative ease. Hardening heat treatments should follow forming operations because of the poor forming qualities of the hardened steels. 021214 Design Guidelines 1/24/03 9:08 AM Page 11
  • 15.
    12 Precipitation Hardening Stainless Steels Theprinciple of precipitation hardening is that a supercooled solid solution (solution annealed material) changes its metallurgical structure on aging. The principal advantage is that products can be fabricated in the annealed condition and then strengthened by a relatively low-temperature 900-1150F (482-620C) treatment, minimizing the problems associated with high-temperature treatments. Strength levels of up to 260 ksi (1793 MPa) (tensile) can be achieved — exceeding even those of the martensitic stainless steels — while corrosion resistance is usually superior — nearly equal to that of Type 304 stainless. Ductility is similar to corresponding martensitic grades at the same strength level. Table 15 shows the chemical composition and the nominal mechanical properties of four AlSl standard precipitation hardening stainless steels in solution treated and age hardened conditions. Precipitation hardening stainless steels have high strength, relatively good ductility, and good corrosion resistance at moderate temperatures. They are utilized for aerospace structural components, fuel tanks, landing gear covers, pump parts, shafting, bolts, saws, knives, and flexible bellows-type expansion joints. Physical properties of UNS S13800 are shown in Table 10. 021214 Design Guidelines 1/24/03 9:09 AM Page 12
  • 16.
    13 021214 Design Guidelines1/24/03 9:09 AM Page 13
  • 17.
    Stainless Steel Tube andFittings Photography courtesy of Outokumpu, Arcelor and New Zealand Tube Mills. StainlessSteel TubeandFittings5
  • 18.
  • 19.
    www.atlassteels.com.auPrinted July 2010 1 S5 Stainlesssteel tube and fittings Stainless steel tube is typically specified by OD (outside diameter), WT (wall thickness), grade, condition and surface finish. It is resistant to many forms of corrosion, has hygienic sterile properties, high quality aesthetic appeal and exceptional strength. Tube is manufactured in round, square and rectangular sections in a variety of wall thicknesses and usually by the processes of longitudinal welding, hot and cold drawing (seamless) or spiral welding. Finishes or appearance range from unpolished to highly polished. Unpolished has a 2B mill finish, standard polished is a finely grit polished finish and there is a finer buffed finish giving close to a mirror appearance. Finishes are selected to suit application and aesthetic appeal. Stainless steel tube can be joined by welding, which facilitates rigidity in construction, or by the use of mechanical fittings which enables dismantling for hygienic cleaning. Tube is usually annealed if extensive forming and bending is required, such as for bending or expanding. The tubular products system incorporates a comprehensive range of stainless steel fittings in the form of elbows, tees, reducers and flanges in various sizes, wall thickness, grades and finishes to suit tube dimensions and tolerances. As-welded (AW) tube Decorative & Structural Tube – This tubing is produced direct off the continuous tube welding mill, using cold rolled stainless steel strip made to ASTM standards, with tube produced to commercial limits of straightness in standard or specific customer lengths. AW tube has a higher yield point than annealed tube and is generally used for structural and decorative applications in mildly corrosive conditions. It is not suitable for applications requiring significant flaring, expanding or bending, nor for pressure applications. AW tube is also available with rebate slots for support of architectural glass panels. Manufacturing specification: ASTM A554. Food Quality Tube – As-welded food quality tube is stocked by Atlas Steels. This tube at the point of manufacture goes through a process where the internal weld bead is rolled. The result is an improved internal finish along the weld, reducing the chance of a crevice where liquid or food product may be trapped. This assists with ‘clean in place’ (CIP) environment food and beverage process lines or other applications such as the pharmaceutical industry. Further assurance of reliability of food tube comes from the 100% weld NDT mandatory for this product. Manufacturing specification: AS 1528. As-welded annealed (AWA) tube This tube is produced by the same process as AW tube but is annealed to relieve stresses and improve ductility. Bright annealing is carried out in a controlled-atmosphere furnace, so that no oxide or scale is formed on the surface. Annealing both increases the corrosion resistance and softens the tube which allows severe manipulation such as bending, expanding and forming. Manufacturing specification: ASTM A269 ATLAS STEELS – PRODUCT REFERENCE MANUAL SECTION 5: STAINLESS STEEL TUBE AND FITTINGS
  • 20.
    www.atlassteels.com.auPrinted July 2010 2 S5 Coldworked annealed (CWA) tube This tube is typically destined for heat exchanger applications and is produced in a similar way to AWA product except that the internal bead is rolled flush with the inside tube surface prior to annealing. Because of the critical end use this tube undergoes extensive testing as part of the manufacturing process. Manufacturing specification: ASTM A249M. Cold drawn seamless (CDS) tube This tube is produced by drawing from hollow billets. It is usually supplied in the annealed and pickled condition and used where service conditions involve high pressure and corrosive conditions and where good surface finish and close tolerances are required, e.g. heat exchanger and condenser tubing, instrumentation tubing and some refinery applications. Manufacturing specification: ASTM A269 for general service. ASTM A213M for heat exchanger service and A268 for Ferritic and Martensitic tubes. Spiral welded tube This tube is produced by the helical forming and automatic welding of a continuous strip of stainless steel. Typical applications include water and pulp in paper mills, product and effluent lines in chemical processing, water lines for brewing, dust fume extraction, furnace and boiler flues, stormwater down-pipes in high-rise applications and ventilation ducts and condensation lines for airconditioning. Manufacturing specification: generally to ASTM A778, except for mechanical properties. Grades: Austenitic: 304, 304L, 316, 316L, 321. Ferritic: 409. Duplex: 2205. ATLAS STEELS – PRODUCT REFERENCE MANUAL SECTION 5: STAINLESS STEEL TUBE AND FITTINGS
  • 21.
    www.atlassteels.com.auPrinted July 2010 Productrange,dimensions,theoreticalweightsandmethodofmanufacturing ODoftube mminches Weight (kg/m) Wall thickness (mm) FD FD FD FD FD 304316304316304316304/304L316/316L2205 Aswelded(AW)Asweldedannealed(AWA)Colddrawnseamless(CDS)Coldworkedannealed(CWA) 4.763 /160.500.05 0.700.07 0.900.09 6.351 /40.500.07 0.700.10 0.900.12 1.200.15 1.600.19 7.945 /160.500.09 0.700.13 0.900.16 1.200.20 1.600.25 9.523 /80.500.11 0.700.15 0.900.19 1.200.25 1.600.32 12.701 /20.500.15 0.700.21 0.900.26 1.200.34 1.600.44 2.000.53 Stainlesssteel round tube – Specifications refer p1-2 3 S5 ATLAS STEELS – PRODUCT REFERENCE MANUAL SECTION 5: STAINLESS STEEL TUBE AND FITTINGS ColdWorkedAnnealed(CWA) Tubein304/304L,316/316L,2205isavailableonindentonly. TubefinishesTubeisstockedinthreedifferentfinishes:unpolished,320gritpolishedand600grithighlypolished. Foodgrade(FD)Markedas‘FD’indicatesanadditionalstockrangeoftubesuitableforuseinafoodprocessingoperation. Thetubeisweldbeadremovedinternally.
  • 22.
    www.atlassteels.com.auPrinted July 2010 Productrange,dimensions,theoreticalweightsandmethodofmanufacturing ODoftube mminches Weight (kg/m) Wall thickness (mm) FD FD FD FD FD FD FD FD FD 304316304316304316304/304L316/316L2205 Aswelded(AW)Asweldedannealed(AWA)Colddrawnseamless(CDS)Coldworkedannealed(CWA) 15.885 /80.500.19 0.700.27 0.900.34 1.200.43 1.600.56 2.000.69 19.053 /40.500.23 0.700.32 0.900.41 1.200.53 1.600.69 2.000.84 3.251.27 22.227 /80.900.48 1.200.62 1.600.81 25.4010.500.31 0.700.43 0.900.55 1.200.72 1.600.94 2.001.15 2.601.49 3.201.78 Stainlesssteel round tube – Specifications refer p1-2 ATLAS STEELS – PRODUCT REFERENCE MANUAL SECTION 5: STAINLESS STEEL TUBE AND FITTINGS 4 S5 ColdWorkedAnnealed(CWA) Tubein304/304L,316/316L,2205isavailableonindentonly. TubefinishesTubeisstockedinthreedifferentfinishes:unpolished,320gritpolishedand600grithighlypolished. Foodgrade(FD)Markedas‘FD’indicatesanadditionalstockrangeoftubesuitableforuseinafoodprocessingoperation. Thetubeisweldbeadremovedinternally.
  • 23.
    www.atlassteels.com.auPrinted July 2010 Productrange,dimensions,theoreticalweightsandmethodofmanufacturing ODoftube mminches Weight (kg/m) Wall thickness (mm) FD FD FD FD FD 304316304316304316304/304L316/316L2205 Aswelded(AW)Asweldedannealed(AWA)Colddrawnseamless(CDS)Coldworkedannealed(CWA) 28.5811 /81.200.82 1.601.08 31.7511 /40.900.69 1.200.90 1.601.19 2.001.47 2.601.89 3.202.29 34.9213 /80.900.77 1.201.01 38.1011 /20.900.83 1.201.09 1.601.44 2.001.78 2.602.28 3.202.80 44.4513 /40.900.98 1.201.28 1.601.69 2.002.09 2.602.68 3.203.25 Stainlesssteel round tube – Specifications refer p1-2 ATLAS STEELS – PRODUCT REFERENCE MANUAL SECTION 5: STAINLESS STEEL TUBE AND FITTINGS 5 S5 ColdWorkedAnnealed(CWA) Tubein304/304L,316/316L,2205isavailableonindentonly. TubefinishesTubeisstockedinthreedifferentfinishes:unpolished,320gritpolishedand600grithighlypolished. Foodgrade(FD)Markedas‘FD’indicatesanadditionalstockrangeoftubesuitableforuseinafoodprocessingoperation. Thetubeisweldbeadremovedinternally.
  • 24.
    www.atlassteels.com.auPrinted July 2010 FD FD FD FD FD FD 63.5021 /21.201.84 1.602.44 2.003.03 2.603.90 3.204.76 76.2031.202.22 1.602.94 2.003.66 2.604.72 3.205.76 88.9031 /21.603.44 2.004.29 2.605.53 3.206.76 101.6041.603.95 2.004.91 2.606.35 3.207.76 Productrange,dimensions,theoreticalweightsandmethodofmanufacturing ODoftube mminches Weight (kg/m) Wall thickness (mm) FDFD 304316304316304316304/304L316/316L2205 Aswelded(AW)Asweldedannealed(AWA)Colddrawnseamless(CDS)Coldworkedannealed(CWA) 50.8020.901.12 1.201.47 1.601.94 2.002.41 2.603.09 3.203.76 Stainlesssteel round tube – Specifications refer p1-2 ATLAS STEELS – PRODUCT REFERENCE MANUAL SECTION 5: STAINLESS STEEL TUBE AND FITTINGS 6 S5 ColdWorkedAnnealed(CWA) Tubein304/304L,316/316L,2205isavailableonindentonly. TubefinishesTubeisstockedinthreedifferentfinishes:unpolished,320gritpolishedand600grithighlypolished. Foodgrade(FD)Markedas‘FD’indicatesanadditionalstockrangeoftubesuitableforuseinafoodprocessingoperation. Thetubeisweldbeadremovedinternally.
  • 25.
    www.atlassteels.com.auPrinted July 2010 Stockrange,dimensions,theoreticalweightsandmethodofmanufacturing ODoftube mminches Weight (kg/m) Wall thickness (mm) FD FD FD FD 304316304316304316304/304L316/316L2205 Aswelded(AW)Asweldedannealed(AWA)Colddrawnseamless(CDS)Coldworkedannealed(CWA) 127.051.604.95 2.006.16 2.607.98 3.209.77 152.461.605.95 2.007.42 2.609.60 3.2011.84 203.281.607.95 2.009.92 TubefinishesTubeisstockedinthreedifferentfinishes:unpolished,320gritpolishedand600grit(highlypolished). Foodgrade(FD)Markedas‘FD’indicatesanadditionalstockrangeoftubesuitableforuseinafoodprocessingoperation. Thetubeisweldbeadremovedinternally. ColdWorkedAnnealed(CWA) Tubein304/304L,316/316L,2205isavailableonindentonly. SlottedTube Tubeswith15x15mmrebatedslotsareavailableforsupportofarchitecturalglasspanels. Configurations:singleslot,doubleat90º,doubleat180º Grades:304,316 Finishes:320#,600# Sizes:50.8,63.5,76.2mm Stainlesssteel round tube – Specifications refer p1-2 ATLAS STEELS – PRODUCT REFERENCE MANUAL SECTION 5: STAINLESS STEEL TUBE AND FITTINGS 7 S5 ColdWorkedAnnealed(CWA) Tubein304/304L,316/316L,2205isavailableonindentonly.
  • 26.
    www.atlassteels.com.auPrinted July 2010 Stainlesssteel square tube – Specifications refer p1-2 Mostly stocked in 304, more common sizes in both 304 and 316. Finish: polished for all stock. 12.70 15.88 19.05 22.22 25.40 31.75 38.10 50.80 63.50 76.20 101.6 152.4 1 /2 5 /8 3 /4 7 /8 1 11 /4 11 /2 2 21 /2 3 4 6 0.33 0.40 0.54 0.57 0.67 0.69 0.83 1.12 0.45 0.55 0.73 0.80 0.93 1.23 1.42 1.90 0.56 0.70 0.96 1.02 1.22 1.60 1.85 2.46 3.16 1.49 2.02 2.33 3.13 3.92 4.80 6.46 3.03 3.79 4.54 6.06 mm Dimensions inches 0.9 Wall thickness (mm) 1.2 1.6 2.0 2.5 Product size range and weight (kg/m) 25 40 50 60 80 100 150 1.50 2.45 3.08 3.71 4.99 6.40 2.22 3.76 4.47 5.67 6.87 9.23 14.06 4.81 5.96 7.22 9.82 12.40 18.62 mm Dimensions 2 Wall thickness (mm) 3 4 5 Product size range and weight (kg/m) 7.41 8.90 12.40 15.38 22.40 Stainless steel structural square tube – Specifications refer p1-2 Mostly stocked in 304, more common sizes in both 304 and 316. Finish: polished for all stock. Note: “Polished” finish of square and rectangular tube is grit abrasive finished in the longitudinal direction. ATLAS STEELS – PRODUCT REFERENCE MANUAL SECTION 5: STAINLESS STEEL TUBE AND FITTINGS 8 S5
  • 27.
    www.atlassteels.com.auPrinted July 2010 Grade304 and 316 stainless steel spiral welded tube – Specifications refer p1-2 76.20 101.6 127.0 152.4 203.2 254.0 304.8 355.6 406.4 457.2 508.0 558.8 609.6 762.0 1016.0 3 4 5 6 8 10 12 14 16 18 20 22 24 30 40 3.00 4.00 5.00 6.10 8.10 10.10 12.10 14.10 16.10 18.20 20.20 22.20 3.80 5.00 6.30 7.60 10.10 12.60 15.10 17.70 20.20 22.70 25.20 27.70 30.30 37.80 6.30 7.90 9.50 12.60 15.80 18.90 22.10 25.20 28.40 31.50 34.70 37.80 47.30 9.50 11.40 15.10 18.90 22.70 26.50 30.30 34.10 37.80 41.60 45.40 56.80 75.70 13.20 17.70 22.10 26.50 30.90 35.30 39.70 44.10 48.60 53.00 66.20 88.30 20.20 25.20 30.30 35.30 40.40 45.40 50.50 55.50 60.50 75.70 100.90 mm Dimensions (OD) inches 1.6 2 2.5 3 3.5 4 Wall thickness (mm) Product size range and weight (kg/m) Grade 304 stainless steel rectangular tube – Specifications refer p1-2. Finish: polished. Setical Weights (kg) Rectangular hollow Dimensions mm inches Dimensions (mm) 25.40 x 12.70 31.75 x 12.70 38.10 x 25.40 50.80 x 25.40 50.80 x 38.10 63.50 x 38.10 76.20 x 25.40 76.20 x 38.10 76.20 x 50.80 101.6 x 50.80 152.4 x 76.20 152.4 x 101.6 203.2 x 101.6 1 x 1 /2 11 /4 x 1 /2 11 /2 x 1 2 x 1 2 x 11 /2 21 /2 x 11 /2 3 x 1 3 x 11 /2 3 x 2 4 x 2 6 x 3 6 x 4 8 x 4 0.9 0.54 0.60 1.2 0.72 0.79 1.00 1.41 1.64 1.6 0.94 1.04 1.60 1.85 2.18 2.52 2.66 2.99 2 1.28 2.02 2.34 2.70 3.14 3.39 3.67 3.80 4.60 Wall thickness (mm) Wall thickness (mm) 40 x 25 50 x 25 50 x 40 60 x 40 80 x 40 80 x 50 100 x 50 150 x 80 150 x 100 200 x 100 3 2.85 3.46 4.12 4.65 5.43 5.93 6.95 11.25 12.26 14.06 4 5.96 7.22 8.50 9.09 15.05 16.35 18.62 5 8.90 10.63 11.24 18.80 20.40 22.40 Rectangular tube Product size range and weight (kg/m) ATLAS STEELS – PRODUCT REFERENCE MANUAL SECTION 5: STAINLESS STEEL TUBE AND FITTINGS 9 S5
  • 28.
    www.atlassteels.com.auPrinted July 2010 Tees– Two common processes of manufacturing are welded or pulled tees. To maintain product quality and consistency welded tees are stocked as opposed to pulled tees. Tees are stocked in two forms; equal or reducing. An equal tee has all three branches of the tee equal in diameter. A reducing tee has a reduced diameter of tube on the branch section of the tee. As tube fittings are often used in the food industry and hygiene is important many of these fittings are stocked in a polished finish. Tube fittings Complementing our stock of round tube is a range of tube fittings. The more common tube fittings include bends, tees, reducing tees, eccentric and concentric reducers, BSM unions and tube clamps. Tube bends – Bends are generally stocked as 45, 90 or 180 degree. Three common manufacturing processes are pulled bends (cold drawn bend), pressed bends and lobster back bends. The process of manufacturing often relates to the diameter of the tube and the thickness of material used. Up to and including 152.4mm the bends are generally pulled, by far the most commonly supplied bends. Pressed bends can be from 101.6 to 305mm OD. Lobster back bends are generally supplied in diameters 101.6mm and above and these bends are used generally to suit spiral welded tube. To maintain a level of quality and consistency Atlas stocks pulled bends with an extended leg. The importance of this style of bend ensures each end of the bend is finished off true and accurate. The extended leg gives the ability to maintain the original circularity of the tube and a precise 45 or 90 degree radius measured from across the end face of the bends. ATLAS STEELS – PRODUCT REFERENCE MANUAL SECTION 5: STAINLESS STEEL TUBE AND FITTINGS 10 S5 45 degree 90 degree Equal tee Reducing tee 180 degree
  • 29.
    www.atlassteels.com.auPrinted July 2010 Stainlesssteel butt welding tube fittings Commonly stocked as 304 and 316. Finish: polished or unpolished. Dimensions OD Bends 45 degree 9.52 12.70 19.05 25.40 31.75 38.10 50.80 63.50 76.20 101.6 127.0 152.4 203.2 254.0 3 /8 1 /2 3 /4 1 11 /4 11 /2 5 21 /2 3 4 5 6 8 10 0.01 0.01 0.02 0.03 0.05 0.07 0.12 0.18 0.27 0.48 0.75 1.09 1.94 2.90 0.01 0.01 0.02 0.04 0.06 0.08 0.15 0.23 0.33 0.60 0.94 1.36 2.42 3.49 0.01 0.01 0.02 0.04 0.06 0.08 0.15 0.23 0.34 0.60 0.95 1.36 2.42 3.50 Product size range and weight (kg) Wall thickness (mm) 1.6 2 1.6mm inches 0.01 0.01 0.03 0.04 0.07 0.10 0.18 0.29 0.42 0.75 1.17 1.7 3.02 4.50 0.01 0.01 0.03 0.05 0.08 0.11 0.20 0.31 0.45 0.80 1.26 1.81 3.23 4.70 0.01 0.01 0.03 0.06 0.09 0.13 0.24 0.38 0.56 1.00 1.57 2.26 4.03 5.05 0.03 0.05 0.08 0.13 0.20 0.30 0.50 0.80 1.10 1.60 1.80 2.80 3.50 4.30 0.04 0.05 0.09 0.15 0.25 0.38 0.65 1.10 1.50 2.30 3.80 5.40 8.40 9.90 Wall thickness (mm) Wall thickness (mm) Wall thickness (mm) 2 1.6 2 1.6 2 Bends 90 degree Bends 180 degree Equal tee Usual stock range is 1.6mm wall thickness up to 127mm diameter, and 2.0mm wall thickness for large sizes. ATLAS STEELS – PRODUCT REFERENCE MANUAL SECTION 5: STAINLESS STEEL TUBE AND FITTINGS 11 S5
  • 30.
    www.atlassteels.com.auPrinted July 2010 Stainlesssteel reducing tube fittings Commonly stocked as 316. Finish: polished. Dimensions OD Con reducer Ecc reducer Reducing tees 19.05 25.40 25.40 31.75 31.75 38.10 38.10 38.10 38.10 50.80 50.80 50.80 50.80 50.80 63.50 63.50 63.50 76.20 76.20 76.20 12.70 12.70 19.05 12.70 25.40 12.70 19.05 25.40 31.75 12.70 19.05 25.40 31.75 38.10 25.40 38.10 50.80 25.40 31.75 38.10 0.02 0.04 0.04 0.05 0.05 0.05 0.05 0.05 0.05 0.10 0.10 0.10 0.10 0.10 0.10 0.10 0.10 0.25 0.25 0.25 0.02 0.04 0.04 0.05 0.05 0.05 0.05 0.05 0.05 0.10 0.10 0.10 0.10 0.10 0.10 0.10 0.10 0.25 0.25 0.25 0.08 0.13 0.13 0.20 0.20 0.30 0.30 0.30 0.30 0.50 0.50 0.50 0.50 0.50 0.80 0.80 0.80 1.10 1.10 1.10 Wall thickness (mm) 1.6 1.6 1.6mm mm Dimensions OD Con reducer Ecc reducer Reducing tees 76.20 76.20 101.6 101.6 101.6 101.6 101.6 127.0 127.0 127.0 127.0 152.4 152.4 152.4 152.4 152.4 203.2 203.2 203.2 50.80 63.50 25.40 38.10 50.80 63.50 76.20 50.80 63.50 76.20 101.6 50.80 63.50 76.20 101.6 127.0 101.6 127.0 152.4 0.25 0.25 0.30 0.30 0.30 0.30 0.30 0.60 0.60 0.60 0.60 0.70 0.70 0.70 0.70 0.70 1.60 1.60 1.60 0.25 0.25 0.30 0.30 0.30 0.30 0.30 0.60 0.60 0.60 0.60 0.70 0.70 0.70 0.70 0.70 1.60 1.60 1.60 1.10 1.10 1.60 1.60 1.60 1.60 1.60 1.80 1.80 1.80 1.80 2.80 2.80 2.80 2.80 2.80 3.50 3.50 3.50 Wall thickness (mm) 1.6 1.6 1.6mm mm Stainless steel plain tube clamps Stainless steel feet and plastic inserts Plastic inserts to suit square tube 25.40, 31.75, 38.10 – Stainless steel feet machine adjust tread with base 50mm or 63.5mm. (inches) 1 11 /4 11 /2 2 21 /2 3 31 /2 4 5 6 8 (mm) 25.40 31.75 38.10 50.80 63.50 76.20 88.90 101.6 127.0 152.4 203.2 Product size range and weight (kg) ATLAS STEELS – PRODUCT REFERENCE MANUAL SECTION 5: STAINLESS STEEL TUBE AND FITTINGS 12 S5 Con reducer Ecc reducer Interlocking clamp Foot 25 x 50mm Foot 65mm dia.
  • 31.
    www.atlassteels.com.auPrinted July 2010 RJT(Ring Joint Type) – often referred to as a standard union comprises an ‘O’ ring style gasket. This leaves a small crevice internally where the liner and male part of the union overlap, this is not suitable for permanent CIP. CIP (Australian style) – developed from a RJT union, features a gasket giving the desirable characteristics for CIP installation. The gasket fills the crevice between the liner and male part of the union. Note: Temperature rating of EPDM “E” gasket material is -51ºC to 148ºC. CIPFF – the FF stands for ‘Flat Face’ and refers to a BSM modified union supporting CIP installations. The gasket is moulded completely filling the crevice between the liner and male part and allows a small lip to give a flush finish on the ID of the fitting. The liner and male parts of this union have been modified creating a flat face style sealed with a flat face gasket. A flat faced liner and male part used in a CIPFF union are shaped differently to that used in an RJT or CIP union. BSM unions British Standard Milk (BSM) stainless steel unions were designed specifically for tube installation in the dairy industry, but they are now commonly used in food and beverage processing and the pharmaceutical industries where crevice-free hygienic conditions are required. A commonly used term is ‘CIP’ which comes from the phrase Clean In Place. Liner Gasket Male Part Nut Liner Gasket Male Part Nut Liner Gasket Male Part Nut ATLAS STEELS – PRODUCT REFERENCE MANUAL SECTION 5: STAINLESS STEEL TUBE AND FITTINGS 13 S5
  • 32.
    www.atlassteels.com.auPrinted July 2010 BSMunions A range of spanners and valves (ball and butterfly) is also available to match nominal tube dimensions. Union (complete) RJT, CIP and CIPFF (mm) 25.40 38.10 50.80 63.50 76.20 101.6 152.4 1 11 /2 2 21 /2 3 4 6 0.41 0.45 0.61 0.71 1.01 1.41 1.71 (inches) Weight (kg) Liners – Grade 316 RJT, CIP and CIPFF (mm) 25.40 38.10 50.80 63.50 76.20 101.6 152.4 1 11 /2 2 21 /2 3 4 6 0.10 0.10 0.15 0.20 0.30 0.40 0.50 (inches) Weight (kg) Male parts – Grade 316 RJT, CIP and CIPFF (mm) 25.40 38.10 50.80 63.50 76.20 101.6 152.4 1 11 /2 2 21 /2 3 4 6 0.10 0.10 0.15 0.20 0.30 0.40 0.50 (inches) Weight (kg) Gaskets – EPDM rubber – RJT, CIP and CIPFF (mm) 25.40 38.10 50.80 63.50 76.20 101.6 152.4 1 11 /2 2 21 /2 3 4 6 0.01 0.01 0.01 0.01 0.01 0.01 0.01 (inches) Weight (kg) Blank caps – Grade 316 (mm) 25.40 38.10 50.80 63.50 76.20 101.6 152.4 1 11 /2 2 21 /2 3 4 6 0.10 0.10 0.20 0.25 0.30 0.40 0.60 (inches) Weight (kg) Blank nuts – Grade 304 (mm) 25.40 38.10 50.80 63.50 76.20 101.6 152.4 1 11 /2 2 21 /2 3 4 6 0.20 0.20 0.30 0.30 0.40 0.60 0.70 (inches) Weight (kg) Hex nut – Grade 304 (mm) 25.40 38.10 50.80 63.50 76.20 101.6 152.4 1 11 /2 2 21 /2 3 4 6 0.20 0.20 0.30 0.30 0.40 0.60 0.70 (inches) Weight (kg) ATLAS STEELS – PRODUCT REFERENCE MANUAL SECTION 5: STAINLESS STEEL TUBE AND FITTINGS 14 S5
  • 33.
    www.atlassteels.com.auPrinted July 2010 Tri-clampUnions Complete (mm) 25.40 38.10 50.80 63.50 76.20 101.6 152.4 1 11 /2 2 21 /2 3 4 6 0.4 0.4 0.7 1.1 1.1 1.5 2.4 (inches) Weight (kg) Tri-clamp Ferrule – 316 (mm) 25.40 38.10 50.80 63.50 76.20 101.6 152.4 1 11 /2 2 21 /2 3 4 6 0.1 0.1 0.2 0.3 0.3 0.4 0.7 (inches) Weight (kg) Tri-clamp Gaskets – EPDM rubber (mm) 25.40 38.10 50.80 63.50 76.20 101.6 152.4 1 11 /2 2 21 /2 3 4 6 0.01 0.01 0.01 0.01 0.01 0.01 0.01 (inches) Weight (kg) Tri-clamp Clamp – 316 (mm) 25.40 38.10 50.80 63.50 76.20 101.6 152.4 1 11 /2 2 21 /2 3 4 6 0.2 0.2 0.3 0.5 0.5 0.7 1.0 (inches) Weight (kg) Tri-clamp Cap – 316 (mm) 25.40 38.10 50.80 63.50 76.20 101.6 1 11 /2 2 21 /2 3 4 0.1 0.1 0.2 0.25 0.3 0.40 (inches) Weight (kg) A tri-clamp is used to eliminate the need for a threaded joining system, employing a hinged clamp instead. The joint is common in CIP installation where the seal fills the crevice completely. A range of spanners and valves (ball and butterfly) is also available to match nominal tube dimensions. Tri-clamp stainless steel tube fittings Note: Temperature rating of EPDM “E” gasket material is -51ºC to 148ºC. ATLAS STEELS – PRODUCT REFERENCE MANUAL SECTION 5: STAINLESS STEEL TUBE AND FITTINGS 15 S5 Ferrule union
  • 34.
  • 35.
  • 37.
    STAINLESS STEELS PROPERTIES – HOWTO WELD THEM WHERE TO USE THEM A description of the physical and mechanical properties of a variety of commercial stainless steels. Recommendations on the applications of each type and how to arc weld each including filler materials. By Damian Kotecki, PhD Technical Director, Stainless and High Alloy Product Development and Frank Armao Senior Application Engineer Copyright © 2003 by The Lincoln Electric Company All Rights Reserved TABLE OF CONTENTS 1.0 Introduction ........................ 2 2.0 Types of Stainless Steels... 2 2.1 Ferrite Promoters 2.2 Austenite Promoters 2.3 Neutral Effect 3.0 Weldability of Stainless Steels ....................................2 3.1 Ferritic Stainless Steels 3.2 Martensitic Stainless Steels 3.3 Austenitic Stainless Steels 3.3.1 Sensitization 3.3.2 Hot Cracking 3.4 Precipitation Hardening Stainless Steels 3.5 Duplex Stainless Steels 4.0 Physical Properties .......... 10 5.0 Mechanical Properties ..... 10 6.0 Selection of a Stainless Steel....................................12 7.0 Design for Welding Stainless Steels..................14 8.0 Selection of Filler Metals ...14 9.0 Selection of a Welding Process...............................18 9.1 Shielded Metal Arc Welding 9.2 Submerged Arc Welding 9.3 Gas Metal Arc Welding 9.4 Flux Cored Arc Welding 9.5 Gas Tungsten Arc Welding 10.0 Procedures for Welding Stainless Steels..................21 10.1 Welding with the Shielded Metal Arc Process 10.2 Welding with the Submerged Arc Process 10.3 Welding with the Gas Metal Arc Process 10.4 Welding with the Gas Tungsten Arc Process Sources of Additional Information Safety in Welding
  • 38.
    2 WELDING OF STAINLESSSTEELS 1.0 INTRODUCTION Stainless steels are defined as iron base alloys which contain at least 10.5% chromium. The thin but dense chromium oxide film which forms on the surface of a stainless steel provides corrosion resistance and prevents further oxidation. There are five types of stainless steels depending on the other alloying additions present, and they range from fully austenitic to fully ferritic. 2.0 TYPES OF STAINLESS STEELS Austenitic stainless steels include the 200 and 300 series of which type 304 is the most common. The primary alloying additions are chromium and nickel. Ferritic stainless steels are non-hardenable Fe-Cr alloys. Types 405, 409, 430, 422 and 446 are representative of this group. Martensitic stainless steels are similar in composition to the ferritic group but contain higher carbon and lower chromium to permit hardening by heat treatment. Types 403, 410, 416 and 420 are representative of this group. Duplex stainless steels are supplied with a microstructure of approximately equal amounts of ferrite and austenite. They contain roughly 24% chromium and 5% nickel. Their numbering system is not included in the 200, 300 or 400 groups. Precipitation hardening stainless steels contain alloying additions such as aluminum which allow them to be hardened by a solution and aging heat treatment. They are further classified into sub groups as martensitic, semiaustenitic and austenitic precipitation hardening stainless steels. They are identified as the 600-series of stainless steels (e.g., 630, 631, 660). The alloying elements which appear in stainless steels are classed as ferrite promoters and austenite promoters and are listed below. 2.1 FERRITE PROMOTERS Chromium – provides basic corrosion resistance. Molybdenum – provides high temperature strength and increases corrosion resistance. Niobium (Columbium), Titanium – strong carbide formers. 2.2 AUSTENITE PROMOTERS Nickel – provides high temperature strength and ductility. Carbon – carbide former, strengthener. Nitrogen – increases strength, reduces toughness. 2.3 NEUTRAL EFFECT • Regarding Austenite & Ferrite Manganese – sulfide former Silicon – wetting agent Sulfur and Selenium – improve machinability, cause hot cracking in welds. 3.0 WELDABILITY OF STAINLESS STEELS Most stainless steels are considered to have good weldability and may be welded by several welding processes including the arc welding processes, resistance welding, electron and laser beam welding, friction welding and brazing. For any of these processes, joint surfaces and any filler metal must be clean. The coefficient of thermal expansion for the austenitic types is 50% greater than that of carbon steel and this must be considered to minimize distortion. The low thermal and electrical conductivity of austenitic stainless steel is generally helpful in welding. Less welding heat is required to make a weld because the heat is not conducted away from a joint as rapidly as in carbon steel. In resistance welding, lower current can be used because resistivity is higher. Stainless steels which require special welding procedures are discussed in later sections. 3.1 FERRITIC STAINLESS STEELS The ferritic stainless steels contain 10.5 to 30% Cr, up to 0.20% C and sometimes ferrite promoters Al, Nb (Cb), Ti and Mo. They are ferritic at all temperatures, do not transform to austenite and therefore, are not hardenable by heat treatment. This group includes the more common types 405, 409, 430, 442 and 446. Table I lists the nominal composition
  • 39.
    UNS Composition -Percent * Type Number C Mn Si Cr Ni P S Other 405 S40500 0.08 1.00 1.00 11.5-14.5 0.04 0.03 0.10-0.30 Al 409 S40900 0.08 1.00 1.00 10.5-11.75 0.045 0.045 6 x %C min. TI 429 S42900 0.12 1.00 1.00 14.0-16.0 0.04 0.03 430 S43000 0.12 1.00 1.00 16.0-18.0 0.04 0.03 430F** S43020 0.12 1.25 1.00 16.0-18.0 0.06 0.15 min. 0.06 Mo 430FSe** S43023 0.12 1.25 1.00 16.0-18.0 0.06 0.06 0.15 min. Se 430Ti S43036 0.10 1.00 1.00 16.0-19.5 0.75 0.04 0.03 5 x %C - Ti min. 434 S43400 0.12 1.00 1.00 16.0-18.0 0.04 0.03 0.75-1.25 Mo 436 S43600 0.12 1.00 1.00 16.0-18.0 0.04 0.03 0.75-1.25 Mo; 5 x %C min. Nb(Cb) + Ta 442 S44200 0.20 1.00 1.00 18.0-23.0 0.04 0.03 444 S44400 0.025 1.00 1.00 17.5-19.5 1.00 0.04 0.03 1.75-2.5 Mo, 0.035 N 0.2 + 4 (%C + %N); (Ti +Nb(Cb) ) 446 S44600 0.20 1.50 1.00 23.0-27.0 0.04 0.03 0.25 N 18-2FM** S18200 0.08 2.50 1.00 17.5-19.5 0.04 0.15 min. 18SR 0.04 0.3 1.00 18.0 2.0 Al; 0.4 Ti 26-1 S44625 0.01 0.40 0.40 25.0-27.5 0.50 0.02 0.02 0.75-1.5 Mo; 0.015N; (E-Brite) 0.2 Cu; 0.5 (Ni+Cu) 26-1Ti S44626 0.06 0.75 0.75 25.0-27.0 0.5 0.04 0.02 0.75-1.5 Mo; 0.04 N; 0.2 Cu; 0.2-1.0 Ti 29-4 S44700 0.01 0.30 0.20 28.0-30.0 0.15 0.025 0.02 3.5-4.2 Mo 29-4-2 S44800 0.01 0.30 0.20 28.0-30.0 2.0-2.5 0.025 0.02 3.5-4.2 Mo Monit S44635 0.25 1.00 0.75 24.5-26.0 3.5-4.5 0.04 0.03 3.5-4.5 Mo; 0.3-0.6 (Ti + Nb(Cb) ) Sea-cure/ S44660 0.025 1.00 0.75 25.0-27.0 1.5-3.5 0.04 0.03 2.5-3.5 Mo; Sc-1 0.2 + 4 (%C + %N) (Ti + Nb(Cb) ) of a number of standard and several non-standard ferritic stainless steels. They are characterized by weld and HAZ grain growth which can result in low toughness of welds. To weld the ferritic stainless steels, filler metals should be used which match or exceed the Cr level of the base alloy. Type 409 is available as metal cored wire and Type 430 is available in all forms. Austenitic Types 309 and 312 may be used for dissimilar joints. To minimize grain growth, weld heat input should be minimized, Preheat should be limited to 300-450°F and used only for the higher carbon ferritic stainless steels (e.g., 430, 434, 442 and 446). Many of the highly alloyed ferritic stainless steels are only available in sheet and tube forms and are usually welded by GTA without filler metal. 3.2 MARTENSITIC STAINLESS STEELS The martensitic stainless steels contain 11 to 18% Cr, up to 1.20% C and small amounts of Mn and Ni and, sometimes, Mo. These steels will transform to austenite on heating and, therefore, can be hardened by formation of martensite on cooling. This group includes Types 403, 410, 414, 416, 420, 422, 431 and 440. Both standard and non-standard martensitic stainless steels are listed in Table II. They have a tendency toward weld cracking on cooling when hard brittle martensite is formed. Chromium and carbon content of the filler metal should generally match these elements in the base metal. Type 410 filler is available as covered electrode, solid wire and cored wire and can be used to weld types 402, 410, 414 and 420 steels. Type 410NiMo filler metal can also be used. When it is necessary to match the carbon in Type 420 steel, Type 420 filler, which is available as solid wire and cored wire, should be used. Types 308, 309 and 310 austenitic filler metals can be used to weld the martensitic steels to themselves or to other steels where good as- deposited toughness is required. Preheating and interpass temperature in the 400 to 600°F (204 to 316°C) range is recommended for most 3 *Single values are maximum values. (From ASM Metals Handbook, Ninth Edition, Volume 3) TABLE I — Nominal Compositions of Ferritic Stainless Steels **These grades are generally considered to be unweldable.
  • 40.
    martensitic stainless steels.Steels with over 0.20% C often require a post weld heat treatment to soften and toughen the weld. 3.3 AUSTENITIC STAINLESS STEEL The austenitic stainless steels contain 16-26% Cr, 8-24% Ni + Mn, up to 0.40% C and small amounts of a few other elements such as Mo, Ti, Nb (Cb) and Ta. The balance between the Cr and Ni + Mn is normally adjusted to provide a microstructure of 90-100% austenite. These alloys are characterized by good strength and high toughness over a wide temperature range and oxidation resistance to over 1000°F (538°C). This group includes Types 302, 304, 310, 316, 321 and 347. Nominal composition of these and other austenitic stainless steels are listed in Table III. Filler metals for these alloys should generally match the base metal but for most alloys, provide a microstructure with some ferrite to avoid hot cracking as will be discussed further. To achieve this, Type 308 is used for Type 302 and 304 and Type 347 for Type 321. The others should be welded with matching filler. Type 347 can also be welded with Type 308H filler. These filler materials are available as coated electrodes, solid bare wire and cored wire. Type 321 is available on a limited basis as solid and cored wire. Two problems are associated with welds in the austenitic stainless steels: 1) sensitization of the weld heat affected zone, and 2) hot cracking of weld metal. 3.3.1 SENSITIZATION: Sensitization leads to intergranular corrosion in the heat affected zone as shown in Figure 1. Sensitization is caused by chromium carbide formation and precipitation at grain boundaries in the heat affected zone when heated in the 800 to 1600°F (427 to 871°C) temperature range. Since most carbon is found near grain boundaries, chromium carbide formation removes some chromium from solution near the grain boundaries, thereby reducing the corrosion resistance of these local areas. This problem can be remedied by using low carbon base material and filler material to reduce the amount of carbon available to combine with chromium. Welds should be made without preheat and with minimum heat input to shorten the time in the sensitization temperature range. The degree of carbide precipitation increases with: 1. Higher carbon content (for example, because 301 and 302 grades have a maximum carbon content of 0.15% they are more susceptible to carbon precipitation than grade 304 which has a maximum carbon content of only 0.08%). 2. Time at the critical mid-range temperatures – a few seconds at 1200°F (649°C) can do more damage than several minutes at 850°F (454°C) or 1450°F (788°C). Welding naturally produces a temperature gradient in the steel. It ranges from melting temperature at the weld to room temperature some 4 UNS Composition - Percent * Type Number C Mn Si Cr Ni P S Other 403 S40300 0.15 1.00 0.50 11.5-13.0 0.04 0.03 410 S41000 0.15 1.00 1.00 11.5-13.0 0.04 0.03 410Cb S41040 0.18 1.00 1.00 11.5-13.5 0.04 0.03 0.05-0.3 Nb(Cb) 410S S41008 0.08 1.00 1.00 11.5-13.5 0.6 0.04 0.03 414 S41400 0.15 1.00 1.00 11.5-13.5 1.25-2.50 0.04 0.03 414L 0.06 0.50 0.15 12.5-13.0 2.5-3.0 0.04 0.03 0.5 Mo; 0.03 Al 416 S41600 0.15 1.25 1.00 12.0-14.0 0.04 0.03 0.6 Mo 416Se** S41623 0.15 1.25 1.00 12.0-14.0 0.06 0.06 0.15 min. Se 416 Plus X** S41610 0.15 1.5-2.5 1.00 12.0-14.0 0.06 0.15 min. 0.6 Mo 420 S42000 0.15 min. 1.00 1.00 12.0-14.0 0.04 0.03 420F** S42020 0.15 min. 1.25 1.00 12.0-14.0 0.06 0.15 min. 0.6 Mo 422 S42200 0.20-0.25 1.00 0.75 11.0-13.0 0.5-1.0 0.025 0.025 0.75-1.25 Mo; 0.75-1.25 W; 0.15-0.3 V 431 S43100 0.20 1.00 1.00 15.0-17.0 1.25-2.50 0.04 0.03 440A S44002 0.60-0.75 1.00 1.00 16.0-18.0 0.04 0.03 0.75 Mo 440B S44003 0.75-0.95 1.00 1.00 16.0-18.0 0.04 0.03 0.75 Mo 440C S44004 0.95-1.20 1.00 1.00 16.0-18.0 0.04 0.03 0.75 Mo *Single values are maximum values. (From ASM Metals Handbook, Ninth Edition, Volume 3) TABLE II — Nominal Compositions of Martensitic Stainless Steels **These grades are generally considered to be unweldable.
  • 41.
    5 distance from theweld. A narrow zone on each side of the weld remains in the sensitizing temperature range for sufficient time for precipitation to occur. If used in severely corrosive conditions, lines of damaging corrosion appear alongside each weld. Control of Carbide Precipitation The amount of carbide precipitation is reduced by promoting rapid cooling. Fortunately, the copper chill bars, skip welding and other techniques needed to control distortion in sheet metal (see pg 34) help reduce carbide precipitation. Annealing the weldment at 1900°F (1038°C) or higher, followed by water quench, eliminates carbide precipitation, but this is an expensive and often impractical procedure. Therefore, when weldments operate in severe corrosive applications or within the sensitizing temperature range, either ELC or stablilized grades are needed. Another remedy is to use stabilized stainless steel base metal and filler materials which contain elements that will react with carbon, leaving all the chromium in solution to provide corrosion resistance. Type 321 con- tains titanium and Type 347 contains niobium (columbium) and tantalum, all of which are stronger carbide formers than chromium. ELC – Extra Low Carbon – Grades (304L, 308L) The 0.04% maximum carbon content of ELC grades helps eliminate damaging carbide precipitation caused by welding. These grades are most often used for weldments which operate in severe corrosive conditions at temperatures under 800°F (427°C). ELC steels are generally welded with the ELC electrode, AWS E308L-XX. Although the stabilized electrodes AWS E347-XX produce welds of equal resistance to carbide precipitation and similar mechanical properties, the ELC electrode welds tend to be less crack sensitive on heavy sections and have better low temperature notch toughness. The low carbon content in ELC grades leaves more chromium to provide resistance to intergranular corrosion. Stabilized Grades (321, 347, 348) Stabilized grades contain small amounts of titanium (321), niobium (columbium) (347), or a combination of niobium and tantalum (347, 348). These elements have a stronger affinity for carbon then does chromium, so they combine with the carbon leaving the chromium to provide corrosion resistance. These grades are most often used in severe corrosive conditions when service temperatures reach the sensitizing range. They are welded with the niobium stabilized electrodes, AWS E347-XX. Type 321 electrodes are not generally made because titanium is lost in the arc. AWS E347-XX is usually quite satisfactory for joining type 321 base metal. Molybdenum Grades (316, 316L, 317, 317L, D319) Molybdenum in stainless steel increases the localized corrosion resistance to many chemicals. These steels are particularly effective in combatting pitting corrosion. Their most frequent use is in industrial FIGURE 1
  • 42.
    *Single values aremaximum values. (From ASM Metals Handbook, Ninth Edition, Volume 3) UNS Composition - Percent * Type Number C Mn Si Cr Ni P S Other 201 S20100 0.15 5.5-7.5 1.00 16.0-18.0 3.5-5.5 0.06 0.03 0.25 N 202 S20200 0.15 7.5-10.0 1.00 17.0-19.0 4.0-6.0 0.06 0.03 0.25 N 205 S20500 0.12-0.25 14.0-15.5 1.00 16.5-18.0 1.0-1.75 0.06 0.03 0.32-0.40 N 216 S21600 0.08 7.5-9.0 1.00 17.5-22.0 5.0-7.0 0.045 0.03 2.0-3.0 Mo; 0.25-0.5 N 301 S30100 0.15 2.00 1.00 16.0-18.0 6.0-8.0 0.045 0.03 302 S30200 0.15 2.00 1.00 17.0-19.0 8.0-10.0 0.045 0.03 302B S30215 0.15 2.00 2.0-3.0 17.0-19.0 8.0-10.0 0.045 0.03 303** S30300 0.15 2.00 1.00 17.0-19.0 8.0-10.0 0.20 0.15 min. 0.6 Mo 303Se** S30323 0.15 2.00 1.00 17.0-19.0 8.0-10.0 0.20 0.06 0.15 min. Se 304 S30400 0.08 2.00 1.00 18.0-20.0 8.0-10.5 0.045 0.03 304H S30409 0.04-0.10 2.00 1.00 18.0-20.0 8.0-10.5 0.045 0.03 304L S30403 0.03 2.00 1.00 18.0-20.0 8.0-12.0 0.045 0.03 304LN S30453 0.03 2.00 1.00 18.0-20.0 8.0-10.5 0.045 0.03 0.10-0.15 N S30430 S30430 0.08 2.00 1.00 17.0-19.0 8.0-10.0 0.045 0.03 3.0-4.0 Cu 304N S30451 0.08 2.00 1.00 18.0-20.0 8.0-10.5 0.045 0.03 0.10-0.16 N 304HN S30452 0.04-0.10 2.00 1.00 18.0-20.0 8.0-10.5 0.045 0.03 0.10-0.16 N 305 S30500 0.12 2.00 1.00 17.0-19.0 10.5-13.0 0.045 0.03 308 S30800 0.08 2.00 1.00 19.0-21.0 10.0-12.0 0.045 0.03 308L 0.03 2.00 1.00 19.0-21.0 10.0-12.0 0.045 0.03 309 S30900 0.20 2.00 1.00 22.0-24.0 12.0-15.0 0.045 0.03 309S S30908 0.08 2.00 1.00 22.0-24.0 12.0-15.0 0.045 0.03 309S Cb S30940 0.08 2.00 1.00 22.0-24.0 12.0-15.0 0.045 0.03 8 x %C - Nb(Cb) 309 Cb + Ta 0.08 2.00 1.00 22.0-24.0 12.0-15.0 0.045 0.03 8 x %C (Nb(Cb) + Ta) 310 S31000 0.25 2.00 1.50 24.0-26.0 19.0-22.0 0.045 0.03 310S S31008 0.08 2.00 1.50 24.0-26.0 19.0-22.0 0.045 0.03 312 0.15 2.00 1.00 30.0 nom. 9.0 nom. 0.045 0.03 254SMo S31254 0.020 1.00 0.80 19.5-20.5 17.50-18.5 0.03 0.010 6.00-6.50Mo; 0.18-0.22N; Cu=0.5-1.00 314 S31400 0.25 2.00 1.5-3.0 23.0-26.0 19.0-22.0 0.045 0.03 316 S31600 0.08 2.00 1.00 16.0-18.0 10.0-14.0 0.045 0.03 2.0-3.0 Mo 316F** S31620 0.08 2.00 1.00 16.0-18.0 10.0-14.0 0.20 0.10 min. 1.75-2.5 Mo 316H S31609 0.04-0.10 2.00 1.00 16.0-18.0 10.0-14.0 0.045 0.03 2.0-3.0 Mo 316L S31603 0.03 2.00 1.00 16.0-18.0 10.0-14.0 0.045 0.03 2.0-3.0 Mo 316LN S31653 0.03 2.00 1.00 16.0-18.0 10.0-14.0 0.045 0.03 2.0-3.0 Mo; 0.10-0.30 N 316N S31651 0.08 2.00 1.00 16.0-18.0 10.0-14.0 0.045 0.03 2.0-3.0 Mo; 0.10-0.16 N 317 S31700 0.08 2.00 1.00 18.0-20.0 11.0-15.0 0.045 0.03 3.0-4.0 Mo 317L S31703 0.03 2.00 1.00 18.0-20.0 11.0-15.0 0.045 0.03 3.0-4.0 Mo 317M S31725 0.03 2.00 1.00 18.0-20.0 12.0-16.0 0.045 0.03 4.0-5.0 Mo 321 S32100 0.08 2.00 1.00 17.0-19.0 9.0-12.0 0.045 0.03 5 x %C min. Ti 321H S32109 0.04-0.10 2.00 1.00 17.0-19.0 9.0-12.0 0.045 0.03 5 x %C min. Ti 329 S32900 0.10 2.00 1.00 25.0-30.0 3.0-6.0 0.045 0.03 1.0-2.0 Mo 330 N08330 0.08 2.00 0.75-1.5 17.0-20.0 34.0-37.0 0.04 0.03 AL6-XN N80367 0.030 2.00 1.00 20.0-22.0 23.5-25.5 0.04 0.03 6.00-7.00Mo; 0.18-0.25N; Cu=0.75 330HC 0.40 1.50 1.25 19.0 nom. 35.0 nom. 332 0.04 1.00 0.50 21.5 nom. 32.0 nom. 0.045 0.03 347 S34700 0.08 2.00 1.00 17.0-19.0 9.0-13.0 0.045 0.03 10 x %C min. Nb(Cb) +Ta 347H S34709 0.04-0.10 2.00 1.00 17.0-19.0 9.0-13.0 0.045 0.03 10 x %C min. Nb(Cb) + Ta 348 S34800 0.08 2.00 1.00 17.0-19.0 9.0-13.0 0.045 0.03 0.2 Cu; 10 x %C min. Nb(Cb) + Ta(c) 348H S34809 0.04-0.10 2.00 1.00 17.0-19.0 9.0-13.0 0.045 0.03 0.2 Cu; 10 x %C min. Nb(Cb) + Ta 384 S38400 0.08 2.00 1.00 15.0-17.0 17.0-19.0 0.045 0.03 Nitronic 32 S24100 0.10 12.0 0.50 18.0 1.6 0.35 N Nitronic 33 S24000 0.06 13.0 0.5 18.0 3.0 0.30 N Nitronic 40 S21900 0.08 8.0-10.0 1.00 18.0-20.0 5.0-7.0 0.06 0.03 0.15-0.40 N Nitronic 50 S20910 0.06 4.0-6.0 1.00 20.5-23.5 11.5-13.5 0.04 0.03 1.5-3.0 Mo; 0.2-0.4 N; 0.1-0.3 Cb; 0.1-0.3 V Nitronic 60 S21800 0.10 7.0-9.0 3.5-4.5 16.0-18.0 8.0-9.0 0.04 0.03 1.5-3.0 Mo; 0.2-0.4 N; TABLE III — Nominal Compositions of Austenitic Stainless Steels **These grades are generally considered to be unweldable. 6
  • 43.
    7 cracks will appearas the weld cools and shrinkage stresses develop. Hot cracking can be prevented by adjusting the composition of the base material and filler material to obtain a microstructure with a small amount of ferrite in the austenite matrix. The ferrite provides ferrite- austenite grain boundaries which are able to control the sulfur and phosphorous compounds so they do not permit hot cracking. This problem could be avoided by reducing the S and P to very low amounts, but this would increase significantly the cost of making the steel. Normally a ferrite level of 4 FN minimum is recommended to avoid hot cracking. Ferrite is best determined by measurement with a magnetic instrument calibrated to AWS A4.2 or ISO 8249. It can also be estimated from the composition of the base material and filler material with the use of any of several consti- tution diagrams. The oldest of these is the 1948 Schaeffler Diagram. The Cr equivalent (% Cr + % Mo + 1.5 x % Si + 0.5 x % Cb) is plotted on E310-XX welds on heavy plate tend to be more crack sensitive than E309-XX weld metals. Free Machining Grades (303, 303Se) Production welding of these grades is not recommended because the sulfur or selenium and phosphorus cause severe porosity and hot short cracking. If welding is necessary, special E312- XX or E309-XX electrodes are recommended because their high ferrite reduces cracking tendencies. Use techniques that reduce admixture of base metal into the weld metal and produce convex bead shapes. 3.3.2 HOT CRACKING: Hot cracking is caused by low melting materials such as metallic compounds of sulfur and phosphorous which tend to penetrate grain boundaries. When these compounds are present in the weld or heat affected zone, they will penetrate grain boundaries and processing equipment. 316 and 316L are welded with AWS E316L- XX electrodes. 316L and 317L are ELC grades that must be welded with ELC type electrodes to maintain resistance to carbide precipitation. 317 and 317L are generally welded with E317 or E317L electrodes respectively. They can be welded with AWS E316-XX electrode, but the welds are slightly lower in molybdenum content than the base metal with a corresponding lower corrosion resistance. When hot oxidizing acids are encountered in service, E316, E316L, E317 or E317L welds may have poor corrosion resistance in the as-welded condition. In such cases, E309 or E309Cb electrodes may be better. As an alternative, the following heat treatment will restore corrosion resistance to the weld: 1. For 316 or 317 – full anneal at 1950-2050°F (1066-1121°C). 2. For 316L and 317L – stress relieve at 1600°F (871°C). High Temperature Grades (302B, 304H, 309, 309S, 310, 310S) These high alloy grades maintain strength at high temperatures and have good scaling resistance. They are primarily used in industrial equipment at high service temperatures – sometimes over 2000°F (1093°C). AWS E310-XX electrodes are needed to match the high temperature properties and scaling resistance of grades 310 and 310S. 302B and 309 grades are generally welded with E309-XX electrodes. 304H is generally welded with E308H-XX electrodes. E310-XX electrodes can be used on light plate. Creq = Cr + Mo + 0.7Cb Nieq=Ni+35C+20N+0.25Cu FIGURE 2 — New 1992 WRC diagram including solidification mode boundaries. (Updated from T.A. Siewert, C.N. McCowan and D.L. Olson – Welding Journal, December 1988 by D.J. Kotecki and T.A. Siewert - Welding Journal, May 1992.)
  • 44.
    8 the horizontal axisand the nickel equivalent (% Ni + 30 x % C + 0.5 x % Mn) on the vertical axis. Despite long use, the Schaeffler Diagram is now outdated because it does not consider nitrogen effects and because it has not proven possible to establish agreement among several measurers as to the ferrite percent in a given weld metal. An improvement on the Schaeffler Diagram is the 1973 WRC-DeLong Diagram, which can be used to estimate ferrite level. The main differences are that the DeLong Diagram includes nitrogen (N) in the Ni equivalent (% Ni + 30 x % C x 30 x % N + 0.5 x % Mn) and shows Ferrite Numbers in addition to “percent ferrite.” Ferrite Numbers at low levels may approximate “percent ferrite.” The most recent diagram, the WRC-1992 Diagram, Figure 2, is considered to be the most accurate predicting diagram at present. The WRC-1992 Diagram has replaced the WRC-DeLong Diagram in the ASME Code with publication of the 1994-95 Winter Addendum. Its Ni equivalent (% Ni + 35 x % C + 20 x % N + 0.25 Cu) and Cr equivalent (% Cr + % Mo + 0.7 x % Cb) differ from those of Schaeffler and WRC-DeLong. Ferrite Number may be estimated by drawing a horizontal line across the diagram from the nickel equivalent number and a vertical line from the chromium equivalent number. The Ferrite Number is indicated by the diagonal line which passes through the intersection of the horizontal and vertical lines. Predictions by the WRC-1992 and WRC-DeLong Diagrams for common grades like 308 are similar, but the WRC-1992 diagram generally is more accurate for higher alloy and less common grades like high manganese austenitic or duplex ferritic-austenitic stainless steels. Ferrite Number can be measured directly on weld deposits from the magnetic properties of the ferrite. Several instruments are available commercially, including the Magne Gage, the Severn Gage, the Inspector Gage and the Ferritescope which can be calibrated to AWS A4.2 or ISO 8249 and provide readings in Ferrite Number. The amount of ferrite normally should not be greater than necessary to prevent hot cracking with some margin of safety. The presence of ferrite can reduce corrosion resistance in certain media and excess ferrite can impair ductility and toughness. 3.4 PRECIPITATION HARDENING STAINLESS STEELS There are three categories of precipi- tation hardening stainless steels – martensitic, semiaustenitic and austenitic. The martensitic stainless steels can be hardened by quenching from the austenitizing temperature [around 1900°F (1038°C)] then aging between 900 to 1150°F (482 to 621°C). Since these steels contain less than 0.07% carbon, the marten- UNS Composition - Percent * Type Number C Mn Si Cr Ni P S Other Precipitation-Hardening Types PH 13-8 Mo S13800 0.05 0.10 0.10 12.25-13.25 7.5-8.5 0.01 0.008 2.0-2.5 Mo; 0.90-1.35 Al; 0.01 N 15-5 PH S15500 0.07 1.00 1.00 14.0-15.5 3.5-5.5 0.04 0.03 2.5-4.5 Cu; 0.15-0.45 Nb(Cb) + Ta 17-4 PH S17400 0.07 1.00 1.00 15.5-17.5 3.0-5.0 0.04 0.03 630 3.0-5.0 Cu; 0.15-0.45 Nb(Cb) + Ta 17-7 PH S17700 0.09 1.00 1.00 16.0-18.0 6.5-7.75 0.04 0.03 631 0.75-1.15 Al PH 15-7 Mo S15700 0.09 1.00 1.00 14.0-16.0 6.5-7.75 0.04 0.03 2.0-3.0 Mo; 0.75-1.5 Al 17-10 P 0.07 0.75 0.50 17.0 10.5 0.28 A286 S66286 0.08 2.00 1.00 13.5-16.0 24.0-27.0 0.040 0.030 660 1.0-1.5 Mo; 2 Ti; 0.3 V AM350 S35000 0.07-0.11 0.5-1.25 0.50 16.0-17.0 4.0-5.0 0.04 0.03 2.5-3.25 Mo; 0.07-0.13 N AM355 S35500 0.10-0.15 0.5-1.25 0.50 15.0-16.0 4.0-5.0 0.04 0.03 2.5-3.25 Mo AM363 0.04 0.15 0.05 11.0 4.0 0.25 Ti Custom 450 S45000 0.05 1.00 1.00 14.0-16.0 5.0-7.0 0.03 0.03 1.25-1.75 Cu; 0.5-1.0 Mo 8 x %C - Nb(Cb) Custom 455 S45500 0.05 0.50 0.50 11.0-12.5 7.5-9.5 0.04 0.03 0.5 Mo; 1.5-2.5 Cu; 0.8-1.4 Ti; 0.1-0.5 Nb(Cb) Stainless W S17600 0.08 1.00 1.00 16.0-17.5 6.0-7.5 0.04 0.03 0.4 Al; 0.4-1.2 Ti Duplex Types 2205 S32205 0.03 2.0 1.0 22.0 5.5 0.03 0.02 3.0 Mo; 0.18 N 2304 S32304 0.03 2.5 1.0 23.0 4.0 0.1 N 255 0.04 1.5 1.0 25.5 5.5 3.0 Mo; 0.17 N; 2.0 Cu NU744LN 0.067 1.7 0.44 21.6 4.9 2.4 Mo; 0.10 N; 0.2 Cu 2507 S32750 0.03 1.2 0.8 25 5.5 0.035 0.020 4 Mo; 0.28 N TABLE IV — Nominal Compositions of Precipitation Hardening and Duplex Stainless Steels *Single values are maximum values. (From ASM Metals Handbook, Ninth Edition, Volume 3) and ASTM A638 ASTM A GRADE
  • 45.
    9 site is notvery hard and the main hardening is obtained from the aging (precipitation) reaction. Examples of this group are 17-4PH, 15-5PH and PH13-8Mo. Nominal compositions of precipitation hardening stainless steels are listed in Table IV. The semiaustenitic stainless steels will not transform to martensite when cooled from the austenitizing temper- ature because the martensite transformation temperature is below room temperature. These steels must be given a conditioning treatment which consists of heating in the range of 1350 to 1750°F (732 to 954°C) to precipitate carbon and/or alloy elements as carbides or intermetallic compounds. This removes alloy elements from solution, thereby destabilizing the austenite, which raises the martensite transformation temperature so that a martensite structure will be obtained on cooling to room temperature. Aging the steel between 850 and 1100°F (454 to 593°C) will stress relieve and temper the martensite to increase toughness, ductility, hard- ness and corrosion resistance. Examples of this group are 17-7PH, PH 15-7 Mo and AM 350. The austenitic precipitation hardening stainless steels remain austenitic after quenching from the solutioning temperature even after substantial amounts of cold work. They are hardened only by the aging reaction. This would include solution treating between 1800 and 2050°F (982 to 1121°C), oil or water quenching and aging at 1300 to 1350°F (704 to 732°C) for up to 24 hours. Examples of these steels include A286 and 17-10P. If maximum strength is required in martensitic and semiaustenitic pre- cipitation hardening stainless steels, matching or nearly matching filler metal should be used and the com- ponent, before welding, should be in the annealed or solution annealed condition. Often, Type 630 filler metal, which is nearly identical with 17-4PH base metal, is used for martensitic and semiaustenitic PH stainlesses. After welding, a complete solution heat treatment plus an aging treatment is preferred. If the post weld solution treatment is not feasible, the components should be solution treated before welding then aged after welding. Thick sections of highly restrained parts are sometimes welded in the overaged condition. These would require a full heat treatment after welding to attain maximum strength. The austenitic precipitation hardening stainless steels are the most difficult to weld because of hot cracking. Welding should preferably be done with the parts in the solution treated condition, under minimum restraint and with minimum heat input. Nickel base alloy filler metals of the NiCrFe type or conventional austenitic stain- less steel type are often preferred. 3.5 DUPLEX STAINLESS STEELS Duplex Ferritic – Austenitic Stainless Steels Duplex stainless steels solidify as 100% ferrite, but about half of the ferrite transforms to austenite during cooling through temperatures above approx. 1900°F (1040°C). This behavior is accomplished by increasing Cr and decreasing Ni as compared to austenitic grades. Nitrogen is deliberately added to speed up the rate of austenite formation during cooling. Duplex stainless steels are ferromagnetic. They combine higher strength than austenitic stainless steels with fabrication properties similar to austenitics, and with resistance to chloride stress corrosion cracking of ferritic stainless steels. The most common grade is 2205 (UNS S32205), consisting of 22%Cr, 5%Ni, 3%Mo and 0.15%N. Austenitic Ferritic Martensitic Precipitation Property Types Types Types Hardening Types Elastic Modulus; 106 psi 28.3 29.0 29.0 29.0 GPa 195 200 200 200 Density; lb./in.3 0.29 0.28 0.28 0.28 g/cm3 8.0 7.8 7.8 7.8 Coeff. of Therm. Expansion: µin./in. °F 9.2 5.8 5.7 6.0 µm/m °C 16.6 10.4 10.3 10.8 Thermal. Conduct.; Btu/hrft. °F 9.1 14.5 14.0 12.9 w/mk 15.7 25.1 24.2 22.3 Specific Heat; Btu/lb. °F 0.12 0.11 0.11 0.11 J/k °K 500 460 460 460 Electrical Resistivity, µΩcm 74 61 61 80 Magnetic Permeability 1.02 600-1,100 700-1000 95 Melting Range °F 2,500-2,650 2,600-2,790 2,600-2,790 2,560-2,625 °C 1,375-1,450 1,425-1,530 1,425-1,530 1,400-1,440 TABLE V — Physical Properties of Groups of Stainless Steels
  • 46.
    10 4.0 PHYSICAL PROPERTIES Average physical propertiesfor each of the main groups of stainless steel are listed in Table V. This includes elastic modulus, density, coefficient of thermal expansion, thermal con- ductivity, specific heat, electrical resistivity, magnetic permeability and melting range. These values should be close enough for most engineer- ing purposes. If more precise data is required for a particular type of stainless steel, it can be found in the ASM Metals Handbook, Ninth Edition, Volume 3. 5.0 MECHANICAL PROPERTIES Nominal mechanical properties of austenitic and ferritic stainless steels in the annealed condition are listed in Table VI and Table VII respectively. The austenitic stainless steels generally have higher tensile strengths and elongation than the ferritic stainless steels but lower yield strengths. Reduction in area is about the same for both groups. Nominal mechanical properties of martensitic stainless steels in both the annealed and tempered condition are listed in Table VIII. The tempered condition involves heating to austenitize, cooling to form martensite and reheating to the indicated temperature to increase toughness. Table IX lists the mechanical properties of the precipi- tation hardening stainless steels as solution annealed and after aging treatments at the temperature indicated. Properties of three duplex stainless steels are included. Tensile Strength 0.2% Yield Strength Elong. R.A. Hardness Type Condition Ksi MPa Ksi MPa % % Rockwell 201 Anneal 115 793 55 379 55 B90 201 Full Hard 185 1275 140 965 4 C41 202 Anneal 105 724 55 379 55 B90 301 Anneal 110 758 40 276 60 B85 301 Full Hard 185 1275 140 965 8 C41 302 Anneal 90 620 37 255 55 65 B82 302B Anneal 95 655 40 276 50 65 B85 303 Anneal 90 620 35 241 50 55 B84 304 Anneal 85 586 35 241 55 65 B80 304L Anneal 80 552 30 207 55 65 B76 304N Anneal 85 586 35 241 30 304LN Anneal 80 552 30 207 305 Anneal 85 586 37 255 55 70 B82 308 Anneal 85 586 35 241 55 65 B80 308L Anneal 80 551 30 207 55 65 B76 309 Anneal 90 620 40 276 45 65 B85 310 Anneal 95 655 40 276 45 65 B87 312 Anneal 95 655 20 314 Anneal 100 689 50 345 45 60 B87 316 Anneal 85 586 35 241 55 70 B80 316L Anneal 78 538 30 207 55 65 B76 316F Anneal 85 586 35 241 55 70 B80 317 Anneal 90 620 40 276 50 55 B85 317L Anneal 85 586 35 241 50 55 B80 321 Anneal 87 599 35 241 55 65 B80 347/348 Anneal 92 634 35 241 50 65 B84 329 Anneal 105 724 80 552 25 50 B98 330 Anneal 80 550 35 241 30 B80 330HC Anneal 85 586 42 290 45 65 332 Anneal 80 552 35 241 45 70 384 Anneal 80 550 (From ASM Metals Handbook, 8th Edition, Volume 1; and 9th Edition, Volume 3 and ASTM standards) TABLE VI — Properties of Austenitic Stainless Steels
  • 47.
    11 Tensile Strength 0.2%Yield Strength Elong. R.A. Hardness Type Condition Ksi MPa Ksi MPa % % Rockwell 405 Anneal 70 480 40 275 30 60 B80 409 Anneal 65 450 35 240 25 B75M 429 Anneal 71 490 45 310 30 65 B88M 430 Anneal 75 515 45 310 30 60 B82 430F Anneal 80 550 55 380 25 60 B86 430Ti Anneal 75 515 45 310 30 65 434 Anneal 77 530 53 365 23 B83M 436 Anneal 77 530 53 365 23 B83M 442 Anneal 80 550 45 310 25 50 B85 444 Anneal 60 415 40 275 20 B95M 446 Anneal 80 550 50 345 23 50 B86 26-1EBrite Anneal 65 450 40 275 22 B90M 26-1Ti Anneal 68 470 45 310 20 B95M 29-4 Anneal 80 550 60 415 20 B98M 29-4-2 Anneal 80 550 60 415 20 B98M 18SR Anneal 90 620 65 450 25 B90 Monit Anneal 94 650 80 550 20 B100M Sea-cure/SC-1 Anneal 80 550 55 380 20 B100M M = Maximum (From ASM Metals Handbook, 8th Edition, Volume 1; and 9th Edition, Volume 3) Tensile Strength 0.2% Yield Strength Elong. R.A. Hardness Type Condition Ksi MPa Ksi MPa % % Rockwell 403 Anneal 75 517 40 276 30 65 B82 403 *Temp. 800°F 195 1344 150 1034 17 55 C41 410 Anneal 75 517 40 276 30 65 B82 410 *Temp. 800°F 195 1344 150 1034 17 55 C41 410S Anneal 60 414 30 207 22 B95M 410Cb Anneal 70 483 40 276 13 45 410Cb *Temp. (Int.) 125 862 100 689 13 45 414 Anneal 120 827 95 655 17 55 C22 414 *Temp. 800°F 200 1379 150 1034 16 58 C43 414L Anneal 115 793 80 552 20 60 416 Plus X Anneal 75 517 40 276 30 60 420 Anneal 95 655 50 345 25 55 B92 420 *Temp. 600°F 230 1586 195 1344 8 25 C50 422 Temp., Int. 140 965 110 758 13 30 431 Anneal 125 862 95 655 20 60 C24 431 *Temp. 800°F 205 1413 155 1069 15 60 C43 440A Anneal 105 724 60 414 20 45 B95 440A *Temp. 600°F 260 1793 240 1655 5 20 C51 440B Anneal 107 738 62 427 18 35 B96 440B *Temp. 600°F 280 1931 270 1862 3 15 C55 440C Anneal 110 758 65 448 13 25 B97 440C *Temp. 600°F 285 1965 275 1896 2 10 C57 *Tempered after austentizing and cooling to room temperature. M = Maximum (600°F = 315°C) Int. = Intermediate temper hot finished (800°F = 427°C) (From ASM Metals Handbook, 8th Edition, Volume 1; and 9th Edition, Volume 3) TABLE VII — Nominal Mechanical Properties of Ferritic Stainless Steels TABLE VIII — Nominal Mechanical Properties of Martensitic Stainless Steels
  • 48.
    12 6.0 SELECTION OF A STAINLESSSTEEL The selection of a particular type stainless steel will depend on what is required by the application. In most cases the primary consideration is corrosion resistance, tarnish resistance or oxidation resistance at elevated temperature. In addition to these requirements, the selected stainless steel must have some minimum mechanical properties such as strength, toughness, ductility and fatigue strength. Several types and grades of stainless steel may provide the corrosion resistance and mechanical properties required. In this case the final selection should be made on the basis of the lowest cost available alloy which will fulfill the service requirements. Generally, selection of the type of stainless steel is made by the designer of the equipment or component based on his knowledge, experience and data on corrosion behavior of various alloys in the environment of interest. The responsibility of the welding engineer normally does not include selection of the base alloy, only selection of the filler material, welding process and welding procedure. If it becomes necessary for the welding engineer to select a base alloy, information should be gathered on the service environment, expected life of the part and extent of corrosion which is acceptable. To assist in this selection, Table X lists corrosion resistance of several standard types of stainless steel to a number of corrosive media. This indicates that austenitic types and higher chromium types generally are more corrosion resistant than the martensitic and lower chromium ferritic types. A great deal of test data has been generated on the corrosion behavior of many metals and alloys in many kinds of corrosive media. This information on stainless steels is available from several sources which are listed as references. Other factors which must be considered in selecting a stainless steel are resistance to pitting, crevice corrosion and intergranular attack. Intergranular attack is caused by carbide precipitation in weld heat affected zones and methods of preventing this problem were discussed previously. If the application involves service at elevated temperature, then elevated temperature mechanical properties such as creep strength, stress rupture strength and oxidation resistance must be considered. With the corrosion and oxidation test data derived from the handbooks and other references, a stainless steel or other alloy may be selected for a particular application. Once the Tensile Strength 0.2% Yield Strength Elong. R.A. Hardness Type Condition Ksi MPa Ksi MPa % % Rockwell Precipitation Hardening Types Ph13-8 Mo H950 220 1517 205 1413 8 45 C45 15-5PH H900 190 1310 170 1172 10 35 C44 15-5PH H1150 135 931 105 724 16 50 C32 17-4PH Sol. Ann. 150 1034 110 758 10 45 C33 17-4PH H900 200 1379 178 1227 12 48 C44 17-7PH Sol. Ann. 130 896 40 276 35 B85 17-7PH RH950 235 1620 220 1517 6 C48 PH15-7 Mo Sol. Ann. 130 896 55 379 35 B88 PH15-7 Mo RH950 240 1655 225 1551 6 25 C48 17-10P Sol. Ann. 89 613 37 255 70 76 B82 17-10P H1300 143 986 98 676 20 32 C32 A286 H1350 130 896 85 586 15 AM350 Sol. Ann. 160 1103 55 379 40 B95 AM350 DA 195 1344 155 1069 10.5 C41 AM355 Sol. Ann. 175 1207 65 448 30 B95 AM355 DA 195 1344 155 1069 10 C41 Custom 450 Anneal 125 862 95 655 10 40 C30 Custom 450 H900 180 1241 170 1172 10 40 C40 Custom 455 H900 235 1620 220 1517 8 30 C47 Stainless W Sol. Ann. 120 827 75 517 7 C30 Stainless W H950 195 1344 180 1241 7 25 C46 Duplex Types 2205 120 827 65 448 25 2304 110 758 60 414 25 255 110 758 80 552 15 2507 116 800 80 550 15 From ASM Metals Handbook, 8th Edition, Volume 1; and 9th Edition, Volume 3 TABLE IX — Nominal Mechanical Properties of Precipitation Hardening and Duplex Stainless Steels
  • 49.
    13 Type Atmospheric Stainless FreshSalt Austenitic Industrial Marine City Rural Water Water Soil Chemical 201 5 2 1 1 1 3 7 202 5 2 1 1 1 3 7 205 5 2 1 1 1 3 7 301 5 2 1 1 1 3 7 302 5 2 1 1 1 3 7 302B 5 2 1 1 1 3 7 303 5 2 1 1 1 3 7 303Se 5 2 1 1 1 3 7 304 5 2 1 1 1 3 3 7 304H 5 2 1 1 1 3 3 7 304L 5 2 1 1 1 3 3 7 304N 5 2 1 1 1 3 3 7 305 5 2 1 1 1 3 7 308 5 2 1 1 1 3 7 309 5 2 1 1 1 3 3 7 309S 5 2 1 1 1 3 3 7 310 5 2 1 1 1 3 3 7 310S 5 2 1 1 1 3 3 7 314 5 2 1 1 1 7 316 3 1 1 1 1 3 1 7 316F 3 1 1 1 1 3 1 7 316H 3 1 1 1 1 3 1 7 316L 3 1 1 1 1 3 1 7 316N 3 1 1 1 1 3 1 7 317 3 1 1 1 1 3 1 7 317L 3 1 1 1 1 3 1 7 321 5 2 1 1 1 3 3 7 321H 5 2 1 1 1 3 3 7 329 3 2 1 1 1 1 3 7 330 3 1 1 1 1 3 7 347 5 2 1 1 1 3 3 7 347H 5 2 1 1 1 3 3 7 348 5 2 1 1 1 3 3 7 348H 5 2 1 1 1 3 3 7 384 2 1 1 1 3 7 Ferritic Types 405 6 4 2 1 3 6 6 7 409 6 4 2 1 3 6 6 7 429 3 4 2 1 1 6 6 7 430 3 4 1 1 1 6 6 7 430F 3 4 1 1 1 6 6 7 430FSe 3 4 1 1 1 6 6 7 434 3 4 1 1 1 7 436 3 4 1 1 1 7 442 3 2 1 1 1 7 446 3 2 1 1 1 3 7 Martensitic Types 403 6 4 2 1 3 6 6 7 410 6 4 2 1 3 6 6 7 414 6 4 2 1 3 6 6 7 416 6 4 2 1 3 6 6 7 416Se 6 4 2 1 3 6 6 7 420 6 4 2 1 3 6 6 7 TABLE X — Corrosion Resistance of Stainless Steel in Various Environments Code: 1 – No rust, staining or pitting, 2 – Light rust or stains, no pitting, 3 – Light rust or stains, light pitting, 4 – Rust covered or stained, 5 – Rust covered and pitted, 6 – Rust and severe pitting, 7 – Corrosion and pitting in chemical media varies widely with media, concentration, temperature and agitation. Consult literature and handbooks for data on specific application.
  • 50.
    14 stainless steel isselected, it is the welding engineer’s responsibility to design the joints, select the weld filler metal, welding process and welding procedure. 7.0 DESIGN FOR STAINLESS STEELS Since the coefficient of thermal expansion for austenitic stainless steels is relatively high, the control of distortion must be considered in designing weldments of these alloys. The volume of weld metal in joints must be limited to the smallest size which will provide the necessary properties. In thick plate, a “U” groove, Figure 3(c), which gives a smaller volume than a “V” groove, should be used. If it is possible to weld from both sides of a joint, a double “U” or “V” groove joint preparation should be used. This not only reduces the volume of weld metal required but also helps to balance the shrinkage stresses. Accurate joint fitup and careful joint preparation which are necessary for high quality welds also help minimize distortion. Joint location and weld sequence should be considered to minimize distortion. Strong tooling and fixturing should be employed to hold parts in place and resist tendencies for components to move during welding. When any of the gas shielded processes are used, the tooling should also provide an inert gas backup to the root of the weld to prevent oxidation when the root pass is being made. This is particularly important when GTA welding pipe with insert rings to allow the weld metal to wet and flow together at the root of the joint. In welding pipe, insert rings, Figure 4, of the same composition as the filler metal should be used for the root pass and be welded by the GTAW process. If copper chills are to be used near a weld area, they should be nickel plated to prevent copper pickup. If copper is in contact with the high temperature region of the heat affected zone, it can melt and penetrate the grain boundaries of austenitic stainless steel causing cracking. 8.0 SELECTION OF FILLER METALS Filler metals for welding stainless steels are produced as coated electrodes (AWS A5.4), solid and metal core wire (AWS A5.9) and flux core wire (AWS A5.22). The various electrodes, solid wires, metal cored wires and flux cored wires are contained in AWS “Filler Metal Comparison Charts”, latest edition. According to these charts, matching filler metal should be available for almost every type of austenitic stainless steel available, although many types may be produced in small quantities by only a few companies and may not be readily available. For example, E219-16 and E240-16 electrodes are produced by From AWS D10.4 FIGURE 3 — Typical joint designs for welding austenitic stainless steel pipe. A = 37-1/2°± 2-1/2° D = 2 times amount of offset B = 10° ± 1° E = 30° max C = 1/16 in. ± 1/32 in. (1.6 mm ± 0.8 mm) R = 1/4 in. (6.4 mm)
  • 51.
    15 only two U.S.companies and no foreign companies. By contrast, the more popular electrodes, E308-16, E308L-16, E309-16, E310-16, E316- 16, E316L-16 and E347-16 are produced by about 40 U.S. companies and 20 to 30 foreign companies. Most electrodes are available with a lime coating (-15) (for use with DC only), a titania coating (- 16) (for use with AC or DC) or a silica-titania coating (-17) (for use with AC or DC mainly in the downhand or horizontal positions) and in the standard or low carbon variety. Most alloys which are available as coated electrodes are also available as either solid wire, metal cored wire or flux cored wire. A few are available only as coated electrodes. These are 310H, 310Cb, 310Mo and 330H. As was mentioned previously, filler metal for austenitic stainless steels should match or exceed the alloy content of the base metal. If a filler material of the correct match is not available, a filler with higher alloy content normally should be used. There are several austenitic stainless types for which no exact matching fillers are made. Examples are 201, 202, 205, 216, 301, 302, 304 and 305. The filler materials recom- mended for these base alloys are somewhat higher in Cr and Ni content. For example, 308 is used for 301, 302, 304 and 305 and may be used for 201, 202, 205 and 216 if 209, 219 or 240 are not available. The 6% molybdenum stainless steels 254SMo and AL6-XN are generally welded with higher molybdnum nickel-base alloys. The recommended filler materials in the form of coated electrodes, solid and metal core wire and flux core wire are listed in Tables XI, XII and XIII for austenitic, ferritic and martensitic stainless steels respectively. Note that a modification of a basic type should be welded with a filler material of that same modification, for example, Type 316L should be welded with E316L-XX, ER316L, ER316LS, or E316LT-X. Except for E630 electrodes and ER630 bare wires which match 17- 4PH, matching filler materials for the precipitation hardening stainlesses are not listed in the AWS Filler Metals Comparison Charts, or in any of the AWS filler metal specifications. Matching filler metals are produced and available in the form of coated electrodes and solid wire for some of the precipitation hardening stainless steels and these are listed in Table XIV. Where no matching filler is available, standard austenitic or nickel base filler materials are recommended as indicated in Table XIV. If maximum strength properties and corrosion resistance are required for the application, a filler metal of matching or similar composition to the base metal should be used. For martensitic or semiaustenitic base alloys, the weldment should then be given the full solution and aging heat treatment if feasible. If not, the components should be solution treated before welding, then given a postweld aging treatment after welding. It is recommended that the austenitic precipitation hardening stainless steels not be heat treated after welding because of cracking problems. In fact, these alloys are difficult to weld for this reason and some are considered unweldable. Nickel base and conventional austenitic filler metals can be used for these alloys, especially if high strength weld metal is not required From AWS D10.4 FIGURE 4 — Standard consumable inserts.
  • 52.
    16 Base Stainless SteelRecommended Filler Metal Coated Solid, Metal Flux Core Wrought Cast Electrode Core Wire Wire 201 E209, E219, E308 ER209, ER219, ER308, ER308Si E308TX-X 202 E209, E219, E308 ER209, ER219, ER308, ER308Si E308TX-X 205 E240 ER240 216 E209 ER209 E316TX-X 301 E308 ER308, ER308Si E308TX-X 302 CF-20 E308 ER308, ER308Si E308TX-X 304 CF-8 E308, E309 ER308, ER308Si, ER309, ER309Si E308TX-X, E309TX-X 304H E308H ER308H 304L CF-3 E308L, E347 ER308L, ER308LSi, ER347 E308LTX-X, E347TX-X 304LN E308L, E347 ER308L, ER308LSi, ER347 E308LTX-X, E347TX-X 304N E308, E309 ER308, ER308Si, ER309, ER309Si E308TX-X, E309TX-X 304HN E308H ER308H 305 E308, E309 ER308, ER308Si, ER309, ER309Si E308TX-X, E309TX-X 308 E308, E309 ER308, ER308Si, ER309, ER309Si E308TX-X, E309TX-X 308L E308L, E347 ER308L, ER308LSi, ER347 E308LTX-X, E347TX-X 309 CH-20 E309, E310 ER309, ER309Si, ER310 E309TX-X, ER310TX-X 309S CH-10 E309L, E309Cb ER309L, ER309LSi E309LTX-X, E309CbLTX-X 309SCb E309Cb E309CbLTX-X 309CbTa E309Cb E309CbLTX-X 310 CK-20 E310 ER310 E310TX-X 310S E310Cb, E310 ER310 E310TX-X 312 CE-30 E312 ER312 E312T-3 314 E310 ER310 E310TX-X 316 CF-8M E316, E308Mo ER316, ER308Mo E316TX-X, E308MoTX-X 316H CF-12M E316H, E16-8-2 ER316H, ER16-8-2 E316TX-X, E308MoTX-X 316L CF-3M E316L, E308MoL ER316L, ER316LSi, ER308MoL E316LTX-X, E308MoLTX-X 316LN E316L ER316L, ER316LSi E316LTX-X 316N E316 ER316 E316TX-X 317 CG-8M E317, E317L ER317 E317LTX-X 317L E317L, E316L ER317L E317LTX-X 321 E308L, E347 ER321 E308LTX-X, E347TX-X 321H E347 ER321 E347TX-X 329 E312 ER312 E312T-3 330 HT E330 ER330 330HC E330H ER330 332 E330 ER330 347 CF-8C E347, E308L ER347, ER347Si E347TX-X, E308LTX-X 347H E347 ER347, ER347Si E347TX-X 348 E347 ER347, ER347Si E347TX-X 348H E347 ER347, ER347Si E347TX-X Nitronic 33 E240 ER240 Nitronic 40 E219 ER219 Nitronic 50 E209 ER209 Nitronic 60 ER218 254SMo ENiCrMo-3 ERNiCrMo-3 AL-6XN ENiCrMo-10 ERNiCrMo-10 From AWS Filler Metal Specifications: A5.4, A5.9, A5.22, A5.14, A5.11 TABLE XI — Filler Metals for Welding Austenitic Stainless Steels
  • 53.
    17 because the lowerstrength filler can stretch on cooling and minimize the stress on the crack sensitive heat affected zone of the base metal. Nickel base and conventional austenitic stainless steels can also be used to weld the other precipitation hardening stainless steels where full base material strength is not required. Coated electrodes can be used for welding martensitic and semiaustenitic stainless steels such as 17-4PH, AM350 and AM355 because these alloys do not contain titanium or aluminum which would be lost in the shielded metal arc. Welds can be made in all positions with this process. Electrodes must be dry and stored and handled in the same manner as used for other stainless steel and low hydrogen electrodes as described previously. Type AMS 5827B (17-4PH) electrodes can be used to weld 17-7 PH steel, and reasonable heat treat- ment response can be obtained if the weld deposit is highly diluted with base metal. Welding conditions suitable for conventional stainless steels are generally applicable for joining the PH types. A short arc length should be used to minimize oxidation, loss of chromium, and nitrogen pickup. Lining Mild steel process and storage equipment is sometimes lined with stainless steel for corrosion resistance. At least three different methods are used: Base Stainless Steel Recommended Filler Metal Coated Solid, Metal Flux Core Wrought Cast Electrode Core Wire Wire 405 E410NiMo, E430 ER410NiMo, ER430 E410NiMoTX-X 409 ER409, AM363, EC409 E409TX-X 429 ER409Cb 430 CB-30 E430 ER430 E430TX-X 430F E430 ER430 E430TX-X 430FSe E430 ER430 E430TX-X 434 ER434 442 E442, E446 ER442 444 E316L ER316L 446 CC-50 E446 ER446 26-1 ER26-1 From AWS Filler Metal Specifications: A5.4, A5.9, A5.22 Base Stainless Steel Recommended Filler Metal Coated Solid, Metal Flux Core Wrought Cast Electrode Core Wire Wire 403 E410 ER410 E410TX-X 410 CA-15 E410, E410NiMo ER410, ER410NiMo E410T, E410NiMoTX-X 410S E410NiMo ER410NiMo E410NiMoTX-X 414 E410 ER410 E410TX-X 416 E410 ER312, ER410 416Se ER312 416PlusX ER312 420 CA-90 E410, E430 ER420, ER410 E410TX-X 420F ER312 431 CB-30 E410, E430 ER410 E410TX-X 440A a 440B a 440C a CA-6NM E410NiMo ER410NiMo E410NiMoTX-X CA-15 E430 ER430 E430TX-X 2205 E2209 ER2209 2304 E2209 ER2209 255 E2553 ER2553 a = Welding not recommended. From AWS Filler Metal Specifications: A5.4, A5.9, A5.22 TABLE XII — Filler Metals for Welding Ferritic Stainless Steels TABLE XIII — Filler Metals for Welding Martensitic and Duplex Stainless Steels
  • 54.
    18 1. Large formedstainless steel sheets are plug welded at frequent intervals to join them closely to the shell. 2. Overlapping welds deposited on the steel surface. 3. Small strips are overlapped or placed side-by-side and welded to the shell. Sometimes this technique is referred to as “wallpapering” Welding Clad Steel Clad steel consists of stainless steel sheet permanently bonded to mild steel plate. To join clad steel plates, first weld the mild steel with mild steel electrodes. Do not tie into the stainless cladding with the mild steel electrodes. After gouging the back- side of the first mild steel bead, weld from the stainless side using stainless steel electrodes. Joining Manganese Steel E308-X or E309-XX electrodes are used to weld manganese steel to carbon steel or to manganese steel. The stainless welds provide excellent joint strength and ductility but are difficult to flame cut. Therefore, when a manganese steel piece must be replaced periodically, such as dipper teeth, Wearshield Mangjet® electrode can be recommended. Wearshield 15CrMn electrode has better crack resistance, but the deposit is difficult to flame cut. Thick Harfacing Deposits E308-X or E309-XX deposits increase the toughness of thick hardfacing deposits. For best results, use one layer of stainless between each two layers of hardfacing. 9.0 SELECTION OF A WELDING PROCESS Joint Cleanliness For high-quality welds, stainless steel joints must be clean. The choice of power brushing, degreasing, pickling, grinding or simply wiping depends upon the application and amount of dirt. Here are some specific hints: 1. Remove all moisture by blowing with dry air or heating with a torch. Beware of moisture in air lines, damp rags and humidity deposited overnight. 2. Eliminate organic contaminants like oil, paints, anti-spatter compounds, grease, pencil marks, cutting compounds, adhesive from protective paper, soap used for leak testing, etc. Bare Dissimilar Covered Welding PH Stainless Designation UNS No. Electrodes Wire Steels Martensitic Types 17-4PH S17400 AMS 5827B, E630 AMS 5826 E or ER309, and (17-4 PH) or (17-4 PH) or E or ER309 Cb 15-5 PH S15500 E308 ER308 Stainless W S17600 E308 or AMS 5805C E or ERNiMo-3, ENiMo-3a (A-286) or E or ER309 ERNiMo-3b Semiaustenitic Types 17-7PH S17700 AMS 5827B AMS 5824A E or ER310, (17-4 PH), (17-7 PH) ENiCrFe-2, or E308, or E309 ERNiCr-3 PH 15-7Mo S15700 E308 or E309 AMS 5812C (PH 15-7Mo) E or ER309, E or ER310 AM350 S35000 AMS 5775A (AM350) AMS 5774B (AM350) E or ER308, E or ER309 AM355 S35500 AMS 5781A (AM355) AMS 5780A (AM355) E or ER308, E or ER309 Austenitic Types A-286 K66286 E309 or E310 ERNiCrFe-6 or E or ER309, ERNiMo-3 E or ER310 a. See AWS A5.11-97, Specification for Nickel and Nickel Alloy Welding Electrodes for Shielded Metal Arc Welding b. See AWS A5.14-97, Specification for NIckel and Nickel Alloy Bare Welding Electrodes and Rod. TABLE XIV — Filler Metals for Welding Precipitation-Hardening Stainless Steels First Pass Second Pass Back Gouge Stainless Steel Stringer Beads Mild Steel Stainless Steel Mild Steel Plug Weld
  • 55.
    19 3. Stainless steelscannot be flame cut with a torch. Acceptable results are achieved with an arc plasma cutter. 4. Be particularly careful to avoid zinc contamination. Do not use brushes or tools previously used on galvanized steel. 5. Use only stainless steel wire brushes, and use these brushes only on stainless steel. The decision on the form of filler metal to be used will depend upon several factors. These include the available forms of the filler material needed, the available welding equipment, the dimensions of the weldment and number of pieces to be welded. 9.1 SHIELDED METAL ARC WELDING Coated electrodes are available in most stainless compositions in a range of sizes and these can be used to weld joints in thicknesses from 0.05 inch to several inches. Slag from each pass must be completely removed before depositing the next pass to avoid porosity and slag entrapment. Welding equipment for stick electrode welding is the lowest cost but deposition rates are lowest of all the consumable electrode processes. If it has been decided to perform the welding with stick electrodes, a further decision must be made regarding the electrode coating. When lime (-15), titania (-16), and silica-titania (-17) type coatings are available for a particular type electrode, the decision will be based mainly on the position of welding. Lime-coated electrodes operate on DC only. They are recommended for: 1. Vertical and overhead welding and all position applications such as pipe. The light slag wets rapidly for good wash-in and no undercutting. 2. Root passes on heavy plate. The full throat section of the slightly convex beads help prevent cracking. 3. Fully austenitic stainless steels such as types 330, 320. Titania-coated electrodes operate on AC or DC, but always use DC when available. They are recommended for: 1. All applications when most of the welding is in the flat position. 2. Vertical up and overhead welding when lime-coated electrodes are not available. Silica-titania coated electrodes operate also on AC or DC, but DC is usually preferred. They are recommended for: 1. Flat and horizontal position welding when minimum cleanup is desired. 2. Vertical up welding when a wide weave can be used. 3. Overhead welding. Coated electrodes should be treated and stored as low hydrogen electrodes. They should not be exposed to damp air, and once a sealed container is opened, the electrodes should be used or stored in a holding oven at between 200 and 300°F (93 and 149°C). If the electrodes are exposed to moist air, they can be dried by baking as recommended by the manufacturer. This baking temperature usually is between 500 and 600°F (260 and 316°C), but can be as high as 800°F (427°C). The electrode manufacturer should be consulted for specific recommendations. The sizes and forms of coated electrodes and also solid and cored wire, which are normally available for welding stainless steels, are listed in Table XV. 9.2 SUBMERGED ARC WELDING Submerged arc welding (SAW) can be employed to join thick sections, usually greater than 0.5 inch, of most of the austenitic stainless steels. For austenitic stainlesses in which ferrite is not possible in the weld metal (types 310 or 330, for example), submerged arc welding is usually best avoided due to hot cracking Form Diameter, in. Diameter, mm, Electrode in coils, with or 0.045, 1/16, 5/64, 3/32, 7/64 1.2, 1.6, 2.0, 2.4, 2.8 without support 1/8, 5/32, 3/16, 1/4 3.2, 4.0, 4.8, 6.4 Electrode wound on standard 0.030, 0.035, 0.045, 1/16 0.8, 0.9, 1.2, 1.6 12-in. O.D. spools 5/64, 3/32, 7/64 2.0, 2.4, 2.8 Electrodes wound on lightweight 0.020, 0.025, 0.030 0.5, 0.6, 0.8 1-1/2 and 2-1/2 lb., 4-in O.D. spools 0.035, 0.045 0.9, 1.2 Coated Electrodes 9 in. length (230 mm) 1/16, 5/64, 3/32 1.6, 2.0, 2.4 12 in. length (305 mm) 3/32 2.4 14 in. length (350 mm) 1/8, 5/32, 3/16, 1/4 3.2, 4.0, 4.8, 6.4 TABLE XV — Standard Sizes for Stainless Electrodes
  • 56.
    20 problems. Welding isgenerally done using direct current, electrode positive. Alternating current is some- times used for moderate penetration and good arc stability. Since deposit composition depends upon the filler wire composition, any alloy additions to the flux and chromium oxidation and loss to the slag, flux selection and welding conditions must be rigorously controlled. Voltage, current and travel speed variations will influence the amount of flux melted and the resulting weld deposit composition and ferrite content. Conventional austenitic stainless steel electrodes such as ER308, ER309 and ER316 can be used with conventional stainless steel fluxes for welding most of the austenitic stainless steels except applications where Ferrite Number must be less than 4. If base metal strength must be attained in martensitic or precipitation hardening stainless steels, special procedures and fluxes must be used with the correct filler metal to provide a weld deposit which will respond to postweld heat treatment. If special fluxes are not used, the weld metal probably will not respond to heat treatment. This is particularly true for aluminum-bearing electrodes where aluminum is lost through metal-slag reactions. The stainless flux manufacturers should be consulted for recommendation on fluxes and welding procedures. 9.3 GAS METAL ARC WELDING If the production application involves long joints in relatively thick material or a large number of parts, the GMAW process with solid or metal cored wire may be the best choice. Solid or metal cored wire will provide the fastest deposition rates with the WELDING TECHNIQUES FOR SHIELDED METAL ARC WELDING Use a short arc without touching the puddle. This minimizes alloy loss in the arc and reduces porosity and spatter. Red Baron and Blue Max electrodes can be dragged. Weld with a low current consistent with good fusion to minimize heat input for distortion control. The low current also reduces penetration when minimum admixture is needed for corrosion resistance and cracking or porosity resistance. Stringer beads minimize heat input to control distortion. If weave beads must be used, limit the weave to 21/2 times the electrode diameter. Flat beads with good wash-in are needed for easy slag removal, particularly in deep groove welds. Fill craters by holding a short arc and moving back over the finished bead before breaking the arc. This avoids crater cracks. Clean each bead thoroughly before welding over it. Because the slag from lime coated Stainweld XXX-15 electrodes crumbles, particular care is needed to remove all particles. For vertical and overhead positions, weld with 5/32” (4.0mm) or smaller electrodes. The easiest to use vertical-up are Stainweld XXX-15 electrodes. Blue Max electrodes require the widest weave for vertical-up. Vertical-down welding is best accomplished with Red Baron -V electrodes. For vertical-down welding with Red Baron-V electrodes, use a dragging technique and current towards the high end of the recommended range. For vertical-up, Stainweld XXX-15 can be run without weave. All others require a weave – a triangle weave or inverted Vee weave works well. In the overhead position, Red Baron and Blue Max electrodes work best by a dragging technique. Stainweld electrodes work best with a short arc and slight circular motion during steady forward motion. Penetration should be only enough to seal openings in root passes and bond to the base plates. Deep penetration can cause cracking and loss of corrosion resistance and provides no advantages.
  • 57.
    21 GMAW process butwire feeding equipment, power supplies and the requirement for inert gas shielding add to the cost of using these fillers. However, there is little need to remove slag between passes. Solid and metal cored wire can be used in shortcircuiting, globular and spray modes of arc operation which gives a wide range of deposition rates and heat input levels. Solid and metal cored wire can therefore be used for welding a wide range of thicknesses. Gas metal arc welding with spray transfer is used to join sections thicker than about 0.25 inch because deposition rates are higher than with other transfer modes. Welding procedures are simular for conventional austenitic and PH stainless steels. The shielding gas is generally argon with 1 to 2 percent oxygen added for arc stability. Mixtures of argon and helium are employed if a hotter arc is desired. A small oxygen addition can be added to provide a stable arc, but some aluminum or titanium can be lost from certain PH filler metals during transfer across the arc as a result of oxidation. Response of the weld metal to heat treatment might be less because of this action. For flat position welding, spray transfer is usually preferred. For other welding positions, shortcircuiting transfer is often used with helium-rich gas such as 90% He 7.5% A -2.5% CO2 or pulsed spray transfer can be employed using argon or an argon-helium mixture with a small addition of oxygen or carbon dioxide. 9.4 FLUX-CORED ARC WELDING Flux cored wire uses basically the same wire feed equipment and power supply as solid and metal core wire. Wires can be designed for use with gas shielding (AWS Classes EXXXTX-1 or EXXXTX-4) or without gas shielding (AWS Classes EXXXTO-3). The “-1” indicates CO2 shielding gas, while the “-4” indicates 75% Argon - 25% CO2 shielding gas. Although carbon dioxide gas shielding is not recommended for gas metal arc welding, it is commonly used with flux cored arc welding because the slag protects the metal from carbon pickup. Use of EXXXTO-3 with gas will result in high ferrite. Use of EXXXTX-1 or EXXXTX-4 without gas will result in little or no ferrite and possibly porosity. Solid wire, metal core and flux core wire have an advantage over coated electrodes by their continuous nature in that it is not necessary to stop welding to change electrodes. Electrode Size Recommended Current (Amp) mm. inch. E3XX-15 Electrodes E3XX-16 Electrodes E3XX-17 Electrodes 2.4 3/32 30 - 70 30 - 65 40 - 80 3.2 1/8 45 - 95 55 - 95 80 - 115 4.0 5/32 75 - 130 80 - 135 100 - 150 4.8 3/16 95 - 165 120 - 185 130 - 200 6.4 1/4 150 - 225 200 - 275 Consult Manufacturer Optimum current for flat position is about 10% below maximum; optimum for vertical-up welding, about 20% below maximum; optimum for vertical-down welding, about maximum. Optimum current for flat position is about 10% below maximum; AC range is about 10% higher. Optimum current for flat position is about 10% below maximum. TABLE XVI — Recommended Current Ranges For Austenitic Stainless Steel Electrodes (DCEP) 9.5 GAS TUNGSTEN ARC WELDING Manual and automatic gas tungsten arc welding (GTAW) processes are frequently used for joining conven- tional and PH stainless steels, particularly in thicknesses up to about 0.25 inch. Normally direct current, electrode negative is used with a power supply having drooping volt-amperage characteristic. However, alternating current is sometimes used to weld those steels containing aluminum to take advantage of the arc cleaning action. 10.0 PROCEDURES FOR WELDING STAINLESS STEELS Once a joint design has been established and a welding process and filler material have been selected, a welding procedure may be developed. For any process, it is important that joint edges and filler material be clean and free of any oxide, organic material or other con- tamination. Thermal cut edges must be cleaned to remove oxide film. Rough machined surfaces on joint edge preparation should be avoided to
  • 58.
    22 prevent entrapment ofcontaminants. Heat input for arc welding stainless steels should be minimized to minimize distortion and to minimize the possibility of sensitization of the heat affected zone. This is partic- ularly important for standard, nonstabilized austenitic stainless steels. 10.1 WELDING WITH THE SHIELDED METAL ARC PROCESS All stainless steel shielded metal arc electrode coverings must be pro- tected from moisture pickup. Normally, electrodes packaged in hermetically sealed containers can be stored for several years without deteriorating. However, after the container is opened, the coating begins to absorb moisture and, depending on the ambient air condi- tion, may need to be reconditioned after only four hours of exposure, otherwise porosity may result, especially at arc starts. Usually, redrying at 500 to 600°F (260 to 316°C) for 1 hour restores the electrode to its original condition, and storing in a holding oven at 300°F (149°C) is satisfactory. Due to differences in materials and processing, the supplier should be consulted if large amounts of electrodes are involved. DC electrodes (EXXX-15) operate on DC only, have good penetration, produce fillets with a slightly convex profile, and are recommended for: • Vertical and overhead welding and all position applications such as pipe. The slag has a fast freeze characteristic. • Root passes on heavy plate. The larger throat section of the convex bead helps prevent cracking. • Austenitic stainless welds that cannot contain any ferrite. AC-DC electrodes (EXXX-16 and EXXX-17) are always used on DC when this type of power is available. The fillet profile is flat (EXXX-16) to slightly concave (EXXX-17), the weld surface is smoother and the penetra- tion is less than with EXXX-15 (DC only) electrodes. The larger amount of slag requires more care to avoid slag inclusions. These electrodes are recommended for horizontal fillets and for all flat position welding. EXXX-16 electrodes are also used in all positions by skilled welders. EXXX-17 electrodes can also be used in all positions, but a wider weave is generally necessary in the vertical-up position than is necessary for EXXX- 16 electrodes. Cleaning: For high quality welds, joints must be clean and dry. The choice of power brushing, degreasing, pickling, grinding or merely wiping depends upon the kind and amount of dirt. Some specific recommendations are: 1. Remove moisture by heating or by blowing with dry air (beware of moisture in the air line). Moisture can collect on a weldment over- night in high humidity conditions. 2. Eliminate organic contaminants such as paints, antispatter com- pounds, grease pencil marks, cutting compounds, adhesive from protective paper and soap used for leak testing. 3. Flame beveling and machining may leave contaminants or oxide films that must be removed. 4. Avoid zinc contamination from brushes or tools that have been used on galvanized steel. Zinc contamination causes cracking. Use only stainless steel wire brushes that have been used only on stainless steel. 5. Avoid copper contamination from rubbing stainless over copper hold-down fixtures, etc. Copper contamination causes cracking. Welding Techniques: Welding with stainless steel electrodes requires techniques similar to those used for mild steel low hydrogen electrodes. Use a short arc, but keep the coating from touching the puddle. Certain electrodes are designed to be dragged on the base metal in down- hand and horizontal welding. Flat beads with good wash-in promote easy slag removal in deep grooves. Fill each crater before breaking the arc to avoid crater cracks. Clean the slag thoroughly from the finish of the bead before starting another elec- trode, and clean the complete weld before started the next pass. On deep groove butt joints, the root pass should penetrate only enough to fuse to both plates and seal the opening. More penetration may cause cracks. For vertical and overhead positions never use an electrode larger than 5/32". The DC electrodes (EXXX-15) are preferred, but the AC-DC electrodes (EXXX-16) can be used for welding vertical up (using DC). On thick plate, use the triangular weave or inverted Vee technique, welding vertical up. On thin plate, use small beads, vertical down. The EXXX-17 AC-DC electrodes are more difficult to use vertical up than the EXXX-16 electrodes. A wider weave is generally necessary. Welding techniques can help control distortion. Weld with low current con- sistent with sufficient penetration to reduce the heat input to the work (Table XVI). Use stringer beads at a higher speed rather than wide beads at a slower speed. If weave beads must be made, limit the weave to 2-1/2 times the electrode diameter. Other means to control distortion are: • Use rigid fixtures to hold parts in alignment. • Use chill bars near the weld and backing bars under the weld. Rapid cooling of austenitic stainless steels is beneficial rather than harmful. If copper is used as the chill bar material, care must be exercised to prevent copper grain boundary penetration where the
  • 59.
    23 heat affected zonetemperature exceeds the melting temperature of copper. This can be prevented by applying a thin nickel plate to the copper. • Plan the sequence of welding, using the same techniques as with mild steel such as skip welding and back step welding. Joining Stainless and Other Steels: In some applications, stainless steel weld metal is applied to mild steel: for example, lining mild steel vessels or containers with stainless steel. For such applications, stainless electrodes with higher alloy content are used so the admixture of the mild steel into the stainless weld deposit does not form an unsatisfactory alloy. When stainless steel is joined to mild steel, the mild steel is often “buttered” with stainless steel. This technique consists of depositing a layer of stainless on the surface of the mild steel, then completing the joint with stainless electrode, as illustrated in Figure 5. The electrode commonly used for buttering is E309. This technique is also used for joining hard-to-weld or high car- bon steels that cannot be preheated. E308 electrode is used for joining austenitic manganese steel to carbon steel or to manganese steel. How- ever, for the components that must be replaced periodically, such as dipper teeth, a manganese steel electrode is recommended because the stainless weld is more difficult to torch cut. Power Sources: The open circuit voltage of light duty AC transformer welders may not be high enough for larger diameters of EXXX-16 electrodes; otherwise, the same power sources used with steel electrodes are satisfactory for stainless electrodes. Parameters and procedures for welding stainless steel in thicknesses from 18 gauge to 1/2 inch are given in Figures 6, 7, 8, 9 and 10. These show joint designs and backup bars for butt, tee, lap and 90 degree edge joints. 10.2 WELDING WITH THE SUBMERGED ARC PROCESS The submerged arc process is applicable to the welding of stainless steels where the higher heat input and slower solidification are tolerable. With submerged arc welding, depending upon the flux chosen, the silicon content may be much higher than with other processes, a factor that may promote hot shortness or fissuring when ferrite is less than 4FN. The submerged arc process is not recommended where a weld deposit is needed that is fully austenitic or is controlled to a low ferrite content (below 4FN). However, high quality welds may be produced for applica- tions in which more than 4FN in weld deposits is allowable. Figure 11 shows the type of butt joint designs that can be used for submerged arc welding. Good quality single pass welds up to 5/16 inch thick can be made using the square groove butt joint, Figure 11 (a), without root opening and with suitable backing. Two pass welds up to 5/8 inch thick are also made without root opening. It is essential on two pass welds, however, that the edges be closely butted since weld backing is not used. The advantage of this joint design is that it requires a minimum of edge preparation, yet produces welds of good quality having adequate penetration. Single V-groove welds with a root face, Figure 11 (b), are used with nonfusible backing for single pass butt welds of 5/16 inch thickness or greater. For most industrial applications, the maximum thickness is of the order of 1-1/4 to 1-1/2 inch. Root face dimensions are 1/8 to 3/16 inch. This joint is also used for two pass welds without backing where plate thickness exceeds 5/8 inch. The first pass is made in the V of the joint, Figure 11 (b). The work is then turned over and the first pass becomes the backing pass. In this position, the finishing pass is made on the flat side of the joint penetrat- ing into the root of the first pass. The root face is approximately 3/8 inch for two pass welds. The double V-groove butt, Figure 11 (d), is the basic joint design for submerged arc welding. A large root face is generally used with this design. Figure 12 shows a typical double V-groove weld in 3/4 inch 304 plate and describes the welding sequence. A single U-groove butt joint design, Figure 11 (f), is also commonly used. A small manually produced backing weld is often made from the reverse side of the joint. It is usually desirable to fill the U-groove with 2 passes per layer as soon as possible after the root pass. Slag removal from a submerged arc weld pass tieing in to both sides of the groove can be very difficult. For stainless steel welding, DC power is mostly used on thin sections. Either AC or DC may be used on heavier pieces but DC is preferred. Currents used are about 80% of those used for carbon steel. Single pass techniques usually result in dilution levels of 40% to 60%. This may be decreased by using multipass welds. FIGURE 5 — Buttering technique for joining mild steel to stainless steel.
  • 60.
    24 Submerged arc weldingcreates a large volume of molten metal that remains fluid for appreciable time. It is essential that this molten metal be supported and contained until it has solidified. The two most common means of weld backing are nonfusible backing and fusible backing. Copper backing is the most frequently used nonfusible backing in the welding of stainless steel. When copper is used as a chill bar, care must be taken to prevent copper grain boundary penetration. Recom- mended groove dimensions are shown in Figure 13. Ceramic backing tapes are also sometimes used. With a fusible metallic backing, the weld penetrates into and fuses with the stainless backing, which either temporarily or permanently becomes an integral part of the assembly. Most submerged arc welding is done in the flat position. This results in the best bead contour and ease of operation. Occasionally, welding is done on circumferential seams. Figure 14 illustrates the effect of various inclinations. Submerged arc fluxes are available as proprietary materials for welding stainless steel. Composition of materials fall into two categories – fused type and bonded type. The fused type is glasslike and is produced by melting the ingredients at high temperatures followed by crushing to granulate the flux. The bonded or agglomerated type is produced by mixing the ingredients with a suitable binder and baking the mixture. Lincoln manufactures only bonded fluxes. Alloying elements can be added to the weld deposit through some bonded fluxes. These include chromium, nickel, molybdenum and niobium (columbium). If alloying additions to the flux are not made, Welding Position: Flat Weld Quality Level: Code Steel Weldability: Good Plate Thickness in. 0.050 (18 ga) 0.078 (14 ga) 0.140 (10 ga) 3/16 1/4 3/8 1/2 Plate Thickness mm. 1.3 2.0 3.6 4.8 6.4 9.5 12.7 Pass 1 1 1 1 1 2 1 2-3 1 2-5 Electrode Class E3XX-16 E3XX-16 E3XX-16 E3XX-16 E3XX-16 E3XX-16 E3XX-16 Electrode Size in. 5/64 3/32 1/8 5/32 5/32 3/16 5/32 3/16 5/32 3/16 Electrode Size mm. 2.0 2.4 3.2 4.0 4.0 4.8 4.0 4.8 4.0 4.8 Current (amp) DC (+) 40* 60 85 125 125 160 125 160 125 160 Arc Speed (in./min.) 14 -16 11.5 - 12.5 8.5 - 9.5 6.7 - 7.3 5.7-6.3 7.6-8.4 5.7-6.3 5.7-6.3 5.7-6.3 5.7-6.3 Arc Speed mm/sec 5.9 - 6.8 4.9 - 5.3 3.6 -4.0 2.8 - 3.1 2.4-2.7 3.2-3.6 2.4-2.7 2.4-2.7 2.4-2.7 2.4-2.7 Electrode Req’d (lb./ft.) 0.020 0.038 0.080 0.150 0.340 0.650 1.06 Electrode Req’d kg/m 0.030 0.057 0.119 0.223 0.506 0.968 1.579 Total Time (hr./ft. of weld) 0.0133 0.0167 0.0222 0.0286 0.0583 0.100 0.167 Total Time hrs./m of weld 0.0436 0.0548 0.0728 0.0938 0.1913 0.3281 0.5479 Gap (in.) 0 1/32 1/32 1/16 3/32 3/32 3/32 Gap mm 0 0.8 0.8 1.6 2.4 2.4 2.4 Root Face (in.) 0 0 0 1/16 1/16 1/16 1/16 Root Face mm 0 0 0 1.6 1.6 1.6 1.6 *Use DC (–) Note: AC can be used with 10% increase in current. E3XX-15 electrode can be used with a 10% decrease in current. FIGURE 6 — Suggested procedures for SMAW of butt joints in austenitic stainless steel from 18 (1.3 mm) gauge to 1/2 inch (12.7 mm) thickness in the flat position.
  • 61.
    25 Welding Position: Vertical andOverhead Weld Quality Level: Code Steel Weldability: Good Plate Thickness (in.) 0.078 (14 ga)* 0.140 (10 ga) 3/16 1/4 Plate Thickness mm. 2.0 3.6 4.8 6.4 Pass 1 1 1 1 2 Electrode Class E3XX-15 E3XX-15 E3XX-15 E3XX-15 Electrode Size in. 3/32 1/8 5/32 5/32 Electrode Size mm. 2.4 3.2 4.0 4.0 Current (amp) DC(+) 50 75 110 110 Arc Speed (in./min.) 14 - 16 6.7 - 7.3 5.2 - 5.8 5.2 - 5.8 4.3 - 4.7 Arc Speed mm/sec. 5.9 - 6.8 2.8 - 3.1 2.2 - 2.5 2.2 - 2.5 1.8 - 2.0 Electrode Req’d (lb./ft.) 0.030 0.091 0.160 0.370 Electrode Req’d kg/m. 0.045 0.136 0.238 0.551 Total Time (hr./ft. of weld) 0.0133 0.0286 0.0364 0.0808 Total Time hrs./m of weld 0.0436 0.0938 0.1194 0.2651 Gap (in.) 0 0 1/16 3/32 Gap mm. 0 0 1.6 2.4 Root face (in.) 0 0 1/16 1/16 Root face mm. 0 0 1.6 1.6 *Vertical down, all others vertical up. FIGURE 7 — Suggested procedures for SMAW of butt joints in austenitic stainless steel 14 gauge (2.0mm) to 1/4 inch (6.4mm) thickness in the vertical and overhead positions. Welding Position: Flat or Horizontal* Weld Quality Level: Code Steel Weldability: Good Weld Size (in.) 3/32 1/8 3/16 1/4 5/16 Weld Size mm. 2.4 3.2 4.8 6.4 7.9 Plate Thickness (in.) 0.078 (14 ga) 0.140 (10 ga) 3/16 1/4 3/8 Plate Thickness mm. 2.0 3.6 4.8 6.4 9.5 Pass 1 1 1 1 1 2 Electrode Class E3XX-16, E3XX-17 E3XX-16, E3XX-17 E3XX-16, E3XX-17 E3XX-16, E3XX-17 E3XX-16, E3XX-17 Electrode Size in. 3/32 1/8 5/32 3/16 3/16 Electrode Size mm. 2.4 3.2 4.0 4.8 4.8 Current (amp) DC(+) 60 85 120 160 170 Arc Speed (in./min.) 12.5 - 13.5 12.5 - 3.5 8.6 - 9.4 6.2 - 6.8 6.2 - 6.8 6.7 - 7.3 Arc Speed mm/sec. 5.3 - 5.7 5.3 - 5.7 3.6 - 4.0 2.6 - 2.9 2.6 - 2.9 2.8 - 3.1 Electrode Req’d (lb/ft) 0.036 0.056 0.120 0.220 0.430 Electrode Req’d kg/m. 0.054 0.083 0.178 0.328 0.640 Total Time (hr/ft of weld) 0.0154 0.0154 0.0222 0.0308 0.0594 Total Time hrs/m of weld 0.051 0.051 0.073 0.101 0.195 * For vertical and overhead use same procedures as for vertical and overhead butt welds. Note: AC can be used with a 10% increase in current. E3XX-15 electrode can be used with a 10% decrease in current. FIGURE 8 — Suggested procedures for SMAW of fillet joints in austenitic stainless steel from 14 gauge (2.0mm) to 3/8 inch (9.5mm) thickness in the flat or horizontal positions.
  • 62.
    26 Welding Position: Flat WeldQuality Level: Code Steel Weldability: Good Plate Thickness (in.) 0.078 (14 ga) 0.140 (10 ga) 3/16 1/4 3/8 Plate Thickness mm. 2.0 3.6 4.8 6.4 9.5 Pass 1 1 1 1 1 2 Electrode Class E3XX-16, E3XX-17 E3XX-16, E3XX-17 E3XX-16, E3XX-17 E3XX-16, E3XX-17 E3XX-16, E3XX-17 Electrode Size in. 3/32 1/8 5/32 3/16 3/16 Electrode Size mm. 2.4 3.2 4.0 4.8 4.8 Current (amp) DC(+) 60 85 125 160 160 175 Arc Speed (in./min.) 14 - 16 12.5 - 13.5 10.5 - 11.5 6.2 - 6.8 6.2 - 6.8 5.7 - 6.3 Arc Speed mm/sec. 5.9 -6.8 5.3 - 5.7 4.4 - 4.9 2.6 - 2.9 2.6 - 2.9 2.4 - 2.7 Electrode Req’d (lb/ft) 0.028 0.056 0.094 0.22 0.45 Electrode Req’d kg/m. 0.042 0.083 0.140 0.33 0.67 Total Time (hr/ft of weld) 0.0133 0.0154 0.0182 0.0308 0.0641 Total Time hrs/m of weld 0.0436 0.0505 0.0597 0.101 0.210 T (in.) 0.04 1/32 3/64 1/16 0 T mm. 1.0 0.8 1.2 1.6 0 AC can be used with a 10% increase in current. E3XX-15 electrode can be used with a 10% decrease in current. Figure 10 — Suggested procedures for SMAW of corner joints in austenitic stainless steel from 14 gauge (2.0mm) to 3/8 inch (9.5mm) thickness in the flat position. Welding Position: Horizontal Weld Quality Level: Code Steel Weldability: Good Plate Thickness (in.) 0.078 (14 ga) 0.140 (10 ga) 3/16 1/4 3/8 Plate Thickness mm. 2.0 3.6 4.8 6.4 9.5 Pass 1 1 1 1 1 2 Electrode Class E3XX-16, E3XX-17 E3XX-16, E3XX-17 E3XX-16, E3XX-17 E3XX-16, E3XX-17 E3XX-16, E3XX-17 Electrode Size in. 3/32 1/8 5/32 3/16 3/16 Electrode Size mm. 2.4 3.2 4.0 4.8 4.8 Current (amp) DC(+) 60 90 125 170 175 Arc Speed (in./min.) 12.5 - 13.5 12.5 - 13.5 8.6 - 9.4 6.2 - 6.8 6.2 - 6.8 6.7 - 7.3 Arc Speed mm/sec. 5.3 - 5.7 5.3 - 5.7 3.6 - 4.0 2.6 - 2.9 2.6 - 2.9 2.8 - 3.1 Electrode Req’d (lb/ft) 0.036 0.056 0.130 0.240 0.460 Electrode Req’d kg/m. 0.054 0.083 0.194 0.357 0.685 Total Time (hr/ft of weld) 0.0154 0.0154 0.0222 0.0308 0.0594 Total Time hrs/m of weld 0.051 0.051 0.073 0.101 0.195 The notes to fillet weld procedure also apply here. FIGURE 9 — Suggested procedures for SMAW of lap joints in austenitic stainless steel from 14 gauge (2.0mm) to 3/8 inch (9.5mm) thickness in the horizontal position.
  • 63.
    27 FIGURE 11 —Butt joint designs for submerged-arc welding. FIGURE 12 — A typical double-V weld in Type 304 plate. Pass 1 was made at 700 amp, 33 volts, 16 ipm (6.8mm/sec); pass 2 at 950 amp, 35 volts, 12 ipm (5.1mm/sec). The power was DCRP; electrode 3/16-in. (4.8mm). Type 308; neutral flux. FIGURE 13 — Recommended groove dimensions for copper backing bars in the submerged arc welding of stainless steels.
  • 64.
    28 the flux iscalled “neutral.” The term neutral is only relative in that the alloy content of the weld is still altered by the flux. Lincoln flux ST-100 is an alloy flux for use with solid stainless steel electrodes. It contains chromium which helps compensate for chromium in the electrode that is oxidized in the arc and therefore not recovered in the weld deposit. Lincoln fluxes 801, 802, 880, 880M, 882, and Blue Max 2000 are neutral fluxes designed for welding with solid stainless steel electrodes. With Nb(Cb) – bearing stainless filler metal (such as ER347), slag removal is often best with Blue Max 2000 or 802 fluxes. Lincoln flux 860 is a neutral flux that can be used with 308L electrode for applications requiring a lower ferrite number. It should be noted that this combina- tion will produce a tighter slag with surface slag sticking. Lincoln MIL- 800H flux can be used with ER308L filler metal to produce a 308H (0.04- 0.08%C) deposit. The composition ranges listed in AWS A5.9 are broad. Since com- position profoundly affects weld quality and serviceability, the complete range of variations cannot always be tolerated in the deposit. To maintain control, the welding technique, alloy content of the flux or other appropriate changes should be made to compensate for variations in filler metal composition. The several methods of starting the weld that are commonly in use include: Scratch Start — In a scratch start, the wire is fed toward the work and the carriage travel is also started. When the wire touches the work, it will not fuse to the workpiece because of the relative motion of the carriage. This type of starting is also called a “flying start.” Retract Starting — The wire is “inched” toward the work and covered with flux. When the weld is started, the wire retracts momentarily and then reverses to feed forward. This method is not recommended for light gauge stainless steel. Once the arc is initiated, it is important to monitor the various parameters. Welding current is the most influential variable. Next in importance is welding voltage. Welding speed changes conform to a pattern; if the speed is increased, there is less weld reinforcement; if decreased, there is more weld rein- forcement. In addition, weld speed can affect depth of penetration. Cladding with Submerged Arc — SAW is normally a high dilution process, which is undesirable for cladding. A procedure that works well, however, is to change from the normal DC electrode positive polarity to DC electrode negative polarity, and to limit the wire feed speed to the low end of the normal range – e.g., 60 ipm wire feed for 1/8" electrode, or 80 ipm for 3/32" electrode. 10.3 WELDING WITH THE GAS METAL ARC PROCESS Stainless steels may be welded by the gas metal arc process, using either spray arc, shortcircuiting or pulsed arc transfer. Copper backup strips are necessary for welding stainless steel sections up to 1/16 inch thick. Backup is also needed when welding 1/4 inch and thicker plate from one side only. No air must be permitted to reach the underside of the weld while the weld puddle is solidifying. Oxygen picked up by the molten metal may reduce the corrosion resistance and ductility of the stainless steel as it cools. To prevent this, the underside of the weld should be shielded by an inert gas such as argon. The shielding gas source can be built into the fixture. Electrode diameters as large as 3/32 inch, but usually less than 1/16 inch, are used with relatively high currents to create the spray arc transfer. A current of approximately 300-350 FIGURE 14 — (a) Contour of a weld bead in the flat position with the work horizontal; (b) welding slightly uphill; (c) welding slightly downhill.
  • 65.
    29 amperes is requiredfor a 1/16" electrode, depending on the shield- ing gas and type of stainless wire being used. The degree of spatter is dependent upon the composition and flow rate of the shielding gas, wire feed speed and the characteris- tics of the welding power supply. DCEP is used for most stainless steel GMA welding and an argon 1 or 2%-oxygen gas mixture is recom- mended. Suggested procedures for GMA welding 200 and 300 series stainless steels in the spray transfer mode are given in Figure 15. On square butt welds, a backup strip should be used to prevent weld metal drop-through. When fitup is poor or copper backing cannot be used, drop-through may be minimized by shortcircuiting transfer welding the first pass. When welding with the semiauto- matic gun, forehand (“pushing”) techniques are beneficial. Although the operator’s hand is exposed to more radiated heat, better visibility is obtained. For welding plate 1/4 inch and thicker, the gun should be moved back and forth in the direction of the joint and at the same time moved slightly from side to side. On thinner metal, however, only back and forth motion along the joint is used. The more economical shortcircuiting transfer process for thinner material should be employed in the overhead and horizontal position for at least the root and first passes. Although some operators use a short digging spray arc to control the puddle, the weld may be abnormally porous. Power supply units with slope, voltage and inductance controls are recommended for the welding of stainless steel with shortcircuiting transfer. Inductance, in particular, plays an important part in obtaining proper puddle fluidity. The shielding gas often recommend- ed for shortcircuiting welding of stainless steel contains 90% helium, 7.5% argon and 2.5% carbon dioxide. The gas gives the most desirable bead contour while keeping the CO2 level low enough so that is does not influence the corrosion resistance of the metal. High inductance in the power supply output is beneficial when using this gas mixture. Single pass welds may also be made using argon-oxygen and argon-CO2 gas mixes. However, arc voltage for steady shortcircuiting transfer may be as much as 6 volts lower than for the helium based gas. The colder arc may lead to lack of fusion defects. The CO2 in the shielding gas will affect the corrosion resistance of multipass welds made with shortcircuiting transfer due to carbon pickup. Wire extension or stickout should be kept as short as possible. Backhand welding is usually easier on fillet welds and will result in a neater weld. Forehand welding should be used for butt welds. Outside corner welds may be made with a straight motion. A slight backward and forward motion along the axis of the joint Gas-Argon + 1% Oxygen. Gas flow 35 cfh. (16.5L/min.) Plate Thickness (in.) 1/8 1/4 3/8 1/2 Plate Thickness mm. 3.2 6.4 9.5 12.7 Electrode Size in. 1/16 1/16 1/16 3/32 Electrode Size mm. 1.6 1.6 1.6 2.4 Pass 1 2 2 4 Current DC(+) 225 275 300 325 Wire Feed Speed (ipm) 140 175 200 225 Wire Feed Speed mm/sec. 60 74 85 95 Arc Speed (ipm) 19 - 21 19 - 21 15 - 17 15 - 17 Arc Speed mm/sec. 8.0 - 8.9 8.0 - 8.9 6.3 - 7.2 6.3 - 7.2 Electrode Required (lb/ft) 0.075 0.189 0.272 0.495 Electrode Required kg./m 0.112 0.282 0.405 0.737 Total Time (hr/ft of weld) 0.010 0.020 0.025 0.050 Total Time hr/m of weld. 0.033 0.066 0.082 0.164 FIGURE 15 — Suggested procedures for GMAW of butt joints in 200 and 300 series stainless steels using the spray arc transfer mode.
  • 66.
    30 Gasflow 15 to20 cfh (7.1 - 9.4 L/min.) Helium, + 7-1/2% Argon, +2-1/2% C02 Electrode 0.030 in. (0.8mm) dia. Plate Thickness (in.) 0.063 0.078 0.093 0.125 0.063 0.078* Plate Thickness mm. 1.6 2.0 2.4 3.2 1.6 2.0 Electrode Size in. 0.030 0.030 0.030 0.030 0.030 0.030 Electrode Size mm. 0.8 0.8 0.8 0.8 0.8 0.8 Current DC(+) 85 90 105 125 85 90 Voltage* 21 - 22 21 - 22 21 - 22 21 - 22 21 - 22 21 - 22 Wire Feed Speed (ipm) 184 192 232 280 184 192 Wire Feed Speed mm/sec. 78 81 98 119 78 81 Welding Speed (ipm) 17 -19 13 - 15 14 - 16 14 - 16 19 - 21 11.5 - 12.5 Welding Speed mm/sec. 7.2 - 8.0 5.5 - 6.3 5.9 - 6.8 5.9 - 6.8 8.0 - 8.9 4.9 - 5.3 Electrode Required (lb/ft) 0.025 0.034 0.039 0.046 0.023 0.039 Electrode Required kg/m 0.037 0.051 0.058 0.069 0.034 0.058 Total Time (hr/ft of weld) 0.0111 0.0143 0.0133 0.0133 0.0100 0.0167 Total Time hr/m of weld 0.0364 0.0469 0.0436 0.0436 0.0328 0.0548 FIGURE 16 — Suggested procedures for GMAW of butt joints and lap joints in 200 and 300 series stainless steels using the short circuiting transfer mode. FIGURE 17 — Schematic of the hot-wire system for the automatic TIG welding of stainless steels.
  • 67.
    31 Plate Thickness (in.)1/16 3/32 1/8 3/16 1/4 1/2 mm. 1.6 2.4 3.2 4.8 6.4 12.7 Current DC(–) 80 - 100 100 - 120 120 - 140 200 - 250 200 - 350 225 - 375 Electrode Diameter (in.) 1/16 1/16 1/16 3/32 1/8 1/8 mm. 1.6 1.6 1.6 2.4 3.2 3.2 Gas Flow, Argon (cfh) 10 10 10 15 20 25 L/min.. 4.7 4.7 4.7 7.1 9.4 11.8 Filler-Rod Diameter (in.) 1/16 1/16 3/32 1/8 1/8 1/8 mm. 1.6 1.6 2.4 3.2 3.2 3.2 Arc Speed (ipm) 12 12 12 10 8 8 mm/sec 5.1 5.1 5.1 4.2 3.4 3.4 Total Time (hr/ft of weld) 0.0167 0.0167 0.0167 0.0200 0.0250 0.0250 hr/m. of weld 0.0548 0.0548 0.0548 0.0656 0.0820 0.0820 FIGURE 18 — Suggested procedures for GTAW of butt, corner, tee and lap joints in stainless steels. Plate Thickness, T (in.) 1/16 3/32 1/8 3/16 1/4 1/2 mm. 1.6 2.4 3.2 4.8 6.4 12.7 Current DC(–) 90 - 110 110 - 130 130 - 150 225 - 275 225 - 350 225 - 375 Electrode Diameter (in.) 1/16 1/16 1/16 3/32 1/8 1/8 mm. 1.6 1.6 1.6 2.4 3.2 3.2 Gas Flow, Argon (cfh) 10 10 10 15 20 25 L/min.. 4.7 4.7 4.7 7.1 9.4 11.8 Filler-Rod Diameter (in.) 1/16 1/16 3/32 1/8 1/8 1/8 mm. 1.6 1.6 2.4 3.2 3.2 3.2 Arc Speed (ipm) 10 10 10 8 8 8 mm/sec 4.2 4.2 4.2 3.4 3.4 3.4 Total Time (hr/ft of weld) 0.0200 0.0200 0.0200 0.0250 0.0250 0.0250 hr/m. of weld 0.0656 0.0656 0.0656 0.0820 0.0820 0.0820 For vertical-up and overhead, decrease current 10 to 20%.
  • 68.
    32 should be used.Figure 16 summa- rizes the welding procedures normally used for the shortcircuiting transfer welding of stainless steel. Shortcircuiting transfer welds on stainless steel made with a shielding gas of 90% He, 7-1/2% A, 2-1/2% CO2 show good corrosion resistance and coalescence. Butt, lap and single fillet welds in material ranging from .060 inch to .125 inch in 304, 310, 316, 321, 347, 410 and similar stainless steels can be made successfully. The pulsed arc process, as normally used, is a spray transfer process wherein one small drop of molten metal is transferred across the arc for each high current pulse of weld current. The high current pulse must be of sufficient magnitude and dur- ation to cause at least one small drop of molten metal to form and be propelled by the pinch effect from the end of the wire to the weld puddle. During the low current portion of the weld cycle, the arc is maintained and the wire is heated, but the heat developed is not adequate to transfer any metal. For this reason, the time duration at the low current value must be limited otherwise metal would be transferred in the globular mode. Wire diameters of 0.045 and 0.035 inch are most commonly used with this process. Gases for pulsed arc welding, such as argon plus 1% oxygen are popular, the same as used for spray arc welding. These and other wire sizes can be welded in the spray transfer mode at a lower average current with pulsed current than with continuous weld current. The advantage of this is that thin material can be welded in the spray transfer mode which produces a smooth weld with less spatter than the shortcircuiting transfer mode. Another advantage is that for a given average current, spray transfer can be obtained with a larger diameter wire than could be obtained with continuous currents. Larger diameter wires are less costly than smaller sizes, and the lower ratio of surface to volume reduces the amount of deposit contamination. The electrode diameters for gas metal arc welding are generally between 0.030 and 3/32 inch. For each electrode diameter, there is a certain minimum welding current that must be exceeded to achieve spray transfer. For example, when welding stainless steel in an argon-oxygen atmosphere with 0.045 inch diameter stainless steel electrode, spray transfer will be obtained at a welding current of about 220 amp DCRP. It must be kept in mind that, along with the minimum current, a minimum arc voltage must also be obtained. This is generally between 22 and 30 volts. Electrodes come on spools varying in weight between 2 and 60 lb. Also available are electrodes for welding the straight chromium stainless steels and austenitic electrodes that contain more than the usual amount of silicon. The latter have particularly good wetting characteristics when used with the shortcircuiting transfer process. Some stainless steel weld metals during welding have a tendency to- ward hot shortness or tearing when they contain little or no ferrite – Type 347, for example. When welding these, more welding passes than indicated in the procedures may be needed. Stringer bead techniques are also recommended rather than weaving or oscillating from side to side. Hot cracking may be elimi- nated by stringer bead techniques since there is a reduction in con- traction stresses, hence cooling is more rapid through the hot short temperature range. A procedure that tends to produce a more convex bead than normal can be very helpful, and care should be taken to fill craters. Weld metal hot cracking may be reduced by shortcircuiting transfer welding, because of the lower dilution from the base metal. Excessive dilution may produce a completely austenitic weld metal having strong cracking characteristics. When welding magnetic stainless steels (ferritic and martensitic types) to the relatively nonmagnetic types (austenitic types), it is desirable to: 1. Use a single bevel joint to obtain minimum joint reinforcement. 2. Use low heat input shortcircuiting transfer to minimize the arc deflec- tion encountered when welding magnetic to nonmagnetic steels. 3. For uniform fusion, be sure the wire is kept centered over the nonbeveled edge of the joint. Parameters and procedures for welding 200 and 300 series stainless Wire Size: 1.2mm (0.045 in.) Shielding Gas: 75% He, 25% A Electrode: 4.0-4.8mm (5/32-3/16 in.) 2% Th Arc Arc Travel Speed Wire Speed Feed Deposition Rate Current Voltage Amps Volts mm/Sec In/Min. mm/Sec In/Min. Kg/Hr Lbs/Hr 300 10 - 12 1.7 - 4.2 4 - 10 46 - 157 110 - 370 1.4 - 4.5 3 - 10 400 11 - 13 2.5 - 5.9 6 - 14 78 - 188 185 - 445 2.3 - 5.4 5 - 12 500 12 - 15 3.4 - 8.5 8 - 20 125 - 282 295 - 665 3.6 - 8.2 8 - 18 TABLE XVII — Typical Travel Speeds and Deposition Rates with GTAW-Hot Wire
  • 69.
    33 steels by theGMAW spray arc mode are given in Figure 15. Figure 16 gives parameters and procedures for welding the 200 and 300 series stainless steels by the GMAW shortcircuiting mode. 10.4 WELDING WITH THE GAS TUNGSTEN ARC PROCESS All stainless steel alloys that are considered weldable can be welded readily with the gas tungsten arc process (GTAW). The preferred electrodes are thoriated, ceriated, or lanthanated tungsten as specified in AWS A5.12. The advantage of these electrodes is that they have a more stable arc and can be used with higher currents than pure tungsten electrodes. The shielding gas is usually argon, but helium or mixtures of argon and helium are used on heavy sections. The advantages of argon are that flow rates can be lower, the arc is more stable and the arc voltage is somewhat less than with helium. The lower voltage makes it possible to weld thin sheet without burn through. Filler materials for use with the gas tungsten arc process are in the form of solid wire available in coils for automatic welding or straight lengths for manual welding. These are specified in AWS A5.9 which also applies to filler material for Gas Metal Arc and Submerged Arc welding. Consumable inserts, specified in AWS A5.30, are useful for root passes with gas tungsten arc. The DC power source for gas tungsten arc welding must be a constant current type, and it is recommended that a high frequency voltage be superimposed on the welding circuit. The high frequency need be on only to start the arc. As the electrode is brought close to the work, the high frequency jumps the gap from the tungsten to the work and ignites the welding arc. Since the tungsten electrode does not actually touch the work, the possibility of contaminating the stain- less steel with tungsten is greatly reduced. Straight polarity (DC-) should be used – which produces a deep, penetrating weld. A “scratch” start may be used in lieu of a high frequency start, although there is some possibility of tungsten pickup. The arc should not be struck on a carbon block because of the likelihood of carbon contamination. Stainless steels are readily welded with automatic GTAW. Arc voltage is proportional to arc length – thus a reliable signal can be generated to operate automatic arc voltage control equipment. Filler metal may be used, or light gauge material may be joined by simple fusion of the joint edges. When “cold” filler metal is used, it is always added to the front of the puddle. The so called “hot wire” method of welding gives greatly increased deposition rates and welding speeds. The wire – which trails the torch, as illustrated in Figure 17 – is resistance heated by a separate AC power supply. It is fed through a contact tube and extends beyond the tube. The extension is resistance heated so that it approaches or reaches the melting point before it contacts the weld puddle. Thus, the tungsten electrode furnishes the heat to melt the base metal and the AC power supply furnishes a large portion of the energy needed to resistance melt the filler wire. The hot wire method is, in effect, an adaptation of the long stickout principle used in submerged arc and self-shielded flux cored arc welding. The wire used for hot wire TIG welding is usually 0.045 inch diameter. Since the wire is melted. or very nearly melted by its own power source, the deposition rate can be controlled almost independently of the arc. Using the GTA hot wire method, deposition rates up to 18 lb/hr can be achieved when welding at 400 to 500 amp DCEN (Table XVII). Still greater deposition rates can be obtained using an automatic oscillated welding technique. Voltage control is essential to achieve control of the large puddle when welding at high deposition rates. For this reason, TIG hot wire welding requires the use of voltage control equipment. By using closely spaced multiple tungsten electrodes, the welding speed can also be increased sub- stantially when GTA welding stainless steel tubing or sheet. Multiple elec- trodes practically eliminate the problem of undercutting at high speeds. Procedures and parameters for GTA welding of stainless steel in thick- nesses from 1/16 inch to 1/2 inch (1.6 to 12.7 mm) are given in Figure 18. These include butt, corner, tee and lap type joints. Distortion Control in Austenitic, Precipitation Hardening, and Duplex Ferritic–Austenitic Stainless Steels Austenitic Stainless steels have a 50% greater coefficient of expansion and 30% lower heat conductivity than mild steel. Duplex stainless steels are only slightly better. Allowance must be made for the greater expansion and contraction when designing austenitic stainless steel structures. More care is required to control the greater distortion tendencies. Here are some specific distortion control hints: Rigid jigs and fixtures hold parts to be welded in proper alignment. Distortion is minimized by allowing the weld to cool in the fixture. Copper chill bars placed close to the weld zone help remove heat and prevent distortion caused by expansion. Back-up chill bars under the joint are always recommended when butt welding 14 gauge (2.0mm) and thinner material. A groove in the bar helps form the bead shape. NOTE: Keep the arc away from the copper. Copper
  • 70.
    34 contamination of theweld causes cracking. Without fixtures, tack weld the joint every couple of inches and peen the tacks to remove shrinkage stresses. Finish the joint with a welding sequence designed to minimize distortion. A planned sequence of welding always helps control distortion. The techniques used in mild steel welding can be used. Skip welding and back-step welding are recommended for light gauge steels. Low current and stringer beads reduce distortion by limiting the amount of heat at the weld. Also, do not deposit excessive weld metal. It seldom adds to the strength of the weld and does increase heat input and promotes distortion. If a structure of heavy steel is not rigidly held during welding, many small beads will cause more total distortion than a few large beads. Distortion Control in Ferritic and Martensitic Stainless Steels Since they have heat expansion properties similar to mild steel, plate structures of ferritic and martensitic stainless steels are designed and welded with about the same distortion controls and allowances as mild steel. However, because they have lower thermal conductivity than mild steel, the heat remains concentrated in the area of the weld. This causes distortion problems in thin-gauge steel. This distortion can be controlled with suitable jigs and fixtures, proper joint design and a correct welding sequence.
  • 71.
    35 SOURCES OF ADDITIONAL INFORMATION Additional informationon the welding of stainless steels can be obtained from the sources listed below: The Welding Handbook 7th Edition, Volume 4, Chapter 2 – American Welding Society ANSI/AWS D10.4 Recommended Practices for Welding Austenitic Stainless Steel Piping and Tubing – American Welding Society AWS – A4.2 Standard Procedures for Calibrating Magnetic Instruments to Measure the Delta Ferrite Content of Austenitic and Duplex Ferritic-Austenitic Stainless Steel Weld Metal – American Welding Society AWS – A5.4 Specification for Stainless Steel Electrodes for Shielded Metal Arc Welding – American Welding Society AWS – A5.9 Specification for Bare Stainless Steel Welding Electrodes and Rods – American Welding Society AWS – A5.22 Specification Stainless Steel Electrodes for Flux-Cored Arc Welding and Stainless Steel Cored Rods for Gas Tungsten Arc Welding – American Welding Society AWS – A5.30 Specification for Consumable Inserts – American Welding Society ASM Metals Handbook Volume 6 – Welding and Brazing – 8th Edition – ASM International ASM Metals Handbook Volume 6 – Welding, Brazing and Soldering – 9th Edition – ASM International AWS – FMC Filler Metal Comparison Charts – American Welding Society Literature from filler metal manufacturers: ASM Metals Handbook Volume 1 – Properties and Selection of Metals, 8th Edition – ASM International ASM Metals Handbook Volume 3 – Properties and Selection of Stainless Steels, Tool Materials and Special Purpose Metals, 9th Edition – ASM International The Making, Shaping and Treating of Steel 10th Edition, United States Steel Corporation ANSI – Z49.1 Safety in Welding, Cutting and Allied Processes – American Welding Society Welding Metallurgy of Stainless Steels by Erich Folkhard, Springer - Verlag, New York WARNING – HEALTH & SAFETY NOTICE Protect yourself and others. Read and understand the label provided with filler material for welding. FUMES AND GASES can be dangerous to your health. ARC RAYS can injure eyes and burn skin. ELECTRIC SHOCK can kill. • Read and understand the manufacturer’s instructions and your employer’s safety practices. • Keep your head out of the fumes. • Use enough ventilation, exhaust at the arc, or both, to keep fumes and gases away from your breathing zone and the general area. • Wear correct eye, ear and body protection. • Do not touch live electrical parts or permit electrically live parts or electrodes to contact skin or your clothing or gloves if they are wet. • Insulate yourself from work and ground. IMPORTANT: Special ventilation and/or exhaust are required when welding high chromium alloys such as stainless steels. Fumes from the normal use of stainless steel filler materials contain significant quantities of chromium compounds. The PEL (OSHA Permissible Exposure Limit for chromium VI (0.005 mg/m3) will be exceeded before reaching the 5.0 mg/m3 maximum exposure guideline for total welding fume. BEFORE USING, READ AND UNDERSTAND THE MATERIAL SAFETY DATA SHEET (MSDS)* FOR THE FILLER MATERIAL TO BE USED. • See American National Standard Z49.1, Safety in Welding, Cutting and Allied Processes, published by the American Welding Society, 550 N.W. LeJeune Road, Miami, Florida 33126; OSHA Safety and Health Standards, 29 CFR 1910, available from the U.S. Government Printing Office, Washington, DC 20402-0001 * Available from The Lincoln Electric Company (for Lincoln products) 22801 St. Clair Avenue Cleveland, Ohio 44117
  • 72.
    36 Lincoln Electric hasan extensive standard* line of consumables for welding stainless steels, including: COATED ELECTRODES FOR SHIELDED METAL ARC WELDING AWS A5.4 Classification Blue Max 308/308L AC-DC E308L-17, E308-17 Blue Max 309/309L AC-DC E309L-17, E309-17 Blue Max 316/316L AC-DC E316L-17, E316-17 Blue Max 347 AC-DC E347-17 Red Baron 308/308H MR E308-16, E308H-16 Red Baron 308L MR E308L-16 Red Baron 309/309L MR E309-16, E309L-16 Red Baron 310 MR E310-16 Red Baron 316/316L MR E316L-16, E316-16 Red Baron 347 MR E347-16 ELECTRODES OPTIMIZED FOR VERTICAL DOWN WELDING AWS A5.4 Classification Red Baron 308/308L-V MR E308-15, E308L-15 Red Baron 309/309L-V MR E309-15, E309L-15 Red Baron 316/316L-V MR E316-15, E316L-15 SOLID WIRES FOR SUBMERGED ARC WELDING AWS A5.9 Classification Blue Max S308/308L ER308, ER308L Blue Max S309/309L ER309, ER309L Blue Max S316/316L ER316, ER316L SOLID WIRES FOR GAS METAL ARC WELDING AND GAS TUNGSTEN ARC WELDING AWS A5.9 Classification Blue Max MIG 308LSi ER308LSi, ER308Si Blue Max MIG 309LSi ER309LSi, ER309Si Blue Max MIG 316LSi ER316LSi, ER316Si METAL CORED WIRE FOR GAS METAL ARC WELDING AWS A5.9 Classification OUTERSHIELD MC 409 EC409 OUTERSHIELD MC 409W EC409 FLUXES FOR SUBMERGED ARC WELDING (No AWS classification is applicable.) Lincolnweld MIL 800 Lincolnweld 801 Lincolnweld 802 Lincolnweld 860 Lincolnweld 880 Lincolnweld 880M Lincolnweld 882 Lincolnweld ST-100 Blue Max 2000 FLUXES FOR STRIP CLADDING (No AWS Classification is applicable.) Blue Max 3000 (for submerged arc) Blue Max 4000 (for electroslag) FLUX CORED WIRES FOR CO2 OR 75Ar-25CO2 WELDING BLUE MAX FC308L BLUE MAX FCP309L BLUE MAX FC309L BLUE MAX FCP316L BLUE MAX FC316L * Many other compositions are available on special order. Contact your Lincoln Electric Representative. CUT LENGTHS FOR MANUAL GAS TUNGSTEN ARC WELDING AWS A5.9 Lincoln Classification ER308/308L ER308, ER308L ER309/309L ER309, ER309L ER316/316L ER316, ER316L
  • 73.
    37 Customer Assistance Policy Thebusiness of The Lincoln Electric Company is manufacturing and selling high quality welding equipment, consumables, and cutting equipment. Our challenge is to meet the needs of our customers and to exceed their expectations. On occasion, purchasers may ask Lincoln Electric for advice or information about their use of our products. We respond to our customers based on the best information in our possession at that time. Lincoln Electric is not in a position to warrant or guarantee such advice, and assumes no liability, with respect to such information or advice. We expressly disclaim any warranty of any kind, including any warranty of fitness for any customer’s particular purpose, with respect to such information or advice. As a matter of practical consideration, we also cannot assume any responsibility for updating or correcting any such information or advice once it has been given, nor does the provision of information or advice crete, expand or alter any warranty with respect to the sale of our products. Lincoln Electric is a responsive manufacturer, but the selection and use of specific products sold by Lincoln Electric is solely within the control of, and remains the sole responsibility of the customer. Many variables beyond the control of Lincoln Electric affect the results obtained in applying these type of fabrication methods and service requirements. IMPORTANT: SPECIAL VENTILATION AND/OR EXHAUST REQUIRED Fumes from the normal use of these products contain significant quantities of Chromium compounds which may be harmful. BEFORE USE, READ AND UNDERSTAND THE MATERIAL SAFETY DATA SHEET (MSDS) FOR THIS PRODUCT AND SPECIFIC INFORMATION PRINTED ON THE PRODUCT CONTAINER.
  • 74.
    THE LINCOLN ELECTRICCOMPANY 22801 Saint Clair Avenue • Cleveland, OH • 44117 • U.S.A. Phone: +1 216.481.8100 • www.lincolnelectric.com Publication C6.4000 | Issue Date 10/14 © Lincoln Global Inc. All Rights Reserved
  • 75.
    Nickel Development Institute Stainlesssteel for potable water treatment plants (PWTP) by RE Avery, S. Lamb, C.A. Powell and A.H. Tuthill Grade Selection Type 304L, the principal piping material used in PWTPs, has adequate corrosion resistance for most conditions, provided the surface is maintained clean and free of defects. Type 316L is a more conservative choice and has improved corrosion resistance in the presence of sediment and other deposits when higher levels of residual chlorine exist. Procurement • Procure pipe to ASTM A778 or A312 to ensure proper quality for PWTPs. • Specify "L" grades Type 304L or 316L. Dual certification grades are acceptable. Piping Design • Slope horizontal lines so they drain completely. • Avoid dead legs and sections that cannot be drained during shutdown or stand-by. • Provide inspection and wash-out ports on horizontal runs to allow flushing of sediment. • Use Ni-Cr-Mo alloys, 6% Mo stainless steels, or cement-lined steel or ductile cast iron pipe in the section immediately downstream of chlorine or potassium permanganate injection. • Design for the maximum flow rate consistent with pressure drop to reduce sediment deposition. Stainless steel in PWTPs1 • Take advantage of the high C valve (low friction) for stainless steel. Pipe Fabrication • Require a welding procedure specification from the fabricator and require that only qualified welders be used. • Specify required weld quality standards. • Minimize or prohibit field welding of circumferential butt welds. • In raw water sections, prevent or remove heat tint oxide on welds as described in the text. Start-Up and Operation • Drain promptly and completely after hydrostatic testing or during shutdowns. Circulate at least weekly if the system must be left full. • Dissolve calcium hypochlorite granules before introducing them into stainless steel piping for disinfection. General • When in doubt, design, fabricate, install, and operate in a manner which will keep stainless steel piping clean and in its most corrosion-resistant condition.
  • 76.
    Nickel Development Institute Introduction Types304L and 316L welded stainless steel piping has been successfully used in over 100 PWTPs and related potable water applications in North America. Table I shows the common name, the UNS number, the British, German, Swedish, and EURONORM designations, with nominal compositions for the wrought alloys. The principal reason to use stainless steels is its outstanding resistance to con- taminate potable water with metal ions. Stainless steel has been used since 1965 for the large, central-control, gravity filter in water treatment plants with good performance in over 75 installations. (1) Figure 1 illustrates two typical cen- tral-control units. Types 304 and 316 have been used with equal success in the fabrication of non welded components such as pump shafts and valve stems. Stainless steels have given excellent performance in transporting potable water from Middle East desalination plants, potable water distribution systems in Tokyo, Korea, and New York City, and in over 100 North American do- mestic potable water treatment plants. Figure 2 illustrates a New York City pumping station gallery of laterals in the distribution hub serving potable water for Manhattan. The excellent performance offered by stainless steel depends on factors different from those that influence the perfor- mance of ductile cast iron (DCI), galvanized or coated steel, or copper alloys in potable waters. The few failures that have occurred are due to unfamiliarity with factors that affect the performance of stainless steels, as these factors are quite different from those of the older, more familiar materials. This summary and guide is intended to assist design engineers and operators in avoiding the problems that have occurred in PWTPs by ensuring the conditions required to support the optimum performance of stainless steels in these applications are met. Recommended Applications for Various Stainless Steel Types Types 304L or 316L are the standard grades of stainless steel used in potable water applications. Type 316L with Table I Alloy Identification and Compositions (%) Nominal Composition (%)Common Name UNS No. EURONORM EN 10088 British BS* German DIN* Swedish SS* C Cr Ni Mo Fe 304 S30400 1.4301 304531 1.4301 2333 0.08 18.0 10.0 - Bal 304L S30403 1.4306 304511 1.4306 2352 0.03 18.0 10.0 - Bal 316 S31600 1.4401 316531 1.4401 2347 0.08 17.0 12.0 2.0-3.0 Bal 316L S31603 1.4404 316511 1.4404 2348 0.03 17.0 12.0 2.0-3.0 Bal *Have been superseded by EURONORM 2-3% molybdenum is more resistant to pitting and crevice corrosion and is preferred over Type 304L for the more severe services. The low carbon "L" grades have a maximum of 0.03% carbon and should be used for welded fabrication rather than the regular grades which may contain up to 0.08% maximum carbon. Where mechanical strength is important for design purposes, the slightly lower tensile and yield strengths of the "L" grades should be recognized. It is increasingly Figure 1 Stainless steel central-control columns for a PWTP. Figure 2 A gallery of laterals in the New York City pumping station. The laterals are made from cast stainless steel with 48 in. diameter wrought butterfly valves. Stainless steel in PWTPs 2
  • 77.
    Nickel Development Institute TableII Requirements for Typical Stainless Steel Pipe Physical Characteristics, Tests, and Processes Specifications Pipe Form A312 Welded & Seamless A778 Welded AWWA C220 (1) Welded & Seamless Size 1/4 - 30" 3-48" 4" or Larger Wall Thickness Sch. 5S - 80 0.062 - 0.5" (1) Solution Anneal Required Not Required (1) Mechanical Test Tension & Face Bend Transverse Tension & Guided Bend (1) Hydrostatic Test Required Optional (1) Filler Metal Addition None Allowed Matching (1) Surface Scale Removal Required Required (1) Associated Fitting Specification ASTM A403 ASTM A774 (1) AWWA C220 allows use of either ASTM A312 or A778. See the ASTM specification for particular requirements. common to encounter dual certified Type 304/304L and Type 316/316L stainless steel in warehouse stock. Dual certification means that it meets the 0.03% carbon maxi- mum requirement for the "L" grades and also meets the higher mechanical properties of the regular grades. Materials Pipe and fittings are usually specified to one of the material specifications in Table ll. Important provisions of the piping specifications are summarized. Corrosion Behavior of Stainless Steel in Potable Water Stainless steel performs best in clean, flowing water i.e., flow rates greater than 1.5 to 2 ft/s (0.5 to 0.6 m/s). In raw water, the suggested minimum design flow is 3 ft/s (1 m/s) to reduce sediment deposition. High velocities and turbulence which limit the perfor- mance of materials such as ductile cast iron, carbon steel, and copper alloys are beneficial to the performance of stain- less steel. Stainless steel offers excellent erosion/ corrosion Table III Velocity/Flow for Potable Water Systems Velocity -Avoid stagnant conditions • Up to 100 ft/s (30 m/s) - OK • > 3 ft/s (1 m/s) preferred for raw water with sediment • 1.5 to 2 ft/s (0.5 to 0.6 m/s) for finished water Flow • Reduces opportunity for bacteria and slime to form growth sites • Reduces the possibility for microbiologically influenced corrosion resistance to handle turbulent flows. Reference conditions for potable water are shown in Table III. Because of its very low corrosion rate, stainless steel does not require the corrosion allowances used for ductile cast iron and carbon steel. Corrosion, when it occurs, is usually localized in crevice areas. There are two types of crevices: • Man-made, originating from design or construction • Natural, occurring in crevices formed by sediment or deposits. A typical and very damaging man-made crevice is that formed at the root of incomplete penetration welds. Weld root crevices can trap sediment and allow chlorides to con- centrate to several times the concentration in the bulk water increasing the likelihood of under-deposit crevice corrosion. Procurement specifications should require full penetration welds with smooth ID contour. Other man-made crevices such as those at flange faces under gaskets, pressed fittings, and mechanical joints pose few problems in low chloride potable waters. Naturally occurring crevices from sediment can be re- duced by high flow rates. When design or operating conditions are such that deposits may occur, the best prac- tice is to provide periodic flushing with a high pressure water stream. The design should provide the necessary flushing ports. A black Fe-Mn deposit forms on the pipe wall when raw waters are treated for the removal of iron or manganese with oxidants such as chlorine or potassium permanganate. The Fe-Mn deposits are normally benign to Type 304L stainless steel, but have contributed to under-deposit crevice corrosion in the presence of heat tint oxide from welding. The removal of heat tint oxide is discussed in the paragraph entitled Fabrication of Piping Systems. Guidelines for the injection of chlorine are discussed in the paragraph entitled Effects of Oxidizers. 3 Stainless steel in PWTPs
  • 78.
    Table IV Effectof Chlorine on Corrosion of Stainless Steel Chlorine Residual Maximum Depth of Attack mils (mm) Type 304 Type 316 mg/I Base Plate Crevice Base Plate Crevice 0 (1) 0 0 0 0 0.8 – 1. (1) 0 0 0 0 2.0 (1) 0 0 0 0 3 – 5 (2) <1 (0.03) 4-14(0.1 - 0.4) 0 1-5 (0.03 - 0.1) (1 ) Water contained 23 mg/I of chlorides (2) Water contained 790 mg/I of chlorides 4Stainless steel in PWTPs Figure 3 Typical stainless steel chlorine/ozone mixing towers Effect of Chlorides The chloride level of the water is an important factor in determining the resistance of stainless steel to crevice corrosion. (2) The chloride level can be readily measured and used by engineers as a first indicator for the likelihood of crevice corrosion. Beware that there are other important interacting factors that may have a major role, such as the presence of strong oxidants, crevice geometry, and pH. Laboratory trials supported by service experience sug- gest that for the majority of natural, raw, and potable water with pH in the range 6.5 to 8: • Crevice corrosion of 304/304L is rare below about 200 mg/l of chlorides • Crevice corrosion of 316/316L is rare below about 1000 mg/l of chlorides. A much more conservative approach, as may be required when other conditions are particularly unfavorable, is to use 304/304L when chlorides are below about 50 mg/l and 316/316L when chlorides are below about 250 mg/l. When the chloride level is over 1000 mg/l, a higher molybdenum or duplex stainless steel may be required, and it is advisable to consult an expert. Waters in PWTPs normally contain oxygen. In fully de-aerated waters, much higher chloride levels can be tolerated. Stainless steels are generally resistant to crev- ice corrosion in totally de-aerated waters, including sea water which contains about 18,000 mg/l chlorides. Effect of Oxidizers Chlorine, ozone and potassium permanganate are common oxidizers used in PWTPs for various pur- poses. (3) Figure 3 shows 36 inch diameter, 30 ft. high, stainless steel mixing towers that are typically used for both chlorine and ozone mixing. In this installation, chlo- rine concentration is maintained below 4 mg/l and, typically, at 2 mg/l. Oxidant additions, up to some limiting concentration, can be beneficial to stainless steel in preventing microbiologically influenced corrosion (MIC). The effect of chlorine on the corrosion of stainless steel is shown in Table IV. The data were gathered from corrosion test spools that were exposed in four locations. Nickel Development Institute
  • 79.
    Nickel Development Institute waterdistrict has been using stainless steel structurals in clearwells since the late 1950s and has not encountered the need for replacements. With long exposure, the staining is followed by shallow pitting over the entire exposed surface. Vapor-side staining and pitting attack have been reported in several PWTPs where pipe galleries were not well ventilated near the chlorine injection area. Microbiologically Influenced Corrosion (MIC) Potable waters are disin- fected to kill pathogens and control bacteria. However, there are instances where MIC prob- ably occured in both raw water and process lines in PWTPs, es- pecially where water has been allowed to stand and stagnate overtime. (4) • In at least three PWTPs, the hydrostatic test water was not promptly drained; the probable cause of MIC attack at the circumferential welds where the heat tint oxide was present. Longitudinal welds had been pickled and were resistant to MIC. • One plant has also reported corrosion in a longitudinal weld of a horizontal run of stainless steel where finish water stood stagnant for long periods. Stagnant water conditions can be avoided by draining promptly after hydrostatic testing, provided horizontal runs have been sloped for drainage. Dead legs should be eliminated through design. Sections that must be placed on stand-by can either be drained or the water can be circulated periodically. There is evidence that it takes at least 30 days for MIC to develop and initiate corrosion. Consequently, raw water systems should be circulated at least weekly to avoid stagnant conditions which could contribute to MIC in the weld heat tint oxide area. Design The use of stainless steel piping rather than ductile cast iron can yield the important advantages of thinner wall, lower weight, and fewer field connections - all of which reduce installation labor. Figure 4 shows a section of the Taunton, Massachusetts PWTP where the use of stainless steel piping rather than the heavier DCI saved Figure 4 A section of stainless steel piping in the PWTP in Taunton, Massachusetts where cost savings were realized by using lighter weight stainless steel instead of ductile cast iron. 5 Stainless steel in PWTPs In each case a baseline exposure in unchlorinated water was made for comparison. These data indicate that in the 3-5 mg/l residual chlo- rine range, Type 304L becomes vulnerable to crevice corrosion. Type 316L can be expected to be more resis- tant to crevice corrosion in the 3-5 mg/l range of residual chlorine. Since residual chlorine may be up to 1.8 mg/l in finished water at the PWTP in order to meet the 0.2 mg/l minimum at point of use, Type 304L is an excellent material to use for finished water and distribution systems. Stainless steel can tolerate considerably higher levels of chlorine for short time periods. The AWWA C653 dis- infection treatment of 25 mg/l of chlorine for 24 hours is standard practice and there have been no reported problems. The section immediately downstream of chlorine injection requires special attention. The critical section length is 10 times the diameter of the pipe. The concen- tration of chlorine injected is higher than stainless steel normally tolerates unless there is extremely rapid mixing. Alternate materials for this section are the Ni-Cr-Mo alloys, the 6% Mo super austenitic stainless steels and the 25% chromium super duplex stainless steels. Chlorine, but not ozone, has another important effect. In the moist vapors just above the water line, chlorine concentrations may reach concentrations that stain and even pit Types 304, 304L, 316 and 316L stainless steel. This is more of a cosmetic problem than structural. One
  • 80.
    Nickel Development Institute Figure5 Rust on welds from wire brushing with carbon steel wire brush. between the point of chlorine or permanganate injection and the filters has also initiated localized corrosion at welds with heat tint oxide. Base metal and welds that were cleaned of heat tint oxide were resistant. Practical actions to remove or eliminate weld heat tint oxide differ according to pipe size. 1. 24 in. diameter and larger pipe: Pipe sizes 24 in. and larger are accessible for internal conditioning. Remove heat tint oxide by pickling the interior weld surfaces, by grinding with an abrasive tool such as a rotating silicon carbide-impregnated fiber brush, or by electropolishing with a hand-held electropolishing probe. 2. 3 in. diameter and smaller pipe: Remove heat tint oxide by pickling the pipe assembly or by using mechanical joints. Alternately, assurance of heat-tint-free welds usually requires automatic orbital welding with very precisely machined joint preparations. 3. Pipe sizes greater than 3 in. and less than 24 in. diameter: The piping fabricator should be required to remove or prevent the formation of heat tint oxide using one of the following options best-suited for the particular assembly. • Limit assembly length to accommodate pickling the unit or placing welds so they are accessible for internal grinding. • Prevent any significant heat tint oxide formation through very precise weld joint preparation and careful internal purging procedures. Automatic orbital welds can be made free of heat tint. The fabricator should be required to demonstrate the ability to make heat-tint-free welds. 6Stainless steel in PWTPs Table V Guidelines for the Design of Stainless Steel PWTP Piping Systems Mechanical Features • Slope the horizontal lines so that they will completely drain, including the low points between supports. • Provide access for inspection and flushing out of sediment, debris and deposits in the raw water piping. • Use eccentric reducers where appropriate to facilitate draining. Velocity-Avoid stagnant conditions and dead legs. • Normal good design flow rates minimize the opportunity for bacteria to build biomounds and initiate MIC. • Minimum flow rates to reduce possible sediment accumulation and corrosion are: 3 ft/s (1 m/s) for raw water with sediment, 1.5-3 ft/s (0.5-0.6 m/s) for finished water where the sediment is less likely. $50,000 (US). A summary of design guidelines is shown in Table V. Fabrication of Piping Systems Quality workmanship during the fabrication, erection, and field welding is essential for optimum service. Utilizing reputable organizations with experience in stainless steel fabrication will greatly minimize the likelihood of corrosion problems. All PWTP circumferential pipe welds that are welded only from the OD should be made using the gas tungsten arc weld- ing (GTAW) or TIG process for the root pass along with an in- ternal inert gas purge to exclude oxygen in the weld root area. Heat tint oxide in the weld heat-affected zone is one of the major contributors to under-deposit corrosion and mi- crobiologically influenced corrosion in potable water treatment systems. The heat tint oxide can vary in color and thickness ranging from a thin, light, or straw-colored oxide to a dark, (black) oxide of appreciable thickness. The heavier the oxide, the more likely that it will contrib- ute to the initiation of corrosion. Heat tint oxide alone will not initiate corrosion in po- table water. An abnormal condition in the environment is also necessary. Stagnant water left in the system for 30 days or more has initiated MIC at welds with heat tint ox- ide. The black Fe-Mn deposit that forms in the section
  • 81.
    Stainless steel inPWTPs Nickel Development Institute • Use mechanical connections on joints where heat tint oxide removal is not practical. Other minimum fabrication requirements should include the following: • Proof of acceptable welding procedure specifications for the work to be performed and verified welder performance qualifications. The engineer and/or customer should review and verify both. Suggested guides are ASME Section IX and AWS B2.1. • Require full penetration welds, free of cracks, overlaps and cold laps. • Limit misalignment for manual welds to 1/16 in. (1.6 mm) or half the wall thickness, whichever is less. Automatic orbital welding procedures are usually more restrictive on misalignment. • Limit on weld reinforcement and concave root (11/16 in. [1.6 mm]), or to agreed-upon limits. • Limit on undercut, e.g. 1/32 in. (0.8 mm) or 10% of base metal thickness, whichever is less. • Provide for secure end closures and leave in place until final assembly. • Provide for prompt and complete drainage of the piping systems after hydrostatic testing. Post-Fabrication Cleaning Embedded free iron on stainless steel surfaces causes rust marks to form and in some instances provides the sites for the initiation of corrosion.(5) Figure 5 shows the devel- opment of rust at a weld brushed with a carbon steel wire brush; only stainless steel wire brushes should be used. Nitric acid and other "passivation" treatments described in ASTM A380 are not fully effective in removing iron and other surface defects. Pickling with nitric-hydrofluoric acid removes free iron and a thin surface layer of metal that may contain surface defects; the metal surface is then passive and in the most corrosion-resistant state. If a nitric-hydrofluoric acid pickle is not practical, the free iron can be removed mechanically. Acceptable methods include the use of medium to fine-grit abrasives such as clean flap- per wheels, flexible disks, or blasting with clean abrasives such as glass beads, garnet, or walnut shells. Free iron and heat tint oxide can also be removed by a hand-held electropolishing probe. The water wetting and drying procedure described in ASTM A380 is a very effective test to check for the removal of free iron. The procedure calls for wetting the surface with distilled or deionized water or fresh water followed by drying. After the wet-dry cycles, the surface should show no evidence of rust stains or other corrosion products. The ferroxyl test for free iron described in A380 is even more sensitive but may not be acceptable for use in potable water systems. Operations and Maintenance Failure to drain promptly after hydrostatic testing or allowing water to remain stagnant in piping or tanks for extended periods of time has led to MIC. In stagnant water, bacteria have an opportunity to develop biomounds and multiply, leading in some instances to MIC at welds where there is heat tint oxide. Over 90% of the reported instances of MIC occur in the vicinity of welds. There are occasional reports of MIC on bare metal away from welds, but these occurrences seem to be in severe MIC environments. The following actions avoid MIC even when heat tint oxide is present. • Drain promptly and blow dry after hydrostatic testing or when the system is placed in extended standby. Alternately, circulate water if draining is not possible. • Place in service within a few days after hydrostatic testing and provide for prompt draining should the system be placed in standby at some future date. • Slope horizontal runs sufficiently so they will drain without leaving water between support points. Other guides for the operation and maintenance of stain less steel piping systems includes the following practices: • Establish a schedule to flush out sediment and debris on horizontal runs of raw water piping. • During downtime, drain completely and dry or, alternately, circulate water for one hour daily. • For the initial disinfecting treatment, dissolve calcium hypochlorite granules before introducing them into or onto the surface of stainless steel piping. Calcium hypochlorite granules dissolve slowly and have created a severe micropitting environment when resting on stainless steel. • Provide proper ventilation to clear chlorine from all enclosed spaces. 7
  • 82.
    References 1. A. H.Tuthill, "Stainless Steel Piping", Journal 4. G. Kobrin, S. Lamb, A. H. Tuthill, R. E. Avery, K. A. AWWA, July 1994, p. 67 - 73. Selby, "Microbiologically Influenced Corrosion of 2. R. M. Kain, A. H. Tuthill, E. C. Hoxie, "The Stainless Steels by Water Used for Cooling and Resistance of Types 304 and 316 Stainless Steels to Hydrostatic Testing," 1997 International Water Crevice Corrosion in Natural Waters," Journal of Conference, (Pittsburgh, PA) NiDI Technical Series Materials for Energy Systems, Vol. 5 No. 4, March No. 10085. 1984, p. 205-211. 5. A. H. Tuthill, R. E. Avery, "Specifying Stainless Steel 3. A. H. Tuthill, R. E. Avery, S. Lamb, G. Kobrin, "Effect Surface Treatments," Reprinted from Advanced of Chlorine on Common Materials in Fresh Water," Materials & Processes, Vol. 142 (6) 1992, NiDI Corrosion/98, Paper No. 708, NACE International Technical Series No. 10068. 1998 (San Diego, CA).
  • 83.
    Guideline no. 4 2005/10/01Version 1.0 Page 1 of 26 Replacing version “Ny” Stainless steel in the food industry – an introduction Authors: Foged, Jens Nielsen; A1 Steel Consulting ApS Folkmar Andersen, Jens; Alfa Laval Kolding A/S Jepsen, Elisabeth; APV Nordic A/S Løvstad, Peter; CPS Damrow A/S Melsing, Erling; EM Consult ApS Napper, David; Euroteknik Ltd. Riis, Annemette; Grundfos A/S Jørgensen, Christian; Sandvik Materials Technology A/S Christiansen, Preben; Stanfo A/S Ranløv, Palle; Uddeholm A/S Boye-Møller, Anne R.; Danish Technological Institute Prepared by the task group “Stainless steel in the food industry” under the auspices of The competence centre of the stainless steel industry.
  • 84.
    Guideline no. 4 2005/10/01Version 1.0 Page 2 of 26 Replacing version “Ny” Den Rustfri Stålindustris Kompetencecenter c/o Teknologisk Institut Holbergsvej 10 DK-6000 Kolding Tel.: +45 72 20 19 00 Fax:+45 72 20 19 19 info@staalcentrum.dk www.staalcentrum.dk This guideline is developed with the support of the Danish Ministry of Science, Tech- nology and Innovation. Published for the Centre by: Holbergsvej 10 DK-6000 Kolding www.teknologisk.dk © Danish Technological Institute ISBN: 87-7756-753-6
  • 85.
    Guideline no. 4 2005/10/01Version 1.0 Page 3 of 26 Replacing version “Ny” Introduction This guideline gives an introduction to the aspects that should be clarified in connection with the choice of stainless steel materials for process equipment for the food industry. Key words Corrosion, surface, finish, documentation, approval, certificate, strength, statics, life, pro- duction environment, foods, process equipment, norms, alloy, welding, tool steel, dimen- sion, food contact. Definition and use of guidelines This guideline is not an encyclopedia that will answer all questions. Rather, it should be a guide to which information is needed to complete a task satisfactorily. It helps the reader ask informed questions. For further help, follow the various references and links. This guideline is prepared by a task group under the competence centre of the Danish stainless steel industry and is one in a collection of guidelines. The others are: Guideline no. 1: Cabling and electrical cabinets Guideline no. 2: Check list for purchase/sale of production equipment Guideline no. 3: Conveyors Guideline no. 4: Stainless steel in the food industry Guideline no. 5: Design of piping systems for the food processing industry Guideline no. 6: Installation of components in closed processing plants for the food processing industry
  • 86.
    Guideline no. 4 2005/10/01Version 1.0 Page 4 of 26 Replacing version “Ny” Contents 1. Domain ................................................................................................................... 5 1.1. Limitations........................................................................................................................... 5 1.2. Definition and use of guidelines........................................................................................ 5 2. Introduction............................................................................................................ 5 3. Norms and standards for stainless steel............................................................. 6 4. Documentation requirements............................................................................... 8 4.1. Statutory requirements ...................................................................................................... 9 4.2. Standards .......................................................................................................................... 10 4.3. Guidelines and best practice........................................................................................... 10 4.4. Issue of certificates .......................................................................................................... 11 5. Selection of stainless steel................................................................................. 11 5.1. What is stainless steel? ................................................................................................... 11 5.2. Can stainless steel corrode?........................................................................................... 11 5.3. Factors that are important to corrosion resistance....................................................... 12 5.3.1. Which alloy is used? ......................................................................................................................12 5.3.2. Forms of corrosion .........................................................................................................................14 5.3.3. Welding precautions.......................................................................................................................15 5.3.4. Construction design........................................................................................................................15 6. Receiving inspection........................................................................................... 16 7. Names of stainless steels................................................................................... 17 8. Surface condition ................................................................................................ 18 8.1. Pickling .............................................................................................................................. 18 8.2. Electropolishing................................................................................................................ 18 8.3. Glass-bead blasting and shot blasting ........................................................................... 19 8.4. Manual polishing............................................................................................................... 19 9. Tool steel.............................................................................................................. 19 9.1. Three main steel groups .................................................................................................. 20 9.1.1. Concepts ........................................................................................................................................21 10. Strength of materials and statics ....................................................................... 21 10.1. Sizing ............................................................................................................................... 22 10.2. Making statics calculations ........................................................................................... 22 11. Related guidelines and links .............................................................................. 24 12. Applied methods ................................................................................................. 25 13. Concepts/terminology......................................................................................... 25 14. Change protocol .................................................................................................. 26
  • 87.
    Guideline no. 4 2005/10/01Version 1.0 Page 5 of 26 Replacing version “Ny” 1. Domain This guideline gives an introduction to the aspects that should be clarified in connection with the choice of stainless steel materials for process equipment for the food industry. As it will appear, it is necessary to know the requirements and wishes for, among other things, corrosion resistance, documentation, approvals, together with certificates, strength and statics, character of surface, flexibility, lifetime, seals, cleaning, production environment etc. 1.1. Limitations This guide is limited to materials that are used in the food industry – mainly stainless steel. 1.2. Definition and use of guidelines The guide can be used by constructing engineers in connection with getting the correct material for processing equipment and tools. It can also be used by purchasing officers as a tool for specifying components for manu- facturing equipment. Finally, the guideline can be used as a communication tool between purchasing officers and suppliers. It is not the purpose of the guide to recommend certain types of solutions or suppliers. 2. Introduction When faced with the task of selecting materials for construction of equipment – e.g. for the food processing sector or pharmaceutical industry – one might easily feel out of one's depth. Although groups of experts or experienced staff often gather in an attempt to write general guidelines, they rarely succeed due to the huge variation of materials and uses. In Europe and the US, the situation is the same. There is an abundance of information on various materials and processes. Tempting sales pitches do not provide a clearer pic- ture. So what should you do? Choose your sources of information carefully, and make sure they are valid. Some of the supervisory bodies, like the Food and Drug Administration in the US (www.fda.gov) and national and European food regulations, offer reliable documentation. One should always make sure that the collected information can be applied to the in- tended purpose. This means that when aiming to comply with national regulations in Europe, you should always keep informed of any new regulations that might be in prepa- ration or have been passed recently in replacement of current legislation, and which re-
  • 88.
    Guideline no. 4 2005/10/01Version 1.0 Page 6 of 26 Replacing version “Ny” quires changes in the work process. It is useful to establish which regulations are being prepared. EUR-Lex offers direct access to EU legislation1 . The EU has furthermore collected all legal aspects concerning materials relating to materials with food contact2 . One of the reasons for the evident lack of information on material selection is that most national and European legislation only comprises the standards that should be observed and leaves it to the individual company to arrive at these standards. The knowledge portal www.staalcentrum.dk offers a clear picture of the guidelines, stan- dards, legislation etc. that is available for specific fields/types of equipment and geo- graphical regions. It is easy to search the material and read a short description of the actual contents. The relevant links lets you order material from the source. The European Hygienic Engineering & Design Group (EHEDG) has prepared a number of guidelines (see www.ehedg.org) on different subjects, including material selection. These documents will help you find various contacts, necessary material or organisa- tions. We further refer you to CODEX ALIMENTARIUS, who develop food standards, guide- lines and codes of practice (see http://www.codexalimentarius.net). The site offers i.a. documents relating to process water in food processing companies, and you can find outlines of the guidelines that are observed in the food industry. It is recommended to study the initiatives of others prior to defining your own hygiene strategy. This is usually task of the person in charge of material selection. An illustrative case history for a comprehensive strategy outlining the certification steps in relation to sterile and pharmaceutical pumps can be found at www.hilge.de. If you are not familiar with the Hazard Analysis and Critical Control Point method (HACCP), we recommend that you study it, as it is the basis of many decisions within the food industry. 3. Norms and standards for stainless steel All well-known steel materials are specified. The individual steel manufacturers/steel works have described the production methods and processes for the available steel ma- terials. 1 Go to http://europa.eu.int/eur-lex/lex/da/index.htm (replace language code – e.g. EN with DA – to view the page in your own language). The system lets you consult the Official Journal of the European Union and contains, among other things, the treaties, legislation, legal usage and preliminary legal instruments. It comprises advanced search functions. Any questions in relation to the status of legislation can be directed at tel. 00 800 6789 10 11. The number is toll-free. 2 Go to http://europa.eu.int/comm/food/food/resources/publications_en.htm
  • 89.
    Guideline no. 4 2005/10/01Version 1.0 Page 7 of 26 Replacing version “Ny” To facilitate the selection of steel materials, commonly used steel materials have been grouped according to standards which can be national and/or international, such as the common European standards, which Denmark has adopted. In Denmark, these stan- dards are designated DS/EN, followed by a number. The international designation for common steel materials is 1.XXXX (e.g. 1.4301). Steel is often documented by a certificate describing the chemical composition and the mechanical properties, and other specifications according to the agreement. There are various types of certificates. In other words, you are left with the ”simple” task of picking the most suitable steel mate- rial for the job at hand. However, a certain knowledge and understanding is required when selecting a suitable quality of steel by means of standards and works of reference. Therefore, when in doubt of the selection, we recommend that you seek the advice and guidance of steel wholesalers and manufacturers and consultant engineers. Several different works of reference are available to help you find a steel material for a given job. The most famous, the Stahlschlüssel, uses the previously mentioned designa- tion of steel materials. The Stahlschlüssel can be bought through technical bookstores and Dansk Standard (DS), which is the body that collects and maintains norms and stan- dards that apply in Denmark. DS will be able to supply you with all common national and international norms and standards etc. Norms and standards are legal instruments that compare with e.g. the acts, regulations and guidelines of the Working Environment Authority, and with by-laws or police regula- tions. This is one of the reasons why it is paramount to classify technical projects cor- rectly in accordance with the law and to establish which norms and standards apply, prior to the project. Danish norms and standards are subject to Danish law. The manufacturer is legally responsible for the technical design and functionality of his product. Special steel is not necessarily listed in a norm. Consequently, you may have to seek the necessary information at steel wholesalers/manufacturers. Such information can be used to evaluate corrosion-resistant properties under given conditions. If the material is to be tooled, joined (e.g. by welding) or exposed to repetitive, mechanical and/or thermal im- pact, it is important to know the resistance of the material to the current impact. The necessary technical information may include: • Chemical composition • Mechanical properties • Thermal properties Within certain technical fields, a selection of steel materials have been pre-approved. This applies to e.g. pressure-bearing plants and equipment, pursuant to the common European EN13445 standard. Other steel materials than those pre-approved in EN13445, may be used, but that will require a PED (Pressure Equipment Directive) ap- proval of the steel works as well as of the materials, which is both time-consuming and costly. Steel materials pre-approved according to PED are found e.g. in EN13445 Part 2 (55 pages).
  • 90.
    Guideline no. 4 2005/10/01Version 1.0 Page 8 of 26 Replacing version “Ny” Table 1 contains various applications of stainless steel and some of the governing stan- dards and norms for the equipment. Table 1. List of the different applications of stainless steel, and some of the cur- rent standards and norms Stainless steel is used for the manufacture of: • Machines, machinery and quipment. (The Machine Directive is a safety directive that applies to the field. Note: The Machine Directive may also apply to other fields.) • Pipes and piping systems. (Pressurised pipes and piping systems with a pressure above 0.5 bar (g) and a dimension larger than DN253 are usually subject to the Danish Working Environment Au- thority’s (DWEA) Order No. 743 of 23 September 1999. Executive order on the design of pressur- ised equipment. See application and definitions etc. in the order. For pressurised pipes and piping systems with a pressure of less than 0.5 bar (g) and a size of DN25 or less, see the same directive Article 3(3) – technical requirements. Note: Pipes and piping systems described in Article 3(3) should not be CE-marked, any other pipes and piping systems subjected to the DWEA’s Executive Order No. 743, must be CE-marked.) • Processing plants and equipment. (Pressurised process plants and equipment with a pressure above 0.5 bar (g) and a size larger than DN25 are usually subjected to the Danish Working Envi- ronment Authority’s (DWEA) Order No. 743 of 23 September 1999. Executive order on the design of pressurised equipment. See application and definitions etc. in the order. For pressurised proc- essing plants and equipment with a pressure of less than 0.5 bar (g) and a size of DN25 or less, see the same directive Article 3(3) on technical requirements.Note: Processing plants and equip- ment described in Article 3(3) should not be CE-marked, any other processing plants or equipment subjected to the DWEA’s Executive Order No. 743, must be CE-marked.) • Containers and tankinstallations. (Pressurised containers and individual tank installations with a pressure above 0.5 bar (g) and pipe connections with a size larger than DN25 are usually sub- jected to the DWEA’s Order No. 743 of 23 September 1999.Executive order on the design of pres- surised equipment. See application and definitions etc. in the order. For pressurised containers and individual tank installations with a pressure of less than 0.5 bar (g) and pipe connections with a size of DN25 or less, see the same directive Article 3(3) on technical requirements.Note: Contain- ers and tank installations described in Article 3(3) should not be CE-marked, any other containers or tank installations subjected to the DWEA’s Executive Order No. 743, must be CE-marked.) Please note that there is an ongoing research in new steel materials with improved prop- erties. Therefore, you should consult your steel wholesaler about new materials for spe- cific purposes. 4. Documentation requirements The requirements that documentation must meet have grown dramatically in recent years with regard to products for i.a. the food, pharmaceutical and chemical industries. The requirements are typically related to certificates on materials, declarations in relation to the Machine Directive, observance of hygiene standards and cleaning issues. 3 DN designates the nominal diameter of a workpiece and is used e.g. when indicating the size of pipes and fittings. Please note that the material thickness may vary.
  • 91.
    Guideline no. 4 2005/10/01Version 1.0 Page 9 of 26 Replacing version “Ny” Why all this approval with documentation, when a third party is often appointed to per- form the evaluation of a newly built and installed plant? It can basically be summed up in the principle of wanting to ensure the best possible plant in terms of effective life and price. Another issue could be that some court cases in the US have resulted in huge claims for damages. So we safeguard ourselves as best we can. In many cases, manufacturing rooms, processing lines, equipment and machines will be subject to requirements from authorities, manufacturers or customers. You will be able to find several documents describing such demands. In general, we distinguish between statutory requirements, certification standards and guidelines or best practice/common practice. 4.1. Statutory requirements Statutory requirements are laid down by the authorities, and as such they must be ob- served. They are described in acts (national or EU). In Denmark, these acts tend to be implemented through circulars, executive orders and guidelines that explain how these laws are to be interpreted. You can find the statutory requirements that apply to Denmark at www.retsinfo.dk, where they have been divided into the following hierarchy: Passed acts (Act No. xxx). These have a number of execu- tive orders attached to them (Executive Order No. xxx), which constitute a further de- scription of these acts, and the executive orders are in turn implemented into guidelines (Guideline No. xxx) and circulars (Circular No. xxx). Materials that come into contact with food are regulated by law in practically all countries. EU legislation can be found at www.europa.EU.int/eur-lex. A list of “all” legislative as- pects in the individual EU member states concerning food contact materials can be found at http://europa.eu.int/comm/food/food/chemicalsafety/foodcontact/eu_nat_laws_en.pdf. In the US, legislation on meat, poultry and eggs is prepared by the US Department of Agriculture (USDA) (see www.usda.gov). The USDA is the governing body for the ap- proval of, among other things, machines. The USDA has transferred control of lubricants and disinfectants etc. to the National Sanitation Foundation (NSF) (see the NSF White Book Listing of Non-food Compounds at http://www.nsf.org/business/nonfood_compounds/index.asp?program=NonFoodComReg). Legislation on dairy products and other foodstuffs (not meat/eggs) is prepared by the U.S. Food and Drug Administration (FDA) www.fda.gov. The FDA is also in charge of the approval of engineering materials Canada operates with a food inspection programme that governs the approval of facto- ries, including the materials allowed for use. See http://www.inspection.gc.ca/english/toce.shtml.
  • 92.
    Guideline no. 4 2005/10/01Version 1.0 Page 10 of 26 Replacing version “Ny” 4.2. Standards Standards are solutions that are described in a document called a “standard”. By follow- ing the directions, one might achieve certification – i.e. an independent party/certifying body will perform an audit (inspection) to establish whether the directions of the particular standard have been followed and subsequently issue a document/certificate stating that the audited company is in compliance with the standard. ISO 9000 and DS 3027 are ex- amples of standards. The International Organization for Standardization (ISO) is an international body whose task it is to inform of, measure, handle and eliminate hazards in connection with manu- facturing (see www.iso.com). The ISO 14159 standard applies to the food processing, biotechnological and pharmaceutical industries and includes hygiene, risk assessment and safety. Danish standards have a nomenclature beginning with the letters DS-XXX. These are standards decided by the Danish Standards Association (see www.ds.dk). EN standards apply to the entire EU. Many can be acquired through Danish Standard at www.ds.dk. ICH standards (applying particularly to pharmaceuticals) can be found at www.ich.org. 3A Sanitary Standard/3A Accepted Practices often apply specifically to one type of ma- chines. Learn more at www.3-a.org. The American Society of Mechanical Engineers (ASME) covers fields within pressure- bearing equipment, which in Europe is governed by EN 13445. See also www.ASME.org. 4.3. Guidelines and best practice Guidelines are a collection of good pieces of advice or a best practice, describing the most expedient way to operate. Many guidelines are so widely recognised that they, like standards, may serve as sales and safety parameters in a marketing context. FDA guidances and guidelines can be found on the Internet. Center for Drug Evaluation and Research (CDER): http://www.fda.gov/cder/guidance/index.htm Center for Biologics Evaluation and Research (CBER): http://www.fda.gov/cber/guidelines.htm European guidelines can be bought at www.EHEDG.ORG. The European Hygienic En- gineering & Design Group (EHEDG) works diligently towards introducing hygiene stan- dards as early as the preparatory phase of a building project, with regard to the buildings as well as the machines that are to be installed. EHEDG have prepared a number of guidelines for the manufacture of safe foods. The Campden and Chorleywood Food Research Association Group is part of an institute in England. They have issued quite a number of guidances/guidelines for specific ma-
  • 93.
    Guideline no. 4 2005/10/01Version 1.0 Page 11 of 26 Replacing version “Ny” chines, descriptions of requirements for hygienic walls, ceilings, floors etc. Learn more at http://www.campden.co.uk. 4.4. Issue of certificates A certificate is a document issued by a manufacturer of for example stainless steel. The certificates may have different names depending on the current demands of an end user. Please refer to DS/EN 10204 (10.91) for a complete list of the various types that are re- levant to the steel industry. Within the plastic industry, demands have also increased in recent years. The FDA 177.2600 standard, which is widely used in e.g. the food and pharmaceutical industries, now also applies to this industry. The EHEDG and others also issue certificates to companies who have proven that they can meet and document the design standards required. Likewise, a certificate is issued to welders who have verified that they meet the require- ments in, among others, EN287-1 and the procedural requirements in EN288-3. In addition, a wide range of more or less relevant standards and requirements for certifi- cates are being defined in various places of the world, but thanks to the ever increasing globalisation, countries that buy Danish exports tend to use the same requirements. 5. Selection of stainless steel 5.1. What is stainless steel? Stainless steel is an alloy of iron containing at least 12 per cent chromium. Chromium combines with oxygen in the surroundings to form an adherent chromium oxide film on the surface. This oxide film, also referred to as the passive layer, offers resistance to cor- rosion and will spontaneously self-repair when damaged in air or water. So the corrosion resistance is in the metal surface, and the stability of the passive layer is therefore deci- sive to the corrosion resistance of the stainless steel. 5.2. Can stainless steel corrode? Yes it can, although we often believe it cannot. If the passive layer is damaged and not restored, the stainless steel will corrode. This may be case when metal gets into contact with aggressive liquids (like chlorine or chlo- rine-containing liquids) where the passive layer is not stable.
  • 94.
    Guideline no. 4 2005/10/01Version 1.0 Page 12 of 26 Replacing version “Ny” The stability of the passive layer is not only dependent on the chemical composition (content of alloy constituents like chromium, nickel and molybdenum) and on the liquid to which it is exposed. The processes that stainless steel may undergo from raw material to finished product are also of importance. The processes that stainless steel may undergo from raw material to finished product are of great importance to the corrosion resistance. Welding, shaping, honing and handling in production may damage the passive layer and make the stainless steel more sensitive to corrosion attacks. Therefore, it is important to estimate the result of a certain manufac- turing process on the corrosion resistance of the finished product, and whether a subse- quent surface finishing (pickling, electropolishing) may be required to restore the proper- ties of the passive layer. Often, damage as a result of corrosion occurs because this step is overlooked. 5.3. Factors that are important to corrosion resistance 5.3.1. Which alloy is used? Stainless steel comprises a whole family of alloys that are divided into the following four main groups, all of which refer to the microstructure of the metal (see also table 2): • Ferritic • Martensitic • Austenitic • Austenitic-ferritic (duplex) Each of these main groups contains a number of alloys that are defined according to the chemical composition and specified in European and international standards. Apart from chromium, the alloy constituents molybdenum, nickel and nitrogen are of great impor- tance to the corrosion resistance. Carbon will always be present to a certain degree, and it is important to the welding properties. In addition, copper, manganese, sulphur, tita- nium and niobium are used as alloy constituents to obtain certain properties. Below, you will find a short introduction to the main groups, including examples of fre- quently used alloys with their international names. The indication as to whether the metal is magnetic is only for the sake of information. Ferritic stainless steel (magnetic): Apart from chromium, it contains only small quantities of nickel. Is moderately corrosion- resistant and cannot be hardened through heat treatment. The impact resistance is re- duced considerably at low temperatures. Typical applications are cutlery, kitchen sinks and drums for washing machines. Examples: EN 1.4016/AISI 430 Martensitic stainless steel (magnetic): Apart from chromium, it contains sufficient quantities of carbon to enable hardening through heat treatment. This will ensure a high strength that makes it suitable for knives, motors and pump shafts.
  • 95.
    Guideline no. 4 2005/10/01Version 1.0 Page 13 of 26 Replacing version “Ny” Is moderately corrosion-resistant. Examples: EN 1.4057/AISI 431 Austenitic stainless steel (nonmagnetic): Comprises by far the majority of the total stainless steel production. Of this, EN 1.4301(AISI 304) and EN 1.4401 (AISI 316) constitute the greatest part. Apart from chromium, austenitic stainless steel typically contains 8 to 30 per cent nickel and varying quantities of molybdenum. It has a low carbon content, and cannot be hardened through heat treatment. However, a certain work hardening may result from cold deformation. The popularity of austenitic stainless steel is due to its corrosion resistance, weldability and shaping properties. Likewise, their high-temperature and low-temperature properties tend to be good. Examples: EN 1.4301/AISI 304, EN 1.4401/AISI 316, EN 1.4547/254SMO Duplex stainles steel (ferritic/austenitic) (magnetic): The microstructure of these stainless steels is a compound of ferrite and austenite. This makes them stronger than austenitic stainless steels. The corrosion resistance is compa- rable to that of austenitic steels, but their resistance to stress corrosion is far greater than with EN 1.4301(AISI 304) and EN 1.4401 (AISI 316). Due to the two-phase structure, special precautions are necessary in connection with welding (the heat input must be monitored closely, and the use of nitrogenous gas protection is recommended). Examples: EN 1.4462/SAF 2205, EN 1.4410/SAF 2507 Stainless steel can be attacked by localised corrosion (pitting and crevice corrosion) in chlorine-containing environments. This form of corrosion is particularly problematic due to its unpredictable development, and because it may rapidly lead to material failure. The most important alloy constituents that may serve to improve resistance to local corrosion are chromium, molybdenum and nitrogen. The corrosion resistance of a steel in a spe- cific application depends on several other parameters than just chlorine content and alloy composition (e.g. operating conditions and cleaning procedures). The Pitting Resistance Equivalent number (PRE number) has proven a good indication of the resistance of stainless steel to pitting. The higher the PRE number, the higher the resistance to local corrosion. It is important to note that the PRE number can only be used to rank the various types of stainless steel. Likewise, it should be noted that the machining-friendly qualities with a high sulphur con- tent cannot be categorised according to the PRE number. For example, EN 1.4305/AISI 303 will have the same PRE number as EN 1.4301/AISI 304, but because of the high sulphur content of EN 1.4305/AISI 303, for this type is much lower. Therefore, machin- ing-friendly steels with a corrosion resistance that matches that of the standard qualities have been developed. The calculation of the PRE number is based on the following empirical formula: PRE = %Cr + 3.3 x %Mo + 16 x %N
  • 96.
    Guideline no. 4 2005/10/01Version 1.0 Page 14 of 26 Replacing version “Ny” The below table shows the PRE numbers for some stainless steels. Stainless steel grade PRE EN 1.4016/AISI 430 17 EN 1.4057/AISI 431 17 EN 1.4301/AISI 304 18 EN 1.4401/AISI 316 24 EN 1.4547/254SMO 43 EN 1.4462/SAF 2205 34 EN 1.4410/SAF 2507 43 5.3.2. Forms of corrosion Depending on the content of the alloy constituents, the metal may have different proper- ties when it comes to machining, shaping, welding, corrosion resistance etc. Therefore, the requirements for the design/application (comprising the production as well as the cleaning environment) should be carefully evaluated, when the type of alloy is selected. In the event of tension in the workpiece, austenitic stainless steels like EN 1.4301 and EN 1.4401 are sensitive to stress corrosion in media with chlorine contents as well as high pH values and temperatures. The tension can be both internal and external. Internal stress may be residual stress from welding or shaping, and external stress may occur when workpieces are mechanically joined or mounted. Internal stress can be partly removed by stress-relieving annealing, but to remove it com- pletely heat treatment at temperatures over 1,000° C often proves necessary. Heat treatment may, however, cause problems with workpiece run-out and therefore often prove unsuited. Examples of corrosion: 1. General corrosion: In this case, the passive layer on the metal surface is broken down completely, and corrosion is therefore characterised by being uniform on the entire metal surface. General corrosion is frequent in reducing acids. 2. Pitting (cavitation erosion, pinpoint corrosion): Local corrosion that manifests itself in often quite deep pinpoint corrosion attacks. Occur in neutral or moderately acidic – predominantly chlorine-containing (Cl– ) – solutions, or for instance in sea water. Attacks occur where the oxice film is weakened, due to e.g. inclusions or surface defects. 3. Crevice corrosion (deposit corrosion): Occur in narrow crevices and cavities. The more narrow the crevice (although down to a minimum), the greater the risk of corrosion. Most frequent in chlorine-containing solutions like sea water. A rule of thumb is that steels with high resistance to cavitation corrosion also tend to have high crevice corrosion resistance. 4. Stress corrosion: Characterised by producing cracks and caused by simultaneous tensile stress and corrosion. Particularly frequent with austenitic stainless steels in chlorine-containing liquids and in alkaline liquids (high pH) at high temperatures.
  • 97.
    Guideline no. 4 2005/10/01Version 1.0 Page 15 of 26 Replacing version “Ny” 5. Intercrystalline corrosion (intergranular corrosion) A classic example is liberation of chromium carbides at the grain boundaries. Thus, chromium content is reduced in the adjacent area, resulting in reduced corrosion resistance. This often occurs in connection with wrong heat treatment and welding procedures. 5.3.3. Welding precautions The austenitic stainless steels (like EN 1.4301 and EN 1.4401) are very suitable for weld- ing. They are followed by duplex stainless steels (like SAF 2205), and the least suitable are ferritic steels (like EN 1.4016) and martensitic steels (like EN 1.4057). In addition to the general suitability of the various steel grades, the focus is on carbon content. The recommended maximum carbon content is 0.03 per cent. There are, how- ever, special stainless grades with good weldability in which the carbon content exceeds 0.03 per cent – the so-called stabilised stainless steels. These have been added small quantities of titanium or niobium, which are carbon-binding. Thus, the risk of precipitating chromium carbides is reduced. However, stabilised steel is becoming increasingly infre- quent, as the difficulties of producing low carbon stainless steels have been more or less solved. Gas protection: Insufficient gas protection will lead to oxidation of the metal surface. This will change the properties of the passive layer. The effect will be a visual change in stainless steel sur- face – from invisible to stained. From being thin and tight, the passive layer increases in thickness and chromium content, but unfortunately also becomes more porous, thus re- ducing corrosion resistance. In the case of heavy staining, the stainless steel just under- neath the passive layer will contain less chromium, and even if the oxidised passive layer is removed, corrosion resistance will still have been reduced. Filler wire: Some alloys require the use of filler wire (e.g. the duplex steels like SAF 2205), whereas austenitic alloys like EN 1.4301 and EN 1.4401 can be welded without. Still, the use of filler wire will always contribute to ensuring that corrosion resistance is not reduced. Surface quality: If the surface is stained due to welding, it should be subsequently pickled. Furthermore, a subsequent electropolishing may prove necessary in connection with food applications. Both methods – of which electropolishing gives the best results – will removed the oxi- dised layer as well as the low-chromium layer immediately underneath the film. This will recreate the passive layer in its original state. 5.3.4. Construction design Crevices and areas with potential deposits represent a risk of crevice corrosion. Use in the food industry puts special demands on the construction, such as high cleanability. This in turn leads to demands that the construction is free of crevices and “dead ends”.
  • 98.
    Guideline no. 4 2005/10/01Version 1.0 Page 16 of 26 Replacing version “Ny” Learn more about stainless steel at www.nickelinstitute.org/goodpractices/ and in ”Hånd- bog – Rustfrit Stål” (Handbook – Stainless Steels), Sandvik Materials Technology, Ref- erencenummer S-003-DAN (260 pages) and the text book ”Korrosionsbestandigt Rustfrit Stål, Hvordan?” (corrosion-resistant stainless steel: how?) by Ebbe Rislund et al., FORCE Technology, ISBN 87-600-0079-1 (358 pages). 6. Receiving inspection Receiving inspection should, among other things, ensure: • That the delivered material contains no visible defects and impurities. This might later on cause problems in the processing equipment where these impurities might accumulate. • That the material has been delivered in the agreed quality, and that the material comes with certificates verifying this. • That surfaces which come in contact with the product are free of scratches, holes, porosity and other defects that appear as cavities in the surface. The following techniques can be used for inspection of received material and documen- tation of surface treatment and finish. • Optical emission spectral analyses (OES analyses) to examine the chemical compo- sition stated in the accompanying delivery certificates according to EN 10204/3.1B (identical to prEN 10204/3.1a). • Light Optical Microscopy (LOM) to inspect the microstructure. • Scanning Electron Microscopy (SEM) for the inspection and photographic documen- tation of the surface finish (topography). • Roughness measurements for the documentation of Ra and Rz values and the re- cording of surface profiles, cf. ISO 4288, ISO 4287 and ISO 3274.
  • 99.
    Guideline no. 4 2005/10/01Version 1.0 Page 17 of 26 Replacing version “Ny” 7. Names of stainless steels The below table shows stainless steels in various standards, grouped according to qual- ity with a 2004 price index. As prices of stainless steel are very dependent on the alloy constituents, the price index will fluctuate over time. Table 2. Stainless steels in various standards, grouped according to quality with a 2004 price index. As prices of stainless steel are very dependent on the alloy con- stituents, the price index will fluctuate over time. Steel grade C % Cr % NI % Mo % P % S % N % Price index (relative scale) AISI 304 min. max. 0.08 18.0 20.0 8.0 10.5 - - 0.045 0.030 AISI 304 L EN 1.4306 min. max. 0.03 18.0 20.0 8.0 10.5 - - 0.045 0.030 SS 2333 min. max. 0.05 17.0 19.0 8.0 11.0 - - 0.045 0.030 Common stainlesssteel EN 1.4301 min. max. 0.07 17.0 19.0 8.5 10.5 - - 0.045 0.030 100 AISI 316 min. max. 0.08 16.0 18.0 10.0 14.0 2.0 3.0 0.045 0.030 AISI 316 L EN 1.4404 min. max. 0.03 16.0 18.0 10.0 14.0 2.0 3.0 0.045 0.030 SS 2347 min. max. 0.05 16.5 18.5 10.5 14.0 2.0 2.5 0.045 0.030 SS 2343 min. max. 0.05 16.5 18.5 10.5 14.0 2.5 3.0 0.045 0.030 EN 1.4401 min. max. 0.07 16.5 18.5 10.5 13.5 2.0 2.5 0.045 0.030 EN 1.4436 min. max. 0.07 16.5 18.5 11.0 14.0 2.5 3.0 0.045 0.030 130 AISI 904 L 0.01 20.0 25.0 4.5 - - 300 Acid-resistantstainlesssteel (austeniticsteelcontainingmolyb- denum) AV 254 SMO 0.01 20.0 18.0 6.1 400 SAF 2304 min. max. 0.03 22.0 23.5 4.0 5.5 0.10 170 SAF 2205 (EN 1.4462) min. max. 0.03 21.0 23.0 4.5 6.5 2.5 3.5 0.14 190 Duplexsteel (austenitic- ferriticsteel) SAF 2507 min. max. 0.03 24.0 26.0 6.0 8.0 3.0 5.0 0.30 400 AISI 304 and EN 1.4301 are frequently regarded as identical. Nevertheless, they are slightly different.
  • 100.
    Guideline no. 4 2005/10/01Version 1.0 Page 18 of 26 Replacing version “Ny” 8. Surface condition When using stainless steel, there are typically three reasons for inspecting the condition of the surface: Cosmetics This means that the surface condition/topography has been se- lected to provide a certain visual appearance of the surface. An ex- ample is rose cutting of tanks. Scratches are made in the surface with a rotating brush, which provides the surface with a dull pattern to hide e.g. welded seams and various surface defects. Hygiene The surface should be easy to clean. Usually, this will entail the demand for an Ra value below a certain level. In connection with hygienic surfaces, please note that there is not necessarily a connection between what looks clean and what is ac- tually hygienically clean. Thus, a rose-cut surface, because of the shade and the reduced reflection, will be much more likely to ap- pear clean, whereas all lime stains etc. will be clearly visible on an electropolished surface. Despite this visual difference, there should be no doubt that a deliberately scratched surface is less hygienic than an electropolished one. Corrosion To increase corrosion resistance, a chemical or manual treatment which removes any contaminants, oxides or the like, can be applied to the surface. When choosing surface and surface finishing, it is important to consider which parame- ters will be important. Often, the best and most uniform-looking surfaces are not neces- sarily the most corrosion resistant and hygienic. 8.1. Pickling Pickling is a chemical treatment of the surface in a usually 20 per cent nitric acid and 5 per cent hydrofluoric acid with the purpose of removing contamination, oxide layers from welding and the like in order to restore the passivating and corrosion-resistant properties of the surface. In connection with pickling, the properties of the surface are more impor- tant than the appearance. 8.2. Electropolishing Likewise, correctly performed electropolishing leaves a surface that is completely decon- taminated of manganese sulphides and without roughness that might harbour for in- stance bacteria. The surface is highly corrosion resistant and at the same time very hygi- enic. Due to the shining surface, electropolishing is also often used for reasons of ap- pearance. However, the finish tends to reveal all the different materials that have been used. Different alloys will appear differently after electropolishing.
  • 101.
    Guideline no. 4 2005/10/01Version 1.0 Page 19 of 26 Replacing version “Ny” 8.3. Glass-bead blasting and shot blasting Glass-bead blasting and shot blasting are two other frequently used surface treatments. Glass-bead blasting is performed with sharp-edged glass beads which remove the top particles of the surface during blasting. Therefore, glass-bead blasting can in some cases be used instead of pickling, it leaves a rough surface and is not very hygienic. Shot blasting is performed using round steel shots with a diameter of 10 to 15 µm. Shot blasting does not remove material, but leaves a uniform, semi-dull surface. Shot blasting may easily lead to a reduced corrosion resistance as impurities accumlate on the shots and are transferred to the stainless surfaces. Therefore, the cleanness of the steel shots should be monitored closely. 8.4. Manual polishing As is the case with electropolishing, manual polishing leaves very smooth and shining surfaces. Despite the shining surface, manual polishing will not enhance corrosion resis- tance and level of hygiene to the same degree as electropolishing. The reason for this is that while electropolishing removes the free iron particles on the surface, and thus re- duces the roughness, manual polishing tends to just “lay down” the particles. This leaves a shining surface with a low Ra value, but one which can still be full of tiny crevices and cavities. With manual polishing, the “quality” of the surface relies heavily on the person doing the polishing. The following is a list of recommended titles for further reading within the various fields: Bejdsning og passivering af rustfrit stål (pickling and passivation of stainless steel). Cleanodan a/s, 1999. Passivation of stainless steel. Dairy, Food and Environmental Sanitation, vol. 18, May 1998. Korrosionsbestandigt rustfrit stål (corrosion-resistant stainless steel), ISBN 87-600-0079- 1, Industriens forlag 1996. Surface Modification and Passivation of Stainless Steel. ISBN 91-554-3375-8, C. Olsson 1994. ASTM A967-01. Standard Specification fro Chemical Passivation Treatments for Stainless Steel Parts. ASTM A380-99. Standard Practice for Cleaning, Descaling, and Passivation of Stainless Steel Parts, Equipment, and Systems. 9. Tool steel Tool steel is a niche product for solving problems, and not a product from which to build an entire production plant. Tool steel is part of concepts, together with knowledge and consultancy. Even the quali- ties of the best product will yield nothing, unless they are used at the right location or is given the proper heat treatment. The term “tool steel” is actually misleading, as a lot of people tend to connect this steel grade with tools used in the manufacture of punched, bent, stamped or cast workpieces.
  • 102.
    Guideline no. 4 2005/10/01Version 1.0 Page 20 of 26 Replacing version “Ny” But the qualities of these steels can be used for solving a wide range problems, e.g. knives for chopped meat, wearing parts and machine components. All it takes is an analysis of the problem and finding the relevant quality profile. Uddeholm A/S has devel- oped certain general concepts like the Stainless Concept for corrosion-resistant work- pieces, but often the solution for a problem is designed in cooperation with the specific customer. Tool steel is a type name for a steel that is an alloy containing carbon, silicon, manga- nese, chromium, nickel, molybdenum, tungsten, vanadium and cobalt to mention the most important constituents. Through a combination of these alloys, you get a quality profile that covers three main steel grades (see below). Tool steel must be heat treated, i.e. hardened and tempered, to achieve its qualities. To facilitate things, Uddeholm A/S, and others, have developed a code system that makes it quick and easy to decide on the right heat treatment. See Table 3. Table 3. Code system for tool steel. The example shows six of the approx. 25 steel grades available and their respective heat treatment codes 1 and 2. The grades shown belong to the first main group of steel (see below). 9.1. Three main steel groups The first group focuses primarily on wear and compression strength. By creating alloys with a high carbon content, you achieve hardnesses of up to 68 HRC (Hardness Rock- well). Within this group it is possible to combine wear and compression strength and duc- tility/tenacity. This group offers longer life on machine components and equipment that would otherwise wear quickly. The second group comprises the tenacious steels which can be subdivided into two groups: the hardened and tempered steels with a hardness of approx. 30 HRC, and the steels which come as soft-annealed, and are then hardened to 40-58 HRC. In this group, you will also find the corrosion-resistant steels. These steels are mainly designed for tasks that demand high ductility/tenacity. This could be shafts or machine components that require a corrosion resistance and compression strength that is somewhat higher than with stainless steel, e.g. knives etc. 1 2 3 4 5 Stress relieving Hardening tempera- ture Tempering min. 2x Tempering min. 2x Tempering min. 2x Tempering min. 3x Codes → ↓ Steel grades ºC ºC ºC / HRC* ºC / HRC* ºC / HRC* ºC / HRC* ARN Arne 650 820 200 / 60 ARN-B Arne 650 820 Austempering at 250° C to 56 HRC CAM Calmax 650 960 250 / 57 RIG Rigor 650 960 250 / 58 SV3 Sverker 3 650 960 250 / 62 SV21-A Sverker 21 650 1030 180 / 61
  • 103.
    Guideline no. 4 2005/10/01Version 1.0 Page 21 of 26 Replacing version “Ny” The third group also comprise tenacious steels, but with high ductility. At the same time, these steels do not get soft at high temperatures. At a thermal impact of 500° C for more than 100 hours, steel like Orvar Supreme will not lose its hardness. The hardness range is 38 to 58 HRC. 9.1.1. Concepts To all these steels we can attach words like: Abrasive wear, adhesive wear, ductility, te- nacity, corrosion resistance and compression strength; words that require a definition. • Abrasive wear is the type of wear that stems from abrasive items in the workpiece material, such as glass that has been mixed in a plastic, in hard steel grades or similar abrasive media. • Adhesive wear occurs during processing of soft materials, when the workpiece material adheres to the tool steel. To prevent this type of wear, the steel must have high ductility. • Ductility means that the steel is not prone to cracking due to stress. • Tenacity is the speed at which a crack develops. The slower the development, the higher the tenacity. • Corrosion resistance for tool steel is generally lower than for the AISI 316 grade, but you can find tool steel that is on level with AISI 304. Moreover, you can in- crease corrosion resistance through surface coatings. • Compression strength is a measure for the hardness of the material. Greater hardness means greater compression strength. 10.Strength of materials and statics The primary purpose of calculations is to document that a given construction can resist the impact and the environment to which it is exposed for a given period of time. Statics and strength of materials are tools that are applied in connection with technical docu- mentation/calculations. We will not go into the actual statics calculations in this guideline. That would be beyond the scope of this text and only be relevant to a small group of people. Statics calculations are used for e.g. sizing mechanical equipment, steel constructions, pressure-bearing plants and equipment etc. Technical statics and strength of materials is a specialty. Statics calculations should be left to persons with documented expertise in the field. Great experience is required to assess the consequences of a possible construction failure, and the costs can be incal- culable.
  • 104.
    Guideline no. 4 2005/10/01Version 1.0 Page 22 of 26 Replacing version “Ny” 10.1. Sizing Knowledge of the physical, chemichal and thermal properties of the materials is a neces- sary prerequisite for being able to perform sizing. Sizing is carried out by means of stat- ics and strength of materials. Strength requirements and resistance to deformation mean that the components we use in our constructions resist the impact we expose them to. To be able to solve this task, we need help from statics, which contains the science of the equilibrium of bodies and enables us to find the most loaded point of a structural component. Once we have found the most loaded point, the theory of strength of materials takes us further and helps us find the proper and necessary sizes. 10.2. Making statics calculations Statics calculations should be clear and logical so that they can: • be checked at an internal audit • be checked at an external audit, e.g. by the authorities Systematic clarity is a great help to the person(s) making the calculations, particularly in connection with more complicated and/or extensive projects. It is of course vital that the person(s) in charge of the calculations always have a clear picture. For large projects involving several stress analysts, it is necessary to break down the calculations into manageable partial calculations. In addition to the primary objectives, there will be other matters that require calculations. For instance, in connection with the building phase (purchasing, manufacturing and in- stallation), project changes might occur or be desired. Here it is important that the calcu- lations are clear and easy to grasp, so as to facilitate a quick response/basis for decision, particularly in cases that require further analyses by another person than the one who made the initial calculations. In the event of a later rebuilding, the people in charge, who may not have participated in the original planning, may need to use the calculations again. Below, we give an example of the making/handling of statics calculations, showing how they may be handled when sent to a third party, including the authorities, in order to be checked, or how they can be filed. A theoretical example could be an outdoor steel struc- ture according to the DS 412 Code of Practice for the structural use of steel, or the DS446 Code of Practice for thin-plate steel structures.
  • 105.
    Guideline no. 4 2005/10/01Version 1.0 Page 23 of 26 Replacing version “Ny” Table 4. An example of how to handle statics calculations 0 Contents Make sure you have a detailed table of contents This will give everyone involved a clear picture and facilitate subsequent searches for calculations. Remember references (“page xx”). 1 Introduction The introduction should give an account of the task and a short description of the project, its application and any special circum- stances. 2 Basis of calculation 2.1 Norms (references to current norms regulating the particular field) List all norms, specifications, acts, by-laws etc. 2.2 Literature List any special literature 2.3 Other List other specific references, such as research reports, IT software etc. 3 Materials (refer to current norms for the specific materials) List all the engineering materials used in the construction. List the permissible values for strength. List material class, security class, seam class for welding, certificate requirements, control class etc. 4 Loads (DS 409 Code of Practice for The Safety of Structures, DS 410 Code of Practice for loads for the design of structures) 4.1 Proper load List the proper load for the individual structural members. 4.2 Useful load List the useful loads used in the calculations, e.g access roads with personnel load. 4.3 Natural load 4.3.1 Wind load 4.3.2 Snow load (ice) 4.3.3 Accidental load 4.3.4 Thermal load 4.3.5 Other load E.g horizontal mass load which will often affect stability accross a structure. The horizontal mass loads usually amount to 1.5 per cent of the permissible vertical load. 5 Load combinations (DS 410 Code of Practice for loads for the design of structures in Denmark) • The safety of the structure against breakage is checked in load combination 2.1 of the code. • The safety of the structure against lifting and overturning (stability) is checked in load combination 2.2 of the code. • Structures in which the proper load make up most of the load is checked in load combination 2.3 of the code. Particularly exposed structures are studied in the serviceability state. • Structures where there is a risk of fall load, are checked for load combination 3.1 of the code. • Structures where there is e.g. a high explosion risk or which belong in a high security class are checked for load combination 3.2 of the code. • Structures where there is a risk of fire and structures that are frequented by a personnel are checked for the fire load combina- tion 3.3 of the code 6 The supporting system This section describes the supporting system. In connection with complex structures, only the general statics system is described, as details can be described under the individual calculations. The reader should get a general understanding of how forces are led through the structure. Use drawings to illustrate. 7 The reinforcing system (including robustness) This section describes the reinforcing system. Use drawings to illustrate. 8 Static calculations (refer to text books within the individual fields/specialties) This is where the actual calculations come in. Start from the top and follow the loads down through the construction. Specify the source of the figures, i.e. refer to the pages where values on which the calculations are based are calculated. Use drawings that help to illustrate the subject. 9 Signature Calculated by: Yy yyyy Checked by: Xx xxxx The calculations must be signed by the person who made the calculations and by the person who checked them. State date and location. 10 Appendix As appendices you may add calculations by persons involved, including suppliers, together with print-outs and other relevant do- cumentation.
  • 106.
    Guideline no. 4 2005/10/01Version 1.0 Page 24 of 26 Replacing version “Ny” 11.Related guidelines and links EHEDG Doc. 8, 2004: Hygienic equipment design criteria. This document describes design criteria that must be met before equipment used for food is regarded hygienic and sterile. A number of general directions for the design and manufacture of equipment have been issued to ensure microbial safety and product quality. They deal with, among other things, cleaning, validation of hygienic quality, sur- faces, geometry, design and materials. The guideline can be bought at EHEDG: http://www.ehedg.org. EHEDG Doc. 9, 1993: Welding stainless steel to meet hygienic requirements. This guideline describes techniques that ensure that welds remain hygienic. The descrip- tions are for stainless steels thinner than 3 mm. The guidline mentions both manual and automatic welding techniques. Furthermore, it describes typical errors and methods for quality control. The guideline can be bought at EHEDG: http://www.ehedg.org. The knowledge portal www.staalcentrum.dk offers a clear picture of the guidelines, stan- dards, legislation etc. available for specific fields/types of equipment and locations. It is easy to search the material and read a short description of the actual contents. The rele- vant links lets you order material from the source. Furthermore, it contains a wide range of relevant links to authorities and organisations etc. The Stahlschlüssel contains a list of steel qualities from more than 20 countries. You can search information about any steel grade, alloy or brand, and find cross references be- tween the different national standards. Stahlschlüssel is issued both as a spiral-bound book and on CD-ROM (see http://www.stahlschluessel.de/). Steel suppliers Sandvik: http://www.sandvik.com/ Outokumpo: http://www.outokumpu.com/ British Stainless Steel Association: http://www.bssa.org.uk/index.htm Dockweiler: http://www.dockweiler.com/ie/index.html Edelstahl Rostfrei: http://www.edelstahl-rostfrei.de/ Olympic Steel: http://www.olysteel.com/ Special Metals: http://www.specialmetals.com/ Welding: American Welding Society: http://www.aws.org/pr/jul10-99.html Huntingdon: http://huntingdonfusion.com/HFT/ Böhler Thyssen: http://www.boehler-thyssen.com/ ESAB: http://www.esab.com/ Organisations etc. Danish Standard Association: www.ds.dk ASSDA: http://www.assda.asn.au/asp/index.asp KCI Publishing BV: http://home.pi.net/~kci/ NIDI: http://www.nickel-institute.org
  • 107.
    Guideline no. 4 2005/10/01Version 1.0 Page 25 of 26 Replacing version “Ny” SSIC: http://www.ssina.com 3A Sanitary Standards: http://www.3-a.org/ EHEDG: http://www.ehedg.org/ Corrosion Doctors: http://www.corrosion-doctors.org/ Food and Drug Administration in the US: http://www.fda.gov Nickel Institute: www.nickelinstitute.org/goodpractices/ Literature ”Håndbog – Rustfrit Stål” (handbook: stainless steel), Sandvik Materials Technology, Referencenummer S-003-DAN (260 pages). Bejdsning og passivering af rustfrit stål (pickling and passivation of stainless steel). Cleanodan a/s, 1999. Passivation of stainless steel. Dairy, Food and Environmental Sanitation, vol. 18, May 1998. Korrosionsbestandigt rustfrit stål (corrosion-resistant stainless steel), ISBN 87-600-0079- 1, Industriens forlag 1996 Surface Modification and Passivation of Stainless Steel. ISBN 91-554-3375-8, C. Olsson 1994 ASTM A967-01. Standard Specification fro Chemical Passivation Treatments for Stainless Steel Parts. ASTM A380-99. Standard Practice for Cleaning, Descaling and Passivation of Stainless Steel Parts, Equipment, and Systems. ”Korrosionsbestandigt Rustfrit Stål, Hvordan? (corrosion-resistant stainless steel: how?) by Ebbe Rislund and others, FORCE Technology, ISBN 87-600-0079-1 (358 pages). 12.Applied methods The experience and knowledge of the group members was collected and structured from 2003 to 2005. 13.Concepts/terminology Please see the EHEDG Glossary (http://www.ehedg.org). Go to Guidelines > Library > Glossary. EHEDG European Hygienic Engineering & Design Group DS/EN Danish Standard/European Norm AISI American Iron and Steel Institute USDA United States Department of Agriculture FDA U.S. Food and Drug Administration PED Pressure Equipment Directive ASME American Society of Mechanical Engineers GMP Good Manufacturing Practice Ra value Rougness Average HRC Hardness Rockwell OES Optical Emission Spectral analyses LOM Light Optical Microscopy SEM Scanning Electron Microscopy ISO International Organization for Standardization
  • 108.
    Guideline no. 4 2005/10/01Version 1.0 Page 26 of 26 Replacing version “Ny” 14.Change protocol This is the first edition. Future changes will be listed here.