Как маркетинг может помочь
отделу продаж
Вячеслав Имамбаев, Бинарио
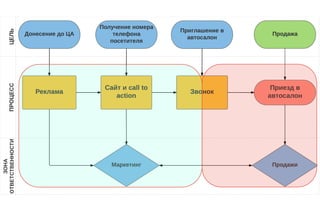
Задачи маркетинга
― Получить номер телефона посетителя сайта
Первичные задачи отдела продаж
― Превратить позвонившего в посетившего салон
Это идеальная модель?
― Отдел продаж и отдел маркетинга: вечный конфликт
Как на самом деле
― Я решил купить автомобиль
― Оставил заявки на трёх сайтах
― Время ожидания звонка составило от 3 минут до 1 часа
― Я не получил практически никакой информации по ценам и
условиям
― Отдел продаж во всех трёх случаях давил на то, что нужно
приехать и на месте получить всю информацию
― Все предлагали одно и то же
Consumer journey
Почему потенциальный клиент должен
приехать в один из трёх автосалонов?
Где-то между маркетингом и продажами
А может быть иначе?
― В некоторых формах на сайте (например покупка
автомобиля с пробегом)
― Во время телефонного разговора
Способы получения e-mail
В среднем 60% пользователей
оставили нам свои e-mail
Способы получения e-mail
― Покупка автомобиля с пробегом
― Покупка нового автомобиля: марка №1, марка №2, марка №3
Сегментация базы
Запускаем серию e-mail
Запускаем серию e-mail
― Первое письмо читали в среднем 70% подписчиков
― Второе – 50%
― Третье – 40%
― Четвёртое – 50%
Запускаем серию e-mail
Что делать с остальными?
Запускаем таргетированную рекламу
― Настроили отдельные таргеты на каждый сегмент аудитории
― То, что не прочитано в e-mail – показываем в социальных сетях
― Тем самым дополняем e-mail серии и увеличиваем доставляемость
информации
Запускаем таргетированную рекламу
Запускаем таргетированную рекламу
― В конце серии сообщений была ссылка на получение персональной скидки
в размере 30 000 руб в течение 15 дней
― Скидка давалась в обмен на купон, который необходимо было распечатать
Как измерить результат?
Результаты
‒ Первое письмо было отправлено около 300 заинтересованным
‒ По итогам первого месяца было активировано 72 купона (24%)
‒ Продано 7 автомобилей (2,3%)
‒ Социальные сети повысили вовлечённость на 25%
Основные выводы
1. Необходимо выстраивать коммуникацию с ЦА на всех этапах
воронки продаж
2. E-mail+таргетированная реклама в социальных сетях =
повышение эффективности донесения контента до
подписчиков
3. Маркетинг и продажи должны идти рука об руку
Вячеслав Имамбаев, Binario
+7 (926) 989-12-12
vi@binario.ru
Спасибо за внимание!

Как маркетинг может помочь отделу продаж