Sodium -> the most abundant cation of ECF Sodium salts -> important part of osmotically active solutes in plasma & interstitial fluid The amount of sodium in the body -> a prime determinant of ECF volume The amount of sodium excreted = amount of sodium ingested over a wide range of dietary intakes allowing individuals to stay in sodium & volume balance
Regulatory systems Detects ECF volume changes Detects Sodium concentration Modify rate of sodium absorption/excretion SODIUM HOMEOSTASIS
In perioperative period, adequate sodium maintenance is 1-2 meq/kg/day Renal conservation of sodium is extraordinary Even in profound volume depletion, urine losses may be < 1 meq/kg/day Kidneys, Colon, sweat ducts, salivary glands control salt & water excretion &/or reabsorption : courtesy ALDOSTERONE
KIDNEY -- >  Most important in homeostasis At a GFR of 125 ml/ min & serum sodium -> 145 mmol/L , kidney filters > 26 mol/ day of sodium ( 1.5 kg of NaCl ) More than 99% of filtered sodium is reabsorbed along nephrons
In KIDNEY  : Sodium is reabsorbed along different segments of nephrons : 1) PCT -> 50-75 % of filtered sodium  reabsorbed via secondary active co transporters 2) Thin ascending loop of Henle  doesn’t reabsorb sodium 3) Thick ascending loop of Henle reabsorbs 20-25%
4) Distal convoluted tubule: i) early DCT : 5-10% reabsorption by NaCl co transporter  ( remember THIAZIDES! ) ii) late DCT : 2-5% enters here * fine regulation,  under control of Aldosterone * here potassium sparing diuretics acts & blocks sodium reabsorption *  Although sodium reaching here is a small fraction of filtered sodium, it is here where it is decided how much sodium will be excreted
Maintenance of a normal serum sodium concentration    Control of Posm Posm = 2 x serum sodium + glucose/20 + BUN/3 Serum sodium    major determinant of Posm Serum sodium alone provide no information about total sodium content  It only provides an estimate of relative amount of free water & sodium
Maintenance of Posm within normal limits depends  on : -> ability of kidney to excrete water, thus preventing hypo- osmolarity, ->Normal thirst mechanism with access to water to prevent hyponatremia
In presence of normal renal perfusion & intact renal function ,ADH is the principal Posm regulator 1-2% decrease in Posm  -> inhibits  ADH release, dilutes urine 1-2%  increase in Posm -> 5-10 % decrease in blood volume or BP -> stimulates ADH release When both Posm & BP decreases, the latter effect predominates resulting in increased ADH    hypovolemia in hypovolemics
In elderly patients :  Decreased GFR with age limits ability of aged to excrete sodium    prone to over expansion of ECF    Hyponatremia Impaired thirst mechanism with decreased ability to concentrate urine    Hypernatremia
 
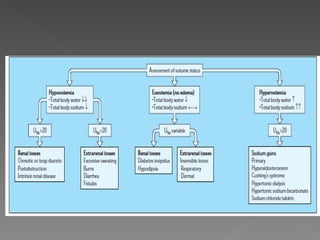
Hyponatremia Na and Water deficit Water Excess Na and water excess Hypervolemic Hypovolemic Euvolemic
Hyponatremia Na and Water deficit Water Excess Na and water excess Hypervolemic Hypovolemic Euvolemic Renal Losses Diuretics Mineralocorticoid deficiency RTA Ketonuria Salt losing nephritis Osmotic diuretics Extra-renal Losses GI losses Burns Third space losses eg sepsis, pancreatitis Urinary Na > 20 mmol/L Urinary Na <10 mmol/L Treat with Isotonic Saline
Hyponatremia Na and Water deficit Water Excess Na and water excess Hypervolemic Hypovolemic Euvolemic Glucocorticoid deficiency Hypothyroidism SIADH Urinary Na > 20 mmol/L Water Restriction
Hyponatremia Na and Water deficit Water Excess Na and water excess Hypervolemic Hypovolemic Euvolemic Nephrotic Syndrome Cirrhosis Cardiac Failure Acute Renal Failure Chronic Renal Failure Urinary Na > 20 mmol/L Urinary Na <10 mmol/L Na and Water Restriction
 
 
ADROGUE’ S FORMULA !
 
Maintenance a balance of water intake & output -> series of negative feedback loops involving endocrine system & autonomic system 60% of body is water This amount of water is called  TBW  which remains fairly constant under normal circumstances
Water intake :- 2-2.5 lts / day ( in all forms ) Appr. 200 ml of water  generated through cell metabolism for 2.5 lts intake At the same time, water is lost through: ->  Kidneys, lungs, GIT, Skin 1.5 lt as urine, 600 ml from skin, 300 ml as exhaled air ( the above two are included in insensible losses) 100-200 ml by GIT
In healthy individuals, water homeostasis is accurately controlled, so that plasma osmolality (Posm) and its principal determinant, plasma sodium (Na) are maintained within a narrow range This control is achieved by the close integration of water excretion and water intake Water intake  governed by -> sensation of  thirst ,  mainly regulated by  osmosensitive neurons  located in the  anterior hypothalamus
Thirst osmoreceptors possess an osmotic threshold, above which the sensation of thirst increases rapidly in direct proportion with Posm  Strong stimuli for water ingestion -> Hypovolaemia and hypotension detected by atrial and arterial baroreceptors  Oropharyngeal receptors &thirst regulation:-  stimulation of these receptors by water intake leads to an early satiation of thirst before Posm or plasma volume change
 
Disturbances of water homeostasis : i) Gain or loss of Extracellular volume, ii) Gain or loss of solute Examples of disturbances : 1) Hypervolemia, 2) Overhydration, 3) Hypovolemia, 4) Dehydration
Hypervolemia : Too much water & solute taken at the same time ECF volume increases, Posm remains normal Overhydration : Too much water taken without solute ECF volume increases, Posm decreases as solute is  absent
Hypovolemia : Water & solute are lost at the same time There is loss of plasma volume Posm is normal Dehydration : Water is lost but not the solute There is loss of volume, but as solutes are not lost in same proportion, Posm increases
Examples : 1) Blood loss : Hypovolaemia ( water & solute loss) 2) Sweating : Dehydration ( water lost , with some solute) 3) Increased intravascular volume : Hypervolemia ( increased water & solute) 4) Polydipsia : Over hydration
Water excretion :  By kidneys :- Reabsorption, Secretion, Glomerular filtration
Kidneys -> an organ of both conservation and excretion Conserves solutes and water needed by the body,  simultaneously excretes excess solutes and metabolic wastes The functional unit of the kidney is the nephron:  composed of a glomerulus, proximal tubule, loop of Henle, distal tubule, and collecting duct
 
Water excretion depends on : hypothalamic osmoreceptors :- responds to changes in Posm atrial and carotid bifurcation baroreceptors :- responds to changes in blood pressure or blood volume  release of the antidiuretic hormone vasopressin (VP), via the hypothalamic-neurohypophyseal axis
Absorption of 75% of filtered water :- passively in the proximal tubule along osmotic gradients established by the active transport of solutes such as sodium, potassium, bicarbonate, amino acids, and glucose Obligatory water reabsorption occurs in the proximal tubule regardless of the body’s actual need for water
Isotonic fluid leaves the proximal tubule to enter the descending loop of Henle The cells of thin descending limb are highly permeable to water, with limited permeability to other  molecules(sodium,urea)  Tubular fluid :increasingly concentrated in the descending limb (as water is extracted from the tubule lumen by the high interstitial osmolality)
The entire ascending limb of the loop of Henle is impermeable to water Passive diffusion of sodium into the interstitium in the thin portion of the ascending limb,  active transport of chloride and sodium occurs in the thick ascending limb The result of the outward movement of solutes and the restricted movement of water : a decrease in the osmolality of the fluid entering the distal tubule
The primary role of the loop of Henle : to provide a hyper osmotic medullary interstitium with which urine equilibrates during its passage through the collecting duct Medullary hypertonicity is generated and maintained by the sodium chloride pump in the thick ascending limb, passive sodium chloride transport out of the thin ascending limb, and urea transport from the inner medullary collecting duct
In the proximal part of the distal tubule; sodium, chloride and water are reabsorbed independently of the VP concentration The adjustment of water reabsorption needed to maintain the body water balance occurs in the latter parts of the distal tubule and in the collecting duct, and depends on the release and action of the hormones aldosterone and VP
Aldosterone, as part of the renin-angiotensin system, stimulates sodium and water reabsorption, and potassium secretion Vasopressin facilitates the diffusion of water into the interstitium, as well as the diffusion of urea in the inner medullary collecting duct Thus, the final concentration of urine is determined by the permeability of the collecting duct to water
The discovery of the aquaporin-1 (AQP1) water channel by  Agre and colleagues  ,which led to the Nobel Prize in 2003,  revolutionized the understanding of body fluid water regulation by the kidney  AQP2,3, and 4, along with urea and ion transporters, has allowed a much improved understanding of urinary dilution and concentration in health and disease at the cellular and molecular levels
AQP :  provided a pathway for water movement across cellular membranes that could not be explained by simple diffusion through the lipid bilayers of cell membranes AQP1: found to be expressed  on the apical and the basolateral membranes of the proximal tubule and descending limb of Henle’s loop  AQP channel :  not under control of vasopressin but is important in urinary  concentration  Water efflux through these channels in the descending limb is an important factor in the  countercurrent concentrating mechanism
AQP2, 3, and 4  expressed in the cortical and medullary collecting duct AQP2 exclusively in the principal cells of the collecting tubule and collecting duct and is known to be regulated by arginine vasopressin (AVP) AQP3 and 4  located on the basolateral membrane of the principal cells in the collecting duct
 
Thus there are four primary mechanisms regulate fluid homeostasis: - ADH, - Thirst, - Aldosterone, - Sympathetic nervous system Out of the above 4, three mechanisms are in the kidney
 
Acute renal failure (ARF)  : a common complication of critical illness, associated with high mortality and has a separate independent effect on the risk of death Despite several advances in treatment and in our understanding of the pathogenesis of ARF, many aspects in this field, including fluid management remain subject to controversy, confusion and lack of consensus
 
 
 
optimization of the haemodynamic status   and correction of any volume deficit will have a salutary effect   on kidney function will help minimize further extension of   the kidney injury and will potentially facilitate recovery from   AKI with minimization of any residual functional impairment AKI is characterized by a continuum of volume responsiveness   and/or unresponsiveness
The term used nowadays are  : ‘ volume-responsive AKI’ and ‘volume-unresponsive   AKI’ Volume-responsive AKI was previously called pre-renal   acute renal failure (ARF).  Renal hypovolaemia : the most important   cause of volume-responsive AKI, particularly in patients outside   the ICU Here, organ perfusion and renal function   will improve with volume loading
In volume unresponsive AKI, renal   perfusion is suboptimal despite adequate circulating volume,   or even volume overload E.g.  serious   congestive heart failure or diastolic dysfunction Here, fluid loading will not result in improved kidney perfusion,   and might even lead to pulmonary edema , further worsening   of cardiac function ,affect organ perfusion
In still other   situations, the patient may already be fluid overloaded, but   the intravascular circulating volume is reduced E.g.  in   sepsis, cirrhosis of liver, other diseases causing third spacing
AKI  :- A complex syndrome, defined as an abrupt change in serum creatinine &/or urine output & classified according to  RIFLE  ( risk, injury, failure, loss & end stage kidney disease ) criteria, further refined by  AKIN  ( Acute Kidney Injury Network ) AKI is commonly & increasingly encountered in patients with critical illness Correct fluid therapy is the cornerstone of prevention & management of critically ill patients of AKI
Cumulative positive balance has a negative impact on outcomes Beneficial  therapeutic in established AKI: - Rapid resuscitation - Removal of stimulus contributing to AKI - Judicious avoidance of complications - Allowing time for recovery
In patients with AKI &/or oliguria, a positive fluid balance is almost universal Payers et all,  in  SOAP  ( Sepsis Occurance in Acutely Ill patients ) study, quoted that there is independent relation between mortality & positive fluid balance in a cohort of critically ill patients with AKI
Principles of fluid management in AKI : Correction of hypovolemia, In presence of fluid overload -> ->  Diuretics, -> Fluid restriction, ->Minimise drug infusion volumes, Closely monitor I/O, Daily weight ( if possible ), Dialysis
AIM :  ISOVOLEMIA ! RULE OF THUMB :  Fluid therapy should be equal to insensible losses + output ( Urine, drains, diarrhea ) Insensible losses : 1- 10 kg -> 25 ml/kg. 10-20 kg -> 12.5 ml/kg. > 20 kg -> 5 ml/ kg.
Insensible losses increases : By 12 % for 1 degree increase above 37.5, 10-25 % if sweating, 25-50 % if hyperventilating, 25-75 % if hyper metabolic, 25 % in presence of radiant heater/ phototherapy Insensible losses decreases in : Oedema / antidiuretic state Paralysed / deeply sedated patients Humidified atmosphere
Choice of fluid : Crystalloids, Colloids ( Starches, gelatins, albumin ) Hydroxyethylstarch (HES) : a widely used, cheap alternative to albumin Different HES preparations available  they vary with regard to : concentration,  mean molecular weight (Mw),  molar substitution, substitution of hydroxyethyl for hydroxyl groups
Problems : Renal dysfunction  Interferes with coagulation Recommendation : ‘ HES should be avoided in ICUs and during the perioperative period’ (Vincent JL. Fluid resuscitation: colloids vs crystalloids. Acta Clin Belg Suppl 2007; 62: 408–411)
A recent trial compared a ‘modern’ HES preparation with a low Mw and low molar substitution and a HA solution, in cardiac surgery patients with preoperative compromised kidney function Result :this type of HES solution had no negative influence on kidney integrity ( Boldt J, Brosch C  et al. Influence of volume therapy with a  modern HES preparation on kidney function in cardiac surgery patients with compromised renal function: a comparison with human albumin.  Crit Care Med 2007; 35: 2740–2746)
In the VISEP study in severe sepsis, patients were randomly given 10% pentastarch solution, a low Mw  HES 200/0.5 or modified Ringer’s lactate for fluid resuscitation.  Although the mortality was not significantly different, the HES group had a significantly higher rate of AKI (34.9 versus 22.8%,) and more days on which RRT was required ( Brunkhorst FM, Engel C, Bloos F  et al. Intensive insulin therapy and  pentastarch resuscitation in severe sepsis.  N Engl J Med 2008; 358:  125–139 )
Message : Its important to distinguish between disorders of osmoregulation & disorders of volume regulation since water & sodium balance are regulated independently Changes in sodium concentration generally reflects disturbed water homeostasis Alteration in sodium content manifests as ECF volume contraction or expansion
AKI is lethal, remember the situations that predisposes it & take due steps Multidisciplinary approach ( patients safety first )
 

Sodium and Water homeostasis

  • 1.
  • 2.
    Sodium -> themost abundant cation of ECF Sodium salts -> important part of osmotically active solutes in plasma & interstitial fluid The amount of sodium in the body -> a prime determinant of ECF volume The amount of sodium excreted = amount of sodium ingested over a wide range of dietary intakes allowing individuals to stay in sodium & volume balance
  • 3.
    Regulatory systems DetectsECF volume changes Detects Sodium concentration Modify rate of sodium absorption/excretion SODIUM HOMEOSTASIS
  • 4.
    In perioperative period,adequate sodium maintenance is 1-2 meq/kg/day Renal conservation of sodium is extraordinary Even in profound volume depletion, urine losses may be < 1 meq/kg/day Kidneys, Colon, sweat ducts, salivary glands control salt & water excretion &/or reabsorption : courtesy ALDOSTERONE
  • 5.
    KIDNEY -- > Most important in homeostasis At a GFR of 125 ml/ min & serum sodium -> 145 mmol/L , kidney filters > 26 mol/ day of sodium ( 1.5 kg of NaCl ) More than 99% of filtered sodium is reabsorbed along nephrons
  • 6.
    In KIDNEY : Sodium is reabsorbed along different segments of nephrons : 1) PCT -> 50-75 % of filtered sodium reabsorbed via secondary active co transporters 2) Thin ascending loop of Henle doesn’t reabsorb sodium 3) Thick ascending loop of Henle reabsorbs 20-25%
  • 7.
    4) Distal convolutedtubule: i) early DCT : 5-10% reabsorption by NaCl co transporter ( remember THIAZIDES! ) ii) late DCT : 2-5% enters here * fine regulation, under control of Aldosterone * here potassium sparing diuretics acts & blocks sodium reabsorption * Although sodium reaching here is a small fraction of filtered sodium, it is here where it is decided how much sodium will be excreted
  • 8.
    Maintenance of anormal serum sodium concentration  Control of Posm Posm = 2 x serum sodium + glucose/20 + BUN/3 Serum sodium  major determinant of Posm Serum sodium alone provide no information about total sodium content It only provides an estimate of relative amount of free water & sodium
  • 9.
    Maintenance of Posmwithin normal limits depends on : -> ability of kidney to excrete water, thus preventing hypo- osmolarity, ->Normal thirst mechanism with access to water to prevent hyponatremia
  • 10.
    In presence ofnormal renal perfusion & intact renal function ,ADH is the principal Posm regulator 1-2% decrease in Posm -> inhibits ADH release, dilutes urine 1-2% increase in Posm -> 5-10 % decrease in blood volume or BP -> stimulates ADH release When both Posm & BP decreases, the latter effect predominates resulting in increased ADH  hypovolemia in hypovolemics
  • 11.
    In elderly patients: Decreased GFR with age limits ability of aged to excrete sodium  prone to over expansion of ECF  Hyponatremia Impaired thirst mechanism with decreased ability to concentrate urine  Hypernatremia
  • 12.
  • 13.
    Hyponatremia Na andWater deficit Water Excess Na and water excess Hypervolemic Hypovolemic Euvolemic
  • 14.
    Hyponatremia Na andWater deficit Water Excess Na and water excess Hypervolemic Hypovolemic Euvolemic Renal Losses Diuretics Mineralocorticoid deficiency RTA Ketonuria Salt losing nephritis Osmotic diuretics Extra-renal Losses GI losses Burns Third space losses eg sepsis, pancreatitis Urinary Na > 20 mmol/L Urinary Na <10 mmol/L Treat with Isotonic Saline
  • 15.
    Hyponatremia Na andWater deficit Water Excess Na and water excess Hypervolemic Hypovolemic Euvolemic Glucocorticoid deficiency Hypothyroidism SIADH Urinary Na > 20 mmol/L Water Restriction
  • 16.
    Hyponatremia Na andWater deficit Water Excess Na and water excess Hypervolemic Hypovolemic Euvolemic Nephrotic Syndrome Cirrhosis Cardiac Failure Acute Renal Failure Chronic Renal Failure Urinary Na > 20 mmol/L Urinary Na <10 mmol/L Na and Water Restriction
  • 17.
  • 18.
  • 19.
  • 20.
  • 21.
    Maintenance a balanceof water intake & output -> series of negative feedback loops involving endocrine system & autonomic system 60% of body is water This amount of water is called TBW which remains fairly constant under normal circumstances
  • 22.
    Water intake :-2-2.5 lts / day ( in all forms ) Appr. 200 ml of water generated through cell metabolism for 2.5 lts intake At the same time, water is lost through: -> Kidneys, lungs, GIT, Skin 1.5 lt as urine, 600 ml from skin, 300 ml as exhaled air ( the above two are included in insensible losses) 100-200 ml by GIT
  • 23.
    In healthy individuals,water homeostasis is accurately controlled, so that plasma osmolality (Posm) and its principal determinant, plasma sodium (Na) are maintained within a narrow range This control is achieved by the close integration of water excretion and water intake Water intake governed by -> sensation of thirst , mainly regulated by osmosensitive neurons located in the anterior hypothalamus
  • 24.
    Thirst osmoreceptors possessan osmotic threshold, above which the sensation of thirst increases rapidly in direct proportion with Posm Strong stimuli for water ingestion -> Hypovolaemia and hypotension detected by atrial and arterial baroreceptors Oropharyngeal receptors &thirst regulation:- stimulation of these receptors by water intake leads to an early satiation of thirst before Posm or plasma volume change
  • 25.
  • 26.
    Disturbances of waterhomeostasis : i) Gain or loss of Extracellular volume, ii) Gain or loss of solute Examples of disturbances : 1) Hypervolemia, 2) Overhydration, 3) Hypovolemia, 4) Dehydration
  • 27.
    Hypervolemia : Toomuch water & solute taken at the same time ECF volume increases, Posm remains normal Overhydration : Too much water taken without solute ECF volume increases, Posm decreases as solute is absent
  • 28.
    Hypovolemia : Water& solute are lost at the same time There is loss of plasma volume Posm is normal Dehydration : Water is lost but not the solute There is loss of volume, but as solutes are not lost in same proportion, Posm increases
  • 29.
    Examples : 1)Blood loss : Hypovolaemia ( water & solute loss) 2) Sweating : Dehydration ( water lost , with some solute) 3) Increased intravascular volume : Hypervolemia ( increased water & solute) 4) Polydipsia : Over hydration
  • 30.
    Water excretion : By kidneys :- Reabsorption, Secretion, Glomerular filtration
  • 31.
    Kidneys -> anorgan of both conservation and excretion Conserves solutes and water needed by the body, simultaneously excretes excess solutes and metabolic wastes The functional unit of the kidney is the nephron: composed of a glomerulus, proximal tubule, loop of Henle, distal tubule, and collecting duct
  • 32.
  • 33.
    Water excretion dependson : hypothalamic osmoreceptors :- responds to changes in Posm atrial and carotid bifurcation baroreceptors :- responds to changes in blood pressure or blood volume release of the antidiuretic hormone vasopressin (VP), via the hypothalamic-neurohypophyseal axis
  • 34.
    Absorption of 75%of filtered water :- passively in the proximal tubule along osmotic gradients established by the active transport of solutes such as sodium, potassium, bicarbonate, amino acids, and glucose Obligatory water reabsorption occurs in the proximal tubule regardless of the body’s actual need for water
  • 35.
    Isotonic fluid leavesthe proximal tubule to enter the descending loop of Henle The cells of thin descending limb are highly permeable to water, with limited permeability to other molecules(sodium,urea) Tubular fluid :increasingly concentrated in the descending limb (as water is extracted from the tubule lumen by the high interstitial osmolality)
  • 36.
    The entire ascendinglimb of the loop of Henle is impermeable to water Passive diffusion of sodium into the interstitium in the thin portion of the ascending limb, active transport of chloride and sodium occurs in the thick ascending limb The result of the outward movement of solutes and the restricted movement of water : a decrease in the osmolality of the fluid entering the distal tubule
  • 37.
    The primary roleof the loop of Henle : to provide a hyper osmotic medullary interstitium with which urine equilibrates during its passage through the collecting duct Medullary hypertonicity is generated and maintained by the sodium chloride pump in the thick ascending limb, passive sodium chloride transport out of the thin ascending limb, and urea transport from the inner medullary collecting duct
  • 38.
    In the proximalpart of the distal tubule; sodium, chloride and water are reabsorbed independently of the VP concentration The adjustment of water reabsorption needed to maintain the body water balance occurs in the latter parts of the distal tubule and in the collecting duct, and depends on the release and action of the hormones aldosterone and VP
  • 39.
    Aldosterone, as partof the renin-angiotensin system, stimulates sodium and water reabsorption, and potassium secretion Vasopressin facilitates the diffusion of water into the interstitium, as well as the diffusion of urea in the inner medullary collecting duct Thus, the final concentration of urine is determined by the permeability of the collecting duct to water
  • 40.
    The discovery ofthe aquaporin-1 (AQP1) water channel by Agre and colleagues ,which led to the Nobel Prize in 2003, revolutionized the understanding of body fluid water regulation by the kidney AQP2,3, and 4, along with urea and ion transporters, has allowed a much improved understanding of urinary dilution and concentration in health and disease at the cellular and molecular levels
  • 41.
    AQP : provided a pathway for water movement across cellular membranes that could not be explained by simple diffusion through the lipid bilayers of cell membranes AQP1: found to be expressed on the apical and the basolateral membranes of the proximal tubule and descending limb of Henle’s loop AQP channel : not under control of vasopressin but is important in urinary concentration Water efflux through these channels in the descending limb is an important factor in the countercurrent concentrating mechanism
  • 42.
    AQP2, 3, and4 expressed in the cortical and medullary collecting duct AQP2 exclusively in the principal cells of the collecting tubule and collecting duct and is known to be regulated by arginine vasopressin (AVP) AQP3 and 4 located on the basolateral membrane of the principal cells in the collecting duct
  • 43.
  • 44.
    Thus there arefour primary mechanisms regulate fluid homeostasis: - ADH, - Thirst, - Aldosterone, - Sympathetic nervous system Out of the above 4, three mechanisms are in the kidney
  • 45.
  • 46.
    Acute renal failure(ARF) : a common complication of critical illness, associated with high mortality and has a separate independent effect on the risk of death Despite several advances in treatment and in our understanding of the pathogenesis of ARF, many aspects in this field, including fluid management remain subject to controversy, confusion and lack of consensus
  • 47.
  • 48.
  • 49.
  • 50.
    optimization of thehaemodynamic status and correction of any volume deficit will have a salutary effect on kidney function will help minimize further extension of the kidney injury and will potentially facilitate recovery from AKI with minimization of any residual functional impairment AKI is characterized by a continuum of volume responsiveness and/or unresponsiveness
  • 51.
    The term usednowadays are : ‘ volume-responsive AKI’ and ‘volume-unresponsive AKI’ Volume-responsive AKI was previously called pre-renal acute renal failure (ARF). Renal hypovolaemia : the most important cause of volume-responsive AKI, particularly in patients outside the ICU Here, organ perfusion and renal function will improve with volume loading
  • 52.
    In volume unresponsiveAKI, renal perfusion is suboptimal despite adequate circulating volume, or even volume overload E.g. serious congestive heart failure or diastolic dysfunction Here, fluid loading will not result in improved kidney perfusion, and might even lead to pulmonary edema , further worsening of cardiac function ,affect organ perfusion
  • 53.
    In still other situations, the patient may already be fluid overloaded, but the intravascular circulating volume is reduced E.g. in sepsis, cirrhosis of liver, other diseases causing third spacing
  • 54.
    AKI :-A complex syndrome, defined as an abrupt change in serum creatinine &/or urine output & classified according to RIFLE ( risk, injury, failure, loss & end stage kidney disease ) criteria, further refined by AKIN ( Acute Kidney Injury Network ) AKI is commonly & increasingly encountered in patients with critical illness Correct fluid therapy is the cornerstone of prevention & management of critically ill patients of AKI
  • 55.
    Cumulative positive balancehas a negative impact on outcomes Beneficial therapeutic in established AKI: - Rapid resuscitation - Removal of stimulus contributing to AKI - Judicious avoidance of complications - Allowing time for recovery
  • 56.
    In patients withAKI &/or oliguria, a positive fluid balance is almost universal Payers et all, in SOAP ( Sepsis Occurance in Acutely Ill patients ) study, quoted that there is independent relation between mortality & positive fluid balance in a cohort of critically ill patients with AKI
  • 57.
    Principles of fluidmanagement in AKI : Correction of hypovolemia, In presence of fluid overload -> -> Diuretics, -> Fluid restriction, ->Minimise drug infusion volumes, Closely monitor I/O, Daily weight ( if possible ), Dialysis
  • 58.
    AIM : ISOVOLEMIA ! RULE OF THUMB : Fluid therapy should be equal to insensible losses + output ( Urine, drains, diarrhea ) Insensible losses : 1- 10 kg -> 25 ml/kg. 10-20 kg -> 12.5 ml/kg. > 20 kg -> 5 ml/ kg.
  • 59.
    Insensible losses increases: By 12 % for 1 degree increase above 37.5, 10-25 % if sweating, 25-50 % if hyperventilating, 25-75 % if hyper metabolic, 25 % in presence of radiant heater/ phototherapy Insensible losses decreases in : Oedema / antidiuretic state Paralysed / deeply sedated patients Humidified atmosphere
  • 60.
    Choice of fluid: Crystalloids, Colloids ( Starches, gelatins, albumin ) Hydroxyethylstarch (HES) : a widely used, cheap alternative to albumin Different HES preparations available they vary with regard to : concentration, mean molecular weight (Mw), molar substitution, substitution of hydroxyethyl for hydroxyl groups
  • 61.
    Problems : Renaldysfunction Interferes with coagulation Recommendation : ‘ HES should be avoided in ICUs and during the perioperative period’ (Vincent JL. Fluid resuscitation: colloids vs crystalloids. Acta Clin Belg Suppl 2007; 62: 408–411)
  • 62.
    A recent trialcompared a ‘modern’ HES preparation with a low Mw and low molar substitution and a HA solution, in cardiac surgery patients with preoperative compromised kidney function Result :this type of HES solution had no negative influence on kidney integrity ( Boldt J, Brosch C et al. Influence of volume therapy with a modern HES preparation on kidney function in cardiac surgery patients with compromised renal function: a comparison with human albumin. Crit Care Med 2007; 35: 2740–2746)
  • 63.
    In the VISEPstudy in severe sepsis, patients were randomly given 10% pentastarch solution, a low Mw HES 200/0.5 or modified Ringer’s lactate for fluid resuscitation. Although the mortality was not significantly different, the HES group had a significantly higher rate of AKI (34.9 versus 22.8%,) and more days on which RRT was required ( Brunkhorst FM, Engel C, Bloos F et al. Intensive insulin therapy and pentastarch resuscitation in severe sepsis. N Engl J Med 2008; 358: 125–139 )
  • 64.
    Message : Itsimportant to distinguish between disorders of osmoregulation & disorders of volume regulation since water & sodium balance are regulated independently Changes in sodium concentration generally reflects disturbed water homeostasis Alteration in sodium content manifests as ECF volume contraction or expansion
  • 65.
    AKI is lethal,remember the situations that predisposes it & take due steps Multidisciplinary approach ( patients safety first )
  • 66.