Sarcoidosis
Dr. Navin Kumar Mishra
JR-3, IMS-BHU
29-10-2018
Sarcoidosis is a multisystem inflammatory
disease of unknown etiology that predominantly
affects the lungs and intrathoracic lymph nodes.
•Sarc-oid-osis
•sarc - flesh,
•oid - like
•osis - diseased or abnormal condition
Sarcoidosis is manifested by the
presence of discrete
noncaseating epithelloid
granulomas (NCGs) in affected
organ tissues.
The modern history of sarcoidosis
• In 1899, the pioneering Norwegian dermatologist
Caesar Boeck describe skin nodules characterized by
compact, sharply defined foci of "epithelioid cells with
large pale nuclei and also a few giant cells .
• Thinking this resembled sarcoma, he called the
condition "multiple benign sarcoid of the skin.
All racial .
All ethnic groups. (16x >> in
blacks)
All ages (with the incidence peaking at 20 to
39 years).
F:M ratio 2:1.
Genetic : monozygotic:dizygotic
twins= 13:1
The incidence
• The highest annual incidence in northern European
countries 5 - 40 / 100,000.
• In Japan, the annual incidence 1 - 2 / 100,000.
• Among black Americans is roughly 3 times that
among white Americans (35.5 / 100,000, as compared
with 10.9 / 100,000.
• India: sarcoidosis constituted 10 to 12 cases/1,000
new registrations annually at a Respiratory Unit at
Kolkata and 61.2/100,000 new cases seen at
theVallabhbhai Patel Chest Institute (VPCI), Delhi
Pathophysiology
Multifactorial
Genetic
Immune cell dysfxn Environmental
T cells play a central role in the development of sarcoidosis, as
they likely propagate an excessive cellular immune reaction.
The cause of sarcoidosis is
unknown.
Efforts to identify a possible
infectious etiology have been
unsuccessful.
Genetic and environmental factors seem to play a role.
 As yet, no bacterial, fungal, or viral antigen has been
consistently isolated from the sarcoidosis lesions.
Sarcoidosis is neither a malignant nor an autoimmune
disease.
The following have been suggested as
possible candidates that might play a role in
causing sarcoidosis:
• Mycobacteria, such as Mycobacterium tuberculosis, and
atypical pathogens have been suggested. mKatG protein.
• Fungi and viruses, particularly Mycoplasma, Chlamydia,
and Epstein-Barr virus, have been unconvincingly
implicated.
Environmental Causes
• Some of the earliest studies of sarcoidosis reported
associations with exposures to irritants found in rural
settings, such as emissions from wood-burning stoves
and tree pollen.
• More recently, associations with sarcoidosis and
exposure to inorganic particles ,insecticides ,and
moldy environments have been reported.
• Occupational studies have shown positive associations
with service in the U.S. Navy ,metalworking ,
firefighting ,and the handling of building supplies.
Genetic Features
• Familial sarcoidosis was first reported in 1923 in
two affected sisters .
• No formal twin study has been reported, but the
concordance appears to be higher in
monozygotic twins than in dizygotic twins .
• In A Case-Control Study, patients with
sarcoidosis stated 5 times as often as control
subjects that they had siblings or parents with
sarcoidosis.
• Presentation depends on the extent and severity
of the organ involved.
• Approximately 5% of cases are asymptomatic
and incidentally detected by CXR.
• Systemic symptoms occur in 45% of cases such
as :
• Fever.
• anorexia
• Fatigue.
• Night sweats .
• Weight loss .
• Pulmonary, dyspnea on exertion, cough, chest
pain, and hemoptysis (rare) occur in 50% of
cases.
Löfgren's syndrome, an acute presentation
consisting of:
• Fever.
• Arthralgia.
• erythema nodosum.
• bilateral hilar adenopathy.
• occurs in 9 to 34% of patients .
Heerford's syndrome :
• Anterior Uveitis
• Fever
• Parotid enlargment
• Facial palsy
Physical Finding
• Pulmonary findings.
• Dermatological manifestations.
• Ocular manifestations .
• Cardiac manifestations
• Neurologic manifestations (rare)
Sarcoidal granulomas can involve any organ, but in
more than 90% of patients, clinical sarcoidosis is
manifested as
pulmonary involvement
intrathoracic LN enlargement,
skin or
ocular signs and symptoms, or some combination of
these findings.
Organ Involvement
Pulmonary Involvement
• Dyspnea, Cough, Vague chest discomfort, and Wheezing.
• Chest radiographs in patients with sarcoidosis have been classified into four
stages:
• Stage 1, bilateral hilar lymphadenopathy without infiltration.
• Stage 2, bilateral hilar lymphadenopathy with infiltration.
• Stage 3, infiltration alone.
• Stage 4, fibrotic bands, bullae, hilar retraction, bronchiectasis, and diaphragmatic tenting.
• These so-called stages represent radiographic patterns and do not indicate
disease chronicity or correlate with changes in pulmonary function.
Cutaneous Involvement
Although not life-threatening, but can be
emotionally devastating.
• Erythema nodosum may occur.
• Lupus pernio is the most specific associated cutaneous lesion.
• Violaceous rash is often seen on the cheeks or nose.
• Osseous involvement may be present.
• Maculopapular plaques are possible.
• Lupus pernio is more common in women than in men and is associated
with chronic disease and extrapulmonary involvement.
• Erythema nodosum occurs in about 10% of patients with sarcoidosis
and usually lasts for about 3 weeks.
• Biopsy specimens of erythema nodosum lesions show nonspecific septal
panniculitis, which neither confirms nor negates the diagnosis of
sarcoidosis.
Liver and Spleen Involvement
• 10% of all patients with sarcoidosis have elevated serum
aminotransferase and alkaline phosphatase levels.
• A cholestatic syndrome characterized by pruritus and
jaundice, hepatic failure, or portal hypertension can
develop (liver involvement is usually clinically silent).
• Detection of hepatic and splenic lesions on CT is
described in 5% and 15% of patients.
• 60% of patients with hepatic manifestations of sarcoidosis
have constitutional symptoms such as fever, night
sweats, anorexia, and weight loss.
• Portal hypertension with variceal bleeding, a
hepatopulmonary syndrome with refractory hypoxemia,
and cirrhosis leading to liver failure occur in only 1% of
patients with sarcoidosis.
Neurologic Involvement
• CNS is involved in up to 25% of patients with sarcoidosis who undergo
autopsy, but only 10% of all patients with sarcoidosis present with
neurologic symptoms.
• The most common problems:
• cranial-nerve palsies.
• Headache.
• Ataxia.
• cognitive dysfunction.
• Weakness.
• seizures.
• CSF Analysis :
• nonspecific lymphocytic inflammation.
• measuring ACE levels .
• oligoclonal immunoglobulin bands in the CSF are elevated, making it difficult
to differentiate sarcoidosis from multiple sclerosis.
• Magnetic resonance imaging (MRI)
Ophthalmologic
Complications
• The eye and adnexa are involved in 25 -80% of
patients with sarcoidosis,this necessitating
routine slit-lamp and funduscopic examination.
• Anterior or posterior granulomatous uveitis .
• Conjunctival lesions and scleral plaques may
also be noted.
• Ocular involvement may lead to blindness if
untreated.
• Anterior uveitis
(is the most common manifestation)
chronic anterior uveitis, with insidious symptoms leading
to glaucoma and vision loss, is more common than
acute anterior uveitis.
Cardiac manifestations
Palpitation & syncope
Heart failure from cardiomyopathy rarely occurs.
Ventricular Arrhythmia is common
Heart block and sudden death may occur.
Approximately 25% of patients may have NCGs at
autopsy, but fewer than 5% have clinical cardiac
disease.
Endomyocardial biopsy low sensitivity but high
specificity but increased risk
Okada et al reported on cardiac infiltration associated
with a novel heterogenous mutation (G481D in
CARD15) in early-onset sarcoidosis.
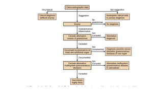
• How to Approach?
• Is biopsy required in all cases?
• Lung or other vital organs biopsy?
Differential Diagnosis
Hilar infiltrates:
• Tuberculosis.
• Lymphoma
• Eosinophilic granuloma
• Fungal infection
• Lung cancer
NCG on a biopsy :
• Tuberculosis.
• Hypersensitivity pneumonitis
• Fungal infection
• Berylliosis
• Catscratch disease
• Leprosy
• Primary biliary cirrhosis
Diagnosis
The diagnosis is established on the
basis of :
• Clinical finding.
• Radiologic findings.
• Supported by histologic evidence in one or more
organs of noncaseating epithelioid-cell
granulomas in the absence of organisms or
particles.
A diagnosis of sarcoidosis is reasonably certain without biopsy in
patients who present with Löfgren's syndrome.
Laboratory Studies
Routine lab evaluation often is unrevealing.
Hypercalcemia or hypercalciuria may occur (NCGs secrete 1,25
vitamin D).
Hypercalcemia is seen in about 10-13% of patients, whereas
hypercalciuria is 3 times more common.
An elevated alkaline phosphatase level suggests hepatic
involvement.
Angiotensin converting enzyme (ACE) levels may be elevated.
• NCGs secrete ACE, which may function as a cytokine.
• Serum ACE levels are elevated in 60% of patients at the time of diagnosis.
• Levels may be increased in fluid from bronchoalveolar lavage or in CSF.
• Sensitivity and specificity as a diagnostic test is limited (60 and 70%, respectively).
• 14 studies with 4195 patients, SACE Sn=77% (41-100%) and sp=93% (83-99%).
• ACE in CSF is very specific for neuro sarcoidosis.
• There is no clear prognostic value.
• Serum ACE levels may decline in response to therapy.
• Decisions on treatment should not be based on the ACE level alone.
Imaging Studies
• A chest radiograph is central to evaluation.
• Routine chest CT scan adds little.
• HRCT of the chest may be helpful.
Stage 1-50%
Stage II is BHL and infiltrates -30%
Stage III is infiltrates alone
15%
Biopsy specimen
• A biopsy specimen should be obtained from the involved organ that is most
easily accessed, such as the skin, peripheral LN, lacrimal glands, or
conjunctiva.
• If diagnosis requires pulmonary tissue, transbronchial biopsy by means of
bronchoscopy has a diagnostic yield of at least 85% when multiple lung
segments are sampled .
• TBB: yield 60-97%
• EBB: YIELD 60%
• TBNA: Yield 80%
• BAL Lymphocyte >15% sn=90%, sp= low
• Bal cd4:cd8 >3.5 sp=95%, sn= 50-60%
The central histologic finding is the presence of NCGs with special
stains negative for fungus and mycobacteria.
• Sarcoidal granulomas have no unique
histologic features to differentiate them from
other granulomas.
• Special stains for acid-fast bacilli and fungi,
as well as cultures of such organisms, are
essential.
• If the results of lung biopsy with
bronchoscopy are negative and other organs
are not obviously involved, biopsy of
intrathoracic lymph nodes, which are often
enlarged in patients with sarcoidosis ,may be
necessary to confirm the diagnosis.
Treatment
Should all sarcoid patients be
treated?
•Most patients (>75%) require only symptomatic
therapy NSAID.
• Approximately 10% of patients need treatment
for extrapulmonary disease.
•15% of patients require treatment for persistent
pulmonary disease.
Corticosteroids are the mainstay of
therapy
• prednisone given daily and then tapered over a 6-month
course is adequate for pulmonary disease.
• Earlier recommendations suggested an initial dose of 1
mg/kg/d of prednisone; however, more recent expert
opinions endorse a lower dose (eg, 40 mg/d), which is
tapered to every other day long-term therapy over several
weeks.
• Most patients who require long-term steroids can be
treated using 10-15 mg of prednisone every other day.
• High-dose inhaled corticosteroids may be an option, but
conclusive data are lacking.
• Data suggest that corticosteroid use may be
associated with increased relapse rates.
• Occasionally, certain patients cannot tolerate or
do not respond to corticosteroids.
Noncorticosteroid agents
Used more frequently.
Common indications :
• Steroid-resistant disease.
• Intolerable adverse effects.
• patient desire not to take corticosteroids.
• Methotrexate (MTX) has been a successful
alternative to prednisone and is a steroid-sparing
agent.
• Chloroquine and hydroxychloroquine are
antimalarial drugs with immunomodulating
properties, which have been used for cutaneous
lesions, hypercalcemia, neurological sarcoidosis,
and bone lesions.
• Chloroquine has also been shown to be
efficacious for the treatment and maintenance of
chronic pulmonary sarcoidosis.
Cyclophosphamide has been rarely used with modest
success as a steroid-sparing treatment in patients with refractory
sarcoidosis.
Azathioprine is another second-line therapy, which is best
used as a steroid-sparing agent rather than as a single-drug
treatment for sarcoidosis.
Chlorambucil is an alkylating agent that may be beneficial
in patients with progressive disease unresponsive to
corticosteroids or when corticosteroids are contraindicated.
Cyclosporine is a fungal cyclic polypeptide with
lymphocyte-suppressive properties that may be of limited
benefit in skin sarcoidosis or in progressive sarcoid resistant to
conventional therapy.
Infliximab and thalidomide have been used for refractory
sarcoidosis, particularly for cutaneous disease.
 Infliximab appears to be an effective treatment for patients with
systemic manifestations such as lupus pernio, uveitis, hepatic
sarcoidosis, and neurosarcoidosis.
Tetracyclines have shown promise for the treatment of cutaneous
sarcoidosis.
For pulmonary disease
• Asymptomatic PFT and/or CXR abnormalities are not an indication
for treatment.
• In patients with minimal symptoms, serial reevaluation is prudent.
• Significant respiratory symptoms associated with PFT and CXR
abnormalities likely require therapy.
• For such patients, treatment is indicated if objective evidence of
recent deterioration in lung function exists.
• Corticosteroids can result in small improvements in the functional
vital capacity and in the radiographic appearance in patients with
more severe stage II and III disease.
One recent study demonstrated an approach that may
minimize the use of corticosteroids without harming the
patient.
This is accomplished by
• Withholding therapy unless the patient shows at least a 15% decline in
one spirometric measure associated with increasing symptoms or,
• if asymptomatic, withholding therapy unless the patient shows worsening
PFTs and a change in CXR.
• For extrapulmonary sarcoidosis involving such critical organs as
the heart, liver, eyes, kidneys, or central nervous system,
corticosteroid therapy is indicated.
• Topical corticosteroids are effective for ocular disease.
• Inhaled corticosteroids are occasionally used, in particular in
patients with endobronchial disease.
NSAIDs are indicated for the treatment of arthralgias
and other rheumatic complaints.
Patients with stage I sarcoidosis often require only
occasional treatment with NSAIDs.
 Further Inpatient Care
• Monitor pulmonary function and CXR every 6-12 months.
• Assess for progression or resolution.
• Determine if previously uninvolved organs have become
affected.
Further Outpatient Care
• Annual slit lamp eye examination and ECG are
recommended.
Follow-up
Many patients do not require therapy, and their conditions
will spontaneously improve.
Markers for a poor prognosis include :
Advanced CXR stage.
Extrapulmonary disease (predominantly cardiac and neurologic)
Evidence of pulmonary hypertension.
Multiple studies have demonstrated that the most
important marker for prognosis is the initial CXR stage.
Prognosis
Remission
• 2/3 of patients with sarcoidosis generally have a remission within a
decade after diagnosis, with few or no consequences ;remission
occurs for more than half of patients within 3 years .
• Unfortunately, up to 1/3 of patients have progressive disease, leading
to clinically significant organ impairment.
• A recurrence after 1 or more years of remission is uncommon
(affecting <5% of patients), but recurrent disease may develop at any
age and in any organ.
Death
• Less than 5% of patients die from sarcoidosis.
• death is usually the result of pulmonary
fibrosis with respiratory failure or of cardiac or
neurologic involvement .
Sarcoidosis  Complete

Sarcoidosis Complete

  • 1.
    Sarcoidosis Dr. Navin KumarMishra JR-3, IMS-BHU 29-10-2018
  • 2.
    Sarcoidosis is amultisystem inflammatory disease of unknown etiology that predominantly affects the lungs and intrathoracic lymph nodes. •Sarc-oid-osis •sarc - flesh, •oid - like •osis - diseased or abnormal condition
  • 4.
    Sarcoidosis is manifestedby the presence of discrete noncaseating epithelloid granulomas (NCGs) in affected organ tissues.
  • 5.
    The modern historyof sarcoidosis • In 1899, the pioneering Norwegian dermatologist Caesar Boeck describe skin nodules characterized by compact, sharply defined foci of "epithelioid cells with large pale nuclei and also a few giant cells . • Thinking this resembled sarcoma, he called the condition "multiple benign sarcoid of the skin.
  • 6.
    All racial . Allethnic groups. (16x >> in blacks) All ages (with the incidence peaking at 20 to 39 years). F:M ratio 2:1. Genetic : monozygotic:dizygotic twins= 13:1
  • 8.
    The incidence • Thehighest annual incidence in northern European countries 5 - 40 / 100,000. • In Japan, the annual incidence 1 - 2 / 100,000. • Among black Americans is roughly 3 times that among white Americans (35.5 / 100,000, as compared with 10.9 / 100,000. • India: sarcoidosis constituted 10 to 12 cases/1,000 new registrations annually at a Respiratory Unit at Kolkata and 61.2/100,000 new cases seen at theVallabhbhai Patel Chest Institute (VPCI), Delhi
  • 9.
    Pathophysiology Multifactorial Genetic Immune cell dysfxnEnvironmental T cells play a central role in the development of sarcoidosis, as they likely propagate an excessive cellular immune reaction.
  • 16.
    The cause ofsarcoidosis is unknown. Efforts to identify a possible infectious etiology have been unsuccessful.
  • 17.
    Genetic and environmentalfactors seem to play a role.  As yet, no bacterial, fungal, or viral antigen has been consistently isolated from the sarcoidosis lesions. Sarcoidosis is neither a malignant nor an autoimmune disease.
  • 18.
    The following havebeen suggested as possible candidates that might play a role in causing sarcoidosis: • Mycobacteria, such as Mycobacterium tuberculosis, and atypical pathogens have been suggested. mKatG protein. • Fungi and viruses, particularly Mycoplasma, Chlamydia, and Epstein-Barr virus, have been unconvincingly implicated.
  • 19.
    Environmental Causes • Someof the earliest studies of sarcoidosis reported associations with exposures to irritants found in rural settings, such as emissions from wood-burning stoves and tree pollen. • More recently, associations with sarcoidosis and exposure to inorganic particles ,insecticides ,and moldy environments have been reported. • Occupational studies have shown positive associations with service in the U.S. Navy ,metalworking , firefighting ,and the handling of building supplies.
  • 20.
    Genetic Features • Familialsarcoidosis was first reported in 1923 in two affected sisters . • No formal twin study has been reported, but the concordance appears to be higher in monozygotic twins than in dizygotic twins . • In A Case-Control Study, patients with sarcoidosis stated 5 times as often as control subjects that they had siblings or parents with sarcoidosis.
  • 31.
    • Presentation dependson the extent and severity of the organ involved. • Approximately 5% of cases are asymptomatic and incidentally detected by CXR. • Systemic symptoms occur in 45% of cases such as : • Fever. • anorexia • Fatigue. • Night sweats . • Weight loss . • Pulmonary, dyspnea on exertion, cough, chest pain, and hemoptysis (rare) occur in 50% of cases.
  • 32.
    Löfgren's syndrome, anacute presentation consisting of: • Fever. • Arthralgia. • erythema nodosum. • bilateral hilar adenopathy. • occurs in 9 to 34% of patients . Heerford's syndrome : • Anterior Uveitis • Fever • Parotid enlargment • Facial palsy
  • 34.
  • 35.
    • Pulmonary findings. •Dermatological manifestations. • Ocular manifestations . • Cardiac manifestations • Neurologic manifestations (rare)
  • 36.
    Sarcoidal granulomas caninvolve any organ, but in more than 90% of patients, clinical sarcoidosis is manifested as pulmonary involvement intrathoracic LN enlargement, skin or ocular signs and symptoms, or some combination of these findings. Organ Involvement
  • 37.
    Pulmonary Involvement • Dyspnea,Cough, Vague chest discomfort, and Wheezing. • Chest radiographs in patients with sarcoidosis have been classified into four stages: • Stage 1, bilateral hilar lymphadenopathy without infiltration. • Stage 2, bilateral hilar lymphadenopathy with infiltration. • Stage 3, infiltration alone. • Stage 4, fibrotic bands, bullae, hilar retraction, bronchiectasis, and diaphragmatic tenting. • These so-called stages represent radiographic patterns and do not indicate disease chronicity or correlate with changes in pulmonary function.
  • 38.
    Cutaneous Involvement Although notlife-threatening, but can be emotionally devastating. • Erythema nodosum may occur. • Lupus pernio is the most specific associated cutaneous lesion. • Violaceous rash is often seen on the cheeks or nose. • Osseous involvement may be present. • Maculopapular plaques are possible. • Lupus pernio is more common in women than in men and is associated with chronic disease and extrapulmonary involvement. • Erythema nodosum occurs in about 10% of patients with sarcoidosis and usually lasts for about 3 weeks. • Biopsy specimens of erythema nodosum lesions show nonspecific septal panniculitis, which neither confirms nor negates the diagnosis of sarcoidosis.
  • 41.
    Liver and SpleenInvolvement • 10% of all patients with sarcoidosis have elevated serum aminotransferase and alkaline phosphatase levels. • A cholestatic syndrome characterized by pruritus and jaundice, hepatic failure, or portal hypertension can develop (liver involvement is usually clinically silent). • Detection of hepatic and splenic lesions on CT is described in 5% and 15% of patients. • 60% of patients with hepatic manifestations of sarcoidosis have constitutional symptoms such as fever, night sweats, anorexia, and weight loss. • Portal hypertension with variceal bleeding, a hepatopulmonary syndrome with refractory hypoxemia, and cirrhosis leading to liver failure occur in only 1% of patients with sarcoidosis.
  • 42.
    Neurologic Involvement • CNSis involved in up to 25% of patients with sarcoidosis who undergo autopsy, but only 10% of all patients with sarcoidosis present with neurologic symptoms. • The most common problems: • cranial-nerve palsies. • Headache. • Ataxia. • cognitive dysfunction. • Weakness. • seizures. • CSF Analysis : • nonspecific lymphocytic inflammation. • measuring ACE levels . • oligoclonal immunoglobulin bands in the CSF are elevated, making it difficult to differentiate sarcoidosis from multiple sclerosis. • Magnetic resonance imaging (MRI)
  • 43.
    Ophthalmologic Complications • The eyeand adnexa are involved in 25 -80% of patients with sarcoidosis,this necessitating routine slit-lamp and funduscopic examination. • Anterior or posterior granulomatous uveitis . • Conjunctival lesions and scleral plaques may also be noted. • Ocular involvement may lead to blindness if untreated. • Anterior uveitis (is the most common manifestation) chronic anterior uveitis, with insidious symptoms leading to glaucoma and vision loss, is more common than acute anterior uveitis.
  • 44.
    Cardiac manifestations Palpitation &syncope Heart failure from cardiomyopathy rarely occurs. Ventricular Arrhythmia is common Heart block and sudden death may occur. Approximately 25% of patients may have NCGs at autopsy, but fewer than 5% have clinical cardiac disease. Endomyocardial biopsy low sensitivity but high specificity but increased risk Okada et al reported on cardiac infiltration associated with a novel heterogenous mutation (G481D in CARD15) in early-onset sarcoidosis.
  • 46.
    • How toApproach? • Is biopsy required in all cases? • Lung or other vital organs biopsy?
  • 52.
    Differential Diagnosis Hilar infiltrates: •Tuberculosis. • Lymphoma • Eosinophilic granuloma • Fungal infection • Lung cancer NCG on a biopsy : • Tuberculosis. • Hypersensitivity pneumonitis • Fungal infection • Berylliosis • Catscratch disease • Leprosy • Primary biliary cirrhosis
  • 53.
    Diagnosis The diagnosis isestablished on the basis of : • Clinical finding. • Radiologic findings. • Supported by histologic evidence in one or more organs of noncaseating epithelioid-cell granulomas in the absence of organisms or particles.
  • 55.
    A diagnosis ofsarcoidosis is reasonably certain without biopsy in patients who present with Löfgren's syndrome.
  • 57.
    Laboratory Studies Routine labevaluation often is unrevealing. Hypercalcemia or hypercalciuria may occur (NCGs secrete 1,25 vitamin D). Hypercalcemia is seen in about 10-13% of patients, whereas hypercalciuria is 3 times more common. An elevated alkaline phosphatase level suggests hepatic involvement. Angiotensin converting enzyme (ACE) levels may be elevated.
  • 58.
    • NCGs secreteACE, which may function as a cytokine. • Serum ACE levels are elevated in 60% of patients at the time of diagnosis. • Levels may be increased in fluid from bronchoalveolar lavage or in CSF. • Sensitivity and specificity as a diagnostic test is limited (60 and 70%, respectively). • 14 studies with 4195 patients, SACE Sn=77% (41-100%) and sp=93% (83-99%). • ACE in CSF is very specific for neuro sarcoidosis. • There is no clear prognostic value. • Serum ACE levels may decline in response to therapy. • Decisions on treatment should not be based on the ACE level alone.
  • 59.
    Imaging Studies • Achest radiograph is central to evaluation. • Routine chest CT scan adds little. • HRCT of the chest may be helpful.
  • 60.
  • 61.
    Stage II isBHL and infiltrates -30%
  • 62.
    Stage III isinfiltrates alone 15%
  • 72.
    Biopsy specimen • Abiopsy specimen should be obtained from the involved organ that is most easily accessed, such as the skin, peripheral LN, lacrimal glands, or conjunctiva. • If diagnosis requires pulmonary tissue, transbronchial biopsy by means of bronchoscopy has a diagnostic yield of at least 85% when multiple lung segments are sampled . • TBB: yield 60-97% • EBB: YIELD 60% • TBNA: Yield 80% • BAL Lymphocyte >15% sn=90%, sp= low • Bal cd4:cd8 >3.5 sp=95%, sn= 50-60%
  • 73.
    The central histologicfinding is the presence of NCGs with special stains negative for fungus and mycobacteria.
  • 74.
    • Sarcoidal granulomashave no unique histologic features to differentiate them from other granulomas. • Special stains for acid-fast bacilli and fungi, as well as cultures of such organisms, are essential. • If the results of lung biopsy with bronchoscopy are negative and other organs are not obviously involved, biopsy of intrathoracic lymph nodes, which are often enlarged in patients with sarcoidosis ,may be necessary to confirm the diagnosis.
  • 79.
    Treatment Should all sarcoidpatients be treated?
  • 85.
    •Most patients (>75%)require only symptomatic therapy NSAID. • Approximately 10% of patients need treatment for extrapulmonary disease. •15% of patients require treatment for persistent pulmonary disease.
  • 86.
    Corticosteroids are themainstay of therapy • prednisone given daily and then tapered over a 6-month course is adequate for pulmonary disease. • Earlier recommendations suggested an initial dose of 1 mg/kg/d of prednisone; however, more recent expert opinions endorse a lower dose (eg, 40 mg/d), which is tapered to every other day long-term therapy over several weeks. • Most patients who require long-term steroids can be treated using 10-15 mg of prednisone every other day. • High-dose inhaled corticosteroids may be an option, but conclusive data are lacking.
  • 87.
    • Data suggestthat corticosteroid use may be associated with increased relapse rates. • Occasionally, certain patients cannot tolerate or do not respond to corticosteroids.
  • 88.
    Noncorticosteroid agents Used morefrequently. Common indications : • Steroid-resistant disease. • Intolerable adverse effects. • patient desire not to take corticosteroids.
  • 89.
    • Methotrexate (MTX)has been a successful alternative to prednisone and is a steroid-sparing agent. • Chloroquine and hydroxychloroquine are antimalarial drugs with immunomodulating properties, which have been used for cutaneous lesions, hypercalcemia, neurological sarcoidosis, and bone lesions. • Chloroquine has also been shown to be efficacious for the treatment and maintenance of chronic pulmonary sarcoidosis.
  • 90.
    Cyclophosphamide has beenrarely used with modest success as a steroid-sparing treatment in patients with refractory sarcoidosis. Azathioprine is another second-line therapy, which is best used as a steroid-sparing agent rather than as a single-drug treatment for sarcoidosis. Chlorambucil is an alkylating agent that may be beneficial in patients with progressive disease unresponsive to corticosteroids or when corticosteroids are contraindicated. Cyclosporine is a fungal cyclic polypeptide with lymphocyte-suppressive properties that may be of limited benefit in skin sarcoidosis or in progressive sarcoid resistant to conventional therapy.
  • 91.
    Infliximab and thalidomidehave been used for refractory sarcoidosis, particularly for cutaneous disease.  Infliximab appears to be an effective treatment for patients with systemic manifestations such as lupus pernio, uveitis, hepatic sarcoidosis, and neurosarcoidosis. Tetracyclines have shown promise for the treatment of cutaneous sarcoidosis.
  • 92.
    For pulmonary disease •Asymptomatic PFT and/or CXR abnormalities are not an indication for treatment. • In patients with minimal symptoms, serial reevaluation is prudent. • Significant respiratory symptoms associated with PFT and CXR abnormalities likely require therapy. • For such patients, treatment is indicated if objective evidence of recent deterioration in lung function exists. • Corticosteroids can result in small improvements in the functional vital capacity and in the radiographic appearance in patients with more severe stage II and III disease.
  • 93.
    One recent studydemonstrated an approach that may minimize the use of corticosteroids without harming the patient. This is accomplished by • Withholding therapy unless the patient shows at least a 15% decline in one spirometric measure associated with increasing symptoms or, • if asymptomatic, withholding therapy unless the patient shows worsening PFTs and a change in CXR.
  • 94.
    • For extrapulmonarysarcoidosis involving such critical organs as the heart, liver, eyes, kidneys, or central nervous system, corticosteroid therapy is indicated. • Topical corticosteroids are effective for ocular disease. • Inhaled corticosteroids are occasionally used, in particular in patients with endobronchial disease.
  • 95.
    NSAIDs are indicatedfor the treatment of arthralgias and other rheumatic complaints. Patients with stage I sarcoidosis often require only occasional treatment with NSAIDs.
  • 96.
     Further InpatientCare • Monitor pulmonary function and CXR every 6-12 months. • Assess for progression or resolution. • Determine if previously uninvolved organs have become affected. Further Outpatient Care • Annual slit lamp eye examination and ECG are recommended. Follow-up
  • 97.
    Many patients donot require therapy, and their conditions will spontaneously improve. Markers for a poor prognosis include : Advanced CXR stage. Extrapulmonary disease (predominantly cardiac and neurologic) Evidence of pulmonary hypertension. Multiple studies have demonstrated that the most important marker for prognosis is the initial CXR stage. Prognosis
  • 99.
    Remission • 2/3 ofpatients with sarcoidosis generally have a remission within a decade after diagnosis, with few or no consequences ;remission occurs for more than half of patients within 3 years . • Unfortunately, up to 1/3 of patients have progressive disease, leading to clinically significant organ impairment. • A recurrence after 1 or more years of remission is uncommon (affecting <5% of patients), but recurrent disease may develop at any age and in any organ.
  • 102.
    Death • Less than5% of patients die from sarcoidosis. • death is usually the result of pulmonary fibrosis with respiratory failure or of cardiac or neurologic involvement .