RATIONAL DRUG
DESIGN
AMAR SHAHEED BABAAJIT SINGH JUJHAR SINGH
MEMORIAL COLLEGE OF PHARMACY, BELA (Ropar) Pb.
Presented by
Navpreet Singh
Dept. Of Pharmacology
Rational Drug design
•Rational drug design is also sometimes referred as Drug design or
Rational design. It is a process in which finding of new medication
based on knowledge of biological target is done. It involves design of
small molecules that are complementary in shape and charge to
bimolecular target.
The drug is most commonly an organic small molecule that activates
or inhibits the function of a bio molecule such as a protein, which in
turn results in a therapeutic benefit to the patient
In contrast to traditional methods of drug discovery, which rely on
trial-and-error testing of chemical substances on cultured cells or
animals, and matching the apparent effects to treatments, rational drug
design begins with a hypothesis that modulation of a specific
biological target may have therapeutic value.
•
•
Concept of rational drug design
Rational drug design refers to the development of medications
based on the study of the structures and functions of target
molecules. That is to say, the role of rational drug design is to
use a methodological approach to coming up with a new drug,
as opposed to blindly hoping some stroke of luck helps design a
new drug, or instead of randomly testing hundreds of drug
molecules in hopes that one of them binds to a receptor and
exerts a therapeutic effect.
Rational drug design , involves three
general steps to create a new drug:
Step 1. Identify a receptor or enzyme that is relevant to a disease
they are going to design a drug for.
Step 2. Elucidate the structure and function of this receptor or
enzyme.
Step 3. Use the information from step two in order to design a drug
molecule that interacts with the receptor or enzyme in a
therapeutically beneficial way.
Typically a drug target is a key molecule involved in a particular metabolic
or signaling pathway that is specific to a disease condition or pathology,
or to the infectivity or survival of a microbial pathogen.
Some approaches attempt to inhibit the functioning of the pathway in the
diseased state by causing a key molecule to stop functioning. Drugs may
be designed that bind to the active region and inhibit this key molecule.
Another approach may be to enhance the normal pathway by promoting
specific molecules in the normal pathways that may have been affected in
the diseased state.
In addition, these drugs should also be designed in such a way as not to
affect any other important "off-target" molecules or anti targets that may
be similar in appearance to the target molecule, since drug interactions
with off-target molecules may lead to undesirable side
effect. Sequence homology is often used to identify such risks.
Basic requirement
Method of Rational drug design
•SAR analysis try to convert structure- activity observations into structure-
activity relationships. We have to aim at maximizing the knowledge that can
be extracted from the raw data in molecular terms, exploit this knowledge to
identify which molecule should be synthesized ant identify lead compounds
for either additional modification or further pre-clinical studies
Starts with a validated biological target and ends up with a drug
that optimally interacts with the target and triggers the desired
biological action.
Problem:histamine triggers release of stomach acid. Want a
histamine hantagonist to prevent stomach acid release by
histamine = VALIDATED BIOLOGICAL TARGET.
Histamine analogs were synthesized with systematically varied structures
(chemical modification), and SCREENED. N-guanyl- histamine showed
some antagonist properties = LEAD compound.
Rational Drug Design Example Cimetadine
(Tagamet)
Cont…
b. More potent and orally active,
but thiourea found to be toxic in
clinical trials
c. Replacement of the group led to
an effective and well-tolerated
product:
a. Chemical modifications were
made of the lead = LEAD
OPTIMIZATION:
d. Eventually replaced by Zantac
with an improved safety profile
Begins with the design of compounds that conform to specific
requirements. The molecules are synthesized, tested. Then the
molecule is redesigned, synthesized, tested….
Rational Drug Design
1. 3D structure of biological target (receptor-based
drug design)
2. Structure(s) of known active small molecules
(pharmacophore-based drug design)
3)Computer –assisted drug design(CADD)
4)Molecular graphics
5)5)Pattern recognition
6)Receptor -fit
Types of Rational Drug Designing
Methods:
Rational Drug Design
Pharmacophore-based Drug Design
•Examine features of inactive small molecules (ligands) and the
features of active small molecules (ligands).
•Generate a hypothesis about what chemical groups on the
ligand are necessary for biological function; what chemical
groups suppress biological function.
•Generate new ligands which have the same necessary chemical
groups in the same 3D locations. (“Mimic” the active groups)
Advantage: Don’t need to know the biological target structure
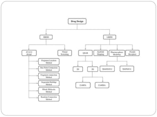
Rational drug design can be broadly divided into
two categories:
STRUCTURE BASED DRUG DESIGN- Relies
on finding new medication based on the knowledge of
the target. Also known as DIRECT DRUG DESIGN.
LIGAND BASED DRUG DESIGN- Relies on
knowledge of other molecules that bind to the
biological target of interest. Also known as INDIRECT
DRUG DESIGN.
Types of drug design
STRUCTURE BASED DRUG DESIGN
Structure based drug design (direct drug design) relies
on knowledge of the three dimensional structure of
biological target obtained through methods such as X-
crystallography or NMR Spectroscopy.
If an experimental structure of a target is not available,
it may be possible to create a homology model Of the
target based on the experimental structure of a related
protein.
Using the structure of the biological target, candidate
drugs that are predicted to bind with affinity and
selectivity to the target may be designed using
interactive graphics and the intuition of a medicinal
chemist
 Structure based design is one of the first techniques
to be used in the drug design.
 Structure based drug design that has helped in
discovery process of new drugs .
 In parallel , information about the structural dynamics
and electronic properties about ligands are obtained
from calculations .
 This has encouraged the rapid development of the
structure based drug design
Steps involved in structure based drug design
1. In structure guided drug design, a known 3D structure of
a target bound to its natural ligand or a drug is
determined either by X-ray crystallography or by NMR to
identify its binding site.
2. Once the ligand bound 3D structure is known, a
virtual screening of large collections of chemical
compounds.
3. screening enables the identification of potential new drugs
by performing docking experiment of this collection of
molecules. To enhance binding and hence to improve
binding affinity/specificity, a group of molecules with similar
docking scores is generally used for potency
determination; this is High- Throughput Screening (HTS).
4. After the determination of biological potency, several
properties such as relationships (QSAR, QSPR, between
potency and docking scores) including statistical analysis
can be performed to as- certain the potential molecule(s) for
lead drug discovery
High throughtput screening
The pharmaceutical industry has adopted the experimental
screening of large libraries of chemicals against a
therapeutically-relevant target (high-throughput screening or
HTS) as a means to identify new lead compounds.
Through HTS, active compounds, antibodies or genes,
which modulate a particular biomolecular pathway, may
be identified.
Cont…
These provide starting points for drug discovery and for
understanding the role of a particular biochemical process in
biology.
Although HTS remains the method of choice for drug discovery in the
pharma industry, the various drawbacks of this method, namely the high
cost, the time-demanding character of the process as well as the
uncertainty of the mechanism of action of the active ingredient have led
to the increasing employment of rational,structure-based drug design
(SBDD) with the use of computational methods.
Docking
Docking refers to the ability to position a ligand in the active
or a designed site of a protein and calculate the specific
binding affinities.
Docking algorithms can be used to find ligands and
binding confirmation at a receptor site close to
experimentally determined structures.
Docking algorithms are also used to identify multiple proteins
to which a small molecule can bind.
Some of the docking programs are GOLD(Genetic
optimization for
ligand Docking), AUTODOCK,LUDI,HEX etc.
• Docking attempts to find the “best” matching between two
molecules it includes finding the Right key for the lock.
• Given two biological molecules determine: Whether two
molecules “interact” If so, what is the orientation that
maximizes “interaction” while minimizing the total
“energy” of the complex.
• GOAL: To be able to search a database of molecular
structures and retrieve all molecules that can
interact with the query structure.
• Docking works by
generating a
molecular surface of
proteins
• Cavities in the
receptor are used to
define spheres (blue),
the centres are
potential locations for
ligand atoms.
• Sphere centres are
matched to ligand
atoms , to determine
possible orientations
for the ligand.
Ligand-based drug design (or indirect drug design) relies on knowledge of
other molecules that bind to the biological target of interest.
These other molecules may be used to derive a pharmacophore
model which defines the minimum necessary structural
characteristics a molecule must possess in order to bind to the target.
In other words, a model of the biological target may be built based on the
knowledge of what binds to it and this model in turn may be used to
design new molecular entities that interact with the target.
Alternatively, a quantitative structure-activity relationship (QSAR) in which a
correlation between calculated properties of molecules and their
experimentally determined biological activity may be derived. These QSAR
relationships in turn may be used to predict the activity of new analogs.
Ligand based drug design
LIGAND BASED DRUG DESIGN
QSAR
SCAFFOLD
HOPPING
PHAEMACOPHORE
APPROACH
PSEUDO
RECEPTORS
2D 3D
CoMFA CoMSIA
Quantitativestructure–activity relationship
Quantitative structure–activity relationship is a widely
used technique in drug designing process.
It employs statistics and analytical tools to
investigate the relationship between the structures
of ligands and their corresponding effects.
 Hence, mathematical models are built based on
structural parameters to
describe this structure–activity relationship.
2D-QSAR was widely used to link structural property
descriptors (such as hydrophobicity, steric, electrostatic and
geometric effects) to molecular biological activity.
the results were often analyzed with multiple regression analysis.
One of the most commonly used 2DQSAR methods was proposed
by Hansch.
2D-QSAR cannot accurately describe the correlation between the
3D spatial arrangement of the physiochemical properties, and the
biological activities,so 3D-QSAR approaches have been adapted.
2D-QSAR
Frequently applied 3D-QSAR methodologies:
Comparative molecular field analysis
(CoMFA)
Comparative molecular similarity
indices analysis (CoMSIA).
3D-QSAR
CoMFA
Comparative molecular field analysis (CoMFA) is established on the
concept that the biological activity of a molecule is dependent of the
surrounding molecular fields, such as steric and electrostatic fields.
The steric and electrostatic fields were calculated by CoMFA using
Lennard–Jones potential, and coulombic potential, respectively.
Although this method has been widely adopted, it has several
problems.
Both potential functions changes dramatically near the van der Waals
surface of the molecule and thus, cut-off values are often required. In
addition, alignment of ligands must be conducted before energy
calculation, but the orientation of the superimposed molecules is
correlative to the calculation grid.
It could cause large changes in CoMFA results. Moreover, in order to
examine both fields in the same PLS analysis, a scaling factor needs to
be added to the steric field.
Comparative molecular similarity index analysis (CoMSIA) is a method
developed recently as an extension of CoMFA.
The CoMSIA method includes more additional field properties they
are steric, electrostatic, hydrophobic, hydrogen bond donor and
hydrogen bond acceptor.
CoMSIA is insensitive to the orientation of the aligned molecules and
correlates to the
grid by using Gaussian function.
Furthermore, the improved function algorithm is least influenced by
the relative distance to the van der Waals surface.
Overall, this model can offer a more accurate structural–activity relationship
than
CoMFA
CoMSIA
Rational Drug Design -Receptor-
based Drug Design
•Examine the 3D structure of the biological target (usually an X-
ray structure; hopefully one where the target is complexed with
a small molecule ligand; if no data is available, look for
homologous protein structures/sequences.)
•Look for specific chemical groups that could be part of an
attractive interaction between the target protein and the drug.
•Design a drug candidate that will have multiple sites of
complementary interactions with the biological target.
Advantage: Visualization
allows direct design of
molecules
3)computer-assisted drug design:
This is concerned primarily with physicochemical parameters
involved in drug activity, quantitative structure –activity
relationship (QSAR) and quantam chemistry models ,to determine
the most promising substance of a series.
4)Molecular graphics:
It also called molecular modeling and conformational analysis.In
which the conformation or molecular shape of drug,sometimes
determined by computer orX-ray crystrollography, is
takenintoaccount as aguide to design anologs.
5) Pattern recognition: this method is used to save time
and money in selecting the best option for the synthesis of
potential desired drugs.
6) Receptor-fit: this is also called pharmacological receptor
characterization , in which several modern techniques are used ,
including NMR spectroscopy ,to ascertain how drug-receptor
interaction may take place and based on this information , design a
drug that may be considered as a template of receptor.
Examples of the drug that are synthesized
by using rational drug design method.
• Antidotes: to neutralize the effect of toxic warfare agent Lewisite
,dimercaprol, called British anti-Lewisite (BAL) was prepared on
assumption, which proved to be correct
• Antimetabolites : these are the drugs that owing to their
structural resemblance to normal cellular metabolites ,can replace
them in biological process but can not carryout their normal role ,
they are designed by isosteric replacement of certain atoms or
chemical groups of essential metabolites
• Antimetabolites:
Enzyme Inhibitors
in this approach it is imperative to know the
various steps involved and to try to inhibit preferentially the rate limiting
step , enzyme inhibitors introduced by this means , especially through
isosteric replacement in the molecules of enzyme.
Eg: Allopurinol . An inhibitor of xanthene oxidase enzyme and prevent
the synthesis of the uric acid, used in treatment of gout.
THANK YOU

Rational drug design

  • 1.
    RATIONAL DRUG DESIGN AMAR SHAHEEDBABAAJIT SINGH JUJHAR SINGH MEMORIAL COLLEGE OF PHARMACY, BELA (Ropar) Pb. Presented by Navpreet Singh Dept. Of Pharmacology
  • 2.
    Rational Drug design •Rationaldrug design is also sometimes referred as Drug design or Rational design. It is a process in which finding of new medication based on knowledge of biological target is done. It involves design of small molecules that are complementary in shape and charge to bimolecular target. The drug is most commonly an organic small molecule that activates or inhibits the function of a bio molecule such as a protein, which in turn results in a therapeutic benefit to the patient In contrast to traditional methods of drug discovery, which rely on trial-and-error testing of chemical substances on cultured cells or animals, and matching the apparent effects to treatments, rational drug design begins with a hypothesis that modulation of a specific biological target may have therapeutic value. • •
  • 3.
    Concept of rationaldrug design Rational drug design refers to the development of medications based on the study of the structures and functions of target molecules. That is to say, the role of rational drug design is to use a methodological approach to coming up with a new drug, as opposed to blindly hoping some stroke of luck helps design a new drug, or instead of randomly testing hundreds of drug molecules in hopes that one of them binds to a receptor and exerts a therapeutic effect.
  • 4.
    Rational drug design, involves three general steps to create a new drug: Step 1. Identify a receptor or enzyme that is relevant to a disease they are going to design a drug for. Step 2. Elucidate the structure and function of this receptor or enzyme. Step 3. Use the information from step two in order to design a drug molecule that interacts with the receptor or enzyme in a therapeutically beneficial way.
  • 5.
    Typically a drugtarget is a key molecule involved in a particular metabolic or signaling pathway that is specific to a disease condition or pathology, or to the infectivity or survival of a microbial pathogen. Some approaches attempt to inhibit the functioning of the pathway in the diseased state by causing a key molecule to stop functioning. Drugs may be designed that bind to the active region and inhibit this key molecule. Another approach may be to enhance the normal pathway by promoting specific molecules in the normal pathways that may have been affected in the diseased state. In addition, these drugs should also be designed in such a way as not to affect any other important "off-target" molecules or anti targets that may be similar in appearance to the target molecule, since drug interactions with off-target molecules may lead to undesirable side effect. Sequence homology is often used to identify such risks. Basic requirement
  • 6.
    Method of Rationaldrug design •SAR analysis try to convert structure- activity observations into structure- activity relationships. We have to aim at maximizing the knowledge that can be extracted from the raw data in molecular terms, exploit this knowledge to identify which molecule should be synthesized ant identify lead compounds for either additional modification or further pre-clinical studies
  • 7.
    Starts with avalidated biological target and ends up with a drug that optimally interacts with the target and triggers the desired biological action. Problem:histamine triggers release of stomach acid. Want a histamine hantagonist to prevent stomach acid release by histamine = VALIDATED BIOLOGICAL TARGET. Histamine analogs were synthesized with systematically varied structures (chemical modification), and SCREENED. N-guanyl- histamine showed some antagonist properties = LEAD compound. Rational Drug Design Example Cimetadine (Tagamet)
  • 8.
    Cont… b. More potentand orally active, but thiourea found to be toxic in clinical trials c. Replacement of the group led to an effective and well-tolerated product: a. Chemical modifications were made of the lead = LEAD OPTIMIZATION: d. Eventually replaced by Zantac with an improved safety profile
  • 9.
    Begins with thedesign of compounds that conform to specific requirements. The molecules are synthesized, tested. Then the molecule is redesigned, synthesized, tested…. Rational Drug Design
  • 10.
    1. 3D structureof biological target (receptor-based drug design) 2. Structure(s) of known active small molecules (pharmacophore-based drug design) 3)Computer –assisted drug design(CADD) 4)Molecular graphics 5)5)Pattern recognition 6)Receptor -fit Types of Rational Drug Designing Methods:
  • 11.
    Rational Drug Design Pharmacophore-basedDrug Design •Examine features of inactive small molecules (ligands) and the features of active small molecules (ligands). •Generate a hypothesis about what chemical groups on the ligand are necessary for biological function; what chemical groups suppress biological function. •Generate new ligands which have the same necessary chemical groups in the same 3D locations. (“Mimic” the active groups) Advantage: Don’t need to know the biological target structure
  • 13.
    Rational drug designcan be broadly divided into two categories: STRUCTURE BASED DRUG DESIGN- Relies on finding new medication based on the knowledge of the target. Also known as DIRECT DRUG DESIGN. LIGAND BASED DRUG DESIGN- Relies on knowledge of other molecules that bind to the biological target of interest. Also known as INDIRECT DRUG DESIGN. Types of drug design
  • 15.
    STRUCTURE BASED DRUGDESIGN Structure based drug design (direct drug design) relies on knowledge of the three dimensional structure of biological target obtained through methods such as X- crystallography or NMR Spectroscopy. If an experimental structure of a target is not available, it may be possible to create a homology model Of the target based on the experimental structure of a related protein. Using the structure of the biological target, candidate drugs that are predicted to bind with affinity and selectivity to the target may be designed using interactive graphics and the intuition of a medicinal chemist
  • 16.
     Structure baseddesign is one of the first techniques to be used in the drug design.  Structure based drug design that has helped in discovery process of new drugs .  In parallel , information about the structural dynamics and electronic properties about ligands are obtained from calculations .  This has encouraged the rapid development of the structure based drug design
  • 17.
    Steps involved instructure based drug design 1. In structure guided drug design, a known 3D structure of a target bound to its natural ligand or a drug is determined either by X-ray crystallography or by NMR to identify its binding site. 2. Once the ligand bound 3D structure is known, a virtual screening of large collections of chemical compounds. 3. screening enables the identification of potential new drugs by performing docking experiment of this collection of molecules. To enhance binding and hence to improve binding affinity/specificity, a group of molecules with similar docking scores is generally used for potency determination; this is High- Throughput Screening (HTS).
  • 18.
    4. After thedetermination of biological potency, several properties such as relationships (QSAR, QSPR, between potency and docking scores) including statistical analysis can be performed to as- certain the potential molecule(s) for lead drug discovery
  • 19.
    High throughtput screening Thepharmaceutical industry has adopted the experimental screening of large libraries of chemicals against a therapeutically-relevant target (high-throughput screening or HTS) as a means to identify new lead compounds. Through HTS, active compounds, antibodies or genes, which modulate a particular biomolecular pathway, may be identified.
  • 20.
    Cont… These provide startingpoints for drug discovery and for understanding the role of a particular biochemical process in biology. Although HTS remains the method of choice for drug discovery in the pharma industry, the various drawbacks of this method, namely the high cost, the time-demanding character of the process as well as the uncertainty of the mechanism of action of the active ingredient have led to the increasing employment of rational,structure-based drug design (SBDD) with the use of computational methods.
  • 21.
    Docking Docking refers tothe ability to position a ligand in the active or a designed site of a protein and calculate the specific binding affinities. Docking algorithms can be used to find ligands and binding confirmation at a receptor site close to experimentally determined structures. Docking algorithms are also used to identify multiple proteins to which a small molecule can bind. Some of the docking programs are GOLD(Genetic optimization for ligand Docking), AUTODOCK,LUDI,HEX etc.
  • 22.
    • Docking attemptsto find the “best” matching between two molecules it includes finding the Right key for the lock. • Given two biological molecules determine: Whether two molecules “interact” If so, what is the orientation that maximizes “interaction” while minimizing the total “energy” of the complex. • GOAL: To be able to search a database of molecular structures and retrieve all molecules that can interact with the query structure.
  • 23.
    • Docking worksby generating a molecular surface of proteins • Cavities in the receptor are used to define spheres (blue), the centres are potential locations for ligand atoms. • Sphere centres are matched to ligand atoms , to determine possible orientations for the ligand.
  • 24.
    Ligand-based drug design(or indirect drug design) relies on knowledge of other molecules that bind to the biological target of interest. These other molecules may be used to derive a pharmacophore model which defines the minimum necessary structural characteristics a molecule must possess in order to bind to the target. In other words, a model of the biological target may be built based on the knowledge of what binds to it and this model in turn may be used to design new molecular entities that interact with the target. Alternatively, a quantitative structure-activity relationship (QSAR) in which a correlation between calculated properties of molecules and their experimentally determined biological activity may be derived. These QSAR relationships in turn may be used to predict the activity of new analogs. Ligand based drug design
  • 25.
    LIGAND BASED DRUGDESIGN QSAR SCAFFOLD HOPPING PHAEMACOPHORE APPROACH PSEUDO RECEPTORS 2D 3D CoMFA CoMSIA
  • 26.
    Quantitativestructure–activity relationship Quantitative structure–activityrelationship is a widely used technique in drug designing process. It employs statistics and analytical tools to investigate the relationship between the structures of ligands and their corresponding effects.  Hence, mathematical models are built based on structural parameters to describe this structure–activity relationship.
  • 27.
    2D-QSAR was widelyused to link structural property descriptors (such as hydrophobicity, steric, electrostatic and geometric effects) to molecular biological activity. the results were often analyzed with multiple regression analysis. One of the most commonly used 2DQSAR methods was proposed by Hansch. 2D-QSAR cannot accurately describe the correlation between the 3D spatial arrangement of the physiochemical properties, and the biological activities,so 3D-QSAR approaches have been adapted. 2D-QSAR
  • 28.
    Frequently applied 3D-QSARmethodologies: Comparative molecular field analysis (CoMFA) Comparative molecular similarity indices analysis (CoMSIA). 3D-QSAR
  • 29.
    CoMFA Comparative molecular fieldanalysis (CoMFA) is established on the concept that the biological activity of a molecule is dependent of the surrounding molecular fields, such as steric and electrostatic fields. The steric and electrostatic fields were calculated by CoMFA using Lennard–Jones potential, and coulombic potential, respectively. Although this method has been widely adopted, it has several problems. Both potential functions changes dramatically near the van der Waals surface of the molecule and thus, cut-off values are often required. In addition, alignment of ligands must be conducted before energy calculation, but the orientation of the superimposed molecules is correlative to the calculation grid. It could cause large changes in CoMFA results. Moreover, in order to examine both fields in the same PLS analysis, a scaling factor needs to be added to the steric field.
  • 30.
    Comparative molecular similarityindex analysis (CoMSIA) is a method developed recently as an extension of CoMFA. The CoMSIA method includes more additional field properties they are steric, electrostatic, hydrophobic, hydrogen bond donor and hydrogen bond acceptor. CoMSIA is insensitive to the orientation of the aligned molecules and correlates to the grid by using Gaussian function. Furthermore, the improved function algorithm is least influenced by the relative distance to the van der Waals surface. Overall, this model can offer a more accurate structural–activity relationship than CoMFA CoMSIA
  • 31.
    Rational Drug Design-Receptor- based Drug Design •Examine the 3D structure of the biological target (usually an X- ray structure; hopefully one where the target is complexed with a small molecule ligand; if no data is available, look for homologous protein structures/sequences.) •Look for specific chemical groups that could be part of an attractive interaction between the target protein and the drug. •Design a drug candidate that will have multiple sites of complementary interactions with the biological target. Advantage: Visualization allows direct design of molecules
  • 32.
    3)computer-assisted drug design: Thisis concerned primarily with physicochemical parameters involved in drug activity, quantitative structure –activity relationship (QSAR) and quantam chemistry models ,to determine the most promising substance of a series. 4)Molecular graphics: It also called molecular modeling and conformational analysis.In which the conformation or molecular shape of drug,sometimes determined by computer orX-ray crystrollography, is takenintoaccount as aguide to design anologs.
  • 33.
    5) Pattern recognition:this method is used to save time and money in selecting the best option for the synthesis of potential desired drugs. 6) Receptor-fit: this is also called pharmacological receptor characterization , in which several modern techniques are used , including NMR spectroscopy ,to ascertain how drug-receptor interaction may take place and based on this information , design a drug that may be considered as a template of receptor.
  • 34.
    Examples of thedrug that are synthesized by using rational drug design method. • Antidotes: to neutralize the effect of toxic warfare agent Lewisite ,dimercaprol, called British anti-Lewisite (BAL) was prepared on assumption, which proved to be correct
  • 35.
    • Antimetabolites :these are the drugs that owing to their structural resemblance to normal cellular metabolites ,can replace them in biological process but can not carryout their normal role , they are designed by isosteric replacement of certain atoms or chemical groups of essential metabolites
  • 36.
  • 37.
    Enzyme Inhibitors in thisapproach it is imperative to know the various steps involved and to try to inhibit preferentially the rate limiting step , enzyme inhibitors introduced by this means , especially through isosteric replacement in the molecules of enzyme. Eg: Allopurinol . An inhibitor of xanthene oxidase enzyme and prevent the synthesis of the uric acid, used in treatment of gout.
  • 38.