Psychoanalysis
                             Sigmund Freud (1856—
                                    1939)

• Oldest of eight children
• Married with 3 girls
  and 3 boys
• Physician - Neurologist
• Based theory on
  personal experiences
• Died of cancer of jaw &
  mouth lifelong cigar
  chain-smoker
Fundamental Assumptions of
               Psychoanalytic Approach
•   Unconscious factors motivate our
    behaviour
•   Experiences or events of first 6 yrs of
    life are determinants of later
    development of personality (attention is
    given to those experiences )
•   Unconscious motives and conflicts are
    central
•   Later personality problems will have its
    roots on early repressed childhood
    conflicts
BASIC CONCEPTS
I.    Human Nature
II.   Instincts
III. Theory of Personality
          – Functional or Dynamic
          – Structural or Topographical

IV. Anxiety
V.    Ego Defence Mechanisms
VI. Psycho Sexual Stages
I. Human Nature - Determinism
• Deterministic : Our behaviour
  is determined by irrational
  forces, unconscious
  motivations, and biological and
  instinctual drives as these
  evolve through key
  psychosexual stages in the
  first six yrs of life
• One can liberate from these –
  unconscious becomes
  conscious
II. Instincts
• Life Instincts ( Eros)
      • Maintain the survival of the individual and
        humankind
      • Identified with libido ( Sexual energy )
      • All pleasurable acts
• Death Instincts (Thanatos)
      • Aggressive Drives
      • Manifest themselves in one’s unconscious wish
        to die or to hurt oneself or others
• These two – Powerful determinants of our
  behaviour
III. Theory of Personality
   Structural or Topographical

                  Conscious

                  Preconscious

                  Unconscious



   Functional or Dynamic
     Id                   Ego




          Superego
Structural or Topographical
                                         Theory
•   According to Freud, there are three levels of
    consciousness:
     –   Conscious (small): This is the part of the mind that
         holds what you’re aware of. You can verbalize about
         your conscious experience and you can think about it
         in a logical fashion.
     –   Preconscious (small-medium): This is ordinary
         memory. So although things stored here aren’t in the
         conscious, they can be readily brought into
         conscious.
     –   Unconscious (enormous): Freud felt that this part of
         the mind was not directly accessible to awareness. In
         part, he saw it as a dump box for urges, feelings and
         ideas that are tied to anxiety, conflict and pain. These
         feelings and thoughts have not disappeared and
         according to Freud, they are there, exerting influence
         on our actions and our conscious awareness.
Structural or Topographical
                                       Theory
•   Material passes easily back and forth between the
    conscious and the preconscious. Material from these two
    areas can slip into the unconscious. Truly unconscious
    material cant’ be made available voluntarily, according to
    Freud. You need a psychoanalyst to do this!...........

•   Iceberg metaphor for the mind’s layout:

     –   We can use the metaphor of an iceberg to help us in
         understanding Freud's topographical theory.

     –   Only 10% of an iceberg is visible (conscious) whereas
         the other 90% is beneath the water (preconscious and
         unconscious).

     –   The Preconscious is allotted approximately 10% -15%
         whereas the Unconscious is allotted an overwhelming
         75%-80%.
Functional or Dynamic Theory
    Freud argued that the human
    mind and personality are made
    up of three parts:
•   The id ( Biological component ):
    a primitive part of the personality that pursues
    only pleasure and instant gratification.
•   The ego ( Psychological Component ):
    that part of the personality that is aware of reality
    and is in contact with the outside world. It is the
    part that considers the consequences of an
    action and deals with the demands of the id and
    superego.
•   The superego (Social Component ):
    contains our social conscience and through the
    experience of guilt and anxiety when we do
    something wrong, it guides us towards socially
    acceptable behaviour.
Functional or Dynamic Theory
•   According to Freud, the ego dwells in the
    conscious mind and the id and superego
    are in the area of our unconscious.
•   Freud argued that our personality should
    be in a state of dynamic equilibrium
    (balance) and if there is too much id,
    superego or a weak ego then an
    individual will become unbalanced and
    possibly suffer from psychological
    difficulties. This is the basis of the
    psychoanalytic explanation of mental
    illness.
Functional or Dynamic Theory
IV. Anxiety


•   It is a state of tension that motivates an individual to
    do something.
•   It arises out of a conflict among the id, the ego and
    the superego
•   Three kinds of anxiety
     –    Reality Anxiety – Fear of danger from the
         external world ,        real, objective sources
           of danger in the environment
     –    Neurotic Anxiety – Fear that the Id impulses
           will      overwhelm the ego and cause the
           person to do something that will be punished.
     –    Moral Anxiety – Fear of one’s own conscience,
           Fear the that person will do something
         contrary to the desires of the Superego
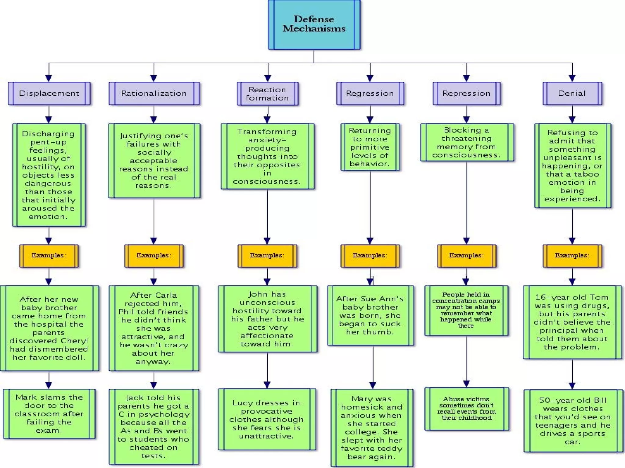
Defense Mechanisms
When the ego is not in a position to control
anxiety by rational and direct methods, it
resorts to unrealistic methods – Ego defense
mechanisms
It operates on an unconscious level and they
tend to deny or distort reality
Two characteristics – a) Denying, falsifying
and distorting realty b) Operating
unconsciously
Defense Mechanisms
•   Projection — In this mechanism, an individual puts the
    blame of his own failure upon others and some
    unfavourable factors of his environment. Blaming others
    for his mistake .e.g. a student comes late to the class
    excuses by saying that the bus or train was late or
    traffic jam.
•   Sublimation — It is a defence mechanism in which
    unacceptable desire are redirected into socially accepted
    channels. e.g. Anger –Kick boxing -- some people, poem
    writing, engage in social services etc.
•   Repression — Pushes threatening thoughts back into the
    unconscious - Posttraumatic Stress Disorder- PTSD –
    Common with veterans and victims of sexual abuse
•   Rationalisation — An individual tries to justify his failure
    by giving some excuses e.g. A student makes use of
    rationalisation, when he tries to blame teachers for
    hard question paper.
•   Compensation — It is an attempt to cover ones
    deficiency in one field by exhibiting his strength in
    another field e.g. If a student is not good in his
    studies, may show his ability in sports.
Defense Mechanisms
•   Identification — It is a process which may
    operate outside and beyond conscious
    awareness. Hero worshipping by an individual is
    a sort of identification where an individual
    identifies himself with a popular hero or an
    actor.
•   Displacement — An individual does something
    as a substitute for something else e.g. If a wife
    gets angry with Husband and cannot say
    anything to him, she beats her child.
•   Withdrawal —- Some persons withdraw
    themselves from the circumstances that cause
    tension, frustration or pain e.g. If a person is
    being humiliated or laughed at, he may shut
    himself in a room and may not need any one.
•   Day-dreaming —- It is a defence mechanism
    which sometimes helps in making adjustment.
    e.g. A young man who has been jilted in love,
    dreams of becoming a bride groom and feels
    satisfaction in the imaginary world.
Defense Mechanisms
•   Denial – Simplest form of self defence eg. If a
    person is diagnosed as having cancer, they will
    first get shock, then start denying reality
    saying perhaps that the diagnosis was not
    proper
•   Reaction Formation – It is the replacement in
    consciousness of an anxiety producing impulse
    or feeling by its oppsite eg. A person who hates
    another cannot accept the painful fact of
    hating and so shows extraordinary love towards
    that person
•   Introjection – taking in and accepting uncritically
    the values and standards of others eg. If a child
    is constantly called stupid, the child thinks
    that it is really stupid


     There is a popular saying, excess of anything is bad.
    Similar is the case of Defence Mechanisms. They
    should be used with in limits. They are temporary.
    Therefore we have to keep a watch on our children so
    that should not use defence mechanism frequently
Psychosexual Stages

   Oral Stage ( First year of life ):
        Sucking at the breast of the mother
         satisfies the need for food and pleasure
             Oral – Incorporative behaviour ----
              Pleasurable stimulation of the mouth –
              absence – excessive eating, chewing,
              talking, smoking, drinking (Oral fixation )
             Oral – Aggressive behaviour --- Infant
              teethes, biting need – if not adequately
              met – result in feelings of greediness and
              acqusitiveness etc..
Psychosexual Stages
   Anal Stage (Age 1-3 ) :
        Toilet training starts
        One learns independence, accepts personal
         power, knows to express negative feelings of rage
         and aggression
        Learns first lessons of discipline
        Strict toilet training      “ Anal Aggressive
         Personality – Cruelty, inappropriate displays of
         anger, extreme disorderliness etc..
        Too much importance to the anal activity
         “Anal retentive personality – extreme orderliness,
         hoarding, stubbornness and stinginess etc..
Psychosexual Stages
     Phallic Stage ( Age 3-6 ) :
          Child experiences unconscious incestuous desires
           for the parent of the opposite sex which is
           repressed because of its threatening nature –
           Conflict at this period
          Oedipus complex – boy desiring mother as love
           object
          Electra Complex - girl desiring father and his love
           and approval
          Attitudes of the parents at this stage towards the
           emerging sexuality of the child are going to affect
           the sexual attitudes and feelings of the child
          Threatening or punishing --- adverse effect in adult
           sexual life
Psychosexual Stages

   Latency Stage ( Age 6-12 ) :
       Sleeping period
       Child socializes and turns its attention
        outward and forms relationship with others
       Formal sexual interests are replaced by
                    interests in playmates in a wide
                    variety of activities in school like
                    games and sports
Psychosexual Stages

   Genital Stage (Age 12-18 ) :
       Starts with puberty
       Adolescent develops interest in the opposite sex, does
        sexual experimentation and assumes adult
        responsibilities
       “To love and to work” – Motto
    “ Since Freud wanted to resolve sexual issues during the
        first six yrs of life he did not go into great detail in
        discussing the crisis associated with adolescence or
        adulthood or old age “
Therapeutic Techniques
   Lengthy therapies
   Aim – Uncovering and resolving conflicts
    and unconscious impulses
   Goals – to discover relationships
    between unconscious motivations and
    present behaviour
   Therapy starts off --- Client’s talking
    (Catharsis) --- Client gains insight into
    the problem --- Working through the
    unconscious material
T her apeutic Techniques


           Free Association
           Interpretation
           Dream Analysis
           Analysis and Interpretation
            of resistance
           Analysis and Interpretation
            of Transference
1. Free Association
   Client reports immediately without censoring any feelings or thoughts
   Freud asked patients to relate anything which came into their mind, regardless of
    how apparently unimportant or potentially embarrassing the memory threatened to
    be. This technique assumed that all memories are arranged in a single associative
    network, and that sooner or later the subject would stumble across the crucial
    memory
   One of the ways to have access to unconscious wishes, fantacies, conflicts and
    motivations
   While the free association goes on, the therapist identifies the repressed materal
    that is hidden in the unconscious
   Any blockings or disruptions in free association indicate cues to anxiety arousing
    materials
   No question of taking things at face value --- slip of the tongue, forgetting a familiar
    name
2. Interpretation
   It is the task of of the analyst to point out,
    explain, and even teach the client the
    meaning of the behaviour that is
    manifested in free association, dreams,
    resistance, and the therapeutic
    relationship itself
   Analyst identifies , clarifies, and translates
    the materials of the client
   Proceed from the surface to the deeper
    level
3. Dream Analysis

   While one is asleep – defences are lowered – repressed materials
    erupt into the surface
   Manifestations – so.. unacceptable and painful – expressed in
    disguised or symbolic form
   Manifest Content : what a person remembers and consciously
    considers - only a partial representation ( Real dream )
   Latent Content : Hidden, symbolic and unconscious motives,
    wishes and fears
   Process of converting the latent content
    into manifest content – Dream work
Dream Analysis

   “Royal road to the unconscious”
   What is important in dreams is the infantile wish
    fulfillment represented in them
   Freud assumed every dream has a meaning that can
    be interpreted by decoding representations of the
    unconscious material
   Dream symbol = represents some person, thing, or
    activity involved in the unconscious process
Dream Interpretations

          Knife, umbrella, snake = Penis
          Room, table with food = Women
          Water = Birth, mother
          Children playing = masturbation
          Fire = bedwetting
          Falling = anxiety
4. Analysis and
                    Interpretation of
                    Resistance

   Repressed materials are painful and unacceptable and that is
    why we repressed them into the unconscious
   In free associating – One becomes aware of the painful
    repressed materials – It produce intolerable anxiety and pain
   Resistance is an unconscious dynamic that one employs to
    defend against the intolerable anxiety and pain
   Resistance prevents the material from coming to the conscious
    and thereby reduces anxiety and pain to the individual
5. Analysis and Interpretation of
Transference

   Clients project their relationship
    with the significant persons in
    their past life to the present
    therapist
   Through this relationship , client
    expresses feelings, beliefs and
    desires which are buried in
    his/her unconscious
Thank you

psychoanalytic theory

  • 2.
    Psychoanalysis Sigmund Freud (1856— 1939) • Oldest of eight children • Married with 3 girls and 3 boys • Physician - Neurologist • Based theory on personal experiences • Died of cancer of jaw & mouth lifelong cigar chain-smoker
  • 3.
    Fundamental Assumptions of Psychoanalytic Approach • Unconscious factors motivate our behaviour • Experiences or events of first 6 yrs of life are determinants of later development of personality (attention is given to those experiences ) • Unconscious motives and conflicts are central • Later personality problems will have its roots on early repressed childhood conflicts
  • 4.
    BASIC CONCEPTS I. Human Nature II. Instincts III. Theory of Personality – Functional or Dynamic – Structural or Topographical IV. Anxiety V. Ego Defence Mechanisms VI. Psycho Sexual Stages
  • 5.
    I. Human Nature- Determinism • Deterministic : Our behaviour is determined by irrational forces, unconscious motivations, and biological and instinctual drives as these evolve through key psychosexual stages in the first six yrs of life • One can liberate from these – unconscious becomes conscious
  • 6.
    II. Instincts • LifeInstincts ( Eros) • Maintain the survival of the individual and humankind • Identified with libido ( Sexual energy ) • All pleasurable acts • Death Instincts (Thanatos) • Aggressive Drives • Manifest themselves in one’s unconscious wish to die or to hurt oneself or others • These two – Powerful determinants of our behaviour
  • 7.
    III. Theory ofPersonality  Structural or Topographical  Conscious  Preconscious  Unconscious  Functional or Dynamic Id Ego Superego
  • 8.
    Structural or Topographical Theory • According to Freud, there are three levels of consciousness: – Conscious (small): This is the part of the mind that holds what you’re aware of. You can verbalize about your conscious experience and you can think about it in a logical fashion. – Preconscious (small-medium): This is ordinary memory. So although things stored here aren’t in the conscious, they can be readily brought into conscious. – Unconscious (enormous): Freud felt that this part of the mind was not directly accessible to awareness. In part, he saw it as a dump box for urges, feelings and ideas that are tied to anxiety, conflict and pain. These feelings and thoughts have not disappeared and according to Freud, they are there, exerting influence on our actions and our conscious awareness.
  • 9.
    Structural or Topographical Theory • Material passes easily back and forth between the conscious and the preconscious. Material from these two areas can slip into the unconscious. Truly unconscious material cant’ be made available voluntarily, according to Freud. You need a psychoanalyst to do this!........... • Iceberg metaphor for the mind’s layout: – We can use the metaphor of an iceberg to help us in understanding Freud's topographical theory. – Only 10% of an iceberg is visible (conscious) whereas the other 90% is beneath the water (preconscious and unconscious). – The Preconscious is allotted approximately 10% -15% whereas the Unconscious is allotted an overwhelming 75%-80%.
  • 11.
    Functional or DynamicTheory Freud argued that the human mind and personality are made up of three parts: • The id ( Biological component ): a primitive part of the personality that pursues only pleasure and instant gratification. • The ego ( Psychological Component ): that part of the personality that is aware of reality and is in contact with the outside world. It is the part that considers the consequences of an action and deals with the demands of the id and superego. • The superego (Social Component ): contains our social conscience and through the experience of guilt and anxiety when we do something wrong, it guides us towards socially acceptable behaviour.
  • 12.
    Functional or DynamicTheory • According to Freud, the ego dwells in the conscious mind and the id and superego are in the area of our unconscious. • Freud argued that our personality should be in a state of dynamic equilibrium (balance) and if there is too much id, superego or a weak ego then an individual will become unbalanced and possibly suffer from psychological difficulties. This is the basis of the psychoanalytic explanation of mental illness.
  • 13.
  • 14.
    IV. Anxiety • It is a state of tension that motivates an individual to do something. • It arises out of a conflict among the id, the ego and the superego • Three kinds of anxiety – Reality Anxiety – Fear of danger from the external world , real, objective sources of danger in the environment – Neurotic Anxiety – Fear that the Id impulses will overwhelm the ego and cause the person to do something that will be punished. – Moral Anxiety – Fear of one’s own conscience, Fear the that person will do something contrary to the desires of the Superego
  • 15.
    Defense Mechanisms When theego is not in a position to control anxiety by rational and direct methods, it resorts to unrealistic methods – Ego defense mechanisms It operates on an unconscious level and they tend to deny or distort reality Two characteristics – a) Denying, falsifying and distorting realty b) Operating unconsciously
  • 17.
    Defense Mechanisms • Projection — In this mechanism, an individual puts the blame of his own failure upon others and some unfavourable factors of his environment. Blaming others for his mistake .e.g. a student comes late to the class excuses by saying that the bus or train was late or traffic jam. • Sublimation — It is a defence mechanism in which unacceptable desire are redirected into socially accepted channels. e.g. Anger –Kick boxing -- some people, poem writing, engage in social services etc. • Repression — Pushes threatening thoughts back into the unconscious - Posttraumatic Stress Disorder- PTSD – Common with veterans and victims of sexual abuse • Rationalisation — An individual tries to justify his failure by giving some excuses e.g. A student makes use of rationalisation, when he tries to blame teachers for hard question paper. • Compensation — It is an attempt to cover ones deficiency in one field by exhibiting his strength in another field e.g. If a student is not good in his studies, may show his ability in sports.
  • 18.
    Defense Mechanisms • Identification — It is a process which may operate outside and beyond conscious awareness. Hero worshipping by an individual is a sort of identification where an individual identifies himself with a popular hero or an actor. • Displacement — An individual does something as a substitute for something else e.g. If a wife gets angry with Husband and cannot say anything to him, she beats her child. • Withdrawal —- Some persons withdraw themselves from the circumstances that cause tension, frustration or pain e.g. If a person is being humiliated or laughed at, he may shut himself in a room and may not need any one. • Day-dreaming —- It is a defence mechanism which sometimes helps in making adjustment. e.g. A young man who has been jilted in love, dreams of becoming a bride groom and feels satisfaction in the imaginary world.
  • 19.
    Defense Mechanisms • Denial – Simplest form of self defence eg. If a person is diagnosed as having cancer, they will first get shock, then start denying reality saying perhaps that the diagnosis was not proper • Reaction Formation – It is the replacement in consciousness of an anxiety producing impulse or feeling by its oppsite eg. A person who hates another cannot accept the painful fact of hating and so shows extraordinary love towards that person • Introjection – taking in and accepting uncritically the values and standards of others eg. If a child is constantly called stupid, the child thinks that it is really stupid There is a popular saying, excess of anything is bad. Similar is the case of Defence Mechanisms. They should be used with in limits. They are temporary. Therefore we have to keep a watch on our children so that should not use defence mechanism frequently
  • 21.
    Psychosexual Stages  Oral Stage ( First year of life ):  Sucking at the breast of the mother satisfies the need for food and pleasure  Oral – Incorporative behaviour ---- Pleasurable stimulation of the mouth – absence – excessive eating, chewing, talking, smoking, drinking (Oral fixation )  Oral – Aggressive behaviour --- Infant teethes, biting need – if not adequately met – result in feelings of greediness and acqusitiveness etc..
  • 22.
    Psychosexual Stages  Anal Stage (Age 1-3 ) :  Toilet training starts  One learns independence, accepts personal power, knows to express negative feelings of rage and aggression  Learns first lessons of discipline  Strict toilet training “ Anal Aggressive Personality – Cruelty, inappropriate displays of anger, extreme disorderliness etc..  Too much importance to the anal activity “Anal retentive personality – extreme orderliness, hoarding, stubbornness and stinginess etc..
  • 23.
    Psychosexual Stages  Phallic Stage ( Age 3-6 ) :  Child experiences unconscious incestuous desires for the parent of the opposite sex which is repressed because of its threatening nature – Conflict at this period  Oedipus complex – boy desiring mother as love object  Electra Complex - girl desiring father and his love and approval  Attitudes of the parents at this stage towards the emerging sexuality of the child are going to affect the sexual attitudes and feelings of the child  Threatening or punishing --- adverse effect in adult sexual life
  • 24.
    Psychosexual Stages  Latency Stage ( Age 6-12 ) :  Sleeping period  Child socializes and turns its attention outward and forms relationship with others  Formal sexual interests are replaced by interests in playmates in a wide variety of activities in school like games and sports
  • 25.
    Psychosexual Stages  Genital Stage (Age 12-18 ) :  Starts with puberty  Adolescent develops interest in the opposite sex, does sexual experimentation and assumes adult responsibilities  “To love and to work” – Motto “ Since Freud wanted to resolve sexual issues during the first six yrs of life he did not go into great detail in discussing the crisis associated with adolescence or adulthood or old age “
  • 26.
    Therapeutic Techniques  Lengthy therapies  Aim – Uncovering and resolving conflicts and unconscious impulses  Goals – to discover relationships between unconscious motivations and present behaviour  Therapy starts off --- Client’s talking (Catharsis) --- Client gains insight into the problem --- Working through the unconscious material
  • 27.
    T her apeuticTechniques  Free Association  Interpretation  Dream Analysis  Analysis and Interpretation of resistance  Analysis and Interpretation of Transference
  • 28.
    1. Free Association  Client reports immediately without censoring any feelings or thoughts  Freud asked patients to relate anything which came into their mind, regardless of how apparently unimportant or potentially embarrassing the memory threatened to be. This technique assumed that all memories are arranged in a single associative network, and that sooner or later the subject would stumble across the crucial memory  One of the ways to have access to unconscious wishes, fantacies, conflicts and motivations  While the free association goes on, the therapist identifies the repressed materal that is hidden in the unconscious  Any blockings or disruptions in free association indicate cues to anxiety arousing materials  No question of taking things at face value --- slip of the tongue, forgetting a familiar name
  • 29.
    2. Interpretation  It is the task of of the analyst to point out, explain, and even teach the client the meaning of the behaviour that is manifested in free association, dreams, resistance, and the therapeutic relationship itself  Analyst identifies , clarifies, and translates the materials of the client  Proceed from the surface to the deeper level
  • 30.
    3. Dream Analysis  While one is asleep – defences are lowered – repressed materials erupt into the surface  Manifestations – so.. unacceptable and painful – expressed in disguised or symbolic form  Manifest Content : what a person remembers and consciously considers - only a partial representation ( Real dream )  Latent Content : Hidden, symbolic and unconscious motives, wishes and fears  Process of converting the latent content into manifest content – Dream work
  • 31.
    Dream Analysis  “Royal road to the unconscious”  What is important in dreams is the infantile wish fulfillment represented in them  Freud assumed every dream has a meaning that can be interpreted by decoding representations of the unconscious material  Dream symbol = represents some person, thing, or activity involved in the unconscious process
  • 32.
    Dream Interpretations  Knife, umbrella, snake = Penis  Room, table with food = Women  Water = Birth, mother  Children playing = masturbation  Fire = bedwetting  Falling = anxiety
  • 33.
    4. Analysis and Interpretation of Resistance  Repressed materials are painful and unacceptable and that is why we repressed them into the unconscious  In free associating – One becomes aware of the painful repressed materials – It produce intolerable anxiety and pain  Resistance is an unconscious dynamic that one employs to defend against the intolerable anxiety and pain  Resistance prevents the material from coming to the conscious and thereby reduces anxiety and pain to the individual
  • 34.
    5. Analysis andInterpretation of Transference  Clients project their relationship with the significant persons in their past life to the present therapist  Through this relationship , client expresses feelings, beliefs and desires which are buried in his/her unconscious
  • 35.