POSTPARTUM
HAEMORRHAGE
(PPH)
Definition
• Loss of blood more than 500 ml from the
genital tract post delivery of a baby (WHO)
• Excessive PVB that cause haematocrit drop
more than 10% that require immediate
transfusion (ACOG)
• PRIMARY PPH
– Loss of 500 ml or more of blood from the
genital tract within 24 hours of the birth of
a baby
Minor : 500-1000 ml with no clinical shock
Major : > 1000 ml
• SECONDARY PPH
– Abnormal or excessive bleeding from the
birth canal between 24 hours and 12 weeks
postnatally
• Visual blood loss estimation often
underestimates
• More accurate method
– Blood collection drapes
– Weighing swabs
Estimated Blood
Pad 120 cc
Tampon 50 cc
Gauze 30 cc
Small Abdominal
Pack
250cc
Large Abdominal
Pack
450 cc
Haemorrhagic Shock
• Classification of haemorrhagic shock in
relation to clinical criteria and percentage of
total blood volume lost
• Total blood volume at term is approximately
100ml/kg
• Blood loss >40% of total blood volume
consider life-threatening
Class % bld.
loss
BP
(mmHg)
Sn & Sym
Compensated
Shock
10 - 15 normal Palp, dizzy, tachy
Mild 15 - 30 Slight fall Palp, Thirst, Tachy,
weak, sweaty
Moderate 30 - 35 70 - 80 Restless, pallor, oliguria
Severe 35 - 40 50 - 70 Pallor, cyanosis,
collapse
Profound 40 - 50 50 Collapse, air hunger,
anuria
Causes of PPH
•4 T
– Tone (abnormality of uterine contraction –
UTERINE ATONY)
– Tissue (retained products of conception)
– Trauma (of genital tract)
– Thrombin (abnormality of coagulation)
TONE (UTERINE ATONY)
• 75-90% of cases
• Uterine hyperdistension
– Macrosomic baby
– Multiple pregnancy
• Previous PPH
• High parity
• Precipitated or prolonged labour
• Chorioamnionitis
• Obesity (BMI > 35)
• Age > 40 years old
• Anemia
TISSUE
• Retained placenta
TRAUMA
• 5-10% of cases
• Operative vaginal delivery
(vacuum / forcep)
• Caesarean section
• Mediolateral episiotomy
• Poor skill in guarding the perineum
THROMBIN
• Pyrexia in labour
• Placental abruption
• Pre-existing bleeding disorder like
haemophilia
• Patient on anti-coagulant
PREVENTION
• Identify the risk factors that may present
antenatally or intrapartum will help us to plan
the delivery
• However, most cases of PPH have no
identifiable risk factors
• Active management of 3rd
stage of labour
lowers maternal blood loss and reduce risk of
PPH
• Active management of 3rd
stage
– Use of uterotonic
– Uterine massage
– Control cord traction for delivery of placenta
• Prophylactic oxytocics should be given
routinely to all women
• As it reduce the risk of PPH by ≈60%
• Syntometrine (oxytocin + ergometrine)
may be used in absence of hypertension
• For cases with no risk factors and delivering
vaginally, give IM Oxytocin 5 iu or 10
iu
• For cases of Caesarean section, IV
Oxytocin 5 iu by slow infusion
• Syntometrine and Oxytocin have similar
efficacy in prevention of PPH
• However major difference in the side effect.
• Syntometrine : 5-fold increase of nausea,
vomiting, elevation of BP
• Carboprost (Haemabate®) is PGF2a
• Use as treatment rather than prevention
• Misoprostol (600 mcg orally) may be used in
home-birth setting but not as effective as
oxytocin
• All women with previous Caesarean section
must be check for placental site and any
presence of placenta accreta
• Patient with placenta accreta that
diagnosed antenatally should be managed
by consultant (O&G, Anaest) at tertiary
centre
• Reduce the blood loss by leaving the
placenta in the uterus after delivery of the
baby by fundal classical uterine incision .
Followed by hysterectomy / treatment with
methotrexate.
• Role of prophylactic interventional radiology
in case of antenatally diagnosed placenta
accreata
–Balloon occlusion
–Embolization of pelvic arteries
• Studies done show the procedure have value
in control of primary PPH and secondary PPH
MANAGEMENT
COMMUNICATION
RESUSCITATION
MONITORING &
INVESTIGATION
ARREST THE
BLEEDING
1.
2.
3.
4.
1. COMMUNICATION
• Alert all relevant professionals
• For major PPH, activate
RED ALERT
– Call experienced Midwife
– Call Specialist
– Alert Consultant
– Call Anaesthetist (specialist)
– Alert Consultant clinical Haemotologist on
call
– Alert blood bank
– Call PPK for delivery of specimens / blood
– Alert one member of team to record the
events, fluid, drugs and vital sign
• Communicate with patient and the partner
with clear information of what happening
2.
RESUSCITATION
• A B C
• The measurement for resuscitation depend
on condition and degree of shock
• Assess Airway and Breathing
– Give oxygen 10-15 L/min via face mask
regardless the maternal [O2]
– If airway is compromised due to impaired
conscious level, need to intubate with
anaesthetic assistance
• Evaluate Circulation
– 2 large-bore branula (14-16 gauge)
(Take blood for FBC, coagulation profile,
BUSE/Cr/LFT, Fibrinogen, GXM 4 units)
– Position flat, lateral tilt
– Keep patient warm
– Give crystalloid infusion (Hartmann)
• In Major PPH, add
– Tranfuse blood asap
– Until blood is available, total volume of 3.5 litres
crystalloid infuse up to 2 L of warmed crystalloid
Hartmann solution and/or colloid (1-2 L) as rapidly
as required if blood still not available.
– May require DIVC regime
• FFP : 4 units for every 4 units of Pack Cells or PT/APTT >
1.5 x normal
• Platelet concentration : if Plt < 50 x 109
/L
• Cryoprecipitate : if fibrinogen < 1g/L
• Aim to restore the both blood volume and
oxygen-carrying capacity
• Volume replacement must be undertaken on
the basis that blood loss is often grossly
underestimated
• The therapeutic goals of management of
massive blood loss is to maintain
– Hb > 8 g/dL
– Plt count > 75 x 109
/L
– PT < 1.5 x mean control
– APTT < 1.5 x mean control
– Fibrinogen > 1.0 g/L
2006 Guideline of British Committee for Standards in Haematology
• Role of recombinant factor VIIa therapy
(rFVIIa)
– Used in treatment of haemophilia
– Used in reducing the bleeding in PPH
– In life-threatening PPH and in consultation with a
haematologist, rFVIIa is used as an adjuvant
therapy
– Dose 90 mcg/kg
• Role of anti fibrinolytic drugs – there is role of
management of obstetric hemorrhage.
3. MONITORING &
INVESTIGATION
• Take blood as mentioned
• Monitor BP/PR every 15 minute is Minor PPH
• Continous BP/PR/RR in Major PPH (using
oximeter, cardiac monitoring, automated BP
recording)
• Put Foley catheter to monitor urine output
• In certain cases, consider arterial line
monitoring by experienced staff
• Transfer to ICU or HDW once bleeding is
controlled
• Documentation of fluid balance, blood, blood
products and procedure
• Central line by senior skilled-anaesthetist may
required
• Recommendation for central line and arterial
line for pressure monitoring when CVS is
compromised by haemorrhage or heart
disease
Anaesthetic management
• Anaeshetist needs to asses woman quickly , to initiate or
continue resuscitation to restore intravascular volume and
provide adequate anaesthesia.
• Presence of cardiovascular instability is a relative
contraindication to regional anaesthesia.
• Blockage of sympathetic system can potentially lead to
worsening hypotension due to hemorrhage.
• General anaesthesia is more appropriate when there is
continuing bleeding and the cardiovascular instability.
• Ventilator with high oxygen concentrations may be needed
4. ARREST THE
BLEEDING
• Depends on the cause of the massive bleeding
• Common cause – Uterine Atony
– Mechanical
– Pharmacological
– Surgical
Mechanical
• Bimanual uterine compression to
stimulate uterus to contract
External
Internal
- Aortic Compression
Pharmacology
• Repeat IM Syntocinon or Syntometrine
• IV Pitocin 40 units in 500 ml Hartmann’s
solution, run at 125ml/hr
• IM Carboprost (Haemabate®) 0.25mg, may
repeated at interval not less than 15 min to a
maximum 8 doses (contraindicated in Asthma)
• Intramyometrial of Carboprost 0.25-0.5mg
• Misoprostol 1000 mcg rectally or cervagem
per rectally
TABLE 1 Drug Used to Manage Postpartum Hemorrhage
OXYTOCIN
(PITOCIN)
METHYLERGO
NOVINE(METH
ERGINE)
PROSTAGLAND
IN F2α
(PROSTIN/15M;
HEMABATE)
Action Contraction of
uterus; decreases
bleeding
Contraction of
uterus
Contraction of
uterus
Side
effect
Infrequent; water
intoxication;
nausea and
vomiting
Hypertension,
nausea,
vomiting, headache
Headache, nausea,
vomiting, fever
Contrain
dications
None forPPH Hypertension,
cardiac disease
Asthma,
hypersensitivity
Dosage;
route
10-40 U/L diluted in
lactated Ringer's solution
or normal saline at 125-
200mU/min IV or 10-20
U IM
0.2 mg IM every 2-4 hr
up to 5 doses; 0.2 mg IV
only for emergency
0.25 mg IM or
intramyometrially every
15 min up to 8 doses
Nursing
consideratio
ns
Continue to monitor
vaginal bleeding and
uterine tone
Check blood pressure
before giving and do not
give if >140/90 mm Hg;
continue monitoring
vaginal bleeding and
uterine tone
Continue to monitor
vaginal bleeding and
uterine tone
Surgery
• If fail pharmacological
• Depends on the clinical circumstances and
available expertise
• First line is Balloon Tamponade
– Various types of hydrostatic balloon catheter
– Foley catheter, Bakri balloon, Sengstaken-
Blakemore oesophageal catheter and a
condom catheter
• The intervention describe as the
‘tamponade test’
• A ‘positive test’ : able to control PPH
following inflation of the balloon,
indicate that laparotomy is not required
• A ‘negative test’ : continued bleeding
following inflation of the balloon,
indication to proceed to laparotomy
• No evidence of how long the balloon
tamponade should be left in place
• Most cases, 4-6 hours of tamponade is
adequate to achieve haemostasis
• Should be remove during daytime hours
with presence of appropriate senior
staff as further intervention may be
necessary
• Haemostatic Brace Suturing
– B-Lynch suture (describe in 1997)
– Hayman suture, describe in 2002 with
modified compressive suture which does
not require hysterotomy
– Vertical compression sutures
• Effective technique to controlling severe
PPH and reducing the need for
hysterectomy
• Cx : pyometria, partial uterine necrosis
• Bilateral ligation of uterine arteries
• Bilateral ligation of internal iliac arteries
• Selective arterial embolization
• Hysterectomy
– Need second consultant to involved in
decision of hysterectomy
4. ARREST THE BLEEDING
• Case of RETAINED PLACENTA
– empty bladder, attempt CCT
– If fail, proceed with Manual Removal of
Placenta (MRP) either under sedation or GA
– Take consent
– If under sedation, give IV Pethidine 25-50mg
stat, IV Midazolam 2.5-5.0 mg stat
– Continous SPO2 monitoring, Litothomy position
- IV Ampicillin 1g stat, IV Flagyl 500 mg stat
- Fully gown, mask, long-sleeve glove
- Introduce one hand into vagina along the cord
- Other hand grasp the fundal of uterus and the hand just
now move through the cervix to the intrauterine cavity
- Detaching the placenta by sideways slicing movement
of the fingers
- Once able to detach the placenta part from the
intrauterine wall, grasp the placenta and bring out in
piece
- Then recheck again inside the uterus for any remnant
part of placenta
4. ARREST THE BLEEDING
• Management of Genital Tract Trauma
– Suture the cervical / vaginal wall tear
– May need vaginal packing
– Cover with broad spectrum antibiotic
SECONDARY PPH
• Often associated with ENDOMETRITIS
• Risk factor for endometritis
– Prolonged labor
– PROM
– Anemia
– Underlying Diabetes
– Chorioamnionitis
– Operative deliveries: MRP, C-section, Instrumental
vaginal delivery
• Ix : FBC, CRP, high & low vaginal swabs, blood
culture if pyrexia
• Pelvic ultrasound, help in presence of POC
• Treatment :
– Antibiotic : Ampicillin and Metronidazole
– Uterotonics
– If continuing bleeding, may need balloon
tamponade or ERPOC
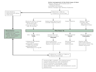
Flow Chart of Mx of Major
PPH
Major obstetric haemorrhage
Blood loss > 2000 ml
Continuing major obstetric
haemorrhage or clinical shock
Call for help
Senior midwife/obstetrician and
anaesthetist
Alert haematologist
Alert blood transfusion laboratory
Alert consultant obstetrician on-call
Resuscitation
Airway
Breathing
Circulation
Oxygen mask (15 litres)
Fluid balance (2 litres Hartmann’s, 1.5 litres colloid)
Blood transfusion (O RhD negative or group-specific
blood)
Blood products (FFP, PLT, cryoprecipitate, factor VIIa)
Keep patient warm
Monitoring and investigations
14-g cannulae x 2
FBC, coagulation, U&Es, LFTs
Crossmatch (4 units, FFP, PLT,
cryoprecipitate)
ECG, oximeter
Foley catheter
Hb bedside testing
Blood products
Consider central and arterial lines
Commence record chart
Weigh all swabs and estimate blood loss
Medical treatment
Bimanual uterine compression
Empty bladder
Oxytocin 5 iu x 2
Ergometrine 500 mcg
Oxytocin infusion (40 u in 500 ml)
Carboprost 250 mcg IM every 15
minutes up to 8 times
Carboprost (intramyometrial) 0.5 mg
Misoprostol 1000 micrograms rectally
Theatre
Is the uterus contracted?
Examination under anaesthesia
Has any clotting abnormality been
corrected?
Intrauterine balloon tamponade
Brace suture
Consider interventional radiology
Surgery
Bilateral uterine artery ligation
Bilateral internal iliac ligation
Hysterectomy (second consultant)
Uterine artery embolisation
Consider monitor
at HDU or ICU
Post partum Haemorrhage
Post partum Haemorrhage

Post partum Haemorrhage

  • 1.
  • 2.
    Definition • Loss ofblood more than 500 ml from the genital tract post delivery of a baby (WHO) • Excessive PVB that cause haematocrit drop more than 10% that require immediate transfusion (ACOG)
  • 3.
    • PRIMARY PPH –Loss of 500 ml or more of blood from the genital tract within 24 hours of the birth of a baby Minor : 500-1000 ml with no clinical shock Major : > 1000 ml • SECONDARY PPH – Abnormal or excessive bleeding from the birth canal between 24 hours and 12 weeks postnatally
  • 5.
    • Visual bloodloss estimation often underestimates • More accurate method – Blood collection drapes – Weighing swabs
  • 6.
    Estimated Blood Pad 120cc Tampon 50 cc Gauze 30 cc Small Abdominal Pack 250cc Large Abdominal Pack 450 cc
  • 7.
    Haemorrhagic Shock • Classificationof haemorrhagic shock in relation to clinical criteria and percentage of total blood volume lost • Total blood volume at term is approximately 100ml/kg • Blood loss >40% of total blood volume consider life-threatening
  • 8.
    Class % bld. loss BP (mmHg) Sn& Sym Compensated Shock 10 - 15 normal Palp, dizzy, tachy Mild 15 - 30 Slight fall Palp, Thirst, Tachy, weak, sweaty Moderate 30 - 35 70 - 80 Restless, pallor, oliguria Severe 35 - 40 50 - 70 Pallor, cyanosis, collapse Profound 40 - 50 50 Collapse, air hunger, anuria
  • 9.
    Causes of PPH •4T – Tone (abnormality of uterine contraction – UTERINE ATONY) – Tissue (retained products of conception) – Trauma (of genital tract) – Thrombin (abnormality of coagulation)
  • 10.
    TONE (UTERINE ATONY) •75-90% of cases • Uterine hyperdistension – Macrosomic baby – Multiple pregnancy • Previous PPH • High parity • Precipitated or prolonged labour
  • 11.
    • Chorioamnionitis • Obesity(BMI > 35) • Age > 40 years old • Anemia
  • 12.
  • 13.
    TRAUMA • 5-10% ofcases • Operative vaginal delivery (vacuum / forcep)
  • 14.
    • Caesarean section •Mediolateral episiotomy • Poor skill in guarding the perineum
  • 15.
    THROMBIN • Pyrexia inlabour • Placental abruption • Pre-existing bleeding disorder like haemophilia • Patient on anti-coagulant
  • 16.
    PREVENTION • Identify therisk factors that may present antenatally or intrapartum will help us to plan the delivery • However, most cases of PPH have no identifiable risk factors • Active management of 3rd stage of labour lowers maternal blood loss and reduce risk of PPH
  • 17.
    • Active managementof 3rd stage – Use of uterotonic – Uterine massage – Control cord traction for delivery of placenta
  • 18.
    • Prophylactic oxytocicsshould be given routinely to all women • As it reduce the risk of PPH by ≈60% • Syntometrine (oxytocin + ergometrine) may be used in absence of hypertension
  • 19.
    • For caseswith no risk factors and delivering vaginally, give IM Oxytocin 5 iu or 10 iu • For cases of Caesarean section, IV Oxytocin 5 iu by slow infusion
  • 20.
    • Syntometrine andOxytocin have similar efficacy in prevention of PPH • However major difference in the side effect. • Syntometrine : 5-fold increase of nausea, vomiting, elevation of BP
  • 21.
    • Carboprost (Haemabate®)is PGF2a • Use as treatment rather than prevention
  • 22.
    • Misoprostol (600mcg orally) may be used in home-birth setting but not as effective as oxytocin • All women with previous Caesarean section must be check for placental site and any presence of placenta accreta
  • 23.
    • Patient withplacenta accreta that diagnosed antenatally should be managed by consultant (O&G, Anaest) at tertiary centre • Reduce the blood loss by leaving the placenta in the uterus after delivery of the baby by fundal classical uterine incision . Followed by hysterectomy / treatment with methotrexate.
  • 24.
    • Role ofprophylactic interventional radiology in case of antenatally diagnosed placenta accreata –Balloon occlusion –Embolization of pelvic arteries • Studies done show the procedure have value in control of primary PPH and secondary PPH
  • 25.
  • 26.
    1. COMMUNICATION • Alertall relevant professionals • For major PPH, activate RED ALERT – Call experienced Midwife – Call Specialist – Alert Consultant
  • 27.
    – Call Anaesthetist(specialist) – Alert Consultant clinical Haemotologist on call – Alert blood bank – Call PPK for delivery of specimens / blood – Alert one member of team to record the events, fluid, drugs and vital sign
  • 28.
    • Communicate withpatient and the partner with clear information of what happening
  • 29.
    2. RESUSCITATION • A BC • The measurement for resuscitation depend on condition and degree of shock • Assess Airway and Breathing – Give oxygen 10-15 L/min via face mask regardless the maternal [O2] – If airway is compromised due to impaired conscious level, need to intubate with anaesthetic assistance
  • 30.
    • Evaluate Circulation –2 large-bore branula (14-16 gauge) (Take blood for FBC, coagulation profile, BUSE/Cr/LFT, Fibrinogen, GXM 4 units) – Position flat, lateral tilt – Keep patient warm – Give crystalloid infusion (Hartmann) • In Major PPH, add – Tranfuse blood asap
  • 31.
    – Until bloodis available, total volume of 3.5 litres crystalloid infuse up to 2 L of warmed crystalloid Hartmann solution and/or colloid (1-2 L) as rapidly as required if blood still not available. – May require DIVC regime • FFP : 4 units for every 4 units of Pack Cells or PT/APTT > 1.5 x normal • Platelet concentration : if Plt < 50 x 109 /L • Cryoprecipitate : if fibrinogen < 1g/L
  • 32.
    • Aim torestore the both blood volume and oxygen-carrying capacity • Volume replacement must be undertaken on the basis that blood loss is often grossly underestimated
  • 33.
    • The therapeuticgoals of management of massive blood loss is to maintain – Hb > 8 g/dL – Plt count > 75 x 109 /L – PT < 1.5 x mean control – APTT < 1.5 x mean control – Fibrinogen > 1.0 g/L 2006 Guideline of British Committee for Standards in Haematology
  • 34.
    • Role ofrecombinant factor VIIa therapy (rFVIIa) – Used in treatment of haemophilia – Used in reducing the bleeding in PPH – In life-threatening PPH and in consultation with a haematologist, rFVIIa is used as an adjuvant therapy – Dose 90 mcg/kg
  • 35.
    • Role ofanti fibrinolytic drugs – there is role of management of obstetric hemorrhage.
  • 36.
    3. MONITORING & INVESTIGATION •Take blood as mentioned • Monitor BP/PR every 15 minute is Minor PPH • Continous BP/PR/RR in Major PPH (using oximeter, cardiac monitoring, automated BP recording) • Put Foley catheter to monitor urine output
  • 37.
    • In certaincases, consider arterial line monitoring by experienced staff • Transfer to ICU or HDW once bleeding is controlled • Documentation of fluid balance, blood, blood products and procedure • Central line by senior skilled-anaesthetist may required
  • 38.
    • Recommendation forcentral line and arterial line for pressure monitoring when CVS is compromised by haemorrhage or heart disease
  • 39.
    Anaesthetic management • Anaeshetistneeds to asses woman quickly , to initiate or continue resuscitation to restore intravascular volume and provide adequate anaesthesia. • Presence of cardiovascular instability is a relative contraindication to regional anaesthesia. • Blockage of sympathetic system can potentially lead to worsening hypotension due to hemorrhage. • General anaesthesia is more appropriate when there is continuing bleeding and the cardiovascular instability. • Ventilator with high oxygen concentrations may be needed
  • 40.
    4. ARREST THE BLEEDING •Depends on the cause of the massive bleeding • Common cause – Uterine Atony – Mechanical – Pharmacological – Surgical
  • 41.
    Mechanical • Bimanual uterinecompression to stimulate uterus to contract External Internal
  • 42.
  • 43.
    Pharmacology • Repeat IMSyntocinon or Syntometrine • IV Pitocin 40 units in 500 ml Hartmann’s solution, run at 125ml/hr • IM Carboprost (Haemabate®) 0.25mg, may repeated at interval not less than 15 min to a maximum 8 doses (contraindicated in Asthma)
  • 44.
    • Intramyometrial ofCarboprost 0.25-0.5mg • Misoprostol 1000 mcg rectally or cervagem per rectally
  • 45.
    TABLE 1 DrugUsed to Manage Postpartum Hemorrhage OXYTOCIN (PITOCIN) METHYLERGO NOVINE(METH ERGINE) PROSTAGLAND IN F2α (PROSTIN/15M; HEMABATE) Action Contraction of uterus; decreases bleeding Contraction of uterus Contraction of uterus Side effect Infrequent; water intoxication; nausea and vomiting Hypertension, nausea, vomiting, headache Headache, nausea, vomiting, fever Contrain dications None forPPH Hypertension, cardiac disease Asthma, hypersensitivity
  • 46.
    Dosage; route 10-40 U/L dilutedin lactated Ringer's solution or normal saline at 125- 200mU/min IV or 10-20 U IM 0.2 mg IM every 2-4 hr up to 5 doses; 0.2 mg IV only for emergency 0.25 mg IM or intramyometrially every 15 min up to 8 doses Nursing consideratio ns Continue to monitor vaginal bleeding and uterine tone Check blood pressure before giving and do not give if >140/90 mm Hg; continue monitoring vaginal bleeding and uterine tone Continue to monitor vaginal bleeding and uterine tone
  • 47.
    Surgery • If failpharmacological • Depends on the clinical circumstances and available expertise • First line is Balloon Tamponade – Various types of hydrostatic balloon catheter – Foley catheter, Bakri balloon, Sengstaken- Blakemore oesophageal catheter and a condom catheter
  • 49.
    • The interventiondescribe as the ‘tamponade test’ • A ‘positive test’ : able to control PPH following inflation of the balloon, indicate that laparotomy is not required • A ‘negative test’ : continued bleeding following inflation of the balloon, indication to proceed to laparotomy
  • 50.
    • No evidenceof how long the balloon tamponade should be left in place • Most cases, 4-6 hours of tamponade is adequate to achieve haemostasis • Should be remove during daytime hours with presence of appropriate senior staff as further intervention may be necessary
  • 51.
    • Haemostatic BraceSuturing – B-Lynch suture (describe in 1997)
  • 52.
    – Hayman suture,describe in 2002 with modified compressive suture which does not require hysterotomy – Vertical compression sutures • Effective technique to controlling severe PPH and reducing the need for hysterectomy • Cx : pyometria, partial uterine necrosis
  • 53.
    • Bilateral ligationof uterine arteries • Bilateral ligation of internal iliac arteries • Selective arterial embolization • Hysterectomy – Need second consultant to involved in decision of hysterectomy
  • 54.
    4. ARREST THEBLEEDING • Case of RETAINED PLACENTA – empty bladder, attempt CCT – If fail, proceed with Manual Removal of Placenta (MRP) either under sedation or GA – Take consent – If under sedation, give IV Pethidine 25-50mg stat, IV Midazolam 2.5-5.0 mg stat – Continous SPO2 monitoring, Litothomy position
  • 55.
    - IV Ampicillin1g stat, IV Flagyl 500 mg stat - Fully gown, mask, long-sleeve glove - Introduce one hand into vagina along the cord
  • 56.
    - Other handgrasp the fundal of uterus and the hand just now move through the cervix to the intrauterine cavity - Detaching the placenta by sideways slicing movement of the fingers
  • 57.
    - Once ableto detach the placenta part from the intrauterine wall, grasp the placenta and bring out in piece - Then recheck again inside the uterus for any remnant part of placenta
  • 58.
    4. ARREST THEBLEEDING • Management of Genital Tract Trauma – Suture the cervical / vaginal wall tear – May need vaginal packing – Cover with broad spectrum antibiotic
  • 59.
    SECONDARY PPH • Oftenassociated with ENDOMETRITIS • Risk factor for endometritis – Prolonged labor – PROM – Anemia – Underlying Diabetes – Chorioamnionitis – Operative deliveries: MRP, C-section, Instrumental vaginal delivery
  • 60.
    • Ix :FBC, CRP, high & low vaginal swabs, blood culture if pyrexia • Pelvic ultrasound, help in presence of POC • Treatment : – Antibiotic : Ampicillin and Metronidazole – Uterotonics – If continuing bleeding, may need balloon tamponade or ERPOC
  • 61.
    Flow Chart ofMx of Major PPH Major obstetric haemorrhage Blood loss > 2000 ml Continuing major obstetric haemorrhage or clinical shock
  • 62.
    Call for help Seniormidwife/obstetrician and anaesthetist Alert haematologist Alert blood transfusion laboratory Alert consultant obstetrician on-call
  • 63.
    Resuscitation Airway Breathing Circulation Oxygen mask (15litres) Fluid balance (2 litres Hartmann’s, 1.5 litres colloid) Blood transfusion (O RhD negative or group-specific blood) Blood products (FFP, PLT, cryoprecipitate, factor VIIa) Keep patient warm
  • 64.
    Monitoring and investigations 14-gcannulae x 2 FBC, coagulation, U&Es, LFTs Crossmatch (4 units, FFP, PLT, cryoprecipitate) ECG, oximeter Foley catheter Hb bedside testing Blood products Consider central and arterial lines Commence record chart Weigh all swabs and estimate blood loss Medical treatment Bimanual uterine compression Empty bladder Oxytocin 5 iu x 2 Ergometrine 500 mcg Oxytocin infusion (40 u in 500 ml) Carboprost 250 mcg IM every 15 minutes up to 8 times Carboprost (intramyometrial) 0.5 mg Misoprostol 1000 micrograms rectally
  • 65.
    Theatre Is the uteruscontracted? Examination under anaesthesia Has any clotting abnormality been corrected? Intrauterine balloon tamponade Brace suture Consider interventional radiology
  • 66.
    Surgery Bilateral uterine arteryligation Bilateral internal iliac ligation Hysterectomy (second consultant) Uterine artery embolisation Consider monitor at HDU or ICU