Tutorial on Periodic Trend, Effective Nuclear
Charge and Physical Properties for Period 2
and 3.

Prepared by
Lawrence Kok
http://lawrencekok.blogspot.com
Periodic Table of elements – divided to Groups, Periods and Blocks

Period- Horizontal row
• 7 periods/row
• Same number of shell

Group 1
Periods
1

7

Groups – Vertical column
• Same number of valence electron
• Same number outmost electrons

Block – different region in periodic table
• s, p, d, f blocks
• s block- elements with valence e in s sublevel
• p block – elements with valence e in p sublevel

18
Periodic Table of elements – divided to Groups, Periods and Blocks

Period- Horizontal row
• 7 periods/row
• Same number of shell

Groups – Vertical column
• Same number of valence electron
• Same number outmost electrons

Block – different region in periodic table
• s, p, d, f blocks
• s block- elements with valence e in s sublevel
• p block – elements with valence e in p sublevel

Group 1

18

Periods
1

7

Excellent site from periodic videos
Click here to view

s block
- s orbitals partially fill

d block
• d orbitals partially fill

p block
• p orbital partially fill

f block
• f orbital partially fill
s block elements
• s orbitals partially fill

1

H
He

p block elements
• p orbital partially fill

5

1s2
n = 2 period 2

B

[He] 2s2 2p1

6

1s1

2

Periodic Table – s, p d, f blocks elements

C

[He] 2s2 2p2

7

N

[He] 2s2 2p3

3

Li

[He] 2s1

8

O

[He] 2s2 2p4

4

Be

[He] 2s2

9

F

[He] 2s2 2p5

10

Ne

[He] 2s2 2p6

13

Al

[Ne] 3s2 3p1

3s1

11

Na

[Ne]

12

Mg

[Ne] 3s2

14
20

K
Ca

[Ne] 3s2 3p2

[Ar]

15

P

[Ne] 3s2 3p3

[Ar]

4s2

16

S

[Ne] 3s2 3p4

17

19

Si

4s1

CI

[Ne] 3s2 3p5

18

Ar

[Ne] 3s2 3p6

d block elements
• d orbitals partially fill
• transition elements

21

Sc

[Ar] 4s2 3d1

22

Ti

[Ar] 4s2 3d2

23

V

[Ar] 4s2 3d13

24

Cr

[Ar] 4s1 3d5

25

Mn

[Ar] 4s2 3d5

26

Fe

[Ar] 4s2 3d6

27

Co

[Ar] 4s2 3d7

28

Ni

[Ar] 4s2 3d8

29

Cu

[Ar] 4s1 3d10

30

Zn

[Ar] 4s2 3d10

f block elements
• f orbitals partially fill
s block elements
• s orbitals partially fill

1

H
He

p block elements
• p orbital partially fill

5

1s2
n = 2 period 2

B

[He] 2s2 2p1

6

1s1

2

Periodic Table – s, p d, f blocks elements

C

[He] 2s2 2p2

7

N

[He] 2s2 2p3

3

Li

[He] 2s1

8

O

[He] 2s2 2p4

4

Be

[He] 2s2

9

F

[He] 2s2 2p5

10

Ne

[He] 2s2 2p6

13

Al

[Ne] 3s2 3p1

3s1

11

Na

[Ne]

12

Mg

[Ne] 3s2

14
20

K
Ca

[Ne] 3s2 3p2

[Ar]

15

P

[Ne] 3s2 3p3

[Ar]

4s2

16

S

[Ne] 3s2 3p4

17

19

Si

4s1

CI

[Ne] 3s2 3p5

18

Ar

[Ne] 3s2 3p6

d block elements
• d orbitals partially fill
• transition elements

21

Sc

[Ar] 4s2 3d1

22

Ti

[Ar] 4s2 3d2

23

V

[Ar] 4s2 3d13

24

Cr

[Ar] 4s1 3d5

25

Mn

[Ar] 4s2 3d5

26

Fe

[Ar] 4s2 3d6

27

Co

[Ar] 4s2 3d7

28

Ni

[Ar] 4s2 3d8

29

Cu

[Ar] 4s1 3d10

30

Zn

[Ar] 4s2 3d10

f block elements
• f orbitals partially fill

Video on electron configuration

Click here electron structure

Click here video on s,p,d,f notation

Click here video s,p,d,f blocks,
Periodicity
Predicted pattern/trends in physical/chemical properties across period.
Physical properties

Physical change - without change in molecular composition.
– appearance change
- composition remain unchanged.

Element properties
•
•
•
•
•

Color, texture, odor
Density, hardness, ductility
Brittleness, Malleability
Melting /boiling point
Solubility, polarity

Atomic properties
•
•
•
•

Ionization energy
Atomic radii
Ionic radii
Electronegativity

Chemical properties

Chemical change – diff composition from original substances
- chemical bonds broken/ formed
- new products formed
Periodicity
Predicted pattern/trends in physical/chemical properties across period.
Physical properties

Chemical properties

Physical change - without change in molecular composition.
– appearance change
- composition remain unchanged.

Element properties
•
•
•
•
•

Atomic properties
•
•
•
•

Color, texture, odor
Density, hardness, ductility
Brittleness, Malleability
Melting /boiling point
Solubility, polarity

•
•

Ionization
energy

Periodic Trends
Across period 2/3
Down group 1/17

Atomic/ionic
radii

Gp 1

Ionization energy
Atomic radii
Ionic radii
Electronegativity

Melting
point

Electronegativity

Gp 17
period 2
period 3

Chemical change – diff composition from original substances
- chemical bonds broken/ formed
- new products formed
Ionization energy (IE)
1st Ionization energy
Min energy to remove 1 mole e from
1 mole of element in gaseous state
M(g)  M+ (g) + e

2nd Ionization energy
Min energy to remove 1 mole e from
1 mole of +1 ion to form +2 ion
M+(g)  M2+ (g) + e

Ionization energy

Why IE increases across the period?
Why IE decreases down a group ?
Ionization energy (IE)
1st Ionization energy
Min energy to remove 1 mole e from
1 mole of element in gaseous state
M(g)  M+ (g) + e

2nd Ionization energy
Min energy to remove 1 mole e from
1 mole of +1 ion to form +2 ion
M+(g)  M2+ (g) + e

Ionization energy

Factors affecting ionization energy

1

Distance from nucleus
electron

Distance near to nucleus – IE High 
Distance far away nucleus – IE Low 

Distance near
Strong electrostatic forces
attraction bet nucleus and e
IE – High 

Why IE increases across the period?
Why IE decreases down a group ?
Why IE increases across the period?
Why IE decreases down a group ?

Ionization energy (IE)
1st Ionization energy
Min energy to remove 1 mole e from
1 mole of element in gaseous state
M(g)  M+ (g) + e

2nd Ionization energy
Min energy to remove 1 mole e from
1 mole of +1 ion to form +2 ion
M+(g)  M2+ (g) + e

Ionization energy

Factors affecting ionization energy

1

2

Distance from nucleus

Nuclear charge

electron

+3

+4

+5

+6

Nuclear charge increase

Distance near to nucleus – IE High 
Distance far away nucleus – IE Low 

Nuclear charge high (more proton) – IE High 
Nuclear charge low  (less proton) – IE Low 

+6

Distance near

Nuclear charge 

Strong electrostatic forces
attraction bet nucleus and e

Strong electrostatic forces
attraction bet nucleus and e

IE – High 

IE – High 
Why IE increases across the period?
Why IE decreases down a group ?

Ionization energy (IE)
1st Ionization energy
Min energy to remove 1 mole e from
1 mole of element in gaseous state
M(g)  M+ (g) + e

2nd Ionization energy
Min energy to remove 1 mole e from
1 mole of +1 ion to form +2 ion
M+(g)  M2+ (g) + e

Ionization energy

Factors affecting ionization energy

1

2

Distance from nucleus

3

Nuclear charge

electron

+3

+4

+5

+6

Effective Nuclear Charge (ENC)/(Zeff)
• Screening effect/shielding
• Effective nuclear charge (ENC)/(Zeff)
(Zeff) = Nuclear charge (Z) – shielding effect
• Net positive charge felt by valence electrons.

Nuclear charge increase

Distance near to nucleus – IE High 
Distance far away nucleus – IE Low 

Nuclear charge high (more proton) – IE High 
Nuclear charge low  (less proton) – IE Low 

+6

Inner electron – shield valence e from positive nuclear charge
Distance near

Nuclear charge 
Higher electron/electron repulsion

Strong electrostatic forces
attraction bet nucleus and e

Strong electrostatic forces
attraction bet nucleus and e

Easier valence e to leave

IE – High 

IE – High 

IE – Low 
IE drop from Be to B and N to O

Ionization Energy- Period 2

Why IE increases across the period 2?
IE increases across period 2
Nuclear charge increase 
Strong electrostatic forces
attraction bet nucleus and e

IE – High 

Li

Be

B

C

N

O

F

Ne

2p
2s
1s
1s2 2s1

1s2 2s2

1s2 2s2 2p1

1s2 2s2 2p2

1s2 2s2 2p3

1s2 2s2 2p4

1s2 2s2 2p5

1s2 2s2 2p6
IE drop from Be to B and N to O

Ionization Energy- Period 2

Why IE increases across the period 2?
IE increases across period 2
Nuclear charge increase 
Strong electrostatic forces
attraction bet nucleus and e

IE – High 

Li

Be

B

C

N

O

F

Ne

2p
2s
1s
1s2 2s1

1s2 2s2

1s2 2s2 2p1

IE drop  from Be to B

Electron in p sublevel of B
– further away from nucleus

Weak electrostatic force attraction
between nucleus and electron

IE - Low 

1s2 2s2 2p2

1s2 2s2 2p3

1s2 2s2 2p4

1s2 2s2 2p5

1s2 2s2 2p6
IE drop from Be to B and N to O

Ionization Energy- Period 2

Why IE increases across the period 2?
IE increases across period 2
Nuclear charge increase 
Strong electrostatic forces
attraction bet nucleus and e

IE – High 

Li

Be

B

C

N

O

F

Ne

2p
2s
1s
1s2 2s1

1s2 2s2

1s2 2s2 2p1

1s2 2s2 2p2

IE drop  from Be to B

1s2 2s2 2p3

1s2 2s2 2p4

IE drop  from N to O

Electron in p sublevel of B
– further away from nucleus

2 electrons in same p orbital
- Greater e/e repulsion

Weak electrostatic force attraction
between nucleus and electron

Easier to remove e
IE - Low 

IE - Low 
period 2

1s2 2s2 2p5

1s2 2s2 2p6
IE drop from Mg to AI and P to S

Ionization Energy- Period 3

Why IE increases across the period 3?
IE increases across period 3
Nuclear charge increase 
Strong electrostatic forces
attraction bet nucleus and e

IE – High 

Na

Mg

AI

Si

P

S

CI

Ar

3p

3s
[Ne] 3s1

[Ne] 3s2

[Ne] 3s2 3p1

[Ne] 3s2 3p2

[Ne] 3s2 3p3

[Ne] 3s2 3p4

[Ne] 3s2 3p5

[Ne] 3s2 3p6
IE drop from Mg to AI and P to S

Ionization Energy- Period 3

Why IE increases across the period 3?
IE increases across period 3
Nuclear charge increase 
Strong electrostatic forces
attraction bet nucleus and e

IE – High 

Na

Mg

AI

Si

P

S

CI

Ar

3p

3s
[Ne] 3s1

[Ne] 3s2

[Ne] 3s2 3p1

IE drop  from Mg to AI

Electron in p sublevel of AI
– further away from nucleus
Weak electrostatic force attraction
between nucleus and electron

IE - Low 

[Ne] 3s2 3p2

[Ne] 3s2 3p3

[Ne] 3s2 3p4

[Ne] 3s2 3p5

[Ne] 3s2 3p6
IE drop from Mg to AI and P to S

Ionization Energy- Period 3

Why IE increases across the period 3?
IE increases across period 3
Nuclear charge increase 
Strong electrostatic forces
attraction bet nucleus and e

IE – High 

Na

Mg

AI

Si

P

S

CI

Ar

3p

3s
[Ne] 3s1

[Ne] 3s2

[Ne] 3s2 3p1

[Ne] 3s2 3p2

IE drop  from Mg to AI

[Ne] 3s2 3p3

[Ne] 3s2 3p4

IE drop  from P to S

Electron in p sublevel of AI
– further away from nucleus

2 electrons in same p orbital
- Greater e/e repulsion

Weak electrostatic force attraction
between nucleus and electron

Easier to remove e
IE - Low 

IE - Low 
Period 3

[Ne] 3s2 3p5

[Ne] 3s2 3p6
IE for Period 2 and 3

Ionization Energy- Period 2 and 3

Why IE period 3 lower than 2?
Period 3 – 3 shells/energy level

period 2
Period 3

Valence e further from nucleus

High shielding effect – more inner e

Weaker electrostatic forces
attraction bet nucleus and e
IE – Lower 
period 2
Li

Be

B

C

N

O

F

Ne

2p
2s
1s
1s2 2s1

1s2 2s2

1s2 2s2 2p1

1s2 2s2 2p2

1s2 2s2 2p3

1s2 2s2 2p4

1s2 2s2 2p5

1s2 2s2 2p6

Period 3
Na

Mg

AI

Si

P

S

[Ne] 3s2 3p1

[Ne] 3s2 3p2

[Ne] 3s2 3p3

[Ne] 3s2 3p4

CI

Ar

3rd level

3p
3s
2p
2s
1s
[Ne] 3s1

[Ne] 3s2

[Ne] 3s2 3p5

[Ne] 3s2 3p6
IE for Period 2 and 3

Ionization Energy- Period 2 and 3

Why IE period 3 lower than 2?
Period 3 – 3 shells/energy level

period 2
Period 3

Valence e further from nucleus

High shielding effect – more inner e

Weaker electrostatic forces
attraction bet nucleus and e
IE – Lower 
period 2
Li

Be

B

C

N

O

F

Ne

2p
2s
1s
1s2 2s1

1s2 2s2

1s2 2s2 2p1

1s2 2s2 2p2

1s2 2s2 2p3

1s2 2s2 2p4

1s2 2s2 2p5

1s2 2s2 2p6

Period 3
Na

Mg

AI

Si

P

S

[Ne] 3s2 3p1

[Ne] 3s2 3p2

[Ne] 3s2 3p3

[Ne] 3s2 3p4

CI

Ar

3rd level

3p
3s
2p
2s
1s
[Ne] 3s1

[Ne] 3s2

[Ne] 3s2 3p5

[Ne] 3s2 3p6
IE for Ne and Ar

Ionization Energy- Period 2 and 3

Why Ne and Ar have HIGH IE ?
Full electron configuration, 2.8/2.8.8

neon
argon

Most energetically stable structure
Difficult to lose electron

IE – High 
period 2
Li

Be

B

C

N

O

F

Ne

2p
2s
1s
1s2 2s1

1s2 2s2

1s2 2s2 2p1

1s2 2s2 2p2

1s2 2s2 2p3

1s2 2s2 2p4

1s2 2s2 2p5

1s2 2s2 2p6

Period 3
Na

Mg

AI

Si

P

S

[Ne] 3s2 3p1

[Ne] 3s2 3p2

[Ne] 3s2 3p3

[Ne] 3s2 3p4

CI

Ar

3p

3s
2p
2s
1s
[Ne] 3s1

[Ne] 3s2

[Ne] 3s2 3p5

[Ne] 3s2 3p6
IE for Ne and Ar

Ionization Energy- Period 2 and 3

Why Ne and Ar have HIGH IE ?
Full electron configuration, 2.8/2.8.8

neon
argon

Most energetically stable structure
Difficult to lose electron

IE – High 
period 2
Li

Be

B

C

N

O

F

Ne

2p
2s
1s
1s2 2s1

1s2 2s2

1s2 2s2 2p1

1s2 2s2 2p2

1s2 2s2 2p3

1s2 2s2 2p4

1s2 2s2 2p5

1s2 2s2 2p6

Period 3
Na

Mg

AI

Si

P

S

[Ne] 3s2 3p1

[Ne] 3s2 3p2

[Ne] 3s2 3p3

[Ne] 3s2 3p4

CI

Ar

3p

3s
2p
2s
1s
[Ne] 3s1

[Ne] 3s2

[Ne] 3s2 3p5

[Ne] 3s2 3p6
Atomic Radius
Distance between nucleus and outmost electrons.

✔
Atom not like a ball – can’t measure its radius directly
Uncertain about position of electron – uncertain of atomic radius
Uncertain abt electrons position

How to measure atomic radius?

Half the distance bet nuclei of two closest identical atoms.

✗

Atomic radius
Atomic Radius
Distance between nucleus and outmost electrons.

✗

✔

Atomic radius

Atom not like a ball – can’t measure its radius directly
Uncertain about position of electron – uncertain of atomic radius
Uncertain abt electrons position

How to measure atomic radius?

Half the distance bet nuclei of two closest identical atoms.
Atomic Radius

Covalent Molecule

Noble gas
Monoatomic atoms

Depend on type of bonding – covalent or metallic

Metallic elements

Ionic compounds

½ bond length

½ bond length

½ bond length

Covalent Radius

Van Der Waals radius

½ bond length of 2 atom

½ bond length of nuclei atoms
not bonded together (noble gas)

Metallic radius
½ bond length bet nuclei of
neighbouring metal ions

Ionic radius
Measure indirectly using
internucleus distance
Atomic Radius
Distance between nucleus and outmost electrons.

Atomic radius

✗

✔
Atom not like a ball – can’t measure its radius directly
Uncertain about position of electron – uncertain of atomic radius
Uncertain abt electrons position

How to measure atomic radius?

Half the distance bet nuclei of two closest identical atoms.
Atomic Radius

Covalent Molecule

Noble gas
Monoatomic atoms

Depend on type of bonding – covalent or metallic

Metallic elements

Ionic compounds

½ bond length

½ bond length

½ bond length

Covalent Radius

Van Der Waals radius

½ bond length of 2 atom

½ bond length of nuclei atoms
not bonded together (noble gas)

Click here video on atomic radius

Metallic radius
½ bond length bet nuclei of
neighbouring metal ions

Click here video on atomic radius

Ionic radius
Measure indirectly using
internucleus distance

Click here video on atomic radius
Effective Nuclear Charge (ENC)/(Zeff)
• Screening effect/shielding
• Effective nuclear charge (ENC)/(Zeff)
(Zeff) = Nuclear charge (Z) – shielding effect
• Net positive charge felt by valence electrons.

Effective nuclear charge

Effective nuclear charge
magnesium (2.8.2)
net +2
10 inner electron shield 12+ protons
Valence electron feel a net (12-10 = +2)
Effective nuclear charge, (Zeff) = +2
Effective Nuclear Charge (ENC)/(Zeff)
• Screening effect/shielding
• Effective nuclear charge (ENC)/(Zeff)
(Zeff) = Nuclear charge (Z) – shielding effect
• Net positive charge felt by valence electrons.

Effective nuclear charge

Effective nuclear charge
magnesium (2.8.2)
net +2
10 inner electron shield 12+ protons
Valence electron feel a net (12-10 = +2)
Calculate Z(eff) and atomic radius for Li
Effective nuclear charge, (Zeff) = +2

1

Calculate Z(eff) for Li

Formula
ionization energy

2nd energy level
n=2

æ Z2 ö
IE =1312 ç 2 ÷
èn ø
æ Z2 ö
521 =1312 ç 2 ÷
è2 ø

Zeff = +1.26
1st IE Li = 521kJ/mol

2 inner electron shield 3+ protons

Valence electron felt a net (3-2) = +1

Z(eff) = +1.26 NOT +1
(calculation shown above)

Lithium (2.1)
Effective Nuclear Charge (ENC)/(Zeff)
• Screening effect/shielding
• Effective nuclear charge (ENC)/(Zeff)
(Zeff) = Nuclear charge (Z) – shielding effect
• Net positive charge felt by valence electrons.

Effective nuclear charge

Effective nuclear charge
magnesium (2.8.2)
net +2
10 inner electron shield 12+ protons
Valence electron feel a net (12-10 = +2)
Calculate Z(eff) and atomic radius for Li
Effective nuclear charge, (Zeff) = +2

1

2

Calculate Z(eff) for Li

Formula
ionization energy

2nd energy level
n=2

Lithium (2.1)

æ Z2 ö
IE =1312 ç 2 ÷
èn ø
æ Z2 ö
521 =1312 ç 2 ÷
è2 ø

Zeff = +1.26
1st IE Li = 521kJ/mol

2 inner electron shield 3+ protons

Valence electron felt a net (3-2) = +1

Z(eff) = +1.26 NOT +1
(calculation shown above)

R

Calculate atomic radius Li using Z(eff)

Fcentripetal = Fcoulomb
mv 2 kqZ
= 2
r
R
2
mh
kqZ
=
m 2p 2 R 2
R

h2
R=
mp 2 kqZ

R =168pm

h h
l= =
p mv

h
v=
ml
v=

h

2nd energy level
n=2

n=2
2 l = 2p R

l =pR

mp R

m = mass electron -9.1 x 10-31
h = plank constant – 6.626 x 10-34
k = coulomb constant – 9.0 x 109
q = charge electron – 1.6 x 10-19
Z = effective nuclear charge - +1.26
Effective Nuclear Charge (ENC)/(Zeff)
• Screening effect/shielding
• Effective nuclear charge (ENC)/(Zeff)
(Zeff) = Nuclear charge (Z) – shielding effect
• Net positive charge felt by valence electrons.

Effective nuclear charge

Effective nuclear charge
magnesium (2.8.2)
net +2
10 inner electron shield 12+ protons
Valence electron feel a net (12-10 = +2)
Calculate Z(eff) and atomic radius for Li
Effective nuclear charge, (Zeff) = +2

1

2

Calculate Z(eff) for Li

Formula
ionization energy

2nd energy level
n=2

Lithium (2.1)

æ Z2 ö
IE =1312 ç 2 ÷
èn ø
æ Z2 ö
521 =1312 ç 2 ÷
è2 ø

Zeff = +1.26
1st IE Li = 521kJ/mol

2 inner electron shield 3+ protons

R

Calculate atomic radius Li using Z(eff)

Fcentripetal = Fcoulomb
mv 2 kqZ
= 2
r
R
2
mh
kqZ
=
m 2p 2 R 2
R

h2
R=
mp 2 kqZ

R =168pm

h h
l= =
p mv

h
v=
ml
v=

h

2nd energy level
n=2

n=2
2 l = 2p R

l =pR

mp R

m = mass electron -9.1 x 10-31
h = plank constant – 6.626 x 10-34
k = coulomb constant – 9.0 x 109
q = charge electron – 1.6 x 10-19
Z = effective nuclear charge - +1.26

Valence electron felt a net (3-2) = +1

Z(eff) = +1.26 NOT +1
(calculation shown above)
Click here video ENC Li

Click here video calculating radius Li
Atomic Radius (Covalent radius)

Atomic Radius- Period 2/3

Why atomic radius decrease across period 2/3
Atomic radius decrease across period 2/3
Effective Nuclear charge increase 
Strong electrostatic forces
attraction bet nucleus and e
Size decrease 
Atomic Radius (Covalent radius)

Atomic Radius- Period 2/3

Why atomic radius decrease across period 2/3
Atomic radius decrease across period 2/3
Effective Nuclear charge increase 
Strong electrostatic forces
attraction bet nucleus and e
Size decrease 

Li
+3

Be
+4

C
+6

N
+7

O
+8

F
+9

Effective Nuclear charge increase 

period 2

Na
+11

period 3

B
+5

Mg
+12

AI
+13

Si
+14

Effective Nuclear charge increase 

P
+15

S
+16

CI
+17
Atomic Radius (Covalent radius)

Atomic Radius- Period 2/3

Why atomic radius decrease across period 2/3
Atomic radius decrease across period 2/3
Effective Nuclear charge increase 
Strong electrostatic forces
attraction bet nucleus and e
Size decrease 

Gp 17

Li
+3

Be
+4

C
+6

N
+7

F
+9

O
+8

Effective Nuclear charge increase 

period 2

Na
+11

period 3

B
+5

Mg
+12

AI
+13

Si
+14

P
+15

S
+16

CI
+17

Effective Nuclear charge increase 

Why atomic radius increase down Gp 17?
Screening/shielding effect increase 
Inner shell electrons
electron electron repulsion increase 

Number shell increase 

Valence e further away from nucleus

Atomic radius High 
Positive Ions (+)

Atomic and Ionic Radius- Period 2/3

Ionic radii Positive ion (+) smaller

Decrease in number of shells – loss of electron
Less  electron electron repulsion
Size decrease 
Comparison bet atomic/ionic radii

Ionic radii

Atomic radii
Positive Ions (+)

Atomic and Ionic Radius- Period 2/3

Ionic radii Positive ion (+) smaller

Negative Ions (-)

Ionic radii Negative ion (-) bigger

Decrease in number of shells – loss of electron

Increase in number of shells – gain of electron

Less  electron electron repulsion

Increase  electron electron repulsion

Size decrease 

Size increase 

Comparison bet atomic/ionic radii

Comparison bet atomic/ionic radii

Ionic radii
Ionic radii
Atomic radii
Atomic radii
Positive Ions (+)

Atomic and Ionic Radius- Period 2/3

Ionic radii Positive ion (+) smaller

Negative Ions (-)

Ionic radii Negative ion (-) bigger

Decrease in number of shells – loss of electron

Increase in number of shells – gain of electron

Less  electron electron repulsion

Increase  electron electron repulsion

Size decrease 

Size increase 

Comparison bet atomic/ionic radii

Comparison bet atomic/ionic radii

Ionic radii
Ionic radii
Atomic radii
Atomic radii

Na

2.8.1

Na+

2.8

Mg

2.8.2

Mg2+

2.8

AI

2.8.3

AI3+

2.8

Atomic radii

- 3 shells

Ionic radii
- 2 shells

S

CI

2.8.6

2.8.7

S2-

CI-

2.8.8

2.8.8

Atomic radii
- 3 shells

Ionic radii

- 2 shells
Electronegativity
•
•

Electronegativity (EN)
Tendency of atom to attract/pull shared/bonding electron to itself
EN value higher – pull/attract electron higher (EN value from 0.7 – 4)
Shared electron cloud closer to O

•
•
EN lowest

EN highest

Electronegativity
EN increase up a Group
EN increase across a Period
Electronegativity
Electronegativity (EN)
Tendency of atom to attract/pull shared/bonding electron to itself
EN value higher – pull/attract electron higher (EN value from 0.7 – 4)

•
•

Shared electron cloud closer to O

•
•
EN highest

EN lowest

•
•

Factors affecting EN value
Size of atom/distance – small size/distance – stronger attraction for electron
Nuclear charge – higher nuclear charge – stronger attraction for electron
Nuclear charge

EN increase  across period 2

Li
+3

Be
+4

B
+5

C
+6

N
+7

O
+8

F
+9

Period 2
EN increase  across period 2

Nuclear charge increase 
Strong attraction for electron 

EN increase 

Electronegativity
EN increase up a Group
EN increase across a Period
Electronegativity
Electronegativity (EN)
Tendency of atom to attract/pull shared/bonding electron to itself
EN value higher – pull/attract electron higher (EN value from 0.7 – 4)

•
•

Shared electron cloud closer to O

•
•
EN highest

EN lowest

•
•

Electronegativity
EN increase up a Group
EN increase across a Period

Factors affecting EN value
Size of atom/distance – small size/distance – stronger attraction for electron
Nuclear charge – higher nuclear charge – stronger attraction for electron

Size

Gp 17
EN decrease  down gp 17

F

Size increase 
Nuclear charge

CI
Attraction electron decrease 

EN increase  across period 2
EN lower 

Li
+3

Br
Be
+4

B
+5

C
+6

N
+7

O
+8

F
+9

Period 2
I
EN increase  across period 2

Nuclear charge increase 
Strong attraction for electron 

EN increase 
•
•

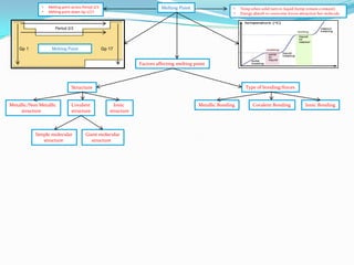
Melting point across Period 2/3
Melting point down Gp 1/17

Melting Point

•
•

Temp when solid turn to liquid (temp remain constant)
Energy absorb to overcome forces attraction bet molecule

Period 2/3

Gp 1

Melting Point

Gp 17

Factors affecting melting point

Type of bonding/forces

Structure
Metallic/Non Metallic
structure

Covalent
structure

Simple molecular
structure

Ionic
structure

Giant molecular
structure

Metallic Bonding

Covalent Bonding

Ionic Bonding
•
•

Melting point across Period 2/3
Melting point down Gp 1/17

Melting Point

•
•

Temp when solid turn to liquid (temp remain constant)
Energy absorb to overcome forces attraction bet molecule

Period 2/3

Melting Point

Gp 1

Gp 17

Factors affecting melting point

Type of bonding/forces

Structure
Metallic/Non Metallic
structure

Covalent
structure

Simple molecular
structure

Ionic
structure

Metallic Bonding

Melting point across Period 2 and 3

Giant molecular
structure

period 2
C
period 3

B

Si

Be
Mg

Li

Na
N O F Ne

AI
P S

Covalent Bonding

CI

Ionic Bonding
Melting point for metallic/non metallic

C

Melting Point

Melting point across Period 2

period 2

B
Be
Li
N O F Ne
Melting point for metallic/non metallic

Melting point across Period 2

Melting Point

C

period 2

B
Be
Li
N O F Ne

Li

Be

B

C

N

O

F

Ne

m/p
(/C)

180

1280

2300

3730

-210

-218

-220

-249

structure

metallic

metallic

Giant
covalent

Giant
covalent

Simple
molecular

Simple
molecular

Simple
molecular

Mono
atomic

bonding

metallic

metallic

Giant
covalent

Giant
covalent

Simple
covalent

Simple
covalent

Simple
covalent

Simple
covalent

•
•
•

Across period 2
m/p increase from Li – C
m/p drop from N – Ne
Metallic – non metallic
Melting point for metallic/non metallic

Melting point across Period 2

Melting Point

C

period 2

B
Be
Li
N O F Ne

Li

Be

B

C

N

O

F

Ne

m/p
(/C)

180

1280

2300

3730

-210

-218

-220

-249

structure

metallic

metallic

Giant
covalent

Giant
covalent

Simple
molecular

Simple
molecular

Simple
molecular

Mono
atomic

bonding

metallic

metallic

Giant
covalent

Giant
covalent

Simple
covalent

Simple
covalent

Simple
covalent

Simple
covalent

Metallic bonding

Strong attraction bet
nucleus with sea of electrons
High m/p

•
•
•

Across period 2
m/p increase from Li – C
m/p drop from N – Ne
Metallic – non metallic
Melting point for metallic/non metallic

Melting point across Period 2

Melting Point

C

period 2

B
Be
Li
N O F Ne

Li

Be

B

C

N

O

F

Ne

m/p
(/C)

180

1280

2300

3730

-210

-218

-220

-249

structure

metallic

metallic

Giant
covalent

Giant
covalent

Simple
molecular

Simple
molecular

Simple
molecular

Mono
atomic

bonding

metallic

metallic

Giant
covalent

Giant
covalent

Simple
covalent

Simple
covalent

Simple
covalent

Simple
covalent

Metallic bonding

Giant covalent

Strong attraction bet
nucleus with sea of electrons

Macromolecular structure with
strong covalent bonds

High m/p

Highest m/p 

•
•
•

Across period 2
m/p increase from Li – C
m/p drop from N – Ne
Metallic – non metallic
Melting point for metallic/non metallic

Melting point across Period 2

Melting Point

C

period 2

B
Be
Li
N O F Ne

Li

Be

B

C

N

O

F

Ne

m/p
(/C)

180

1280

2300

3730

-210

-218

-220

-249

structure

metallic

metallic

Giant
covalent

Giant
covalent

Simple
molecular

Simple
molecular

Simple
molecular

metallic

metallic

Giant
covalent

Giant
covalent

Simple
covalent

Simple
covalent

Simple
covalent

Across period 2
m/p increase from Li – C
m/p drop from N – Ne
Metallic – non metallic

Mono
atomic

bonding

•
•
•

Simple
covalent

Metallic bonding

Giant covalent

Simple covalent

Van der waals forces bet molecules

Strong attraction bet
nucleus with sea of electrons

Macromolecular structure with
strong covalent bonds

High m/p

Highest m/p 

Simple molecular weak Van Der Waals
forces attraction bet molecules
Low m/p 
Melting point for metallic/non metallic

Melting Point

Melting point across Period 3

Period 3

Si
Mg AI

Na

P S

CI Ar
Melting point for metallic/non metallic

Melting point across Period 3

Melting Point

Period 3

Si
Mg AI

Na

Na

Mg

P S

AI

CI Ar

Si

P

S

CI

Ar

m/p
(/C)

98

650

660

1423

44

120

-101

-189

structure

metallic

metallic

metallic

Giant
covalent

Simple
molecular

Simple
molecular

Simple
molecular

Mono
atomic

bonding

metallic

metallic

metallic

Giant
covalent

Simple
covalent

Simple
covalent

Simple
covalent

Simple
covalent

•
•
•

Across period 3
m/p increase from Na – Si
m/p drop from P – Ar
Metallic – non metallic
Melting point for metallic/non metallic

Melting point across Period 3

Melting Point

Period 3

Si
Mg AI

Na

Na

P S

Mg

AI

CI Ar

Si

P

S

CI

Ar

m/p
(/C)

98

650

660

1423

44

120

-101

-189

structure

metallic

metallic

metallic

Giant
covalent

Simple
molecular

Simple
molecular

Simple
molecular

Mono
atomic

bonding

metallic

metallic

metallic

Giant
covalent

Simple
covalent

Simple
covalent

Simple
covalent

Simple
covalent

Metallic bonding

Strong attraction bet nucleus
with sea of electrons
High m/p

•
•
•

Across period 3
m/p increase from Na – Si
m/p drop from P – Ar
Metallic – non metallic
Melting point for metallic/non metallic

Melting point across Period 3

Melting Point

Period 3

Si
Mg AI

Na

Na

P S

Mg

CI Ar

AI

Si

P

S

CI

Ar

m/p
(/C)

98

650

660

1423

44

120

-101

-189

structure

metallic

metallic

metallic

Giant
covalent

Simple
molecular

Simple
molecular

Simple
molecular

Mono
atomic

bonding

metallic

metallic

metallic

Giant
covalent

Simple
covalent

Simple
covalent

Simple
covalent

Simple
covalent

Metallic bonding

Giant covalent

Strong attraction bet nucleus
with sea of electrons

Macromolecular structure
with strong covalent bonds

High m/p

Highest m/p 

•
•
•

Across period 3
m/p increase from Na – Si
m/p drop from P – Ar
Metallic – non metallic
Melting point for metallic/non metallic

Melting point across Period 3

Melting Point

Period 3

Si
Mg AI

Na

Na

P S

Mg

CI Ar

AI

Si

P

S

CI

Ar

m/p
(/C)

98

650

660

1423

44

120

-101

-189

structure

metallic

metallic

metallic

Giant
covalent

Simple
molecular

Simple
molecular

Simple
molecular

metallic

metallic

metallic

Giant
covalent

Simple
covalent

Simple
covalent

Simple
covalent

Across period 3
m/p increase from Na – Si
m/p drop from P – Ar
Metallic – non metallic

Mono
atomic

bonding

•
•
•

Simple
covalent

Metallic bonding

Giant covalent

Simple covalent

Van der waals forces between molecules

Strong attraction bet nucleus
with sea of electrons

Macromolecular structure
with strong covalent bonds

High m/p

Highest m/p 

Simple molecular weak Van Der Waals
forces attraction bet molecules
Low m/p 
Atomic Radius- Group 1 and 17

Ionization Energy – Group 1 and 17

Atomic Radius

Atomic Radius

Atomic Radius

Gp 1

shell

Melting point – Group 1 and 17

Atomic Radius

Ionization Energy

Gp 17

shell

Melting point

Gp 1

Gp 17

Gp 1

Gp 17

Li

F

Li

2.1

F

2.7

Li

F

Na

2.8.1

CI

2.8.7

Na

CI

Na

CI

K

2.8.8.1

2.8.18.7

K

Br

K

Br

Rb

I

Rb

2.8.8.18.1

Br

2.8.18.18.7

I

Why atomic radius increase ?
Number shell increase 
Valence e further away from nucleus
Atomic radius High 

Rb

I

IE decrease  down group
Number shell/energy level increase 

Valence e further away from nucleus
Weak forces attraction bet nucleus and e
IE – Low 

m/p  down Gp 1
Size increase 
Attraction bet nucleus and
sea electrons decrease 
Metallic bonding 
Melting point 

m/p  increase Gp 17
Size increase 
VDF increase 
IMF attraction bet
molecules increase 
Melting point 
Acknowledgements
Thanks to source of pictures and video used in this presentation
http://crescentok.com/staff/jaskew/isr/tigerchem/econfig/electron4.htm
http://pureinfotech.com/wp-content/uploads/2012/09/periodicTable_20120926101018.png
http://chemglobe.org/ptoe/

Thanks to Creative Commons for excellent contribution on licenses
http://creativecommons.org/licenses/

Prepared by Lawrence Kok
Check out more video tutorials from my site and hope you enjoy this tutorial
http://lawrencekok.blogspot.com

IB Chemistry on Periodic Trends, Effective Nuclear Charge and Physical properties.

  • 1.
    Tutorial on PeriodicTrend, Effective Nuclear Charge and Physical Properties for Period 2 and 3. Prepared by Lawrence Kok http://lawrencekok.blogspot.com
  • 2.
    Periodic Table ofelements – divided to Groups, Periods and Blocks Period- Horizontal row • 7 periods/row • Same number of shell Group 1 Periods 1 7 Groups – Vertical column • Same number of valence electron • Same number outmost electrons Block – different region in periodic table • s, p, d, f blocks • s block- elements with valence e in s sublevel • p block – elements with valence e in p sublevel 18
  • 3.
    Periodic Table ofelements – divided to Groups, Periods and Blocks Period- Horizontal row • 7 periods/row • Same number of shell Groups – Vertical column • Same number of valence electron • Same number outmost electrons Block – different region in periodic table • s, p, d, f blocks • s block- elements with valence e in s sublevel • p block – elements with valence e in p sublevel Group 1 18 Periods 1 7 Excellent site from periodic videos Click here to view s block - s orbitals partially fill d block • d orbitals partially fill p block • p orbital partially fill f block • f orbital partially fill
  • 4.
    s block elements •s orbitals partially fill 1 H He p block elements • p orbital partially fill 5 1s2 n = 2 period 2 B [He] 2s2 2p1 6 1s1 2 Periodic Table – s, p d, f blocks elements C [He] 2s2 2p2 7 N [He] 2s2 2p3 3 Li [He] 2s1 8 O [He] 2s2 2p4 4 Be [He] 2s2 9 F [He] 2s2 2p5 10 Ne [He] 2s2 2p6 13 Al [Ne] 3s2 3p1 3s1 11 Na [Ne] 12 Mg [Ne] 3s2 14 20 K Ca [Ne] 3s2 3p2 [Ar] 15 P [Ne] 3s2 3p3 [Ar] 4s2 16 S [Ne] 3s2 3p4 17 19 Si 4s1 CI [Ne] 3s2 3p5 18 Ar [Ne] 3s2 3p6 d block elements • d orbitals partially fill • transition elements 21 Sc [Ar] 4s2 3d1 22 Ti [Ar] 4s2 3d2 23 V [Ar] 4s2 3d13 24 Cr [Ar] 4s1 3d5 25 Mn [Ar] 4s2 3d5 26 Fe [Ar] 4s2 3d6 27 Co [Ar] 4s2 3d7 28 Ni [Ar] 4s2 3d8 29 Cu [Ar] 4s1 3d10 30 Zn [Ar] 4s2 3d10 f block elements • f orbitals partially fill
  • 5.
    s block elements •s orbitals partially fill 1 H He p block elements • p orbital partially fill 5 1s2 n = 2 period 2 B [He] 2s2 2p1 6 1s1 2 Periodic Table – s, p d, f blocks elements C [He] 2s2 2p2 7 N [He] 2s2 2p3 3 Li [He] 2s1 8 O [He] 2s2 2p4 4 Be [He] 2s2 9 F [He] 2s2 2p5 10 Ne [He] 2s2 2p6 13 Al [Ne] 3s2 3p1 3s1 11 Na [Ne] 12 Mg [Ne] 3s2 14 20 K Ca [Ne] 3s2 3p2 [Ar] 15 P [Ne] 3s2 3p3 [Ar] 4s2 16 S [Ne] 3s2 3p4 17 19 Si 4s1 CI [Ne] 3s2 3p5 18 Ar [Ne] 3s2 3p6 d block elements • d orbitals partially fill • transition elements 21 Sc [Ar] 4s2 3d1 22 Ti [Ar] 4s2 3d2 23 V [Ar] 4s2 3d13 24 Cr [Ar] 4s1 3d5 25 Mn [Ar] 4s2 3d5 26 Fe [Ar] 4s2 3d6 27 Co [Ar] 4s2 3d7 28 Ni [Ar] 4s2 3d8 29 Cu [Ar] 4s1 3d10 30 Zn [Ar] 4s2 3d10 f block elements • f orbitals partially fill Video on electron configuration Click here electron structure Click here video on s,p,d,f notation Click here video s,p,d,f blocks,
  • 6.
    Periodicity Predicted pattern/trends inphysical/chemical properties across period. Physical properties Physical change - without change in molecular composition. – appearance change - composition remain unchanged. Element properties • • • • • Color, texture, odor Density, hardness, ductility Brittleness, Malleability Melting /boiling point Solubility, polarity Atomic properties • • • • Ionization energy Atomic radii Ionic radii Electronegativity Chemical properties Chemical change – diff composition from original substances - chemical bonds broken/ formed - new products formed
  • 7.
    Periodicity Predicted pattern/trends inphysical/chemical properties across period. Physical properties Chemical properties Physical change - without change in molecular composition. – appearance change - composition remain unchanged. Element properties • • • • • Atomic properties • • • • Color, texture, odor Density, hardness, ductility Brittleness, Malleability Melting /boiling point Solubility, polarity • • Ionization energy Periodic Trends Across period 2/3 Down group 1/17 Atomic/ionic radii Gp 1 Ionization energy Atomic radii Ionic radii Electronegativity Melting point Electronegativity Gp 17 period 2 period 3 Chemical change – diff composition from original substances - chemical bonds broken/ formed - new products formed
  • 8.
    Ionization energy (IE) 1stIonization energy Min energy to remove 1 mole e from 1 mole of element in gaseous state M(g)  M+ (g) + e 2nd Ionization energy Min energy to remove 1 mole e from 1 mole of +1 ion to form +2 ion M+(g)  M2+ (g) + e Ionization energy Why IE increases across the period? Why IE decreases down a group ?
  • 9.
    Ionization energy (IE) 1stIonization energy Min energy to remove 1 mole e from 1 mole of element in gaseous state M(g)  M+ (g) + e 2nd Ionization energy Min energy to remove 1 mole e from 1 mole of +1 ion to form +2 ion M+(g)  M2+ (g) + e Ionization energy Factors affecting ionization energy 1 Distance from nucleus electron Distance near to nucleus – IE High  Distance far away nucleus – IE Low  Distance near Strong electrostatic forces attraction bet nucleus and e IE – High  Why IE increases across the period? Why IE decreases down a group ?
  • 10.
    Why IE increasesacross the period? Why IE decreases down a group ? Ionization energy (IE) 1st Ionization energy Min energy to remove 1 mole e from 1 mole of element in gaseous state M(g)  M+ (g) + e 2nd Ionization energy Min energy to remove 1 mole e from 1 mole of +1 ion to form +2 ion M+(g)  M2+ (g) + e Ionization energy Factors affecting ionization energy 1 2 Distance from nucleus Nuclear charge electron +3 +4 +5 +6 Nuclear charge increase Distance near to nucleus – IE High  Distance far away nucleus – IE Low  Nuclear charge high (more proton) – IE High  Nuclear charge low  (less proton) – IE Low  +6 Distance near Nuclear charge  Strong electrostatic forces attraction bet nucleus and e Strong electrostatic forces attraction bet nucleus and e IE – High  IE – High 
  • 11.
    Why IE increasesacross the period? Why IE decreases down a group ? Ionization energy (IE) 1st Ionization energy Min energy to remove 1 mole e from 1 mole of element in gaseous state M(g)  M+ (g) + e 2nd Ionization energy Min energy to remove 1 mole e from 1 mole of +1 ion to form +2 ion M+(g)  M2+ (g) + e Ionization energy Factors affecting ionization energy 1 2 Distance from nucleus 3 Nuclear charge electron +3 +4 +5 +6 Effective Nuclear Charge (ENC)/(Zeff) • Screening effect/shielding • Effective nuclear charge (ENC)/(Zeff) (Zeff) = Nuclear charge (Z) – shielding effect • Net positive charge felt by valence electrons. Nuclear charge increase Distance near to nucleus – IE High  Distance far away nucleus – IE Low  Nuclear charge high (more proton) – IE High  Nuclear charge low  (less proton) – IE Low  +6 Inner electron – shield valence e from positive nuclear charge Distance near Nuclear charge  Higher electron/electron repulsion Strong electrostatic forces attraction bet nucleus and e Strong electrostatic forces attraction bet nucleus and e Easier valence e to leave IE – High  IE – High  IE – Low 
  • 12.
    IE drop fromBe to B and N to O Ionization Energy- Period 2 Why IE increases across the period 2? IE increases across period 2 Nuclear charge increase  Strong electrostatic forces attraction bet nucleus and e IE – High  Li Be B C N O F Ne 2p 2s 1s 1s2 2s1 1s2 2s2 1s2 2s2 2p1 1s2 2s2 2p2 1s2 2s2 2p3 1s2 2s2 2p4 1s2 2s2 2p5 1s2 2s2 2p6
  • 13.
    IE drop fromBe to B and N to O Ionization Energy- Period 2 Why IE increases across the period 2? IE increases across period 2 Nuclear charge increase  Strong electrostatic forces attraction bet nucleus and e IE – High  Li Be B C N O F Ne 2p 2s 1s 1s2 2s1 1s2 2s2 1s2 2s2 2p1 IE drop  from Be to B Electron in p sublevel of B – further away from nucleus Weak electrostatic force attraction between nucleus and electron IE - Low  1s2 2s2 2p2 1s2 2s2 2p3 1s2 2s2 2p4 1s2 2s2 2p5 1s2 2s2 2p6
  • 14.
    IE drop fromBe to B and N to O Ionization Energy- Period 2 Why IE increases across the period 2? IE increases across period 2 Nuclear charge increase  Strong electrostatic forces attraction bet nucleus and e IE – High  Li Be B C N O F Ne 2p 2s 1s 1s2 2s1 1s2 2s2 1s2 2s2 2p1 1s2 2s2 2p2 IE drop  from Be to B 1s2 2s2 2p3 1s2 2s2 2p4 IE drop  from N to O Electron in p sublevel of B – further away from nucleus 2 electrons in same p orbital - Greater e/e repulsion Weak electrostatic force attraction between nucleus and electron Easier to remove e IE - Low  IE - Low  period 2 1s2 2s2 2p5 1s2 2s2 2p6
  • 15.
    IE drop fromMg to AI and P to S Ionization Energy- Period 3 Why IE increases across the period 3? IE increases across period 3 Nuclear charge increase  Strong electrostatic forces attraction bet nucleus and e IE – High  Na Mg AI Si P S CI Ar 3p 3s [Ne] 3s1 [Ne] 3s2 [Ne] 3s2 3p1 [Ne] 3s2 3p2 [Ne] 3s2 3p3 [Ne] 3s2 3p4 [Ne] 3s2 3p5 [Ne] 3s2 3p6
  • 16.
    IE drop fromMg to AI and P to S Ionization Energy- Period 3 Why IE increases across the period 3? IE increases across period 3 Nuclear charge increase  Strong electrostatic forces attraction bet nucleus and e IE – High  Na Mg AI Si P S CI Ar 3p 3s [Ne] 3s1 [Ne] 3s2 [Ne] 3s2 3p1 IE drop  from Mg to AI Electron in p sublevel of AI – further away from nucleus Weak electrostatic force attraction between nucleus and electron IE - Low  [Ne] 3s2 3p2 [Ne] 3s2 3p3 [Ne] 3s2 3p4 [Ne] 3s2 3p5 [Ne] 3s2 3p6
  • 17.
    IE drop fromMg to AI and P to S Ionization Energy- Period 3 Why IE increases across the period 3? IE increases across period 3 Nuclear charge increase  Strong electrostatic forces attraction bet nucleus and e IE – High  Na Mg AI Si P S CI Ar 3p 3s [Ne] 3s1 [Ne] 3s2 [Ne] 3s2 3p1 [Ne] 3s2 3p2 IE drop  from Mg to AI [Ne] 3s2 3p3 [Ne] 3s2 3p4 IE drop  from P to S Electron in p sublevel of AI – further away from nucleus 2 electrons in same p orbital - Greater e/e repulsion Weak electrostatic force attraction between nucleus and electron Easier to remove e IE - Low  IE - Low  Period 3 [Ne] 3s2 3p5 [Ne] 3s2 3p6
  • 18.
    IE for Period2 and 3 Ionization Energy- Period 2 and 3 Why IE period 3 lower than 2? Period 3 – 3 shells/energy level period 2 Period 3 Valence e further from nucleus High shielding effect – more inner e Weaker electrostatic forces attraction bet nucleus and e IE – Lower  period 2 Li Be B C N O F Ne 2p 2s 1s 1s2 2s1 1s2 2s2 1s2 2s2 2p1 1s2 2s2 2p2 1s2 2s2 2p3 1s2 2s2 2p4 1s2 2s2 2p5 1s2 2s2 2p6 Period 3 Na Mg AI Si P S [Ne] 3s2 3p1 [Ne] 3s2 3p2 [Ne] 3s2 3p3 [Ne] 3s2 3p4 CI Ar 3rd level 3p 3s 2p 2s 1s [Ne] 3s1 [Ne] 3s2 [Ne] 3s2 3p5 [Ne] 3s2 3p6
  • 19.
    IE for Period2 and 3 Ionization Energy- Period 2 and 3 Why IE period 3 lower than 2? Period 3 – 3 shells/energy level period 2 Period 3 Valence e further from nucleus High shielding effect – more inner e Weaker electrostatic forces attraction bet nucleus and e IE – Lower  period 2 Li Be B C N O F Ne 2p 2s 1s 1s2 2s1 1s2 2s2 1s2 2s2 2p1 1s2 2s2 2p2 1s2 2s2 2p3 1s2 2s2 2p4 1s2 2s2 2p5 1s2 2s2 2p6 Period 3 Na Mg AI Si P S [Ne] 3s2 3p1 [Ne] 3s2 3p2 [Ne] 3s2 3p3 [Ne] 3s2 3p4 CI Ar 3rd level 3p 3s 2p 2s 1s [Ne] 3s1 [Ne] 3s2 [Ne] 3s2 3p5 [Ne] 3s2 3p6
  • 20.
    IE for Neand Ar Ionization Energy- Period 2 and 3 Why Ne and Ar have HIGH IE ? Full electron configuration, 2.8/2.8.8 neon argon Most energetically stable structure Difficult to lose electron IE – High  period 2 Li Be B C N O F Ne 2p 2s 1s 1s2 2s1 1s2 2s2 1s2 2s2 2p1 1s2 2s2 2p2 1s2 2s2 2p3 1s2 2s2 2p4 1s2 2s2 2p5 1s2 2s2 2p6 Period 3 Na Mg AI Si P S [Ne] 3s2 3p1 [Ne] 3s2 3p2 [Ne] 3s2 3p3 [Ne] 3s2 3p4 CI Ar 3p 3s 2p 2s 1s [Ne] 3s1 [Ne] 3s2 [Ne] 3s2 3p5 [Ne] 3s2 3p6
  • 21.
    IE for Neand Ar Ionization Energy- Period 2 and 3 Why Ne and Ar have HIGH IE ? Full electron configuration, 2.8/2.8.8 neon argon Most energetically stable structure Difficult to lose electron IE – High  period 2 Li Be B C N O F Ne 2p 2s 1s 1s2 2s1 1s2 2s2 1s2 2s2 2p1 1s2 2s2 2p2 1s2 2s2 2p3 1s2 2s2 2p4 1s2 2s2 2p5 1s2 2s2 2p6 Period 3 Na Mg AI Si P S [Ne] 3s2 3p1 [Ne] 3s2 3p2 [Ne] 3s2 3p3 [Ne] 3s2 3p4 CI Ar 3p 3s 2p 2s 1s [Ne] 3s1 [Ne] 3s2 [Ne] 3s2 3p5 [Ne] 3s2 3p6
  • 22.
    Atomic Radius Distance betweennucleus and outmost electrons. ✔ Atom not like a ball – can’t measure its radius directly Uncertain about position of electron – uncertain of atomic radius Uncertain abt electrons position How to measure atomic radius? Half the distance bet nuclei of two closest identical atoms. ✗ Atomic radius
  • 23.
    Atomic Radius Distance betweennucleus and outmost electrons. ✗ ✔ Atomic radius Atom not like a ball – can’t measure its radius directly Uncertain about position of electron – uncertain of atomic radius Uncertain abt electrons position How to measure atomic radius? Half the distance bet nuclei of two closest identical atoms. Atomic Radius Covalent Molecule Noble gas Monoatomic atoms Depend on type of bonding – covalent or metallic Metallic elements Ionic compounds ½ bond length ½ bond length ½ bond length Covalent Radius Van Der Waals radius ½ bond length of 2 atom ½ bond length of nuclei atoms not bonded together (noble gas) Metallic radius ½ bond length bet nuclei of neighbouring metal ions Ionic radius Measure indirectly using internucleus distance
  • 24.
    Atomic Radius Distance betweennucleus and outmost electrons. Atomic radius ✗ ✔ Atom not like a ball – can’t measure its radius directly Uncertain about position of electron – uncertain of atomic radius Uncertain abt electrons position How to measure atomic radius? Half the distance bet nuclei of two closest identical atoms. Atomic Radius Covalent Molecule Noble gas Monoatomic atoms Depend on type of bonding – covalent or metallic Metallic elements Ionic compounds ½ bond length ½ bond length ½ bond length Covalent Radius Van Der Waals radius ½ bond length of 2 atom ½ bond length of nuclei atoms not bonded together (noble gas) Click here video on atomic radius Metallic radius ½ bond length bet nuclei of neighbouring metal ions Click here video on atomic radius Ionic radius Measure indirectly using internucleus distance Click here video on atomic radius
  • 25.
    Effective Nuclear Charge(ENC)/(Zeff) • Screening effect/shielding • Effective nuclear charge (ENC)/(Zeff) (Zeff) = Nuclear charge (Z) – shielding effect • Net positive charge felt by valence electrons. Effective nuclear charge Effective nuclear charge magnesium (2.8.2) net +2 10 inner electron shield 12+ protons Valence electron feel a net (12-10 = +2) Effective nuclear charge, (Zeff) = +2
  • 26.
    Effective Nuclear Charge(ENC)/(Zeff) • Screening effect/shielding • Effective nuclear charge (ENC)/(Zeff) (Zeff) = Nuclear charge (Z) – shielding effect • Net positive charge felt by valence electrons. Effective nuclear charge Effective nuclear charge magnesium (2.8.2) net +2 10 inner electron shield 12+ protons Valence electron feel a net (12-10 = +2) Calculate Z(eff) and atomic radius for Li Effective nuclear charge, (Zeff) = +2 1 Calculate Z(eff) for Li Formula ionization energy 2nd energy level n=2 æ Z2 ö IE =1312 ç 2 ÷ èn ø æ Z2 ö 521 =1312 ç 2 ÷ è2 ø Zeff = +1.26 1st IE Li = 521kJ/mol 2 inner electron shield 3+ protons Valence electron felt a net (3-2) = +1 Z(eff) = +1.26 NOT +1 (calculation shown above) Lithium (2.1)
  • 27.
    Effective Nuclear Charge(ENC)/(Zeff) • Screening effect/shielding • Effective nuclear charge (ENC)/(Zeff) (Zeff) = Nuclear charge (Z) – shielding effect • Net positive charge felt by valence electrons. Effective nuclear charge Effective nuclear charge magnesium (2.8.2) net +2 10 inner electron shield 12+ protons Valence electron feel a net (12-10 = +2) Calculate Z(eff) and atomic radius for Li Effective nuclear charge, (Zeff) = +2 1 2 Calculate Z(eff) for Li Formula ionization energy 2nd energy level n=2 Lithium (2.1) æ Z2 ö IE =1312 ç 2 ÷ èn ø æ Z2 ö 521 =1312 ç 2 ÷ è2 ø Zeff = +1.26 1st IE Li = 521kJ/mol 2 inner electron shield 3+ protons Valence electron felt a net (3-2) = +1 Z(eff) = +1.26 NOT +1 (calculation shown above) R Calculate atomic radius Li using Z(eff) Fcentripetal = Fcoulomb mv 2 kqZ = 2 r R 2 mh kqZ = m 2p 2 R 2 R h2 R= mp 2 kqZ R =168pm h h l= = p mv h v= ml v= h 2nd energy level n=2 n=2 2 l = 2p R l =pR mp R m = mass electron -9.1 x 10-31 h = plank constant – 6.626 x 10-34 k = coulomb constant – 9.0 x 109 q = charge electron – 1.6 x 10-19 Z = effective nuclear charge - +1.26
  • 28.
    Effective Nuclear Charge(ENC)/(Zeff) • Screening effect/shielding • Effective nuclear charge (ENC)/(Zeff) (Zeff) = Nuclear charge (Z) – shielding effect • Net positive charge felt by valence electrons. Effective nuclear charge Effective nuclear charge magnesium (2.8.2) net +2 10 inner electron shield 12+ protons Valence electron feel a net (12-10 = +2) Calculate Z(eff) and atomic radius for Li Effective nuclear charge, (Zeff) = +2 1 2 Calculate Z(eff) for Li Formula ionization energy 2nd energy level n=2 Lithium (2.1) æ Z2 ö IE =1312 ç 2 ÷ èn ø æ Z2 ö 521 =1312 ç 2 ÷ è2 ø Zeff = +1.26 1st IE Li = 521kJ/mol 2 inner electron shield 3+ protons R Calculate atomic radius Li using Z(eff) Fcentripetal = Fcoulomb mv 2 kqZ = 2 r R 2 mh kqZ = m 2p 2 R 2 R h2 R= mp 2 kqZ R =168pm h h l= = p mv h v= ml v= h 2nd energy level n=2 n=2 2 l = 2p R l =pR mp R m = mass electron -9.1 x 10-31 h = plank constant – 6.626 x 10-34 k = coulomb constant – 9.0 x 109 q = charge electron – 1.6 x 10-19 Z = effective nuclear charge - +1.26 Valence electron felt a net (3-2) = +1 Z(eff) = +1.26 NOT +1 (calculation shown above) Click here video ENC Li Click here video calculating radius Li
  • 29.
    Atomic Radius (Covalentradius) Atomic Radius- Period 2/3 Why atomic radius decrease across period 2/3 Atomic radius decrease across period 2/3 Effective Nuclear charge increase  Strong electrostatic forces attraction bet nucleus and e Size decrease 
  • 30.
    Atomic Radius (Covalentradius) Atomic Radius- Period 2/3 Why atomic radius decrease across period 2/3 Atomic radius decrease across period 2/3 Effective Nuclear charge increase  Strong electrostatic forces attraction bet nucleus and e Size decrease  Li +3 Be +4 C +6 N +7 O +8 F +9 Effective Nuclear charge increase  period 2 Na +11 period 3 B +5 Mg +12 AI +13 Si +14 Effective Nuclear charge increase  P +15 S +16 CI +17
  • 31.
    Atomic Radius (Covalentradius) Atomic Radius- Period 2/3 Why atomic radius decrease across period 2/3 Atomic radius decrease across period 2/3 Effective Nuclear charge increase  Strong electrostatic forces attraction bet nucleus and e Size decrease  Gp 17 Li +3 Be +4 C +6 N +7 F +9 O +8 Effective Nuclear charge increase  period 2 Na +11 period 3 B +5 Mg +12 AI +13 Si +14 P +15 S +16 CI +17 Effective Nuclear charge increase  Why atomic radius increase down Gp 17? Screening/shielding effect increase  Inner shell electrons electron electron repulsion increase  Number shell increase  Valence e further away from nucleus Atomic radius High 
  • 32.
    Positive Ions (+) Atomicand Ionic Radius- Period 2/3 Ionic radii Positive ion (+) smaller Decrease in number of shells – loss of electron Less  electron electron repulsion Size decrease  Comparison bet atomic/ionic radii Ionic radii Atomic radii
  • 33.
    Positive Ions (+) Atomicand Ionic Radius- Period 2/3 Ionic radii Positive ion (+) smaller Negative Ions (-) Ionic radii Negative ion (-) bigger Decrease in number of shells – loss of electron Increase in number of shells – gain of electron Less  electron electron repulsion Increase  electron electron repulsion Size decrease  Size increase  Comparison bet atomic/ionic radii Comparison bet atomic/ionic radii Ionic radii Ionic radii Atomic radii Atomic radii
  • 34.
    Positive Ions (+) Atomicand Ionic Radius- Period 2/3 Ionic radii Positive ion (+) smaller Negative Ions (-) Ionic radii Negative ion (-) bigger Decrease in number of shells – loss of electron Increase in number of shells – gain of electron Less  electron electron repulsion Increase  electron electron repulsion Size decrease  Size increase  Comparison bet atomic/ionic radii Comparison bet atomic/ionic radii Ionic radii Ionic radii Atomic radii Atomic radii Na 2.8.1 Na+ 2.8 Mg 2.8.2 Mg2+ 2.8 AI 2.8.3 AI3+ 2.8 Atomic radii - 3 shells Ionic radii - 2 shells S CI 2.8.6 2.8.7 S2- CI- 2.8.8 2.8.8 Atomic radii - 3 shells Ionic radii - 2 shells
  • 35.
    Electronegativity • • Electronegativity (EN) Tendency ofatom to attract/pull shared/bonding electron to itself EN value higher – pull/attract electron higher (EN value from 0.7 – 4) Shared electron cloud closer to O • • EN lowest EN highest Electronegativity EN increase up a Group EN increase across a Period
  • 36.
    Electronegativity Electronegativity (EN) Tendency ofatom to attract/pull shared/bonding electron to itself EN value higher – pull/attract electron higher (EN value from 0.7 – 4) • • Shared electron cloud closer to O • • EN highest EN lowest • • Factors affecting EN value Size of atom/distance – small size/distance – stronger attraction for electron Nuclear charge – higher nuclear charge – stronger attraction for electron Nuclear charge EN increase  across period 2 Li +3 Be +4 B +5 C +6 N +7 O +8 F +9 Period 2 EN increase  across period 2 Nuclear charge increase  Strong attraction for electron  EN increase  Electronegativity EN increase up a Group EN increase across a Period
  • 37.
    Electronegativity Electronegativity (EN) Tendency ofatom to attract/pull shared/bonding electron to itself EN value higher – pull/attract electron higher (EN value from 0.7 – 4) • • Shared electron cloud closer to O • • EN highest EN lowest • • Electronegativity EN increase up a Group EN increase across a Period Factors affecting EN value Size of atom/distance – small size/distance – stronger attraction for electron Nuclear charge – higher nuclear charge – stronger attraction for electron Size Gp 17 EN decrease  down gp 17 F Size increase  Nuclear charge CI Attraction electron decrease  EN increase  across period 2 EN lower  Li +3 Br Be +4 B +5 C +6 N +7 O +8 F +9 Period 2 I EN increase  across period 2 Nuclear charge increase  Strong attraction for electron  EN increase 
  • 38.
    • • Melting point acrossPeriod 2/3 Melting point down Gp 1/17 Melting Point • • Temp when solid turn to liquid (temp remain constant) Energy absorb to overcome forces attraction bet molecule Period 2/3 Gp 1 Melting Point Gp 17 Factors affecting melting point Type of bonding/forces Structure Metallic/Non Metallic structure Covalent structure Simple molecular structure Ionic structure Giant molecular structure Metallic Bonding Covalent Bonding Ionic Bonding
  • 39.
    • • Melting point acrossPeriod 2/3 Melting point down Gp 1/17 Melting Point • • Temp when solid turn to liquid (temp remain constant) Energy absorb to overcome forces attraction bet molecule Period 2/3 Melting Point Gp 1 Gp 17 Factors affecting melting point Type of bonding/forces Structure Metallic/Non Metallic structure Covalent structure Simple molecular structure Ionic structure Metallic Bonding Melting point across Period 2 and 3 Giant molecular structure period 2 C period 3 B Si Be Mg Li Na N O F Ne AI P S Covalent Bonding CI Ionic Bonding
  • 40.
    Melting point formetallic/non metallic C Melting Point Melting point across Period 2 period 2 B Be Li N O F Ne
  • 41.
    Melting point formetallic/non metallic Melting point across Period 2 Melting Point C period 2 B Be Li N O F Ne Li Be B C N O F Ne m/p (/C) 180 1280 2300 3730 -210 -218 -220 -249 structure metallic metallic Giant covalent Giant covalent Simple molecular Simple molecular Simple molecular Mono atomic bonding metallic metallic Giant covalent Giant covalent Simple covalent Simple covalent Simple covalent Simple covalent • • • Across period 2 m/p increase from Li – C m/p drop from N – Ne Metallic – non metallic
  • 42.
    Melting point formetallic/non metallic Melting point across Period 2 Melting Point C period 2 B Be Li N O F Ne Li Be B C N O F Ne m/p (/C) 180 1280 2300 3730 -210 -218 -220 -249 structure metallic metallic Giant covalent Giant covalent Simple molecular Simple molecular Simple molecular Mono atomic bonding metallic metallic Giant covalent Giant covalent Simple covalent Simple covalent Simple covalent Simple covalent Metallic bonding Strong attraction bet nucleus with sea of electrons High m/p • • • Across period 2 m/p increase from Li – C m/p drop from N – Ne Metallic – non metallic
  • 43.
    Melting point formetallic/non metallic Melting point across Period 2 Melting Point C period 2 B Be Li N O F Ne Li Be B C N O F Ne m/p (/C) 180 1280 2300 3730 -210 -218 -220 -249 structure metallic metallic Giant covalent Giant covalent Simple molecular Simple molecular Simple molecular Mono atomic bonding metallic metallic Giant covalent Giant covalent Simple covalent Simple covalent Simple covalent Simple covalent Metallic bonding Giant covalent Strong attraction bet nucleus with sea of electrons Macromolecular structure with strong covalent bonds High m/p Highest m/p  • • • Across period 2 m/p increase from Li – C m/p drop from N – Ne Metallic – non metallic
  • 44.
    Melting point formetallic/non metallic Melting point across Period 2 Melting Point C period 2 B Be Li N O F Ne Li Be B C N O F Ne m/p (/C) 180 1280 2300 3730 -210 -218 -220 -249 structure metallic metallic Giant covalent Giant covalent Simple molecular Simple molecular Simple molecular metallic metallic Giant covalent Giant covalent Simple covalent Simple covalent Simple covalent Across period 2 m/p increase from Li – C m/p drop from N – Ne Metallic – non metallic Mono atomic bonding • • • Simple covalent Metallic bonding Giant covalent Simple covalent Van der waals forces bet molecules Strong attraction bet nucleus with sea of electrons Macromolecular structure with strong covalent bonds High m/p Highest m/p  Simple molecular weak Van Der Waals forces attraction bet molecules Low m/p 
  • 45.
    Melting point formetallic/non metallic Melting Point Melting point across Period 3 Period 3 Si Mg AI Na P S CI Ar
  • 46.
    Melting point formetallic/non metallic Melting point across Period 3 Melting Point Period 3 Si Mg AI Na Na Mg P S AI CI Ar Si P S CI Ar m/p (/C) 98 650 660 1423 44 120 -101 -189 structure metallic metallic metallic Giant covalent Simple molecular Simple molecular Simple molecular Mono atomic bonding metallic metallic metallic Giant covalent Simple covalent Simple covalent Simple covalent Simple covalent • • • Across period 3 m/p increase from Na – Si m/p drop from P – Ar Metallic – non metallic
  • 47.
    Melting point formetallic/non metallic Melting point across Period 3 Melting Point Period 3 Si Mg AI Na Na P S Mg AI CI Ar Si P S CI Ar m/p (/C) 98 650 660 1423 44 120 -101 -189 structure metallic metallic metallic Giant covalent Simple molecular Simple molecular Simple molecular Mono atomic bonding metallic metallic metallic Giant covalent Simple covalent Simple covalent Simple covalent Simple covalent Metallic bonding Strong attraction bet nucleus with sea of electrons High m/p • • • Across period 3 m/p increase from Na – Si m/p drop from P – Ar Metallic – non metallic
  • 48.
    Melting point formetallic/non metallic Melting point across Period 3 Melting Point Period 3 Si Mg AI Na Na P S Mg CI Ar AI Si P S CI Ar m/p (/C) 98 650 660 1423 44 120 -101 -189 structure metallic metallic metallic Giant covalent Simple molecular Simple molecular Simple molecular Mono atomic bonding metallic metallic metallic Giant covalent Simple covalent Simple covalent Simple covalent Simple covalent Metallic bonding Giant covalent Strong attraction bet nucleus with sea of electrons Macromolecular structure with strong covalent bonds High m/p Highest m/p  • • • Across period 3 m/p increase from Na – Si m/p drop from P – Ar Metallic – non metallic
  • 49.
    Melting point formetallic/non metallic Melting point across Period 3 Melting Point Period 3 Si Mg AI Na Na P S Mg CI Ar AI Si P S CI Ar m/p (/C) 98 650 660 1423 44 120 -101 -189 structure metallic metallic metallic Giant covalent Simple molecular Simple molecular Simple molecular metallic metallic metallic Giant covalent Simple covalent Simple covalent Simple covalent Across period 3 m/p increase from Na – Si m/p drop from P – Ar Metallic – non metallic Mono atomic bonding • • • Simple covalent Metallic bonding Giant covalent Simple covalent Van der waals forces between molecules Strong attraction bet nucleus with sea of electrons Macromolecular structure with strong covalent bonds High m/p Highest m/p  Simple molecular weak Van Der Waals forces attraction bet molecules Low m/p 
  • 50.
    Atomic Radius- Group1 and 17 Ionization Energy – Group 1 and 17 Atomic Radius Atomic Radius Atomic Radius Gp 1 shell Melting point – Group 1 and 17 Atomic Radius Ionization Energy Gp 17 shell Melting point Gp 1 Gp 17 Gp 1 Gp 17 Li F Li 2.1 F 2.7 Li F Na 2.8.1 CI 2.8.7 Na CI Na CI K 2.8.8.1 2.8.18.7 K Br K Br Rb I Rb 2.8.8.18.1 Br 2.8.18.18.7 I Why atomic radius increase ? Number shell increase  Valence e further away from nucleus Atomic radius High  Rb I IE decrease  down group Number shell/energy level increase  Valence e further away from nucleus Weak forces attraction bet nucleus and e IE – Low  m/p  down Gp 1 Size increase  Attraction bet nucleus and sea electrons decrease  Metallic bonding  Melting point  m/p  increase Gp 17 Size increase  VDF increase  IMF attraction bet molecules increase  Melting point 
  • 51.
    Acknowledgements Thanks to sourceof pictures and video used in this presentation http://crescentok.com/staff/jaskew/isr/tigerchem/econfig/electron4.htm http://pureinfotech.com/wp-content/uploads/2012/09/periodicTable_20120926101018.png http://chemglobe.org/ptoe/ Thanks to Creative Commons for excellent contribution on licenses http://creativecommons.org/licenses/ Prepared by Lawrence Kok Check out more video tutorials from my site and hope you enjoy this tutorial http://lawrencekok.blogspot.com