PERANCANGAN SISTEM INFORMASI
Proses Pemodelan Menggunakan “Data Flow Diagram dan
Diagram Konteks”
Fahmi Hakam, S.KM.
POKOK BAHASAN
 Model dan Model Proses
 Data Flow Diagram (DFD)
 Versi Representasi DFD
 Komponen DFD
 Proses, Entitas, Aliran Data, Data store
 Aturan-aturan dalam Pembuatan DFD
 Penurunan Level pada DFD
 Bentuk kesalahan dalam Penggambaran DFD
 Langkah-langkah Pembuatan DFD
 Kapan memodelkan proses
 Diagram Konteks
APA ITU MODEL…?
 Model:
 representasi dari realitas, umumnya dinyatakan
dalam bentuk grafis.
 Pemodelan proses:
 teknik untuk menata dan mendokumentasikan
proses, input, output, dan simpanan data dalam
suatu sistem.
 Pemodelan proses :
 alat dalam rekayasa perangkat lunak.
 sering dipakai untuk memodelkan hal lain yang
bukan perangkat lunak.
TIGA ALASAN PEMODELAN
 Dapat memfokuskan pada hal-hal penting dalam
sistem tanpa mesti terlibat terlalu jauh.
 Mendiskusikan perubahan dan koreksi terhadap
kebutuhan pemakai dengan resiko dan biaya
minimal.
 Menguji pengertian penganalisa sistem terhadap
kebutuhan pemakai dan membantu pendesain
sistem dan pemrogram membangun sistem.
KARAKTERISTIK PEMODELAN
 Dibuat dalam bentuk grafis dan tambahan keterangan
secara tekstual.
 Dapat diamati dengan pola top-down dan partitioned.
 Memenuhi persyaratan minimal redundancy.
 Dapat mempresentasikan tingkah laku sistem dengan
cara yang transparan.
APA ITU...?
 Data Flow Diagram (DFD)
 Diagram Arus Data (DAD)
 alat bantu pemodelan proses yang menggambarkan
aliran data dalam suatu sistem serta aktivitas atau
pemrosesan yang dilakukan oleh sistem tersebut
 sinonim : model proses, data flow diagram (DFD)
DFD/ DAD
 Process modeling – teknik yang digunakan untuk
mengatur dan mendokumentasikan proses sebuah sistem
 Aliran data melalui proses
 Logik
 Kebijakan (policies)
 Prosedur
 Data flow diagram (DFD) – proses yang digunakan
untuk menggambarkan aliran data melalui sistem dan
kerja yang dilakukan oleh sistem
 Sinonim: bubble chart, transformation graph, dan process
model.
 DFD sering dipakai untuk business process redesign.
 Data Flow Diagram atau DFD adalah salah satu tools
penting yang digunakan oleh analis sistem.
 Penggunaan DFD dipopulerkan oleh DeMarco (1978) dan
Gane & Sarson (1979) melalui metodologi analisis sistem
terstruktur (structured systems analysis methodologies).
 Mereka menganjurkan agar DFD menjadi alat pertama
yang digunakan “analis sistem” untuk membuat sebuah
model sistem yang menunjukkan keterkaitan setiap
komponen-komponen sistemnya.
 Komponen sistem tersebut adalah proses-proses dalam
sistem, data yang digunakan oleh proses-proses tersebut,
eksternal entitas yang berinteraksi dengan sistem dan
aliran data/informasi di dalam sistem.
Menggunakan beberapa simbol untuk merepresentasikan
aliran data antara proses, penyimpanan data dan aliran data
ke dalam dan keluar sistem
Mengutamakan aliran data dibandingkan aliran dokumen atau
laporan
Lebih bersifat konseptual, tampilan non fisik / logika data
dalam sistem, menyediakan dokumentasi aliran data dan
proses pengolahan data yang lebih baik
Tidak memperlihatkan urutan atau waktu dari setiap proses
Tidak menampilkan keputusan
Memiliki pandangan sistem secara global dan rinci (sub
sistem/proses) serta digambarkan dalam hierarki level
Dapat digunakan untuk mendeskripsikan aliran data dalam
berbagai level dan antar level
PEMODELAN PROSES (PROCESS MODELING)
 Pemodelan Proses (Process Modeling), merupakan
teknik yang digunakan untuk mengelola dan
mendokumentasikan proses sistem.
 Teknik mengelola dan mendokumentasikan struktur
dan aliran data melalui PROSES sistem dan atau
logika, kebijakan dan prosedur yang akan
diimplementasikan oleh PROSES sistem. Suatu tipe
khusus model proses yang disebut diagram konteks.
 Pemodelan proses berasal dari metode engineering
perangkat lunak, oleh sebab itu kita mungkin harus
menghadapi beberapa tipe model proses misalnya
bagan struktur program, flowchart logika, atau tabel
keputusan dalam bidang aplikasi pemrograman.
KOMPONEN PENGGAMBARAN DFD
GaneandSarsonDeMarco/Yourdon
PROSES (PROCESS)
 kerja yang dilakukan oleh sebuah sistem
menanggapi aliran data yang masuk atau
kondisikondisi tertentu. Sinonimnya adalah
transform.
 Pekerjaan atau kegiatan yang dilakukan terhadap
data yang masuk (input) untuk menghasilkan data
keluaran (output)
 Proses memperlihatkan mengenai apa yang
dilakukan oleh sistem, kaitannya dengan aktifitas
pengolahan data (perekaman, pengolahan,
pembentukan informasi, dsb)
 Proses hanya menunjukkan kegiatannya saja, tidak
merujuk orang/pihak yang melakukan
 Setiap proses mempunyai satu atau lebih data input
dan menghasilkan satu atau lebih data output.
 Setiap proses mempunyai nomor dan nama yang unik.
 contoh: proses pembayaran, proses cetak KRS, dll
 Contoh: Pembuatan Faktur Penjualan, dsb)
ENTITAS (ENTITY)
Entitas Luar (External Entity )
Merupakan pihak di luar organisasi (bisa orang
atau organisasi) yang mengirimkan input ke sistem
atau menerima output dari sistem berupa data atau
informasi guna menunjukkan batasan dari sistem
Entitas (Entity), Merupakan pihak di dalam atau
diluar organisasi (bisa orang atau organisasi) yang
mengirimkan input ke sistem atau menerima output
dari sistem berupa data atau informasi guna
menunjukkan batasan dari sistem
Perannya memberi input data ke sistem atau
menerima output data/informasi dari sistem.
Desainer (analis sistem) tidak mempunyai kontrol
atau kekuasaan terhadap entitas eksternal.
Tidak sama dengan entitas dalam basis data
contoh: Bank, Sekretariat, Kaprodi, Departemen
Pendidikan, dll
ALIRAN DATA (DATA FLOW)
 Data flow (aliran data) adalah data yang mengalir di
dalam sistem, tepatnya adalah :
 diantara dua proses
 dari data store ke proses dan sebaliknya
 dari entitas eksternal ke sistem dan sebaliknya
 Dari sifatnya data yang mengalir dapat sebagian atau
keseluruhan tergantung kebutuhan dan dilepaskan dari
pandangan proses fisik
 Nama sebuah aliran data diusahakan sesuai mewakili
objek data sebenarnya dan sedapat mungkin tidak
menimbulkan kesan proses, atau sesuatu yang berkaitan
dengan format/media (misalnya : Laporan, Faktur,
Surat, dsb)
 menyatakan data masukan ke suatu proses atau data
keluaran dari suatu proses
 dapat juga menyatakan update data dalam suatu file,
basis data atau simpanan data yang lain.
 contoh: Matakuliah yang diambil, Jumlah yang
dibayarkan, Saldo terakhir, dll
SIMPANAN DATA (DATA STORE)
Data store adalah tempat penyimpanan
atau ‘file cabinet’ (repository).
Setiap data store mempunyai nama yang
unik.
Pandangan data store dilepaskan dari
konsep file database komputer atau arsip
dokumen manual.
Bisa berupa file atau basis data tapi tidak
selalu berupa file atau basis data
Merupakan kumpulan data
contoh: file Mahasiswa, data KRS, dll
DATA FLOWS TO AND FROM DATA STORES
ATURAN-ATURAN PEMBUATAN DAD
1. Data yang mengalir dalam
setiap level DAD harus
konsisten (jumlah data masuk
dan keluar dalam suatu proses
harus konsisten)
2. Suatu proses harus punya
output
Blackhole: proses tanpa output
3. Suatu proses harus punya
input
Miracle: proses tanpa input
4. Suatu proses harus punya
cukup input untuk
menghasilkan output
Gray hole: proses tanpa input
memadai untuk menghasilkan
output
7. Data-data yang berasal dari sumber yang sama
dan mengalir dengan tujuan yang sama dapat
digambar dalam satu aliran data (aliran data
komposit)
8. Jangan gunakan aliran data menyebar untuk
DAD yang penting. Sebaiknya aliran data
dipisahkan menurut komponen-komponennya
9. Sebaiknya simpanan data diberi nama sesuai
dengan nama yang dipakai dalam model data
(diagram ER). Kata DATA tidak perlu dipakai.
10. Untuk mengurangi kompleksitas gambar,
simbol-simbol proses, entitas, simpanan data
dapat dibuat duplikatnya
BAGAIMANA MEMBUAT DFD YANG BAIK?
 Sebuah DFD yang baik harus:
 Tidak ada data flow yang terbagi (split) menjadi
beberapa data flow
 Tidak ada data flow yang bertumpuk (crossing lines)
 Tidak mempunyai looping untuk mengontrol elemen
seperti dalam flow chart
 Tidak ada data flow yang berfungsi sebagai ‘sinyal’
untuk menjalankan suatu proses
 Catatan:
Membangun model sistem dengan tools DFD, tidak dapat
dilepaskan dari penguasaan konsep data dan proses
pada analisis dan desain sebuah sistem informasi
Model – gambaran dari realitas
Logical model – sebuah
gambaran non-teknis
yang
melukiskan sebuah
sistem.
Sinonim: essential model,
conceptual model, dan
business model.
Physical model – sebuah
gambaran teknis yang
melukiskan bagaimana
sebuah sistem dijalankan.
Sinonim: implementation
model dan technical
model.
Model Proses
Nomor Proses
Nama Proses
Entitas
Data Store
Nama Aliran Data (input)
Nama Aliran Data
(output)
Nama Aliran Data
Nama Aliran Data
Diagram Aliran
Data
Menambah Data
Mengubah Data
Menghapus Data
Membaca, Menampilkan
Struktur Data
Spesifikasi Proses
1.1
Mencatat
Pelanggan Baru
Administrasi
Pelanggan
Identitas_pelanggan_baru
Pelanggan_baru
Pelanggan_Baru
Pelanggan
Diagram Aliran Data (Level 0)
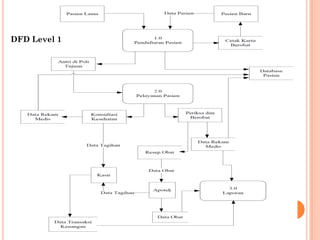
DATA FLOW DIAGRAM LEVEL 1
DFD Level 1
PERBEDAAN ANTARA DFD DAN FLOWCHART
 Proses dalam DFD dapat dilakukan secara paralel (pada
saat yang sama)
 Proses dalam flowchart dilakukan satu per satu (one
at a time)
 DFD memperlihatkan aliran data melalui sebuah sistem
 Flowchart memperlihatkan aliran kontrol (urutan dan
pemindahan kontrol)
 Proses pada DFD dapat memiliki satuan waktu yang
berbeda (daily, weekly, on demand)
 Proses pada flowchart adalah bagian dari sebuah
program tunggal dengan satuan waktu yang konsisten
(a single program with consistent timing)
PENURUNAN LEVEL DALAM DFD
Konteks Diagram
Diagram Aliran Data Level 0
Diagram Aliran Data Level 1
Diagram Aliran Data Level
…
Diagram Aliran Data Level N
• Konteks Diagram
• Diagram Dekomposisi
• Diagram Aliran Data
Kejadian
• Diagram Aliran Data
Subsistem
• Diagram Aliran Data
Sistem
PENURUNAN LEVEL DALAM DFD
DIAGRAM KONTEKS (CONTEXT DIAGRAM )
 Context Diagram merupakan tingkatan tertinggi dalam
diagram aliran data dan hanya memuat satu proses,
menunjukkan sistem secara keseluruhan.
 Proses tersebut diberi nomor nol.
 Semua entitas eksternal yang ditunjukkan pada diagram
konteks berikut aliran data-aliran data utama menuju
dan dari sistem.
 Diagram tersebut tidak memuat penyimpanan data dan
tampak sederhana untuk diciptakan, begitu entitas-
entitas eksternal serta aliran data-aliran daa menuju dan
dari sistem diketahui penganalisis dari wawancara
dengan user dan sebagai hasil analisis dokumen.
DIAGRAM KONTEKS (CONTEXT DIAGRAM )
 Context Diagram adalah data flow diagram tingkat atas
(DFD Top Level), yaitu diagram yang paling tidak detail,
dari sebuah sistem informasi yang menggambarkan
aliran-aliran data ke dalam dan ke luar sistem dan ke
dalam dan ke luar entitas-entitas eksternal.
 CD menggambarkan sistem dalam satu lingkaran dan
hubungan dengan entitas luar. Lingkaran tersebut
menggambarkan keseluruhan proses dalam sistem.
ATURAN DALAM (CONTEXT DIAGRAM )
 Menggunakan satu simbol proses,
 Nama/keterangan di simbol proses tersebut sesuai
dengan fungsi sistem tersebut,
 Antara Entitas Eksternal/Terminator tidak
diperbolehkan komunikasi langsung
 Jika terdapat termintor yang mempunyai banyak
masukan dan keluaran, diperbolehkan untuk
digambarkan lebih dari satu sehingga mencegah
penggambaran yang terlalu rumit, dengan memberikan
tanda asterik ( * ) atau garis silang ( # ).
 Jika Terminator mewakili individu (personil) sebaiknya
diwakili oleh peran yang dipermainkan personil tersebut.
 Aliran data ke proses dan keluar sebagai output
keterangan aliran data berbeda.
Pemodelan sistem (DFD)
Pemodelan sistem (DFD)
Pemodelan sistem (DFD)

Pemodelan sistem (DFD)

  • 1.
    PERANCANGAN SISTEM INFORMASI ProsesPemodelan Menggunakan “Data Flow Diagram dan Diagram Konteks” Fahmi Hakam, S.KM.
  • 2.
    POKOK BAHASAN  Modeldan Model Proses  Data Flow Diagram (DFD)  Versi Representasi DFD  Komponen DFD  Proses, Entitas, Aliran Data, Data store  Aturan-aturan dalam Pembuatan DFD  Penurunan Level pada DFD  Bentuk kesalahan dalam Penggambaran DFD  Langkah-langkah Pembuatan DFD  Kapan memodelkan proses  Diagram Konteks
  • 3.
    APA ITU MODEL…? Model:  representasi dari realitas, umumnya dinyatakan dalam bentuk grafis.  Pemodelan proses:  teknik untuk menata dan mendokumentasikan proses, input, output, dan simpanan data dalam suatu sistem.  Pemodelan proses :  alat dalam rekayasa perangkat lunak.  sering dipakai untuk memodelkan hal lain yang bukan perangkat lunak.
  • 4.
    TIGA ALASAN PEMODELAN Dapat memfokuskan pada hal-hal penting dalam sistem tanpa mesti terlibat terlalu jauh.  Mendiskusikan perubahan dan koreksi terhadap kebutuhan pemakai dengan resiko dan biaya minimal.  Menguji pengertian penganalisa sistem terhadap kebutuhan pemakai dan membantu pendesain sistem dan pemrogram membangun sistem.
  • 5.
    KARAKTERISTIK PEMODELAN  Dibuatdalam bentuk grafis dan tambahan keterangan secara tekstual.  Dapat diamati dengan pola top-down dan partitioned.  Memenuhi persyaratan minimal redundancy.  Dapat mempresentasikan tingkah laku sistem dengan cara yang transparan.
  • 6.
    APA ITU...?  DataFlow Diagram (DFD)  Diagram Arus Data (DAD)  alat bantu pemodelan proses yang menggambarkan aliran data dalam suatu sistem serta aktivitas atau pemrosesan yang dilakukan oleh sistem tersebut  sinonim : model proses, data flow diagram (DFD)
  • 7.
    DFD/ DAD  Processmodeling – teknik yang digunakan untuk mengatur dan mendokumentasikan proses sebuah sistem  Aliran data melalui proses  Logik  Kebijakan (policies)  Prosedur  Data flow diagram (DFD) – proses yang digunakan untuk menggambarkan aliran data melalui sistem dan kerja yang dilakukan oleh sistem  Sinonim: bubble chart, transformation graph, dan process model.  DFD sering dipakai untuk business process redesign.
  • 8.
     Data FlowDiagram atau DFD adalah salah satu tools penting yang digunakan oleh analis sistem.  Penggunaan DFD dipopulerkan oleh DeMarco (1978) dan Gane & Sarson (1979) melalui metodologi analisis sistem terstruktur (structured systems analysis methodologies).  Mereka menganjurkan agar DFD menjadi alat pertama yang digunakan “analis sistem” untuk membuat sebuah model sistem yang menunjukkan keterkaitan setiap komponen-komponen sistemnya.  Komponen sistem tersebut adalah proses-proses dalam sistem, data yang digunakan oleh proses-proses tersebut, eksternal entitas yang berinteraksi dengan sistem dan aliran data/informasi di dalam sistem.
  • 9.
    Menggunakan beberapa simboluntuk merepresentasikan aliran data antara proses, penyimpanan data dan aliran data ke dalam dan keluar sistem Mengutamakan aliran data dibandingkan aliran dokumen atau laporan Lebih bersifat konseptual, tampilan non fisik / logika data dalam sistem, menyediakan dokumentasi aliran data dan proses pengolahan data yang lebih baik Tidak memperlihatkan urutan atau waktu dari setiap proses Tidak menampilkan keputusan Memiliki pandangan sistem secara global dan rinci (sub sistem/proses) serta digambarkan dalam hierarki level Dapat digunakan untuk mendeskripsikan aliran data dalam berbagai level dan antar level
  • 10.
    PEMODELAN PROSES (PROCESSMODELING)  Pemodelan Proses (Process Modeling), merupakan teknik yang digunakan untuk mengelola dan mendokumentasikan proses sistem.  Teknik mengelola dan mendokumentasikan struktur dan aliran data melalui PROSES sistem dan atau logika, kebijakan dan prosedur yang akan diimplementasikan oleh PROSES sistem. Suatu tipe khusus model proses yang disebut diagram konteks.  Pemodelan proses berasal dari metode engineering perangkat lunak, oleh sebab itu kita mungkin harus menghadapi beberapa tipe model proses misalnya bagan struktur program, flowchart logika, atau tabel keputusan dalam bidang aplikasi pemrograman.
  • 11.
  • 12.
    PROSES (PROCESS)  kerjayang dilakukan oleh sebuah sistem menanggapi aliran data yang masuk atau kondisikondisi tertentu. Sinonimnya adalah transform.  Pekerjaan atau kegiatan yang dilakukan terhadap data yang masuk (input) untuk menghasilkan data keluaran (output)  Proses memperlihatkan mengenai apa yang dilakukan oleh sistem, kaitannya dengan aktifitas pengolahan data (perekaman, pengolahan, pembentukan informasi, dsb)  Proses hanya menunjukkan kegiatannya saja, tidak merujuk orang/pihak yang melakukan  Setiap proses mempunyai satu atau lebih data input dan menghasilkan satu atau lebih data output.  Setiap proses mempunyai nomor dan nama yang unik.  contoh: proses pembayaran, proses cetak KRS, dll  Contoh: Pembuatan Faktur Penjualan, dsb)
  • 13.
    ENTITAS (ENTITY) Entitas Luar(External Entity ) Merupakan pihak di luar organisasi (bisa orang atau organisasi) yang mengirimkan input ke sistem atau menerima output dari sistem berupa data atau informasi guna menunjukkan batasan dari sistem Entitas (Entity), Merupakan pihak di dalam atau diluar organisasi (bisa orang atau organisasi) yang mengirimkan input ke sistem atau menerima output dari sistem berupa data atau informasi guna menunjukkan batasan dari sistem Perannya memberi input data ke sistem atau menerima output data/informasi dari sistem. Desainer (analis sistem) tidak mempunyai kontrol atau kekuasaan terhadap entitas eksternal. Tidak sama dengan entitas dalam basis data contoh: Bank, Sekretariat, Kaprodi, Departemen Pendidikan, dll
  • 14.
    ALIRAN DATA (DATAFLOW)  Data flow (aliran data) adalah data yang mengalir di dalam sistem, tepatnya adalah :  diantara dua proses  dari data store ke proses dan sebaliknya  dari entitas eksternal ke sistem dan sebaliknya  Dari sifatnya data yang mengalir dapat sebagian atau keseluruhan tergantung kebutuhan dan dilepaskan dari pandangan proses fisik  Nama sebuah aliran data diusahakan sesuai mewakili objek data sebenarnya dan sedapat mungkin tidak menimbulkan kesan proses, atau sesuatu yang berkaitan dengan format/media (misalnya : Laporan, Faktur, Surat, dsb)  menyatakan data masukan ke suatu proses atau data keluaran dari suatu proses  dapat juga menyatakan update data dalam suatu file, basis data atau simpanan data yang lain.  contoh: Matakuliah yang diambil, Jumlah yang dibayarkan, Saldo terakhir, dll
  • 15.
    SIMPANAN DATA (DATASTORE) Data store adalah tempat penyimpanan atau ‘file cabinet’ (repository). Setiap data store mempunyai nama yang unik. Pandangan data store dilepaskan dari konsep file database komputer atau arsip dokumen manual. Bisa berupa file atau basis data tapi tidak selalu berupa file atau basis data Merupakan kumpulan data contoh: file Mahasiswa, data KRS, dll
  • 16.
    DATA FLOWS TOAND FROM DATA STORES
  • 17.
    ATURAN-ATURAN PEMBUATAN DAD 1.Data yang mengalir dalam setiap level DAD harus konsisten (jumlah data masuk dan keluar dalam suatu proses harus konsisten) 2. Suatu proses harus punya output Blackhole: proses tanpa output 3. Suatu proses harus punya input Miracle: proses tanpa input 4. Suatu proses harus punya cukup input untuk menghasilkan output Gray hole: proses tanpa input memadai untuk menghasilkan output
  • 18.
    7. Data-data yangberasal dari sumber yang sama dan mengalir dengan tujuan yang sama dapat digambar dalam satu aliran data (aliran data komposit) 8. Jangan gunakan aliran data menyebar untuk DAD yang penting. Sebaiknya aliran data dipisahkan menurut komponen-komponennya 9. Sebaiknya simpanan data diberi nama sesuai dengan nama yang dipakai dalam model data (diagram ER). Kata DATA tidak perlu dipakai. 10. Untuk mengurangi kompleksitas gambar, simbol-simbol proses, entitas, simpanan data dapat dibuat duplikatnya
  • 19.
    BAGAIMANA MEMBUAT DFDYANG BAIK?  Sebuah DFD yang baik harus:  Tidak ada data flow yang terbagi (split) menjadi beberapa data flow  Tidak ada data flow yang bertumpuk (crossing lines)  Tidak mempunyai looping untuk mengontrol elemen seperti dalam flow chart  Tidak ada data flow yang berfungsi sebagai ‘sinyal’ untuk menjalankan suatu proses  Catatan: Membangun model sistem dengan tools DFD, tidak dapat dilepaskan dari penguasaan konsep data dan proses pada analisis dan desain sebuah sistem informasi
  • 20.
    Model – gambarandari realitas Logical model – sebuah gambaran non-teknis yang melukiskan sebuah sistem. Sinonim: essential model, conceptual model, dan business model. Physical model – sebuah gambaran teknis yang melukiskan bagaimana sebuah sistem dijalankan. Sinonim: implementation model dan technical model. Model Proses
  • 21.
    Nomor Proses Nama Proses Entitas DataStore Nama Aliran Data (input) Nama Aliran Data (output) Nama Aliran Data Nama Aliran Data Diagram Aliran Data Menambah Data Mengubah Data Menghapus Data Membaca, Menampilkan Struktur Data Spesifikasi Proses
  • 22.
  • 23.
  • 24.
  • 25.
    PERBEDAAN ANTARA DFDDAN FLOWCHART  Proses dalam DFD dapat dilakukan secara paralel (pada saat yang sama)  Proses dalam flowchart dilakukan satu per satu (one at a time)  DFD memperlihatkan aliran data melalui sebuah sistem  Flowchart memperlihatkan aliran kontrol (urutan dan pemindahan kontrol)  Proses pada DFD dapat memiliki satuan waktu yang berbeda (daily, weekly, on demand)  Proses pada flowchart adalah bagian dari sebuah program tunggal dengan satuan waktu yang konsisten (a single program with consistent timing)
  • 26.
    PENURUNAN LEVEL DALAMDFD Konteks Diagram Diagram Aliran Data Level 0 Diagram Aliran Data Level 1 Diagram Aliran Data Level … Diagram Aliran Data Level N • Konteks Diagram • Diagram Dekomposisi • Diagram Aliran Data Kejadian • Diagram Aliran Data Subsistem • Diagram Aliran Data Sistem
  • 27.
  • 32.
    DIAGRAM KONTEKS (CONTEXTDIAGRAM )  Context Diagram merupakan tingkatan tertinggi dalam diagram aliran data dan hanya memuat satu proses, menunjukkan sistem secara keseluruhan.  Proses tersebut diberi nomor nol.  Semua entitas eksternal yang ditunjukkan pada diagram konteks berikut aliran data-aliran data utama menuju dan dari sistem.  Diagram tersebut tidak memuat penyimpanan data dan tampak sederhana untuk diciptakan, begitu entitas- entitas eksternal serta aliran data-aliran daa menuju dan dari sistem diketahui penganalisis dari wawancara dengan user dan sebagai hasil analisis dokumen.
  • 33.
    DIAGRAM KONTEKS (CONTEXTDIAGRAM )  Context Diagram adalah data flow diagram tingkat atas (DFD Top Level), yaitu diagram yang paling tidak detail, dari sebuah sistem informasi yang menggambarkan aliran-aliran data ke dalam dan ke luar sistem dan ke dalam dan ke luar entitas-entitas eksternal.  CD menggambarkan sistem dalam satu lingkaran dan hubungan dengan entitas luar. Lingkaran tersebut menggambarkan keseluruhan proses dalam sistem.
  • 34.
    ATURAN DALAM (CONTEXTDIAGRAM )  Menggunakan satu simbol proses,  Nama/keterangan di simbol proses tersebut sesuai dengan fungsi sistem tersebut,  Antara Entitas Eksternal/Terminator tidak diperbolehkan komunikasi langsung  Jika terdapat termintor yang mempunyai banyak masukan dan keluaran, diperbolehkan untuk digambarkan lebih dari satu sehingga mencegah penggambaran yang terlalu rumit, dengan memberikan tanda asterik ( * ) atau garis silang ( # ).  Jika Terminator mewakili individu (personil) sebaiknya diwakili oleh peran yang dipermainkan personil tersebut.  Aliran data ke proses dan keluar sebagai output keterangan aliran data berbeda.