從組織變革的課程說起
1
學「問」
~運用ORID強化教學引導力
(For 大學教授教學成長營,2hrs)
2017/5/4
劉基欽
2
v 現職
§ 勉覺創新管理顧問有限公司 顧問
v 學歷
§ 臺灣科技大學企業管理系 博士班/中央大學資訊管理系
v 經歷
§ SmartM/TESA客座撰稿 (商業模式創新)
§ 中國生產力中心 創新顧問
§ 美國Innosight商業模式創新工作坊結業
§ 美國UCLA商業模式創新工作坊結業
§ 駿林科技 專案管理師
§ 巨盛電子 業務工程師
§ 台灣固網 行銷企劃專員
v 認證
§ CPC經營管理顧問師班結業
§ 卓越經營認證顧問師 (Bepass)
§ 國際新産品開發管理認證(NPDP)
§ QPMP科技專案管理師培訓
§ ASTD講師認證班(中文版)
v 演講、授課及輔導經驗
百度、中國電信、勤業眾信、曼都國際、國泰人壽、宏碁、明基電通、中外運久淩儲運、瀚宇博多、三
聯科技、永信藥品、薛⻑興工業、敏盛醫院、科達製藥、台虹科技、恩德科技、南良實業、 德昌營造、
強茂科技、仲博科技、道安醫院、十圓科技、金瑞鑫、樹藝貿易、昶茂貿易、神興橡膠、景明化工、彰
化青商會、嘉義青商會、中華⺠國國際演講協會、慈濟基金會、正高食品、景華生技、中國生産力中心、
數位機會中心、臺灣栽研、中央氣象局、農業生物技術研發管理計劃、職訓局産投方案、産業創新騰龍
搶珠計劃、中華衛星大車隊聯盟、中小企業網絡大學校、審計部、桃園大同扶輪社、客家産業創新育成
人才培訓計劃、大陸台商講座、新興産業加速育成計劃、中小企業經營袖研究班、中小型服務業科技化
發展能力建構計劃、臺北市政府公務人員訓練處、臺灣國際專案管理師協會、行雲會、映象模型、臺灣
對外貿易發展協會、新北市衛生局、青年農⺠專案輔導計劃、臺灣食品技師協會、鹿谷鄉農會、呷百二、
台旭環境科技、春水堂科技、扶輪社、資策會、IAF臺灣分會、中小企業總會、台中市三十張犁婦女福
利服務中心、臺北市進出口商業同業公會、青創會青創學院、青創會、普吉島餐廳、健峰企管、優貝克
自動化、味丹、冠捷科技、安拓集團、富士施樂、久立集團、東元電機、緯任數位科技、昕鈺、新北市
創意培訓尖兵計畫、統一企業、中衛發展中心、富晶通、好心地文創、北京汽車之家、巨鷗科技、台灣
賓士資融、湖南火電建設、明基材料、神通資科、台灣知識庫、臺北市消防局、鴻海、協欣金屬、華岡
興業基金會、中華平面設計協會、女性創業飛雁計畫、農訓協會、中華民國紡織業拓展會、 餐飲產業經
營繁盛會、中強光電、台灣連鎖加盟促進協會、震旦集團及數十所大專院校等
劉基欽
http://businessmodel.tw
FB:商業模式創新
chichinliu@gmail.com
02-29730277
講師簡介
3
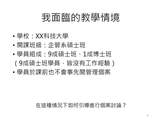
我面臨的教學情境
• 學校:XX科技大學
• 開課班級:企管系碩士班
• 學員組成:9成碩士班、1成博士班
(9成碩士班學員,皆沒有工作經驗)
• 學員於課前也不會事先閱管理個案
4
在這種情況下如何引導進行個案討論?
從中抽取知識點,
設計ORID題組
ORID問題討論
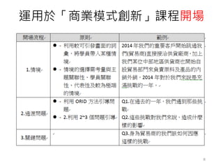
一、轉投資決策 (p.9上半頁)
Q1.請問宏廣在這段時間點,轉投資了那些公司
Q2.宏廣轉投資這些不同類型的公司,那類型公司的投資,是讓你覺得比
較特別的?為什麼?
Q3.如果你是宏廣老闆,在那當下你會投資這個領域嗎?為什麼?
Q.4 請問你在這個討論中,有什麼體會或學習?
二、引領變革的領導者特質(p.9下半頁-10頁,p.14)
Q1.請問個案中揭露<馬可波羅>動畫的失敗原因有那些?
Q2.在這個段落中,你覺得王中元先生是個什麼樣的人?
Q3.就你認為王中元先生的人格特質,是否為引領變革領導者所必需要有
的?
Q.4 請問你在這個討論中,有什麼體會或學習?
三、變革失敗後的做法(P.11)
Q1.請問在<馬可波羅>動畫暫停(變革失敗後),員工的想法有什麼變化?
Q2.請問在此次變革失敗後,王中元先生做了那些事?
Q3.如果你是王中元,在變革失敗後會繼續推「紅孩兒」嗎?為什麼?
Q.4 請問你在這個討論中,有什麼體會或學習?
ORID 焦點討論法
•ObjectiveO
R
I
D
•Reflective
•Interpretive
•Decisional
事實
感受
想法
行動
7
運用於「商業模式創新」課程開場
8
運用於「商業模式創新」課程當中
9
1. 請回想這五天工作坊做了那些事?在工作坊中,
聽到那些關鍵字、關鍵句及內容?
2. 對您來說,這五天工作坊的內容中,那些內容
讓您感到最有趣?那些內容讓您感到最吃力?
3. 請問這五天工作坊中,所提到的課程內容及運
用的教學技巧等,您覺得可以如何運用在自已
的教學、工作及生活上?
10
運用於「商業模式創新」課後回顧
ORID設計步驟
11
No 步驟 說明
1 凝聚討論的主題
從講課主題中抽取「關鍵知識點」或「希望大家體驗的感受」
為討論主題,並尋找可以使用的「討論素材」
討論素材:一篇文章、一段影片、一個實物等皆可
2 訂定討論目標
l 希望透過討論達到什麼理性/體驗目標
l 理性目標:引導者希望討論後實際產生的結果(例:解決
某個問題、完成某個方案)
l 體驗目標:引導者希望這個討論過程對團隊內在的影響
3 設計客觀性問題
l 從客觀性問題開始,幫助學員回顧「討論素材」,一方
面讓學員容易開口,另一方面讓學員還原「討論素材」
的全貌,讓同學們有共同的討論基礎
l 將發想到的問題寫在便利貼上
4 羅列可能的問題
列出所有與討論主題有關的問題,先不要依照ORID的框架去
思考
5 選擇需要的問題
依據討論主題與討論目標選擇適當題目,並考慮學員基礎,
改變問問題方式或遣詞用字
6 調整問句的順序
先事實後感受的排列順序。可於調整完後,試著自我問答的
方式,回答這些問題,看看是否容易回答,是否可達到教學
目標
7 準備開場白 邀請參與/點出焦點/提醒共識/鋪陳背景/處理反對的聲音
8 準備結語
準備結束語,肯定學員的參與,感謝大家的參與,最後提及
交代未盡之處
9 自我省思
針對已經準備好的各個環節進行回顧,想像如何引導,看看
有無可以微調的地方
12
ORID準備表
理性目標: 體驗目標:
開場白:
客觀問題(O) 反映性問題(R) 詮釋性問題(I) 決定性問題(D)
時間:
結語:
13
討論素材範例
Objective 客觀性層次
問題的焦點 資料,有關主題的事實,外在的現實狀況
對團體的作用 確定每個人處理的是同樣的資料群,並觸及到各層面
問題關於…. 感官層次:看到的,聽到的,觸摸到的
關鍵問題
• 你看到了什麼?
• 那些字眼或是語句引人注意?
• 發生了什麼事?
陷阱
• 提問封閉式的問題
• 問題不夠明確
• 焦點不清楚
• 認為太瑣碎而跳過客觀性層次的問題
如果忽略此步驟
團體討論時無法擁有共享的影像,大家的意見聽起來似
乎毫無關聯
14
Reflective 反應性層次
• 喚起對客觀資料立即出現的反應和內在回應
問題的焦點 內心對資料所產生的關聯
對團體的作用 揭露最初步的反應
問題關於…. 感受、心情、情緒的氛圍、回憶、聯想
關鍵問題
這讓你聯想到什麼?
他讓你有什麼感受?
什麼讓你感到很驚訝?
什麼讓你感到高興?
什麼讓你掙扎?
陷阱 將討論限制在喜歡或是不喜歡的二選一意見調查中
如果忽略此步驟 忽略了直覺、記憶、情緒、想像力的世界
15
Interpretive 詮釋性層次
• 尋找意義、價值重要性及涵義
問題的焦點 主題對於生命的意義
對團體的作用 讓團體從資料中獲得意義
問題關於….
多層次的意義、目的、重要性、暗示、”故事”和價值
觀思考各種可能、各種選擇
關鍵問題
這裡正在發生什麼事?這與什麼相關?這對我們來說有什
麼意義?這會如何影響我們的工作?我們從中學到了什麼?
我們獲得的洞見是什麼?
陷阱
藉由插入事先想好的意義來濫用資料、過度理性與抽象、
評斷回應的對錯
如果忽略此步驟
團體沒有機會為前兩個層次賦予意義
沒有更高度的思考供下一步的決定
16
Decisional 決定性層次
• 找出決議或是下定決心
問題的焦點 決心、隱含的影響、新方向
對團體的作用 讓這次談會與未來產生關聯
問題關於…. 共識、具體實踐、行動
關鍵問題
我們的回應是什麼?
需要做出什麼決定?
接下來的步驟是什麼?
陷阱
團體尚未準備好前就強迫大家做決定,或是逃避推動團
體做決定
如果忽略此步驟 前三個層次的回應就無法在真實生活中應用或測試
17
18
延伸閱讀
學問:100種提問力創造200倍企業力
•作者: 布萊恩.史坦菲爾
•原文作者:Brian Stanfield
•出版社:開放智慧引導科技
•出版日期:2010/02/01
•語言:繁體中文

學「問」 運用Orid強化教學引導力 170504