©  Findwise  2015-­‐04-­‐22
Ordning och reda på innehållet
Christopher Wallström
14+  år sök
10+  informationsarkitektur
Ansvarig för information  management
Specialist  på:
Göra information  lätttillgänglig
Informationsarkitetktur
Information  Management
Taxonomi &  metadatahantering
Metod
Utbildning
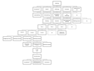
Kurskalender** Aktuellt Utbildningar
Ledarutbildning Chefsutbildning
Introduktions-­‐
utbildning
xxx  
utbildningar
Göteborg Stockholm
Area  1
Anl  110  
Anläggnings-­‐skisser Utbildnings-­‐material Utchecknings-­‐frågor Utbildnings-­‐program
Baskunskaps-­‐
program
Påbyggnads-­‐program  
(T1-­‐T4)
Nr  658.  
xxx
Kursinformation
Kurskalender**
Information  om  hur  man  
anmäler  sig  eller  lämnar  en  
intresseanmälan  till  kurs
Kursmaterial
Repetitions-­‐program
Anl 140 Anl 140 osv Årliga  kurser  
(inkl  gemensamma)
Area  2 Area  3 osv
XXX  övergripande  
utbildning
Räddnings-­‐tjänsten osv
osv
Kurslokaler
Utbildning  inom
xxx
Metod
Innehållsmodeller Innehållstyper Innehållsattribut
• Baserat på innehållsbehov.
• Visa  vilket
innehåll/relaterat innehåll
som skall synas i en  
sida/vy.
• Baserat på innehållsmodellen
• Beskriver olika typer av
innehåll
• Facilitet
• Kurskalender
• Kurser
• Artikelsidor
• Översätts till  innehållstyper i
CMSet och sätts samman i
moduler för att bygga vyer
• Every  content  types  gets  a  set  of  
attributes  which  is  applied  as  
metadata.
• Målgrupper
• Facilitet
• Nyckelord
• Tillfälle
• Innehållsägare
• KurserCourse
GothenburgLocation
Factory 1Subject
URI
Value
C Driver
Corporate
ProductionOrganisation
Label
Author
http://123.12
Title
2012-12-13Publish date
Program
KurskalenderKursmaterial
Kurslokaler
Kurs
Titel
Beskrivning
Kurskod
Plats
Kontaktinformation
Relaterade kurser
Utbildare
Course
GothenburgLocation
Factory 1Subject
URI
Value
C Driver
Corporate
ProductionOrganisation
Label
Author
http://123.12
Title
2012-12-13Publish date
Metadata  har olika syften
• Beskriva/hitta
• Lag-­‐ myndighetskrav
• Dokument eller informationshantering
• Visning av innehåll
– Dynamisk,  responsivt,  tillgängligt
News
GothenburgLocation
SavingsSubject
URI
Value
C Driver
Corporate
HQOrganisation
Label
Author
http://123.12
Title
2012-12-13Publish date
Course
GothenburgLocation
Factory 1Subject
URI
Value
C Driver
Corporate
ProductionOrganisation
Label
Author
http://123.12
Title
2012-12-13Publish date
Webpage
GothenburgLocation
Factory 2Subject
URI
Value
C Driver
Corporate
ProductionOrganisation
Label
Author
http://123.12
Title
2012-12-13Publish date
Product Document Product Document
Special News
GothenburgLocation
HR NewsSubject
URI
Value
C Driver
Corporate
HQ HROrganisation
Label
Author
http://123.12
Title
2012-12-13Publish date
Product Document
GothenburgLocation
ProduceSubject
URI
Value
C Driver
Corporate
ProductionOrganisation
Label
Author
http://123.12
Title
2012-12-13Publish date
Value
Extra field Extra data
LabelValue
Extra field Extra data
Label
Mallsida
• Lorem ipsum dolor sit
amet consectateur
nonummy lorenzino.
• Interdum volgus videt,
est ubi peccat.
• Si veteres ita miratur
laudatque poetas
• Ut nihil anteferat, nihil illis
comparet, errat.
• Si quaedam nimis
antique
+
Innehållsvy
• Lorem ipsum dolor sit
amet consectateur
nonummy lorenzino.
• Interdum volgus videt,
est ubi peccat.
• Si veteres ita miratur
laudatque poetas
• Ut nihil anteferat, nihil illis
comparet, errat.
• Si quaedam nimis
antique
=
Innehållsmodul
Sök
Termhanterare
Resurser
Innehållsvy
• Lorem ipsum dolor sit
amet consectateur
nonummy lorenzino.
• Interdum volgus videt,
est ubi peccat.
• Si veteres ita miratur
laudatque poetas
• Ut nihil anteferat, nihil illis
comparet, errat.
• Si quaedam nimis
antique
©  Findwise  2015-­‐04-­‐22

Ordning och reda på innehållet