Prepared by – Dr. Anchal Agarwal
Orbital Fracture
CONTENTS
 Anatomy of Orbit –
Bony Orbit,
Floor, Medial wall, Lateral Wall, Roof ,Apex of Orbit
 Classification of fracture
 Pathophysiology of Fracture
 Blow In fracture
 Blow Out Fracture – Pathophysiology & Clinical features.
 Superior Orbital Fissure Syndrome - Pathophysiology &
Clinical features.
 CLINICAL EVALUATION – Forced Duction Test , Hess
Chart
 Management –
 Incisions – Subciliary , Transconjuctival
 Orbital Floor Dissection & Reconstruction.
Anatomy of Orbit
 Orbit – conical cavity
 Base – Anteriorly
 Apex – directed at Optic Foramen
 Orbital Volume – 30cc ; Globe – 7cc
 By Age 5 years orbital growth is 85% complete , Finalised
between 7 years of age
 Bones – 7 (Maxillary, Zygomatic, Frontal, Ethmoid, Larimal,
Palatine, and Sphenoid )
 Four Walls – roof, lateral, medial, floor
 Medial wall & floor – thin ;
 Lateral wall & Roof – Stronger.
 Floor weakened – due to – Infraorbtal Canal passing through
it
 Medial wall – Formed by – Lamina Papyracea of
Ethmoidal bone & Lacrimal
bone
 Vital Contents – Eyeball (Non Compressible)
 6 EXTRAOCULAR MUSCLES –
 Originate from Common Tendinous fibrous ring
 Annulus of Zinn – Fibrous ring – Common origin of 4
Rectus Muscle
 OPTIC NERVE – direct extension of Gray Matter
 Very sensitie to Compression and once damaged fails to
regenerate
SUPERIOR ORBITAL FISSURE
 Transmits – 3rd , 4th & 6th Cranial Nerves
 Opthalmic Division of 5th Cranial Nerve
Cranial Nerves and its Supply
 Occulomotor (C.N.-III)- Supplies –
 Superior Rectus
 Medial Rectus
 Inferior Rectus
 Inferior Obliqus
 Abducent Nerve – Lateral Rectus (LR6 )
 Trochlear Nerve – Superior Obliqus (SO4)
 Theoretically, the mechanical load of the orbital
floor is approximately 0.0005 N/mm2 (30 g orbital
content onto 600 mm2 of orbital floor area), as
indicated by several cadaver investigations.
CLASSIFICATION
 ORBITAL WALL FRACTURES –
1. Blow Out Fracture
2. Pure Blow Out Fracture
3. Impure Blow Out Fracture
4. Blow In Fracture
 ISOLATED ORBITAL WALL FRACTURE :
1. Roof
2. Floor
3. Medial wall
4. Lateral wall
 ISOLATED FRACTURES OF THE ORBITAL RIM
:
1. SUPERIOR RIM
2. INFERIOR RIM
3. MEDIAL RIM
4. LATERAL RIM
 COMPLEX COMMINUTED FRACTURES :
 Nasoethmoidal and fronto-naso-orbital fractures
Anatomy of Bony Orbit
Floor Of Orbit
 Extends – Rim to approx.
2/3rd of the depth of the orbit
 Posteromedial aspect of
Orbital floor transitions into
Medial Orbital Wall – to form
– Posterior Medial Bulge
 Only three of four orbital wall
extend into the Apex –
Medial, Superior , Lateral
 Anterior third – Diameter
widens behind Superior
Inferior margins ‘Post Entry
Concavity’ – Saggital plane –
‘Lazy S’ shapePeterson’s Principles of Oral and Maxillofacial Surgery ; 2nd Edition ; Page –
Floor of Orbit
 Surface Landmarks –
 Infraorbital Groove – bony
sulcus
 Inferior Orbital Fissure –
converts into canal –
continues to Infraorbital
Foramen
 Origin Of Inferior Oblique
Muscle
 Posterior Lateral
Promontry – Posterior
medial bulge ending in a
raised Promontory shaped
lateral plateau. Delineated –
junctional zone of –
Orbital Fissures/Canals and Their
Contents
MEDIAL WALL
 Convex Rectangular
shape
 Runs Parallel to
Saggital Plane
 Medial wall – paper
thin Lamina paprycea
– (0.2-0.4mm)
Reinforced along the
Maxillary-Ethmoidal
suture --- forming an
Internal Orbital
Buttress.
Peterson’s Principles of Oral and Maxillofacial Surgery ; 2nd Edition ; Page –
 Surface Landmarks –
 Lacrimal Fossa – Anterior
1/3rd of the Medial Wall
 Frontoethmoidal suture –
Roof of the ethmoid sinus at
the level of the cribriform
plate
 Ant. & Post. Ethmoidal
Foramen – along
frontoethmoidal suture in
midorbit
 Distances –
 Medial orbital Rim – Ant.
Ethmoid Foramen – 22-
25mm
 Post. Ethmoid Foramen to
Ant Ethmoid Foramen – 12-
15mmPeterson’s Principles of Oral and Maxillofacial Surgery ; 2nd Edition ; Page –
LATERAL WALL
 Forms – Triangle with an anterior
base
 Forms 45degree angle to its
medial wall counterpart
 SURFACE LANDMARKS –
 Whitnall’s tubercle – small bony
projection – actual insertion is
‘Common lateral retinaculum’.
 Lateral horn of lateral aponeurosis
 Lateral canthal tendon of eyelids
 Inferior Suspensory (Lockwood’s)
Ligaments.
 Multiple fine check ligaments of
Lateral Rectus Muscle.
 Superior & Inferior Orbital
Fissure
 Zygomaticosphenoid suture –
imp. Landmark to verify proper
reduction of complex ZMC
fracture.Peterson’s Principles of Oral and Maxillofacial Surgery ; 2nd Edition ; Page –
Roof Of Orbit
 Domed contour
 Comprised of – Orbital plate of
the Frontal Bone
 Extremely thin
 In Apex – Roof terminates into
Lesser Wing of Sphenoid –
where Oval shaped Optic
foramen forms Optic canal
 SURFACE LANDMARKS:
 Trochlear fossa : Zone of
attachment of tendon of
Superior Oblique muscle
 Lacrimal Gland Fossa
Peterson’s Principles of Oral and Maxillofacial Surgery ; 2nd Edition ; Page.
Apex of Orbit
 Posterior third – made by
sphenoid bone
 Superior Orbital Fissure –
separates the Lesser wing
of sphenoid & Greater Wing
of Sphenoid
 Optic Canal – within the
lesser wing of sphenoid
 Annulus of Zinn – all
Extraocular muscles except
Inf. Oblique arises from this
tendinous ring
Limit of Dissection
 Inferiorly(Floor) – Upto 28-30mm (safe limit) –
optic canal is at around 40mm
 Laterally – Superior Orbital Fissure
 Superiorly – Orbital roof dissection is stopped at
periorbital surrounding Recurrent Meningeal
Artery – passing through bony canal within the
Sphenofrontal suture line
 Medially – Posterior extent – Posterior Ethmoidal
vessels , running in the Fronto-Ethmoidal Suture
line Anterior to Optic foramen.
Distance of Vital Orbital Structures
from Bony Landmarks
STRUCTURE REFERENCE
LANDMARK
MEAN DISTANCE (mm)
Midpoint of inferior
orbital fissure
Infraorbital foramen 24
Anterior Ethmoidal
Foramen
Anterior Lacrimal crest 24
Superior Orbital Fissure Zygomaticofrontal suture 35
Superior orbital Fissure Supraorbital Notch 40
Optic Canal (medial
aspect)
Anterior Lacrimal Crest 42
Optic Canal (Superior
Aspect)
Supraorbital notch 45
Peterson’s Principles of Oral and Maxillofacial Surgery ; 2nd Edition ; Page –
465
Pathophysiology of Orbital Fractures
 In the event of Trauma
 Thick Rims protect the Eyeball
 Absorb shock by Fracturing themselves
 Orbital walls (especially Medial Wall & Floor) fracture
in an isolated way
 Gets displaces Inwards or Outwards
 Called as ‘Blow-In’ or ‘Blow-Out’ fractures
 PURE Blow Out OR Blow In –
 Orbital Walls fracture in Isolation
 IMPURE Blow Out or Blow In Fracture –
 Walls + Rim
Blow Out Fracture
Blow Out Fracture
 Term coined by – Smith and Regan – 1957
 First described by MacKenzie in Paris in 1844
PATHOPHYSIOLOGY
 Buckling Theory –
 This theory states that
- if a force was to strike any part of the orbital rim,
- it will cause walls to undergo a rippling effect & the
force striking the rim
- -will transfer to the weaker portion especially the floor
& cause them to distort & eventually fracture
Pathophysiology of blow out fracture
of the orbit
 Hydraulic Theory (Pfeiffer in
1943) – he said that it is evident
that the force of the blow received
by the eyeball was transmitted by
it to the walls of the orbit with
fracture of the delicate portions.
- Therefore direct injury to the globe
forcing it into the orbit was
necessary.
 Medial Wall & Floor –Thin &
Fragile
 Fracture readily – provide natural
compensation
 As they fracture – Orbital Size
Clinical Features
 Circumorbital Edema -
 Subconjunctival Bleeding – due to fracture 
subperiosteal bleeding  escapes in
subconjuctival plane.
 Enopthalmous  Increase in size of Orbit 
Eyeball sinks
 Periorbital Fat Herniates through fractured walls
 ‘Hanging-drop’ Appearance
 Unilateral Epistaxis – bleeding into antrum
 Numbness in area of distribution of Infraorbital
Nerve
 Diplopia or Vertical gage – Inferior Rectus or
Inferior Obliqus gets entrapped in fracture 
Enopthalmus following Blow-Out
Fracture
 Retracting action of
extraocular muscles –
Enopthalmus.
 Diplopia – Entrapment
of Inferior Rectus &
Inferior Obliqus
Superior Orbital Fissure
Syndrome
 Also k/as – ‘Rochon Duvigneaud Syndrome’
 Hirschfeld – first described it.
 Contents of Superior Orbital Fissure :
 3rd Cranial Nerve (Occulomotor)
 4th Cranial Nerve (Trochlear)
 6th Cranial Nerve (Abducent)
 5th Cranial Nerve (Trigeminal) – Opthalmic
Branch
 Opthalmic Artery
 Opthalmic Vein
Superior Orbital Fissure
Syndrome
Pathophysiology
 Raised Intraorbital Pressure (due to
Hematoma/Displaced fractured segments)
 Compression of contents of Sup. Orbital Fissure
 Paresis of Nerve
 Neurological deficit in their distribution
 Occulomotor supplies – SR , MR, IR , IO
 Abducent – LR
 Trochlear – SO
 Due to paresis of these nerves  all these
extraocular muscles undergo paralysis  eyeball
fails to move  ‘External Opthalmoplegia’
 As affected eye does not move  whereas
contralateral normal eyeball moves  focal axis
gets disturbed  two images - Diplopia
Clinical Manifestations
 External Opthalmoplegia – Eyeball fails to move
 Diplopia – Two images of one object
 Internal Opthalmoplegia – Fixed Dilated pupils
(parasympathetic – III cranial nerve –
Occulomotor )
 Ptosis of Upper Eyelid – upper eyelid drops
down like a curtain – parasympathetic supply.
 Orbital Apex Syndrome – If Optic Nerve
Involvement is present.
BLOW IN FRACTURE
 Fragmented bones of the orbital floor are
displaced into the orbit.
 Proptosis – Exopthalmous
 More commonly seen in fractures of – orbital roof
CLINICAL EXAMINATION
 Initial Opthalmological evaluation –
1. Periorbital Examination
2. visual acuity – SNELLEN CHART
3. ocular motility – FORCED DUCTION TEST
4. Pupillary responses ,- pupillary size, shape&
symmetry, light reactivity,
5. Visual fields – HESS CHART
6. Fundoscopic examination
- TONOMETRY – to assess Intraocular pressure
(Normal 10-20mmHg)
7. Hertel Exopthalmometer – measure exopthalmous
Forced Duction Test
 Prior to the performance
of a forced duction test,
a cotton-tipped
applicator is soaked
with topical anesthetic
drops and held against
the limbus for a few
minutes.
 Fine-toothed forceps
are then used to grasp
the conjunctiva and
Tenon’s capsule just
posterior to the limbus.
 The patient is then
asked to look in the
direction of restriction of
movement of the eye .
Snellen chart
Tonometer
HESS CHART
IMAGING
 CT Scan – Orbit
- To visualize the fractured segments
- CT Scan – also helps evaluate the Intraorbital
volume. By using a software to compare the
normal orbital volume to the affected
- MRI
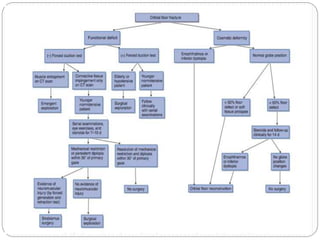
Management
 In 1984 Smith and colleagues introduced the
concept that Volkmann’s contracture might occur as
a result of elevated intraorbital compartmental
pressure
 Although this phenomenon was well known in
orthopedic literature , to occur within extremities, it
was unproven in orbit
 Applying this concept to the orbit Smith and
colleagues recommended surgical intervention in
the elderly , in individuals who are hypotensive , and
for small or linear orbital floor fracture with
coexsisting diplopia.
Indications for surgical
managment
 Unresolving soft tissue entrapment with disabling
diplopia
 Enopthalmous greater than 2mm
 CT scan evidence of a large fracture
 SURGICAL MANAGEMENT :
1.CLOSED REDUCTION –
 Transantrally.- Caldwell Luc Procedure
 Trannasally – Through inferior turbinate – foley’s
catheter
Incisions
•Existing lacerations
•LowerEyelid –
• 1)Subciliary
• 2) Subtarsal
• 3) Infraorbital
approaches
•Transconjuctival
Approach – Lower Eyelid
SAGITAL SECTION THROUGH ORBIT &
GLOBE
 C- Palpebral
Conjuntiva
 IO- Inferior Oblique
muscle
 IR- Inferior Rectus
Muscle
 OO- Orbicularis Oculi
 OS – Orbital Septum
 P -
Periosteum/Periorbita
TP- Tarsal Plate.
Orbicularis Oris Muscle
 Innervated by Cranial Nerve VII
 Upper Eyelid – Levator
Palpebral Superioris – Cranial
Nerve III
 Orbicularis Oculi -
 Orbital and
 Palpebral Portions
Palpebral Portion is divided into
fibers -
 Pretarsal Portion - in front of
the tarsus.
 Preseptal Portion - in front of
Subciliary Incision
The incision is approximately 2 mm below the eyelashes
and can be extended laterally as necessary (top dashed line). It is
made throug skin only.
Subcutaneous dissection of skin, leaving
pretarsal portion of orbicularis muscle
attached to tarsus. Dissection 4-6mm
inferiorly in this plane is adequate
Subcutaneous dissection through
the lid margin
Use of scissors to dissect through
orbicularis oculi muscle over lateral orbital
rim to identify
periosteum.
Incision through the bridge of orbicularis
oculi muscle.
Sagital plane through orbit showing
incision of the bridge of orbicularis oculi
muscle.
- Incision through periosteum along
anterior maxilla, 3 to 4 mm inferior to
infraorbital rim.
- Note the pretarsal muscle still
remaining on the inferior tarsus and
the orbital septum, which restricts the
orbital fat from entering the field.
- Subperiosteal dissection of anterior
maxilla and orbital floor. Note that the
periosteal elevator entering the orbit is
placed almost vertically as dissection
proceeds behind the rim.
-In the anterior region, the floor of the orbit
is at a lower level than the crest of the rim,
necessitating dissection inferiorly just
Sagital plane through orbit showing subperiosteal dissection of
the anterior maxilla and orbital floor.
TRANSCONJUCTIVAL
APPROACH
•Fig.1 - Incision of the conjuctiva below the tarsal plate
• Fig 2 - Incision through periosteum. To facilitate this maneuver, a traction
suture is placed through the cut end of the conjunctiva to retract the tissue and
maintain the position of the corneal shield.
•Small retractors are placed so that the lower lid is retracted to the level of the
anterior surface of the infraorbital rim.
•The intervening tissue along the infraorbital rim is the periosteum. The incision
is made through the periosteum just posterior to the infraorbital rim.
•Sagital plane through the orbit and globe demonstrating
level and plane of incision. The conjunctiva and lower lid
retractors are incised with scissors.
SUBPERIOSTEAL DISSECTION OF THE ORBITAL FLOOR.
Note the traction suture placed through the cut end of the
conjunctiva, which assists in retracting the conjunctiva and
maintains the corneal shield in place.
Orbital Floor Dissection
•Periorbital is elevated from the
underlying bone
•As dissection continues
posterolaterally, the inferior orbital
fissure are visualized
•The periorbital dissection along the
orbital floor proceeds posteriorly in a
twohanded technique using a
malleable ribbon retractor with a
wide rounded tip and a periosteal
elevator.
•In order to ensure a clean periosteal
dissection, the bony contours must
Surgical Exposure
 After periorbital
dissection is
performed, adequate
exposure, (proper
retraction) and
illumination of the
fractured area is
imperative.
 Malleable retractors,
spoons and special
orbital retractors
designed for the globe
•Transition between anterior mid
orbit , the orbital floor slopes
upwards giving rise to the –
posterior medial bulge & Slightly
convex bony platform
•Elevator passed transversely
along the inferior orbital fissure
•Infraorbital neurovascular bundle
can be visualized first shining
through the thin bony roof of its
canal
•Then it becomes directly visible in
the infraorbital groove
•Depending on the amount and
severity of comminution around
EXTENT OF DISSECTION
•Taking into account the extent of
fracture, the periorbital dissection
stops at the medial border of the
inferior orbital fissure leaving
the soft tissue invagination intact
•Laterally, the dissection is
continued to the posterior edge of
the floor to the orbital process of
the palatine bone. The suture
between the maxilla and the
palatine bone is indistinguishable
in the adult skull.
•Medially the periorbital
dissection (as shown in the
anatomic specimen) extends to
the zone over the internal orbital
buttress where the orbital floor
•In many cases a periorbital
dissection of the floor with a
tunnel medial to the
inferior orbital fissure will be
sufficient.
•For an EXTENDED ACCESS to
the posterior orbital floor, the
contents of the inferior orbital
fissure must be addressed and
transected to allow for this
additional access.
•The transsection is prepared with
a dissection along the inferior
portion of the lateral orbital wall in
order to create a second tunnel
•The intervening soft tissue
invagination is transected in a
stepwise fashion using
bipolar electrocautery and sharp
dissection across the fissure above
the level of
Müller’s vestigial muscle, stripping
the periorbita along the lateral
edge of the
inferior orbital fissure.
•This illustration demonstrates the
stripping of the periorbital layer
from the inferior lateral orbital wall
immediately adjacent to the inferior
orbital fissure with a sharp elevator
proceeding posteriorly.
Limit of Dissection
 Inferiorly – Upto 28-30mm.
 Laterally – Superior Orbital Fissure
 Superiorly – Orbital roof dissection is stopped at
periorbital surrounding Recurrent Meningeal
Artery – passing through bony canal within the
Sphenofrontal suture line
 Medially – Posterior extent – Posterior Ethmoidal
vessels , running in the Fronto-Ethmoidal Suture
line Anterior to Optic foramen.
•The subperiosteal dissection is
continued using a periosteal or
freer elevator in a
lateromedial direction and lifted up
and retracted by and by with the
ribbon
retractor until the entrance of the
apex is reached.
Reconstruction Material
Pre-formed Orbital Implant
ADVANTAGES :
•Radiopacity
•Smooth Surface
•Minimal or no countouring necessary
DISADVANTAGE :
•Cost
Bone Graft
Disadvantages :
•Additional Donor site needed
•Possible contour and dimensional changes due to
remodeling
•Difficult to shape according to patients anatomy
Porous Polyethylene Sheet
(PPE)
Disadvantages :
• Not Radiopaque (Not visble on Post Operative
Radiographs
•Lack of Rigidity when very thin wafer of PPE is used.
When a more thick rigid wafer is used there is a risk
of causing dystopia
COMPOSITE OF POROUS
POLYETHYLENE AND TITANIUM
MESH
 By combining titanium mesh
with porous polyethylene –
 Material becomes radioopaque
 More rigid than porous PPE.
 ADVANTAGE :
 Stability
 Contouring
 Adequate in large three wall
fractures
 Radiopacity
 No Donor Site Needed
 DISADVANTAGES : Less
Drainage from orbit than with
RESORBABLE MATERIALS
 Thermoplastic and Non
Thermoplastic Materials
 ADVANTAGES :
 Availability Handling/
 Contourability (only for
thermoplastics)
 Smooth surface and smooth
edges
 Disadvantages:
- No radiopacity
- Degradation of material with
possible contour loss Sterile
infection / inflammatory response
- Difficult to shape according to
patients anatomy (only for non-
thermoplastics)
COMPLICATIONS
 EARLY COMPLICATIONS :
 1. Hemorrhagic or orbital hematoma – treated by
-lateral cathotomy immediately, lateral canthal
Tendonlysis ,
Lateral canthotomy – indicated when –
- Decreased visual acuity
- Introcular pressure more than 40mmHg
- Proptosis
- Opthalmoplegia
Retrobulbar hemorrhage
- Rare, rapidly progressive
life threatening emergency
that results in accumulation
of blood in the retrobulbar
space
- Increased IOP 
stretching of the optic
nerve & blockage of ocular
perfusion
- Proptosis , marked
subconjuctival ecchymosis
& edema ,
 Symptoms seen are – pain , decreasing visual acuity,
diplopia
 Treatment includes
 iv mannitol – (used to treat raised intracranial
pressure)
 Acteazolamide – carbonic anhydrase inhibitor ;
diuresis in PCT of kidney – excretion of NA, K, Cl –
lowering BP, IOP
 Megadose Steroid Therapy – 100mg Dexa as an i.v.
bolus with 40mg 6 hourly in severe unresponsive
cases ( Anderson et al 1982)
3. Blindness
 OCULOCARDIAC REFLEX/ TRIGEMINOCARDIAC/
TRIGEMINOVAGAL REFLEX –
- The oculocardiac reflex pathway begins with the
- afferent fibres of the long & short ciliary nerves that
travel with
- the opthalmic division of the trigeminal nerve to
- the gasserion ganglion via
- the sensory nucleus of the trigeminal nerve.
- In the floor of the 4th ventricle short internuncial
fibres in the reticular formation connect them with the
efferent pathway from the motor nucleus of the
vagus nerve to the depressor nerve ending in the
mucle tissue of the heart.
 CLINICAL FEATURES –
- Bradycardia
- Faintness
- Further stimulation can lead to cardiac
dysrhythmias
- Atrioventricular blocks
- Asystole
- Bradycardia has been attributed to Trigeminal
derived vagal reflex
LATE COMPLICATIONS
 Altered vision
 Diplopia
 Ectropion – lower eyelid turns outward
 Epiphora – overflow of tears onto the face –
insufficient tear film drainage from eyed in that
tears will drain down the face rather than through
nasolacrimal system
 Enopthalmous
References
 ROWE & WILLIAM’S Maxillofacial Injuries
 FONSECA -
 Peterson’s
 Textbook of Oral & Maxillofacial Surgery – R.M.
Borle
THANK YOU
Dissection between orbicularis oculi
muscle and orbital septum. The dissection
should
extend completely along the orbital rim and
superiorly to the level of subcutaneous
dissection.
Sagital plane through orbit showing level
and extent of dissection. Note the bridge of
orbicularis oculi muscle remaining between
the lid and skin/muscle flap.
Linear Fracture

Orbital fractures

  • 1.
    Prepared by –Dr. Anchal Agarwal Orbital Fracture
  • 2.
    CONTENTS  Anatomy ofOrbit – Bony Orbit, Floor, Medial wall, Lateral Wall, Roof ,Apex of Orbit  Classification of fracture  Pathophysiology of Fracture  Blow In fracture  Blow Out Fracture – Pathophysiology & Clinical features.  Superior Orbital Fissure Syndrome - Pathophysiology & Clinical features.  CLINICAL EVALUATION – Forced Duction Test , Hess Chart  Management –  Incisions – Subciliary , Transconjuctival  Orbital Floor Dissection & Reconstruction.
  • 3.
    Anatomy of Orbit Orbit – conical cavity  Base – Anteriorly  Apex – directed at Optic Foramen  Orbital Volume – 30cc ; Globe – 7cc  By Age 5 years orbital growth is 85% complete , Finalised between 7 years of age  Bones – 7 (Maxillary, Zygomatic, Frontal, Ethmoid, Larimal, Palatine, and Sphenoid )  Four Walls – roof, lateral, medial, floor  Medial wall & floor – thin ;  Lateral wall & Roof – Stronger.  Floor weakened – due to – Infraorbtal Canal passing through it
  • 4.
     Medial wall– Formed by – Lamina Papyracea of Ethmoidal bone & Lacrimal bone  Vital Contents – Eyeball (Non Compressible)  6 EXTRAOCULAR MUSCLES –  Originate from Common Tendinous fibrous ring  Annulus of Zinn – Fibrous ring – Common origin of 4 Rectus Muscle  OPTIC NERVE – direct extension of Gray Matter  Very sensitie to Compression and once damaged fails to regenerate SUPERIOR ORBITAL FISSURE  Transmits – 3rd , 4th & 6th Cranial Nerves  Opthalmic Division of 5th Cranial Nerve
  • 5.
    Cranial Nerves andits Supply  Occulomotor (C.N.-III)- Supplies –  Superior Rectus  Medial Rectus  Inferior Rectus  Inferior Obliqus  Abducent Nerve – Lateral Rectus (LR6 )  Trochlear Nerve – Superior Obliqus (SO4)
  • 6.
     Theoretically, themechanical load of the orbital floor is approximately 0.0005 N/mm2 (30 g orbital content onto 600 mm2 of orbital floor area), as indicated by several cadaver investigations.
  • 7.
    CLASSIFICATION  ORBITAL WALLFRACTURES – 1. Blow Out Fracture 2. Pure Blow Out Fracture 3. Impure Blow Out Fracture 4. Blow In Fracture  ISOLATED ORBITAL WALL FRACTURE : 1. Roof 2. Floor 3. Medial wall 4. Lateral wall
  • 8.
     ISOLATED FRACTURESOF THE ORBITAL RIM : 1. SUPERIOR RIM 2. INFERIOR RIM 3. MEDIAL RIM 4. LATERAL RIM  COMPLEX COMMINUTED FRACTURES :  Nasoethmoidal and fronto-naso-orbital fractures
  • 9.
  • 10.
    Floor Of Orbit Extends – Rim to approx. 2/3rd of the depth of the orbit  Posteromedial aspect of Orbital floor transitions into Medial Orbital Wall – to form – Posterior Medial Bulge  Only three of four orbital wall extend into the Apex – Medial, Superior , Lateral  Anterior third – Diameter widens behind Superior Inferior margins ‘Post Entry Concavity’ – Saggital plane – ‘Lazy S’ shapePeterson’s Principles of Oral and Maxillofacial Surgery ; 2nd Edition ; Page –
  • 11.
    Floor of Orbit Surface Landmarks –  Infraorbital Groove – bony sulcus  Inferior Orbital Fissure – converts into canal – continues to Infraorbital Foramen  Origin Of Inferior Oblique Muscle  Posterior Lateral Promontry – Posterior medial bulge ending in a raised Promontory shaped lateral plateau. Delineated – junctional zone of –
  • 12.
  • 14.
    MEDIAL WALL  ConvexRectangular shape  Runs Parallel to Saggital Plane  Medial wall – paper thin Lamina paprycea – (0.2-0.4mm) Reinforced along the Maxillary-Ethmoidal suture --- forming an Internal Orbital Buttress. Peterson’s Principles of Oral and Maxillofacial Surgery ; 2nd Edition ; Page –
  • 15.
     Surface Landmarks–  Lacrimal Fossa – Anterior 1/3rd of the Medial Wall  Frontoethmoidal suture – Roof of the ethmoid sinus at the level of the cribriform plate  Ant. & Post. Ethmoidal Foramen – along frontoethmoidal suture in midorbit  Distances –  Medial orbital Rim – Ant. Ethmoid Foramen – 22- 25mm  Post. Ethmoid Foramen to Ant Ethmoid Foramen – 12- 15mmPeterson’s Principles of Oral and Maxillofacial Surgery ; 2nd Edition ; Page –
  • 16.
    LATERAL WALL  Forms– Triangle with an anterior base  Forms 45degree angle to its medial wall counterpart  SURFACE LANDMARKS –  Whitnall’s tubercle – small bony projection – actual insertion is ‘Common lateral retinaculum’.  Lateral horn of lateral aponeurosis  Lateral canthal tendon of eyelids  Inferior Suspensory (Lockwood’s) Ligaments.  Multiple fine check ligaments of Lateral Rectus Muscle.  Superior & Inferior Orbital Fissure  Zygomaticosphenoid suture – imp. Landmark to verify proper reduction of complex ZMC fracture.Peterson’s Principles of Oral and Maxillofacial Surgery ; 2nd Edition ; Page –
  • 17.
    Roof Of Orbit Domed contour  Comprised of – Orbital plate of the Frontal Bone  Extremely thin  In Apex – Roof terminates into Lesser Wing of Sphenoid – where Oval shaped Optic foramen forms Optic canal  SURFACE LANDMARKS:  Trochlear fossa : Zone of attachment of tendon of Superior Oblique muscle  Lacrimal Gland Fossa Peterson’s Principles of Oral and Maxillofacial Surgery ; 2nd Edition ; Page.
  • 18.
    Apex of Orbit Posterior third – made by sphenoid bone  Superior Orbital Fissure – separates the Lesser wing of sphenoid & Greater Wing of Sphenoid  Optic Canal – within the lesser wing of sphenoid  Annulus of Zinn – all Extraocular muscles except Inf. Oblique arises from this tendinous ring
  • 20.
    Limit of Dissection Inferiorly(Floor) – Upto 28-30mm (safe limit) – optic canal is at around 40mm  Laterally – Superior Orbital Fissure  Superiorly – Orbital roof dissection is stopped at periorbital surrounding Recurrent Meningeal Artery – passing through bony canal within the Sphenofrontal suture line  Medially – Posterior extent – Posterior Ethmoidal vessels , running in the Fronto-Ethmoidal Suture line Anterior to Optic foramen.
  • 21.
    Distance of VitalOrbital Structures from Bony Landmarks STRUCTURE REFERENCE LANDMARK MEAN DISTANCE (mm) Midpoint of inferior orbital fissure Infraorbital foramen 24 Anterior Ethmoidal Foramen Anterior Lacrimal crest 24 Superior Orbital Fissure Zygomaticofrontal suture 35 Superior orbital Fissure Supraorbital Notch 40 Optic Canal (medial aspect) Anterior Lacrimal Crest 42 Optic Canal (Superior Aspect) Supraorbital notch 45 Peterson’s Principles of Oral and Maxillofacial Surgery ; 2nd Edition ; Page – 465
  • 22.
  • 23.
     In theevent of Trauma  Thick Rims protect the Eyeball  Absorb shock by Fracturing themselves  Orbital walls (especially Medial Wall & Floor) fracture in an isolated way  Gets displaces Inwards or Outwards  Called as ‘Blow-In’ or ‘Blow-Out’ fractures
  • 24.
     PURE BlowOut OR Blow In –  Orbital Walls fracture in Isolation  IMPURE Blow Out or Blow In Fracture –  Walls + Rim
  • 25.
  • 26.
    Blow Out Fracture Term coined by – Smith and Regan – 1957  First described by MacKenzie in Paris in 1844 PATHOPHYSIOLOGY  Buckling Theory –  This theory states that - if a force was to strike any part of the orbital rim, - it will cause walls to undergo a rippling effect & the force striking the rim - -will transfer to the weaker portion especially the floor & cause them to distort & eventually fracture
  • 27.
    Pathophysiology of blowout fracture of the orbit  Hydraulic Theory (Pfeiffer in 1943) – he said that it is evident that the force of the blow received by the eyeball was transmitted by it to the walls of the orbit with fracture of the delicate portions. - Therefore direct injury to the globe forcing it into the orbit was necessary.  Medial Wall & Floor –Thin & Fragile  Fracture readily – provide natural compensation  As they fracture – Orbital Size
  • 28.
    Clinical Features  CircumorbitalEdema -  Subconjunctival Bleeding – due to fracture  subperiosteal bleeding  escapes in subconjuctival plane.  Enopthalmous  Increase in size of Orbit  Eyeball sinks  Periorbital Fat Herniates through fractured walls  ‘Hanging-drop’ Appearance  Unilateral Epistaxis – bleeding into antrum  Numbness in area of distribution of Infraorbital Nerve  Diplopia or Vertical gage – Inferior Rectus or Inferior Obliqus gets entrapped in fracture 
  • 29.
    Enopthalmus following Blow-Out Fracture Retracting action of extraocular muscles – Enopthalmus.  Diplopia – Entrapment of Inferior Rectus & Inferior Obliqus
  • 30.
    Superior Orbital Fissure Syndrome Also k/as – ‘Rochon Duvigneaud Syndrome’  Hirschfeld – first described it.  Contents of Superior Orbital Fissure :  3rd Cranial Nerve (Occulomotor)  4th Cranial Nerve (Trochlear)  6th Cranial Nerve (Abducent)  5th Cranial Nerve (Trigeminal) – Opthalmic Branch  Opthalmic Artery  Opthalmic Vein
  • 31.
  • 32.
    Pathophysiology  Raised IntraorbitalPressure (due to Hematoma/Displaced fractured segments)  Compression of contents of Sup. Orbital Fissure  Paresis of Nerve  Neurological deficit in their distribution
  • 33.
     Occulomotor supplies– SR , MR, IR , IO  Abducent – LR  Trochlear – SO  Due to paresis of these nerves  all these extraocular muscles undergo paralysis  eyeball fails to move  ‘External Opthalmoplegia’  As affected eye does not move  whereas contralateral normal eyeball moves  focal axis gets disturbed  two images - Diplopia
  • 34.
    Clinical Manifestations  ExternalOpthalmoplegia – Eyeball fails to move  Diplopia – Two images of one object  Internal Opthalmoplegia – Fixed Dilated pupils (parasympathetic – III cranial nerve – Occulomotor )  Ptosis of Upper Eyelid – upper eyelid drops down like a curtain – parasympathetic supply.  Orbital Apex Syndrome – If Optic Nerve Involvement is present.
  • 35.
    BLOW IN FRACTURE Fragmented bones of the orbital floor are displaced into the orbit.  Proptosis – Exopthalmous  More commonly seen in fractures of – orbital roof
  • 36.
    CLINICAL EXAMINATION  InitialOpthalmological evaluation – 1. Periorbital Examination 2. visual acuity – SNELLEN CHART 3. ocular motility – FORCED DUCTION TEST 4. Pupillary responses ,- pupillary size, shape& symmetry, light reactivity, 5. Visual fields – HESS CHART 6. Fundoscopic examination - TONOMETRY – to assess Intraocular pressure (Normal 10-20mmHg) 7. Hertel Exopthalmometer – measure exopthalmous
  • 37.
    Forced Duction Test Prior to the performance of a forced duction test, a cotton-tipped applicator is soaked with topical anesthetic drops and held against the limbus for a few minutes.  Fine-toothed forceps are then used to grasp the conjunctiva and Tenon’s capsule just posterior to the limbus.  The patient is then asked to look in the direction of restriction of movement of the eye .
  • 38.
  • 39.
  • 40.
    IMAGING  CT Scan– Orbit - To visualize the fractured segments - CT Scan – also helps evaluate the Intraorbital volume. By using a software to compare the normal orbital volume to the affected - MRI
  • 41.
  • 43.
     In 1984Smith and colleagues introduced the concept that Volkmann’s contracture might occur as a result of elevated intraorbital compartmental pressure  Although this phenomenon was well known in orthopedic literature , to occur within extremities, it was unproven in orbit  Applying this concept to the orbit Smith and colleagues recommended surgical intervention in the elderly , in individuals who are hypotensive , and for small or linear orbital floor fracture with coexsisting diplopia.
  • 44.
    Indications for surgical managment Unresolving soft tissue entrapment with disabling diplopia  Enopthalmous greater than 2mm  CT scan evidence of a large fracture  SURGICAL MANAGEMENT : 1.CLOSED REDUCTION –  Transantrally.- Caldwell Luc Procedure  Trannasally – Through inferior turbinate – foley’s catheter
  • 45.
    Incisions •Existing lacerations •LowerEyelid – •1)Subciliary • 2) Subtarsal • 3) Infraorbital approaches •Transconjuctival Approach – Lower Eyelid
  • 46.
    SAGITAL SECTION THROUGHORBIT & GLOBE  C- Palpebral Conjuntiva  IO- Inferior Oblique muscle  IR- Inferior Rectus Muscle  OO- Orbicularis Oculi  OS – Orbital Septum  P - Periosteum/Periorbita TP- Tarsal Plate.
  • 47.
    Orbicularis Oris Muscle Innervated by Cranial Nerve VII  Upper Eyelid – Levator Palpebral Superioris – Cranial Nerve III  Orbicularis Oculi -  Orbital and  Palpebral Portions Palpebral Portion is divided into fibers -  Pretarsal Portion - in front of the tarsus.  Preseptal Portion - in front of
  • 48.
    Subciliary Incision The incisionis approximately 2 mm below the eyelashes and can be extended laterally as necessary (top dashed line). It is made throug skin only.
  • 49.
    Subcutaneous dissection ofskin, leaving pretarsal portion of orbicularis muscle attached to tarsus. Dissection 4-6mm inferiorly in this plane is adequate Subcutaneous dissection through the lid margin
  • 50.
    Use of scissorsto dissect through orbicularis oculi muscle over lateral orbital rim to identify periosteum.
  • 51.
    Incision through thebridge of orbicularis oculi muscle. Sagital plane through orbit showing incision of the bridge of orbicularis oculi muscle.
  • 52.
    - Incision throughperiosteum along anterior maxilla, 3 to 4 mm inferior to infraorbital rim. - Note the pretarsal muscle still remaining on the inferior tarsus and the orbital septum, which restricts the orbital fat from entering the field. - Subperiosteal dissection of anterior maxilla and orbital floor. Note that the periosteal elevator entering the orbit is placed almost vertically as dissection proceeds behind the rim. -In the anterior region, the floor of the orbit is at a lower level than the crest of the rim, necessitating dissection inferiorly just
  • 53.
    Sagital plane throughorbit showing subperiosteal dissection of the anterior maxilla and orbital floor.
  • 54.
    TRANSCONJUCTIVAL APPROACH •Fig.1 - Incisionof the conjuctiva below the tarsal plate • Fig 2 - Incision through periosteum. To facilitate this maneuver, a traction suture is placed through the cut end of the conjunctiva to retract the tissue and maintain the position of the corneal shield. •Small retractors are placed so that the lower lid is retracted to the level of the anterior surface of the infraorbital rim. •The intervening tissue along the infraorbital rim is the periosteum. The incision is made through the periosteum just posterior to the infraorbital rim.
  • 55.
    •Sagital plane throughthe orbit and globe demonstrating level and plane of incision. The conjunctiva and lower lid retractors are incised with scissors.
  • 56.
    SUBPERIOSTEAL DISSECTION OFTHE ORBITAL FLOOR. Note the traction suture placed through the cut end of the conjunctiva, which assists in retracting the conjunctiva and maintains the corneal shield in place.
  • 57.
    Orbital Floor Dissection •Periorbitalis elevated from the underlying bone •As dissection continues posterolaterally, the inferior orbital fissure are visualized •The periorbital dissection along the orbital floor proceeds posteriorly in a twohanded technique using a malleable ribbon retractor with a wide rounded tip and a periosteal elevator. •In order to ensure a clean periosteal dissection, the bony contours must
  • 58.
    Surgical Exposure  Afterperiorbital dissection is performed, adequate exposure, (proper retraction) and illumination of the fractured area is imperative.  Malleable retractors, spoons and special orbital retractors designed for the globe
  • 59.
    •Transition between anteriormid orbit , the orbital floor slopes upwards giving rise to the – posterior medial bulge & Slightly convex bony platform •Elevator passed transversely along the inferior orbital fissure •Infraorbital neurovascular bundle can be visualized first shining through the thin bony roof of its canal •Then it becomes directly visible in the infraorbital groove •Depending on the amount and severity of comminution around
  • 60.
    EXTENT OF DISSECTION •Takinginto account the extent of fracture, the periorbital dissection stops at the medial border of the inferior orbital fissure leaving the soft tissue invagination intact •Laterally, the dissection is continued to the posterior edge of the floor to the orbital process of the palatine bone. The suture between the maxilla and the palatine bone is indistinguishable in the adult skull. •Medially the periorbital dissection (as shown in the anatomic specimen) extends to the zone over the internal orbital buttress where the orbital floor
  • 61.
    •In many casesa periorbital dissection of the floor with a tunnel medial to the inferior orbital fissure will be sufficient. •For an EXTENDED ACCESS to the posterior orbital floor, the contents of the inferior orbital fissure must be addressed and transected to allow for this additional access. •The transsection is prepared with a dissection along the inferior portion of the lateral orbital wall in order to create a second tunnel
  • 62.
    •The intervening softtissue invagination is transected in a stepwise fashion using bipolar electrocautery and sharp dissection across the fissure above the level of Müller’s vestigial muscle, stripping the periorbita along the lateral edge of the inferior orbital fissure. •This illustration demonstrates the stripping of the periorbital layer from the inferior lateral orbital wall immediately adjacent to the inferior orbital fissure with a sharp elevator proceeding posteriorly.
  • 63.
    Limit of Dissection Inferiorly – Upto 28-30mm.  Laterally – Superior Orbital Fissure  Superiorly – Orbital roof dissection is stopped at periorbital surrounding Recurrent Meningeal Artery – passing through bony canal within the Sphenofrontal suture line  Medially – Posterior extent – Posterior Ethmoidal vessels , running in the Fronto-Ethmoidal Suture line Anterior to Optic foramen.
  • 64.
    •The subperiosteal dissectionis continued using a periosteal or freer elevator in a lateromedial direction and lifted up and retracted by and by with the ribbon retractor until the entrance of the apex is reached.
  • 65.
  • 66.
    Pre-formed Orbital Implant ADVANTAGES: •Radiopacity •Smooth Surface •Minimal or no countouring necessary DISADVANTAGE : •Cost
  • 67.
    Bone Graft Disadvantages : •AdditionalDonor site needed •Possible contour and dimensional changes due to remodeling •Difficult to shape according to patients anatomy
  • 68.
    Porous Polyethylene Sheet (PPE) Disadvantages: • Not Radiopaque (Not visble on Post Operative Radiographs •Lack of Rigidity when very thin wafer of PPE is used. When a more thick rigid wafer is used there is a risk of causing dystopia
  • 69.
    COMPOSITE OF POROUS POLYETHYLENEAND TITANIUM MESH  By combining titanium mesh with porous polyethylene –  Material becomes radioopaque  More rigid than porous PPE.  ADVANTAGE :  Stability  Contouring  Adequate in large three wall fractures  Radiopacity  No Donor Site Needed  DISADVANTAGES : Less Drainage from orbit than with
  • 70.
    RESORBABLE MATERIALS  Thermoplasticand Non Thermoplastic Materials  ADVANTAGES :  Availability Handling/  Contourability (only for thermoplastics)  Smooth surface and smooth edges  Disadvantages: - No radiopacity - Degradation of material with possible contour loss Sterile infection / inflammatory response - Difficult to shape according to patients anatomy (only for non- thermoplastics)
  • 71.
    COMPLICATIONS  EARLY COMPLICATIONS:  1. Hemorrhagic or orbital hematoma – treated by -lateral cathotomy immediately, lateral canthal Tendonlysis , Lateral canthotomy – indicated when – - Decreased visual acuity - Introcular pressure more than 40mmHg - Proptosis - Opthalmoplegia
  • 72.
    Retrobulbar hemorrhage - Rare,rapidly progressive life threatening emergency that results in accumulation of blood in the retrobulbar space - Increased IOP  stretching of the optic nerve & blockage of ocular perfusion - Proptosis , marked subconjuctival ecchymosis & edema ,
  • 73.
     Symptoms seenare – pain , decreasing visual acuity, diplopia  Treatment includes  iv mannitol – (used to treat raised intracranial pressure)  Acteazolamide – carbonic anhydrase inhibitor ; diuresis in PCT of kidney – excretion of NA, K, Cl – lowering BP, IOP  Megadose Steroid Therapy – 100mg Dexa as an i.v. bolus with 40mg 6 hourly in severe unresponsive cases ( Anderson et al 1982) 3. Blindness
  • 74.
     OCULOCARDIAC REFLEX/TRIGEMINOCARDIAC/ TRIGEMINOVAGAL REFLEX – - The oculocardiac reflex pathway begins with the - afferent fibres of the long & short ciliary nerves that travel with - the opthalmic division of the trigeminal nerve to - the gasserion ganglion via - the sensory nucleus of the trigeminal nerve. - In the floor of the 4th ventricle short internuncial fibres in the reticular formation connect them with the efferent pathway from the motor nucleus of the vagus nerve to the depressor nerve ending in the mucle tissue of the heart.
  • 75.
     CLINICAL FEATURES– - Bradycardia - Faintness - Further stimulation can lead to cardiac dysrhythmias - Atrioventricular blocks - Asystole - Bradycardia has been attributed to Trigeminal derived vagal reflex
  • 76.
    LATE COMPLICATIONS  Alteredvision  Diplopia  Ectropion – lower eyelid turns outward  Epiphora – overflow of tears onto the face – insufficient tear film drainage from eyed in that tears will drain down the face rather than through nasolacrimal system  Enopthalmous
  • 77.
    References  ROWE &WILLIAM’S Maxillofacial Injuries  FONSECA -  Peterson’s  Textbook of Oral & Maxillofacial Surgery – R.M. Borle
  • 78.
  • 79.
    Dissection between orbicularisoculi muscle and orbital septum. The dissection should extend completely along the orbital rim and superiorly to the level of subcutaneous dissection. Sagital plane through orbit showing level and extent of dissection. Note the bridge of orbicularis oculi muscle remaining between the lid and skin/muscle flap.
  • 80.

Editor's Notes

  • #16 Formaina – approx 2/3rd of the way up the medial orbital wall, within the frontoethmoidal suture line. IMPORTANT SURGICAL LANDMARK to identify the cribriform plate Orbital surgeons use these as landmarks for superior extent of orbital wall decompression
  • #35 Pre-ganglionic parasympathetic fibres from – Edinger- Westphal nucleus in the mid brain , - relayed to --- ciliary ganglion – situated in lateral rectus muscle ----- Post ganglionic fibres – distributed paillary and ciliary muscles of the pupil through short ciliary nerve
  • #37 UNEQUAL PUPILS – Anisocoria
  • #43 Strabismus surgery - Loosens or tightens the eye muscle – which changes the alignmnet of eye related to each other . SURGERY ON THE EXTRAOCULAR MUSCLE TO CORRECT THE MISALIGNMENT OF THE EYES Abnormal position of eye - dystopia
  • #44 Putterman’s – indications for surgical intervention 7 days of systemic corticosteroids – to speed the resolution of diplopia within the first 3 weeks Persistent functional limitations – clear indication for surgery
  • #45 Hertel Exopthalmometer – to measure enopthalmous
  • #48 LAYERS OF EYELID - Skin; Subcutaneous areolar tissue; Striated muscle (orbicularis oculi) Submuscular areolar tissue (contains main sensory nerves to lids) Fibrous layer with tarsal plates; Nonstriated smooth muscle; Mucous membrane or conjunctiva
  • #53 1-2mm below Inferior rim – layers converge – periosteal thickening – ‘ARCUS MARGINALIS’
  • #55 TEISSER AND CONVERSE – 1973 RETROSEPTAL & PRE-SEPTAL APPROACH