PERFORMANCE MANAGEMENT
PERFORMANCE MANAGEMENT: BACKGROUND 1/2 Le necessità aziendali interne in genere seguono un percorso circolare: “ informare ”, ossia favorire la diffusione di dati tra il personale in modo tale da accrescere la loro partecipazione alla vita organizzativa; “ organizzare ”, ossia garantire l’individuazione dei flussi operativi e della loro necessità; “ gestire ”, ossia diagnosticare e risolvere problemi e motivare e sviluppare le relazioni interne; “ promuovere ” l’immagine, ossia sviluppare l’idea di ciò che si vuol essere.
PERFORMANCE MANAGEMENT: BACKGROUND 2/2 Flussi comunicativi: Top-down: job instructions,  ovvero le comunicazioni che contengono istruzioni e direttive per il processo produttivo; feedback,  ovvero la comunicazione verso i dipendenti in merito al loro lavoro e ai risultati che hanno conseguito; job rationale, ossia  quelle istruzioni, che mirano a fare comprendere al membro dell’organizzazione il senso del suo lavoro in relazione al lavoro degli altri; procedures and practices,  ossia le informazioni concernenti alle procedure e alle pratiche adottate nell’organizzazione; indoctrination of goals,  ovvero le informazioni con le quali l’organizzazione mira ad inculcare nei propri membri i suoi obiettivi e la sua  mission . Bottom-up: fare resoconti dell’attività che si sta svolgendo ( stato del lavoro, piani futuri, risultati ecc.); manifestare problemi irrisolti nello svolgimento della propria attività per i quali si desidera assistenza; offrire suggerimenti su aspetti che riguardano la propria attività, quella di reparto o dell’intera organizzazione; esprimere opinioni, pensieri, perplessità, sofferenze riguardo il proprio lavoro, i colleghi, l’ambiente lavorativo e il funzionamento dell’organizzazione. Comunicazione orizzontale: coordinare l’esecuzione del lavoro, dividersi i compiti nel gruppo, nel reparto; scambiare informazioni sui programmi di lavoro e relative attività; risolvere problemi che comportano un comune utilizzo di risorse; garantire una comprensione univoca del cambiamento; conciliare, negoziare e comporre le differenze (definire le priorità e risolvere i conflitti); sviluppare il supporto interpersonale (rafforzare legami e rapporti, curare la coesione interna). Flussi trasversali ( cross-channel ): sono assimilabili per funzioni a quelli orizzontali, anche se coinvolgono zone più vaste dell’organizzazione.
PERFORMANCE MANAGEMENT: MBO Ciascun manager ha bisogno di obiettivi chiari sia per quanto riguarda la produzione della sua unità, sia per quanto riguarda i contributi che deve dare alle altre unità per aiutarle a raggiungere i loro obiettivi e dovrebbe anche sapere chiaramente quali contributi si può aspettare dalle altre unità per raggiungere i propri obiettivi: la definizione di obiettivi misurabili è la prima responsabilità di un manager . (P. Drucker,  The Practice of Management , Londra, Pan Books, 1968)   Cos’è un piano MBO? un approccio sistemico alla gestione dell’organizzazione (qualsiasi organizzazione); un sistema direzionale che prevede il coinvolgimento dell’intero staff direttivo nell’individuazione (e nella definizione dettagliata) di una precisa gerarchia di obiettivi organizzativi e nella formalizzazione dei piani e dei programmi necessari al loro conseguimento; un processo secondo il quale in un determinato contesto organizzativo (sia pubblico che privato), i manager di ciascun livello collaborano all’identificazione e definizione degli obiettivi comuni e delle principali aree di responsabilità di ciascun individuo in termini di risultati desiderati, e utilizzano queste misure come guida per la gestione dell’organizzazione e per la valutazione del contributo dei suoi singoli membri.
MBO: Feedback Driven
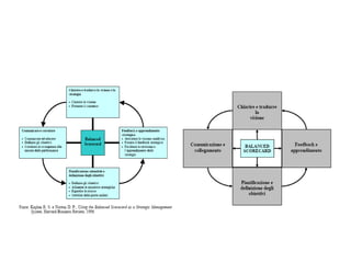
PERFORMANCE MANAGEMENT: BSC “ permette ad un manager di valutare i risultati che ottiene, permettendo un autocontrollo che significa motivazione più elevata e desiderio di fare del proprio meglio, piuttosto che accontentarsi di fare abbastanza”  (P. Drucker,  The Practice of Management , Londra, Pan Books, 1968)   Cos’è una BSC? La  Balanced Scorecard  è uno strumento di indirizzo, misurazione e valutazione delle prestazioni, che aiuta ad individuare e presidiare i diversi indicatori che hanno impatto sui tre orizzonti temporali (breve, medio, lungo) caratteristici di una buona gestione aziendale. Il percorso di costruzione di una Balanced Scorecard si avvale dei seguenti input: analisi della vision e conferma degli obiettivi strategici; individuazione delle aree di creazione di valore; individuazione degli indicatori di risultato (indicatori di medio-lungo termine) e di percorso (indicatori di breve termine); individuazione delle iniziative di miglioramento (piano azioni) e definizione dei collegamenti con la strategia; sviluppo della misure di performance e delle relazioni causa-effetto fra le variabili critiche aziendali; definizione dei target; validazione e comunicazione dei target e monitoraggio.
BSC: Results Driven
 
PERFORMANCE MANAGEMENT: SI L’introduzione in azienda di un nuovo sistema informativo si presenta come un cambiamento tecnico che nasce a livello di “sistemi” per poi espandersi all’interno dell’impresa arrivando a toccarne l’assetto strategico ed organizzativo:  a  livello organizzativo  può favorire una semplificazione della struttura e l’automazione dei compiti lavorativi routinari.  a  livello strategico  può favorire il riposizionamento dell’impresa e, soprattutto nel caso in cui coinvolga più organizzazioni, anche una ridefinizione delle attività che l’impresa svolge al suo interno (programmi e risorse).  Solo  indiretti  e di  lungo periodo  sono invece gli impatti che l’introduzione di un sistema informativo ha sulla  vision  e sulla cultura, mentre è indubbio il legame inverso per cui  vision  e cultura influenzano notevolmente il sistema informativo che l’impresa sceglie di adottare. Livelli di cambiamento
SSI: i sistemi ERP I sistemi ERP ( Enterprise Resource Planning ), chiamati anche sistemi informativi integrati, sono pacchetti software che supportano, attraverso moduli dedicati, i diversi processi operativi e gestionali dell’impresa, dal ciclo attivo dell’ordine alla schedulazione della produzione, dall’amministrazione del personale al  reporting  direzionale; la loro configurazione unitaria spinge l’impresa ad impostare un cambiamento di ampio respiro operando modifiche radicali a livello di equilibri interni e di rapporti con il mercato. Il funzionamento dei diversi moduli del sistema ERP fa riferimento ad un  business model  unitario, cioè uno schema che comprende e descrive tutti i processi operativi implementati nel software; tale  business model  si ispira a quelle che vengono considerate le  best practices  delle imprese leader e, nel caso dei pacchetti ERP più evoluti, può essere differente a seconda del settore in cui l’impresa opera, la presenza di un  business model  che copre tutte le diverse aree della gestione è un riferimento importante per la  software house  in quanto dà unitarietà allo sviluppo dei diversi moduli e esplicita le interconnessioni tra i diversi sottoprogrammi che compongono il pacchetto.  Il  business model  è una guida importante anche per quegli utenti che intendano sfruttare il sistema ERP come leva di  reengineering  in quanto stimola l’impresa a confrontarsi con il modo di lavorare delle imprese leader, facilita l’analisi dei processi attualmente in uso e ne supporta il ridisegno.
ERP: la modularizzazione funzionale Tutti i moduli del sistema ERP attingono e restituiscono i dati ad un unico  database  e l’unicità del  database  è l’elemento chiave alla radice delle caratteristiche d’integrazione dei pacchetti ERP; per cui il  database  centrale definisce le diverse entità (siano esse il “prodotto” o il “cliente”) in maniera univoca ed omogenea per tutti i moduli e le diverse applicazioni fanno tutte riferimento a quest’unico  database , su cui lavorano sincronizzate, per il richiamo, l’elaborazione e l’archiviazione dei dati, senza duplicazioni e disallineamenti . L’ obiettivo  è quello di permettere alla direzione un accesso diretto ai dati del sistema informativo e di offrire strumenti integrati di simulazione e di pianificazione: gli ERP sono sistemi informativi tecnicamente complessi e sofisticati che rendono possibile una  semplificazione della struttura organizzativa dell’impresa ; gli ERP sono sistemi informativi completi e integrati al loro interno che rendono conveniente una  maggiore apertura dell’impresa a collaborazioni con clienti e fornitori.
ERP: SAP SAP è stata, all’inizio degli anni ’70, la prima  software house  a sviluppare un sistema informativo  package  modulare ed integrato in grado di coprire ad ampio spettro le diverse aree della gestione. SAP R/3 presenta un  business model  esteso ed articolato che è più integrato e strutturato di pacchetti concorrenti – quali, ad esempio, One World di JDEdwards o BaanERP – e che quindi meglio rappresenta potenzialità e limiti di un  package  ERP; SAP R/3, con oltre 30.000 installazioni in 90 paesi, è il pacchetto ERP più diffuso a livello mondiale.
SAP: i 7 Moduli SAP R/3 è costituito da 7 moduli “transazionali” principali che coprono le diverse aree della gestione, mentre dal punto di vista dell’architettura informatica, SAP R/3 ha superato l’impostazione a  mainframe  per basarsi su un’architettura  client/server  a tre livelli: SAP  Graphical User Interface , SAP  Application  e SAP  Database .  L’utente del sistema lavora su un programma  client  con un’interfaccia grafica simile a quello di W indows . Ogni qualvolta richiede un dato o un’elaborazione, il  client  attiva il  server  SAP  Application  su cui risiedono i programmi; il  server  applicativo a sua volta attinge i dati attraverso un programma di interfaccia dalla banca dati di sistema (DBMS –  Database Management System ).  Moduli “transazionali” principali di SAP FI –  Financial Accounting :  raccoglie i dati contabili dell’azienda e rappresenta la base per i processi di pianificazione e controllo CO –  Controlling :  presenta un ampio spettro di strumenti di pianificazione e controllo; può essere integrato con sottomoduli relativi al reporting di gruppo e al controllo degli investimenti PP –  Production Planning :  comprende differenti procedure di programmazione della produzione (dalle produzioni ripetitive a quelle  made to order ) MM –  Material Management :  ottimizza i processi di approvvigionamento e la gestione degli stock QM –  Quality Management :  riguarda le attività tecnico-amministrative legate alla gestione della qualità totale e della certificazione ISO SD –  Sales and Distribution :  supporta l’intero ciclo attivo dell’ordine dalle fasi iniziali del contatto con il cliente sino agli aspetti amministrativi e logistici delle consegne HR –  Human Resources Management :  fornisce un quadro integrato per la gestione delle risorse umane, dagli adempimenti amministrativi alla definizione delle politiche di sviluppo Fonte : Tratto da SAP AG, 2004.
SAP:  stato dell’arte i pacchetti ERP possono essere inquadrati nel quarto e ultimo livello del modello di Nolan sulla evoluzione dei sistemi informativi. Si tratta infatti di applicativi con caratteristiche di spinta integrazione e di completo utilizzo  on-line  (Gibson e Nolan, 1974).  Al tempo stesso i pacchetti ERP, in quanto piattaforma aperta e modulare, devono anche essere considerati per la loro capacità di supportare l’impresa nello stabilire rapporti informatizzati con clienti e fornitori: i sistemi ERP presentano moduli per la gestione integrata della  supply chain  e supportano iniziative di commercio elettronico ( ecommerce ). - Modelli di simulazione - Modelli di pianificazione finanziaria - Sistemi di interrogazione on-line su: · personale · clienti - Gestione degli acquisti -Programmazione della produzione - Gestione tesoreria - Contabilità generale - Budgeting - Controllo progetti di investimento - Analisi previsionali - Gestione del personale - Gestione ordini - Vendite - Controllo magazzini - Paghe e stipendi - Contabilità clienti - Contabilità  fornitori - Fatturazione Esempi di  applicativi Applicazioni centrate su database Selezione nelle nuove applicazioni, enfasi sul controllo Proliferazione di applicazioni in tutte le aree funzionali Applicazioni per la riduzione dei costi amministrativi Impostazioni Stadio 4 Stadio 3 Stadio 2 Stadio 1
PROCESSI AZIENDALI INTERNI:  la Catena del Valore PRIVATO SANITA’
LA CATENA DEL VALORE: Sanità
GESTIONE STRATEGICA IN SANITA’ Le ragioni di un crescente utilizzo di sistemi di gestione strategica, come la BSC, basati su indicatori multidimensionali di valutazione della performance, da parte delle aziende sanitarie sono sostanzialmente riconducibili a 3+2 esigenze: quella di rafforzare il governo interno delle aziende, esigenza legata alla crescente responsabilizzazione delle aziende sanitarie sui risultati qualitativi e legati alla massimizzazione del  rapporto costo-efficacia  e non solo al raggiungimento di obiettivi finanziari; quella di costruire un  collegamento  ed un meccanismo di coordinamento, di programmazione e di controllo in area logica di gruppo tra il livello istituzionale di riferimento e le aziende: è il caso in Italia del rapporto tra Regione ed aziende sanitarie pubbliche e private accreditate; quella di poter disporre (da parte del sistema - Regione o Ministero - e delle aziende stesse) di una serie di  informazioni  da utilizzare all’interno del circuito sociale e politico, esigenza legata invece al crescente livello di responsabilizzazione sociale che si traduce nella necessità di rendicontare alla popolazione i risultati raggiunti ed i livelli di performance acquisiti. La  complessità  della gestione sanitaria: dimensione, diversificazione del servizio svolto, professionalità differenti, sono elementi che determinano una naturale multidimensionalità delle prospettive di analisi e monitoraggio; Peculiarità  di funzionamento e le finalità delle aziende sanitaria: l’essere aziende che producono salute e non imprese finalizzate a creare reddito, ha come conseguenza una visione “bilanciata” delle performance aziendali (prima fra tutte l’esigenza di bilanciamento tra prospettiva clinica ed economica). +
VALORE AGGIUNTO BSC
PERFORMANCE MANAGEMENT: SVILUPPO ORGANIZZATIVO Secondo una prospettiva di innovazione, le politiche di apprendimento e sviluppo del personale dovranno tenere conto di queste caratteristiche: capacità del personale: soddisfazione del personale : condizione essenziale per l’aumento della produttività, della reattività, della qualità e del servizio offerto alla clientela, soprattutto per le aziende sanitarie nelle quali spesso sono proprio le persone meno pagate e meno qualificate ad interagire direttamente con il paziente/cliente. La misura della soddisfazione è una  misura di risultato , ma è anche un indicatore  driver  della fedeltà e dell’efficienza/efficacia del dipendente nello svolgimento delle funzioni assegnategli. In tal senso aiuta, dunque, a prendere provvedimenti in anticipo prima che i danni siano avvenuti (calo di produttività, fughe di persone “chiave”). La  misura  della soddisfazione può essere effettuata: indirettamente , attraverso altri indicatori che possono rappresentare un campanello d’allarme (o “early warning”) della disaffezione, come il tasso di assenteismo (indicatore negativo) o il cumulo di ore di lavoro effettuate oltre il normale orario (indicatore positivo); direttamente , attraverso questionari periodici (annuali o semestrali) dove si chiede agli intervistati di valutare se: ritengano di essere sufficientemente coinvolti nelle decisioni che li riguardano, il lavoro ben fatto viene apprezzato dai superiori, dispongono di supporti informativi adeguati al corretto svolgimento del proprio lavoro, siano incoraggiati a proporre interventi migliorativi e/o innovativi, e se tali suggerimenti vengono presi in considerazione, sono soddisfatti di operare nell’azienda e se ne condividono i valori. fedeltà del personale : la fedeltà è invece “ lag indicator ”, misura quello che ormai è successo in un intervallo, ed è una conseguenza della soddisfazione. Il personale “fedele” che occupa posizioni “chiave” rappresenta un patrimonio dell’azienda, perché, in gran parte dei casi: conosce bene l’organizzazione ed i processi dell’azienda, ha accumulato esperienza professionale trasferibile ai più giovani dipendenti, condivide i valori aziendali. La fedeltà, vista come uno dei risultati della soddisfazione, può essere allora misurata attraverso il turnover del personale.  produttività del personale : Rappresenta la misura finale dell’impatto complessivo del potenziamento delle capacità e del morale di dipendenti, delle innovazioni, del miglioramento dei processi interni e della soddisfazione dei dipendenti. Le misure di produttività, per essere significative, dovrebbero essere effettuate sia per ogni categoria di personale (esempio: infermieri, medici nelle aziende sanitarie) sia per dipartimento e/o UO. A tal proposito la misura più semplice della produttività consiste nei  ricavi per addetto.   Comunicazione: Motivazione, empowerment ed allineamento.
 
PERFORMANCE MANAGEMENT: FORMAZIONE Formazione Gli interventi di formazione possono essere classificati in base a due dimensioni:  l’intensità (il livello di specializzazione dei contenuti formativi): indice di copertura strategica; l’ampiezza (la % di personale oggetto degli interventi formativi): utilizzo come indici  la % di personale oggetto della formazione sul totale del personale operativo dell’azienda ed  il tempo previsto dagli interventi di formazione.
PERFORMANCE MANAGEMENT: TECNOLOGIA Le tecnologie hanno  influenza diretta : sulla  capacità di “produrre” , e quindi sulla produttività professionale specifica del personale, ad esempio, in campo sanitario, nuove tecnologie messe a disposizione del medico possono incrementarne la produttività diagnostica; sul  miglioramento del processo ; sulla  soddisfazione : personale motivato e specializzato infatti lavora più volentieri se dispone di attrezzature all’avanguardia. Misurare le tecnologie informatiche vuol dire, ad esempio, misurare il “gap” informativo in relazione a determinate categorie di utenti. Tale “gap” rileva lo scarto tra fabbisogno di informazioni (stimato in base agli obiettivi strategici) e disponibilità di informazioni. In un azienda sanitaria una misura del “gap” informativo può essere data, ad esempio, dalla % di medici che dispone di informazioni di ritorno (feedback) su costi ed esiti relativi ai pazienti trattati. Per misurare l’impegno dell’azienda nelle aree tecnologiche ritenute strategiche, possiamo utilizzare invece come indicatori l’incidenza e/o l’andamento degli investimenti tecnologici e di Ricerca e sviluppo per ciascuna area tecnologica in esame.
PERFORMANCE MANAGEMENT:  WHAT’S NEXT? Evoluzione PA Evoluzione SI Evoluzione HR I Fattori Strategici Esigenze di qualità e innovazione Organizzazioni  più flessibili e reattive Il potere  delle informazioni Nuove situazioni competitive Sviluppo tecnologico Globalizzazione Le 14 dimensioni della salute organizzativa Comfort dell’ambiente di lavoro Chiarezza obiettivi organizzativi Valorizzazione delle competenze Ascolto attivo Disponibilità delle informazioni Gestione della conflittualità Sicurezza e prevenzione infortuni Relazioni collaborative Scorrevolezza operativa Fattori di stress Equità organizzativa Tollerabilità dei compiti Senso di utilità sociale Salute organizzativa Apertura all’innovazione Dati Informazione Conoscenza Saggezza Piramide della conoscenza che  integra IT e KM.
Evoluzione BSC?

Mep Performance Management

  • 1.
  • 2.
    PERFORMANCE MANAGEMENT: BACKGROUND1/2 Le necessità aziendali interne in genere seguono un percorso circolare: “ informare ”, ossia favorire la diffusione di dati tra il personale in modo tale da accrescere la loro partecipazione alla vita organizzativa; “ organizzare ”, ossia garantire l’individuazione dei flussi operativi e della loro necessità; “ gestire ”, ossia diagnosticare e risolvere problemi e motivare e sviluppare le relazioni interne; “ promuovere ” l’immagine, ossia sviluppare l’idea di ciò che si vuol essere.
  • 3.
    PERFORMANCE MANAGEMENT: BACKGROUND2/2 Flussi comunicativi: Top-down: job instructions, ovvero le comunicazioni che contengono istruzioni e direttive per il processo produttivo; feedback, ovvero la comunicazione verso i dipendenti in merito al loro lavoro e ai risultati che hanno conseguito; job rationale, ossia quelle istruzioni, che mirano a fare comprendere al membro dell’organizzazione il senso del suo lavoro in relazione al lavoro degli altri; procedures and practices, ossia le informazioni concernenti alle procedure e alle pratiche adottate nell’organizzazione; indoctrination of goals, ovvero le informazioni con le quali l’organizzazione mira ad inculcare nei propri membri i suoi obiettivi e la sua mission . Bottom-up: fare resoconti dell’attività che si sta svolgendo ( stato del lavoro, piani futuri, risultati ecc.); manifestare problemi irrisolti nello svolgimento della propria attività per i quali si desidera assistenza; offrire suggerimenti su aspetti che riguardano la propria attività, quella di reparto o dell’intera organizzazione; esprimere opinioni, pensieri, perplessità, sofferenze riguardo il proprio lavoro, i colleghi, l’ambiente lavorativo e il funzionamento dell’organizzazione. Comunicazione orizzontale: coordinare l’esecuzione del lavoro, dividersi i compiti nel gruppo, nel reparto; scambiare informazioni sui programmi di lavoro e relative attività; risolvere problemi che comportano un comune utilizzo di risorse; garantire una comprensione univoca del cambiamento; conciliare, negoziare e comporre le differenze (definire le priorità e risolvere i conflitti); sviluppare il supporto interpersonale (rafforzare legami e rapporti, curare la coesione interna). Flussi trasversali ( cross-channel ): sono assimilabili per funzioni a quelli orizzontali, anche se coinvolgono zone più vaste dell’organizzazione.
  • 4.
    PERFORMANCE MANAGEMENT: MBOCiascun manager ha bisogno di obiettivi chiari sia per quanto riguarda la produzione della sua unità, sia per quanto riguarda i contributi che deve dare alle altre unità per aiutarle a raggiungere i loro obiettivi e dovrebbe anche sapere chiaramente quali contributi si può aspettare dalle altre unità per raggiungere i propri obiettivi: la definizione di obiettivi misurabili è la prima responsabilità di un manager . (P. Drucker, The Practice of Management , Londra, Pan Books, 1968) Cos’è un piano MBO? un approccio sistemico alla gestione dell’organizzazione (qualsiasi organizzazione); un sistema direzionale che prevede il coinvolgimento dell’intero staff direttivo nell’individuazione (e nella definizione dettagliata) di una precisa gerarchia di obiettivi organizzativi e nella formalizzazione dei piani e dei programmi necessari al loro conseguimento; un processo secondo il quale in un determinato contesto organizzativo (sia pubblico che privato), i manager di ciascun livello collaborano all’identificazione e definizione degli obiettivi comuni e delle principali aree di responsabilità di ciascun individuo in termini di risultati desiderati, e utilizzano queste misure come guida per la gestione dell’organizzazione e per la valutazione del contributo dei suoi singoli membri.
  • 5.
  • 6.
    PERFORMANCE MANAGEMENT: BSC“ permette ad un manager di valutare i risultati che ottiene, permettendo un autocontrollo che significa motivazione più elevata e desiderio di fare del proprio meglio, piuttosto che accontentarsi di fare abbastanza” (P. Drucker, The Practice of Management , Londra, Pan Books, 1968) Cos’è una BSC? La Balanced Scorecard è uno strumento di indirizzo, misurazione e valutazione delle prestazioni, che aiuta ad individuare e presidiare i diversi indicatori che hanno impatto sui tre orizzonti temporali (breve, medio, lungo) caratteristici di una buona gestione aziendale. Il percorso di costruzione di una Balanced Scorecard si avvale dei seguenti input: analisi della vision e conferma degli obiettivi strategici; individuazione delle aree di creazione di valore; individuazione degli indicatori di risultato (indicatori di medio-lungo termine) e di percorso (indicatori di breve termine); individuazione delle iniziative di miglioramento (piano azioni) e definizione dei collegamenti con la strategia; sviluppo della misure di performance e delle relazioni causa-effetto fra le variabili critiche aziendali; definizione dei target; validazione e comunicazione dei target e monitoraggio.
  • 7.
  • 8.
  • 9.
    PERFORMANCE MANAGEMENT: SIL’introduzione in azienda di un nuovo sistema informativo si presenta come un cambiamento tecnico che nasce a livello di “sistemi” per poi espandersi all’interno dell’impresa arrivando a toccarne l’assetto strategico ed organizzativo: a livello organizzativo può favorire una semplificazione della struttura e l’automazione dei compiti lavorativi routinari. a livello strategico può favorire il riposizionamento dell’impresa e, soprattutto nel caso in cui coinvolga più organizzazioni, anche una ridefinizione delle attività che l’impresa svolge al suo interno (programmi e risorse). Solo indiretti e di lungo periodo sono invece gli impatti che l’introduzione di un sistema informativo ha sulla vision e sulla cultura, mentre è indubbio il legame inverso per cui vision e cultura influenzano notevolmente il sistema informativo che l’impresa sceglie di adottare. Livelli di cambiamento
  • 10.
    SSI: i sistemiERP I sistemi ERP ( Enterprise Resource Planning ), chiamati anche sistemi informativi integrati, sono pacchetti software che supportano, attraverso moduli dedicati, i diversi processi operativi e gestionali dell’impresa, dal ciclo attivo dell’ordine alla schedulazione della produzione, dall’amministrazione del personale al reporting direzionale; la loro configurazione unitaria spinge l’impresa ad impostare un cambiamento di ampio respiro operando modifiche radicali a livello di equilibri interni e di rapporti con il mercato. Il funzionamento dei diversi moduli del sistema ERP fa riferimento ad un business model unitario, cioè uno schema che comprende e descrive tutti i processi operativi implementati nel software; tale business model si ispira a quelle che vengono considerate le best practices delle imprese leader e, nel caso dei pacchetti ERP più evoluti, può essere differente a seconda del settore in cui l’impresa opera, la presenza di un business model che copre tutte le diverse aree della gestione è un riferimento importante per la software house in quanto dà unitarietà allo sviluppo dei diversi moduli e esplicita le interconnessioni tra i diversi sottoprogrammi che compongono il pacchetto. Il business model è una guida importante anche per quegli utenti che intendano sfruttare il sistema ERP come leva di reengineering in quanto stimola l’impresa a confrontarsi con il modo di lavorare delle imprese leader, facilita l’analisi dei processi attualmente in uso e ne supporta il ridisegno.
  • 11.
    ERP: la modularizzazionefunzionale Tutti i moduli del sistema ERP attingono e restituiscono i dati ad un unico database e l’unicità del database è l’elemento chiave alla radice delle caratteristiche d’integrazione dei pacchetti ERP; per cui il database centrale definisce le diverse entità (siano esse il “prodotto” o il “cliente”) in maniera univoca ed omogenea per tutti i moduli e le diverse applicazioni fanno tutte riferimento a quest’unico database , su cui lavorano sincronizzate, per il richiamo, l’elaborazione e l’archiviazione dei dati, senza duplicazioni e disallineamenti . L’ obiettivo è quello di permettere alla direzione un accesso diretto ai dati del sistema informativo e di offrire strumenti integrati di simulazione e di pianificazione: gli ERP sono sistemi informativi tecnicamente complessi e sofisticati che rendono possibile una semplificazione della struttura organizzativa dell’impresa ; gli ERP sono sistemi informativi completi e integrati al loro interno che rendono conveniente una maggiore apertura dell’impresa a collaborazioni con clienti e fornitori.
  • 12.
    ERP: SAP SAPè stata, all’inizio degli anni ’70, la prima software house a sviluppare un sistema informativo package modulare ed integrato in grado di coprire ad ampio spettro le diverse aree della gestione. SAP R/3 presenta un business model esteso ed articolato che è più integrato e strutturato di pacchetti concorrenti – quali, ad esempio, One World di JDEdwards o BaanERP – e che quindi meglio rappresenta potenzialità e limiti di un package ERP; SAP R/3, con oltre 30.000 installazioni in 90 paesi, è il pacchetto ERP più diffuso a livello mondiale.
  • 13.
    SAP: i 7Moduli SAP R/3 è costituito da 7 moduli “transazionali” principali che coprono le diverse aree della gestione, mentre dal punto di vista dell’architettura informatica, SAP R/3 ha superato l’impostazione a mainframe per basarsi su un’architettura client/server a tre livelli: SAP Graphical User Interface , SAP Application e SAP Database . L’utente del sistema lavora su un programma client con un’interfaccia grafica simile a quello di W indows . Ogni qualvolta richiede un dato o un’elaborazione, il client attiva il server SAP Application su cui risiedono i programmi; il server applicativo a sua volta attinge i dati attraverso un programma di interfaccia dalla banca dati di sistema (DBMS – Database Management System ). Moduli “transazionali” principali di SAP FI – Financial Accounting : raccoglie i dati contabili dell’azienda e rappresenta la base per i processi di pianificazione e controllo CO – Controlling : presenta un ampio spettro di strumenti di pianificazione e controllo; può essere integrato con sottomoduli relativi al reporting di gruppo e al controllo degli investimenti PP – Production Planning : comprende differenti procedure di programmazione della produzione (dalle produzioni ripetitive a quelle made to order ) MM – Material Management : ottimizza i processi di approvvigionamento e la gestione degli stock QM – Quality Management : riguarda le attività tecnico-amministrative legate alla gestione della qualità totale e della certificazione ISO SD – Sales and Distribution : supporta l’intero ciclo attivo dell’ordine dalle fasi iniziali del contatto con il cliente sino agli aspetti amministrativi e logistici delle consegne HR – Human Resources Management : fornisce un quadro integrato per la gestione delle risorse umane, dagli adempimenti amministrativi alla definizione delle politiche di sviluppo Fonte : Tratto da SAP AG, 2004.
  • 14.
    SAP: statodell’arte i pacchetti ERP possono essere inquadrati nel quarto e ultimo livello del modello di Nolan sulla evoluzione dei sistemi informativi. Si tratta infatti di applicativi con caratteristiche di spinta integrazione e di completo utilizzo on-line (Gibson e Nolan, 1974). Al tempo stesso i pacchetti ERP, in quanto piattaforma aperta e modulare, devono anche essere considerati per la loro capacità di supportare l’impresa nello stabilire rapporti informatizzati con clienti e fornitori: i sistemi ERP presentano moduli per la gestione integrata della supply chain e supportano iniziative di commercio elettronico ( ecommerce ). - Modelli di simulazione - Modelli di pianificazione finanziaria - Sistemi di interrogazione on-line su: · personale · clienti - Gestione degli acquisti -Programmazione della produzione - Gestione tesoreria - Contabilità generale - Budgeting - Controllo progetti di investimento - Analisi previsionali - Gestione del personale - Gestione ordini - Vendite - Controllo magazzini - Paghe e stipendi - Contabilità clienti - Contabilità fornitori - Fatturazione Esempi di applicativi Applicazioni centrate su database Selezione nelle nuove applicazioni, enfasi sul controllo Proliferazione di applicazioni in tutte le aree funzionali Applicazioni per la riduzione dei costi amministrativi Impostazioni Stadio 4 Stadio 3 Stadio 2 Stadio 1
  • 15.
    PROCESSI AZIENDALI INTERNI: la Catena del Valore PRIVATO SANITA’
  • 16.
    LA CATENA DELVALORE: Sanità
  • 17.
    GESTIONE STRATEGICA INSANITA’ Le ragioni di un crescente utilizzo di sistemi di gestione strategica, come la BSC, basati su indicatori multidimensionali di valutazione della performance, da parte delle aziende sanitarie sono sostanzialmente riconducibili a 3+2 esigenze: quella di rafforzare il governo interno delle aziende, esigenza legata alla crescente responsabilizzazione delle aziende sanitarie sui risultati qualitativi e legati alla massimizzazione del rapporto costo-efficacia e non solo al raggiungimento di obiettivi finanziari; quella di costruire un collegamento ed un meccanismo di coordinamento, di programmazione e di controllo in area logica di gruppo tra il livello istituzionale di riferimento e le aziende: è il caso in Italia del rapporto tra Regione ed aziende sanitarie pubbliche e private accreditate; quella di poter disporre (da parte del sistema - Regione o Ministero - e delle aziende stesse) di una serie di informazioni da utilizzare all’interno del circuito sociale e politico, esigenza legata invece al crescente livello di responsabilizzazione sociale che si traduce nella necessità di rendicontare alla popolazione i risultati raggiunti ed i livelli di performance acquisiti. La complessità della gestione sanitaria: dimensione, diversificazione del servizio svolto, professionalità differenti, sono elementi che determinano una naturale multidimensionalità delle prospettive di analisi e monitoraggio; Peculiarità di funzionamento e le finalità delle aziende sanitaria: l’essere aziende che producono salute e non imprese finalizzate a creare reddito, ha come conseguenza una visione “bilanciata” delle performance aziendali (prima fra tutte l’esigenza di bilanciamento tra prospettiva clinica ed economica). +
  • 18.
  • 19.
    PERFORMANCE MANAGEMENT: SVILUPPOORGANIZZATIVO Secondo una prospettiva di innovazione, le politiche di apprendimento e sviluppo del personale dovranno tenere conto di queste caratteristiche: capacità del personale: soddisfazione del personale : condizione essenziale per l’aumento della produttività, della reattività, della qualità e del servizio offerto alla clientela, soprattutto per le aziende sanitarie nelle quali spesso sono proprio le persone meno pagate e meno qualificate ad interagire direttamente con il paziente/cliente. La misura della soddisfazione è una misura di risultato , ma è anche un indicatore driver della fedeltà e dell’efficienza/efficacia del dipendente nello svolgimento delle funzioni assegnategli. In tal senso aiuta, dunque, a prendere provvedimenti in anticipo prima che i danni siano avvenuti (calo di produttività, fughe di persone “chiave”). La misura della soddisfazione può essere effettuata: indirettamente , attraverso altri indicatori che possono rappresentare un campanello d’allarme (o “early warning”) della disaffezione, come il tasso di assenteismo (indicatore negativo) o il cumulo di ore di lavoro effettuate oltre il normale orario (indicatore positivo); direttamente , attraverso questionari periodici (annuali o semestrali) dove si chiede agli intervistati di valutare se: ritengano di essere sufficientemente coinvolti nelle decisioni che li riguardano, il lavoro ben fatto viene apprezzato dai superiori, dispongono di supporti informativi adeguati al corretto svolgimento del proprio lavoro, siano incoraggiati a proporre interventi migliorativi e/o innovativi, e se tali suggerimenti vengono presi in considerazione, sono soddisfatti di operare nell’azienda e se ne condividono i valori. fedeltà del personale : la fedeltà è invece “ lag indicator ”, misura quello che ormai è successo in un intervallo, ed è una conseguenza della soddisfazione. Il personale “fedele” che occupa posizioni “chiave” rappresenta un patrimonio dell’azienda, perché, in gran parte dei casi: conosce bene l’organizzazione ed i processi dell’azienda, ha accumulato esperienza professionale trasferibile ai più giovani dipendenti, condivide i valori aziendali. La fedeltà, vista come uno dei risultati della soddisfazione, può essere allora misurata attraverso il turnover del personale. produttività del personale : Rappresenta la misura finale dell’impatto complessivo del potenziamento delle capacità e del morale di dipendenti, delle innovazioni, del miglioramento dei processi interni e della soddisfazione dei dipendenti. Le misure di produttività, per essere significative, dovrebbero essere effettuate sia per ogni categoria di personale (esempio: infermieri, medici nelle aziende sanitarie) sia per dipartimento e/o UO. A tal proposito la misura più semplice della produttività consiste nei ricavi per addetto. Comunicazione: Motivazione, empowerment ed allineamento.
  • 20.
  • 21.
    PERFORMANCE MANAGEMENT: FORMAZIONEFormazione Gli interventi di formazione possono essere classificati in base a due dimensioni: l’intensità (il livello di specializzazione dei contenuti formativi): indice di copertura strategica; l’ampiezza (la % di personale oggetto degli interventi formativi): utilizzo come indici la % di personale oggetto della formazione sul totale del personale operativo dell’azienda ed il tempo previsto dagli interventi di formazione.
  • 22.
    PERFORMANCE MANAGEMENT: TECNOLOGIALe tecnologie hanno influenza diretta : sulla capacità di “produrre” , e quindi sulla produttività professionale specifica del personale, ad esempio, in campo sanitario, nuove tecnologie messe a disposizione del medico possono incrementarne la produttività diagnostica; sul miglioramento del processo ; sulla soddisfazione : personale motivato e specializzato infatti lavora più volentieri se dispone di attrezzature all’avanguardia. Misurare le tecnologie informatiche vuol dire, ad esempio, misurare il “gap” informativo in relazione a determinate categorie di utenti. Tale “gap” rileva lo scarto tra fabbisogno di informazioni (stimato in base agli obiettivi strategici) e disponibilità di informazioni. In un azienda sanitaria una misura del “gap” informativo può essere data, ad esempio, dalla % di medici che dispone di informazioni di ritorno (feedback) su costi ed esiti relativi ai pazienti trattati. Per misurare l’impegno dell’azienda nelle aree tecnologiche ritenute strategiche, possiamo utilizzare invece come indicatori l’incidenza e/o l’andamento degli investimenti tecnologici e di Ricerca e sviluppo per ciascuna area tecnologica in esame.
  • 23.
    PERFORMANCE MANAGEMENT: WHAT’S NEXT? Evoluzione PA Evoluzione SI Evoluzione HR I Fattori Strategici Esigenze di qualità e innovazione Organizzazioni più flessibili e reattive Il potere delle informazioni Nuove situazioni competitive Sviluppo tecnologico Globalizzazione Le 14 dimensioni della salute organizzativa Comfort dell’ambiente di lavoro Chiarezza obiettivi organizzativi Valorizzazione delle competenze Ascolto attivo Disponibilità delle informazioni Gestione della conflittualità Sicurezza e prevenzione infortuni Relazioni collaborative Scorrevolezza operativa Fattori di stress Equità organizzativa Tollerabilità dei compiti Senso di utilità sociale Salute organizzativa Apertura all’innovazione Dati Informazione Conoscenza Saggezza Piramide della conoscenza che integra IT e KM.
  • 24.