Material evaluation
Four important factors influence the use of
materials in manufacturing
• The product design must meet the specified
need;
• Materials with appropriate properties must be
selected;
• Based on both of the above, suitable
manufacturing processes must be selected;
• The response of the material during
manufacture and in service.
Basic classification of materials for
manufacture
Material properties
Strength
tensile strength
Compressive strength
Shear strength
Hardness
hardness is a measure of a material's resistance to abrasion.
It is determined by applying a load to the material surface with an
indenter and measuring the indentation.
Ductility
This is a measure of how much deformation occurs before
a material will fracture under tension.
Elasticity
As a material undergoes elongation during tension, the
relationship between the stress and strain is proportional.
The ratio of stress to strain during this elongation is known
as Young's modulus or the modulus of elasticity.
Impact resistance
During some manufacturing processes or in-service,
materials may undergo cyclic or dynamic loading. Therefore,
it is important that it is known how a material will react to
sudden loading and this is known as impact resistance
or toughness.
Fatigue resistance
Fatigue resistance, like impact resistance, relates to how a
material reacts under cyclic loading
Physical properties
Density
Mass per unit volume
Melting point
The melting point of a material is the temperature at which it
transforms from a solid state to a liquid state.
Specific heat
Specific heat is defined as the energy required to increase the
temperature of a unit mass of a material by one degree and is
measured in joules per kilogram per kelvin
Thermal conductivity
This is a measure of the rate at which heat can pass through a
material. For metals, thermal conductivity is usually directly
proportional to electrical conductivity and is measured in watts
per metre per kelvin (
Thermal expansion
As heat is applied to most materials, they will expand
and then contract when cooled. The rate of expansion
and contraction is different for any given material and
is known as the coefficient of thermal expansion
Electrical conductivity
Electrical conductivity is a measure of the rate at which an electric
current can pass through a material and is measured in reciprocal
ohm metres
Material selection process
Basic steps to the material selection process:
Material selection methods
Material evaluation method
the material selected in terms of how the part should
be manufactured. This evaluation should focus on
three main areas
Material evaluation method
Geometry classification matrix
Material property requirements
Manufacturing considerations
Process selection
Reasons for using casting processes
SURFACE PROCESSES
Factors in process selection
There are a number of factors common to
both the material and process selection
decisions:
Some general guidelines can be applied for the selection of manufacturing
processes.
Process selection method
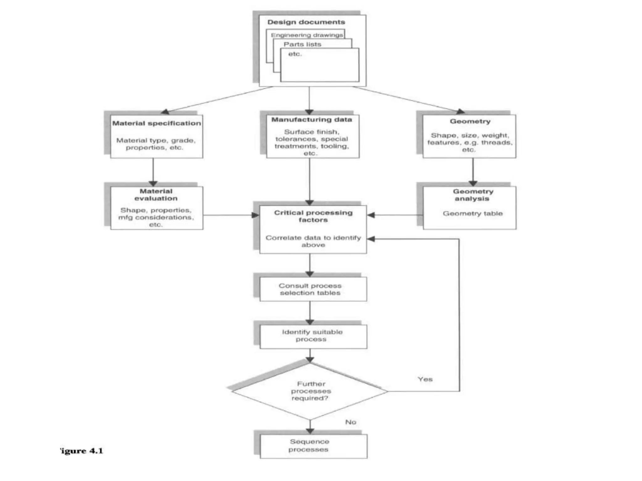
Step 1: Drawing interpretations
Step2: identification of critical processing factors
Step3: Comparison of potential manufacturing
processes
Step4: identification of suitable processes
material evaluation and process selection
material evaluation and process selection
material evaluation and process selection
material evaluation and process selection

material evaluation and process selection

  • 1.
  • 2.
    Four important factorsinfluence the use of materials in manufacturing • The product design must meet the specified need; • Materials with appropriate properties must be selected; • Based on both of the above, suitable manufacturing processes must be selected; • The response of the material during manufacture and in service.
  • 3.
    Basic classification ofmaterials for manufacture
  • 4.
  • 5.
    Strength tensile strength Compressive strength Shearstrength Hardness hardness is a measure of a material's resistance to abrasion. It is determined by applying a load to the material surface with an indenter and measuring the indentation.
  • 6.
    Ductility This is ameasure of how much deformation occurs before a material will fracture under tension. Elasticity As a material undergoes elongation during tension, the relationship between the stress and strain is proportional. The ratio of stress to strain during this elongation is known as Young's modulus or the modulus of elasticity.
  • 7.
    Impact resistance During somemanufacturing processes or in-service, materials may undergo cyclic or dynamic loading. Therefore, it is important that it is known how a material will react to sudden loading and this is known as impact resistance or toughness. Fatigue resistance Fatigue resistance, like impact resistance, relates to how a material reacts under cyclic loading
  • 8.
    Physical properties Density Mass perunit volume Melting point The melting point of a material is the temperature at which it transforms from a solid state to a liquid state. Specific heat Specific heat is defined as the energy required to increase the temperature of a unit mass of a material by one degree and is measured in joules per kilogram per kelvin Thermal conductivity This is a measure of the rate at which heat can pass through a material. For metals, thermal conductivity is usually directly proportional to electrical conductivity and is measured in watts per metre per kelvin (
  • 9.
    Thermal expansion As heatis applied to most materials, they will expand and then contract when cooled. The rate of expansion and contraction is different for any given material and is known as the coefficient of thermal expansion Electrical conductivity Electrical conductivity is a measure of the rate at which an electric current can pass through a material and is measured in reciprocal ohm metres
  • 14.
    Material selection process Basicsteps to the material selection process:
  • 15.
  • 16.
  • 17.
    the material selectedin terms of how the part should be manufactured. This evaluation should focus on three main areas Material evaluation method
  • 18.
  • 20.
  • 21.
  • 22.
  • 24.
    Reasons for usingcasting processes
  • 30.
  • 31.
    Factors in processselection There are a number of factors common to both the material and process selection decisions:
  • 33.
    Some general guidelinescan be applied for the selection of manufacturing processes.
  • 34.
    Process selection method Step1: Drawing interpretations Step2: identification of critical processing factors Step3: Comparison of potential manufacturing processes Step4: identification of suitable processes