 Market: In marketing the term market refers
to the group of consumers or organizations
that interested in the product, has the
resource to purchase the product and has a
willing too.
 E.g vegitable market
 Cosmetics market
 Clothes market
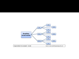
 Segmentation mean dividing and subdividing
a larger market into a group of smaller
markets according the needs and wants of
customers.
 The purpose of segmentation is to enables
companies to target different customers and
consumers who have common needs and
priorities and then designing and
implementing strategies to target them.
 Niche marketing is a focused targetable part
of the market concentrating on small but
specific and well defined segment of
population.
 Niches do not exist but are created by
identifying needs, wants and requiremets
that are being addressed poorly or not at all
by any other firm.
 It is a small market segment
 E.g
 Ptv sports
 Stars ports
 Star criket
 ESPN sports
Local Marketing—
also referred to as
local store marketing or neighborhood
marketing—specifically targets the
community around a physical store or
restaurant.
Promotional messages are directed to the
local population, rather than the mass
market.
 People like to shop and eat near their homes;
it saves time and is more convenient.
 Residents create their own “mental maps” of
the surrounding area, with favorite
restaurants and particular stores quickly and
easily remembered.
 They develop shopping and eating habits
based upon these maps, engaging in a great
deal of repeat business.
 Geographic segmentation is used by companies
that sell products or service specific to a certain
community, state, region, country or group of
countries. Local businesses usually get no
benefit in paying for national or international
advertising. Companies that operate nationally
can often save by delivering the same marketing
messages to a national audience through one
television, radio, magazine or newspaper ad.
Global businesses typically decide whether to
maintain a universal message or tailor messages
to each country's marketplace.
 Geographic segmentation is a common
strategy when you serve customers in a
particular area, or when your broad target
audience has different preferences based on
where they are located.This marketing
approach is common for small businesses
that serve a wide demographic customer
base in a local or regional territory.
 There are several ways that a market can be
geographically segmented.You can divide
your market by geographical areas, such as
by city, county, state, region (such asWest
Coast), country, or international region (such
as Asia).You can also divide the market into
rural, suburban, and urban market segments.
You can segment a market by climate or total
population in each area.
 Demographic market segmentation is one of the
most common approaches to segmenting
markets.With this strategy, a company simply
divides the larger market into groups based on
several defined traits. Age, race, gender, marital
status, occupation, education and income are
among the commonly considered demographics
segmentation traits. As a simple example of
usage, a company that sells feminine hygiene
products will include "female" in its description
of its primary market segment
 On the basis of .
 Gender
 Income level
 Age
 Occupation
 Marital status
 Psychographic segmentation is dividing
your market based upon consumer
personality traits, values, attitudes, interests
and lifestyles. Segmentation will allow you to
better develop and market your products
because there will be a more precise match
between the product and each segment's
needs and wants.
 On the basis of.
 Social class
 Lifestyle
 Personality characteristics
Market segmentaion and basis for market segmentation
Market segmentaion and basis for market segmentation

Market segmentaion and basis for market segmentation

  • 4.
     Market: Inmarketing the term market refers to the group of consumers or organizations that interested in the product, has the resource to purchase the product and has a willing too.  E.g vegitable market  Cosmetics market  Clothes market
  • 5.
     Segmentation meandividing and subdividing a larger market into a group of smaller markets according the needs and wants of customers.  The purpose of segmentation is to enables companies to target different customers and consumers who have common needs and priorities and then designing and implementing strategies to target them.
  • 8.
     Niche marketingis a focused targetable part of the market concentrating on small but specific and well defined segment of population.  Niches do not exist but are created by identifying needs, wants and requiremets that are being addressed poorly or not at all by any other firm.
  • 9.
     It isa small market segment  E.g  Ptv sports  Stars ports  Star criket  ESPN sports
  • 15.
    Local Marketing— also referredto as local store marketing or neighborhood marketing—specifically targets the community around a physical store or restaurant. Promotional messages are directed to the local population, rather than the mass market.
  • 16.
     People liketo shop and eat near their homes; it saves time and is more convenient.  Residents create their own “mental maps” of the surrounding area, with favorite restaurants and particular stores quickly and easily remembered.  They develop shopping and eating habits based upon these maps, engaging in a great deal of repeat business.
  • 17.
     Geographic segmentationis used by companies that sell products or service specific to a certain community, state, region, country or group of countries. Local businesses usually get no benefit in paying for national or international advertising. Companies that operate nationally can often save by delivering the same marketing messages to a national audience through one television, radio, magazine or newspaper ad. Global businesses typically decide whether to maintain a universal message or tailor messages to each country's marketplace.
  • 18.
     Geographic segmentationis a common strategy when you serve customers in a particular area, or when your broad target audience has different preferences based on where they are located.This marketing approach is common for small businesses that serve a wide demographic customer base in a local or regional territory.
  • 19.
     There areseveral ways that a market can be geographically segmented.You can divide your market by geographical areas, such as by city, county, state, region (such asWest Coast), country, or international region (such as Asia).You can also divide the market into rural, suburban, and urban market segments. You can segment a market by climate or total population in each area.
  • 20.
     Demographic marketsegmentation is one of the most common approaches to segmenting markets.With this strategy, a company simply divides the larger market into groups based on several defined traits. Age, race, gender, marital status, occupation, education and income are among the commonly considered demographics segmentation traits. As a simple example of usage, a company that sells feminine hygiene products will include "female" in its description of its primary market segment
  • 21.
     On thebasis of .  Gender  Income level  Age  Occupation  Marital status
  • 23.
     Psychographic segmentationis dividing your market based upon consumer personality traits, values, attitudes, interests and lifestyles. Segmentation will allow you to better develop and market your products because there will be a more precise match between the product and each segment's needs and wants.
  • 25.
     On thebasis of.  Social class  Lifestyle  Personality characteristics