HYPERTROPHIC CARDIOMYOPATHY
 AKA asymmetric septal hypertrophy,idiopathic hypertrophic subaortic stenosis,muscle subaortic
stenosis,hypertrophic obstructive cardiomyopathy.
 Autosomal dominant disease of the heart muscle
 1:500-1:1000 incidence
 Characterized by small left ventricular cavity and marked hypertrophy of myocardium with
myofibril disarray.
 Basis is said to be genetic,with mutation affecting the encoding of β myosin heavy chain
protein,which is a major component of the cardiac sarcomere.Hundreds of mutations have been
found in HOCM patients.
 Highly heterogenous disease with diverse history and clinical course
HISTORY:
 1958:Teare first reported pathological findings in 8 young patients.(thickened ventricular
septum+myofibril disarray)
 1958:Brock,reported on patients with functional subvalvular left ventricular outflow tract
gradients
 1960s-Braunwald and colleagues, defined specific disease process in HOCM.
ETIOLOGY:
 Implicated to be the most common genetic cardiovascular disease.
 Hundreds of genes implicated,including β myosin heavy chainmyosin binding protein C,cardiac
troponin T and I,actin,titin and myosin light chains.
 A genetic locus has been mapped to chromosome 7,in patients with cardiac hypertrophy and ECG
abnormalities like WPW syndrome.
 However,non sarcomeric genes are also involved.
PATHOPHYSIOLOGY:
 Asymmetric septal hypertrophy with small ventricular cavity
 Mural endocardium may be thickened with fibrous tissue
 Thickened but non dilated ventricle in the absence of other cardiac diseases.
 In the presence of an LV outflow tract obstruction,there is a plaque on upper septal area,in
contact with mitral valve during systole
 There maybe elongation of mitral chordate and anterior displacement of hypertrophied papillary
muscles.
 Intramural coronary arterioles in septum small and increased in number.
ABNORMALITIES ENCOUNTERED:
 DIASTOLIC DYSFUNCTION:
o Impairment of ventricular relaxation occurs due to high systolic contraction load(due to
outflow tract obstruction),non-unifromity of ventricular contraction and relaxation, and
delayed inactivation due to abnormal intracellular calcium uptake.
o Due to this,there is incrasing chamber stiffness and myocardial ischemia which worsens
diastolic function.
o Compensatory increase in late diastolic filling by the atria.
o Exercise causes further decrease in diastolic filling period and increases myocardial
ischemia,resulting in increase in pulmonary venous pressure,causing dyspnoea.
 LV OUTFLOW TRACT OBSTRUCTION:
o LV obstruction->increase in LV systolic pressure->prolongation of ventricular
relaxation,inc.LV diastolic pressure,decrease in cardiac output.
(A classic finding in HCM is the Brockenbrough-Braunwald-Morrow sign, in which the left
ventricle-to-aortic gradient increases while the aortic pulse pressure decreases following premature
ventricular contraction (PVC)-said to be due to severe LV outflow tract obstruction during increased
contraction in post extrasystolic beat-not unique to HOCM,also seen in some cases of aortic
stenosis)
o Inititially thought to be because of systolic contraction of hypertrophied basal
ventricular septum,which would encroach into LVOT,with a resulting suction(venturi
force),that would pull the mitral leaflets in and cause further obstruction.
o In the vast majority of patients,obstruction is produced in the proximal LV by systolic anterior
motion (SAM) of the mitral valve in which elongated leaflets bend sharply at 90 degrees and
contact the septum in midsystole owing to a drag effect.
o Occasionally, intraventricular obstruction may occur at mid-cavity level caused by systolic contact
of septum with a papillary muscle that is anomalously positioned and may insert directly into
anterior mitral leaflet.
o Ventricular obstruction is dynamic,varying with loading conditions and contractility of ventricle.
 MYOCARDIAL ISCHEMIA:
o Unrelated to atherosclerosis,and is predominantly because of supply-demand mismatch.
o Increased oxygen demand due to hypertrophy but impaired coronary bloodflow due to
abnormally small and partially obliterated coronary arteries.
o
 AUTONOMIC DYSFUNCTION:
o During exercise,around 25% of HOCM patients show abnormal blood pressure response either by
an inadequate systolic rise or decreased systolic BP.
o This is possibly due to a n exercise induced augmentation of outflow tract obstruction.
o Presence of this finding indicates a poorer prognosis.
 MITRAL REGURGITATION:
o Usually caused by distortion of mitral valve apparatus due to systolic anterior motion of
the leaflets occurring due to LVOT obstruction.
o Commonly seen in patients with LVOT obstruction and can produce symptoms of
dyspnoea.
o It is necessary to screen patients with intrinsic mitral valve disease.
SYMPTOMS ASSOCIATED:
 Wide variability in the clinical presentation.
 Symptoms of heart failure may develop, with functional limitation due to exertional dyspnea (due
to stiff non compliant hypertrophied ventricle).
 Disability frequently is associated with chest pain either typical or atypical angina pectoris,
possibly resulting from structural microvasculature abnormalities.
 Patients also may experience impaired consciousness with syncope or near-syncope potentially
explained by arrhythmias or outflow obstruction. (can be due to activation of LV baroreceptors-
>vasodilation)
 Palpitations are common and may be related to ventricular or supraventricular tachyarrhythmias.
 Patients complain of an increase in symptoms during humid weather,probably due to fluid loss
and vasodilation resulting in decreased preload and afterload.There is also an increase in
symptoms after a large meal or intake of alcohol.
 Older patients more commonly present with atrial fibrillations heralding systemic embolism and
clinical deterioration.
ON EXAMINATION:
 Carotid pulse(pulsus bisferiens)-
brisk pulse with a spike and dome pattern, characterized by rapid rise(p wave), followed by
midsystolic drop(premature closure of aortic valve coinciding with SAM of mitral valve), followed
by a late peak(t wave-relief of obstruction due to return of mitral valve to original position).
 Jugular venous pressure-
Usually normal with prominence of a wave,indicating decreased ventricular compliance or
pulmonary hypertension.
 Apical impulse-
Almost always abnormal in HOCM-sustained systolic thrust.
Bifid impulse can be seen in forced atrial systole.
Triple ripple-ventricular outflow tract obstruction.
Systolic thrill can be felt at apex in severe MR, and at lower left sternal border in LVOT obstruct.
 Heart sounds-
normal or loud S1.
S2 may have a paradoxical split due to LVOT obstruction.
S4 can be heard in severe hypertrophy.
In young patients,early diastolic filling sound is heard-early filling.
 MURMUR-
Crescendo decrescendo murmur primarily in the left sterna border.
Murmur usually ends before second murmur.
Can radiate to base of heart and apex.
Dynamic auscultation must be done to differentiate from valvular diseases-maneuvers decreasing
preload will increase obstruction gradient-increased intensity of murmur.
Squat-stand-squat will show a decrease increase pattern of the murmur due to variation of
afterload.
Other maneuvers-leg raising,amyl nitrite inhalation.
(squatting causes an immediate rise in preload with a slow subsequent rise of afterload.
The increased preload causes an increased left ventricular volume->displacing the hypertrophied
septum and causing decreased outflow tract obstruction.)
DIAGNOSTIC TESTING:
 ELECTROCARDIOGRAM:
o 80% of the patients demonstrate features of left ventricular hypertrophy
o Abnormal q waves simulating myocardial infarction can be seen in 25%
o Basic rhythm is sinus rhythm,but ambulatory monitoring->high incidence of
supraventricular tachycardia and premature ventricular contractions.
o Wolff-parkinson-white syndrome commonly seen in association with HOCM.
(dagger-like septal q waves seen in lateral and sometimes inferior leads due to hypertrophied
septum.)
(apical variant of hypertrophic cardiomyopathy, Yamaguchi Syndrome-apex is abnormally
thickened resulting in diffuse T wave changes referred to as Giant T Wave Inversion)
 CHEST X RAY:
o Mild to moderate enlargement of cardiac silhouette
o LV contour is rounded due to hypertrophy.
o Enlargement of left atrium while the right chambers usually remain normal.
o Look for associated aortic valvular disease.
 ECHOCARDIOGRAPHY:
(first image-parasternal long axis view during diastole,second-during systole->SAM of mitral
valve-outflow obstruction;Ao-aortic valve,PW-posterior wall)
o Two dimensional and Doppler have become the gold standard for diagnosing HOCM.
o Younger population-diffuse hypertrophy of entire septum with convex septal contour
o Older population-sigmoid septum with hypertrophy localized to mid and basal
septum,with the remaining septum being concave in contour.
o Thickend septum has a number of differentials-valvular AS,patients with renal failure on
dieresis,cardiac amyloidosis,fabry disease,etc.
o Athlete’s heart-pysiological LV hypertrophy with septal thickness<14-15mm.(reduction in
wall thickness on cessation of exercise-exclusion)
o 2D echo-presence and severity of LVOTobstruction-indicated most commonly by systolic
anterior movement of the mitral valve with systolic open ventricular cavity.(obstruction
may be basal[classical],may extend to involve chordal apparatus or maybe mid
ventricular[papillary muscle inv.]).
o Doppler studies-high velocity “dagger shaped” signals in the presence of an LVOT
obstruction.
o Doppler colour flow imaging-presence and severity of mitral regurgitation.(in HOCM,the
jet will be directed laterally and posteriorly,predominantly in mid to late systole)
 OTHER DIAGNOSTIC TESTS:
o Cardiac magnetic resonance imaging
o Cardiac catheterization
o Stress testing
TREATMENT:
 Importance must be given to family screening due to autosmal dominant nature of this disorder.
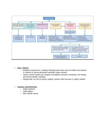
 DRUG THERAPY:
o β-blockers-improvement in diastolic filling,decreased heart rate and outflow tract gradient
in response to exercise,decreased myocardial oxygen demand.
o Calcium channel blockers like verapamil and diltiazem-decrease chronotropy and inotropy
and improve diastolic relaxation.
o Disopyramide can also be used,as negative inotropic effect-decrease in outflow gradient.
 SURGICAL INTERVENTIONS:
o Septal myectomy
o Septa ablation
o Dual chamber pacing

Hypertrophic cardiomyopathy

  • 1.
    HYPERTROPHIC CARDIOMYOPATHY  AKAasymmetric septal hypertrophy,idiopathic hypertrophic subaortic stenosis,muscle subaortic stenosis,hypertrophic obstructive cardiomyopathy.  Autosomal dominant disease of the heart muscle  1:500-1:1000 incidence  Characterized by small left ventricular cavity and marked hypertrophy of myocardium with myofibril disarray.  Basis is said to be genetic,with mutation affecting the encoding of β myosin heavy chain protein,which is a major component of the cardiac sarcomere.Hundreds of mutations have been found in HOCM patients.  Highly heterogenous disease with diverse history and clinical course HISTORY:  1958:Teare first reported pathological findings in 8 young patients.(thickened ventricular septum+myofibril disarray)  1958:Brock,reported on patients with functional subvalvular left ventricular outflow tract gradients  1960s-Braunwald and colleagues, defined specific disease process in HOCM. ETIOLOGY:  Implicated to be the most common genetic cardiovascular disease.  Hundreds of genes implicated,including β myosin heavy chainmyosin binding protein C,cardiac troponin T and I,actin,titin and myosin light chains.  A genetic locus has been mapped to chromosome 7,in patients with cardiac hypertrophy and ECG abnormalities like WPW syndrome.  However,non sarcomeric genes are also involved.
  • 2.
    PATHOPHYSIOLOGY:  Asymmetric septalhypertrophy with small ventricular cavity  Mural endocardium may be thickened with fibrous tissue  Thickened but non dilated ventricle in the absence of other cardiac diseases.  In the presence of an LV outflow tract obstruction,there is a plaque on upper septal area,in contact with mitral valve during systole  There maybe elongation of mitral chordate and anterior displacement of hypertrophied papillary muscles.  Intramural coronary arterioles in septum small and increased in number. ABNORMALITIES ENCOUNTERED:  DIASTOLIC DYSFUNCTION: o Impairment of ventricular relaxation occurs due to high systolic contraction load(due to outflow tract obstruction),non-unifromity of ventricular contraction and relaxation, and delayed inactivation due to abnormal intracellular calcium uptake. o Due to this,there is incrasing chamber stiffness and myocardial ischemia which worsens diastolic function. o Compensatory increase in late diastolic filling by the atria. o Exercise causes further decrease in diastolic filling period and increases myocardial ischemia,resulting in increase in pulmonary venous pressure,causing dyspnoea.  LV OUTFLOW TRACT OBSTRUCTION: o LV obstruction->increase in LV systolic pressure->prolongation of ventricular relaxation,inc.LV diastolic pressure,decrease in cardiac output. (A classic finding in HCM is the Brockenbrough-Braunwald-Morrow sign, in which the left ventricle-to-aortic gradient increases while the aortic pulse pressure decreases following premature ventricular contraction (PVC)-said to be due to severe LV outflow tract obstruction during increased contraction in post extrasystolic beat-not unique to HOCM,also seen in some cases of aortic stenosis) o Inititially thought to be because of systolic contraction of hypertrophied basal ventricular septum,which would encroach into LVOT,with a resulting suction(venturi force),that would pull the mitral leaflets in and cause further obstruction.
  • 3.
    o In thevast majority of patients,obstruction is produced in the proximal LV by systolic anterior motion (SAM) of the mitral valve in which elongated leaflets bend sharply at 90 degrees and contact the septum in midsystole owing to a drag effect. o Occasionally, intraventricular obstruction may occur at mid-cavity level caused by systolic contact of septum with a papillary muscle that is anomalously positioned and may insert directly into anterior mitral leaflet. o Ventricular obstruction is dynamic,varying with loading conditions and contractility of ventricle.  MYOCARDIAL ISCHEMIA: o Unrelated to atherosclerosis,and is predominantly because of supply-demand mismatch. o Increased oxygen demand due to hypertrophy but impaired coronary bloodflow due to abnormally small and partially obliterated coronary arteries. o  AUTONOMIC DYSFUNCTION: o During exercise,around 25% of HOCM patients show abnormal blood pressure response either by an inadequate systolic rise or decreased systolic BP. o This is possibly due to a n exercise induced augmentation of outflow tract obstruction. o Presence of this finding indicates a poorer prognosis.  MITRAL REGURGITATION: o Usually caused by distortion of mitral valve apparatus due to systolic anterior motion of the leaflets occurring due to LVOT obstruction. o Commonly seen in patients with LVOT obstruction and can produce symptoms of dyspnoea. o It is necessary to screen patients with intrinsic mitral valve disease.
  • 4.
    SYMPTOMS ASSOCIATED:  Widevariability in the clinical presentation.  Symptoms of heart failure may develop, with functional limitation due to exertional dyspnea (due to stiff non compliant hypertrophied ventricle).  Disability frequently is associated with chest pain either typical or atypical angina pectoris, possibly resulting from structural microvasculature abnormalities.  Patients also may experience impaired consciousness with syncope or near-syncope potentially explained by arrhythmias or outflow obstruction. (can be due to activation of LV baroreceptors- >vasodilation)  Palpitations are common and may be related to ventricular or supraventricular tachyarrhythmias.  Patients complain of an increase in symptoms during humid weather,probably due to fluid loss and vasodilation resulting in decreased preload and afterload.There is also an increase in symptoms after a large meal or intake of alcohol.  Older patients more commonly present with atrial fibrillations heralding systemic embolism and clinical deterioration. ON EXAMINATION:  Carotid pulse(pulsus bisferiens)- brisk pulse with a spike and dome pattern, characterized by rapid rise(p wave), followed by midsystolic drop(premature closure of aortic valve coinciding with SAM of mitral valve), followed by a late peak(t wave-relief of obstruction due to return of mitral valve to original position).  Jugular venous pressure- Usually normal with prominence of a wave,indicating decreased ventricular compliance or pulmonary hypertension.  Apical impulse- Almost always abnormal in HOCM-sustained systolic thrust. Bifid impulse can be seen in forced atrial systole. Triple ripple-ventricular outflow tract obstruction. Systolic thrill can be felt at apex in severe MR, and at lower left sternal border in LVOT obstruct.  Heart sounds- normal or loud S1. S2 may have a paradoxical split due to LVOT obstruction. S4 can be heard in severe hypertrophy. In young patients,early diastolic filling sound is heard-early filling.
  • 5.
     MURMUR- Crescendo decrescendomurmur primarily in the left sterna border. Murmur usually ends before second murmur. Can radiate to base of heart and apex. Dynamic auscultation must be done to differentiate from valvular diseases-maneuvers decreasing preload will increase obstruction gradient-increased intensity of murmur. Squat-stand-squat will show a decrease increase pattern of the murmur due to variation of afterload. Other maneuvers-leg raising,amyl nitrite inhalation. (squatting causes an immediate rise in preload with a slow subsequent rise of afterload. The increased preload causes an increased left ventricular volume->displacing the hypertrophied septum and causing decreased outflow tract obstruction.) DIAGNOSTIC TESTING:  ELECTROCARDIOGRAM: o 80% of the patients demonstrate features of left ventricular hypertrophy o Abnormal q waves simulating myocardial infarction can be seen in 25% o Basic rhythm is sinus rhythm,but ambulatory monitoring->high incidence of supraventricular tachycardia and premature ventricular contractions. o Wolff-parkinson-white syndrome commonly seen in association with HOCM. (dagger-like septal q waves seen in lateral and sometimes inferior leads due to hypertrophied septum.)
  • 6.
    (apical variant ofhypertrophic cardiomyopathy, Yamaguchi Syndrome-apex is abnormally thickened resulting in diffuse T wave changes referred to as Giant T Wave Inversion)  CHEST X RAY: o Mild to moderate enlargement of cardiac silhouette o LV contour is rounded due to hypertrophy. o Enlargement of left atrium while the right chambers usually remain normal. o Look for associated aortic valvular disease.  ECHOCARDIOGRAPHY: (first image-parasternal long axis view during diastole,second-during systole->SAM of mitral valve-outflow obstruction;Ao-aortic valve,PW-posterior wall) o Two dimensional and Doppler have become the gold standard for diagnosing HOCM. o Younger population-diffuse hypertrophy of entire septum with convex septal contour o Older population-sigmoid septum with hypertrophy localized to mid and basal septum,with the remaining septum being concave in contour. o Thickend septum has a number of differentials-valvular AS,patients with renal failure on dieresis,cardiac amyloidosis,fabry disease,etc. o Athlete’s heart-pysiological LV hypertrophy with septal thickness<14-15mm.(reduction in wall thickness on cessation of exercise-exclusion)
  • 7.
    o 2D echo-presenceand severity of LVOTobstruction-indicated most commonly by systolic anterior movement of the mitral valve with systolic open ventricular cavity.(obstruction may be basal[classical],may extend to involve chordal apparatus or maybe mid ventricular[papillary muscle inv.]). o Doppler studies-high velocity “dagger shaped” signals in the presence of an LVOT obstruction. o Doppler colour flow imaging-presence and severity of mitral regurgitation.(in HOCM,the jet will be directed laterally and posteriorly,predominantly in mid to late systole)  OTHER DIAGNOSTIC TESTS: o Cardiac magnetic resonance imaging o Cardiac catheterization o Stress testing TREATMENT:  Importance must be given to family screening due to autosmal dominant nature of this disorder.
  • 8.
     DRUG THERAPY: oβ-blockers-improvement in diastolic filling,decreased heart rate and outflow tract gradient in response to exercise,decreased myocardial oxygen demand. o Calcium channel blockers like verapamil and diltiazem-decrease chronotropy and inotropy and improve diastolic relaxation. o Disopyramide can also be used,as negative inotropic effect-decrease in outflow gradient.  SURGICAL INTERVENTIONS: o Septal myectomy o Septa ablation o Dual chamber pacing