GSM BASEDPATIENT MONITORIG SYSTEM 2013 
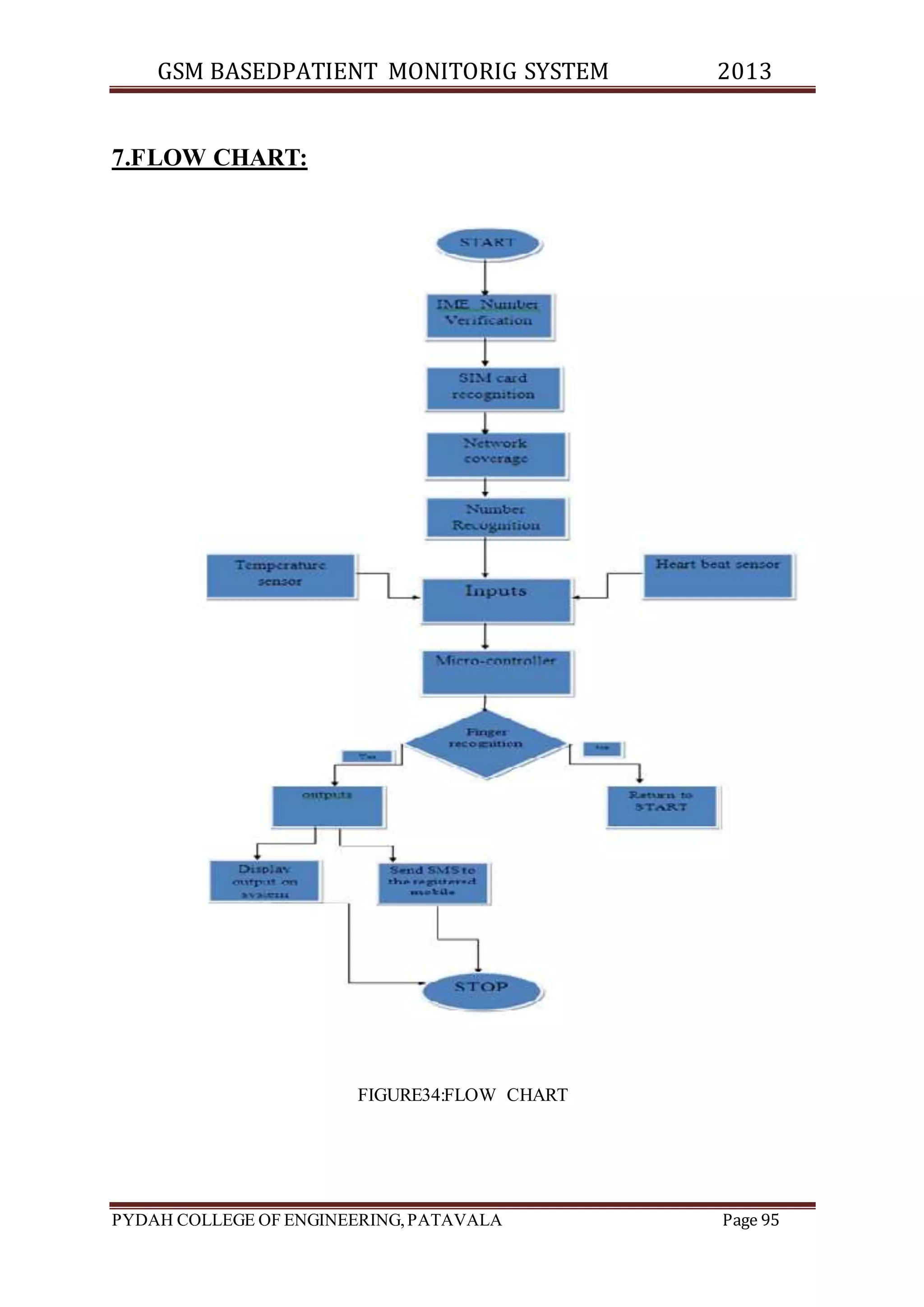
1. INTRODUCTION 
As the goal of this project, we see a device that can detect ailments in a patient and 
inform them to the concerned medical personnel, without the intervention of even the patient 
himself. This process is done with the help of GSM technology. The GSM technology is used 
for reading and sending SMS to the concerned person. 
Global system for mobile communication (GSM) is a globally accepted standard for 
digital cellular communication. GSM is the name of a standardization group established in 
1982 to create a common European mobile telephone standard that would formulate 
specifications for a pan-European mobile cellular radio system operating at 900 MHz. It is 
estimated that many countries outside of Europe will join the GSM partnership. 
PYDAH COLLEGE OF ENGINEERING, PATAVALA Page 1
GSM BASEDPATIENT MONITORIG SYSTEM 2013 
2.1 BLOCK DIAGRAM: 
FIGURE1:BLOCK DIAGRAM 
2.2 BLOCK DIAGRAM DESCRIPTION: 
Block diagram comprises of Microcontroller, heart beat sensor, temperature sensor, 
regulated power supply, LCD display, ADC (analog to digital converter) 
The heart beat and temperature sensor are interfaced to microcontroller via port pins . Heart 
beat rate is produced from the LM358 op-amp temperature rate produced by LM35 is fed to 
microcontroller via ADC(analog to digital converter). An LCD is used to display the sensed 
data. 
Most digital logic circuits and processors need a 5 volt power supply. To use these parts we 
need to build a regulated 5 volt source. Usually you start with an unregulated power To make 
a 5 volt power supply, we use a LM7805 voltage regulator IC (Integrated Circuit). 
PYDAH COLLEGE OF ENGINEERING, PATAVALA Page 2
GSM BASEDPATIENT MONITORIG SYSTEM 2013 
The heart beat circuitry consists of a Quad Op-amp IC and three electrodes. These 
electrodes are placed to the patient who is suffering with high B.P as well as heart problems. 
The output of this circuitry is considered into logic levels and this output is given to one of 
the pin of the micro controller. 
The GSM Modem is used for sending and receiving messages from the patient to a 
doctor and vice versa. Whenever the heart beat rate or the B.P. exceeds the threshold value. 
The micro controller will automatically send the signals to the GSM Modem. Through the 
GSM Modem, the message will gives to the concerned person or a doctor. 
The LCD display is used to display the status of the GSM modem and as well as the 
heart beat rate continuously. 
For the circuitry operation, it requires the +5V DC power supply. 
PYDAH COLLEGE OF ENGINEERING, PATAVALA Page 3
GSM BASEDPATIENT MONITORIG SYSTEM 2013 
3.CIRCUIT SCHEMATICS 
The circuit schematic is divided into four modules 
3.1 LM35 sensor interfaced with AT89C52 
3.2 Heart rate sensor interfaced with AT89C52 
3.3 GSM interfaced with AT89C52. 
3.4 LCD interfaced with AT89C52. 
3.1 LM35 SENSOR INTERFACED WITH AT89C52. 
FIGURE2:LM35 SENSOR INTERFACEING CIRCUIT 
PYDAH COLLEGE OF ENGINEERING, PATAVALA Page 4
GSM BASEDPATIENT MONITORIG SYSTEM 2013 
LM35 is a precision IC temperature sensor with its output proportional to the temperature (in 
oC). The sensor circuitry is sealed and therefore it is not subjected to oxidation and other 
processes. With LM35, temperature can be measured more accurately than with a 
thermistor. It also possess low self heating and does not cause more than 0.1 oC temperature 
rise in still air. 
Analog to digital converters find huge application as an intermediate device to convert the 
signals from analog to digital form. These digital signals are used for further processing by 
the digital processors. Various sensors like temperature, pressure, force etc. convert the 
physical characteristics into electrical signals that are analog in nature. 
3.2 HEART RATE SENSOR INTERFACED WITH AT89C52. 
FIGURE3:HEART RATE SENSOR INTERFACEING CIRCUIT 
The heart beat sensor (Electrodes) circuitry is connected to the P3.2 of the micro 
controller. The heart beat circuitry consists of a Quad Op-amp IC and three electrodes. These 
electrodes are placed to the patient who is suffering with high B.P as well as heart problems. 
The output of this circuitry is considered into logic levels and this output is given to one of 
the pin of the micro controller. 
PYDAH COLLEGE OF ENGINEERING, PATAVALA Page 5
GSM BASEDPATIENT MONITORIG SYSTEM 2013 
3.3 GSM INTERFACED WITH AT89C52: 
FIGURE4:GSM MODEM INTERFACEING CIRCUIT 
In order to interface the GSM to the microcontroller we are using the UART device. One pin 
of UART is connected to GSM . DTE and DCE 
The terms DTE and DCE are very common in the data communications market. DTE is short 
for Data Terminal Equipment and DCE stands for Data Communications Equipment. As the 
full DTE name indicates this is a piece of device that ends a communication line, whereas the 
DCE provides a path for communication. 
For example, the PC is a Data Terminal (DTE). The two modems (yours and that one of your 
provider) are DCEs, they make the communication between you and your provider possible. 
PYDAH COLLEGE OF ENGINEERING, PATAVALA Page 6
GSM BASEDPATIENT MONITORIG SYSTEM 2013 
RS-232 
In telecommunications, RS-232 is a standard for serial binary data signals connecting 
between a DTE (Data terminal equipment) and a DCE (Data Circuit-terminating Equipment). 
It is commonly used in computer serial ports. In RS-232, data is sent as a time-series of bits. 
Both synchronous and asynchronous transmissions are supported by the standard. In addition 
to the data circuits, the standard defines a number of control circuits used to manage the 
connection between the DTE and DCE. Each data or control circuit only operates in one 
direction that is, signaling from a DTE to the attached DCE or the reverse. Since transmit 
data and receive data are separate circuits, the interface can operate in a full duplex manner, 
supporting concurrent data flow in both directions. The standard does not define character 
framing within the data stream, or character encoding. 
FIGURE5: FEMALE 9 PIN PLUG 
Functions Signals PIN DTE DCE 
Data TxD 3 Output Input 
RxD 2 Input Output 
Handshake 
RTS 7 Output Input 
CTS 8 Input Output 
DSR 6 Input Output 
DCD 1 Input Output 
PYDAH COLLEGE OF ENGINEERING, PATAVALA Page 7
GSM BASEDPATIENT MONITORIG SYSTEM 2013 
STR 4 Output Input 
Common Com 5 -- -- 
Other RI 9 Output Input 
TABLE1:RS-232 SIGNALS 
RS-232 Signals 
1. Transmitted Data (TxD) 
Data sent from DTE to DCE. 
2. Received Data (RxD) 
Data sent from DCE to DTE. 
3. Request To Send (RTS) 
Asserted (set to 0) by DTE to prepare DCE to receive data. This may require action 
on the part of the DCE, e.g. transmitting a carrier or reversing the direction of a half-duplex 
line. 
4. Clear To Send (CTS) 
Asserted by DCE to acknowledge RTS and allow DTE to transmit. 
5. Data Terminal Ready (DTR) 
Asserted by DTE to indicate that it is ready to be connected. If the DCE is a modem, 
it should go "off hook" when it receives this signal. If this signal is de-asserted, the modem 
should respond by immediately hanging up. 
6. Data Set Ready (DSR) 
PYDAH COLLEGE OF ENGINEERING, PATAVALA Page 8
GSM BASEDPATIENT MONITORIG SYSTEM 2013 
Asserted by DCE to indicate an active connection. If DCE is not a modem (e.g. a 
null-modem cable or other equipment), this signal should be permanently asserted (set to 0), 
possibly by a jumper to another signal. 
7. Carrier Detect (CD) 
Asserted by DCE when a connection has been established with remote equipment. 
8. Ring Indicator (RI) 
Asserted by DCE when it detects a ring signal from the telephone line. 
RTS/CTS Handshaking 
The standard RS-232 use of the RTS and CTS lines is asymmetrical. The DTE asserts RTS to 
indicate a desire to transmit and the DCE asserts CTS in response to grant permission. This 
allows for half-duplex modems that disable their transmitters when not required and must 
transmit a synchronization preamble to the receiver when they are re-enabled. There is no 
way for the DTE to indicate that it is unable to accept data from the DCE. A non-standard 
symmetrical alternative is widely used: CTS indicates permission from the DCE for the DTE 
to transmit, and RTS indicates permission from the DTE for the DCE to t ransmit. The 
"request to transmit" is implicit and continuous. The standard defines RTS/CTS as the 
signaling protocol for flow control for data transmitted from DTE to DCE. The standard has 
no provision for flow control in the other direction. In practice, most hardware seems to have 
repurposed the RTS signal for this function. A minimal “3-wire” RS-232 connection 
consisting only of transmits data, receives data and 
Ground, and is commonly used when the full facilities of RS-232 are not required. When 
only flow control is required, the RTS and CTS lines are added in a 5-wire version. In our 
case it was imperative that we connected the RTS line of the microcontroller (DTE) to 
ground to enable receipt of bit streams from the modem. 
Specifying Baud Rate, Parity & Stop bits 
PYDAH COLLEGE OF ENGINEERING, PATAVALA Page 9
GSM BASEDPATIENT MONITORIG SYSTEM 2013 
Serial communication using RS-232 requires that you specify four parameters: the baud rate 
of the transmission, the number of data bits encoding a character, the sense of the optional 
parity bit, and the number of stop bits. Each transmitted character is packaged in a character 
frame that consists of a single start bit followed by the data bits, the optional parity bit, and 
the stop bit or bits. A typical character frame encoding the letter "m" is shown here. 
FIGURE6: CHARACTER FRAME ENCODING ‘M’ 
We specified the parameters as baud rate – 2400 bps, 8 data bits, no parity, and 1 stop bit 
(2400-8-N-1). This was set in pre-operational phase while setting up the modem through the 
hyper terminal, as per the serial transmission standards in 8052 microcontroller. 
3.4 LCD interfaced with AT89C52: 
FIGURE7: LCD INTERFACING CIRCUIT 
PYDAH COLLEGE OF ENGINEERING, PATAVALA Page 10
GSM BASEDPATIENT MONITORIG SYSTEM 2013 
The LCD is interfaced with microcontroller (AT89C52). This microcontroller has 40 pins 
with four 8-bit ports (P0, P1, P2, and P3). Here P1 is used as output port which is connected to 
data pins of the LCD. The control pins (pin 4-6) are controlled by pins 2-4 of P0 port. Pin 3 is 
connected to a preset of 10k? to adjust the contrast on LCD screen. 
A 16x2 LCD means it can display 16 characters per line and there are 2 such lines. In this 
LCD each character is displayed in 5x7 pixel matrix. This LCD has two registers. 
1. Command/Instruction Register - stores the command instructions given to the LCD. A 
command is an instruction given to LCD to do a predefined task like initializing, clearing the 
screen, setting the cursor position, controlling display etc. 
2. Data Register - stores the data to be displayed on the LCD. The data is the ASCII value 
of the character to be displayed on the LCD. 
Commonly used LCD Command codes: 
Hex Code Command to LCD Instruction Register 
1 Clear screen display 
2 Return home 
4 Decrement cursor 
6 Increment cursor 
E Display ON, Cursor ON 
80 Force the cursor to the beginning of the 1st 
line 
C0 Force cursor to the beginning of the 2nd line 
38 Use 2 lines and 5x7 matrix 
TABLE2:LCD COMMANDS 
PYDAH COLLEGE OF ENGINEERING, PATAVALA Page 11
GSM BASEDPATIENT MONITORIG SYSTEM 2013 
4HARDWARE COMPONENTS 
The hardware components used in this circuit diagram are 
4.1 MICRO CONTROLLER (AT89C52) 
4.2 LM35 SENSOR 
4.3 LCD 
4.4 GSM 
4.5 HEARTBEAT SENSOR 
4.6 LDR 
4.7 ADC 
4.8 POWER SUPPLY 
4.9 POTENTIOMETER 
4.10 RESISTOR 
4.11 CAPACITOR 
4.12 OP-AMP 
4.13 SWITCHE 
3.1 Micro Controller 89S52 
3.1.1 INTRODUCTION: 
A Micro controller consists of a powerful CPU tightly coupled with memory, various 
I/O interfaces such as serial port, parallel port timer or counter, interrupt controller, data 
acquisition interfaces-Analog to Digital converter, Digital to Analog converter, integrated on 
to a single silicon chip 
. 
If a system is developed with a microprocessor, the designer has to go for external 
memory such as RAM, ROM, EPROM and peripherals. But controller is provided all these 
PYDAH COLLEGE OF ENGINEERING, PATAVALA Page 12
GSM BASEDPATIENT MONITORIG SYSTEM 2013 
facilities on a single chip. Development of a Micro controller reduces PCB size and cost of 
design. 
One of the major differences between a Microprocessor and a Micro controller is that 
a controller often deals with bits not bytes as in the real world application. 
Intel has introduced a family of Micro controllers called the MCS-51. 
3.1.2 THE MAJOR FEATURES: 
 Compatible with MCS-51 products 
 4k Bytes of in-system Reprogrammable flash memory 
 Fully static operation: 0HZ to 24MHZ 
 Three level programmable clock 
 128 * 8 –bit timer/counters 
 Six interrupt sources 
 Programmable serial channel 
 Low power idle power-down modes 
AT89C52 is 8-bit micro controller, which has 4 KB on chip flash memory, which is 
just sufficient for our application. The on-chip Flash ROM allows the program memory to be 
reprogrammed in system or by conventional non-volatile memory Programmer. Moreover 
ATMEL is the leader in flash technology in today’s market place and hence using AT 89C52 
is the optimal solution. 
3.1.3 AT89S52 MICROCONTROLLER ARCHITECTURE: 
The 89C52 architecture consists of these specific features: 
 Eight –bit CPU with registers A (the accumulator) and B 
 Sixteen-bit program counter (PC) and data pointer (DPTR) 
 Eight- bit stack pointer (PSW) 
 Eight-bit stack pointer (Sp) 
 Internal ROM or EPROM (8751) of 0(8031) to 4K (89C51) 
PYDAH COLLEGE OF ENGINEERING, PATAVALA Page 13
GSM BASEDPATIENT MONITORIG SYSTEM 2013 
 Internal RAM of 128 bytes: 
 Thirty –two input/output pins arranged as four 8-bit ports:p0-p3 
 Two 16-bit timer/counters: T0 and T1 
 Full duplex serial data receiver/transmitter: SBUF 
 Control registers: TCON, TMOD, SCON, PCON, IP, and IE 
 Two external and three internal interrupts sources. 
 Oscillator and clock circuits. 
FIGURE 8:FUNCTIONAL BLOCK DIAGRAM OF MICROCONTROLLER 
3.1.4 TYPES OF MEMORY: 
The 89C51 have three general types of memory. They are on-chip memory, external 
Code memory and external Ram. On-Chip memory refers to physically existing memory on 
the micro controller itself. External code memory is the code memory that resides off chip. 
This is often in the form of an external EPROM. External RAM is the Ram that resides off 
chip. This often is in the form of standard static RAM or flash RAM. 
PYDAH COLLEGE OF ENGINEERING, PATAVALA Page 14
GSM BASEDPATIENT MONITORIG SYSTEM 2013 
Code memory 
Code memory is the memory that holds the actual 89C51 programs that is to be run. 
This memory is limited to 64K. Code memory may be found on-chip or off-chip. It is 
possible to have 4K of code memory on-chip and 60K off chip memory simultaneously. If 
only off-chip memory is available then there can be 64K of off chip ROM. This is contro lled 
by pin provided as EA. 
Internal RAM 
The 89C51 have a bank of 128 of internal RAM. The internal RAM is found on-chip. 
So it is the fastest Ram available. And also it is most flexible in terms of reading and writing. 
Internal Ram is volatile, so when 89C51 is reset, this memory is cleared. 128 bytes of internal 
memory are subdivided. The first 32 bytes are divided into 4 register banks. Each bank 
contains 8 registers. Internal RAM also contains 128 bits, which are addressed from 20h to 
2Fh. These bits are bit addressed i.e. each individual bit of a byte can be addressed by the 
user. They are numbered 00h to 7Fh. The user may make use of these variables with 
commands such as SETB and CLR. 
Flash memory is a nonvolatile memory using NOR technology, which allows the user 
to electrically program and erase information. Flash memory is used in digital cellular 
phones, digital cameras, LAN switches, PC Cards for notebook computers, digital set-up 
boxes, embedded controllers, and other devices. 
PYDAH COLLEGE OF ENGINEERING, PATAVALA Page 15
GSM BASEDPATIENT MONITORIG SYSTEM 2013 
FIGURE 9:PIN DIAGRAM OF AT89S52 
3.1.5 PIN DESCRIPTION: 
VCC: Supply voltage. 
GND: Ground. 
Port 0 
Port 0 is an 8-bit open-drain bi-directional I/O port. As an output port, each pin can 
sink eight TTL inputs. When 1sare written to port 0 pins, the pins can be used as high 
impedance inputs. Port 0 may also be configured to be the multiplexed low order address/data 
bus during accesses to external program and data memory. In this mode P0 has internal pull-ups. 
Port 0 also receives the code bytes during Flash programming, and outputs the code 
bytes during program verification. External pull-ups are required during program verification. 
PYDAH COLLEGE OF ENGINEERING, PATAVALA Page 16
GSM BASEDPATIENT MONITORIG SYSTEM 2013 
Port 1 
Port 1 is an 8-bit bi-directional I/O port with internal pull-ups. The Port 1 output 
buffers can sink/source four TTL inputs. When 1s are written to Port 1 pins they are pulled 
high by the internal pull-ups and can be used as inputs. As inputs, Port 1 pins that are 
externally being pulled low will source current (IIL) because of the internal pull-ups. Port 1 
also receives the low-order address bytes during Flash programming and verification. 
Port 2 
Port 2 is an 8-bit bi-directional I/O port with internal pull-ups. The Port 2 output 
buffers can sink/source four TTL inputs. When 1s are written to Port 2 pins they are pulled 
high by the internal pull-ups and can be used as inputs. As inputs, Port 2 pins that are 
externally being pulled low will source current (IIL) because of the internal pull-ups. 
Port 3 
Port 3 is an 8-bit bi-directional I/O port with internal pull-ups. The Port 3 output 
buffers can sink/source four TTL inputs. When 1s are written to Port 3 pins they are pulled 
high by the internal pull-ups and can be used as inputs. As inputs, Port 3 pins that are 
externally being pulled low will source current (IIL) because of the pull-ups. 
Port 3 also serves the functions of various special features of the AT89C51 as listed below: 
TABLE3:PORT3 THEIR ALTERNATE FUNCTIONS 
PYDAH COLLEGE OF ENGINEERING, PATAVALA Page 17
GSM BASEDPATIENT MONITORIG SYSTEM 2013 
RST 
Reset input. A high on this pin for two machine cycles while the oscillator is running 
resets the device. 
ALE/PROG 
Address Latch Enable output pulse for latching the low byte of the address during 
accesses to external memory. This pin is also the program pulse input (PROG) during Flash 
programming. In normal operation ALE is emitted at a constant rate of 1/6the oscillator 
frequency, and may be used for external timing or clocking purposes. Note, however, that one 
ALE pulse is skipped during each access to external Data Memory. 
If desired, ALE operation can be disabled by setting bit 0 of SFR location 8EH. With the bit 
set, ALE is active only during a MOVX or MOVC instruction. Otherwise, the pin is weakly 
pulled high. Setting the ALE-disable bit has no effect if the micro controller is in external 
execution mode. 
PSEN 
Program Store Enable is the read strobe to external program memory. When the 
AT89C51 is executing code from external program memory, PSEN is activated twice each 
machine cycle, except that two PSEN activations are skipped during each access to external 
data memory. 
EA/VPP 
External Access Enable. EA must be strapped to GND in order to enable the device to 
fetch code from external program memory locations starting at 0000H up to FFFFH. 
Note, however, that if lock bit 1 is programmed, EA will be internally latched on 
reset. EA should be strapped to VCC for internal program executions. This pin also receives 
the 12-volt programming enable voltage (VPP) during Flash programming, for parts that 
require 12-volt VPP. 
PYDAH COLLEGE OF ENGINEERING, PATAVALA Page 18
GSM BASEDPATIENT MONITORIG SYSTEM 2013 
XTAL1 
Input to the inverting oscillator amplifier and input to the internal clock operating 
circuit. 
XTAL2 
Output from the inverting oscillator amplifier. 
3.1.6 OSCILLATOR CHARACTERISTICS: 
XTAL1 and XTAL2 are the input and output, respectively, of an inverting amplifier, 
which can be configured for use as an on-chip oscillator, as shown in Figs 6.1 Either a quartz 
crystal or ceramic resonator may be used. To drive the device from an external clock source, 
XTAL2 should be left unconnected while XTAL1 is driven as shown in Figure 6.2. There are 
no requirements on the duty cycle of the external clock signal, since the input to the internal 
clocking circuitry is through a divide-by-two flip- flop, but minimum and maximum voltage 
high and low time specifications must be observed. 
FIGURE 10: OSCILLATOR FIGURE 11:EXTERNAL CLOCK 
PYDAH COLLEGE OF ENGINEERING, PATAVALA Page 19
GSM BASEDPATIENT MONITORIG SYSTEM 2013 
3.1.7 REGISTERS: 
In the CPU, registers are used to store information temporarily. That information 
could be a byte of data to be processed, or an address pointing to the data to be fetched. The 
vast majority of 8051 registers are 8–bit registers. 
D7 D6 D5 D4 D3 D2 D1 D0 
The most widely used registers of the 8051 are A(accumulator), B, R0, R1, R2, R3, 
R4, R5, R6, R7, DPTR(data pointer), and PC(program counter). All of the above registers 
are 8-bits, except DPTR and the program counter. The accumulator, register A, is used for all 
arithmetic and logic instructions. 
3.1.8 SFRS (SPECIAL FUNCTION REGISTERS): 
In the 8051, registers A, B, PSW and DPTR are part of the group of registers 
commonly referred to as SFR (special function registers). The SFR can be accessed by the 
names (which is much easier) or by their addresses. For example, register A has address E0h, 
and register B has been ignited the address F0H, as shown in table. 
The following two points should note about the SFR addresses. 
1. The Special function registers have addresses between 80H and FFH. These 
addresses are above 80H, since the addresses 00 to 7FH are addresses of RAM 
memory inside the 8051. 
2. Not all the address space of 80H to FFH is used by the SFR. The unused locations 
80H to FFH are reserved and must not be used by the 8051 programmer. 
Symbol Name Address 
ACC Accumulator 0E0H 
B B register 0F0H 
PSW Program status word 0D0H 
SP Stack pointer 81H 
DPTR Data pointer 2 bytes 
DPL Low byte 82H 
DPH High byte 83H 
PYDAH COLLEGE OF ENGINEERING, PATAVALA Page 20
GSM BASEDPATIENT MONITORIG SYSTEM 2013 
P0 Port0 80H 
P1 Port1 90H 
P2 Port2 0A0H 
P3 Port3 0B0H 
IP Interrupt priority control 0B8H 
IE Interrupt enable control 0A8H 
TMOD Timer/counter mode control 89H 
TCON Timer/counter control 88H 
T2CON Timer/counter 2 control 0C8H 
T2MOD Timer/counter mode2 control 0C9H 
TH0 Timer/counter 0high byte 8CH 
TL0 Timer/counter 0 low byte 8AH 
TH1 Timer/counter 1 high byte 8DH 
TL1 Timer/counter 1 low byte 8BH 
TH2 Timer/counter 2 high byte 0CDH 
TL2 Timer/counter 2 low byte 0CCH 
RCAP2H T/C 2 capture register high byte 0CBH 
RCAP2L T/C 2 capture register low byte 0CAH 
SCON Serial control 98H 
SBUF Serial data buffer 99H 
PCON Power control 87H 
TABLE 4: 8051 SPECIAL FUNCTION REGISTER ADDRESS 
PYDAH COLLEGE OF ENGINEERING, PATAVALA Page 21
GSM BASEDPATIENT MONITORIG SYSTEM 2013 
A Register (Accumulator) 
This is a general-purpose register, which serves for storing intermediate results during 
operating. A number (an operand) should be added to the accumulator prior to execute an 
instruction upon it. Once an arithmetical operation is preformed by the ALU, the result is 
placed into the accumulator 
B Register 
B register is used during multiply and divide operations which can be performed only 
upon numbers stored in the A and B registers. All other instructions in the program can use 
this register as a spare accumulator (A). 
Registers (R0-R7) 
FIGURE 12:MEMORY ORGANIZATION OF RAM 
This is a common name for the total 8 general purpose registers (R0, R1, R2 ...R7). 
Even they are not true SFRs, they deserve to be discussed here because of their purpose. The 
bank is active when the R registers it includes are in use. Similar to the accumulator, they are 
used for temporary storing variables and intermediate results. Which of the banks will be 
PYDAH COLLEGE OF ENGINEERING, PATAVALA Page 22
GSM BASEDPATIENT MONITORIG SYSTEM 2013 
active depends on two bits included in the PSW Register. These registers are stored in four 
banks in the scope of RAM. 
3.1.9 REGISTER BANKS AND STACK: 
RAM memory space allocation in the 8051 
There are 128 bytes of RAM in the 8051. The 128 bytes of RAM inside the 8051 are 
assigned addresses 00 to7FH. These 128 bytes are divided into three different groups as 
follows: 
1. A total of 32 bytes from locations 00 to 1FH hex are set aside for register banks 
and the stack. 
2. A total of 16 bytes from locations 20 to 2FH hex are set aside for bit-addressable 
read/write memory. 
3. A total of 80 bytes from locations 30H to 7FH are used for read and write storage, 
or what is normally called Scratch pad. These 80 locations of RAM are widely 
used for the purpose of storing data and parameters nu 8051 programmers. 
Default register bank 
Register bank 0; that is, RAM locations 0, 1,2,3,4,5,6, and 7 are accessed with the 
names R0, R1, R2, R3, R4, R5, R6, and R7 when programming the 8051. 
FIG 13: RAM ALLOCATION IN THE 8051 
PYDAH COLLEGE OF ENGINEERING, PATAVALA Page 23
GSM BASEDPATIENT MONITORIG SYSTEM 2013 
PSW Register (Program Status Word) 
This is one of the most important SFRs. The Program Status Word (PSW) contains 
several status bits that reflect the current state of the CPU. This register contains: Carry bit, 
Auxiliary Carry, two register bank select bits, Overflow flag, parity bit, and user-definable 
status flag. The ALU automatically changes some of register’s bits, which is usually used in 
regulation of the program performing. 
P - Parity bit. If a number in accumulator is even then this bit will be automatically 
set (1), otherwise it will be cleared (0). It is mainly used during data transmission and 
receiving via serial communication. 
OV Overflow occurs when the result of arithmetical operation is greater than 255 
(decimal), so that it cannot be stored in one register. In that case, this bit will be set (1). If 
there is no overflow, this bit will be cleared (0). 
RS0, RS1 - Register bank select bits. These two bits are used to select one of the 
four register banks in RAM. By writing zeroes and ones to these bits, a group of registers R0- 
R7 is stored in one of four banks in RAM. This is a general-purpose bit available to the user. 
RS1 RS2 Space in RAM 
0 0 Bank0 00h-07h 
0 1 Bank1 08h-0Fh 
1 0 Bank2 10h-17h 
1 1 Bank3 18h-1Fh 
TABLE 5: REGISTER BANK SELECT 
PYDAH COLLEGE OF ENGINEERING, PATAVALA Page 24
GSM BASEDPATIENT MONITORIG SYSTEM 2013 
AC - Auxiliary Carry Flag is used for BCD operations only. 
CY - Carry Flag is the (ninth) auxiliary bit used for all arithmetical operations and 
shift instructions. 
DPTR Register (Data Pointer) 
These registers are not true ones because they do not physically exist. They consist of 
two separate registers: DPH (Data Pointer High) and (Data Pointer Low). Their 16 bits are 
used for external memory addressing. They may be handled as a 16-bit register or as two 
independent 8-bit registers. Besides, the DPTR Register is usually used for storing data and 
intermediate results, which have nothing to do with memory locations. 
SP Register (Stack Pointer) 
The stack is a section of RAM used by the CPU to store information temporily. This 
information could be data or an address. The CPU needs this storage area since there are 
only a limited number of registers. 
How stacks are accessed in the 8051 
If the stack is a section of RAM, there must be registers inside the CPU to point to it. 
The register used to access the stack is called the SP (Stack point) Register. The stack pointer 
in the 8051 is only 8 bits wide; which means that it can take values of 00 to FFH. When the 
8051 is powered up, the SP register contains value 07. This means that RAM location 08 is 
the first location used for the stack by the 8051. The storing of a CPU register in the stack is 
PYDAH COLLEGE OF ENGINEERING, PATAVALA Page 25
GSM BASEDPATIENT MONITORIG SYSTEM 2013 
called a PUSH, and pulling the contents off the stack back into a CPU register is called a 
POP. In other words, a register is pushed onto the stack to save it and popped off the stack to 
retrieve it. The job of the SP is very critical when push and pop actions are performed. 
3.1.10 PROGRAM COUNTER: 
The important register in the 8051 is the PC (Program counter). The program counter 
points to the address of the next instruction to be executed. As the CPU fetches the opcode 
from the program ROM, the program counter is incremented to point to the next instruction. 
The program counter in the 8051 is 16bits wide. This means that the 8051 can access 
program addresses 0000 to FFFFH, a total of 64k bytes of code. However, not all members 
of the 8051 have the entire 64K bytes of on-chip ROM installed, as we will see soon. 
3.1.11 TIMERS: 
On-chip timing/counting facility has proved the capabilities of the micro controller for 
implementing the real time application. These includes pulse counting, frequency 
measurement, pulse width measurement, baud rate generation, etc,. Having sufficient number 
of timer/counters may be a need in a certain design application. The 8051 has two 
timers/counters. They can be used either as timers to generate a time delay or as counters to 
count events happening outside the micro controller. 
TIMER 0 REGISTERS 
The 16-bit register of Timer 0 is accessed as low byte and high byte. the low byte 
register is called TL0(Timer 0 low byte)and the high byte register is referred to as TH0(Timer 
0 high byte).These register can be accessed like any other register, such as A,B,R0,R1,R2,etc. 
PYDAH COLLEGE OF ENGINEERING, PATAVALA Page 26
GSM BASEDPATIENT MONITORIG SYSTEM 2013 
TIMER 1 REGISTERS 
Timer 1 is also 16-bit register is split into two bytes, referred to as TL1 (Timer 1 low 
byte) and TH1 (Timer 1 high byte). These registers are accessible n the same way as the 
register of Timer 0. 
TMOD (timer mode) REGISTER 
Both timers 0 and 1 use the same register, called TMOD, to set the various timer 
operation modes. TMOD is an 8-bit register in which the lower 4 bits are set aside for Timer 
0 and the upper 4 bits for Timer 1.in each case; the lower 2 bits are used to set the t imer mode 
and the upper 2 bits to specify the operation. 
GATE Gate control when set. The timer/counter is enabled only 
while the INTx pin is high and the TRx control pin is 
set. When cleared, the timer is enabled. 
C/T Timer or counter selected cleared for timer operation 
(Input from internal system clock).set for counter 
operation (input TX input pin). 
PYDAH COLLEGE OF ENGINEERING, PATAVALA Page 27
GSM BASEDPATIENT MONITORIG SYSTEM 2013 
M1 M0 MODE Operating Mode 
0 0 0 13-bit timer mode 
8-bit timer/counter THx with TLx as 5-bit prescaler. 
0 1 1 16-bit timer mode 
16-bit timer/counters THx with TLx are cascaded; there is no 
prescaler 
1 0 2 8-bit auto reload 8-bit auto reload timer/counter;THx Holds a 
value that is to be reloaded into TLx each time it overflows 
1 1 3 Split timer mode. 
TABLE6:TMOD SELECTION 
C/T (clock/timer) 
This bit in the TMOD register is used to decide whether the timer is used as a delay 
generator or an event counter. If C/T=0, it is used as a timer for time delay generation. The 
clock source for the time delay is the crystal frequency of the 8051.this section is concerned 
with this choice. The timer’s use as an event counter is discussed in the next section. 
3.1.12 SERIAL COMMUNICATION: 
Serial data communication uses two methods, asynchronous and synchronous. The 
synchronous method transfers a block of data at a time, while the asynchronous method 
transfers a single byte at a time. 
In data transmission if the data can be transmitted and received, it is a duplex 
transmission. This is in contrast to simplex transmissions such as with printers, in which the 
computer only sends data. Duplex transmissions can be half or full duplex, depending on 
whether or not the data transfer can be simultaneous. If data is transmitted one way at a time, 
it is referred to as half duplex. If the data can go both ways at the same time, it is full dup lex. 
PYDAH COLLEGE OF ENGINEERING, PATAVALA Page 28
GSM BASEDPATIENT MONITORIG SYSTEM 2013 
Of course, full duplex requires two wire conductors for the data lines, one for transmission 
and one for reception, in order to transfer and receive data simultaneously. 
Asynchronous serial communication and data framing 
The data coming in at the receiving end of the data line in a serial data transfer is all 
0s and 1s; it is difficult to make sense of the data unless the sender and receiver agree on a set 
of rules, a protocol, on how the data is packed, how many bits constitute a character, and 
when the data begins and ends. 
Start and stop bits 
Asynchronous serial data communication is widely used for character-oriented 
transmissions, while block-oriented data transfers use the synchronous method. In the 
asynchronous method, each character is placed between start and stop bits. This is called 
framing. In the data framing for asynchronous communications, the data, such as ASCII 
characters, are packed between a start bit and a stop bit. The start bit is always one bit, but the 
stop bit can be one or two bits. The start bit is always a 0 (low) and the stop bit (s) is 1 
(high). 
Data transfer rate 
The rate of data transfer in serial data communication is stated in bps (bits per 
second). Another widely used terminology for bps is baud rate. However, the baud and bps 
rates are not necessarily equal. This is due to the fact that baud rate is the modem 
terminology and is defined as the number of signal changes per second. In modems a single 
change of signal, sometimes transfers several bits of data. As far as the conductor wire is 
concerned, the baud rate and bps are the same, and for this reason we use the bps and baud 
interchangeably. 
3.1.13 RS232 STANDARDS: 
To allow compatibility among data communication equipment made by various 
manufacturers, an interfacing standard called RS232 was set by the Electronics Industries 
Association (EIA) in 1960. In 1963 it was modified and called RS232A. RS232B AND 
RS232C were issued in 1965 and 1969, respectively. Today, RS232 is the most widely used 
PYDAH COLLEGE OF ENGINEERING, PATAVALA Page 29
GSM BASEDPATIENT MONITORIG SYSTEM 2013 
serial I/O interfacing standard. This standard is used in PCs and numerous types of 
equipment. However, since the standard was set long before the advert of the TTL logic 
family, its input and output voltage levels are not TTL compatible. In RS232, a 1 is 
represented by -3 to -25V, while a 0 bit is +3 to +25V, making -3 to +3 undefined. For this 
reason, to connect any RS232 to a micro controller system we must use voltage converters 
such as MAX232 to convert the TTL logic levels to the RS232 voltage levels, and vice versa. 
MAX232 IC chips are commonly referred to as line drivers. 
RS232 pins 
RS232 cable, commonly referred to as the DB-25 connector. In labeling, DB-25P 
refers to the plug connector (male) and DB-25S is for the socket connector (female). Since 
not all the pins are used in PC cables, IBM introduced the DB-9 Version of the serial I/O 
standard, which uses 9 pins only, as shown in table. 
DB-9 pin connector 
1 2 3 4 5 
6 7 8 9 
FIG14: DB-9 PIN CONNECTOR 
Pin Functions 
Pin Description 
1 Data carrier detect (DCD) 
2 Received data (RXD) 
3 Transmitted data (TXD) 
4 Data terminal ready(DTR) 
5 Signal ground (GND) 
6 Data set ready (DSR) 
7 Request to send (RTS) 
8 Clear to send (CTS) 
9 Ring indicator (RI) 
TABLE 7 : DB9 PIN FUNCTIONS 
PYDAH COLLEGE OF ENGINEERING, PATAVALA Page 30
GSM BASEDPATIENT MONITORIG SYSTEM 2013 
Note: DCD, DSR, RTS and CTS are active low pins. 
The method used by RS-232 for communication allows for a simple connection of 
three lines: Tx, Rx, and Ground. The three essential signals for 2-way RS-232 
Communications are these 
TXD: carries data from DTE to the DCE. 
RXD: carries data from DCE to the DTE 
SG: signal ground 
3.1.14 8052 CONNECTION TO RS232: 
The RS232 standard is not TTL compatible; therefore, it requires a line driver such as 
the MAX232 chip to convert RS232 voltage levels to TTL levels, and vice versa. The 
interfacing of 8051 with RS232 connectors via the MAX232 chip is the main topic. 
The 8051 has two pins that are used specifically for transferring and receiving data 
serially. These two pins are called TXD and RXD and a part of the port 3 group (P3.0 and 
P3.1). pin 11 of the 8051 is assigned to TXD and pin 10 is designated as RXD. These pins 
are TTL compatible; therefore, they require a line driver to make them RS232 compatible. 
One such line driver is the MAX232 chip. 
Since the RS232 is not compatible with today’s microprocessors and 
microcontrollers, we need a line driver (voltage converter) to convert the RS232’s signals to 
TTL voltage levels that will be acceptable to the 8051’s TXD and RXD pins. O ne example 
of such a converter is MAX232 from Maxim Corp. The MAX232 converts from RS232 
voltage levels to TTL voltage levels, and vice versa. 
PYDAH COLLEGE OF ENGINEERING, PATAVALA Page 31
GSM BASEDPATIENT MONITORIG SYSTEM 2013 
Embedded 
Controller 
TXD 
RXD 
RXD 
TXD 
2 
3 
5 
GND 
MAX 232 
FIGURE 15:INTERFACING OF MAX-232 TO CONTROLLER 
3.1.15 INTERRUPTS: 
A single micro controller can serve several devices. There are two ways to do that: 
INTERRUPTS or POLLING. 
INTERRUPTS vs POLLING 
The advantage of interrupts is that the micro controller can serve many devices (not 
all the same time, of course); each device can get the attention of the micro controller based 
on the priority assigned to it. The polling method cannot assign priority since it checks all 
devices in round-robin fashion. More importantly, in the interrupt method the micro 
controller can also ignore (mask) a device request for service. This is again not possible with 
the polling method. The most important reason that the interrupt method is preferable is that 
the polling method wastes much of the micro controller’s time by polling devices that do not 
need service. So, in order to avoid tying down the micro controller, interrupts are used. 
INTERRUPT SERVICE ROUTINE 
For every interrupt, there must be an interrupt service routine (ISR), or interrupt 
handler. When an interrupt is invoked, the micro controller runs the interrupts service routine. 
For every interrupt, there is a fixed location in memory that holds the address of its ISR. The 
group of memory location set aside to hold the addresses of ISRs is called the interrupt vector 
table. Shown below: 
PYDAH COLLEGE OF ENGINEERING, PATAVALA Page 32
GSM BASEDPATIENT MONITORIG SYSTEM 2013 
INTERRUPT ROM 
LOCATION 
(HEX) 
PIN FLAG CLEARING 
Reset 
External hardware Interrupt 0 
Timers0interrupt(TF0) 
External hardware 
Interrupt(INT1) 
Timers 1 interrupt (TF1) 
Serial COM (RI and TI) 
0000 
0003 
000B 
0013 
001B 
0023 
9 
P3.2 (12) 
P3.4 (14) 
P3.3 (13) 
P3. 5(15) 
10,11 
auto 
auto 
auto 
auto 
auto 
Programmer 
Clears it 
TABLE 8: INTERRUPT VECTOR TABLE FOR THE 8051 
Six Interrupts in the 8051 
In reality, only five interrupts are available to the user in the 8051, but many 
manufacturers’ data sheets state that there are six interrupts since they include reset .the six 
interrupts in the 8051 are allocated as above. 
1. Reset. When the reset pin is activated, the 8051 jumps to address location 0000.this is 
the power-up reset. 
2. Two interrupts are set aside for the timers: one for Timer 0 and one for Timer 
1.Memory location 000BH and 001BH in the interrupt vector table belong to Timer 0 
and Timer 1, respectively. 
3. Two interrupts are set aside for hardware external harder interrupts. Pin number 
12(P3.2) and 13(P3.3) in port 3 is for the external hardware interrupts INT0 and 
INT1, respectively. These external interrupts are also referred to as EX1 and 
EX2.Memory location 0003H and 0013H in the interrupt vector table are assigned to 
INT0 and INT1, respectively. 
4. Serial communication has a single interrupt that belongs to both receive and transmit. 
The interrupt vector table location 0023H belongs to this interrupt. 
PYDAH COLLEGE OF ENGINEERING, PATAVALA Page 33
GSM BASEDPATIENT MONITORIG SYSTEM 2013 
Interrupt Enable Register 
D7 D6 D5 D4 D3 D2 D1 D0 
EA -- ET2 ES ET1 EX1 ET0 EX0 
EA IE.7 disables all interrupts. If EA=0, no interrupts is acknowledged. 
If EA=1, each interrupt source is individually enabled disabled 
By setting or clearing its enable bit. 
-- IE.6 Not implemented, reserved for future use.* 
ET2 IE.5 Enables or disables Timer 2 overflow or capture interrupt (8052 
Only). 
ES IE.4 Enables or disables the serial ports interrupt. 
ET1 IE.3 Enables or disables Timers 1 overflow interrupt 
EX1 IE.2 Enables or disables external interrupt 1. 
ET0 IE.1 Enables or disables Timer 0 overflow interrupt. 
EX0 IE.0 Enables or disables external interrupt 
4.2 TEMPERATURE SENSOR(LM35): 
LM35 converts temperature value into electrical signals. LM35 series sensors are precision 
integrated-circuit temperature sensors whose output voltage is linearly proportional to the 
Celsius temperature. The LM35 requires no external calibration since it is internally 
calibrated. . The LM35 does not require any external calibration or trimming to provide 
typical accuracies of ±1⁄4°C at room temperature and ±3⁄4°C over a full −55 to +150°C 
temperature range. 
PYDAH COLLEGE OF ENGINEERING, PATAVALA Page 34
GSM BASEDPATIENT MONITORIG SYSTEM 2013 
The LM35’s low output impedance, linear output, and precise inherent calibration make 
interfacing to readout or control circuitry especially easy. It can be used with single power 
supplies, or with plus and minus supplies. As it draws only 60 μA from its supply, it has very 
low self-heating, less than 0.1°C in still air. 
Features 
 Calibrated directly in ° Celsius (Centigrade) 
 Linear + 10.0 mV/°C scale factor 
 0.5°C accuracy guaranteed (at +25°C) 
 Rated for full −55° to +150°C range 
 Suitable for remote applications 
 Low cost due to wafer-level trimming 
 Operates from 4 to 30 volts 
 Less than 60 μA current drain 
 Low self-heating, 0.08°C in still air 
 Nonlinearity only ±1⁄4°C typical 
 Low impedance output, 0.1 W for 1 mA load 
The characteristic of this LM35 sensor is: 
For each degree of centigrade temperature it outputs 10milli volts. 
PYDAH COLLEGE OF ENGINEERING, PATAVALA Page 35
GSM BASEDPATIENT MONITORIG SYSTEM 2013 
4.3LCD: 
A 16x2 LCD means it can display 16 characters per line and there are 2 such lines. In this 
LCD each character is displayed in 5x7 pixel matrix. This LCD has two registers, namely, 
Command and Data. 
The command register stores the command instructions given to the LCD. A command is an 
instruction given to LCD to do a predefined task like initializing it, clearing its screen, setting 
the cursor position, controlling display etc. The data register stores the data to be displayed 
on the LCD. The data is the ASCII value of the character to be displayed on the LCD. 
A liquid crystal display (LCD) is a thin, flat electronic visual display that uses the 
light modulating properties of liquid crystals (LCs). LCs do not emit light directly. 
They are used in a wide range of applications including: computer monitors, 
television, instrument panels, aircraft cockpit displays, signal, etc. They are common in 
consumer devices such as video players, gaming devices, clocks, watches, calculators, and 
telephones. LCDs have displaced cathode ray tube (CRT) displays in most applications. They 
are usually more compact, lightweight, portable, less expensive, more reliable, and easier on 
the eyes. They are available in a wider range of screen sizes than CRT and plasma displays, 
and since they do not use phosphors, they cannot suffer image burn-in. 
Each pixel of an LCD typically consists of a layer of molecules aligned between two 
transparent electrodes, and two polarizing filters the axes of transmission of which are (in 
most of the cases) perpendicular to each other. With no actual liquid crystal between the 
polarizing filters, light passing through the first filter would be blocked by the second 
(crossed) polarizer. In most of the cases the liquid crystal has double refraction 
The surface of the electrodes that are in contact with the liquid crystal material are 
treated so as to align the liquid crystal molecules in a particular direction. This treatment 
typically consists of a thin polymer layer that is unidirectionally rubbed using, for example, a 
cloth. The direction of the liquid crystal alignment is then defined by the direction of rubbing. 
Electrodes are made of a transparent conductor called Indium Tin Oxide (ITO). 
PYDAH COLLEGE OF ENGINEERING, PATAVALA Page 36
GSM BASEDPATIENT MONITORIG SYSTEM 2013 
If the applied voltage is large enough, the liquid crystal molecules in the center of the 
layer are almost completely untwisted and the polarization of the incident light is not rotated 
as it passes through the liquid crystal layer. This light will then be mainly polarized 
perpendicular to the second filter, and thus be blocked and the pixel will appear black. 
FIG 16 : LCD DISPLAY 
LCD with top polarizer removed from device and placed on top, such that the top and 
bottom polarizer’s are parallel. 
The optical effect of a twisted nematic device in the voltage-on state is far less 
dependent on variations in the device thickness than that in the voltage-off state. Because of 
this, these devices are usually operated between crossed polarizer such that they appear bright 
with no voltage . These devices can also be operated between parallel polarizer, in which case 
the bright and dark states are reversed. The voltage-off dark state in this configuration 
appears blotchy, however, because of small variations of thickness across the device. 
Both the liquid crystal material and the alignment layer material contain ionic 
compounds. If an electric field of one particular polarity is applied for a long period of time, 
this ionic material is attracted to the surfaces and degrades the device performance. This is 
PYDAH COLLEGE OF ENGINEERING, PATAVALA Page 37
GSM BASEDPATIENT MONITORIG SYSTEM 2013 
avoided either by applying an alternating current or by reversing the polarity of the electric 
field as the device is addressed . 
When a large number of pixels are needed in a display, it is not technically possible to 
drive each directly since then each pixel would require independent electrodes. Instead, the 
display is multiplexed. In a multiplexed display, electrodes on one side of the display are 
grouped and wired together (typically in columns), and each group gets its own voltage 
source. On the other side, the electrodes are also grouped (typically in rows), with each group 
getting a voltage sink. 
PIN DESCRIPTION: 
Most LCDs with 1 controller has 14 Pins and LCDs with 2 controller has 16 Pins (two 
pins are extra in both for back-light LED connections). 
Figure 17: PIN DIAGRAM OF 1X16 LINES LCD 
PYDAH COLLEGE OF ENGINEERING, PATAVALA Page 38
GSM BASEDPATIENT MONITORIG SYSTEM 2013 
TABLE 9: PIN DESCRIPTION OF LCD 
CONTROL LINES 
EN: 
Line is called "Enable." This control line is used to tell the LCD that you are sending 
it data. To send data to the LCD, your program should make sure this line is low (0) and then 
set the other two control lines and/or put data on the data bus. When the other lines are 
completely ready, bring EN high (1) and wait for the minimum amount of time required by 
the LCD datasheet (this varies from LCD to LCD), and end by bringing it low (0) again. 
RS: 
Line is the "Register Select" line. When RS is low (0), the data is to be treated as a 
command or special instruction (such as clear screen, position cursor, etc.). When RS is high 
(1), the data being sent is text data which would be displayed on the screen. For example, to 
display the letter "T" on the screen you would set RS high. 
RW: 
Line is the "Read/Write" control line. When RW is low (0), the information on the 
data bus is being written to the LCD. When RW is high (1), the program is effectively 
querying (or reading) the LCD. Only one instruction ("Get LCD status") is a read command. 
All others are write commands, so RW will almost always be low. 
PYDAH COLLEGE OF ENGINEERING, PATAVALA Page 39
GSM BASEDPATIENT MONITORIG SYSTEM 2013 
Finally, the data bus consists of 4 or 8 lines (depending on the mode of operation 
selected by the user). In the case of an 8-bit data bus, the lines are referred to as DB0, DB1, 
DB2, DB3, DB4, DB5, DB6, and DB7. 
Logic status on control lines: 
 E - 0 Access to LCD disabled 
-1 Access to LCD enabled 
 R/W - 0 Writing data to LCD 
-1 Reading data from LCD 
 RS - 0 Instructions 
-1 Character 
Writing data to the LCD: 
1) Set R/W bit to low 
2) Set RS bit to logic 0 or 1 (instruction or character) 
3) Set data to data lines (if it is writing) 
4) Set E line to high 
5) Set E line to low 
Read data from data lines (if it is reading)on LCD: 
1) Set R/W bit to high 
2) Set RS bit to logic 0 or 1 (instruction or character) 
3) Set data to data lines (if it is writing) 
4) Set E line to high 
5) Set E line to low 
PYDAH COLLEGE OF ENGINEERING, PATAVALA Page 40
GSM BASEDPATIENT MONITORIG SYSTEM 2013 
4.4 GSM MODEM: 
GSM Technology: 
Definition of GSM: 
GSM (Global System for Mobile communications) is an open, digital cellular technology 
used for transmitting mobile voice and data services. 
GSM (Global System for Mobile communication) is a digital mobile telephone system that is 
widely used in Europe and other parts of the world. GSM uses a variation of Time Division 
Multiple Access (TDMA) and is the most widely used of the three digital wireless telephone 
technologies (TDMA, GSM, and CDMA). GSM digitizes and compresses data, then sends it 
down a channel with two other streams of user data, each in its own time slot. It operates at 
either the 900 MHz or 1,800 MHz frequency band. It supports voice calls and data transfer 
speeds of up to 9.6 kbit/s, together with the transmission of SMS (Short Message Service). 
History 
In 1982, the European Conference of Postal and Telecommunications Administrations 
(CEPT) created the Group Special Mobile (GSM) to develop a standard for a mobile 
telephone system that could be used across Europe. In 1987, a memorandum of 
understanding was signed by 13 countries to develop a common cellular telephone system 
across Europe. Finally the system created by SINTEF lead by Torleiv Maseng was selected. 
In 1989, GSM responsibility was transferred to the European Telecommunications Standards 
Institute (ETSI) and phase I of the GSM specifications were published in 1990. The first 
GSM network was launched in 1991 by Radiolinja in Finland with joint technical 
infrastructure maintenance from Ericsson. 
By the end of 1993, over a million subscribers were using GSM phone networks being 
operated by 70 carriers across 48 countries. As of the end of 1997, GSM service was 
available in more than 100 countries and has become the de facto standard in Europe and 
Asia. 
PYDAH COLLEGE OF ENGINEERING, PATAVALA Page 41
GSM BASEDPATIENT MONITORIG SYSTEM 2013 
GSM Frequencies 
GSM networks operate in a number of different frequency ranges (separated into GSM 
frequency ranges for 2G and UMTS frequency bands for 3G). Most 2G GSM networks 
operate in the 900 MHz or 1800 MHz bands. Some countries in the Americas (including 
Canada and the United States) use the 850 MHz and 1900 MHz bands because the 900 and 
1800 MHz frequency bands were already allocated. Most 3G GSM networks in Europe 
operate in the 2100 MHz frequency band. The rarer 400 and 450 MHz frequency bands are 
assigned in some countries where these frequencies were previously used for first-generation 
systems. 
GSM-900 uses 890–915 MHz to send information from the mobile station to the base station 
(uplink) and 935–960 MHz for the other direction (downlink), providing 124 RF channels 
(channel numbers 1 to 124) spaced at 200 kHz. Duplex spacing of 45 MHz is used. In some 
countries the GSM-900 band has been extended to cover a larger frequency range. This 
'extended GSM', E-GSM, uses 880–915 MHz (uplink) and 925–960 MHz (downlink), adding 
50 channels (channel numbers 975 to 1023 and 0) to the original GSM-900 band. 
Time division multiplexing is used to allow eight full-rate or sixteen half-rate speech 
channels per radio frequency channel. There are eight radio timeslots (giving eight burst 
periods) grouped into what is called a TDMA frame. Half rate channels use alternate frames 
in the same timeslot. The channel data rate for all 8 channels is 270.833 Kbit/s, and the frame 
duration is 4.615 ms. 
The transmission power in the handset is limited to a maximum of 2 watts in GSM850/900 
and 1 watt in GSM1800/1900. GSM operates in the 900MHz and 1.8GHz bands in Europe 
and the 1.9GHz and 850MHz bands in the US. The 850MHz band is also used for GSM and 
3G in Australia, Canada and many South American countries. By having harmonized 
spectrum across most of the globe, GSM’s international roaming capability allows users to 
access the same services when travelling abroad as at home. This gives consumers seamless 
and same number connectivity in more than 218 countries. 
PYDAH COLLEGE OF ENGINEERING, PATAVALA Page 42
GSM BASEDPATIENT MONITORIG SYSTEM 2013 
Terrestrial GSM networks now cover more than 80% of the world’s population. GSM 
satellite roaming has also extended service access to areas where terrestrial coverage is not 
available. 
Mobile Telephony Standards 
TABLE10: MOBILE TELEPHONY STANDARDS 
1G 
The first generation of mobile telephony (written 1G) operated using analogue 
communications and portable devices that were relatively large. It used primarily the 
following standards: 
 AMPS (Advanced Mobile Phone System), which appeared in 1976 in the United 
States, was the first cellular network standard. It was used primarily in the Americas, 
Russia and Asia. This first-generation analogue network had weak security 
mechanisms which allowed hacking of telephones lines. 
 TACS (Total Access Communication System) is the European version of the AMPS 
model. Using the 900 MHz frequency band, this system was largely used in England 
and then in Asia (Hong-Kong and Japan). 
 ETACS (Extended Total Access Communication System) is an improved version of 
the TACS standard developed in the United Kingdom that uses a larger number of 
communication channels. 
The first-generation cellular networks were made obsolete by the appearance of an entirely 
digital second generation. 
PYDAH COLLEGE OF ENGINEERING, PATAVALA Page 43
GSM BASEDPATIENT MONITORIG SYSTEM 2013 
Second Generation of Mobile Networks (2G) 
The second generation of mobile networks marked a break with the first generation of 
cellular telephones by switching from analogue to digital. The main 2G mobile telephony 
standards are: 
 GSM (Global System for Mobile communications) is the most commonly used 
standard in Europe at the end of the 20th century and supported in the United States. 
This standard uses the 900 MHz and 1800 MHz frequency bands in Europe. In the 
United States, however, the frequency band used is the 1900 MHz band. Portable 
telephones that are able to operate in Europe and the United States are therefore 
called tri-band. 
 CDMA (Code Division Multiple Access) uses a spread spectrum technique that allows 
a radio signal to be broadcast over a large frequency range. 
 TDMA (Time Division Multiple Access) uses a technique of time division of 
communication channels to increase the volume of data transmitted simultaneously. 
TDMA technology is primarily used on the American continent, in New Zealand and 
in the Asia-Pacific region. 
With the 2G networks, it is possible to transmit voice and low volume digital data, for 
example text messages (SMS, for Short Message Service) or multimedia messages (MMS, 
for Multimedia Message Service). The GSM standard allows a maximum data rate of 9.6 
kbps. 
Extensions have been made to the GSM standard to improve throughput. One of these is 
the GPRS (General Packet Radio System) service which allows theoretical data rates on the 
order of 114 Kbit/s but with throughput closer to 40 Kbit/s in practice. As this technology 
does not fit within the "3G" category, it is often referred to as 2.5G 
The EDGE (Enhanced Data Rates for Global Evolution) standard, billed as 2.75G, 
quadruples the throughput improvements of GPRS with its theoretical data rate of 384 Kbps, 
thereby allowing the access for multimedia applications. In reality, the EDGE standard allows 
maximum theoretical data rates of 473 Kbit/s, but it has been limited in order to comply with 
PYDAH COLLEGE OF ENGINEERING, PATAVALA Page 44
GSM BASEDPATIENT MONITORIG SYSTEM 2013 
the IMT-2000 (International Mobile Telecommunications-2000) specifications from the ITU 
(International Telecommunications Union). 
3G 
The IMT-2000 (International Mobile Telecommunications for the year 2000) specifications 
from the International Telecommunications Union (ITU) defined the characteristics 
of 3G (third generation of mobile telephony). The most important of these characteristics are: 
1. High transmission data rate. 
2. 144 Kbps with total coverage for mobile use. 
3. 384 Kbps with medium coverage for pedestrian use. 
4. 2 Mbps with reduced coverage area for stationary use. 
5. World compatibility. 
6. Compatibility of 3rd generation mobile services with second generation networks. 
3G offers data rates of more than 144 Kbit/s, thereby allowing the access to multimedia uses 
such as video transmission, video-conferencing or high-speed internet access. 3G networks 
use different frequency bands than the previous networks: 1885-2025 MHz and 2110-2200 
MHz. 
The main 3G standard used in Europe is called UMTS (Universal Mobile 
Telecommunications System) and uses WCDMA (Wideband Code Division Multiple Access) 
encoding. UMTS technology uses 5 MHz bands for transferring voice and data, with data 
rates that can range from 384 Kbps to 2 Mbps. HSDPA (High Speed Downlink Packet 
Access) is a third generation mobile telephony protocol, (considered as "3.5G"), which is able 
to reach data rates on the order of 8 to 10 Mbps. HSDPA technology uses the 5 GHz 
frequency band and uses WCDMA encoding. 
Introduction to the GSM Standard 
The GSM (Global System for Mobile communications) network is at the start of the 
21st century, the most commonly used mobile telephony standard in Europe. It is called as 
Second Generation (2G) standard because communications occur in an entirely digital mode, 
unlike the first generation of portable telephones. 
PYDAH COLLEGE OF ENGINEERING, PATAVALA Page 45
GSM BASEDPATIENT MONITORIG SYSTEM 2013 
When it was first standardized in 1982, it was called as Group Special Mobile and later, it 
became an international standard called "Global System for Mobile communications" in 
1991. 
In Europe, the GSM standard uses the 900 MHz and 1800 MHz frequency bands. In the 
United States, however, the frequency band used is the 1900 MHz band. For this reason, 
portable telephones that are able to operate in both Europe and the United States are 
called tri-band while those that operate only in Europe are called bi-band. 
The GSM standard allows a maximum throughput of 9.6 kbps which allows transmission of 
voice and low-volume digital data like text messages (SMS, for Short Message Service) or 
multimedia messages (MMS, for Multimedia Message Service). 
GSM Standards: 
GSM uses narrowband TDMA, which allows eight simultaneous calls on the same radio 
frequency. 
There are three basic principles in multiple access, FDMA (Frequency Division Multiple 
Access), TDMA (Time Division Multiple Access), and CDMA (Code Division Multiple 
Access). All three principles allow multiple users to share the same physical channel. But the 
two competing technologies differ in the way user sharing the common resource. 
TDMA allows the users to share the same frequency channel by dividing the signal into 
different time slots. Each user takes turn in a round robin fashion for transmitting and 
receiving over the channel. Here, users can only transmit in their respective time slot. 
CDMA uses a spread spectrum technology that is it spreads the information contained in a 
particular signal of interest over a much greater bandwidth than the original signal. Unlike 
TDMA, in CDMA several users can transmit over the channel at the same time. 
TDMA in brief: 
In late1980’s, as a search to convert the existing analog network to digital as a means to 
improve capacity, the cellular telecommunications industry association chose TDMA over 
FDMA. 
PYDAH COLLEGE OF ENGINEERING, PATAVALA Page 46
GSM BASEDPATIENT MONITORIG SYSTEM 2013 
Time Division Multiplex Access is a type of multiplexing where two or more channels of 
information are transmitted over the same link by allocating a different time interval for the 
transmission of each channel. The most complex implementation using TDMA principle is of 
GSM’s (Global System for Mobile communication). To reduce the effect of co-channel 
interference, fading and multipath, the GSM technology can use frequency hoping, where a 
call jumps from one channel to another channel in a short interval. 
TDMA systems still rely on switch to determine when to perform a handoff. Handoff occurs 
when a call is switched from one cell site to another while travelling. The TDMA handset 
constantly monitors the signals coming from other sites and reports it to the switch without 
caller’s awareness. The switch then uses this information for making better choices for 
handoff at appropriate times. TDMA handset performs hard handoff, i.e., whenever the user 
moves from one site to another, it breaks the connection and then provides a new connection 
with the new site. 
Advantages of TDMA: 
There are lots of advantages of TDMA in cellular technologies. 
1. It can easily adapt to transmission of data as well as voice communication. 
2. It has an ability to carry 64 kbps to 120 Mbps of data rates. This allows the operator to 
do services like fax, voice band data and SMS as well as bandwidth intensive 
application such as multimedia and video conferencing. 
PYDAH COLLEGE OF ENGINEERING, PATAVALA Page 47
GSM BASEDPATIENT MONITORIG SYSTEM 2013 
3. Since TDMA technology separates users according to time, it ensures that there will 
be no interference from simultaneous transmissions. 
4. It provides users with an extended battery life, since it transmits only portion of the 
time during conversations. Since the cell size grows smaller, it proves to save base 
station equipment, space and maintenance. 
TDMA is the most cost effective technology to convert an analog system to digital. 
Disadvantages of TDMA: 
One major disadvantage using TDMA technology is that the users has a predefined time slot. 
When moving from one cell site to other, if all the time slots in this cell are full the user 
might be disconnected. Likewise, if all the time slots in the cell in which the user is currently 
in are already occupied, the user will not receive a dial tone. 
The second problem in TDMA is that it is subjected to multipath distortion. To overcome this 
distortion, a time limit can be used on the system. Once the time limit is expired, the signal is 
ignored. 
The concept of cellular network 
Mobile telephone networks are based on the concept of cells, circular zones that overlap to 
cover a geographical area. 
Cellular networks are based on the use of a central transmitter-receiver in each cell, called a 
"base station" (or Base Transceiver Station, written BTS). The smaller the radius of a cell, 
the higher is the available bandwidth. So, in highly populated urban areas, there are cells with 
a radius of a few hundred meters, while huge cells of up to 30 kilometers provide coverage in 
rural areas. 
PYDAH COLLEGE OF ENGINEERING, PATAVALA Page 48
GSM BASEDPATIENT MONITORIG SYSTEM 2013 
In a cellular network, each cell is surrounded by 6 neighbouring cells (thus a cell is generally 
drawn as a hexagon). To avoid interference, adjacent cells cannot use the same frequency. In 
practice, two cells using the same frequency range must be separated by a distance of two to 
three times the diameter of the cell. 
Architecture of the GSM Network 
In a GSM network, the user terminal is called a mobile station. A mobile station is made up 
of a SIM (Subscriber Identity Module) card allowing the user to be uniquely identified and a 
mobile terminal. 
The terminals (devices) are identified by a unique 15-digit identification number 
called IMEI (International Mobile Equipment Identity). Each SIM card also has a unique 
(and secret) identification number called IMSI (International Mobile Subscriber Identity). 
This code can be protected using a 4-digit key called a PIN code. 
The SIM card therefore allows each user to be identified independently of the terminal used 
during communication with a base station. Communications occur through a radio link (air 
interface) between a mobile station and a base station. 
PYDAH COLLEGE OF ENGINEERING, PATAVALA Page 49
GSM BASEDPATIENT MONITORIG SYSTEM 2013 
All the base stations of a cellular network are connected to a base station controller (BSC) 
which is responsible for managing distribution of the resources. The system consisting of the 
base station controller and its connected base stations is called the Base Station 
Subsystem (BSS). 
Finally, the base station controllers are themselves physically connected to the Mobile 
Switching Centre (MSC), managed by the telephone network operator, which connects them 
to the public telephone network and the Internet. The MSC belongs to a Network Station 
Subsystem (NSS), which is responsible for managing user identities, their location and 
establishment of communications with other subscribers. The MSC is generally connected to 
databases that provide additional functions: 
1. The Home Location Register (HLR) is a database containing information 
(geographic position, administrative information etc.) of the subscribers registered in 
the area of the switch (MSC). 
2. The Visitor Location Register (VLR) is a database containing information of users 
other than the local subscribers. The VLR retrieves the data of a new user from the 
HLR of the user's subscriber zone. The data is maintained as long as the user is in the 
zone and is deleted when the user leaves or after a long period of inactivity (terminal 
off). 
3. The Equipment Identify Register (EIR) is a database listing the mobile terminals. 
4. The Authentication Centre (AUC) is responsible for verifying user identities. 
5. The cellular network formed in this way is designed to support mobility via 
management of handovers (movements from one cell to another). 
Finally, GSM networks support the concept of roaming i.e., movement from one operator 
network to another. 
Introduction to Modem: 
PYDAH COLLEGE OF ENGINEERING, PATAVALA Page 50
GSM BASEDPATIENT MONITORIG SYSTEM 2013 
Modem stands for modulator-demodulator. 
A modem is a device or program that enables a computer to transmit data over telephone or 
cable lines. Computer information is stored digitally, whereas information transmitted over 
telephone lines is transmitted in the form of analog waves. A modem conver ts between these 
two forms. 
Fortunately, there is one standard interface for connecting external modems to computers 
called RS-232. Consequently, any external modem can be attached to any computer that has 
an RS-232 port, which almost all personal computers have. There are also modems that come 
as an expansion board that can be inserted into a vacant expansion slot. These are sometimes 
called onboard or internal modems. 
While the modem interfaces are standardized, a number of different protocols for formatting 
data to be transmitted over telephone lines exist. Some, like CCITT V.34 are official 
standards, while others have been developed by private companies. Most modems have built-in 
support for the more common protocols at slow data transmission speeds at least, most 
modems can communicate with each other. At high transmission speeds, however, the 
protocols are less standardized. 
Apart from the transmission protocols that they support, the following characteristics 
distinguish one modem from another: 
 Bps: How fast the modem can transmit and receive data. At slow rates, modems are 
measured in terms of baud rates. The slowest rate is 300 baud (about 25 cps). At 
higher speeds, modems are measured in terms of bits per second (bps). The fastest 
modems run at 57,600 bps, although they can achieve even higher data transfer rates 
by compressing the data. Obviously, the faster the transmission rate, the faster the 
PYDAH COLLEGE OF ENGINEERING, PATAVALA Page 51
GSM BASEDPATIENT MONITORIG SYSTEM 2013 
data can be sent and received. It should be noted that the data cannot be received at a 
faster rate than it is being sent. 
 Voice/data: Many modems support a switch to change between voice and data 
modes. In data mode, the modem acts like a regular modem. In voice mode, the 
modem acts like a regular telephone. Modems that support a voice/data switch have a 
built-in loudspeaker and microphone for voice communication. 
 Auto-answer: An auto-answer modem enables the computer to receive calls in the 
absence of the operator. 
 Data compression: Some modems perform data compression, which enables them to 
send data at faster rates. However, the modem at the receiving end must be able to 
decompress the data using the same compression technique. 
 Flash memory: Some modems come with flash memory rather than conventional 
ROM which means that the communications protocols can be easily updated if 
necessary. 
 Fax capability: Most modern modems are fax modems, which mean that they can 
send and receive faxes. 
GSM Modem: 
A GSM modem is a wireless modem that works with a GSM wireless network. A wireless 
modem behaves like a dial-up modem. The main difference between them is that a dial-up 
modem sends and receives data through a fixed telephone line while a wireless modem sends 
and receives data through radio waves. 
FIGURE18:GSM SIM300 MODEM 
A GSM modem can be an external device or a PC Card / PCMCIA Card. Typically, an 
external GSM modem is connected to a computer through a serial cable or a USB cable. A 
GSM modem in the form of a PC Card / PCMCIA Card is designed for use with a laptop 
PYDAH COLLEGE OF ENGINEERING, PATAVALA Page 52
GSM BASEDPATIENT MONITORIG SYSTEM 2013 
computer. It should be inserted into one of the PC Card / PCMCIA Card slots of a laptop 
computer. Like a GSM mobile phone, a GSM modem requires a SIM card from a wireless 
carrier in order to operate. 
A SIM card contains the following information: 
 Subscriber telephone number (MSISDN) 
 International subscriber number (IMSI, International Mobile Subscriber Identity) 
 State of the SIM card 
 Service code (operator) 
 Authentication key 
 PIN (Personal Identification Code) 
 PUK (Personal Unlock Code) 
Computers use AT commands to control modems. Both GSM modems and dial-up modems 
support a common set of standard AT commands. In addition to the standard AT commands, 
GSM modems support an extended set of AT commands. These extended AT commands are 
defined in the GSM standards. With the extended AT commands, the following operations 
can be performed: 
 Reading, writing and deleting SMS messages. 
 Sending SMS messages. 
 Monitoring the signal strength. 
 Monitoring the charging status and charge level of the battery. 
 Reading, writing and searching phone book entries. 
PYDAH COLLEGE OF ENGINEERING, PATAVALA Page 53
GSM BASEDPATIENT MONITORIG SYSTEM 2013 
The number of SMS messages that can be processed by a GSM modem per minute is very 
low i.e., about 6 to 10 SMS messages per minute. 
Introduction to AT Commands 
AT commands are instructions used to control a modem. AT is the abbreviation of ATtention. 
Every command line starts with "AT" or "at". That's the reason, modem commands are called 
AT commands. Many of the commands that are used to control wired dial-up modems, such 
as ATD (Dial), ATA (Answer), ATH (Hook control) and ATO (Return to online data state) 
are also supported by GSM modems and mobile phones. 
Besides this common AT command set, GSM modems and mobile phones support an AT 
command set that is specific to the GSM technology, which includes SMS-related commands 
like AT+CMGS (Send SMS message), AT+CMSS (Send SMS message from storage), 
AT+CMGL (List SMS messages) and AT+CMGR (Read SMS messages). 
It should be noted that the starting "AT" is the prefix that informs the modem about the start 
of a command line. It is not part of the AT command name. For example, D is the actual AT 
command name in ATD and +CMGS is the actual AT command name in AT+CMGS. 
PYDAH COLLEGE OF ENGINEERING, PATAVALA Page 54
GSM BASEDPATIENT MONITORIG SYSTEM 2013 
Some of the tasks that can be done using AT commands with a GSM modem or mobile 
phone are listed below: 
 Get basic information about the mobile phone or GSM modem. For example, name of 
manufacturer (AT+CGMI), model number (AT+CGMM), IMEI number 
(International Mobile Equipment Identity) (AT+CGSN) and software version 
(AT+CGMR). 
 Get basic information about the subscriber. For example, MSISDN (AT+CNUM) and 
IMSI number (International Mobile Subscriber Identity) (AT+CIMI). 
 Get the current status of the mobile phone or GSM/GPRS modem. For example, 
mobile phone activity status (AT+CPAS), mobile network registration status 
(AT+CREG), radio signal strength (AT+CSQ), battery charge level and battery 
charging status (AT+CBC). 
 Establish a data connection or voice connection to a remote modem (ATD, ATA, etc). 
 Send and receive fax (ATD, ATA, AT+F*). 
 Send (AT+CMGS, AT+CMSS), read (AT+CMGR, AT+CMGL), write (AT+CMGW) 
or delete (AT+CMGD) SMS messages and obtain notifications of newly received 
SMS messages (AT+CNMI). 
 Read (AT+CPBR), write (AT+CPBW) or search (AT+CPBF) phonebook entries. 
 Perform security-related tasks, such as opening or closing facility locks (AT+CLCK), 
checking whether a facility is locked (AT+CLCK) and changing 
passwords(AT+CPWD). 
(Facility lock examples: SIM lock [a password must be given to the SIM card every 
time the mobile phone is switched on] and PH-SIM lock [a certain SIM card is 
associated with the mobile phone. To use other SIM cards with the mobile phone, a 
password must be entered.]) 
 Control the presentation of result codes / error messages of AT commands. For 
example, the user can control whether to enable certain error messages (AT+CMEE) 
and whether error messages should be displayed in numeric format or verbose format 
(AT+CMEE=1 or AT+CMEE=2). 
 Get or change the configurations of the mobile phone or GSM/GPRS modem. For 
example, change the GSM network (AT+COPS), bearer service type (AT+CBST), 
PYDAH COLLEGE OF ENGINEERING, PATAVALA Page 55
GSM BASEDPATIENT MONITORIG SYSTEM 2013 
radio link protocol parameters (AT+CRLP), SMS center address (AT+CSCA) and 
storage of SMS messages (AT+CPMS). 
 Save and restore configurations of the mobile phone or GSM/GPRS modem. For 
example, save (AT+CSAS) and restore (AT+CRES) settings related to SMS 
messaging such as the SMS center address. 
It should be noted that the mobile phone manufacturers usually do not implement all AT 
commands, command parameters and parameter values in their mobile phones. Also, the 
behavior of the implemented AT commands may be different from that defined in the 
standard. In general, GSM modems, designed for wireless applications, have better support of 
AT commands than ordinary mobile phones. 
Basic concepts of SMS technology 
1. Validity Period of an SMS Message 
An SMS message is stored temporarily in the SMS center if the recipient mobile phone is 
offline. It is possible to specify the period after which the SMS message will be deleted from 
the SMS center so that the SMS message will not be forwarded to the recipient mobile phone 
when it becomes online. This period is called the validity period. 
A mobile phone should have a menu option that can be used to set the validity period. After 
setting it, the mobile phone will include the validity period in the outbound SMS messages 
automatically. 
2. Message Status Reports 
Sometimes the user may want to know whether an SMS message has reached the recipient 
mobile phone successfully. To get this information, you need to set a flag in the SMS 
message to notify the SMS center that a status report is required about the delivery of this 
SMS message. The status report is sent to the user mobile in the form of an SMS message. 
A mobile phone should have a menu option that can be used to set whether the status report 
feature is on or off. After setting it, the mobile phone will set the corresponding flag in the 
outbound SMS messages for you automatically. The status report feature is turned off by 
default on most mobile phones and GSM modems. 
PYDAH COLLEGE OF ENGINEERING, PATAVALA Page 56
GSM BASEDPATIENT MONITORIG SYSTEM 2013 
3. Message Submission Reports 
After leaving the mobile phone, an SMS message goes to the SMS center. When it reaches 
the SMS center, the SMS center will send back a message submission report to the mobile 
phone to inform whether there are any errors or failures (e.g. incorrect SMS message format, 
busy SMS center, etc). If there is no error or failure, the SMS center sends back a positive 
submission report to the mobile phone. Otherwise it sends back a negative submission report 
to the mobile phone. The mobile phone may then notify the user that the message submission 
was failed and what caused the failure. 
If the mobile phone does not receive the message submission report after a period of time, it 
concludes that the message submission report has been lost. The mobile phone may then send 
the SMS message again to the SMS center. A flag will be set in the new SMS message to 
inform the SMS center that this SMS message has been sent before. If the previous message 
submission was successful, the SMS center will ignore the new SMS message but send back 
a message submission report to the mobile phone. This mechanism prevents the sending of 
the same SMS message to the recipient multiple times. 
Sometimes the message submission report mechanism is not used and the acknowledgement 
of message submission is done in a lower layer. 
4. Message Delivery Reports 
After receiving an SMS message, the recipient mobile phone will send back a message 
delivery report to the SMS center to inform whether there are any errors or failures (example 
causes: unsupported SMS message format, not enough storage space, etc). This process is 
transparent to the mobile user. If there is no error or failure, the recipient mobile phone sends 
back a positive delivery report to the SMS center. Otherwise it sends back a negative delivery 
report to the SMS center. 
If the sender requested a status report earlier, the SMS center sends a status report to the 
sender when it receives the message delivery report from the recipient. If the SMS center 
does not receive the message delivery report after a period of time, it concludes that the 
message delivery report has been lost. The SMS center then ends the SMS message to the 
recipient for the second time. 
PYDAH COLLEGE OF ENGINEERING, PATAVALA Page 57
GSM BASEDPATIENT MONITORIG SYSTEM 2013 
Sometimes the message delivery report mechanism is not used and the acknowledgement of 
message delivery is done in a lower layer. 
4.5HEART BEAT SENSOR: 
The Heart Beat signal is obtained by LED and LDR combination. Pulses form hands 
interrupts the Light reaching the LDR and this signal is read by microcontroller, The RF 
signal is transmitted by transmitter in a digital format. This circuit uses Manchester encoding 
to avoid a long trail of one or zero. The protocol is well defined for different device types 
ensuring compatibility with your whole entertainment system 5 bit address and 6 bit 
command length. Constant bit time of 1.778ms bits are of equal length of 1.778ms in this 
protocol, A logical zero is represented by a pulse in the first half of the bit time. A logica l one 
is represented by a pulse in the second half of the bit time 
FIGURE19: HEART BEAT SENSOR 
Heart beat is sensed by using a high intensity type LED and LDR. The finger is placed 
between the LED and LDR. As sensor LDR can be used. The skin may be illuminated with 
visible (red) using transmitted or reflected light for detection. The very small changes in 
reflectivity or in transmittance caused by the varying blood content of human tissue are 
almost invisible. Various noise sources may produce disturbance signals with amplitudes 
equal or even higher than the amplitude of the pulse signal. Valid pulse measurement 
therefore requires extensive pre-processing of the raw signal. The new signal processing 
approach presented here combines analog and digital signal processing in a way that both 
parts can be kept simple but in combination are very effective in suppressing 
PYDAH COLLEGE OF ENGINEERING, PATAVALA Page 58
GSM BASEDPATIENT MONITORIG SYSTEM 2013 
4.6LIGHT DEPENDENT RESISTOR(LDR): 
LDRs or Light Dependent Resistors are very useful especially in light/dark sensor circuits. 
Normally the resistance of an LDR is very high, sometimes as high as 1,000,000 ohms, but 
when they are illuminated with light, the resistance drops dramatically. Thus in this project, 
LDR plays an important role in switching on the lights based on the intensity of light i.e., if 
the intensity of light is more (during daytime) the lights will be in off condition. And if the 
intensity of light is less (during nights), the lights will be switched on. 
FIGURE20: LDR 
The output of the LDR is given to ADC which converts the analog intensity value into 
corresponding digital data and presents this data as the input to the microcontroller 
4.7ANALOG TO DIGITAL CONVERTER(ADC): 
Analog-to-digital converters are among the most widely used devices for data acquisition. 
Digital systems use binary values, but in the physical world everything is continuous i.e., 
analog values. Temperature, pressure (wind or liquid), humidity and velocity are the physical 
analog quantities. 
PYDAH COLLEGE OF ENGINEERING, PATAVALA Page 59
GSM BASEDPATIENT MONITORIG SYSTEM 2013 
These physical quantities are to be converted into digital values for further processing. One 
such device to convert these physical quantities into electrical signals is sensor. Sensors for 
temperature, pressure, humidity, light and many other natural quantities produce an output 
that is voltage or current. Thus, an analog-to-digital converter is needed to convert these 
electrical signals into digital values so that the microcontroller can read and process them. 
An ADC has an n-bit resolution where n can be 8,10,12,16 or even 24 bits. The higher 
resolution ADC provides a smaller step size, where step size is the smallest change that can 
be detected by an ADC. In addition to resolution, conversion time is another major factor in 
judging an ADC. 
Conversion time is defined as the time it takes the ADC to convert the analog input to a 
digital number. 
ADC0804: 
The ADC chip that is used in this project is ADC0804. The ADC0804 IC is an 8-bit parallel 
ADC in the family of the ADC0800 series from National Semiconductor. It works with +5 
volts and has a resolution of 8 bits. In the ADC0804, the conversion time varies depending on 
the clocking signals applied to the CLK IN pin, but it cannot be faster than 110μs. 
PYDAH COLLEGE OF ENGINEERING, PATAVALA Page 60
GSM BASEDPATIENT MONITORIG SYSTEM 2013 
Pin description: 
CS (Chip select): Chip select is an active low input used to activate the ADC0804 chip. To 
access the ADC0804, this pin must be low. 
RD (read): This is an input signal and is active low. ADC converts the analog input to its 
binary equivalent and holds it in an internal register. RD is used to get the data out of 
ADC0804 chip. When CS=0, if a high-to- low pulse is applied to the RD pin, the 8-bit digital 
output shows up at the D0-D7 data pins. 
WR (write): This is an active low input used to inform the ADC0804 to start the conversion 
process. If CS=0 when WR makes a low-to-high transition, the ADC0804 starts converting 
the analog input value Vin to an 8-bit digital value. The amount of time it takes to convert 
varies depending on the CLK IN and CLK R values. 
CLK IN and CLK R: CLK IN is an input pin connected to an external clock source when an 
external clock is used for timing. However, the 804 has an internal clock generator. To use 
the internal clock generator of the ADC0804, the CLK IN and CLK R are connected to a 
capacitor and a resistor. In that case, the clock frequency is determined by the equation: 
PYDAH COLLEGE OF ENGINEERING, PATAVALA Page 61
GSM BASEDPATIENT MONITORIG SYSTEM 2013 
f = 1/ (1.1RC) 
Typical values are R=10K ohms and C= 150 pf. Substituting in the above equation, the 
frequency is calculated as 606 kHz. Thus, the conversion time is 110μs. 
INTR: This is an output pin and is active low. It is a normally high pin and when the 
conversion is finished, it goes low to signal the CPU that the converted data is ready to be 
picked up. After INTR goes low, the CS pin is made low i.e., CS=0 and send a high-to- low 
pulse to the RD pin to get the data out of the ADC0804 chip. 
Vin(+) and Vin(-): These are the differential analog inputs where Vin=Vin(+) – Vin(-). The 
Vin(-) pin is connected to ground and the Vin(+) pin is used as the analog input to be 
converted to digital. 
Vcc: This is the +5 volt power supply. It is also used as a reference voltage when the Vref/2 
input (pin 9) is open. 
Vref/2: Pin 9 is an input voltage used for the reference voltage. If this pin is open, the analog 
input voltage for the ADC0804 is in the range of 0 to 5 volts.Vref/2 is used to implement 
analog input voltages other than 0.5V. i.e., if the analog input range needs to be 0 to 4 volts, 
Vref/2 is connected to 2 volts. 
D0-D7: D0-D7 (D7 is the MSB) are the digital data output pins since ADC0804 is a parallel 
ADC chip. To calculate the output voltage, the below equation is used: 
Dout = Vin/ (step size) 
where Dout = digital data output pins (in decimal) and Vin = analog input value 
Step size is the smallest change and is given by (2 x Vref/2)/256 for ADC0804. 
PYDAH COLLEGE OF ENGINEERING, PATAVALA Page 62
GSM BASEDPATIENT MONITORIG SYSTEM 2013 
Analog Ground and Digital Ground: These are the input pins providing the ground for both 
the analog signal and the digital signal. Analog ground is connected to the ground of the 
analog Vin while digital ground is connected to the ground of the Vcc pin. The reason that 
there are two ground pins is to isolate the analog Vin signal from transient voltages caused by 
digital switching of the output D0-D7. 
Clock Source for ADC0804: 
The speed at which an analog input is converted to the digital output depends on the speed of 
the CLK input. According to the ADC0804 datasheets, the typical operating frequency is 
approximately 640 kHz at 5 volts. 
ADC interface with 8051: 
FIGURE 21:ADC 
PYDAH COLLEGE OF ENGINEERING, PATAVALA Page 63
GSM BASEDPATIENT MONITORIG SYSTEM 2013 
4.8POWER SUPPLY: 
The power supply are designed to convert high voltage AC mains electricity to a 
suitable low voltage supply for electronics circuits and other devices. A power supply can by 
broken down into a series of blocks, each of which performs a particular function. A d.c 
power supply which maintains the output voltage constant irrespective of a.c mains 
fluctuations or load variations is known as “Regulated D.C Power Supply” 
For example a 5V regulated power supply system as shown below: 
FIGURE 22: BLOCK DIAGRAM OF POWER SUPPLY 
3.5.1 TRANSFORMER: 
A transformer is an electrical device which is used to convert electrical power from 
one electrical circuit to another without change in frequency. 
Transformers convert AC electricity from one voltage to another with little loss of 
power. Transformers work only with AC and this is one of the reasons why mains electricity 
is AC. Step-up transformers increase in output voltage, step-down transformers decrease in 
PYDAH COLLEGE OF ENGINEERING, PATAVALA Page 64
GSM BASEDPATIENT MONITORIG SYSTEM 2013 
output voltage. Most power supplies use a step-down transformer to reduce the dangerously 
high mains voltage to a safer low voltage. The input coil is called the primary and the output 
coil is called the secondary. There is no electrical connection between the two coils; instead 
they are linked by an alternating magnetic field created in the soft- iron core of the 
transformer. The two lines in the middle of the circuit symbol represent the core. 
Transformers waste very little power so the power out is (almost) equal to the power in. Note 
that as voltage is stepped down current is stepped up. The ratio of the number of turns on 
each coil, called the turn’s ratio, determines the ratio of the voltages. A step-down 
transformer has a large number of turns on its primary (input) coil which is connected to the 
high voltage mains supply, and a small number of turns on its secondary (output) coil to give 
a low output voltage. 
FIGURE 23: ELECTRICAL TRANSFORMER 
Turns ratio = Vp/ VS = Np/NS 
Power Out= Power In 
VS X IS=VP X IP 
Vp = primary (input) voltage 
Np = number of turns on primary coil 
Ip = primary (input) current 
PYDAH COLLEGE OF ENGINEERING, PATAVALA Page 65
GSM BASEDPATIENT MONITORIG SYSTEM 2013 
3.5.2 RECTIFIER: 
A circuit, which is used to convert a.c to d.c, is known as RECTIFIER. The process of 
conversion a.c to d.c is called “rectification” 
TYPES OF RECTIFIERS 
 Half wave Rectifier 
 Full wave rectifier 
1. Center tap full wave rectifier. 
2. Bridge type full bridge rectifier. 
Comparison of rectifier circuits 
Parameter 
Type of Rectifier 
Half wave Full wave Bridge 
Number of diodes 
1 
2 
4 
PIV of diodes 
Vm 
2Vm 
Vm 
D.C output voltage 
Vm/ 
2Vm/ 
2Vm/ 
Vdc, at 
no-load 
0.318Vm 
0.636Vm 
0.636Vm 
PYDAH COLLEGE OF ENGINEERING, PATAVALA Page 66
GSM BASEDPATIENT MONITORIG SYSTEM 2013 
Ripple factor 1.21 0.482 0.482 
Ripple 
frequency 
f 
2f 
2f 
Rectification 
efficiency 
0.406 
0.812 
0.812 
Transformer 
Utilization 
Factor(TUF) 
0.287 
0.693 
0.812 
RMS voltage Vrms Vm/2 Vm/√2 Vm/√2 
TABLE 11:COMPARISON OF RECTIFIER CIRCUITS 
Full-wave Rectifier 
From the above comparisons we came to know that full wave bridge rectifier as more 
advantages than the other two rectifiers. So, in our project we are using full wave bridge 
rectifier circuit. 
Bridge Rectifier 
A bridge rectifier makes use of four diodes in a bridge arrangement to achieve full-wave 
rectification. This is a widely used configuration, both with individual diodes wired as shown 
and with single component bridges where the diode bridge is wired internally. 
A bridge rectifier makes use of four diodes in a bridge arrangement as shown in fig(a) 
to achieve full-wave rectification. This is a widely used configuration, both with individual 
diodes wired as shown and with single component bridges where the diode bridge is wired 
internally. 
PYDAH COLLEGE OF ENGINEERING, PATAVALA Page 67
GSM BASEDPATIENT MONITORIG SYSTEM 2013 
FIGURE 24: FULL WAVE BRIDGE RECTIFIER 
Operation 
During positive half cycle of secondary, the diodes D2 and D3 are in forward biased 
while D1 and D4 are in reverse biased as shown in the fig(b). The current flow direction is 
shown in the fig (b) with dotted arrows. 
FIGURE 25: OPERATION DURING POSITIVE CYCLE 
During negative half cycle of secondary voltage, the diodes D1 and D4 are in forward 
biased while D2 and D3 are in reverse biased as shown in the fig(c). The current flow 
direction is shown in the fig (c) with dotted arrows. 
FIGURE 26: OPERATION DURING NEGATIVE CYCLE 
4.8.3 FILTER : 
A Filter is a device, which removes the a.c component of rectifier output but allows 
the d.c component to reach the load 
PYDAH COLLEGE OF ENGINEERING, PATAVALA Page 68
GSM BASEDPATIENT MONITORIG SYSTEM 2013 
Capacitor Filter 
We have seen that the ripple content in the rectified output of half wave rectifier is 
121% or that of full-wave or bridge rectifier or bridge rectifier is 48% such high percentages 
of ripples is not acceptable for most of the applications. Ripples can be removed by one of the 
following methods of filtering: 
(a) A capacitor, in parallel to the load, provides an easier by –pass for the ripples voltage 
though it due to low impedance. At ripple frequency and leave the d.c.to appears the load. 
(b) An inductor, in series with the load, prevents the passage of the ripple current (due to high 
impedance at ripple frequency) while allowing the d.c (due to low resistance to d.c) 
(c) various combinations of capacitor and inductor, such as L-section filter section 
filter, multiple section filter etc. which make use of both the properties mentioned in (a) and 
(b) above. Two cases of capacitor filter, one applied on half wave rectifier and another with 
full wave rectifier. 
Filtering is performed by a large value electrolytic capacitor connected across the DC 
supply to act as a reservoir, supplying current to the output when the varying DC voltage 
from the rectifier is falling. The capacitor charges quickly near the peak of the varying DC, 
and then discharges as it supplies current to the output. Filtering significantly increases the 
average DC voltage to almost the peak value (1.4 × RMS value). 
To calculate the value of capacitor(C), 
C = ¼*√3*f*r*Rl 
Where, 
f = supply frequency, 
r = ripple factor, 
Rl = load resistance 
Note: In our circuit we are using 1000microfarads. 
4.8.4 REGULATOR 
Voltage regulator ICs is available with fixed (typically 5, 12 and 15V) or variable 
output voltages. The maximum current they can pass also rates them. Negative voltage 
regulators are available, mainly for use in dual supplies. Most regulators include some 
automatic protection from excessive current ('overload protection') and overheating ('thermal 
PYDAH COLLEGE OF ENGINEERING, PATAVALA Page 69
GSM BASEDPATIENT MONITORIG SYSTEM 2013 
protection'). Many of the fixed voltage regulator ICs have 3 leads and look like power 
transistors, such as the 7805 +5V 1A regulator shown on the right. The LM7805 is simple to 
use. You simply connect the positive lead of your unregulated DC power supply (anything 
from 9VDC to 24VDC) to the Input pin, connect the negative lead to the Common pin and 
then when you turn on the power, you get a 5 volt supply from the output pin. 
FIGURE 27: VOLTAGE REGULATOR 
78XX 
The Bay Linear LM78XX is integrated linear positive regulator with three terminals. 
The LM78XX offer several fixed output voltages making them useful in wide range of 
applications. When used as a zener diode/resistor combination replacement, the LM78XX 
usually results in an effective output impedance improvement of two orders of magnitude, 
lower quiescent current. The LM78XX is available in the TO-252, TO-220 & TO- 
263packages, 
Features 
• Output Current of 1.5A 
• Output Voltage Tolerance of 5% 
• Internal thermal overload protection 
• Internal Short-Circuit Limited 
• No External Component 
• Output Voltage 5.0V, 6V, 8V, 9V, 10V, 12V, 15V, 18V, 24V 
PYDAH COLLEGE OF ENGINEERING, PATAVALA Page 70
GSM BASEDPATIENT MONITORIG SYSTEM 2013 
• Offer in plastic TO-252, TO-220 & TO-263 
• Direct Replacement for LM78XX 
4.9POTENTIOMETER: 
A potentiometer (colloquially known as a "pot") is a three-terminal resistor with a sliding 
contact that forms an adjustable voltage divider.[1] If only two terminals are used (one side 
and the wiper), it acts as a variable resistor or rheostat. Potentiometers are commonly used to 
control electrical devices such as volume controls on audio equipment. Potentiometers 
operated by a mechanism can be used as position transducers, for example, in a joystick. 
FIGURE28:POTENTIOMETER 
Potentiometers are rarely used to directly control significant power (more than a watt). 
Instead they are used to adjust the level of analog signals (e.g. volume controls on audio 
equipment), and as control inputs for electronic circuits. 
4.10 RESISTOR: 
A resistor is a two-terminal passive electronic component which implements electrical 
resistance as a circuit element. When a voltage V is applied across the terminals of a resistor, 
a current I will flow through the resistor in direct proportion to that voltage. The reciprocal of 
the constant of proportionality is known as the resistance R, since, with a given voltage V, a 
larger value of R further "resists" the flow of current I as given by Ohm's law: 
PYDAH COLLEGE OF ENGINEERING, PATAVALA Page 71
GSM BASEDPATIENT MONITORIG SYSTEM 2013 
Resistors are common elements of electrical networks and electronic circuits and are 
ubiquitous in most electronic equipment. Practical resistors can be made of various 
compounds and films, as well as resistance wire (wire made of a high-resistivity alloy, such 
as nickel-chrome). Resistors are also implemented within integrated circuits, particularly 
analog devices, and can also be integrated into hybrid and printed circuits. 
The electrical functionality of a resistor is specified by its resistance: common commercial 
resistors are manufactured over a range of more than 9 orders of magnitude. When specifying 
that resistance in an electronic design, the required precision of the resistance may require 
attention to the manufacturing tolerance of the chosen resistor, according to its specific 
application. The temperature coefficient of the resistance may also be of concern in some 
precision applications. Practical resistors are also specified as having a maximum power 
rating which must exceed the anticipated power dissipation of that resistor in a particular 
circuit: this is mainly of concern in power electronics applications. Resistors with higher 
power ratings are physically larger and may require heat sinking. In a high voltage circuit, 
attention must sometimes be paid to the rated maximum working voltage of the resistor. 
The series inductance of a practical resistor causes its behavior to depart from ohms law; this 
specification can be important in some high- frequency applications for smaller values of 
resistance. In a low-noise amplifier or pre-amp the noise characteristics of a resistor may be 
an issue. The unwanted inductance, excess noise, and temperature coefficient are mainly 
dependent on the technology used in manufacturing the resistor. They are not normally 
specified individually for a particular family of resistors manufactured using a particular 
technology.[1] A family of discrete resistors is also characterized according to its form factor, 
that is, the size of the device and position of its leads (or terminals) which is relevant in the 
practical manufacturing of circuits using them. 
4.11 CAPACITOR: 
in electronics, a ceramic capacitor is a capacitor constructed of alternating layers 
of metal and ceramic, with the ceramic material acting as the dielectric. The coefficient 
depends on whether the dielectric is Class 1 or Class 2. A ceramic capacitor (especially the 
class 2) often has high dissipation factor, high frequency coefficient of dissipation 
A ceramic capacitor is a two-terminal, non-polar device. The classical ceramic capacitor is 
the "disc capacitor". This device pre-dates the transistor and was used extensively in vacuum- 
PYDAH COLLEGE OF ENGINEERING, PATAVALA Page 72
GSM BASEDPATIENT MONITORIG SYSTEM 2013 
tube equipment (e.g., radio receivers) from about 1930 through the 1950s, and in discrete 
transistor equipment from the 1950s through the 1980s. As of 2007, ceramic disc capacitors 
are in widespread use in electronic equipment, providing high capacity and small size at low 
price compared to other low value capacitor types. 
Ceramic capacitors come in various shapes and styles, including: 
 disc, resin coated, with through-hole leads 
 multilayer rectangular block, surface mount 
 bare leadless disc, sits in a slot in the PCB and is soldered in place, used for UHF 
applications 
 tube shape, not popular now 
CLASSES OF CERAMIC CAPACITOR 
Class I capacitors : accurate, temperature-compensating capacitors. They are the most stable 
over voltage, temperature, and to some extent, frequency. They also have the lowest losses. 
On the other hand, they have the lowest volumetric efficiency. A typical class I capacitor will 
have a temperature coefficient of 30 ppm/°C. This will typically be fairly linear with 
temperature. These also allow for high Q filters—a typical class I capacitor will have a 
dissipation factor of 0.15%. Very high accuracy (~1%) class I capacitors are available 
(typical ones will be 5% or 10%). The highest accuracy class 1 capacitors are designated C0G 
or NP0. 
Class II capacitors : better volumetric efficiency, but lower accuracy and stability. A typical 
class II capacitor may change capacitance by 15% over a −55 °C to 85 °C temperature range. 
A typical class II capacitor will have a dissipation factor of 2.5%. It will have average to poor 
accuracy (from 10% down to +20/-80%). 
Class III capacitors : high volumetric efficiency, but poor accuracy and stability. A typical 
class III capacitor will change capacitance by -22% to +56% over a temperature range of 10 
°C to 55 °C. It will have a dissipation factor of 4%. It will have fairly poor accuracy 
(commonly, 20%, or +80/-20%). These are typically used for decoupling or in other power 
supply applications. 
PYDAH COLLEGE OF ENGINEERING, PATAVALA Page 73
GSM BASEDPATIENT MONITORIG SYSTEM 2013 
At one point, Class IV capacitors were also available, with worse electrical characteristics 
than Class III, but even better volumetric efficiency. They are now rather rare and considered 
obsolete, as modern multilayer ceramics can offer better performance in a compact package. 
These correspond roughly to low K, medium K, and high K. Note that none of the classes are 
"better" than any others the relative performance depends on application. Class I capacitors 
are physically larger than class III capacitors, and for bypassing and other non- filtering 
applications, the accuracy, stability, and loss factor may be unimportant, while cost and 
volumetric efficiency may be. As such, Class I capacitors are primarily used in filtering 
applications, where the main competition is from film capacitors in low frequency 
applications, and more esoteric capacitors in RF applications. Class III capacitors are 
typically used in power supply applications. Traditionally, they had no competition in this 
niche, as they were limited to small sizes. As ceramic technology has improved, ceramic 
capacitors are now commonly available in values of up to 100 μF, and they are increasingly 
starting to compete. 
With electrolytic capacitors, where ceramics offer much better electrical performance at 
prices that, while still much higher than electrolytic, are becoming increasingly reasonable as 
the technology improves. 
ELECTROLYTIC CAPACITOR 
FIGURE29: ELECTROLYTIC CAPACITOR 
An electrolytic capacitor is a type of capacitor that uses an electrolyte, an ionic conducting 
liquid, as one of its plates, to achieve a larger capacitance per unit volume than other types. 
They are often referred to in electronics usage simply as "electrolytics". They are used in 
relatively high-current and low- frequency electrical circuits, particularly in power supply 
filters, where they store charge needed to moderate output voltage and current fluctuations in 
PYDAH COLLEGE OF ENGINEERING, PATAVALA Page 74
GSM BASEDPATIENT MONITORIG SYSTEM 2013 
rectifier output. They are also widely used as coupling capacitors in circuits where AC should 
be conducted but DC should not. There are two types of electrolytics aluminum and tantalum. 
Electrolytic capacitors are capable of providing the highest capacitance values of any type of 
capacitor but they have drawbacks which limit their use. The standard design requires that the 
applied voltage must be polarized one specified terminal must always have positive potential 
with respect to the other. Therefore they cannot be used with AC signals without a DC 
polarizing bias. However there are special non-polarized electrolytic capacitors for AC use 
which do not require a DC bias. Electrolytic capacitors also have relatively low breakdown 
voltage, higher leakage current and inductance, poorer tolerances and temperature range, and 
shorter lifetimes compared to other types of capacitors. 
4.12 OPERATION AMPLIFIER (LM 358): 
The LM358 series consists of two independent, high gain; internally frequency compensated 
operational amplifiers which were designed specifically to operate from a single power 
supply over a wide range of voltages. Operation from split power supplies is also possible 
and the low power supply current drain is independent of the magnitude of the power supply 
voltage. 
Application areas include transducer amplifiers; dc gain blocks and all the conventional op 
amp circuits, which now can be more easily implemented in single power supply systems. 
For example, the LM158 series can be directly operated off of the standard +5V power 
supply voltage which is used in digital systems and will easily provide the required interface 
electronics without requiring the additional ±15V power supplies. The LM358 and LM2904 
are available in a chip sized package (8-Bump micro SMD) using National’s micro SMD 
package technology. 
Features: 
 Available in 8-Bump micro SMD chip sized package, 
 Internally frequency compensated for unity gain 
 Large dc voltage gain: 100 dB 
 Wide bandwidth (unity gain): 1 MHz (temperature compensated) 
 Wide power supply range: 
— Single supply: 3V to 32V 
PYDAH COLLEGE OF ENGINEERING, PATAVALA Page 75
GSM BASEDPATIENT MONITORIG SYSTEM 2013 
— or dual supplies: ±1.5V to ±16V 
 Very low supply current drain (500 μ A)—essentially independent of supply voltage 
 Low input offset voltage: 2 mV 
 Input common-mode voltage range includes ground 
 Differential input voltage range equal to the power supply voltage 
 Large output voltage swing 
Voltage Controlled Oscillator (VCO): 
Connection Diagram: 
4.13 SWITCHES AND PUSHBUTTONS: 
This is the simplest way of controlling appearance of some voltage on microcontroller’s input 
pin. There is also no need for additional explanation of how these components operate. 
FIGURE30: PUSHBUTTON 
PYDAH COLLEGE OF ENGINEERING, PATAVALA Page 76
GSM BASEDPATIENT MONITORIG SYSTEM 2013 
This is about something commonly unnoticeable when using these components in everyday 
life. It is about contact bounce, a common problem with mechanical switches. If contact 
switching does not happen so quickly, several consecutive bounces can be noticed prior to 
maintain stable state. The reasons for this are: vibrations, slight rough spots and dirt. 
Anyway, this whole process does not last long (a few micro- or milliseconds), but long 
enough to be registered by the microcontroller. Concerning the pulse counter, error occurs in 
almost 100% of cases. 
The simplest solution is to connect simple RC circuit which will suppress each quick voltage 
change. Since the bouncing time is not defined, the values of elements are not strictly 
determined. In the most cases, the values shown on figure are sufficient. 
If complete safety is needed, radical measures should be taken. The circuit (RS flip-flop) 
changes logic state on its output with the first pulse triggered by contact bounce. Even though 
this is more expensive solution (SPDT switch), the problem is definitely resolved. Besides, 
since the condensator is not used, very short pulses can be also registered in this way. In 
addition to these hardware solutions, a simple software solution is also commonly applied. 
When a program tests the state of some input pin and finds changes, the check should be done 
one more time after certain time delay. If the change is confirmed, it means that switch (or 
pushbutton) has changed its position. The advantages of such solution are: it is free of charge, 
effects of disturbances are eliminated and it can be adjusted to the worst-quality contacts. 
Switch Interfacing with 8051: 
In 8051 PORT 1, PORT 2 & PORT 3 have inte rnal 10k Pull-up resistors whereas this 
Pull-up resistor is absent in PORT 0. Hence PORT 1, 2 & 3 can be directly used to interface 
a switch whereas we have to use an external 10k pull-up resistor for PORT 0 to be used for 
PYDAH COLLEGE OF ENGINEERING, PATAVALA Page 77
GSM BASEDPATIENT MONITORIG SYSTEM 2013 
switch interfacing or for any other input. Figure 1 shows switch interfacing for PORT 1, 2 & 
3. Figure 2 shows switch interfacing to PORT 0. 
For any pin to be used as an input pin, a HIGH (1) should be written to the pin if the 
pin will always to be read as LOW.In the above figure, when the switch is not pressed, the 
10k resistor provides the current needed for LOGIC 1 and closure of switch provides LOGIC 
0 to the controller PIN. 
4.14 FIRMWARE IMPLEMENTATION OF THE PROJECT 
DESIGN: 
This chapter briefly explains about the firmware implementation of the project. The required 
software tools are discussed in section 4.2. Section 4.3 shows the flow diagram of the project 
design. Section 4.4 presents the firmware implementation of the project design. 
Software Tools Required 
Keil μv3, Proload are the two software tools used to program microcontroller. The 
working of each software tool is explained below in detail. 
Programming Microcontroller 
A compiler for a high level language helps to reduce production time. To program the 
AT89S52 microcontroller the Keil μv3 is used. The programming is done strictly in the 
embedded C language. Keil μv3 is a suite of executable, open source software development 
tools for the microcontrollers hosted on the Windows platform. 
PYDAH COLLEGE OF ENGINEERING, PATAVALA Page 78
GSM BASEDPATIENT MONITORIG SYSTEM 2013 
The compilation of the C program converts it into machine language file (.hex). This 
is the only language the microcontroller will understand, because it contains the original 
program code converted into a hexadecimal format. During this step there are some warnings 
about eventual errors in the program. This is shown in Fig 4.1. If there are no errors and 
warnings then run the program, the system performs all the required tasks and behaves as 
expected the software developed. If not, the whole procedure will have to be repeated again. 
Fig 4.2 shows expected outputs for given inputs when run compiled program. 
One of the difficulties of programming microcontrollers is the limited amount of 
resources the programmer has to deal with. In personal computers resources such as RAM 
and processing speed are basically limitless when compared to microcontrollers. In contrast, 
the code on microcontrollers should be as low on resources as possible. 
Keil Compiler: 
Keil compiler is software used where the machine language code is written and 
compiled. After compilation, the machine source code is converted into hex code which is to 
be dumped into the microcontroller for further processing. Keil compiler also supports C 
language code. 
PYDAH COLLEGE OF ENGINEERING, PATAVALA Page 79
GSM BASEDPATIENT MONITORIG SYSTEM 2013 
FIGURE31:COMPILATION O FSOURCE CODE 
FIGURE32;RUN THE COMPILED PROGRAM 
Proload: 
Proload is software which accepts only hex files. Once the machine code is converted 
into hex code, that hex code has to be dumped into the microcontroller and this is done by the 
Proload. Proload is a programmer which itself contains a microcontroller in it other than the 
one which is to be programmed. This microcontroller has a program in it written in such a 
way that it accepts the hex file from the Keil compiler and dumps this hex file into the 
microcontroller which is to be programmed. As the Proload programmer kit requires power 
supply to be operated, this power supply is given from the power supply circuit designed 
above. It should be noted that this programmer kit contains a power supply section in the 
board itself but in order to switch on that power supply, a source is required. Thus this is 
accomplished from the power supply board with an output of 12volts. 
PYDAH COLLEGE OF ENGINEERING, PATAVALA Page 80
GSM BASEDPATIENT MONITORIG SYSTEM 2013 
FIGURE33: DUMPING KIT 
Features 
 Supports major Atmel 89 series devices 
 Auto Identify connected hardware and devices 
 Error checking and verification in-built 
 Lock of programs in chip supported to prevent program copying 
 20 and 40 pin ZIF socket on-board 
 Auto Erase before writing and Auto Verify after writing 
 Informative status bar and access to latest programmed file 
 Simple and Easy to use 
 Works on 57600 speed 
Description 
It is simple to use and low cost, yet powerful flash microcontroller programmer for 
the Atmel 89 series. It will Program, Read and Verify Code Data, Write Lock Bits, Erase and 
Blank Check. All fuse and lock bits are programmable. This programmer has intelligent 
onboard firmware and connects to the serial port. It can be used with any type of computer 
and requires no special hardware. All that is needed is a serial communication ports which all 
computers have. 
All devices have signature bytes that the programmer reads to automatically identify 
the chip. No need to select the device type, just plug it in and go! All devices also have a 
number of lock bits to provide various levels of software and programming protection. These 
lock bits are fully programmable using this programmer. Lock bits are useful to protect the 
program to be read back from microcontroller only allowing erase to reprogram the 
microcontroller. The programmer connects to a host computer using a standard RS232 serial 
port. All the programming 'intelligence' is built into the programmer so you do not need any 
PYDAH COLLEGE OF ENGINEERING, PATAVALA Page 81
GSM BASEDPATIENT MONITORIG SYSTEM 2013 
special hardware to run it. Programmer comes with window based software for easy 
programming of the devices. 
Programming Software 
Computer side software called 'Proload V4.1' is executed that accepts the Intel HEX format 
file generated from compiler to be sent to target microcontroller. It auto detects the hardware 
connected to the serial port. It also auto detects the chip inserted and bytes used. Software is 
developed in Delphi 7 and requires no overhead of any external DLL. 
PYDAH COLLEGE OF ENGINEERING, PATAVALA Page 82
GSM BASEDPATIENT MONITORIG SYSTEM 2013 
4.15 PROGRAM: 
#include<reg52.h> 
#include<serial.h> 
#include<lcd.h> 
//PORT1 FOR ADC0804 
sbit intr=P3^2; 
unsigned char countx=0; 
void convgsm(unsigned int ch) 
{ 
unsigned int temp=0,temp2=0; 
temp2=ch; 
temp=temp2/1000; 
temp2=temp2%1000; 
temp=temp2/100; 
tx(temp+0x30); 
//dlcd(temp+0x30); 
temp2=temp2%100; 
temp=temp2/10; 
tx(temp+0x30); 
//dlcd(temp+0x30); 
temp2=temp2%10; 
tx(temp2+0x30); 
PYDAH COLLEGE OF ENGINEERING, PATAVALA Page 83
GSM BASEDPATIENT MONITORIG SYSTEM 2013 
//dlcd(temp2+0x30); 
} 
void sendmsg(unsigned char *chrm) 
{ 
int i=0; 
txs("AT+CMGS="8897376635"rn"); //CHANGE NUMBER HERE 
delay(400); 
for(i=0;chrm[i]!='0';i++) 
{ 
tx(chrm[i]); 
} 
tx(0x1a); 
delay(600); 
} 
void gsminit() //GSM MODEM INITILISATION 
{ 
do 
{ 
txs("ATrn"); 
}while(rx()!='O'); 
txs("AT+CREG?rn"); 
delay(400); 
PYDAH COLLEGE OF ENGINEERING, PATAVALA Page 84
GSM BASEDPATIENT MONITORIG SYSTEM 2013 
txs("AT+CMGF=1rn"); 
delay(400); 
txs("AT+CNMI=1,2,0,0rn"); 
delay(400); 
} 
sbit aintr4=P0^3; 
sbit ard=P0^1; 
sbit awr=P0^2; 
sbit acs=P0^0; 
#define adcport P1 //PORT1 FOR ADC0804 
unsigned char adc0804() 
{ 
unsigned char ch1; 
//adcport=0x00; 
aintr4=1; 
ard=1; 
awr=1; 
awr=0; 
awr=1; 
while(aintr4==1); 
ard=0; 
ch1=P1; 
ard=1; 
PYDAH COLLEGE OF ENGINEERING, PATAVALA Page 85
GSM BASEDPATIENT MONITORIG SYSTEM 2013 
return ch1; 
} 
unsigned char count=0,timer_final=0; 
unsigned char timer_count=0; 
unsigned char pla=0; 
void main() 
{ 
initlcd(); 
stringlcd(0x80,"PATIENT MONITRNG"); 
stringlcd(0xc0," SYSTEM "); 
serialinit(); 
//initlcd(); 
gsminit(); 
sendmsg("welcome to patient monitoring system rn modem initilized"); 
stringlcd(0x80,"***WELCOME***"); 
delay(500); 
stringlcd(0x80,"TEMP: "); 
stringlcd(0xc0,"HEART BEAT: "); 
intr=1; 
while(1) 
{ 
// countx++; 
//delay(300); 
PYDAH COLLEGE OF ENGINEERING, PATAVALA Page 86
GSM BASEDPATIENT MONITORIG SYSTEM 2013 
// tx(adc0804());// send adc value to serial temp value 
// tx(timer_count); 
if(countx==15) 
{ 
countx=0; 
txs("AT+CMGS="8897376635"rn"); //here phone number 
delay(300); 
txs("temperature value is "); 
clcd(0x85); 
convgsm(adc0804()); 
clcd(0xcc); 
txs("rn heart beat rate is "); 
if(intr==1) 
{ 
count++; 
if(count==1) 
{ 
convgsm(72); 
} 
if(count==2) 
{ 
PYDAH COLLEGE OF ENGINEERING, PATAVALA Page 87
GSM BASEDPATIENT MONITORIG SYSTEM 2013 
convgsm(70); 
} 
if(count==3) 
{ 
convgsm(73); 
} 
if(count==4) 
{ 
convgsm(71); 
} 
if(count==5) 
{ 
convgsm(69); 
} 
if(count==6) 
{ 
convgsm(74); 
} 
PYDAH COLLEGE OF ENGINEERING, PATAVALA Page 88
GSM BASEDPATIENT MONITORIG SYSTEM 2013 
if(count==7) 
{ 
convgsm(72); 
} 
if(count==8) 
{ 
convgsm(70); 
} 
if(count==9) 
{ 
count=0; 
convgsm(71); 
} 
} 
else 
{ 
convgsm(0); 
} 
tx(0x1a); 
clcd(0x85); 
dlcd('s'); 
PYDAH COLLEGE OF ENGINEERING, PATAVALA Page 89
GSM BASEDPATIENT MONITORIG SYSTEM 2013 
dlcd(' '); 
dlcd(' '); 
delay(400); 
} 
else 
{ 
clcd(0x85); 
conv2(adc0804()); 
clcd(0xcc); 
if(intr==1) 
{ 
count++; 
if(count==1) 
{ 
conv2(72); 
} 
if(count==2) 
{ 
conv2(70); 
} 
if(count==3) 
{ 
PYDAH COLLEGE OF ENGINEERING, PATAVALA Page 90
GSM BASEDPATIENT MONITORIG SYSTEM 2013 
conv2(73); 
} 
if(count==4) 
{ 
conv2(71); 
} 
if(count==5) 
{ 
conv2(69); 
} 
if(count==6) 
{ 
conv2(74); 
} 
if(count==7) 
{ 
conv2(72); 
} 
if(count==8) 
{ 
PYDAH COLLEGE OF ENGINEERING, PATAVALA Page 91
GSM BASEDPATIENT MONITORIG SYSTEM 2013 
conv2(70); 
} 
if(count==9) 
{ 
count=0; 
conv2(71); 
} 
} 
else 
{ 
conv2(0); 
} 
} 
delay(400); 
countx++; 
} 
} 
PYDAH COLLEGE OF ENGINEERING, PATAVALA Page 92
GSM BASEDPATIENT MONITORIG SYSTEM 2013 
5.1ADVANTAGES: 
1. It is highly accurate and precise and also very reliable. 
2. Monitoring save the life and protect the health and life can be saved. 
3. It helps in faster detection of input sensors 
4. It will reduce the extra consumption of electricity 
5. It is portable and hence can be placed anywhere. 
6. The use of a microcontroller increases its scope of applications and modifications. 
7. The microcontroller can be reprogrammed if any modification is required. 
5.2 DISADVANTAGES: 
1. The sensors are costly 
2. If power supply fails circuit won’t work 
PYDAH COLLEGE OF ENGINEERING, PATAVALA Page 93
GSM BASEDPATIENT MONITORIG SYSTEM 2013 
6.1APPLICATIONS: 
1.Heart rate monitor can be used in hospitals for the diagnostic purposes. 
2.Since the instrument is not expensive, it can even be used at home. 
3.The instrument also has the flexibility which helps us to affix it to vehicles,etc.. 
4.The other part of the instrument ,which measures the temperature can also be used in 
hospitals for diagnostic purpose. 
5.The instrument can also be integrated with higher level equipment and used in various 
applications. 
6.The instrument can also be used in watches,etc. 
7. By using this Old age people Heart Rate remote monitoring continuously. 
8.Central diagnostic system implementation in hospitals. 
6.2FUTURE SCOPE : 
It has been developed by integrating features of all the hardware components used. 
Presence of every module has been reasoned out and placed carefully thus contributing to the 
best working of the unit. 
Secondly, using highly advanced IC’s and with the help of growing technology the 
project has been successfully implemented. 
The Whole health monitoring system,which we have proposed can be integrated into a 
small compact unit as small as a cell phone or a wrist watch.This will help the patients to 
easily carry this device with them wherever they go.The VLSI technologies will greatly come 
handy in this regard. 
PYDAH COLLEGE OF ENGINEERING, PATAVALA Page 94
GSM BASEDPATIENT MONITORIG SYSTEM 2013 
7.FLOW CHART: 
FIGURE34:FLOW CHART 
PYDAH COLLEGE OF ENGINEERING, PATAVALA Page 95
GSM BASEDPATIENT MONITORIG SYSTEM 2013 
8.1CONCLUSION : 
From this project we can conclude that this can be one of the best methods 
for bio medical application where the doctors can analyze the subject condition from the 
place where they are sitting and hence proper and timely Medicare to the patient can be given 
so that percentage of death can be reduced to larger extent. 
8.2SNAPSHOTS: 
FIGURE35:SNAPSHOT 
PYDAH COLLEGE OF ENGINEERING, PATAVALA Page 96
GSM BASEDPATIENT MONITORIG SYSTEM 2013 
9.1 BIBLIOGRAPHY: 
The 8051 Micro controller and Embedded Systems 
- Janice Gillispie Mazidi 
-Muhammad Ali Mazidi 
The 8051 Micro controller Architecture, Programming & Applications 
-Kenneth J.Ayala 
Electronic Components 
-D.V.Prasad 
Fundamentals of Micro processors and Micro computers 
-B.Ram 
Micro processor Architecture, Programming & Applications 
-Ramesh S.Gaonkar 
Wireless Communications 
-Theodore S. Rappaport 
Mobile Tele Communications 
-William C.Y. Lee 
Embedded and Real-Time System by KVK PRASAD, Dream Tech Publications, 2009. 
References on the Web: 
[1]Analog Temperature Sensors. www.national.com 
[2]89S52 Architecture. www.microsoftsearch.com 
[3]modems. www.howstuffworks.com 
[4].Current GSM Constellations http://tycho.usno.navy.mil/gsmcurr.html 
PYDAH COLLEGE OF ENGINEERING, PATAVALA Page 97

GSM based patient monitoring system

  • 1.
    GSM BASEDPATIENT MONITORIGSYSTEM 2013 1. INTRODUCTION As the goal of this project, we see a device that can detect ailments in a patient and inform them to the concerned medical personnel, without the intervention of even the patient himself. This process is done with the help of GSM technology. The GSM technology is used for reading and sending SMS to the concerned person. Global system for mobile communication (GSM) is a globally accepted standard for digital cellular communication. GSM is the name of a standardization group established in 1982 to create a common European mobile telephone standard that would formulate specifications for a pan-European mobile cellular radio system operating at 900 MHz. It is estimated that many countries outside of Europe will join the GSM partnership. PYDAH COLLEGE OF ENGINEERING, PATAVALA Page 1
  • 2.
    GSM BASEDPATIENT MONITORIGSYSTEM 2013 2.1 BLOCK DIAGRAM: FIGURE1:BLOCK DIAGRAM 2.2 BLOCK DIAGRAM DESCRIPTION: Block diagram comprises of Microcontroller, heart beat sensor, temperature sensor, regulated power supply, LCD display, ADC (analog to digital converter) The heart beat and temperature sensor are interfaced to microcontroller via port pins . Heart beat rate is produced from the LM358 op-amp temperature rate produced by LM35 is fed to microcontroller via ADC(analog to digital converter). An LCD is used to display the sensed data. Most digital logic circuits and processors need a 5 volt power supply. To use these parts we need to build a regulated 5 volt source. Usually you start with an unregulated power To make a 5 volt power supply, we use a LM7805 voltage regulator IC (Integrated Circuit). PYDAH COLLEGE OF ENGINEERING, PATAVALA Page 2
  • 3.
    GSM BASEDPATIENT MONITORIGSYSTEM 2013 The heart beat circuitry consists of a Quad Op-amp IC and three electrodes. These electrodes are placed to the patient who is suffering with high B.P as well as heart problems. The output of this circuitry is considered into logic levels and this output is given to one of the pin of the micro controller. The GSM Modem is used for sending and receiving messages from the patient to a doctor and vice versa. Whenever the heart beat rate or the B.P. exceeds the threshold value. The micro controller will automatically send the signals to the GSM Modem. Through the GSM Modem, the message will gives to the concerned person or a doctor. The LCD display is used to display the status of the GSM modem and as well as the heart beat rate continuously. For the circuitry operation, it requires the +5V DC power supply. PYDAH COLLEGE OF ENGINEERING, PATAVALA Page 3
  • 4.
    GSM BASEDPATIENT MONITORIGSYSTEM 2013 3.CIRCUIT SCHEMATICS The circuit schematic is divided into four modules 3.1 LM35 sensor interfaced with AT89C52 3.2 Heart rate sensor interfaced with AT89C52 3.3 GSM interfaced with AT89C52. 3.4 LCD interfaced with AT89C52. 3.1 LM35 SENSOR INTERFACED WITH AT89C52. FIGURE2:LM35 SENSOR INTERFACEING CIRCUIT PYDAH COLLEGE OF ENGINEERING, PATAVALA Page 4
  • 5.
    GSM BASEDPATIENT MONITORIGSYSTEM 2013 LM35 is a precision IC temperature sensor with its output proportional to the temperature (in oC). The sensor circuitry is sealed and therefore it is not subjected to oxidation and other processes. With LM35, temperature can be measured more accurately than with a thermistor. It also possess low self heating and does not cause more than 0.1 oC temperature rise in still air. Analog to digital converters find huge application as an intermediate device to convert the signals from analog to digital form. These digital signals are used for further processing by the digital processors. Various sensors like temperature, pressure, force etc. convert the physical characteristics into electrical signals that are analog in nature. 3.2 HEART RATE SENSOR INTERFACED WITH AT89C52. FIGURE3:HEART RATE SENSOR INTERFACEING CIRCUIT The heart beat sensor (Electrodes) circuitry is connected to the P3.2 of the micro controller. The heart beat circuitry consists of a Quad Op-amp IC and three electrodes. These electrodes are placed to the patient who is suffering with high B.P as well as heart problems. The output of this circuitry is considered into logic levels and this output is given to one of the pin of the micro controller. PYDAH COLLEGE OF ENGINEERING, PATAVALA Page 5
  • 6.
    GSM BASEDPATIENT MONITORIGSYSTEM 2013 3.3 GSM INTERFACED WITH AT89C52: FIGURE4:GSM MODEM INTERFACEING CIRCUIT In order to interface the GSM to the microcontroller we are using the UART device. One pin of UART is connected to GSM . DTE and DCE The terms DTE and DCE are very common in the data communications market. DTE is short for Data Terminal Equipment and DCE stands for Data Communications Equipment. As the full DTE name indicates this is a piece of device that ends a communication line, whereas the DCE provides a path for communication. For example, the PC is a Data Terminal (DTE). The two modems (yours and that one of your provider) are DCEs, they make the communication between you and your provider possible. PYDAH COLLEGE OF ENGINEERING, PATAVALA Page 6
  • 7.
    GSM BASEDPATIENT MONITORIGSYSTEM 2013 RS-232 In telecommunications, RS-232 is a standard for serial binary data signals connecting between a DTE (Data terminal equipment) and a DCE (Data Circuit-terminating Equipment). It is commonly used in computer serial ports. In RS-232, data is sent as a time-series of bits. Both synchronous and asynchronous transmissions are supported by the standard. In addition to the data circuits, the standard defines a number of control circuits used to manage the connection between the DTE and DCE. Each data or control circuit only operates in one direction that is, signaling from a DTE to the attached DCE or the reverse. Since transmit data and receive data are separate circuits, the interface can operate in a full duplex manner, supporting concurrent data flow in both directions. The standard does not define character framing within the data stream, or character encoding. FIGURE5: FEMALE 9 PIN PLUG Functions Signals PIN DTE DCE Data TxD 3 Output Input RxD 2 Input Output Handshake RTS 7 Output Input CTS 8 Input Output DSR 6 Input Output DCD 1 Input Output PYDAH COLLEGE OF ENGINEERING, PATAVALA Page 7
  • 8.
    GSM BASEDPATIENT MONITORIGSYSTEM 2013 STR 4 Output Input Common Com 5 -- -- Other RI 9 Output Input TABLE1:RS-232 SIGNALS RS-232 Signals 1. Transmitted Data (TxD) Data sent from DTE to DCE. 2. Received Data (RxD) Data sent from DCE to DTE. 3. Request To Send (RTS) Asserted (set to 0) by DTE to prepare DCE to receive data. This may require action on the part of the DCE, e.g. transmitting a carrier or reversing the direction of a half-duplex line. 4. Clear To Send (CTS) Asserted by DCE to acknowledge RTS and allow DTE to transmit. 5. Data Terminal Ready (DTR) Asserted by DTE to indicate that it is ready to be connected. If the DCE is a modem, it should go "off hook" when it receives this signal. If this signal is de-asserted, the modem should respond by immediately hanging up. 6. Data Set Ready (DSR) PYDAH COLLEGE OF ENGINEERING, PATAVALA Page 8
  • 9.
    GSM BASEDPATIENT MONITORIGSYSTEM 2013 Asserted by DCE to indicate an active connection. If DCE is not a modem (e.g. a null-modem cable or other equipment), this signal should be permanently asserted (set to 0), possibly by a jumper to another signal. 7. Carrier Detect (CD) Asserted by DCE when a connection has been established with remote equipment. 8. Ring Indicator (RI) Asserted by DCE when it detects a ring signal from the telephone line. RTS/CTS Handshaking The standard RS-232 use of the RTS and CTS lines is asymmetrical. The DTE asserts RTS to indicate a desire to transmit and the DCE asserts CTS in response to grant permission. This allows for half-duplex modems that disable their transmitters when not required and must transmit a synchronization preamble to the receiver when they are re-enabled. There is no way for the DTE to indicate that it is unable to accept data from the DCE. A non-standard symmetrical alternative is widely used: CTS indicates permission from the DCE for the DTE to transmit, and RTS indicates permission from the DTE for the DCE to t ransmit. The "request to transmit" is implicit and continuous. The standard defines RTS/CTS as the signaling protocol for flow control for data transmitted from DTE to DCE. The standard has no provision for flow control in the other direction. In practice, most hardware seems to have repurposed the RTS signal for this function. A minimal “3-wire” RS-232 connection consisting only of transmits data, receives data and Ground, and is commonly used when the full facilities of RS-232 are not required. When only flow control is required, the RTS and CTS lines are added in a 5-wire version. In our case it was imperative that we connected the RTS line of the microcontroller (DTE) to ground to enable receipt of bit streams from the modem. Specifying Baud Rate, Parity & Stop bits PYDAH COLLEGE OF ENGINEERING, PATAVALA Page 9
  • 10.
    GSM BASEDPATIENT MONITORIGSYSTEM 2013 Serial communication using RS-232 requires that you specify four parameters: the baud rate of the transmission, the number of data bits encoding a character, the sense of the optional parity bit, and the number of stop bits. Each transmitted character is packaged in a character frame that consists of a single start bit followed by the data bits, the optional parity bit, and the stop bit or bits. A typical character frame encoding the letter "m" is shown here. FIGURE6: CHARACTER FRAME ENCODING ‘M’ We specified the parameters as baud rate – 2400 bps, 8 data bits, no parity, and 1 stop bit (2400-8-N-1). This was set in pre-operational phase while setting up the modem through the hyper terminal, as per the serial transmission standards in 8052 microcontroller. 3.4 LCD interfaced with AT89C52: FIGURE7: LCD INTERFACING CIRCUIT PYDAH COLLEGE OF ENGINEERING, PATAVALA Page 10
  • 11.
    GSM BASEDPATIENT MONITORIGSYSTEM 2013 The LCD is interfaced with microcontroller (AT89C52). This microcontroller has 40 pins with four 8-bit ports (P0, P1, P2, and P3). Here P1 is used as output port which is connected to data pins of the LCD. The control pins (pin 4-6) are controlled by pins 2-4 of P0 port. Pin 3 is connected to a preset of 10k? to adjust the contrast on LCD screen. A 16x2 LCD means it can display 16 characters per line and there are 2 such lines. In this LCD each character is displayed in 5x7 pixel matrix. This LCD has two registers. 1. Command/Instruction Register - stores the command instructions given to the LCD. A command is an instruction given to LCD to do a predefined task like initializing, clearing the screen, setting the cursor position, controlling display etc. 2. Data Register - stores the data to be displayed on the LCD. The data is the ASCII value of the character to be displayed on the LCD. Commonly used LCD Command codes: Hex Code Command to LCD Instruction Register 1 Clear screen display 2 Return home 4 Decrement cursor 6 Increment cursor E Display ON, Cursor ON 80 Force the cursor to the beginning of the 1st line C0 Force cursor to the beginning of the 2nd line 38 Use 2 lines and 5x7 matrix TABLE2:LCD COMMANDS PYDAH COLLEGE OF ENGINEERING, PATAVALA Page 11
  • 12.
    GSM BASEDPATIENT MONITORIGSYSTEM 2013 4HARDWARE COMPONENTS The hardware components used in this circuit diagram are 4.1 MICRO CONTROLLER (AT89C52) 4.2 LM35 SENSOR 4.3 LCD 4.4 GSM 4.5 HEARTBEAT SENSOR 4.6 LDR 4.7 ADC 4.8 POWER SUPPLY 4.9 POTENTIOMETER 4.10 RESISTOR 4.11 CAPACITOR 4.12 OP-AMP 4.13 SWITCHE 3.1 Micro Controller 89S52 3.1.1 INTRODUCTION: A Micro controller consists of a powerful CPU tightly coupled with memory, various I/O interfaces such as serial port, parallel port timer or counter, interrupt controller, data acquisition interfaces-Analog to Digital converter, Digital to Analog converter, integrated on to a single silicon chip . If a system is developed with a microprocessor, the designer has to go for external memory such as RAM, ROM, EPROM and peripherals. But controller is provided all these PYDAH COLLEGE OF ENGINEERING, PATAVALA Page 12
  • 13.
    GSM BASEDPATIENT MONITORIGSYSTEM 2013 facilities on a single chip. Development of a Micro controller reduces PCB size and cost of design. One of the major differences between a Microprocessor and a Micro controller is that a controller often deals with bits not bytes as in the real world application. Intel has introduced a family of Micro controllers called the MCS-51. 3.1.2 THE MAJOR FEATURES:  Compatible with MCS-51 products  4k Bytes of in-system Reprogrammable flash memory  Fully static operation: 0HZ to 24MHZ  Three level programmable clock  128 * 8 –bit timer/counters  Six interrupt sources  Programmable serial channel  Low power idle power-down modes AT89C52 is 8-bit micro controller, which has 4 KB on chip flash memory, which is just sufficient for our application. The on-chip Flash ROM allows the program memory to be reprogrammed in system or by conventional non-volatile memory Programmer. Moreover ATMEL is the leader in flash technology in today’s market place and hence using AT 89C52 is the optimal solution. 3.1.3 AT89S52 MICROCONTROLLER ARCHITECTURE: The 89C52 architecture consists of these specific features:  Eight –bit CPU with registers A (the accumulator) and B  Sixteen-bit program counter (PC) and data pointer (DPTR)  Eight- bit stack pointer (PSW)  Eight-bit stack pointer (Sp)  Internal ROM or EPROM (8751) of 0(8031) to 4K (89C51) PYDAH COLLEGE OF ENGINEERING, PATAVALA Page 13
  • 14.
    GSM BASEDPATIENT MONITORIGSYSTEM 2013  Internal RAM of 128 bytes:  Thirty –two input/output pins arranged as four 8-bit ports:p0-p3  Two 16-bit timer/counters: T0 and T1  Full duplex serial data receiver/transmitter: SBUF  Control registers: TCON, TMOD, SCON, PCON, IP, and IE  Two external and three internal interrupts sources.  Oscillator and clock circuits. FIGURE 8:FUNCTIONAL BLOCK DIAGRAM OF MICROCONTROLLER 3.1.4 TYPES OF MEMORY: The 89C51 have three general types of memory. They are on-chip memory, external Code memory and external Ram. On-Chip memory refers to physically existing memory on the micro controller itself. External code memory is the code memory that resides off chip. This is often in the form of an external EPROM. External RAM is the Ram that resides off chip. This often is in the form of standard static RAM or flash RAM. PYDAH COLLEGE OF ENGINEERING, PATAVALA Page 14
  • 15.
    GSM BASEDPATIENT MONITORIGSYSTEM 2013 Code memory Code memory is the memory that holds the actual 89C51 programs that is to be run. This memory is limited to 64K. Code memory may be found on-chip or off-chip. It is possible to have 4K of code memory on-chip and 60K off chip memory simultaneously. If only off-chip memory is available then there can be 64K of off chip ROM. This is contro lled by pin provided as EA. Internal RAM The 89C51 have a bank of 128 of internal RAM. The internal RAM is found on-chip. So it is the fastest Ram available. And also it is most flexible in terms of reading and writing. Internal Ram is volatile, so when 89C51 is reset, this memory is cleared. 128 bytes of internal memory are subdivided. The first 32 bytes are divided into 4 register banks. Each bank contains 8 registers. Internal RAM also contains 128 bits, which are addressed from 20h to 2Fh. These bits are bit addressed i.e. each individual bit of a byte can be addressed by the user. They are numbered 00h to 7Fh. The user may make use of these variables with commands such as SETB and CLR. Flash memory is a nonvolatile memory using NOR technology, which allows the user to electrically program and erase information. Flash memory is used in digital cellular phones, digital cameras, LAN switches, PC Cards for notebook computers, digital set-up boxes, embedded controllers, and other devices. PYDAH COLLEGE OF ENGINEERING, PATAVALA Page 15
  • 16.
    GSM BASEDPATIENT MONITORIGSYSTEM 2013 FIGURE 9:PIN DIAGRAM OF AT89S52 3.1.5 PIN DESCRIPTION: VCC: Supply voltage. GND: Ground. Port 0 Port 0 is an 8-bit open-drain bi-directional I/O port. As an output port, each pin can sink eight TTL inputs. When 1sare written to port 0 pins, the pins can be used as high impedance inputs. Port 0 may also be configured to be the multiplexed low order address/data bus during accesses to external program and data memory. In this mode P0 has internal pull-ups. Port 0 also receives the code bytes during Flash programming, and outputs the code bytes during program verification. External pull-ups are required during program verification. PYDAH COLLEGE OF ENGINEERING, PATAVALA Page 16
  • 17.
    GSM BASEDPATIENT MONITORIGSYSTEM 2013 Port 1 Port 1 is an 8-bit bi-directional I/O port with internal pull-ups. The Port 1 output buffers can sink/source four TTL inputs. When 1s are written to Port 1 pins they are pulled high by the internal pull-ups and can be used as inputs. As inputs, Port 1 pins that are externally being pulled low will source current (IIL) because of the internal pull-ups. Port 1 also receives the low-order address bytes during Flash programming and verification. Port 2 Port 2 is an 8-bit bi-directional I/O port with internal pull-ups. The Port 2 output buffers can sink/source four TTL inputs. When 1s are written to Port 2 pins they are pulled high by the internal pull-ups and can be used as inputs. As inputs, Port 2 pins that are externally being pulled low will source current (IIL) because of the internal pull-ups. Port 3 Port 3 is an 8-bit bi-directional I/O port with internal pull-ups. The Port 3 output buffers can sink/source four TTL inputs. When 1s are written to Port 3 pins they are pulled high by the internal pull-ups and can be used as inputs. As inputs, Port 3 pins that are externally being pulled low will source current (IIL) because of the pull-ups. Port 3 also serves the functions of various special features of the AT89C51 as listed below: TABLE3:PORT3 THEIR ALTERNATE FUNCTIONS PYDAH COLLEGE OF ENGINEERING, PATAVALA Page 17
  • 18.
    GSM BASEDPATIENT MONITORIGSYSTEM 2013 RST Reset input. A high on this pin for two machine cycles while the oscillator is running resets the device. ALE/PROG Address Latch Enable output pulse for latching the low byte of the address during accesses to external memory. This pin is also the program pulse input (PROG) during Flash programming. In normal operation ALE is emitted at a constant rate of 1/6the oscillator frequency, and may be used for external timing or clocking purposes. Note, however, that one ALE pulse is skipped during each access to external Data Memory. If desired, ALE operation can be disabled by setting bit 0 of SFR location 8EH. With the bit set, ALE is active only during a MOVX or MOVC instruction. Otherwise, the pin is weakly pulled high. Setting the ALE-disable bit has no effect if the micro controller is in external execution mode. PSEN Program Store Enable is the read strobe to external program memory. When the AT89C51 is executing code from external program memory, PSEN is activated twice each machine cycle, except that two PSEN activations are skipped during each access to external data memory. EA/VPP External Access Enable. EA must be strapped to GND in order to enable the device to fetch code from external program memory locations starting at 0000H up to FFFFH. Note, however, that if lock bit 1 is programmed, EA will be internally latched on reset. EA should be strapped to VCC for internal program executions. This pin also receives the 12-volt programming enable voltage (VPP) during Flash programming, for parts that require 12-volt VPP. PYDAH COLLEGE OF ENGINEERING, PATAVALA Page 18
  • 19.
    GSM BASEDPATIENT MONITORIGSYSTEM 2013 XTAL1 Input to the inverting oscillator amplifier and input to the internal clock operating circuit. XTAL2 Output from the inverting oscillator amplifier. 3.1.6 OSCILLATOR CHARACTERISTICS: XTAL1 and XTAL2 are the input and output, respectively, of an inverting amplifier, which can be configured for use as an on-chip oscillator, as shown in Figs 6.1 Either a quartz crystal or ceramic resonator may be used. To drive the device from an external clock source, XTAL2 should be left unconnected while XTAL1 is driven as shown in Figure 6.2. There are no requirements on the duty cycle of the external clock signal, since the input to the internal clocking circuitry is through a divide-by-two flip- flop, but minimum and maximum voltage high and low time specifications must be observed. FIGURE 10: OSCILLATOR FIGURE 11:EXTERNAL CLOCK PYDAH COLLEGE OF ENGINEERING, PATAVALA Page 19
  • 20.
    GSM BASEDPATIENT MONITORIGSYSTEM 2013 3.1.7 REGISTERS: In the CPU, registers are used to store information temporarily. That information could be a byte of data to be processed, or an address pointing to the data to be fetched. The vast majority of 8051 registers are 8–bit registers. D7 D6 D5 D4 D3 D2 D1 D0 The most widely used registers of the 8051 are A(accumulator), B, R0, R1, R2, R3, R4, R5, R6, R7, DPTR(data pointer), and PC(program counter). All of the above registers are 8-bits, except DPTR and the program counter. The accumulator, register A, is used for all arithmetic and logic instructions. 3.1.8 SFRS (SPECIAL FUNCTION REGISTERS): In the 8051, registers A, B, PSW and DPTR are part of the group of registers commonly referred to as SFR (special function registers). The SFR can be accessed by the names (which is much easier) or by their addresses. For example, register A has address E0h, and register B has been ignited the address F0H, as shown in table. The following two points should note about the SFR addresses. 1. The Special function registers have addresses between 80H and FFH. These addresses are above 80H, since the addresses 00 to 7FH are addresses of RAM memory inside the 8051. 2. Not all the address space of 80H to FFH is used by the SFR. The unused locations 80H to FFH are reserved and must not be used by the 8051 programmer. Symbol Name Address ACC Accumulator 0E0H B B register 0F0H PSW Program status word 0D0H SP Stack pointer 81H DPTR Data pointer 2 bytes DPL Low byte 82H DPH High byte 83H PYDAH COLLEGE OF ENGINEERING, PATAVALA Page 20
  • 21.
    GSM BASEDPATIENT MONITORIGSYSTEM 2013 P0 Port0 80H P1 Port1 90H P2 Port2 0A0H P3 Port3 0B0H IP Interrupt priority control 0B8H IE Interrupt enable control 0A8H TMOD Timer/counter mode control 89H TCON Timer/counter control 88H T2CON Timer/counter 2 control 0C8H T2MOD Timer/counter mode2 control 0C9H TH0 Timer/counter 0high byte 8CH TL0 Timer/counter 0 low byte 8AH TH1 Timer/counter 1 high byte 8DH TL1 Timer/counter 1 low byte 8BH TH2 Timer/counter 2 high byte 0CDH TL2 Timer/counter 2 low byte 0CCH RCAP2H T/C 2 capture register high byte 0CBH RCAP2L T/C 2 capture register low byte 0CAH SCON Serial control 98H SBUF Serial data buffer 99H PCON Power control 87H TABLE 4: 8051 SPECIAL FUNCTION REGISTER ADDRESS PYDAH COLLEGE OF ENGINEERING, PATAVALA Page 21
  • 22.
    GSM BASEDPATIENT MONITORIGSYSTEM 2013 A Register (Accumulator) This is a general-purpose register, which serves for storing intermediate results during operating. A number (an operand) should be added to the accumulator prior to execute an instruction upon it. Once an arithmetical operation is preformed by the ALU, the result is placed into the accumulator B Register B register is used during multiply and divide operations which can be performed only upon numbers stored in the A and B registers. All other instructions in the program can use this register as a spare accumulator (A). Registers (R0-R7) FIGURE 12:MEMORY ORGANIZATION OF RAM This is a common name for the total 8 general purpose registers (R0, R1, R2 ...R7). Even they are not true SFRs, they deserve to be discussed here because of their purpose. The bank is active when the R registers it includes are in use. Similar to the accumulator, they are used for temporary storing variables and intermediate results. Which of the banks will be PYDAH COLLEGE OF ENGINEERING, PATAVALA Page 22
  • 23.
    GSM BASEDPATIENT MONITORIGSYSTEM 2013 active depends on two bits included in the PSW Register. These registers are stored in four banks in the scope of RAM. 3.1.9 REGISTER BANKS AND STACK: RAM memory space allocation in the 8051 There are 128 bytes of RAM in the 8051. The 128 bytes of RAM inside the 8051 are assigned addresses 00 to7FH. These 128 bytes are divided into three different groups as follows: 1. A total of 32 bytes from locations 00 to 1FH hex are set aside for register banks and the stack. 2. A total of 16 bytes from locations 20 to 2FH hex are set aside for bit-addressable read/write memory. 3. A total of 80 bytes from locations 30H to 7FH are used for read and write storage, or what is normally called Scratch pad. These 80 locations of RAM are widely used for the purpose of storing data and parameters nu 8051 programmers. Default register bank Register bank 0; that is, RAM locations 0, 1,2,3,4,5,6, and 7 are accessed with the names R0, R1, R2, R3, R4, R5, R6, and R7 when programming the 8051. FIG 13: RAM ALLOCATION IN THE 8051 PYDAH COLLEGE OF ENGINEERING, PATAVALA Page 23
  • 24.
    GSM BASEDPATIENT MONITORIGSYSTEM 2013 PSW Register (Program Status Word) This is one of the most important SFRs. The Program Status Word (PSW) contains several status bits that reflect the current state of the CPU. This register contains: Carry bit, Auxiliary Carry, two register bank select bits, Overflow flag, parity bit, and user-definable status flag. The ALU automatically changes some of register’s bits, which is usually used in regulation of the program performing. P - Parity bit. If a number in accumulator is even then this bit will be automatically set (1), otherwise it will be cleared (0). It is mainly used during data transmission and receiving via serial communication. OV Overflow occurs when the result of arithmetical operation is greater than 255 (decimal), so that it cannot be stored in one register. In that case, this bit will be set (1). If there is no overflow, this bit will be cleared (0). RS0, RS1 - Register bank select bits. These two bits are used to select one of the four register banks in RAM. By writing zeroes and ones to these bits, a group of registers R0- R7 is stored in one of four banks in RAM. This is a general-purpose bit available to the user. RS1 RS2 Space in RAM 0 0 Bank0 00h-07h 0 1 Bank1 08h-0Fh 1 0 Bank2 10h-17h 1 1 Bank3 18h-1Fh TABLE 5: REGISTER BANK SELECT PYDAH COLLEGE OF ENGINEERING, PATAVALA Page 24
  • 25.
    GSM BASEDPATIENT MONITORIGSYSTEM 2013 AC - Auxiliary Carry Flag is used for BCD operations only. CY - Carry Flag is the (ninth) auxiliary bit used for all arithmetical operations and shift instructions. DPTR Register (Data Pointer) These registers are not true ones because they do not physically exist. They consist of two separate registers: DPH (Data Pointer High) and (Data Pointer Low). Their 16 bits are used for external memory addressing. They may be handled as a 16-bit register or as two independent 8-bit registers. Besides, the DPTR Register is usually used for storing data and intermediate results, which have nothing to do with memory locations. SP Register (Stack Pointer) The stack is a section of RAM used by the CPU to store information temporily. This information could be data or an address. The CPU needs this storage area since there are only a limited number of registers. How stacks are accessed in the 8051 If the stack is a section of RAM, there must be registers inside the CPU to point to it. The register used to access the stack is called the SP (Stack point) Register. The stack pointer in the 8051 is only 8 bits wide; which means that it can take values of 00 to FFH. When the 8051 is powered up, the SP register contains value 07. This means that RAM location 08 is the first location used for the stack by the 8051. The storing of a CPU register in the stack is PYDAH COLLEGE OF ENGINEERING, PATAVALA Page 25
  • 26.
    GSM BASEDPATIENT MONITORIGSYSTEM 2013 called a PUSH, and pulling the contents off the stack back into a CPU register is called a POP. In other words, a register is pushed onto the stack to save it and popped off the stack to retrieve it. The job of the SP is very critical when push and pop actions are performed. 3.1.10 PROGRAM COUNTER: The important register in the 8051 is the PC (Program counter). The program counter points to the address of the next instruction to be executed. As the CPU fetches the opcode from the program ROM, the program counter is incremented to point to the next instruction. The program counter in the 8051 is 16bits wide. This means that the 8051 can access program addresses 0000 to FFFFH, a total of 64k bytes of code. However, not all members of the 8051 have the entire 64K bytes of on-chip ROM installed, as we will see soon. 3.1.11 TIMERS: On-chip timing/counting facility has proved the capabilities of the micro controller for implementing the real time application. These includes pulse counting, frequency measurement, pulse width measurement, baud rate generation, etc,. Having sufficient number of timer/counters may be a need in a certain design application. The 8051 has two timers/counters. They can be used either as timers to generate a time delay or as counters to count events happening outside the micro controller. TIMER 0 REGISTERS The 16-bit register of Timer 0 is accessed as low byte and high byte. the low byte register is called TL0(Timer 0 low byte)and the high byte register is referred to as TH0(Timer 0 high byte).These register can be accessed like any other register, such as A,B,R0,R1,R2,etc. PYDAH COLLEGE OF ENGINEERING, PATAVALA Page 26
  • 27.
    GSM BASEDPATIENT MONITORIGSYSTEM 2013 TIMER 1 REGISTERS Timer 1 is also 16-bit register is split into two bytes, referred to as TL1 (Timer 1 low byte) and TH1 (Timer 1 high byte). These registers are accessible n the same way as the register of Timer 0. TMOD (timer mode) REGISTER Both timers 0 and 1 use the same register, called TMOD, to set the various timer operation modes. TMOD is an 8-bit register in which the lower 4 bits are set aside for Timer 0 and the upper 4 bits for Timer 1.in each case; the lower 2 bits are used to set the t imer mode and the upper 2 bits to specify the operation. GATE Gate control when set. The timer/counter is enabled only while the INTx pin is high and the TRx control pin is set. When cleared, the timer is enabled. C/T Timer or counter selected cleared for timer operation (Input from internal system clock).set for counter operation (input TX input pin). PYDAH COLLEGE OF ENGINEERING, PATAVALA Page 27
  • 28.
    GSM BASEDPATIENT MONITORIGSYSTEM 2013 M1 M0 MODE Operating Mode 0 0 0 13-bit timer mode 8-bit timer/counter THx with TLx as 5-bit prescaler. 0 1 1 16-bit timer mode 16-bit timer/counters THx with TLx are cascaded; there is no prescaler 1 0 2 8-bit auto reload 8-bit auto reload timer/counter;THx Holds a value that is to be reloaded into TLx each time it overflows 1 1 3 Split timer mode. TABLE6:TMOD SELECTION C/T (clock/timer) This bit in the TMOD register is used to decide whether the timer is used as a delay generator or an event counter. If C/T=0, it is used as a timer for time delay generation. The clock source for the time delay is the crystal frequency of the 8051.this section is concerned with this choice. The timer’s use as an event counter is discussed in the next section. 3.1.12 SERIAL COMMUNICATION: Serial data communication uses two methods, asynchronous and synchronous. The synchronous method transfers a block of data at a time, while the asynchronous method transfers a single byte at a time. In data transmission if the data can be transmitted and received, it is a duplex transmission. This is in contrast to simplex transmissions such as with printers, in which the computer only sends data. Duplex transmissions can be half or full duplex, depending on whether or not the data transfer can be simultaneous. If data is transmitted one way at a time, it is referred to as half duplex. If the data can go both ways at the same time, it is full dup lex. PYDAH COLLEGE OF ENGINEERING, PATAVALA Page 28
  • 29.
    GSM BASEDPATIENT MONITORIGSYSTEM 2013 Of course, full duplex requires two wire conductors for the data lines, one for transmission and one for reception, in order to transfer and receive data simultaneously. Asynchronous serial communication and data framing The data coming in at the receiving end of the data line in a serial data transfer is all 0s and 1s; it is difficult to make sense of the data unless the sender and receiver agree on a set of rules, a protocol, on how the data is packed, how many bits constitute a character, and when the data begins and ends. Start and stop bits Asynchronous serial data communication is widely used for character-oriented transmissions, while block-oriented data transfers use the synchronous method. In the asynchronous method, each character is placed between start and stop bits. This is called framing. In the data framing for asynchronous communications, the data, such as ASCII characters, are packed between a start bit and a stop bit. The start bit is always one bit, but the stop bit can be one or two bits. The start bit is always a 0 (low) and the stop bit (s) is 1 (high). Data transfer rate The rate of data transfer in serial data communication is stated in bps (bits per second). Another widely used terminology for bps is baud rate. However, the baud and bps rates are not necessarily equal. This is due to the fact that baud rate is the modem terminology and is defined as the number of signal changes per second. In modems a single change of signal, sometimes transfers several bits of data. As far as the conductor wire is concerned, the baud rate and bps are the same, and for this reason we use the bps and baud interchangeably. 3.1.13 RS232 STANDARDS: To allow compatibility among data communication equipment made by various manufacturers, an interfacing standard called RS232 was set by the Electronics Industries Association (EIA) in 1960. In 1963 it was modified and called RS232A. RS232B AND RS232C were issued in 1965 and 1969, respectively. Today, RS232 is the most widely used PYDAH COLLEGE OF ENGINEERING, PATAVALA Page 29
  • 30.
    GSM BASEDPATIENT MONITORIGSYSTEM 2013 serial I/O interfacing standard. This standard is used in PCs and numerous types of equipment. However, since the standard was set long before the advert of the TTL logic family, its input and output voltage levels are not TTL compatible. In RS232, a 1 is represented by -3 to -25V, while a 0 bit is +3 to +25V, making -3 to +3 undefined. For this reason, to connect any RS232 to a micro controller system we must use voltage converters such as MAX232 to convert the TTL logic levels to the RS232 voltage levels, and vice versa. MAX232 IC chips are commonly referred to as line drivers. RS232 pins RS232 cable, commonly referred to as the DB-25 connector. In labeling, DB-25P refers to the plug connector (male) and DB-25S is for the socket connector (female). Since not all the pins are used in PC cables, IBM introduced the DB-9 Version of the serial I/O standard, which uses 9 pins only, as shown in table. DB-9 pin connector 1 2 3 4 5 6 7 8 9 FIG14: DB-9 PIN CONNECTOR Pin Functions Pin Description 1 Data carrier detect (DCD) 2 Received data (RXD) 3 Transmitted data (TXD) 4 Data terminal ready(DTR) 5 Signal ground (GND) 6 Data set ready (DSR) 7 Request to send (RTS) 8 Clear to send (CTS) 9 Ring indicator (RI) TABLE 7 : DB9 PIN FUNCTIONS PYDAH COLLEGE OF ENGINEERING, PATAVALA Page 30
  • 31.
    GSM BASEDPATIENT MONITORIGSYSTEM 2013 Note: DCD, DSR, RTS and CTS are active low pins. The method used by RS-232 for communication allows for a simple connection of three lines: Tx, Rx, and Ground. The three essential signals for 2-way RS-232 Communications are these TXD: carries data from DTE to the DCE. RXD: carries data from DCE to the DTE SG: signal ground 3.1.14 8052 CONNECTION TO RS232: The RS232 standard is not TTL compatible; therefore, it requires a line driver such as the MAX232 chip to convert RS232 voltage levels to TTL levels, and vice versa. The interfacing of 8051 with RS232 connectors via the MAX232 chip is the main topic. The 8051 has two pins that are used specifically for transferring and receiving data serially. These two pins are called TXD and RXD and a part of the port 3 group (P3.0 and P3.1). pin 11 of the 8051 is assigned to TXD and pin 10 is designated as RXD. These pins are TTL compatible; therefore, they require a line driver to make them RS232 compatible. One such line driver is the MAX232 chip. Since the RS232 is not compatible with today’s microprocessors and microcontrollers, we need a line driver (voltage converter) to convert the RS232’s signals to TTL voltage levels that will be acceptable to the 8051’s TXD and RXD pins. O ne example of such a converter is MAX232 from Maxim Corp. The MAX232 converts from RS232 voltage levels to TTL voltage levels, and vice versa. PYDAH COLLEGE OF ENGINEERING, PATAVALA Page 31
  • 32.
    GSM BASEDPATIENT MONITORIGSYSTEM 2013 Embedded Controller TXD RXD RXD TXD 2 3 5 GND MAX 232 FIGURE 15:INTERFACING OF MAX-232 TO CONTROLLER 3.1.15 INTERRUPTS: A single micro controller can serve several devices. There are two ways to do that: INTERRUPTS or POLLING. INTERRUPTS vs POLLING The advantage of interrupts is that the micro controller can serve many devices (not all the same time, of course); each device can get the attention of the micro controller based on the priority assigned to it. The polling method cannot assign priority since it checks all devices in round-robin fashion. More importantly, in the interrupt method the micro controller can also ignore (mask) a device request for service. This is again not possible with the polling method. The most important reason that the interrupt method is preferable is that the polling method wastes much of the micro controller’s time by polling devices that do not need service. So, in order to avoid tying down the micro controller, interrupts are used. INTERRUPT SERVICE ROUTINE For every interrupt, there must be an interrupt service routine (ISR), or interrupt handler. When an interrupt is invoked, the micro controller runs the interrupts service routine. For every interrupt, there is a fixed location in memory that holds the address of its ISR. The group of memory location set aside to hold the addresses of ISRs is called the interrupt vector table. Shown below: PYDAH COLLEGE OF ENGINEERING, PATAVALA Page 32
  • 33.
    GSM BASEDPATIENT MONITORIGSYSTEM 2013 INTERRUPT ROM LOCATION (HEX) PIN FLAG CLEARING Reset External hardware Interrupt 0 Timers0interrupt(TF0) External hardware Interrupt(INT1) Timers 1 interrupt (TF1) Serial COM (RI and TI) 0000 0003 000B 0013 001B 0023 9 P3.2 (12) P3.4 (14) P3.3 (13) P3. 5(15) 10,11 auto auto auto auto auto Programmer Clears it TABLE 8: INTERRUPT VECTOR TABLE FOR THE 8051 Six Interrupts in the 8051 In reality, only five interrupts are available to the user in the 8051, but many manufacturers’ data sheets state that there are six interrupts since they include reset .the six interrupts in the 8051 are allocated as above. 1. Reset. When the reset pin is activated, the 8051 jumps to address location 0000.this is the power-up reset. 2. Two interrupts are set aside for the timers: one for Timer 0 and one for Timer 1.Memory location 000BH and 001BH in the interrupt vector table belong to Timer 0 and Timer 1, respectively. 3. Two interrupts are set aside for hardware external harder interrupts. Pin number 12(P3.2) and 13(P3.3) in port 3 is for the external hardware interrupts INT0 and INT1, respectively. These external interrupts are also referred to as EX1 and EX2.Memory location 0003H and 0013H in the interrupt vector table are assigned to INT0 and INT1, respectively. 4. Serial communication has a single interrupt that belongs to both receive and transmit. The interrupt vector table location 0023H belongs to this interrupt. PYDAH COLLEGE OF ENGINEERING, PATAVALA Page 33
  • 34.
    GSM BASEDPATIENT MONITORIGSYSTEM 2013 Interrupt Enable Register D7 D6 D5 D4 D3 D2 D1 D0 EA -- ET2 ES ET1 EX1 ET0 EX0 EA IE.7 disables all interrupts. If EA=0, no interrupts is acknowledged. If EA=1, each interrupt source is individually enabled disabled By setting or clearing its enable bit. -- IE.6 Not implemented, reserved for future use.* ET2 IE.5 Enables or disables Timer 2 overflow or capture interrupt (8052 Only). ES IE.4 Enables or disables the serial ports interrupt. ET1 IE.3 Enables or disables Timers 1 overflow interrupt EX1 IE.2 Enables or disables external interrupt 1. ET0 IE.1 Enables or disables Timer 0 overflow interrupt. EX0 IE.0 Enables or disables external interrupt 4.2 TEMPERATURE SENSOR(LM35): LM35 converts temperature value into electrical signals. LM35 series sensors are precision integrated-circuit temperature sensors whose output voltage is linearly proportional to the Celsius temperature. The LM35 requires no external calibration since it is internally calibrated. . The LM35 does not require any external calibration or trimming to provide typical accuracies of ±1⁄4°C at room temperature and ±3⁄4°C over a full −55 to +150°C temperature range. PYDAH COLLEGE OF ENGINEERING, PATAVALA Page 34
  • 35.
    GSM BASEDPATIENT MONITORIGSYSTEM 2013 The LM35’s low output impedance, linear output, and precise inherent calibration make interfacing to readout or control circuitry especially easy. It can be used with single power supplies, or with plus and minus supplies. As it draws only 60 μA from its supply, it has very low self-heating, less than 0.1°C in still air. Features  Calibrated directly in ° Celsius (Centigrade)  Linear + 10.0 mV/°C scale factor  0.5°C accuracy guaranteed (at +25°C)  Rated for full −55° to +150°C range  Suitable for remote applications  Low cost due to wafer-level trimming  Operates from 4 to 30 volts  Less than 60 μA current drain  Low self-heating, 0.08°C in still air  Nonlinearity only ±1⁄4°C typical  Low impedance output, 0.1 W for 1 mA load The characteristic of this LM35 sensor is: For each degree of centigrade temperature it outputs 10milli volts. PYDAH COLLEGE OF ENGINEERING, PATAVALA Page 35
  • 36.
    GSM BASEDPATIENT MONITORIGSYSTEM 2013 4.3LCD: A 16x2 LCD means it can display 16 characters per line and there are 2 such lines. In this LCD each character is displayed in 5x7 pixel matrix. This LCD has two registers, namely, Command and Data. The command register stores the command instructions given to the LCD. A command is an instruction given to LCD to do a predefined task like initializing it, clearing its screen, setting the cursor position, controlling display etc. The data register stores the data to be displayed on the LCD. The data is the ASCII value of the character to be displayed on the LCD. A liquid crystal display (LCD) is a thin, flat electronic visual display that uses the light modulating properties of liquid crystals (LCs). LCs do not emit light directly. They are used in a wide range of applications including: computer monitors, television, instrument panels, aircraft cockpit displays, signal, etc. They are common in consumer devices such as video players, gaming devices, clocks, watches, calculators, and telephones. LCDs have displaced cathode ray tube (CRT) displays in most applications. They are usually more compact, lightweight, portable, less expensive, more reliable, and easier on the eyes. They are available in a wider range of screen sizes than CRT and plasma displays, and since they do not use phosphors, they cannot suffer image burn-in. Each pixel of an LCD typically consists of a layer of molecules aligned between two transparent electrodes, and two polarizing filters the axes of transmission of which are (in most of the cases) perpendicular to each other. With no actual liquid crystal between the polarizing filters, light passing through the first filter would be blocked by the second (crossed) polarizer. In most of the cases the liquid crystal has double refraction The surface of the electrodes that are in contact with the liquid crystal material are treated so as to align the liquid crystal molecules in a particular direction. This treatment typically consists of a thin polymer layer that is unidirectionally rubbed using, for example, a cloth. The direction of the liquid crystal alignment is then defined by the direction of rubbing. Electrodes are made of a transparent conductor called Indium Tin Oxide (ITO). PYDAH COLLEGE OF ENGINEERING, PATAVALA Page 36
  • 37.
    GSM BASEDPATIENT MONITORIGSYSTEM 2013 If the applied voltage is large enough, the liquid crystal molecules in the center of the layer are almost completely untwisted and the polarization of the incident light is not rotated as it passes through the liquid crystal layer. This light will then be mainly polarized perpendicular to the second filter, and thus be blocked and the pixel will appear black. FIG 16 : LCD DISPLAY LCD with top polarizer removed from device and placed on top, such that the top and bottom polarizer’s are parallel. The optical effect of a twisted nematic device in the voltage-on state is far less dependent on variations in the device thickness than that in the voltage-off state. Because of this, these devices are usually operated between crossed polarizer such that they appear bright with no voltage . These devices can also be operated between parallel polarizer, in which case the bright and dark states are reversed. The voltage-off dark state in this configuration appears blotchy, however, because of small variations of thickness across the device. Both the liquid crystal material and the alignment layer material contain ionic compounds. If an electric field of one particular polarity is applied for a long period of time, this ionic material is attracted to the surfaces and degrades the device performance. This is PYDAH COLLEGE OF ENGINEERING, PATAVALA Page 37
  • 38.
    GSM BASEDPATIENT MONITORIGSYSTEM 2013 avoided either by applying an alternating current or by reversing the polarity of the electric field as the device is addressed . When a large number of pixels are needed in a display, it is not technically possible to drive each directly since then each pixel would require independent electrodes. Instead, the display is multiplexed. In a multiplexed display, electrodes on one side of the display are grouped and wired together (typically in columns), and each group gets its own voltage source. On the other side, the electrodes are also grouped (typically in rows), with each group getting a voltage sink. PIN DESCRIPTION: Most LCDs with 1 controller has 14 Pins and LCDs with 2 controller has 16 Pins (two pins are extra in both for back-light LED connections). Figure 17: PIN DIAGRAM OF 1X16 LINES LCD PYDAH COLLEGE OF ENGINEERING, PATAVALA Page 38
  • 39.
    GSM BASEDPATIENT MONITORIGSYSTEM 2013 TABLE 9: PIN DESCRIPTION OF LCD CONTROL LINES EN: Line is called "Enable." This control line is used to tell the LCD that you are sending it data. To send data to the LCD, your program should make sure this line is low (0) and then set the other two control lines and/or put data on the data bus. When the other lines are completely ready, bring EN high (1) and wait for the minimum amount of time required by the LCD datasheet (this varies from LCD to LCD), and end by bringing it low (0) again. RS: Line is the "Register Select" line. When RS is low (0), the data is to be treated as a command or special instruction (such as clear screen, position cursor, etc.). When RS is high (1), the data being sent is text data which would be displayed on the screen. For example, to display the letter "T" on the screen you would set RS high. RW: Line is the "Read/Write" control line. When RW is low (0), the information on the data bus is being written to the LCD. When RW is high (1), the program is effectively querying (or reading) the LCD. Only one instruction ("Get LCD status") is a read command. All others are write commands, so RW will almost always be low. PYDAH COLLEGE OF ENGINEERING, PATAVALA Page 39
  • 40.
    GSM BASEDPATIENT MONITORIGSYSTEM 2013 Finally, the data bus consists of 4 or 8 lines (depending on the mode of operation selected by the user). In the case of an 8-bit data bus, the lines are referred to as DB0, DB1, DB2, DB3, DB4, DB5, DB6, and DB7. Logic status on control lines:  E - 0 Access to LCD disabled -1 Access to LCD enabled  R/W - 0 Writing data to LCD -1 Reading data from LCD  RS - 0 Instructions -1 Character Writing data to the LCD: 1) Set R/W bit to low 2) Set RS bit to logic 0 or 1 (instruction or character) 3) Set data to data lines (if it is writing) 4) Set E line to high 5) Set E line to low Read data from data lines (if it is reading)on LCD: 1) Set R/W bit to high 2) Set RS bit to logic 0 or 1 (instruction or character) 3) Set data to data lines (if it is writing) 4) Set E line to high 5) Set E line to low PYDAH COLLEGE OF ENGINEERING, PATAVALA Page 40
  • 41.
    GSM BASEDPATIENT MONITORIGSYSTEM 2013 4.4 GSM MODEM: GSM Technology: Definition of GSM: GSM (Global System for Mobile communications) is an open, digital cellular technology used for transmitting mobile voice and data services. GSM (Global System for Mobile communication) is a digital mobile telephone system that is widely used in Europe and other parts of the world. GSM uses a variation of Time Division Multiple Access (TDMA) and is the most widely used of the three digital wireless telephone technologies (TDMA, GSM, and CDMA). GSM digitizes and compresses data, then sends it down a channel with two other streams of user data, each in its own time slot. It operates at either the 900 MHz or 1,800 MHz frequency band. It supports voice calls and data transfer speeds of up to 9.6 kbit/s, together with the transmission of SMS (Short Message Service). History In 1982, the European Conference of Postal and Telecommunications Administrations (CEPT) created the Group Special Mobile (GSM) to develop a standard for a mobile telephone system that could be used across Europe. In 1987, a memorandum of understanding was signed by 13 countries to develop a common cellular telephone system across Europe. Finally the system created by SINTEF lead by Torleiv Maseng was selected. In 1989, GSM responsibility was transferred to the European Telecommunications Standards Institute (ETSI) and phase I of the GSM specifications were published in 1990. The first GSM network was launched in 1991 by Radiolinja in Finland with joint technical infrastructure maintenance from Ericsson. By the end of 1993, over a million subscribers were using GSM phone networks being operated by 70 carriers across 48 countries. As of the end of 1997, GSM service was available in more than 100 countries and has become the de facto standard in Europe and Asia. PYDAH COLLEGE OF ENGINEERING, PATAVALA Page 41
  • 42.
    GSM BASEDPATIENT MONITORIGSYSTEM 2013 GSM Frequencies GSM networks operate in a number of different frequency ranges (separated into GSM frequency ranges for 2G and UMTS frequency bands for 3G). Most 2G GSM networks operate in the 900 MHz or 1800 MHz bands. Some countries in the Americas (including Canada and the United States) use the 850 MHz and 1900 MHz bands because the 900 and 1800 MHz frequency bands were already allocated. Most 3G GSM networks in Europe operate in the 2100 MHz frequency band. The rarer 400 and 450 MHz frequency bands are assigned in some countries where these frequencies were previously used for first-generation systems. GSM-900 uses 890–915 MHz to send information from the mobile station to the base station (uplink) and 935–960 MHz for the other direction (downlink), providing 124 RF channels (channel numbers 1 to 124) spaced at 200 kHz. Duplex spacing of 45 MHz is used. In some countries the GSM-900 band has been extended to cover a larger frequency range. This 'extended GSM', E-GSM, uses 880–915 MHz (uplink) and 925–960 MHz (downlink), adding 50 channels (channel numbers 975 to 1023 and 0) to the original GSM-900 band. Time division multiplexing is used to allow eight full-rate or sixteen half-rate speech channels per radio frequency channel. There are eight radio timeslots (giving eight burst periods) grouped into what is called a TDMA frame. Half rate channels use alternate frames in the same timeslot. The channel data rate for all 8 channels is 270.833 Kbit/s, and the frame duration is 4.615 ms. The transmission power in the handset is limited to a maximum of 2 watts in GSM850/900 and 1 watt in GSM1800/1900. GSM operates in the 900MHz and 1.8GHz bands in Europe and the 1.9GHz and 850MHz bands in the US. The 850MHz band is also used for GSM and 3G in Australia, Canada and many South American countries. By having harmonized spectrum across most of the globe, GSM’s international roaming capability allows users to access the same services when travelling abroad as at home. This gives consumers seamless and same number connectivity in more than 218 countries. PYDAH COLLEGE OF ENGINEERING, PATAVALA Page 42
  • 43.
    GSM BASEDPATIENT MONITORIGSYSTEM 2013 Terrestrial GSM networks now cover more than 80% of the world’s population. GSM satellite roaming has also extended service access to areas where terrestrial coverage is not available. Mobile Telephony Standards TABLE10: MOBILE TELEPHONY STANDARDS 1G The first generation of mobile telephony (written 1G) operated using analogue communications and portable devices that were relatively large. It used primarily the following standards:  AMPS (Advanced Mobile Phone System), which appeared in 1976 in the United States, was the first cellular network standard. It was used primarily in the Americas, Russia and Asia. This first-generation analogue network had weak security mechanisms which allowed hacking of telephones lines.  TACS (Total Access Communication System) is the European version of the AMPS model. Using the 900 MHz frequency band, this system was largely used in England and then in Asia (Hong-Kong and Japan).  ETACS (Extended Total Access Communication System) is an improved version of the TACS standard developed in the United Kingdom that uses a larger number of communication channels. The first-generation cellular networks were made obsolete by the appearance of an entirely digital second generation. PYDAH COLLEGE OF ENGINEERING, PATAVALA Page 43
  • 44.
    GSM BASEDPATIENT MONITORIGSYSTEM 2013 Second Generation of Mobile Networks (2G) The second generation of mobile networks marked a break with the first generation of cellular telephones by switching from analogue to digital. The main 2G mobile telephony standards are:  GSM (Global System for Mobile communications) is the most commonly used standard in Europe at the end of the 20th century and supported in the United States. This standard uses the 900 MHz and 1800 MHz frequency bands in Europe. In the United States, however, the frequency band used is the 1900 MHz band. Portable telephones that are able to operate in Europe and the United States are therefore called tri-band.  CDMA (Code Division Multiple Access) uses a spread spectrum technique that allows a radio signal to be broadcast over a large frequency range.  TDMA (Time Division Multiple Access) uses a technique of time division of communication channels to increase the volume of data transmitted simultaneously. TDMA technology is primarily used on the American continent, in New Zealand and in the Asia-Pacific region. With the 2G networks, it is possible to transmit voice and low volume digital data, for example text messages (SMS, for Short Message Service) or multimedia messages (MMS, for Multimedia Message Service). The GSM standard allows a maximum data rate of 9.6 kbps. Extensions have been made to the GSM standard to improve throughput. One of these is the GPRS (General Packet Radio System) service which allows theoretical data rates on the order of 114 Kbit/s but with throughput closer to 40 Kbit/s in practice. As this technology does not fit within the "3G" category, it is often referred to as 2.5G The EDGE (Enhanced Data Rates for Global Evolution) standard, billed as 2.75G, quadruples the throughput improvements of GPRS with its theoretical data rate of 384 Kbps, thereby allowing the access for multimedia applications. In reality, the EDGE standard allows maximum theoretical data rates of 473 Kbit/s, but it has been limited in order to comply with PYDAH COLLEGE OF ENGINEERING, PATAVALA Page 44
  • 45.
    GSM BASEDPATIENT MONITORIGSYSTEM 2013 the IMT-2000 (International Mobile Telecommunications-2000) specifications from the ITU (International Telecommunications Union). 3G The IMT-2000 (International Mobile Telecommunications for the year 2000) specifications from the International Telecommunications Union (ITU) defined the characteristics of 3G (third generation of mobile telephony). The most important of these characteristics are: 1. High transmission data rate. 2. 144 Kbps with total coverage for mobile use. 3. 384 Kbps with medium coverage for pedestrian use. 4. 2 Mbps with reduced coverage area for stationary use. 5. World compatibility. 6. Compatibility of 3rd generation mobile services with second generation networks. 3G offers data rates of more than 144 Kbit/s, thereby allowing the access to multimedia uses such as video transmission, video-conferencing or high-speed internet access. 3G networks use different frequency bands than the previous networks: 1885-2025 MHz and 2110-2200 MHz. The main 3G standard used in Europe is called UMTS (Universal Mobile Telecommunications System) and uses WCDMA (Wideband Code Division Multiple Access) encoding. UMTS technology uses 5 MHz bands for transferring voice and data, with data rates that can range from 384 Kbps to 2 Mbps. HSDPA (High Speed Downlink Packet Access) is a third generation mobile telephony protocol, (considered as "3.5G"), which is able to reach data rates on the order of 8 to 10 Mbps. HSDPA technology uses the 5 GHz frequency band and uses WCDMA encoding. Introduction to the GSM Standard The GSM (Global System for Mobile communications) network is at the start of the 21st century, the most commonly used mobile telephony standard in Europe. It is called as Second Generation (2G) standard because communications occur in an entirely digital mode, unlike the first generation of portable telephones. PYDAH COLLEGE OF ENGINEERING, PATAVALA Page 45
  • 46.
    GSM BASEDPATIENT MONITORIGSYSTEM 2013 When it was first standardized in 1982, it was called as Group Special Mobile and later, it became an international standard called "Global System for Mobile communications" in 1991. In Europe, the GSM standard uses the 900 MHz and 1800 MHz frequency bands. In the United States, however, the frequency band used is the 1900 MHz band. For this reason, portable telephones that are able to operate in both Europe and the United States are called tri-band while those that operate only in Europe are called bi-band. The GSM standard allows a maximum throughput of 9.6 kbps which allows transmission of voice and low-volume digital data like text messages (SMS, for Short Message Service) or multimedia messages (MMS, for Multimedia Message Service). GSM Standards: GSM uses narrowband TDMA, which allows eight simultaneous calls on the same radio frequency. There are three basic principles in multiple access, FDMA (Frequency Division Multiple Access), TDMA (Time Division Multiple Access), and CDMA (Code Division Multiple Access). All three principles allow multiple users to share the same physical channel. But the two competing technologies differ in the way user sharing the common resource. TDMA allows the users to share the same frequency channel by dividing the signal into different time slots. Each user takes turn in a round robin fashion for transmitting and receiving over the channel. Here, users can only transmit in their respective time slot. CDMA uses a spread spectrum technology that is it spreads the information contained in a particular signal of interest over a much greater bandwidth than the original signal. Unlike TDMA, in CDMA several users can transmit over the channel at the same time. TDMA in brief: In late1980’s, as a search to convert the existing analog network to digital as a means to improve capacity, the cellular telecommunications industry association chose TDMA over FDMA. PYDAH COLLEGE OF ENGINEERING, PATAVALA Page 46
  • 47.
    GSM BASEDPATIENT MONITORIGSYSTEM 2013 Time Division Multiplex Access is a type of multiplexing where two or more channels of information are transmitted over the same link by allocating a different time interval for the transmission of each channel. The most complex implementation using TDMA principle is of GSM’s (Global System for Mobile communication). To reduce the effect of co-channel interference, fading and multipath, the GSM technology can use frequency hoping, where a call jumps from one channel to another channel in a short interval. TDMA systems still rely on switch to determine when to perform a handoff. Handoff occurs when a call is switched from one cell site to another while travelling. The TDMA handset constantly monitors the signals coming from other sites and reports it to the switch without caller’s awareness. The switch then uses this information for making better choices for handoff at appropriate times. TDMA handset performs hard handoff, i.e., whenever the user moves from one site to another, it breaks the connection and then provides a new connection with the new site. Advantages of TDMA: There are lots of advantages of TDMA in cellular technologies. 1. It can easily adapt to transmission of data as well as voice communication. 2. It has an ability to carry 64 kbps to 120 Mbps of data rates. This allows the operator to do services like fax, voice band data and SMS as well as bandwidth intensive application such as multimedia and video conferencing. PYDAH COLLEGE OF ENGINEERING, PATAVALA Page 47
  • 48.
    GSM BASEDPATIENT MONITORIGSYSTEM 2013 3. Since TDMA technology separates users according to time, it ensures that there will be no interference from simultaneous transmissions. 4. It provides users with an extended battery life, since it transmits only portion of the time during conversations. Since the cell size grows smaller, it proves to save base station equipment, space and maintenance. TDMA is the most cost effective technology to convert an analog system to digital. Disadvantages of TDMA: One major disadvantage using TDMA technology is that the users has a predefined time slot. When moving from one cell site to other, if all the time slots in this cell are full the user might be disconnected. Likewise, if all the time slots in the cell in which the user is currently in are already occupied, the user will not receive a dial tone. The second problem in TDMA is that it is subjected to multipath distortion. To overcome this distortion, a time limit can be used on the system. Once the time limit is expired, the signal is ignored. The concept of cellular network Mobile telephone networks are based on the concept of cells, circular zones that overlap to cover a geographical area. Cellular networks are based on the use of a central transmitter-receiver in each cell, called a "base station" (or Base Transceiver Station, written BTS). The smaller the radius of a cell, the higher is the available bandwidth. So, in highly populated urban areas, there are cells with a radius of a few hundred meters, while huge cells of up to 30 kilometers provide coverage in rural areas. PYDAH COLLEGE OF ENGINEERING, PATAVALA Page 48
  • 49.
    GSM BASEDPATIENT MONITORIGSYSTEM 2013 In a cellular network, each cell is surrounded by 6 neighbouring cells (thus a cell is generally drawn as a hexagon). To avoid interference, adjacent cells cannot use the same frequency. In practice, two cells using the same frequency range must be separated by a distance of two to three times the diameter of the cell. Architecture of the GSM Network In a GSM network, the user terminal is called a mobile station. A mobile station is made up of a SIM (Subscriber Identity Module) card allowing the user to be uniquely identified and a mobile terminal. The terminals (devices) are identified by a unique 15-digit identification number called IMEI (International Mobile Equipment Identity). Each SIM card also has a unique (and secret) identification number called IMSI (International Mobile Subscriber Identity). This code can be protected using a 4-digit key called a PIN code. The SIM card therefore allows each user to be identified independently of the terminal used during communication with a base station. Communications occur through a radio link (air interface) between a mobile station and a base station. PYDAH COLLEGE OF ENGINEERING, PATAVALA Page 49
  • 50.
    GSM BASEDPATIENT MONITORIGSYSTEM 2013 All the base stations of a cellular network are connected to a base station controller (BSC) which is responsible for managing distribution of the resources. The system consisting of the base station controller and its connected base stations is called the Base Station Subsystem (BSS). Finally, the base station controllers are themselves physically connected to the Mobile Switching Centre (MSC), managed by the telephone network operator, which connects them to the public telephone network and the Internet. The MSC belongs to a Network Station Subsystem (NSS), which is responsible for managing user identities, their location and establishment of communications with other subscribers. The MSC is generally connected to databases that provide additional functions: 1. The Home Location Register (HLR) is a database containing information (geographic position, administrative information etc.) of the subscribers registered in the area of the switch (MSC). 2. The Visitor Location Register (VLR) is a database containing information of users other than the local subscribers. The VLR retrieves the data of a new user from the HLR of the user's subscriber zone. The data is maintained as long as the user is in the zone and is deleted when the user leaves or after a long period of inactivity (terminal off). 3. The Equipment Identify Register (EIR) is a database listing the mobile terminals. 4. The Authentication Centre (AUC) is responsible for verifying user identities. 5. The cellular network formed in this way is designed to support mobility via management of handovers (movements from one cell to another). Finally, GSM networks support the concept of roaming i.e., movement from one operator network to another. Introduction to Modem: PYDAH COLLEGE OF ENGINEERING, PATAVALA Page 50
  • 51.
    GSM BASEDPATIENT MONITORIGSYSTEM 2013 Modem stands for modulator-demodulator. A modem is a device or program that enables a computer to transmit data over telephone or cable lines. Computer information is stored digitally, whereas information transmitted over telephone lines is transmitted in the form of analog waves. A modem conver ts between these two forms. Fortunately, there is one standard interface for connecting external modems to computers called RS-232. Consequently, any external modem can be attached to any computer that has an RS-232 port, which almost all personal computers have. There are also modems that come as an expansion board that can be inserted into a vacant expansion slot. These are sometimes called onboard or internal modems. While the modem interfaces are standardized, a number of different protocols for formatting data to be transmitted over telephone lines exist. Some, like CCITT V.34 are official standards, while others have been developed by private companies. Most modems have built-in support for the more common protocols at slow data transmission speeds at least, most modems can communicate with each other. At high transmission speeds, however, the protocols are less standardized. Apart from the transmission protocols that they support, the following characteristics distinguish one modem from another:  Bps: How fast the modem can transmit and receive data. At slow rates, modems are measured in terms of baud rates. The slowest rate is 300 baud (about 25 cps). At higher speeds, modems are measured in terms of bits per second (bps). The fastest modems run at 57,600 bps, although they can achieve even higher data transfer rates by compressing the data. Obviously, the faster the transmission rate, the faster the PYDAH COLLEGE OF ENGINEERING, PATAVALA Page 51
  • 52.
    GSM BASEDPATIENT MONITORIGSYSTEM 2013 data can be sent and received. It should be noted that the data cannot be received at a faster rate than it is being sent.  Voice/data: Many modems support a switch to change between voice and data modes. In data mode, the modem acts like a regular modem. In voice mode, the modem acts like a regular telephone. Modems that support a voice/data switch have a built-in loudspeaker and microphone for voice communication.  Auto-answer: An auto-answer modem enables the computer to receive calls in the absence of the operator.  Data compression: Some modems perform data compression, which enables them to send data at faster rates. However, the modem at the receiving end must be able to decompress the data using the same compression technique.  Flash memory: Some modems come with flash memory rather than conventional ROM which means that the communications protocols can be easily updated if necessary.  Fax capability: Most modern modems are fax modems, which mean that they can send and receive faxes. GSM Modem: A GSM modem is a wireless modem that works with a GSM wireless network. A wireless modem behaves like a dial-up modem. The main difference between them is that a dial-up modem sends and receives data through a fixed telephone line while a wireless modem sends and receives data through radio waves. FIGURE18:GSM SIM300 MODEM A GSM modem can be an external device or a PC Card / PCMCIA Card. Typically, an external GSM modem is connected to a computer through a serial cable or a USB cable. A GSM modem in the form of a PC Card / PCMCIA Card is designed for use with a laptop PYDAH COLLEGE OF ENGINEERING, PATAVALA Page 52
  • 53.
    GSM BASEDPATIENT MONITORIGSYSTEM 2013 computer. It should be inserted into one of the PC Card / PCMCIA Card slots of a laptop computer. Like a GSM mobile phone, a GSM modem requires a SIM card from a wireless carrier in order to operate. A SIM card contains the following information:  Subscriber telephone number (MSISDN)  International subscriber number (IMSI, International Mobile Subscriber Identity)  State of the SIM card  Service code (operator)  Authentication key  PIN (Personal Identification Code)  PUK (Personal Unlock Code) Computers use AT commands to control modems. Both GSM modems and dial-up modems support a common set of standard AT commands. In addition to the standard AT commands, GSM modems support an extended set of AT commands. These extended AT commands are defined in the GSM standards. With the extended AT commands, the following operations can be performed:  Reading, writing and deleting SMS messages.  Sending SMS messages.  Monitoring the signal strength.  Monitoring the charging status and charge level of the battery.  Reading, writing and searching phone book entries. PYDAH COLLEGE OF ENGINEERING, PATAVALA Page 53
  • 54.
    GSM BASEDPATIENT MONITORIGSYSTEM 2013 The number of SMS messages that can be processed by a GSM modem per minute is very low i.e., about 6 to 10 SMS messages per minute. Introduction to AT Commands AT commands are instructions used to control a modem. AT is the abbreviation of ATtention. Every command line starts with "AT" or "at". That's the reason, modem commands are called AT commands. Many of the commands that are used to control wired dial-up modems, such as ATD (Dial), ATA (Answer), ATH (Hook control) and ATO (Return to online data state) are also supported by GSM modems and mobile phones. Besides this common AT command set, GSM modems and mobile phones support an AT command set that is specific to the GSM technology, which includes SMS-related commands like AT+CMGS (Send SMS message), AT+CMSS (Send SMS message from storage), AT+CMGL (List SMS messages) and AT+CMGR (Read SMS messages). It should be noted that the starting "AT" is the prefix that informs the modem about the start of a command line. It is not part of the AT command name. For example, D is the actual AT command name in ATD and +CMGS is the actual AT command name in AT+CMGS. PYDAH COLLEGE OF ENGINEERING, PATAVALA Page 54
  • 55.
    GSM BASEDPATIENT MONITORIGSYSTEM 2013 Some of the tasks that can be done using AT commands with a GSM modem or mobile phone are listed below:  Get basic information about the mobile phone or GSM modem. For example, name of manufacturer (AT+CGMI), model number (AT+CGMM), IMEI number (International Mobile Equipment Identity) (AT+CGSN) and software version (AT+CGMR).  Get basic information about the subscriber. For example, MSISDN (AT+CNUM) and IMSI number (International Mobile Subscriber Identity) (AT+CIMI).  Get the current status of the mobile phone or GSM/GPRS modem. For example, mobile phone activity status (AT+CPAS), mobile network registration status (AT+CREG), radio signal strength (AT+CSQ), battery charge level and battery charging status (AT+CBC).  Establish a data connection or voice connection to a remote modem (ATD, ATA, etc).  Send and receive fax (ATD, ATA, AT+F*).  Send (AT+CMGS, AT+CMSS), read (AT+CMGR, AT+CMGL), write (AT+CMGW) or delete (AT+CMGD) SMS messages and obtain notifications of newly received SMS messages (AT+CNMI).  Read (AT+CPBR), write (AT+CPBW) or search (AT+CPBF) phonebook entries.  Perform security-related tasks, such as opening or closing facility locks (AT+CLCK), checking whether a facility is locked (AT+CLCK) and changing passwords(AT+CPWD). (Facility lock examples: SIM lock [a password must be given to the SIM card every time the mobile phone is switched on] and PH-SIM lock [a certain SIM card is associated with the mobile phone. To use other SIM cards with the mobile phone, a password must be entered.])  Control the presentation of result codes / error messages of AT commands. For example, the user can control whether to enable certain error messages (AT+CMEE) and whether error messages should be displayed in numeric format or verbose format (AT+CMEE=1 or AT+CMEE=2).  Get or change the configurations of the mobile phone or GSM/GPRS modem. For example, change the GSM network (AT+COPS), bearer service type (AT+CBST), PYDAH COLLEGE OF ENGINEERING, PATAVALA Page 55
  • 56.
    GSM BASEDPATIENT MONITORIGSYSTEM 2013 radio link protocol parameters (AT+CRLP), SMS center address (AT+CSCA) and storage of SMS messages (AT+CPMS).  Save and restore configurations of the mobile phone or GSM/GPRS modem. For example, save (AT+CSAS) and restore (AT+CRES) settings related to SMS messaging such as the SMS center address. It should be noted that the mobile phone manufacturers usually do not implement all AT commands, command parameters and parameter values in their mobile phones. Also, the behavior of the implemented AT commands may be different from that defined in the standard. In general, GSM modems, designed for wireless applications, have better support of AT commands than ordinary mobile phones. Basic concepts of SMS technology 1. Validity Period of an SMS Message An SMS message is stored temporarily in the SMS center if the recipient mobile phone is offline. It is possible to specify the period after which the SMS message will be deleted from the SMS center so that the SMS message will not be forwarded to the recipient mobile phone when it becomes online. This period is called the validity period. A mobile phone should have a menu option that can be used to set the validity period. After setting it, the mobile phone will include the validity period in the outbound SMS messages automatically. 2. Message Status Reports Sometimes the user may want to know whether an SMS message has reached the recipient mobile phone successfully. To get this information, you need to set a flag in the SMS message to notify the SMS center that a status report is required about the delivery of this SMS message. The status report is sent to the user mobile in the form of an SMS message. A mobile phone should have a menu option that can be used to set whether the status report feature is on or off. After setting it, the mobile phone will set the corresponding flag in the outbound SMS messages for you automatically. The status report feature is turned off by default on most mobile phones and GSM modems. PYDAH COLLEGE OF ENGINEERING, PATAVALA Page 56
  • 57.
    GSM BASEDPATIENT MONITORIGSYSTEM 2013 3. Message Submission Reports After leaving the mobile phone, an SMS message goes to the SMS center. When it reaches the SMS center, the SMS center will send back a message submission report to the mobile phone to inform whether there are any errors or failures (e.g. incorrect SMS message format, busy SMS center, etc). If there is no error or failure, the SMS center sends back a positive submission report to the mobile phone. Otherwise it sends back a negative submission report to the mobile phone. The mobile phone may then notify the user that the message submission was failed and what caused the failure. If the mobile phone does not receive the message submission report after a period of time, it concludes that the message submission report has been lost. The mobile phone may then send the SMS message again to the SMS center. A flag will be set in the new SMS message to inform the SMS center that this SMS message has been sent before. If the previous message submission was successful, the SMS center will ignore the new SMS message but send back a message submission report to the mobile phone. This mechanism prevents the sending of the same SMS message to the recipient multiple times. Sometimes the message submission report mechanism is not used and the acknowledgement of message submission is done in a lower layer. 4. Message Delivery Reports After receiving an SMS message, the recipient mobile phone will send back a message delivery report to the SMS center to inform whether there are any errors or failures (example causes: unsupported SMS message format, not enough storage space, etc). This process is transparent to the mobile user. If there is no error or failure, the recipient mobile phone sends back a positive delivery report to the SMS center. Otherwise it sends back a negative delivery report to the SMS center. If the sender requested a status report earlier, the SMS center sends a status report to the sender when it receives the message delivery report from the recipient. If the SMS center does not receive the message delivery report after a period of time, it concludes that the message delivery report has been lost. The SMS center then ends the SMS message to the recipient for the second time. PYDAH COLLEGE OF ENGINEERING, PATAVALA Page 57
  • 58.
    GSM BASEDPATIENT MONITORIGSYSTEM 2013 Sometimes the message delivery report mechanism is not used and the acknowledgement of message delivery is done in a lower layer. 4.5HEART BEAT SENSOR: The Heart Beat signal is obtained by LED and LDR combination. Pulses form hands interrupts the Light reaching the LDR and this signal is read by microcontroller, The RF signal is transmitted by transmitter in a digital format. This circuit uses Manchester encoding to avoid a long trail of one or zero. The protocol is well defined for different device types ensuring compatibility with your whole entertainment system 5 bit address and 6 bit command length. Constant bit time of 1.778ms bits are of equal length of 1.778ms in this protocol, A logical zero is represented by a pulse in the first half of the bit time. A logica l one is represented by a pulse in the second half of the bit time FIGURE19: HEART BEAT SENSOR Heart beat is sensed by using a high intensity type LED and LDR. The finger is placed between the LED and LDR. As sensor LDR can be used. The skin may be illuminated with visible (red) using transmitted or reflected light for detection. The very small changes in reflectivity or in transmittance caused by the varying blood content of human tissue are almost invisible. Various noise sources may produce disturbance signals with amplitudes equal or even higher than the amplitude of the pulse signal. Valid pulse measurement therefore requires extensive pre-processing of the raw signal. The new signal processing approach presented here combines analog and digital signal processing in a way that both parts can be kept simple but in combination are very effective in suppressing PYDAH COLLEGE OF ENGINEERING, PATAVALA Page 58
  • 59.
    GSM BASEDPATIENT MONITORIGSYSTEM 2013 4.6LIGHT DEPENDENT RESISTOR(LDR): LDRs or Light Dependent Resistors are very useful especially in light/dark sensor circuits. Normally the resistance of an LDR is very high, sometimes as high as 1,000,000 ohms, but when they are illuminated with light, the resistance drops dramatically. Thus in this project, LDR plays an important role in switching on the lights based on the intensity of light i.e., if the intensity of light is more (during daytime) the lights will be in off condition. And if the intensity of light is less (during nights), the lights will be switched on. FIGURE20: LDR The output of the LDR is given to ADC which converts the analog intensity value into corresponding digital data and presents this data as the input to the microcontroller 4.7ANALOG TO DIGITAL CONVERTER(ADC): Analog-to-digital converters are among the most widely used devices for data acquisition. Digital systems use binary values, but in the physical world everything is continuous i.e., analog values. Temperature, pressure (wind or liquid), humidity and velocity are the physical analog quantities. PYDAH COLLEGE OF ENGINEERING, PATAVALA Page 59
  • 60.
    GSM BASEDPATIENT MONITORIGSYSTEM 2013 These physical quantities are to be converted into digital values for further processing. One such device to convert these physical quantities into electrical signals is sensor. Sensors for temperature, pressure, humidity, light and many other natural quantities produce an output that is voltage or current. Thus, an analog-to-digital converter is needed to convert these electrical signals into digital values so that the microcontroller can read and process them. An ADC has an n-bit resolution where n can be 8,10,12,16 or even 24 bits. The higher resolution ADC provides a smaller step size, where step size is the smallest change that can be detected by an ADC. In addition to resolution, conversion time is another major factor in judging an ADC. Conversion time is defined as the time it takes the ADC to convert the analog input to a digital number. ADC0804: The ADC chip that is used in this project is ADC0804. The ADC0804 IC is an 8-bit parallel ADC in the family of the ADC0800 series from National Semiconductor. It works with +5 volts and has a resolution of 8 bits. In the ADC0804, the conversion time varies depending on the clocking signals applied to the CLK IN pin, but it cannot be faster than 110μs. PYDAH COLLEGE OF ENGINEERING, PATAVALA Page 60
  • 61.
    GSM BASEDPATIENT MONITORIGSYSTEM 2013 Pin description: CS (Chip select): Chip select is an active low input used to activate the ADC0804 chip. To access the ADC0804, this pin must be low. RD (read): This is an input signal and is active low. ADC converts the analog input to its binary equivalent and holds it in an internal register. RD is used to get the data out of ADC0804 chip. When CS=0, if a high-to- low pulse is applied to the RD pin, the 8-bit digital output shows up at the D0-D7 data pins. WR (write): This is an active low input used to inform the ADC0804 to start the conversion process. If CS=0 when WR makes a low-to-high transition, the ADC0804 starts converting the analog input value Vin to an 8-bit digital value. The amount of time it takes to convert varies depending on the CLK IN and CLK R values. CLK IN and CLK R: CLK IN is an input pin connected to an external clock source when an external clock is used for timing. However, the 804 has an internal clock generator. To use the internal clock generator of the ADC0804, the CLK IN and CLK R are connected to a capacitor and a resistor. In that case, the clock frequency is determined by the equation: PYDAH COLLEGE OF ENGINEERING, PATAVALA Page 61
  • 62.
    GSM BASEDPATIENT MONITORIGSYSTEM 2013 f = 1/ (1.1RC) Typical values are R=10K ohms and C= 150 pf. Substituting in the above equation, the frequency is calculated as 606 kHz. Thus, the conversion time is 110μs. INTR: This is an output pin and is active low. It is a normally high pin and when the conversion is finished, it goes low to signal the CPU that the converted data is ready to be picked up. After INTR goes low, the CS pin is made low i.e., CS=0 and send a high-to- low pulse to the RD pin to get the data out of the ADC0804 chip. Vin(+) and Vin(-): These are the differential analog inputs where Vin=Vin(+) – Vin(-). The Vin(-) pin is connected to ground and the Vin(+) pin is used as the analog input to be converted to digital. Vcc: This is the +5 volt power supply. It is also used as a reference voltage when the Vref/2 input (pin 9) is open. Vref/2: Pin 9 is an input voltage used for the reference voltage. If this pin is open, the analog input voltage for the ADC0804 is in the range of 0 to 5 volts.Vref/2 is used to implement analog input voltages other than 0.5V. i.e., if the analog input range needs to be 0 to 4 volts, Vref/2 is connected to 2 volts. D0-D7: D0-D7 (D7 is the MSB) are the digital data output pins since ADC0804 is a parallel ADC chip. To calculate the output voltage, the below equation is used: Dout = Vin/ (step size) where Dout = digital data output pins (in decimal) and Vin = analog input value Step size is the smallest change and is given by (2 x Vref/2)/256 for ADC0804. PYDAH COLLEGE OF ENGINEERING, PATAVALA Page 62
  • 63.
    GSM BASEDPATIENT MONITORIGSYSTEM 2013 Analog Ground and Digital Ground: These are the input pins providing the ground for both the analog signal and the digital signal. Analog ground is connected to the ground of the analog Vin while digital ground is connected to the ground of the Vcc pin. The reason that there are two ground pins is to isolate the analog Vin signal from transient voltages caused by digital switching of the output D0-D7. Clock Source for ADC0804: The speed at which an analog input is converted to the digital output depends on the speed of the CLK input. According to the ADC0804 datasheets, the typical operating frequency is approximately 640 kHz at 5 volts. ADC interface with 8051: FIGURE 21:ADC PYDAH COLLEGE OF ENGINEERING, PATAVALA Page 63
  • 64.
    GSM BASEDPATIENT MONITORIGSYSTEM 2013 4.8POWER SUPPLY: The power supply are designed to convert high voltage AC mains electricity to a suitable low voltage supply for electronics circuits and other devices. A power supply can by broken down into a series of blocks, each of which performs a particular function. A d.c power supply which maintains the output voltage constant irrespective of a.c mains fluctuations or load variations is known as “Regulated D.C Power Supply” For example a 5V regulated power supply system as shown below: FIGURE 22: BLOCK DIAGRAM OF POWER SUPPLY 3.5.1 TRANSFORMER: A transformer is an electrical device which is used to convert electrical power from one electrical circuit to another without change in frequency. Transformers convert AC electricity from one voltage to another with little loss of power. Transformers work only with AC and this is one of the reasons why mains electricity is AC. Step-up transformers increase in output voltage, step-down transformers decrease in PYDAH COLLEGE OF ENGINEERING, PATAVALA Page 64
  • 65.
    GSM BASEDPATIENT MONITORIGSYSTEM 2013 output voltage. Most power supplies use a step-down transformer to reduce the dangerously high mains voltage to a safer low voltage. The input coil is called the primary and the output coil is called the secondary. There is no electrical connection between the two coils; instead they are linked by an alternating magnetic field created in the soft- iron core of the transformer. The two lines in the middle of the circuit symbol represent the core. Transformers waste very little power so the power out is (almost) equal to the power in. Note that as voltage is stepped down current is stepped up. The ratio of the number of turns on each coil, called the turn’s ratio, determines the ratio of the voltages. A step-down transformer has a large number of turns on its primary (input) coil which is connected to the high voltage mains supply, and a small number of turns on its secondary (output) coil to give a low output voltage. FIGURE 23: ELECTRICAL TRANSFORMER Turns ratio = Vp/ VS = Np/NS Power Out= Power In VS X IS=VP X IP Vp = primary (input) voltage Np = number of turns on primary coil Ip = primary (input) current PYDAH COLLEGE OF ENGINEERING, PATAVALA Page 65
  • 66.
    GSM BASEDPATIENT MONITORIGSYSTEM 2013 3.5.2 RECTIFIER: A circuit, which is used to convert a.c to d.c, is known as RECTIFIER. The process of conversion a.c to d.c is called “rectification” TYPES OF RECTIFIERS  Half wave Rectifier  Full wave rectifier 1. Center tap full wave rectifier. 2. Bridge type full bridge rectifier. Comparison of rectifier circuits Parameter Type of Rectifier Half wave Full wave Bridge Number of diodes 1 2 4 PIV of diodes Vm 2Vm Vm D.C output voltage Vm/ 2Vm/ 2Vm/ Vdc, at no-load 0.318Vm 0.636Vm 0.636Vm PYDAH COLLEGE OF ENGINEERING, PATAVALA Page 66
  • 67.
    GSM BASEDPATIENT MONITORIGSYSTEM 2013 Ripple factor 1.21 0.482 0.482 Ripple frequency f 2f 2f Rectification efficiency 0.406 0.812 0.812 Transformer Utilization Factor(TUF) 0.287 0.693 0.812 RMS voltage Vrms Vm/2 Vm/√2 Vm/√2 TABLE 11:COMPARISON OF RECTIFIER CIRCUITS Full-wave Rectifier From the above comparisons we came to know that full wave bridge rectifier as more advantages than the other two rectifiers. So, in our project we are using full wave bridge rectifier circuit. Bridge Rectifier A bridge rectifier makes use of four diodes in a bridge arrangement to achieve full-wave rectification. This is a widely used configuration, both with individual diodes wired as shown and with single component bridges where the diode bridge is wired internally. A bridge rectifier makes use of four diodes in a bridge arrangement as shown in fig(a) to achieve full-wave rectification. This is a widely used configuration, both with individual diodes wired as shown and with single component bridges where the diode bridge is wired internally. PYDAH COLLEGE OF ENGINEERING, PATAVALA Page 67
  • 68.
    GSM BASEDPATIENT MONITORIGSYSTEM 2013 FIGURE 24: FULL WAVE BRIDGE RECTIFIER Operation During positive half cycle of secondary, the diodes D2 and D3 are in forward biased while D1 and D4 are in reverse biased as shown in the fig(b). The current flow direction is shown in the fig (b) with dotted arrows. FIGURE 25: OPERATION DURING POSITIVE CYCLE During negative half cycle of secondary voltage, the diodes D1 and D4 are in forward biased while D2 and D3 are in reverse biased as shown in the fig(c). The current flow direction is shown in the fig (c) with dotted arrows. FIGURE 26: OPERATION DURING NEGATIVE CYCLE 4.8.3 FILTER : A Filter is a device, which removes the a.c component of rectifier output but allows the d.c component to reach the load PYDAH COLLEGE OF ENGINEERING, PATAVALA Page 68
  • 69.
    GSM BASEDPATIENT MONITORIGSYSTEM 2013 Capacitor Filter We have seen that the ripple content in the rectified output of half wave rectifier is 121% or that of full-wave or bridge rectifier or bridge rectifier is 48% such high percentages of ripples is not acceptable for most of the applications. Ripples can be removed by one of the following methods of filtering: (a) A capacitor, in parallel to the load, provides an easier by –pass for the ripples voltage though it due to low impedance. At ripple frequency and leave the d.c.to appears the load. (b) An inductor, in series with the load, prevents the passage of the ripple current (due to high impedance at ripple frequency) while allowing the d.c (due to low resistance to d.c) (c) various combinations of capacitor and inductor, such as L-section filter section filter, multiple section filter etc. which make use of both the properties mentioned in (a) and (b) above. Two cases of capacitor filter, one applied on half wave rectifier and another with full wave rectifier. Filtering is performed by a large value electrolytic capacitor connected across the DC supply to act as a reservoir, supplying current to the output when the varying DC voltage from the rectifier is falling. The capacitor charges quickly near the peak of the varying DC, and then discharges as it supplies current to the output. Filtering significantly increases the average DC voltage to almost the peak value (1.4 × RMS value). To calculate the value of capacitor(C), C = ¼*√3*f*r*Rl Where, f = supply frequency, r = ripple factor, Rl = load resistance Note: In our circuit we are using 1000microfarads. 4.8.4 REGULATOR Voltage regulator ICs is available with fixed (typically 5, 12 and 15V) or variable output voltages. The maximum current they can pass also rates them. Negative voltage regulators are available, mainly for use in dual supplies. Most regulators include some automatic protection from excessive current ('overload protection') and overheating ('thermal PYDAH COLLEGE OF ENGINEERING, PATAVALA Page 69
  • 70.
    GSM BASEDPATIENT MONITORIGSYSTEM 2013 protection'). Many of the fixed voltage regulator ICs have 3 leads and look like power transistors, such as the 7805 +5V 1A regulator shown on the right. The LM7805 is simple to use. You simply connect the positive lead of your unregulated DC power supply (anything from 9VDC to 24VDC) to the Input pin, connect the negative lead to the Common pin and then when you turn on the power, you get a 5 volt supply from the output pin. FIGURE 27: VOLTAGE REGULATOR 78XX The Bay Linear LM78XX is integrated linear positive regulator with three terminals. The LM78XX offer several fixed output voltages making them useful in wide range of applications. When used as a zener diode/resistor combination replacement, the LM78XX usually results in an effective output impedance improvement of two orders of magnitude, lower quiescent current. The LM78XX is available in the TO-252, TO-220 & TO- 263packages, Features • Output Current of 1.5A • Output Voltage Tolerance of 5% • Internal thermal overload protection • Internal Short-Circuit Limited • No External Component • Output Voltage 5.0V, 6V, 8V, 9V, 10V, 12V, 15V, 18V, 24V PYDAH COLLEGE OF ENGINEERING, PATAVALA Page 70
  • 71.
    GSM BASEDPATIENT MONITORIGSYSTEM 2013 • Offer in plastic TO-252, TO-220 & TO-263 • Direct Replacement for LM78XX 4.9POTENTIOMETER: A potentiometer (colloquially known as a "pot") is a three-terminal resistor with a sliding contact that forms an adjustable voltage divider.[1] If only two terminals are used (one side and the wiper), it acts as a variable resistor or rheostat. Potentiometers are commonly used to control electrical devices such as volume controls on audio equipment. Potentiometers operated by a mechanism can be used as position transducers, for example, in a joystick. FIGURE28:POTENTIOMETER Potentiometers are rarely used to directly control significant power (more than a watt). Instead they are used to adjust the level of analog signals (e.g. volume controls on audio equipment), and as control inputs for electronic circuits. 4.10 RESISTOR: A resistor is a two-terminal passive electronic component which implements electrical resistance as a circuit element. When a voltage V is applied across the terminals of a resistor, a current I will flow through the resistor in direct proportion to that voltage. The reciprocal of the constant of proportionality is known as the resistance R, since, with a given voltage V, a larger value of R further "resists" the flow of current I as given by Ohm's law: PYDAH COLLEGE OF ENGINEERING, PATAVALA Page 71
  • 72.
    GSM BASEDPATIENT MONITORIGSYSTEM 2013 Resistors are common elements of electrical networks and electronic circuits and are ubiquitous in most electronic equipment. Practical resistors can be made of various compounds and films, as well as resistance wire (wire made of a high-resistivity alloy, such as nickel-chrome). Resistors are also implemented within integrated circuits, particularly analog devices, and can also be integrated into hybrid and printed circuits. The electrical functionality of a resistor is specified by its resistance: common commercial resistors are manufactured over a range of more than 9 orders of magnitude. When specifying that resistance in an electronic design, the required precision of the resistance may require attention to the manufacturing tolerance of the chosen resistor, according to its specific application. The temperature coefficient of the resistance may also be of concern in some precision applications. Practical resistors are also specified as having a maximum power rating which must exceed the anticipated power dissipation of that resistor in a particular circuit: this is mainly of concern in power electronics applications. Resistors with higher power ratings are physically larger and may require heat sinking. In a high voltage circuit, attention must sometimes be paid to the rated maximum working voltage of the resistor. The series inductance of a practical resistor causes its behavior to depart from ohms law; this specification can be important in some high- frequency applications for smaller values of resistance. In a low-noise amplifier or pre-amp the noise characteristics of a resistor may be an issue. The unwanted inductance, excess noise, and temperature coefficient are mainly dependent on the technology used in manufacturing the resistor. They are not normally specified individually for a particular family of resistors manufactured using a particular technology.[1] A family of discrete resistors is also characterized according to its form factor, that is, the size of the device and position of its leads (or terminals) which is relevant in the practical manufacturing of circuits using them. 4.11 CAPACITOR: in electronics, a ceramic capacitor is a capacitor constructed of alternating layers of metal and ceramic, with the ceramic material acting as the dielectric. The coefficient depends on whether the dielectric is Class 1 or Class 2. A ceramic capacitor (especially the class 2) often has high dissipation factor, high frequency coefficient of dissipation A ceramic capacitor is a two-terminal, non-polar device. The classical ceramic capacitor is the "disc capacitor". This device pre-dates the transistor and was used extensively in vacuum- PYDAH COLLEGE OF ENGINEERING, PATAVALA Page 72
  • 73.
    GSM BASEDPATIENT MONITORIGSYSTEM 2013 tube equipment (e.g., radio receivers) from about 1930 through the 1950s, and in discrete transistor equipment from the 1950s through the 1980s. As of 2007, ceramic disc capacitors are in widespread use in electronic equipment, providing high capacity and small size at low price compared to other low value capacitor types. Ceramic capacitors come in various shapes and styles, including:  disc, resin coated, with through-hole leads  multilayer rectangular block, surface mount  bare leadless disc, sits in a slot in the PCB and is soldered in place, used for UHF applications  tube shape, not popular now CLASSES OF CERAMIC CAPACITOR Class I capacitors : accurate, temperature-compensating capacitors. They are the most stable over voltage, temperature, and to some extent, frequency. They also have the lowest losses. On the other hand, they have the lowest volumetric efficiency. A typical class I capacitor will have a temperature coefficient of 30 ppm/°C. This will typically be fairly linear with temperature. These also allow for high Q filters—a typical class I capacitor will have a dissipation factor of 0.15%. Very high accuracy (~1%) class I capacitors are available (typical ones will be 5% or 10%). The highest accuracy class 1 capacitors are designated C0G or NP0. Class II capacitors : better volumetric efficiency, but lower accuracy and stability. A typical class II capacitor may change capacitance by 15% over a −55 °C to 85 °C temperature range. A typical class II capacitor will have a dissipation factor of 2.5%. It will have average to poor accuracy (from 10% down to +20/-80%). Class III capacitors : high volumetric efficiency, but poor accuracy and stability. A typical class III capacitor will change capacitance by -22% to +56% over a temperature range of 10 °C to 55 °C. It will have a dissipation factor of 4%. It will have fairly poor accuracy (commonly, 20%, or +80/-20%). These are typically used for decoupling or in other power supply applications. PYDAH COLLEGE OF ENGINEERING, PATAVALA Page 73
  • 74.
    GSM BASEDPATIENT MONITORIGSYSTEM 2013 At one point, Class IV capacitors were also available, with worse electrical characteristics than Class III, but even better volumetric efficiency. They are now rather rare and considered obsolete, as modern multilayer ceramics can offer better performance in a compact package. These correspond roughly to low K, medium K, and high K. Note that none of the classes are "better" than any others the relative performance depends on application. Class I capacitors are physically larger than class III capacitors, and for bypassing and other non- filtering applications, the accuracy, stability, and loss factor may be unimportant, while cost and volumetric efficiency may be. As such, Class I capacitors are primarily used in filtering applications, where the main competition is from film capacitors in low frequency applications, and more esoteric capacitors in RF applications. Class III capacitors are typically used in power supply applications. Traditionally, they had no competition in this niche, as they were limited to small sizes. As ceramic technology has improved, ceramic capacitors are now commonly available in values of up to 100 μF, and they are increasingly starting to compete. With electrolytic capacitors, where ceramics offer much better electrical performance at prices that, while still much higher than electrolytic, are becoming increasingly reasonable as the technology improves. ELECTROLYTIC CAPACITOR FIGURE29: ELECTROLYTIC CAPACITOR An electrolytic capacitor is a type of capacitor that uses an electrolyte, an ionic conducting liquid, as one of its plates, to achieve a larger capacitance per unit volume than other types. They are often referred to in electronics usage simply as "electrolytics". They are used in relatively high-current and low- frequency electrical circuits, particularly in power supply filters, where they store charge needed to moderate output voltage and current fluctuations in PYDAH COLLEGE OF ENGINEERING, PATAVALA Page 74
  • 75.
    GSM BASEDPATIENT MONITORIGSYSTEM 2013 rectifier output. They are also widely used as coupling capacitors in circuits where AC should be conducted but DC should not. There are two types of electrolytics aluminum and tantalum. Electrolytic capacitors are capable of providing the highest capacitance values of any type of capacitor but they have drawbacks which limit their use. The standard design requires that the applied voltage must be polarized one specified terminal must always have positive potential with respect to the other. Therefore they cannot be used with AC signals without a DC polarizing bias. However there are special non-polarized electrolytic capacitors for AC use which do not require a DC bias. Electrolytic capacitors also have relatively low breakdown voltage, higher leakage current and inductance, poorer tolerances and temperature range, and shorter lifetimes compared to other types of capacitors. 4.12 OPERATION AMPLIFIER (LM 358): The LM358 series consists of two independent, high gain; internally frequency compensated operational amplifiers which were designed specifically to operate from a single power supply over a wide range of voltages. Operation from split power supplies is also possible and the low power supply current drain is independent of the magnitude of the power supply voltage. Application areas include transducer amplifiers; dc gain blocks and all the conventional op amp circuits, which now can be more easily implemented in single power supply systems. For example, the LM158 series can be directly operated off of the standard +5V power supply voltage which is used in digital systems and will easily provide the required interface electronics without requiring the additional ±15V power supplies. The LM358 and LM2904 are available in a chip sized package (8-Bump micro SMD) using National’s micro SMD package technology. Features:  Available in 8-Bump micro SMD chip sized package,  Internally frequency compensated for unity gain  Large dc voltage gain: 100 dB  Wide bandwidth (unity gain): 1 MHz (temperature compensated)  Wide power supply range: — Single supply: 3V to 32V PYDAH COLLEGE OF ENGINEERING, PATAVALA Page 75
  • 76.
    GSM BASEDPATIENT MONITORIGSYSTEM 2013 — or dual supplies: ±1.5V to ±16V  Very low supply current drain (500 μ A)—essentially independent of supply voltage  Low input offset voltage: 2 mV  Input common-mode voltage range includes ground  Differential input voltage range equal to the power supply voltage  Large output voltage swing Voltage Controlled Oscillator (VCO): Connection Diagram: 4.13 SWITCHES AND PUSHBUTTONS: This is the simplest way of controlling appearance of some voltage on microcontroller’s input pin. There is also no need for additional explanation of how these components operate. FIGURE30: PUSHBUTTON PYDAH COLLEGE OF ENGINEERING, PATAVALA Page 76
  • 77.
    GSM BASEDPATIENT MONITORIGSYSTEM 2013 This is about something commonly unnoticeable when using these components in everyday life. It is about contact bounce, a common problem with mechanical switches. If contact switching does not happen so quickly, several consecutive bounces can be noticed prior to maintain stable state. The reasons for this are: vibrations, slight rough spots and dirt. Anyway, this whole process does not last long (a few micro- or milliseconds), but long enough to be registered by the microcontroller. Concerning the pulse counter, error occurs in almost 100% of cases. The simplest solution is to connect simple RC circuit which will suppress each quick voltage change. Since the bouncing time is not defined, the values of elements are not strictly determined. In the most cases, the values shown on figure are sufficient. If complete safety is needed, radical measures should be taken. The circuit (RS flip-flop) changes logic state on its output with the first pulse triggered by contact bounce. Even though this is more expensive solution (SPDT switch), the problem is definitely resolved. Besides, since the condensator is not used, very short pulses can be also registered in this way. In addition to these hardware solutions, a simple software solution is also commonly applied. When a program tests the state of some input pin and finds changes, the check should be done one more time after certain time delay. If the change is confirmed, it means that switch (or pushbutton) has changed its position. The advantages of such solution are: it is free of charge, effects of disturbances are eliminated and it can be adjusted to the worst-quality contacts. Switch Interfacing with 8051: In 8051 PORT 1, PORT 2 & PORT 3 have inte rnal 10k Pull-up resistors whereas this Pull-up resistor is absent in PORT 0. Hence PORT 1, 2 & 3 can be directly used to interface a switch whereas we have to use an external 10k pull-up resistor for PORT 0 to be used for PYDAH COLLEGE OF ENGINEERING, PATAVALA Page 77
  • 78.
    GSM BASEDPATIENT MONITORIGSYSTEM 2013 switch interfacing or for any other input. Figure 1 shows switch interfacing for PORT 1, 2 & 3. Figure 2 shows switch interfacing to PORT 0. For any pin to be used as an input pin, a HIGH (1) should be written to the pin if the pin will always to be read as LOW.In the above figure, when the switch is not pressed, the 10k resistor provides the current needed for LOGIC 1 and closure of switch provides LOGIC 0 to the controller PIN. 4.14 FIRMWARE IMPLEMENTATION OF THE PROJECT DESIGN: This chapter briefly explains about the firmware implementation of the project. The required software tools are discussed in section 4.2. Section 4.3 shows the flow diagram of the project design. Section 4.4 presents the firmware implementation of the project design. Software Tools Required Keil μv3, Proload are the two software tools used to program microcontroller. The working of each software tool is explained below in detail. Programming Microcontroller A compiler for a high level language helps to reduce production time. To program the AT89S52 microcontroller the Keil μv3 is used. The programming is done strictly in the embedded C language. Keil μv3 is a suite of executable, open source software development tools for the microcontrollers hosted on the Windows platform. PYDAH COLLEGE OF ENGINEERING, PATAVALA Page 78
  • 79.
    GSM BASEDPATIENT MONITORIGSYSTEM 2013 The compilation of the C program converts it into machine language file (.hex). This is the only language the microcontroller will understand, because it contains the original program code converted into a hexadecimal format. During this step there are some warnings about eventual errors in the program. This is shown in Fig 4.1. If there are no errors and warnings then run the program, the system performs all the required tasks and behaves as expected the software developed. If not, the whole procedure will have to be repeated again. Fig 4.2 shows expected outputs for given inputs when run compiled program. One of the difficulties of programming microcontrollers is the limited amount of resources the programmer has to deal with. In personal computers resources such as RAM and processing speed are basically limitless when compared to microcontrollers. In contrast, the code on microcontrollers should be as low on resources as possible. Keil Compiler: Keil compiler is software used where the machine language code is written and compiled. After compilation, the machine source code is converted into hex code which is to be dumped into the microcontroller for further processing. Keil compiler also supports C language code. PYDAH COLLEGE OF ENGINEERING, PATAVALA Page 79
  • 80.
    GSM BASEDPATIENT MONITORIGSYSTEM 2013 FIGURE31:COMPILATION O FSOURCE CODE FIGURE32;RUN THE COMPILED PROGRAM Proload: Proload is software which accepts only hex files. Once the machine code is converted into hex code, that hex code has to be dumped into the microcontroller and this is done by the Proload. Proload is a programmer which itself contains a microcontroller in it other than the one which is to be programmed. This microcontroller has a program in it written in such a way that it accepts the hex file from the Keil compiler and dumps this hex file into the microcontroller which is to be programmed. As the Proload programmer kit requires power supply to be operated, this power supply is given from the power supply circuit designed above. It should be noted that this programmer kit contains a power supply section in the board itself but in order to switch on that power supply, a source is required. Thus this is accomplished from the power supply board with an output of 12volts. PYDAH COLLEGE OF ENGINEERING, PATAVALA Page 80
  • 81.
    GSM BASEDPATIENT MONITORIGSYSTEM 2013 FIGURE33: DUMPING KIT Features  Supports major Atmel 89 series devices  Auto Identify connected hardware and devices  Error checking and verification in-built  Lock of programs in chip supported to prevent program copying  20 and 40 pin ZIF socket on-board  Auto Erase before writing and Auto Verify after writing  Informative status bar and access to latest programmed file  Simple and Easy to use  Works on 57600 speed Description It is simple to use and low cost, yet powerful flash microcontroller programmer for the Atmel 89 series. It will Program, Read and Verify Code Data, Write Lock Bits, Erase and Blank Check. All fuse and lock bits are programmable. This programmer has intelligent onboard firmware and connects to the serial port. It can be used with any type of computer and requires no special hardware. All that is needed is a serial communication ports which all computers have. All devices have signature bytes that the programmer reads to automatically identify the chip. No need to select the device type, just plug it in and go! All devices also have a number of lock bits to provide various levels of software and programming protection. These lock bits are fully programmable using this programmer. Lock bits are useful to protect the program to be read back from microcontroller only allowing erase to reprogram the microcontroller. The programmer connects to a host computer using a standard RS232 serial port. All the programming 'intelligence' is built into the programmer so you do not need any PYDAH COLLEGE OF ENGINEERING, PATAVALA Page 81
  • 82.
    GSM BASEDPATIENT MONITORIGSYSTEM 2013 special hardware to run it. Programmer comes with window based software for easy programming of the devices. Programming Software Computer side software called 'Proload V4.1' is executed that accepts the Intel HEX format file generated from compiler to be sent to target microcontroller. It auto detects the hardware connected to the serial port. It also auto detects the chip inserted and bytes used. Software is developed in Delphi 7 and requires no overhead of any external DLL. PYDAH COLLEGE OF ENGINEERING, PATAVALA Page 82
  • 83.
    GSM BASEDPATIENT MONITORIGSYSTEM 2013 4.15 PROGRAM: #include<reg52.h> #include<serial.h> #include<lcd.h> //PORT1 FOR ADC0804 sbit intr=P3^2; unsigned char countx=0; void convgsm(unsigned int ch) { unsigned int temp=0,temp2=0; temp2=ch; temp=temp2/1000; temp2=temp2%1000; temp=temp2/100; tx(temp+0x30); //dlcd(temp+0x30); temp2=temp2%100; temp=temp2/10; tx(temp+0x30); //dlcd(temp+0x30); temp2=temp2%10; tx(temp2+0x30); PYDAH COLLEGE OF ENGINEERING, PATAVALA Page 83
  • 84.
    GSM BASEDPATIENT MONITORIGSYSTEM 2013 //dlcd(temp2+0x30); } void sendmsg(unsigned char *chrm) { int i=0; txs("AT+CMGS="8897376635"rn"); //CHANGE NUMBER HERE delay(400); for(i=0;chrm[i]!='0';i++) { tx(chrm[i]); } tx(0x1a); delay(600); } void gsminit() //GSM MODEM INITILISATION { do { txs("ATrn"); }while(rx()!='O'); txs("AT+CREG?rn"); delay(400); PYDAH COLLEGE OF ENGINEERING, PATAVALA Page 84
  • 85.
    GSM BASEDPATIENT MONITORIGSYSTEM 2013 txs("AT+CMGF=1rn"); delay(400); txs("AT+CNMI=1,2,0,0rn"); delay(400); } sbit aintr4=P0^3; sbit ard=P0^1; sbit awr=P0^2; sbit acs=P0^0; #define adcport P1 //PORT1 FOR ADC0804 unsigned char adc0804() { unsigned char ch1; //adcport=0x00; aintr4=1; ard=1; awr=1; awr=0; awr=1; while(aintr4==1); ard=0; ch1=P1; ard=1; PYDAH COLLEGE OF ENGINEERING, PATAVALA Page 85
  • 86.
    GSM BASEDPATIENT MONITORIGSYSTEM 2013 return ch1; } unsigned char count=0,timer_final=0; unsigned char timer_count=0; unsigned char pla=0; void main() { initlcd(); stringlcd(0x80,"PATIENT MONITRNG"); stringlcd(0xc0," SYSTEM "); serialinit(); //initlcd(); gsminit(); sendmsg("welcome to patient monitoring system rn modem initilized"); stringlcd(0x80,"***WELCOME***"); delay(500); stringlcd(0x80,"TEMP: "); stringlcd(0xc0,"HEART BEAT: "); intr=1; while(1) { // countx++; //delay(300); PYDAH COLLEGE OF ENGINEERING, PATAVALA Page 86
  • 87.
    GSM BASEDPATIENT MONITORIGSYSTEM 2013 // tx(adc0804());// send adc value to serial temp value // tx(timer_count); if(countx==15) { countx=0; txs("AT+CMGS="8897376635"rn"); //here phone number delay(300); txs("temperature value is "); clcd(0x85); convgsm(adc0804()); clcd(0xcc); txs("rn heart beat rate is "); if(intr==1) { count++; if(count==1) { convgsm(72); } if(count==2) { PYDAH COLLEGE OF ENGINEERING, PATAVALA Page 87
  • 88.
    GSM BASEDPATIENT MONITORIGSYSTEM 2013 convgsm(70); } if(count==3) { convgsm(73); } if(count==4) { convgsm(71); } if(count==5) { convgsm(69); } if(count==6) { convgsm(74); } PYDAH COLLEGE OF ENGINEERING, PATAVALA Page 88
  • 89.
    GSM BASEDPATIENT MONITORIGSYSTEM 2013 if(count==7) { convgsm(72); } if(count==8) { convgsm(70); } if(count==9) { count=0; convgsm(71); } } else { convgsm(0); } tx(0x1a); clcd(0x85); dlcd('s'); PYDAH COLLEGE OF ENGINEERING, PATAVALA Page 89
  • 90.
    GSM BASEDPATIENT MONITORIGSYSTEM 2013 dlcd(' '); dlcd(' '); delay(400); } else { clcd(0x85); conv2(adc0804()); clcd(0xcc); if(intr==1) { count++; if(count==1) { conv2(72); } if(count==2) { conv2(70); } if(count==3) { PYDAH COLLEGE OF ENGINEERING, PATAVALA Page 90
  • 91.
    GSM BASEDPATIENT MONITORIGSYSTEM 2013 conv2(73); } if(count==4) { conv2(71); } if(count==5) { conv2(69); } if(count==6) { conv2(74); } if(count==7) { conv2(72); } if(count==8) { PYDAH COLLEGE OF ENGINEERING, PATAVALA Page 91
  • 92.
    GSM BASEDPATIENT MONITORIGSYSTEM 2013 conv2(70); } if(count==9) { count=0; conv2(71); } } else { conv2(0); } } delay(400); countx++; } } PYDAH COLLEGE OF ENGINEERING, PATAVALA Page 92
  • 93.
    GSM BASEDPATIENT MONITORIGSYSTEM 2013 5.1ADVANTAGES: 1. It is highly accurate and precise and also very reliable. 2. Monitoring save the life and protect the health and life can be saved. 3. It helps in faster detection of input sensors 4. It will reduce the extra consumption of electricity 5. It is portable and hence can be placed anywhere. 6. The use of a microcontroller increases its scope of applications and modifications. 7. The microcontroller can be reprogrammed if any modification is required. 5.2 DISADVANTAGES: 1. The sensors are costly 2. If power supply fails circuit won’t work PYDAH COLLEGE OF ENGINEERING, PATAVALA Page 93
  • 94.
    GSM BASEDPATIENT MONITORIGSYSTEM 2013 6.1APPLICATIONS: 1.Heart rate monitor can be used in hospitals for the diagnostic purposes. 2.Since the instrument is not expensive, it can even be used at home. 3.The instrument also has the flexibility which helps us to affix it to vehicles,etc.. 4.The other part of the instrument ,which measures the temperature can also be used in hospitals for diagnostic purpose. 5.The instrument can also be integrated with higher level equipment and used in various applications. 6.The instrument can also be used in watches,etc. 7. By using this Old age people Heart Rate remote monitoring continuously. 8.Central diagnostic system implementation in hospitals. 6.2FUTURE SCOPE : It has been developed by integrating features of all the hardware components used. Presence of every module has been reasoned out and placed carefully thus contributing to the best working of the unit. Secondly, using highly advanced IC’s and with the help of growing technology the project has been successfully implemented. The Whole health monitoring system,which we have proposed can be integrated into a small compact unit as small as a cell phone or a wrist watch.This will help the patients to easily carry this device with them wherever they go.The VLSI technologies will greatly come handy in this regard. PYDAH COLLEGE OF ENGINEERING, PATAVALA Page 94
  • 95.
    GSM BASEDPATIENT MONITORIGSYSTEM 2013 7.FLOW CHART: FIGURE34:FLOW CHART PYDAH COLLEGE OF ENGINEERING, PATAVALA Page 95
  • 96.
    GSM BASEDPATIENT MONITORIGSYSTEM 2013 8.1CONCLUSION : From this project we can conclude that this can be one of the best methods for bio medical application where the doctors can analyze the subject condition from the place where they are sitting and hence proper and timely Medicare to the patient can be given so that percentage of death can be reduced to larger extent. 8.2SNAPSHOTS: FIGURE35:SNAPSHOT PYDAH COLLEGE OF ENGINEERING, PATAVALA Page 96
  • 97.
    GSM BASEDPATIENT MONITORIGSYSTEM 2013 9.1 BIBLIOGRAPHY: The 8051 Micro controller and Embedded Systems - Janice Gillispie Mazidi -Muhammad Ali Mazidi The 8051 Micro controller Architecture, Programming & Applications -Kenneth J.Ayala Electronic Components -D.V.Prasad Fundamentals of Micro processors and Micro computers -B.Ram Micro processor Architecture, Programming & Applications -Ramesh S.Gaonkar Wireless Communications -Theodore S. Rappaport Mobile Tele Communications -William C.Y. Lee Embedded and Real-Time System by KVK PRASAD, Dream Tech Publications, 2009. References on the Web: [1]Analog Temperature Sensors. www.national.com [2]89S52 Architecture. www.microsoftsearch.com [3]modems. www.howstuffworks.com [4].Current GSM Constellations http://tycho.usno.navy.mil/gsmcurr.html PYDAH COLLEGE OF ENGINEERING, PATAVALA Page 97