Is Tx
Complete
?
Is Rx
Flag ?
Is 9 byte
in FIFO ?
Start
Settings and read
IRQ status
Reset FIFO
Exit
A
Give error code
Exit
Read data from FIFO
Exit
Send data to serial
port
A
Read 9 bytes data
from FIFO
Is IRQ
interrupt
pin high ?
Exit
Is Rx flag
?
Read IRQ status
Exit
No
No
No
Yes
Yes
Yes
Yes
Yes
No
No
Start
Settings SPI,
ADC
Read ADC results
from interface
circuit
Wait one second
Write ADC result
to RF chip
RA7
Vcc
RA5
R3
10k
R11
R_LED
SS
J1
CON6
1
2
3
4
5
6
U2 MLX90129
5
14
15
4
16
17
18
1
2
3
6
7
8
9
10 11
12
13
19
20
Xin
SEN3
SENUP2
Vreg
SENUP1
SEN2
SEN1
Coil1
Coil2
Vf eil
Xout
AT
IRQ
MISO
MOSI SCK
SS
SEN4
VSS
VBAT
V_129
C2
1uF
AT
RST
SDO
Vcc_MCU
AT
SS
J5
Sensor 2
1
2
3
4
SDI
Vmode
Vreg
C1
47pF
RA5
J6
Sensor 1
1
2
3
4
Vbat
R2
0 Ohm
Vcc
L1
Antenna
CLK
ANT2
Vreg
EN
RST
Vchg
R9
0Ohm
Y2
CRYSTAL1-4/SM
1
4
2
3
SDI
J3
CON3
1
2
3
Vcc
CLK
Vcc_MCU
Vmode
J9
CON5
1
2
3
4
5
IRQ
SS1
RA3
U3
PIC16F1513
9 20
2
1 28
11
6
5
4
3 26
25
24
23
12
27
19
18
17
16
15
13
10
22
21
14
8
7
RA7/CLK OUT VDD
RA0
VPP/MCLR RB7/ICSPDAT
RC0
RA4
RA3
RA2
RA1 RB5
RB4
RB3
RB2
RC1
RB6/ICSPCLK
VSS
RC7
RC6
RC5
RC4
RC2
RA6/CLK IN
RB1
RB0
RC3
VSS1
RA5
LED
LED
V_129
ICSPDAT
SDO
C7
1uF
SS4
D3
1N4148
RA6
ICSPCLK
RA4
ANT1
J4
CON6
1
2
3
4
5
6
ICSPCLK
SDI
SS2
U4
TPS76350DBVT
4
3
1
2
5
NC/FB
EN
IN
GND
OUT
TX
INT
ANT1
D4
LED
Xin
J8
Vpow
1
2
CLK
SS3
D1
DIODE ZENER
C4
4.7uF
SDO
Reset_3150
Xout
SS
J10
CON2
1
2
SSup1
EN
INT
R6
DNP
Xout
SS4
SSup2
RA7
IRQ
Xin
SS3
Vmode
J2
CON4
1
2
3
4
ICSPDAT
R7 0
C5
0.1uF
Reset_3150
C3
100nF
J7
Vreg
1
2
Vcc
SSup2
U5 CBC3150
5
14
15
4
16
17
18
1
2
3
6
7
8
9
10
11
12
13
EN
GND
NC
Vchg
NC
NC
NC
Vbat
Vout
v dd
Vmode
NC
RESET
CP
CN
NC
NC
NC
RA3
R10
0Ohm
R50
RX
Vcc
Vreg
SSup1
RA4D2
1N4148
RST
Vbat
R8 0
Vcc_MCU
SS2
RA6
Vcc
ANT2
C6
Vchg
Vcc_MCU
SS1
R4 0 Ohm_programer
C76
DNP
L15
INDUCTOR TORROID
C64
10uF/50V
C46
100pF
C40
12pF
1
C74
10uF/10V-A
5V
R30
100
C750.1uF
1
C38
220pF
C49
100pF
R26
500
TP20
1
C50
0.01uF
C47
100pF
C24
47pF
3
C22
560pf
C73
0.1uF
R27
220
R23
0
C63
DNI
U7
LM1085A
3
1 2
VIN
ADJ VOUT
L9 538nH
C65
10uF/50V
U5
LM317/CYL
3
1 2
VIN
ADJ VOUT
C77
DNI
D9
LED Amp
R20
10K
Q3
RF510
C51
0.01uF
R24 0
L6
538nH
C21 100pF
C43
27pF
TP22
TEST POINT
1
TP6
TEST POINT
1
L11 4.7uH
R32
50 R39
220
C41
68pF
C69
10uF/25V
D7
DIODE
C58
560pF
TP7
TEST POINT
1
U6
LM317/CYL
3
1
2
VIN
ADJ
VOUT
C611000pF
TP24
TEST POINT
1
C23
470pF
C57
47pF
R36
390
C48100pF
TP23
TEST POINT
1
C42
68pF
TP5
TEST POINT
1
TP9
TEST POINT
1
L8
538nH
C55
10uF/50V
TP21
TEST POINT
1
L5
1uH
R21
10K
C560.1uF
C70
0.1uF
R40
0 J11
CON2
1
2
Tx_out
C62
DNI
D8
DIODE
C37
27pF
C20
0.01uF
C59
470pF
C52
DNI
C53
0.1uF
Rx1
R1
0
R38
121
J9
DC Jack
1
2
TP18
1
C44
220pF
15V
J10
CON3
1
2
3
R34
500
C45 220pF
L12
422nH
C66
0.01uF
Rx2
C670.1uF
J8
DC Jack
1
2
R11
0
C60
1000pF
5V
R22
0
R29 DNP
TP19
1
R31 40
L7
538nH
C27
220pF
R35 100
R33
10K
C39
220pF
C72
0.1uF
12V
C68
10uF/50V
J2
ANT
1
2
C36
220pF
R10
0
R25
R
3
L13
169nH
L14
INDUCTOR TORROID
Q2
RF510
C71
1uF
R37
374
TP8
TEST POINT
1
TP17
TEST POINT
1
C19
0.1uF
L10
4.7uH
3
U3
PIC16F1513
920
2
128
11
6
5
4
326
25
24
23
12
27
19
18
17
16
15
13
10
22
21
14
8
7
RA7/CLKOUTVDD
RA0
VPP/MCLRRB7/ICSPDAT
RC0
RA4
RA3
RA2
RA1RB5
RB4
RB3
RB2
RC1
RB6/ICSPCLK
VSS
RC7
RC6
RC5
RC4
RC2
RA6/CLKIN
RB1
RB0
RC3
VSS1
RA5
C35
1uF
ICSPDAT
D3
LED
C10
0.01uF
RST
R16
10k
D4
LED5V
C33
1uF
ICSPCLK
R17
R
TP2
VDD_X
RST
LED
D5
LED
R7
R
TX
TP14
SS
MOD
J5
CON6
1
2
3
4
5
6
LED
RX
Y2
CRYSTAL
R13
R
R15
10K
C7
2.2uF
R12
1k
SW1
SWPUSHBUTTON
MOD
C30
CAPNP
LED2
J7
CON3
1
2
3
MOSI
IRQ
C1227pF
C1
2.2uF
5V
LED2
TP1
+5VDC
MISO
C34
1uF
EN
D2
LED
J6
CON3
1
2
3
LED3
Rx1
SCK
C9
2.2uF
CLKIN
LED3
TP11
SYS_CLK
MISO
U1A
TRF796xRHBT
TRF7960RHB
19
18
14
10
17
27
29
9
8
32
15
30
6
5
31
3
26
13
7
12
25
2
1
28
16
4
24
23
22
21
11
20
33
I/O_2
I/O_1
MOD
VSS
I/O_0
SYS_CLK
VSS_D
RX_IN2
RX_IN1
VDD_X
VSS_A
OSC_OUT
VSS_PA
TX_OUT
OSC_IN
VDD_RF
DATA_CLK
IRQ
VSS_RX
ASK/OOK
EN2
VIN
VDD_A
EN
VDD_I/O
VDD_PA
MOSI
MISO
I/O_5
SLAVESELECT
BAND_GAP
I/O_3
TH_PAD
Tx_out
ICSPDAT
C8
0.01uF
C31
CAP
IRQ
Y1
CRYSTAL
SCK
Rx2
C1127pF
ICSPCLK
R8
R
J4
CON6
1
2
3
4
5
6
TX
VDD
C28
1uF
SS1
RST
R11_DNI
10k
C5
2.2uF
C4
0.01uF
RX
R18
R
BG
SS1
MOSI
TP3
BG
TP15
DATA_CLK
R3
10k
C29
CLKIN
VDD_X
C32
1uF
C6
0.01uF
EN
R40
CLKOUT
5V
C2
0.01uF
U4
MAX232
1
3
4
5
1615
2
6
12
9
11
10
13
8
14
7
C1+
C1-
C2+
C2-
VCCGND
V+
V-
R1OUT
R2OUT
T1IN
T2IN
R1IN
R2IN
T1OUT
T2OUT
J12
CON2
1
2
EN2
C3
2.2uF
TP13
MOSI
TP10
IRQ
CLKOUT
R19
R
5V
Pin_A0
1
EN2
CLKIN
R14
1K
5V
TP12
MISO
R1 11k
VDD
R3 1M
Vref
U3
MAX660
5
8
3
2
4
7
1
6
OUT
V+
GND
CAP+
CAP-
OSC
FC
LV
C8
10uF
VDD
Vref
J1
Power
1
2
3.3V
C5
0.02uF
3.3V
C6
10uF
3.3V
U5
Sensor
3
21
RE
WECE
U4
TPS7333Q
2
3
1 5
4
GND
EN
IN OUT
FB/nc
-3.3V
-Vcc
C3
0.1uF
C7
4.7uF
J2
Output Signal
1
2
R7
10k
R4
33
-3.3V
-
+
U1A
OPAMP SINGLE SUPPLY
3
2
1
84
J3
CON2
1
2
-Vcc
R6 100k
-Vcc
R5
11.5K
-
+
U2A
OPAMP SINGLE SUPPLY
3
2
1
84
C1
0.02uF
3.3V
C2 0.02uF
R2 11k
C9
10uF
J4
Jumper
1
2
3
4
3.3V
C4
0.1uF
Vref
Q1
JFET P DGS
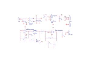
Modulator
Interface
circuit
MCU
A
D
C
Demodulator
Impedance
matching
Power Harvester
and Voltage
Regulator
PCB
antenna Gas
Sensors
(a) (b)

Flow chart circuit