Biological Bases of Behavior 
:Lecturer 
Nadia Sbaih
• At the core of our thinking, feeling, and acting is 
the nervous system. 
• The nervous system is the physiological network 
of intercommunicating cells that forms the basis 
of our ability to perceive, adapt to, and interact 
with the world. 
• The brain is the supreme organ of the nervous 
system and it is the organ that most directly 
controls our thoughts, emotions, and 
motivations.
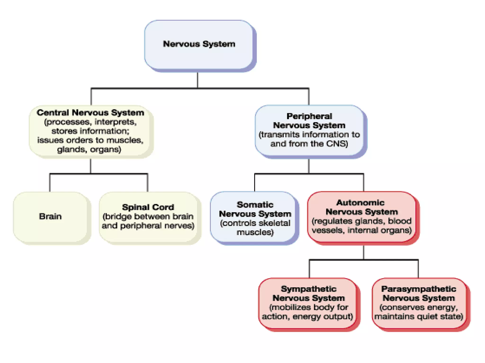
• The Organization of the Nervous System 
• The Central Nervous System (CNS)
• The nervous system consists of two main 
parts, the central nervous system 
• (CNS) and the peripheral nervous system
•The central nervous system has two parts: 
•the brain and 
•the spinal cord 
• Both parts are encased in bone for protection 
and further protected from shocks by 
•cerebrospinal fluid which circulates throughout 
the brain and the spinal cord.
The Structure and Functions of the 
Brain 
• The brain has three major regions: 
hindbrain, 
midbrain, 
and forebrain.
The Hindbrain 
• The hindbrain is the site of some of the most 
primitive and basic functions that the brain 
controls. It compromises the medulla 
oblongata, the pons, and the cerebellum.
• The medulla oblongata is an elongated 
structure at the point where the spinal cord 
enters the skull and joins with the brain. 
• It helps to keep us alive by entirely controlling 
the heart rate and largely controlling 
breathing, swallowing, and digestion
• The pons serves as a kind of relay station, 
containing neurons that pass signals from one 
part of the brain to another.
• The cerebellum 
• controls bodily coordination, balance, and 
muscle tone.
The Midbrain 
•The midbrain is less important in mammals than in 
nonmammals, where it is the main source of 
control for visual and auditory information. 
•In mammals these functions are mostly taken over 
by the forebrain. But the midbrain does help to 
control eye movements and coordination, and is 
also important in controlling consciousness (sleep, 
arousal), attention, cardiorespiratory function, and 
movement.
The Forebrain 
• The forebrain is the region located toward the 
top and front of the brain. 
• The largest area of the brain, it has four parts; 
the limbic system, the thalamus, the 
hypothalamus (often viewed as part of the 
limbic system), and the cerebral cortex.
The Limbic System 
• The limbic system is important to emotion, 
motivation, and learning.
The hippocampus 
• plays an essential role in memory function.
• Below the hippocampus is the amygdala, 
which plays a role in emotion, including anger 
and aggression.
• The septum is involved in anger and fear.
• 
• The thalamus relays the incoming sensory 
information to the appropriate region of the 
cortex.
• The basal ganglia constitute a set of structures 
close to the thalamus and hypothalamus that 
are involved in control of movements as well 
as in judgments and decisions that require 
minimal amounts of thought.
• The hypothalamus, is roughly the size of a 
kidney bean and controls water balance in the 
tissues and bloodstream as well as many other 
functions of the autonomic nervous system.
• The Cerebral Cortex and the Hemispheres
• The cerebral hemispheres and the cerebral 
cortex together make up the cerebrum, that 
essential part of the human brain that sets us 
apart from other members of the animal 
kingdom by allowing us a greater range of 
psychological functioning and, in particular, 
thought.
The cerebral cortex 
• The cerebral cortex is actually the outer layer 
of the two rounded halves of the brain, the 
left and the right cerebral hemispheres 
• Although the two hemispheres look similar, 
they function quiet differently. The left 
hemisphere is specialized for some kinds of 
activity, the right for other kinds.
• Despite the general tendency for contralateral 
specialization, the hemispheres do 
communicate with each other.
The corpus callosum 
• a dense body of nerve fibers, connects the 
two cerebral hemispheres.
The Hemispheres of the Brain 
• Broca’s area 
• a structure in the left frontal lobe, is involved 
in the movements of the mouth needed for 
speech. It is also involved in our ability to 
speak grammatically.
• Wernicke’s area 
• also traced to an area in the temporal lobe of 
the left hemisphere of the brain, is involved in 
language comprehension 
• It appears that roughly 90% of the adult 
population has language functions 
predominantly localized within the left 
hemisphere.
The Four Lobes of the Brain 
• The frontal lobe is the location of higher 
thought processes, such as abstract 
reasoning and motor processing. 
• Somatosensory processing of sensations in the 
skin and muscles of the body takes place in 
the parietal lobe 
• Auditory processing in the temporal lobe 
• Visual processing in the occipital lobe

Biological bases of behavior

  • 1.
    Biological Bases ofBehavior :Lecturer Nadia Sbaih
  • 2.
    • At thecore of our thinking, feeling, and acting is the nervous system. • The nervous system is the physiological network of intercommunicating cells that forms the basis of our ability to perceive, adapt to, and interact with the world. • The brain is the supreme organ of the nervous system and it is the organ that most directly controls our thoughts, emotions, and motivations.
  • 3.
    • The Organizationof the Nervous System • The Central Nervous System (CNS)
  • 4.
    • The nervoussystem consists of two main parts, the central nervous system • (CNS) and the peripheral nervous system
  • 5.
    •The central nervoussystem has two parts: •the brain and •the spinal cord • Both parts are encased in bone for protection and further protected from shocks by •cerebrospinal fluid which circulates throughout the brain and the spinal cord.
  • 8.
    The Structure andFunctions of the Brain • The brain has three major regions: hindbrain, midbrain, and forebrain.
  • 9.
    The Hindbrain •The hindbrain is the site of some of the most primitive and basic functions that the brain controls. It compromises the medulla oblongata, the pons, and the cerebellum.
  • 10.
    • The medullaoblongata is an elongated structure at the point where the spinal cord enters the skull and joins with the brain. • It helps to keep us alive by entirely controlling the heart rate and largely controlling breathing, swallowing, and digestion
  • 11.
    • The ponsserves as a kind of relay station, containing neurons that pass signals from one part of the brain to another.
  • 12.
    • The cerebellum • controls bodily coordination, balance, and muscle tone.
  • 13.
    The Midbrain •Themidbrain is less important in mammals than in nonmammals, where it is the main source of control for visual and auditory information. •In mammals these functions are mostly taken over by the forebrain. But the midbrain does help to control eye movements and coordination, and is also important in controlling consciousness (sleep, arousal), attention, cardiorespiratory function, and movement.
  • 14.
    The Forebrain •The forebrain is the region located toward the top and front of the brain. • The largest area of the brain, it has four parts; the limbic system, the thalamus, the hypothalamus (often viewed as part of the limbic system), and the cerebral cortex.
  • 16.
    The Limbic System • The limbic system is important to emotion, motivation, and learning.
  • 17.
    The hippocampus •plays an essential role in memory function.
  • 18.
    • Below thehippocampus is the amygdala, which plays a role in emotion, including anger and aggression.
  • 19.
    • The septumis involved in anger and fear.
  • 20.
    • • Thethalamus relays the incoming sensory information to the appropriate region of the cortex.
  • 21.
    • The basalganglia constitute a set of structures close to the thalamus and hypothalamus that are involved in control of movements as well as in judgments and decisions that require minimal amounts of thought.
  • 22.
    • The hypothalamus,is roughly the size of a kidney bean and controls water balance in the tissues and bloodstream as well as many other functions of the autonomic nervous system.
  • 23.
    • The CerebralCortex and the Hemispheres
  • 24.
    • The cerebralhemispheres and the cerebral cortex together make up the cerebrum, that essential part of the human brain that sets us apart from other members of the animal kingdom by allowing us a greater range of psychological functioning and, in particular, thought.
  • 25.
    The cerebral cortex • The cerebral cortex is actually the outer layer of the two rounded halves of the brain, the left and the right cerebral hemispheres • Although the two hemispheres look similar, they function quiet differently. The left hemisphere is specialized for some kinds of activity, the right for other kinds.
  • 26.
    • Despite thegeneral tendency for contralateral specialization, the hemispheres do communicate with each other.
  • 27.
    The corpus callosum • a dense body of nerve fibers, connects the two cerebral hemispheres.
  • 28.
    The Hemispheres ofthe Brain • Broca’s area • a structure in the left frontal lobe, is involved in the movements of the mouth needed for speech. It is also involved in our ability to speak grammatically.
  • 29.
    • Wernicke’s area • also traced to an area in the temporal lobe of the left hemisphere of the brain, is involved in language comprehension • It appears that roughly 90% of the adult population has language functions predominantly localized within the left hemisphere.
  • 30.
    The Four Lobesof the Brain • The frontal lobe is the location of higher thought processes, such as abstract reasoning and motor processing. • Somatosensory processing of sensations in the skin and muscles of the body takes place in the parietal lobe • Auditory processing in the temporal lobe • Visual processing in the occipital lobe