BIOPHARMACEUTICS
[Biofarmasetika]
Taofik Rusdiana, Ph.D.
In curriculum book
 Biopharmacy (2 sks)
◦ is not biology pharmacy in the meaning of phytochemistry,
medicinal plant, pharmacognosy, natural product, etc.
 The term “Biopharmaceutics” was firstly proposed in 1960
by G. Levy. Selanjutnya 1961 mejadi nama resmi mata
kuliah di UCSP. John G. Wagner published officially the
review dealing with absoprtion aspects of drug delivery
system, yang disusun dalam istilah baru
“Biopharmaceutics” [L. Benet, 1973]
 Therefore , the term of “Biopharmaceutics”
(biofarmasetika) is more appropiate to be used than the
term of “biopharmacy” (biofarmasi)
istilah
 France : Biophamacie or biogalenika
 English : Biopharmaceutics (G. Levy,
J.G Wagner)
 Indonesia : Biofarmasetika
INTRODUCTION
T. Rusdiana, 2018
Disiplin ilmu persilangan antara product oriented dan
clinic/patient oriented
• Studi
formulasi dan
teknologi
Bentuk
sediaan
Farmasetika
• BIOFARMASETIK
A
PREDISPOSISI
- BABE
• Studi in vivo
(ADME)
PK-PD-PGx
OBAT DAN RESPON KLINIK
+
-
OBAT DAN RESPON KLINIK
OBAT
(produk
Obat)
TUBUH
Interaksi Obat-
Tubuh
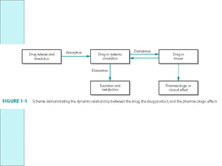
Leslie Z Bennet, 1973, Biopharmaceutics as a Basis for the Design of Drug
Products in Drug Design, Vol. IV, p. 1-32, Academic Press.
3 fase perjalanan obat
Fase Farmakodinamik
Fase Farmakokinetik
Fase (Bio) farmasetik
I. Biopharmaceutics
Phase
Biofarmasetik
FASE FARMAKODINAMIK
Profil
Kronologis
adanya
mediator aktif
di biofase
intensitas, waktu
laten, aksi
farmakologi atau
biokimiawi
,
Respon Klinik
Fase Farmakodinamik suatu obat di dalam tubuh
Faktor fisio-patologis yang berpengaruh pada
fase farmakokinetik dan farmakodinamik suatu
obat di dalam tubuh (Wagner)
 Keturunan
 Jenis Kelamin
 Umur
 Morfologi
 Farmakogenetik
 kronofarmakolo
gi
 PH air kemih
 Aliran air kemih
 Aliran darah
 Lingkungan
 Keadaan
Patologi
 Efek non
spesifik
 Plasebo
 Posisi Tubuh
 Aktivitas
Relatif
 Keadaan Gizi
 Kehamilan
 Menopause
 Suhu
Parameter Fase farmakodinamik nasib suatu
obat di dalam tubuh (Wagner)
 Konsentrasi dalam
biofase
 Interaksi bahan aktif-
reseptor
 Fenomena kompetitif
 Mekanisme Kerja
 Aksi Kimia dalam tubuh
 Toksikologi
 Keadaan lingkungan
 Efek psikologis
 Ketetapan diagnose
 Penyakit yang diderita
 Remisi spotan
 Interaksi obat
Parameter
Farmakologi
Parameter Klinik
FASE FARMAKOKINETIK
Jaringan
Biofase Aktif
Tempat
Pemberian
Protein Plasma
Metabolisme
dan Ekskresi
Fase
“Aquous”
DiISTRIBUSI
(PENYEBARAN)
ABSORPSI/
PENYERAPAN
ELIMINASI
(PENIADAAN)
 ADME: is an acronym in
pharmacokinetics and pharmacology for
absorption, distribution, metabolism, and
excretion, and describes the disposition
of a pharmaceutical compound within an
organism.
 Pharmacokinetics: The study and
characterization of the time course
(kinetics) of drug absorption, distribution,
metabolism and elimination (ADME).
 Absorption: is the process of a substance
entering the body.
 Distribution: is the dispersion of
substances throughout the fluids and
tissues of the body.
 Metabolism: is the irreversible
transformation of parent compounds into
daughter metabolites.
 Excretion: is the elimination of the
substances from the body.
 Bioavailability: The rate and extent
of drug absorption.
 Bioavailable dose: The fraction of an
administered dose of a particular drug
that reaches the systemic circulation
intact.
 Plasma level-time curve:
 The plasma level-time curve is
generated by measuring the drug
concentration in plasma samples
taken at various time intervals after a
drug product is administered.
 The concentration of drug in each
plasma sample is plotted against the
corresponding time at which the
plasma sample was removed.
The plasma level-time curve
Pharmacodynamic (PD)
response
Pharmacokinetics (PK)
response
 Drug Product Performance Parameters:
1- Minimum effective concentration (MEC): The
minimum concentration of drug needed at the
receptors to produce the desired pharmacologic
effect.
2- Minimum toxic concentration (MTC): The drug
concentration needed to just produce a toxic effect.
3- Onset time: The time required for the drug to reach
the MEC.
4- Duration of action: The difference between the
onset time and the time for the drug to decline back to
the MEC.
(Cont.):
5- The time of peak plasma level: The time
of maximum drug concentration in the
plasma and is proportional to the rate of
drug absorption.
6- The peak plasma level: The maximum
drug concentration, usually related to the
dose and the rate constants for absorption
and elimination of the drug.
7- Area under the curve: It is related to the
amount of drug absorbed systemically.
DISTRIBUSI :
 proses yang rumit, sulit difahami, penelitian
masih jarang dan sulit, tetapi sangat penting
terkait biofase zat aktif yang menentukan
aktivitas biologis/farmakologis.
 Recently : Biodsitribution study dg teknik in
vivo animal imaging (PET hewan)
 Point2 yg dikaji :
◦ Koefisien partisi zat aktif dalam pelarut
air/organik
◦ Ikatan protein plasma
◦ Perhitungan intensitas aliran darah suatu organ
 Distribusi obat tergantung pada
kesetimbagan laju masuk dan laju eliminasi
 Perlu penelitian PK (waktu paruh, dst)
METABOLISME
 Proses metabolisme mengubah zat
aktif lebih polar dan lebih larut dalam
air sehingga dapat dieliminasikan
 Metabolit dapat lebih aktif atau tidak
aktif dibandingkan zat aktifnya
 Pro Drug
FASE BIOFARMASETIK
 Mulai saat pemberian obat hingga
terjadinya penyerapan
 Tgt pada cara pemberian dan bentuk
sediaan -- yg berperan dalam
proses predisposisi obat
LIBERASI
 Tahap pemecahan
 Tahap peluruhan
DISOLUSI
 Tahap yang terjadi setelah tahap
pelepasan (liberasi) zat aktif ketika
kontak dengan medium dalam tubuh
sehingga terjadi dispersi molekular
dalam air.
 Proses ini harus terjadi mendahului
proses absorpsi.
 Sediaan berupa larutan zat aktif dalam
minyak, tidak serta merta dapat
langsung diabsoprsi, tetapi ada proses
ekstraksi, terbentuk endapan, bersifat
amorf, kemudian melarut.
ABSORPSI
 Merupakan bagian fase biofarmasetik
dan awal fase farmakokinetik.
 Tergantung kpd :
◦ Sifat fisiko-kimia zat aktif
◦ Keadaan sebelumnya (fase
biofarmasetik)
 Terjadi setelah proses pelepasan dan
disolusi
Bioavailabilitas (Ketersediaan
Hayati)
 Laju penyerapan dan jumlah yang
diserap pada fase disposisi obat
dalam tubuh
 Profil bioavailabilitas : profil
keberadaan obat dalam darah sebagai
fungsi dari waktu
 Konsep BA-BE.
Penelitian Biofarmasetika :
 Interaksi antara formulasi dan
teknologi suatu bentuk sediaan
dengan menentukan sifat fisiko kimia
dari obat jadi
 Interaksi antara zat aktif dan organ
tubuh, yang menentukan profl BA (KH)
Definisi dan ruang lingkup
 Biofarmasetika: Ilmu yang mempelajari
bagaimana (menguji) hubungan saling
terkait antara sifat fisika-kimia obat
(physicochemical properties of the drug),
bentuk sediaan (dosage forms) dan rute
pemberian (routes of administration)
mempengaruhi kecepatan dan derajat
absoprsi obat.
 Biofarmasetika melibatkan faktor-faktor
yang mempengaruhi:
1) Stabilitas obat di dalam produk;
2) Kecepatan pelepasan obat;
3) Kecepatan disolusi obat pada tempat absorpsi
Physicochemical properties
 Solubility (pKa/pKb, pH))
 Particle size
 Polimorphism (kristal/amorf)
 Hygroscopicity
 Partition coeffficient
 Excipient interaction
 etc
Route of adminstration
 Oral
 Rektal
 Transdermal
 Nasal
 Ophtalmic
 Injeksi intravena
 Injeksi intramuskular
 dll
Drug dosage form
 Solid (tablet, capsul, dll)
 Semisolid (gel, krim, suppositoria, dll)
 Liquid (sirup, dll)
 Gas (sediaan inhalasi)
(Fredrik Johansson and Ronnie Paterson, Drug Absorption studies, 2008)
Pharmaceutic Factors Affecting
Drug Bioavailability
Considerations in the design of a drug
product that will deliver active drug with
the desired bioavailability characteristics
include
 (1) the type of drug product (eg, solution,
suspension, suppository),
 (2) the nature of the excipients in the
drug product,
 (3) the physicochemical properties of the
drug molecule, and
 (4) the route of drug administration
Disintegration (Waktu hancur)
 Proses dan Uji disintegrasi
diperuntukkan bagi bentuk sediaan
padat oral, lepas cepat
 Diuji sesuai standar yg ditetapkan
oleh Farmakope (FI, USP)
 Produk obat padat yg dikecualikan
:
◦ Troches (pil),
◦ tablet kunyah
◦ tablet sustained released (prolonged
 Proses disintergrasi (hancur), tidak mecerminkan
disolusi sempurna dari suatu tablet/obat.
 Complete disintegration is defined by the USP as
"that state in which any residue of the tablet,
except fragments of insoluble coating, remaining
on the screen of the test apparatus in the soft
mass have no palpably firm core."
 Waktu hancur dinyatakan sempurna menurut
Farmakope adalah keadaan dimana sisa sediaan
tablet pada kasa alat uji berupa masa lunak yang
tidak mempunyai inti yang jelas (kecuali penyalut
tidak larut air) .
Dissolution and Solubility
 Dissolution is the process by which a
solid drug substance becomes dissolved
in a solvent.
 Solubility is the mass of solute that
dissolves in a specific mass or volume of
solvent at a given temperature (eg, 1 g
of NaCl dissolves in 2.786 mL of water at
25°C).
 Solubility is a static property; wheareas
dissolution is a dynamic property.
 In biologic systems, drug dissolution in
an aqueous medium is an important prior
condition for systemic absorption.
 The rate at which drugs with poor
aqueous solubility dissolve from an
intact or disintegrated solid dosage
form in the gastrointestinal tract often
controls the rate of systemic
absorption of the drug.
 Thus, dissolution tests may be used to
predict bioavailability and may be
used to discriminate formulation
factors that affect drug bioavailability.
ASPEK BIOFARMASETIKA DARI OBAT DAN PRODUK
 Prinsip-prinsip Fisika-kimia
 Prinsip-prinsip Biologis/Fisiologi
 Prinsip-prinsip Formulasi
 Prinsip-prinsip Farmakokinetik
(parameter2 bioavailabilitas)
ASPEK BIOFARMASETIKA DARI OBAT DAN PRODUK
1. PRINSIP FISIKOKIMIA:
1.1. KELARUTAN (SOLUBILITY)
Kelarutan adalah suatu parameter termodinamik yang didefinisikan
sebagai banyaknya materi (obat) yang dapat terlarut dalam suatu
solven pada kesetimbangan
Kelarutan berkaitan dengan disolusi (pelarutan) yaitu laju larutnya
suatu zat dalam satuan waktu dalam seperangkat kondisi.
Kelarutan merupakan parameter biofarmasetik kritik untuk
pemberian oral, karena obat harus larut dalam cairan lambung
sebelum diabsorpsi.
Pelarutan dari suatu partikel obat padat di dalam suatu pelarut.
C
S
Konsentrasi obat di dalam lapisan “stagnant layer” diam, dan
C = Konsentrasi obat di dalam pelarut.
1.2 HIDROFILISITAS/LIPOFILISITAS
Koefisien partisi atau distribusi dari suatu obat merupakan
suatu ukuran relatif dari kecenderungan senyawa untuk
berbagi antara solven hidrofil dan lipofil, dan ini
mengindikasikan sifat hidrofilik/lipofilik material tersebut .
Lipofilisitas penting dalam biofarmasetik karena sifat tersebut
berefek terhadap partisi pada membran biologis dan
karenanya mempengaruhi permeabilitas melalui membran
yaitu berikatan atau berdistribusi pada jaringan in vivo
1.3. BENTUK GARAM DAN POLIMORF
Senyawa obat dapat berada dalam beragam bentuk,
termasuk garam, solvat, hidrat, polimorf atau amorf.
Bentuk padatan akan mempengaruhi sifat zat padat tersebut
antara lain kelarutan, laju disolusi, stabilitas, higroskopisitas,
dan juga memberi dampak pada proses manufaktur dan
kinerja klinis.
Bentuk garam dapat dipilih, yang mempunyai kelarutan lebih
besar, dan ini akan memperbaiki laju disolusi dari zat aktif.
Comparison of mean blood serum levels after the administration at
chloramphenicol palmilate suspensions using varying ratios of the stable
() and the metastable () polymorphs. M, 100%  polymorph; N. 25:75
 : ; 0, 50:50  : ; P, 75:25  : ; L, 100%  polymorph. (Reproduced
from Aguiar et at 1976, with permission.)
The dissolution behaviour for erythromycin as anhydrate,
monohydrate and dihydrate, showing a progressively faster
dissolution rate as the level ol hydrate is increased.
The dissolulion of theophylline monohydrate rising to an equilibrium
solubility, compared with that for theophylline anhidrous which forms a
supersaturated solution with a peak twice that of the dissolving hydrate,
before crystallizing to the true equilibrium solubility.
1.4. STABILITAS
Stabilitas kimia dari obat amat penting untuk
menghindarkan implikasi aktivitas farmakologik
dan/atau toksikologik.
Profil stabilitas pH juga penting dari perspektif
fisiologik dengan pertimbangan rentang nilai pH yang
terjadi in vivo, khususnya dalam saluran cerna.
Stabilitas fisik mengacu pada perubahan senyawa
obat padat yaitu termasuk transisi polimorfik,
solvatasi/desolvatasi.
Ditingkat produk stabilitas menyangkut integritas sifat
mekanis (kekerasan, friabilitas, swelling) dan
perubahan pada tampilan produk.
1.5. SIFAT PARTIKEL DAN SERBUK
Sifat ruah (curah) serbuk farmasetis termasuk ukuran
partikel, kerapatan, aliran, wettability, dan luas
permukaan. Beberapa sifat tersebut penting dari
pandangan proses pabrikasi (manufaktur), misalnya
kerapatan dan aliran, sedangkan sifat lainnya dapat
berpengaruh kuat pada laju disolusi produk obat
(ukuran partikel, wettability, dan luas permukaan.
Rerata kadar plasma fenasetin dari 6 sukarelawan
dewasa setelah diberikan dosis 1,5 g fenasetin.
1. 6. IONISASI DAN
pKa
Tetapan ionisasi merupakan sifat fundamental dari senyawa
kimia yang berpengaruh terhadap sifat fisikokimia di atas.
Adanya grup terionisasi menjadikan efek hubungan kelarutan
 pH, dan ini dapat digunakan untuk memanipulasi sifat fisik
dan perilaku biologik dari obat.
Bagi senyawa yang terionkan, kelarutannya dalam air lebih
besar daripada yang tak terionisasi disebabkan oleh polaritas
yang lebih tinggi diberikan grup fungsional terionisasi
tersebut.
Persamaan Henderson – Hasselbalch:
 
 
 
 
 pKapH
HA
A
asam
garam 

 10:LEMAHASAM
 
 
 
 
 pKapH
RNH
RNH
garam
basa 

 10:LEMAHBASA
3
2
Terion][Tak
[Terion]
log apKpH
Asam salisilat pKa=3,0, dalam plasma pH 7,4 akan berada
lebih banyak sebagai bagian terion yang larut dalam air.
4
a
102,51
Tak terion
Terion
Tak terion
Terion
log3,07,4
Tak terion
Terion
logpKpH


Di dalam lambung, pH 1,2, maka asam salisilat mempunyai
rasio:
2
a
101,58
Tak terion
Terion
Tak terion
Terion
log3,01,2
Tak terion
Terion
logpKpH



Asam bervalensi 1
Basa bervalensi 1
 pKapH
ut SS 
 101
 pHpKa
ut SS 
 101
Acids Bases
Acetylsalicylic acid
Barbital
Benzylpenicillrn
Boric acid
Dicoumarol
Phenobarbital
Phenytoin
Sulfanilamide
Theophylline
Thiopental
Tolbutamide
Warfarin
3.5
7.9
2.8
9.2
5.7
7.4
8.3
10.4
9.0
7.6
5.5
4.8
Amphetamine
Apomorphine
Atropine
Caffeine
Chlordiazepoxide
Cocaine
Codeine
Guanethidine
Morphine
Procaine
Quinine
Reserpine
9.8
7,0
9.7
0.8
4.6
8.5
7,9
11,8
7,9
9,0
8,4
6,6
NILAI pKa BEBERAPA OBAT ASAM DAN BASA
Pengaruh lubrikan Mg-stearat terhadap absorpsi obat:
= 0,5%,= 1,0%, = 5,0%
References
 Aiache, J.M., Devissaguet, J.Ph., Guyot-
Herman, A.M., 1993, Galenica 2-
Biopharmacie, Terjemahan Widji Soeratri dan
Nanizar Zaman-Joenoes, Airlangga University
Press, Surabaya.
 Dissolution, bioavailability &
bioequivalence, Hamed Mahmmoud Abdou,
1984.
 Applied Biopharmaceutics &
Pharmacokinetics, Sixth Edition, by Leon
Shargel, Andrew Yu and Susanna Wu-Pong
Lectures
◦ Taofik Rusdiana, M.Si., Ph.D., Apt.
◦ Dr. Iyan Sopyan, M.Si, Apt.
◦ Patihul Husni, M.Si., Apt.
◦ Norisca Aliza P., M.Si., Apt.
schedules : Senin : 10.00-11.50 (E)
Selasa : 08.00 – 09.50 (B)
Rabu : 10.00-11.40 (A)
Kamis : 08.00-09.40 (C) & 10.00-11.40 (D)
L2.304-6 FFUP
Benet was a Founder and first President of the AAPS
Biofarmasetika (Pendahuluan)
Biofarmasetika (Pendahuluan)
Biofarmasetika (Pendahuluan)

Biofarmasetika (Pendahuluan)

  • 1.
  • 2.
    In curriculum book Biopharmacy (2 sks) ◦ is not biology pharmacy in the meaning of phytochemistry, medicinal plant, pharmacognosy, natural product, etc.  The term “Biopharmaceutics” was firstly proposed in 1960 by G. Levy. Selanjutnya 1961 mejadi nama resmi mata kuliah di UCSP. John G. Wagner published officially the review dealing with absoprtion aspects of drug delivery system, yang disusun dalam istilah baru “Biopharmaceutics” [L. Benet, 1973]  Therefore , the term of “Biopharmaceutics” (biofarmasetika) is more appropiate to be used than the term of “biopharmacy” (biofarmasi)
  • 3.
    istilah  France :Biophamacie or biogalenika  English : Biopharmaceutics (G. Levy, J.G Wagner)  Indonesia : Biofarmasetika
  • 4.
    INTRODUCTION T. Rusdiana, 2018 Disiplinilmu persilangan antara product oriented dan clinic/patient oriented • Studi formulasi dan teknologi Bentuk sediaan Farmasetika • BIOFARMASETIK A PREDISPOSISI - BABE • Studi in vivo (ADME) PK-PD-PGx
  • 5.
    OBAT DAN RESPONKLINIK + -
  • 6.
    OBAT DAN RESPONKLINIK OBAT (produk Obat) TUBUH Interaksi Obat- Tubuh
  • 7.
    Leslie Z Bennet,1973, Biopharmaceutics as a Basis for the Design of Drug Products in Drug Design, Vol. IV, p. 1-32, Academic Press.
  • 9.
    3 fase perjalananobat Fase Farmakodinamik Fase Farmakokinetik Fase (Bio) farmasetik
  • 10.
  • 11.
    FASE FARMAKODINAMIK Profil Kronologis adanya mediator aktif dibiofase intensitas, waktu laten, aksi farmakologi atau biokimiawi , Respon Klinik Fase Farmakodinamik suatu obat di dalam tubuh
  • 12.
    Faktor fisio-patologis yangberpengaruh pada fase farmakokinetik dan farmakodinamik suatu obat di dalam tubuh (Wagner)  Keturunan  Jenis Kelamin  Umur  Morfologi  Farmakogenetik  kronofarmakolo gi  PH air kemih  Aliran air kemih  Aliran darah  Lingkungan  Keadaan Patologi  Efek non spesifik  Plasebo  Posisi Tubuh  Aktivitas Relatif  Keadaan Gizi  Kehamilan  Menopause  Suhu
  • 13.
    Parameter Fase farmakodinamiknasib suatu obat di dalam tubuh (Wagner)  Konsentrasi dalam biofase  Interaksi bahan aktif- reseptor  Fenomena kompetitif  Mekanisme Kerja  Aksi Kimia dalam tubuh  Toksikologi  Keadaan lingkungan  Efek psikologis  Ketetapan diagnose  Penyakit yang diderita  Remisi spotan  Interaksi obat Parameter Farmakologi Parameter Klinik
  • 14.
    FASE FARMAKOKINETIK Jaringan Biofase Aktif Tempat Pemberian ProteinPlasma Metabolisme dan Ekskresi Fase “Aquous” DiISTRIBUSI (PENYEBARAN) ABSORPSI/ PENYERAPAN ELIMINASI (PENIADAAN)
  • 16.
     ADME: isan acronym in pharmacokinetics and pharmacology for absorption, distribution, metabolism, and excretion, and describes the disposition of a pharmaceutical compound within an organism.  Pharmacokinetics: The study and characterization of the time course (kinetics) of drug absorption, distribution, metabolism and elimination (ADME).
  • 17.
     Absorption: isthe process of a substance entering the body.  Distribution: is the dispersion of substances throughout the fluids and tissues of the body.  Metabolism: is the irreversible transformation of parent compounds into daughter metabolites.  Excretion: is the elimination of the substances from the body.
  • 20.
     Bioavailability: Therate and extent of drug absorption.  Bioavailable dose: The fraction of an administered dose of a particular drug that reaches the systemic circulation intact.  Plasma level-time curve:
  • 21.
     The plasmalevel-time curve is generated by measuring the drug concentration in plasma samples taken at various time intervals after a drug product is administered.  The concentration of drug in each plasma sample is plotted against the corresponding time at which the plasma sample was removed.
  • 22.
    The plasma level-timecurve Pharmacodynamic (PD) response Pharmacokinetics (PK) response
  • 23.
     Drug ProductPerformance Parameters: 1- Minimum effective concentration (MEC): The minimum concentration of drug needed at the receptors to produce the desired pharmacologic effect. 2- Minimum toxic concentration (MTC): The drug concentration needed to just produce a toxic effect. 3- Onset time: The time required for the drug to reach the MEC. 4- Duration of action: The difference between the onset time and the time for the drug to decline back to the MEC.
  • 24.
    (Cont.): 5- The timeof peak plasma level: The time of maximum drug concentration in the plasma and is proportional to the rate of drug absorption. 6- The peak plasma level: The maximum drug concentration, usually related to the dose and the rate constants for absorption and elimination of the drug. 7- Area under the curve: It is related to the amount of drug absorbed systemically.
  • 25.
    DISTRIBUSI :  prosesyang rumit, sulit difahami, penelitian masih jarang dan sulit, tetapi sangat penting terkait biofase zat aktif yang menentukan aktivitas biologis/farmakologis.  Recently : Biodsitribution study dg teknik in vivo animal imaging (PET hewan)  Point2 yg dikaji : ◦ Koefisien partisi zat aktif dalam pelarut air/organik ◦ Ikatan protein plasma ◦ Perhitungan intensitas aliran darah suatu organ  Distribusi obat tergantung pada kesetimbagan laju masuk dan laju eliminasi  Perlu penelitian PK (waktu paruh, dst)
  • 26.
    METABOLISME  Proses metabolismemengubah zat aktif lebih polar dan lebih larut dalam air sehingga dapat dieliminasikan  Metabolit dapat lebih aktif atau tidak aktif dibandingkan zat aktifnya  Pro Drug
  • 27.
    FASE BIOFARMASETIK  Mulaisaat pemberian obat hingga terjadinya penyerapan  Tgt pada cara pemberian dan bentuk sediaan -- yg berperan dalam proses predisposisi obat
  • 29.
  • 30.
    DISOLUSI  Tahap yangterjadi setelah tahap pelepasan (liberasi) zat aktif ketika kontak dengan medium dalam tubuh sehingga terjadi dispersi molekular dalam air.  Proses ini harus terjadi mendahului proses absorpsi.  Sediaan berupa larutan zat aktif dalam minyak, tidak serta merta dapat langsung diabsoprsi, tetapi ada proses ekstraksi, terbentuk endapan, bersifat amorf, kemudian melarut.
  • 31.
    ABSORPSI  Merupakan bagianfase biofarmasetik dan awal fase farmakokinetik.  Tergantung kpd : ◦ Sifat fisiko-kimia zat aktif ◦ Keadaan sebelumnya (fase biofarmasetik)  Terjadi setelah proses pelepasan dan disolusi
  • 32.
    Bioavailabilitas (Ketersediaan Hayati)  Lajupenyerapan dan jumlah yang diserap pada fase disposisi obat dalam tubuh  Profil bioavailabilitas : profil keberadaan obat dalam darah sebagai fungsi dari waktu  Konsep BA-BE.
  • 33.
    Penelitian Biofarmasetika : Interaksi antara formulasi dan teknologi suatu bentuk sediaan dengan menentukan sifat fisiko kimia dari obat jadi  Interaksi antara zat aktif dan organ tubuh, yang menentukan profl BA (KH)
  • 34.
    Definisi dan ruanglingkup  Biofarmasetika: Ilmu yang mempelajari bagaimana (menguji) hubungan saling terkait antara sifat fisika-kimia obat (physicochemical properties of the drug), bentuk sediaan (dosage forms) dan rute pemberian (routes of administration) mempengaruhi kecepatan dan derajat absoprsi obat.  Biofarmasetika melibatkan faktor-faktor yang mempengaruhi: 1) Stabilitas obat di dalam produk; 2) Kecepatan pelepasan obat; 3) Kecepatan disolusi obat pada tempat absorpsi
  • 35.
    Physicochemical properties  Solubility(pKa/pKb, pH))  Particle size  Polimorphism (kristal/amorf)  Hygroscopicity  Partition coeffficient  Excipient interaction  etc
  • 36.
    Route of adminstration Oral  Rektal  Transdermal  Nasal  Ophtalmic  Injeksi intravena  Injeksi intramuskular  dll
  • 37.
    Drug dosage form Solid (tablet, capsul, dll)  Semisolid (gel, krim, suppositoria, dll)  Liquid (sirup, dll)  Gas (sediaan inhalasi)
  • 40.
    (Fredrik Johansson andRonnie Paterson, Drug Absorption studies, 2008)
  • 41.
    Pharmaceutic Factors Affecting DrugBioavailability Considerations in the design of a drug product that will deliver active drug with the desired bioavailability characteristics include  (1) the type of drug product (eg, solution, suspension, suppository),  (2) the nature of the excipients in the drug product,  (3) the physicochemical properties of the drug molecule, and  (4) the route of drug administration
  • 42.
    Disintegration (Waktu hancur) Proses dan Uji disintegrasi diperuntukkan bagi bentuk sediaan padat oral, lepas cepat  Diuji sesuai standar yg ditetapkan oleh Farmakope (FI, USP)  Produk obat padat yg dikecualikan : ◦ Troches (pil), ◦ tablet kunyah ◦ tablet sustained released (prolonged
  • 43.
     Proses disintergrasi(hancur), tidak mecerminkan disolusi sempurna dari suatu tablet/obat.  Complete disintegration is defined by the USP as "that state in which any residue of the tablet, except fragments of insoluble coating, remaining on the screen of the test apparatus in the soft mass have no palpably firm core."  Waktu hancur dinyatakan sempurna menurut Farmakope adalah keadaan dimana sisa sediaan tablet pada kasa alat uji berupa masa lunak yang tidak mempunyai inti yang jelas (kecuali penyalut tidak larut air) .
  • 45.
    Dissolution and Solubility Dissolution is the process by which a solid drug substance becomes dissolved in a solvent.  Solubility is the mass of solute that dissolves in a specific mass or volume of solvent at a given temperature (eg, 1 g of NaCl dissolves in 2.786 mL of water at 25°C).  Solubility is a static property; wheareas dissolution is a dynamic property.  In biologic systems, drug dissolution in an aqueous medium is an important prior condition for systemic absorption.
  • 46.
     The rateat which drugs with poor aqueous solubility dissolve from an intact or disintegrated solid dosage form in the gastrointestinal tract often controls the rate of systemic absorption of the drug.  Thus, dissolution tests may be used to predict bioavailability and may be used to discriminate formulation factors that affect drug bioavailability.
  • 47.
    ASPEK BIOFARMASETIKA DARIOBAT DAN PRODUK  Prinsip-prinsip Fisika-kimia  Prinsip-prinsip Biologis/Fisiologi  Prinsip-prinsip Formulasi  Prinsip-prinsip Farmakokinetik (parameter2 bioavailabilitas)
  • 48.
    ASPEK BIOFARMASETIKA DARIOBAT DAN PRODUK 1. PRINSIP FISIKOKIMIA: 1.1. KELARUTAN (SOLUBILITY) Kelarutan adalah suatu parameter termodinamik yang didefinisikan sebagai banyaknya materi (obat) yang dapat terlarut dalam suatu solven pada kesetimbangan Kelarutan berkaitan dengan disolusi (pelarutan) yaitu laju larutnya suatu zat dalam satuan waktu dalam seperangkat kondisi. Kelarutan merupakan parameter biofarmasetik kritik untuk pemberian oral, karena obat harus larut dalam cairan lambung sebelum diabsorpsi.
  • 49.
    Pelarutan dari suatupartikel obat padat di dalam suatu pelarut. C S Konsentrasi obat di dalam lapisan “stagnant layer” diam, dan C = Konsentrasi obat di dalam pelarut.
  • 51.
    1.2 HIDROFILISITAS/LIPOFILISITAS Koefisien partisiatau distribusi dari suatu obat merupakan suatu ukuran relatif dari kecenderungan senyawa untuk berbagi antara solven hidrofil dan lipofil, dan ini mengindikasikan sifat hidrofilik/lipofilik material tersebut . Lipofilisitas penting dalam biofarmasetik karena sifat tersebut berefek terhadap partisi pada membran biologis dan karenanya mempengaruhi permeabilitas melalui membran yaitu berikatan atau berdistribusi pada jaringan in vivo
  • 53.
    1.3. BENTUK GARAMDAN POLIMORF Senyawa obat dapat berada dalam beragam bentuk, termasuk garam, solvat, hidrat, polimorf atau amorf. Bentuk padatan akan mempengaruhi sifat zat padat tersebut antara lain kelarutan, laju disolusi, stabilitas, higroskopisitas, dan juga memberi dampak pada proses manufaktur dan kinerja klinis. Bentuk garam dapat dipilih, yang mempunyai kelarutan lebih besar, dan ini akan memperbaiki laju disolusi dari zat aktif.
  • 54.
    Comparison of meanblood serum levels after the administration at chloramphenicol palmilate suspensions using varying ratios of the stable () and the metastable () polymorphs. M, 100%  polymorph; N. 25:75  : ; 0, 50:50  : ; P, 75:25  : ; L, 100%  polymorph. (Reproduced from Aguiar et at 1976, with permission.)
  • 55.
    The dissolution behaviourfor erythromycin as anhydrate, monohydrate and dihydrate, showing a progressively faster dissolution rate as the level ol hydrate is increased.
  • 56.
    The dissolulion oftheophylline monohydrate rising to an equilibrium solubility, compared with that for theophylline anhidrous which forms a supersaturated solution with a peak twice that of the dissolving hydrate, before crystallizing to the true equilibrium solubility.
  • 57.
    1.4. STABILITAS Stabilitas kimiadari obat amat penting untuk menghindarkan implikasi aktivitas farmakologik dan/atau toksikologik. Profil stabilitas pH juga penting dari perspektif fisiologik dengan pertimbangan rentang nilai pH yang terjadi in vivo, khususnya dalam saluran cerna. Stabilitas fisik mengacu pada perubahan senyawa obat padat yaitu termasuk transisi polimorfik, solvatasi/desolvatasi. Ditingkat produk stabilitas menyangkut integritas sifat mekanis (kekerasan, friabilitas, swelling) dan perubahan pada tampilan produk.
  • 59.
    1.5. SIFAT PARTIKELDAN SERBUK Sifat ruah (curah) serbuk farmasetis termasuk ukuran partikel, kerapatan, aliran, wettability, dan luas permukaan. Beberapa sifat tersebut penting dari pandangan proses pabrikasi (manufaktur), misalnya kerapatan dan aliran, sedangkan sifat lainnya dapat berpengaruh kuat pada laju disolusi produk obat (ukuran partikel, wettability, dan luas permukaan.
  • 61.
    Rerata kadar plasmafenasetin dari 6 sukarelawan dewasa setelah diberikan dosis 1,5 g fenasetin.
  • 65.
    1. 6. IONISASIDAN pKa Tetapan ionisasi merupakan sifat fundamental dari senyawa kimia yang berpengaruh terhadap sifat fisikokimia di atas. Adanya grup terionisasi menjadikan efek hubungan kelarutan  pH, dan ini dapat digunakan untuk memanipulasi sifat fisik dan perilaku biologik dari obat. Bagi senyawa yang terionkan, kelarutannya dalam air lebih besar daripada yang tak terionisasi disebabkan oleh polaritas yang lebih tinggi diberikan grup fungsional terionisasi tersebut.
  • 66.
    Persamaan Henderson –Hasselbalch:          pKapH HA A asam garam    10:LEMAHASAM          pKapH RNH RNH garam basa    10:LEMAHBASA 3 2 Terion][Tak [Terion] log apKpH
  • 67.
    Asam salisilat pKa=3,0,dalam plasma pH 7,4 akan berada lebih banyak sebagai bagian terion yang larut dalam air. 4 a 102,51 Tak terion Terion Tak terion Terion log3,07,4 Tak terion Terion logpKpH   Di dalam lambung, pH 1,2, maka asam salisilat mempunyai rasio: 2 a 101,58 Tak terion Terion Tak terion Terion log3,01,2 Tak terion Terion logpKpH   
  • 68.
    Asam bervalensi 1 Basabervalensi 1  pKapH ut SS   101  pHpKa ut SS   101
  • 69.
    Acids Bases Acetylsalicylic acid Barbital Benzylpenicillrn Boricacid Dicoumarol Phenobarbital Phenytoin Sulfanilamide Theophylline Thiopental Tolbutamide Warfarin 3.5 7.9 2.8 9.2 5.7 7.4 8.3 10.4 9.0 7.6 5.5 4.8 Amphetamine Apomorphine Atropine Caffeine Chlordiazepoxide Cocaine Codeine Guanethidine Morphine Procaine Quinine Reserpine 9.8 7,0 9.7 0.8 4.6 8.5 7,9 11,8 7,9 9,0 8,4 6,6 NILAI pKa BEBERAPA OBAT ASAM DAN BASA
  • 72.
    Pengaruh lubrikan Mg-stearatterhadap absorpsi obat: = 0,5%,= 1,0%, = 5,0%
  • 73.
    References  Aiache, J.M.,Devissaguet, J.Ph., Guyot- Herman, A.M., 1993, Galenica 2- Biopharmacie, Terjemahan Widji Soeratri dan Nanizar Zaman-Joenoes, Airlangga University Press, Surabaya.  Dissolution, bioavailability & bioequivalence, Hamed Mahmmoud Abdou, 1984.  Applied Biopharmaceutics & Pharmacokinetics, Sixth Edition, by Leon Shargel, Andrew Yu and Susanna Wu-Pong
  • 75.
    Lectures ◦ Taofik Rusdiana,M.Si., Ph.D., Apt. ◦ Dr. Iyan Sopyan, M.Si, Apt. ◦ Patihul Husni, M.Si., Apt. ◦ Norisca Aliza P., M.Si., Apt. schedules : Senin : 10.00-11.50 (E) Selasa : 08.00 – 09.50 (B) Rabu : 10.00-11.40 (A) Kamis : 08.00-09.40 (C) & 10.00-11.40 (D) L2.304-6 FFUP
  • 77.
    Benet was aFounder and first President of the AAPS