BGP-Protocol
MADE BY:
SMRITI TIKOO
14-ECP-015
MTECH(ECE)
Contents
• Introduction
• IGP
• eGP
• Current Version
• Uses
• Operation
• Route map mechanisms
• Extension negotiation
• FSM
• Problems and Mitigation
Introduction
• BGP- Border Gateway Protocol.
• It makes internet work.
• Standardized exterior gateway protocol.
• Designed to exchange routing and reach
ability of info b/w autonomous systems.
• Often classified as a path vector protocol.
• BGP makes routing decisions based on
paths , n/w policies or rule – sets
configured by a n/w administrator & is
involved in making core routing decisions.
Continued….
• BGP makes use of routing within
an autonomous system(AS).
• It is one the most complex and
difficult to configure protocol
but its emphasis on security and
scalability makes its usage
essential.
Interior Gateway Protocol
• Used for exchanging info between
gateways( routers) within an
autonomous system.
• This routing info can then be used to
route network layer protocols like IP.
• IGP can divided into 2 categories- link
state routing protocols and distance
vector routing protocol.
• Examples of IGP – RIP, OSPF, IS-IS.
Exterior Gateway Protocol
• Protocol for exchanging info between
two neighbor gateway hosts in a
network of autonomous systems.
• Commonly used between hosts on the
internet to exchange routing table
information.
• BGP is an example of EGP
Current Version
• Present version of BGP is version
4(BGP4) codified in RFC 4271 since
2006.
• Earlier versions of protocol considered
obsolete & rarely supported.
• RFC 4271 went through more than 20
drafts is based on RFC 1771 version 4.
Continued…
• RFC 4271 corrected a no. of errors,
clarified ambiguities & brought RFC
closer to industrial practices.
• Major improvement brought by version
4 is support for classless inter domain
routing and use of route aggregation to
reduce size of routing tables .
Uses
• Most ISP must use BGP to establish
routing b/w one another ( specially if
multi homed).
• Very large private IP n/w use BGP
internally.
• Another to use BGP is multi homing a
n/w for better redundancy, either to
multiple access points of a single ISP or
to multiple ISP’s .
Operation
• BGP’s neighbors called peers are
established by manual configuration b/w
routers to create a tcp session on port .
• A bgp speaker sends 19byte keep alive
messages after every 60 sec to maintain
connection.
• If BGP runs b/w two peers in the same
autonomous system it is called internal
bgp and when among different
autonomous systems then called
external bgp.
• RTA#
• router bgp 100 neighbor 129.213.1.1 remote-
as 200
• RTB#
• router bgp 200 neighbor 129.213.1.2 remote-
as 100 neighbor 175.220.1.2 remote-as 200
• RTC#
• router bgp 200 neighbor 175.220.212.1
remote-as 200
• Border/Edge routers- routers on
boundary of one AS exchanging info
with another AS, typically connected
directly while iBGP peers can be
interconnected through other
intermediate routers.
• The main difference in iBGP and eBGP
peering is way the routes received from
peer is propagated to other peers.
Route map mechanisms
• Helps in filtering routes from peers
• Transformation of routes before
redistribution to peers and plumbing
them in routing tables.
• These are basic rules which allow to
apply certain actions to routes matching
a certain criteria on ingress or egress
path.
• These rules specify whether to drop or
modify a route.
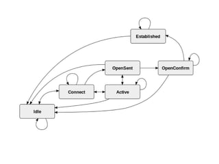
Finite –State machines
• To make decisions in its operations with
peers, a bgp uses a simple FSM.
• FSM has six states
• Idle
• Connect
• Active
• Open sent
• Open confirm
• Established
• For each peer-to-peer session, a BGP
implementation maintains a state variable
that tracks which of these six states the
session is in.
• The BGP defines the messages that each
peer should exchange in order to change
the session from one state to another. The
first state is the "Idle" state.
• In the "Idle" state, BGP initializes all
resources, refuses all inbound BGP
connection attempts and initiates a TCP
connection to the peer. The second state
is "Connect".
• In the "Connect" state, the router waits for the
TCP connection to complete and transitions to the
"Open Sent" state if successful. If unsuccessful,
it starts the Connect Retry timer and transitions to
the "Active" state upon expiration.
• In the "Active" state, the router resets the
Connect Retry timer to zero and returns to the
"Connect" state.
• In the "Open Sent" state, the router sends an
Open message and waits for one in return in order
to transition to the "Open Confirm" state.
• Keep alive messages are exchanged and, upon
successful receipt, the router is placed into the
"Established" state.
• In the "Established" state, the router can
send/receive: Keep alive; Update; and Notification
messages to/from its peer.
BGP Problems and mitigation
• Internal BGP scalability- route
reflectors and confederations are a
solution.
• Instability- caused by route flapping
the solution is route flap damping
• Routing Table Growth
• Load balancing Problem
• Security Issues
THANK YOU

Bgp protocol

  • 1.
  • 2.
    Contents • Introduction • IGP •eGP • Current Version • Uses • Operation • Route map mechanisms • Extension negotiation • FSM • Problems and Mitigation
  • 3.
    Introduction • BGP- BorderGateway Protocol. • It makes internet work. • Standardized exterior gateway protocol. • Designed to exchange routing and reach ability of info b/w autonomous systems. • Often classified as a path vector protocol. • BGP makes routing decisions based on paths , n/w policies or rule – sets configured by a n/w administrator & is involved in making core routing decisions.
  • 4.
    Continued…. • BGP makesuse of routing within an autonomous system(AS). • It is one the most complex and difficult to configure protocol but its emphasis on security and scalability makes its usage essential.
  • 5.
    Interior Gateway Protocol •Used for exchanging info between gateways( routers) within an autonomous system. • This routing info can then be used to route network layer protocols like IP. • IGP can divided into 2 categories- link state routing protocols and distance vector routing protocol. • Examples of IGP – RIP, OSPF, IS-IS.
  • 6.
    Exterior Gateway Protocol •Protocol for exchanging info between two neighbor gateway hosts in a network of autonomous systems. • Commonly used between hosts on the internet to exchange routing table information. • BGP is an example of EGP
  • 8.
    Current Version • Presentversion of BGP is version 4(BGP4) codified in RFC 4271 since 2006. • Earlier versions of protocol considered obsolete & rarely supported. • RFC 4271 went through more than 20 drafts is based on RFC 1771 version 4.
  • 9.
    Continued… • RFC 4271corrected a no. of errors, clarified ambiguities & brought RFC closer to industrial practices. • Major improvement brought by version 4 is support for classless inter domain routing and use of route aggregation to reduce size of routing tables .
  • 10.
    Uses • Most ISPmust use BGP to establish routing b/w one another ( specially if multi homed). • Very large private IP n/w use BGP internally. • Another to use BGP is multi homing a n/w for better redundancy, either to multiple access points of a single ISP or to multiple ISP’s .
  • 11.
    Operation • BGP’s neighborscalled peers are established by manual configuration b/w routers to create a tcp session on port . • A bgp speaker sends 19byte keep alive messages after every 60 sec to maintain connection. • If BGP runs b/w two peers in the same autonomous system it is called internal bgp and when among different autonomous systems then called external bgp.
  • 13.
    • RTA# • routerbgp 100 neighbor 129.213.1.1 remote- as 200 • RTB# • router bgp 200 neighbor 129.213.1.2 remote- as 100 neighbor 175.220.1.2 remote-as 200 • RTC# • router bgp 200 neighbor 175.220.212.1 remote-as 200
  • 14.
    • Border/Edge routers-routers on boundary of one AS exchanging info with another AS, typically connected directly while iBGP peers can be interconnected through other intermediate routers. • The main difference in iBGP and eBGP peering is way the routes received from peer is propagated to other peers.
  • 17.
    Route map mechanisms •Helps in filtering routes from peers • Transformation of routes before redistribution to peers and plumbing them in routing tables. • These are basic rules which allow to apply certain actions to routes matching a certain criteria on ingress or egress path. • These rules specify whether to drop or modify a route.
  • 18.
    Finite –State machines •To make decisions in its operations with peers, a bgp uses a simple FSM. • FSM has six states • Idle • Connect • Active • Open sent • Open confirm • Established
  • 19.
    • For eachpeer-to-peer session, a BGP implementation maintains a state variable that tracks which of these six states the session is in. • The BGP defines the messages that each peer should exchange in order to change the session from one state to another. The first state is the "Idle" state. • In the "Idle" state, BGP initializes all resources, refuses all inbound BGP connection attempts and initiates a TCP connection to the peer. The second state is "Connect".
  • 20.
    • In the"Connect" state, the router waits for the TCP connection to complete and transitions to the "Open Sent" state if successful. If unsuccessful, it starts the Connect Retry timer and transitions to the "Active" state upon expiration. • In the "Active" state, the router resets the Connect Retry timer to zero and returns to the "Connect" state. • In the "Open Sent" state, the router sends an Open message and waits for one in return in order to transition to the "Open Confirm" state. • Keep alive messages are exchanged and, upon successful receipt, the router is placed into the "Established" state. • In the "Established" state, the router can send/receive: Keep alive; Update; and Notification messages to/from its peer.
  • 23.
    BGP Problems andmitigation • Internal BGP scalability- route reflectors and confederations are a solution. • Instability- caused by route flapping the solution is route flap damping • Routing Table Growth • Load balancing Problem • Security Issues
  • 24.