EEE K57 | IC design | January 6, 2016
FLASH ADC 4 BIT
IC DESIGN PROJECT
TRẦN VIẾT NGHĨA
NGÔ NHẬT QUANG
INSTRUCTOR: NGUYỄN VŨ THẮNG
PAGE 1
CONTENTS
1.INTRODUCTION ..................................................................................................................................... 2
2. BASIC CONCEPT ................................................................................................................................... 2
2.1 input voltage range ............................................................................................................................... 2
2.2 resolution.............................................................................................................................................. 2
2.3 quantization .......................................................................................................................................... 2
2.4 Conversion Mode ................................................................................................................................. 3
2.5 ideal adc................................................................................................................................................ 4
2.6 perfect ADc .......................................................................................................................................... 4
2.7 offset error ............................................................................................................................................ 5
2.8 gain error .............................................................................................................................................. 6
2.9 Full scale error...................................................................................................................................... 8
3. DESIGN REQUIREMENT ..................................................................................................................... 8
4. THEORY DESIGN .................................................................................................................................. 9
FLASH CONVERTER ............................................................................................................................ 9
2 STAGE OPEN LOOP COMPARATOR............................................................................................10
SIMPLE INVERTING COMPARATOR.................................................................................................10
COMPARATOR USING A DIFFERENTIAL AMPLIFIER ...................................................................11
TWO-STAGE COMPARATOR ..............................................................................................................13
BINARY ENCODER ..............................................................................................................................14
5. REAL DESIGN AND STIMULATION ................................................................................................15
FLASH CONVERTER .............................................................................................................................15
VOLTAGE REFERENCE ........................................................................................................................16
comparator.................................................................................................................................................16
15 4 ENCODER ........................................................................................................................................17
STIMULATION RESULT........................................................................................................................18
PERFECT DIGITAL OUTPUT .............................................................................................................18
AT 5v -10o
c............................................................................................................................................18
AT 3v 100o
c ...........................................................................................................................................21
6. COMMENT .............................................................................................................................................24
7. REFERENCES ........................................................................................................................................24
PAGE 2
1.INTRODUCTION
An ADC is an electronic system or a module that has analog input, reference voltage input and digital
outputs. The ADC convert the analog input signal to a digital output value that represents the size of the
analog input comparing to the reference voltage. It basically samples the input analog voltage and produces
an output digital code for each sample taken
2. BASIC CONCEPT
2.1 INPUT VOLTAGE RANGE
The input voltage range of an ADC is determined by the reference voltage (VREF) applied to the ADC. A
reference voltage can be either internal voltage or external voltage by applying a voltage on an external pin
of the microcontroller. Generally reference voltage can be selected by configuring the corresponding
register’s bit field of the microcontroller. ADC will saturate with a analog voltage higher than the reference
voltage, so the designer must make sure that the analog input voltage does not exceed the reference voltage.
The input voltage range is also called as conversion range.
If ADC runs in signed mode (the mode produces signed output codes), it allows negative analog input
voltages. In such cases the analog input range is from –VREF to +VREF.
An ADC which accepts both positive and negative input voltages is called as bipolar ADC whereas an
ADC that accepts only positive input voltage is called as unipolar ADC.
2.2 RESOLUTION
The entire input voltage range (from 0V to VREF) is divided into a number of sub-ranges. Each sub range
is assigned a single output digital code. A sub range is also called LSB (least significant bits) and the
number of sub ranges is usually in powers of two. The total number of sub ranges is called the resolution of
the ADC. For an example, an ADC with eight LSBs has the resolution of three bits (23 = 8). If an ADC’s
resolution is three bits then it also means that the code width of the output is three bits.
2.3 QUANTIZATION
The LSB is determined if input analog voltage lies in the lowest sub-range of the input voltage range. For
example, consider an ADC with VREF as 2V and resolution as three bits. Now the 2V is divided into eight
sub-ranges, so the LSB voltage is within 250mV. Now an input voltage of 0V as well as 250mV is assigned
to the same output digital code 000. This process is called as quantization.
PAGE 3
2.4 CONVERSION MODE
A conversion mode determines how the ADC processes the input and performs the conversion operation. A
standard ADC has basically two types of conversion modes.
1. Single ended conversion mode.
2. Differential conversion mode.
SINGLE ENDED CONVERSION MODE
In single ended conversion, only one analog input is taken and the ADC sampling and conversion is done
on that input. In single ended conversion ADC can be configured to operate in unsigned or signed
mode.The analog is connected to ADC has non-inverting(+) input and inverting(-) input which should be
differently connected under signed or unsigned mode.
For example in signed mode of operation, the single-ended input may be given to the non-inverting input of
the ADC and the inverting input of the ADC is grounded. In this case the reference voltage is from – VREF
to + VREF, which means it allows negative input voltages.
In unsigned single-ended mode, the single-ended input is given to the non-inverting input of the ADC as
before and the inverting input of the ADC is supplied with some fixed voltage value VFIXED which is
usually half of the reference voltage minus a fixed offset) as shown below. In this case the input voltage
range is from 0V to VREF, which means it does not allows negative input voltages.
PAGE 4
DIFFERENTIAL CONVERSION MODE
In differential conversion mode, two analog inputs are taken and applied to the inverting and non-inverting
inputs of the ADC, either directly or after doing some amplification by selecting some programmable
amplification stages (gain amplifier stage). Differential conversions are usually operated in signed mode,
where the MSB of the output code acts as the sign bit. Also the reference voltage is from - VREF to
+VREF for signed mode.
2.5 IDEAL ADC
An ideal ADC is just a theoretical concept, and cannot be implemented in real life. It has infinite resolution,
where every possible analog input value gives a unique digital output from the ADC within the specified
conversion range. An ideal ADC can be described mathematically by a linear transfer function
2.6 PERFECT ADC
To define a perfect ADC, the concept of quantization must be used. Due to the digital nature of an ADC,
continuous output values are not possible. The perfect ADC performs the quantization process during
conversion. This results in a staircase transfer function where each step represents one LSB.
It is obvious that an input voltage of 0V produces an output code 000. At the same time, an input voltage of
250mV also produces the same output code 000. This explains the quantization error due to the process of
PAGE 5
quantization. As the input voltage rises from 0V, the quantization error also rises from 0LSB and reaches a
maximum quantization error of 1LSB at 250mV. Again the quantization error increases from 0 to 1LSB as
the input rises from 250mV to 500mV.
This maximum quantization error of 1LSB can be reduced to ±0.5LSB by shifting the transfer function
towards left through 0.5LSB.
2.7 OFFSET ERROR
The offset error is defined as the deviation of the actual ADC’s transfer function from the perfect ADC’s
transfer function at the point of zero to the transition measured in the LSB bit.
When the transition from output value 0 to 1 does not occur at an input value of 0.5LSB, then we say that
there is an offset error. With positive offset errors, the output value is larger than 0 when the input voltage
is less than 0.5LSB from below. With negative offset errors, the input value is larger than 0.5LSB when the
first output value transition occurs. In other words, if the actual transfer function lies below the ideal line,
there is a negative offset and vice versa.
PAGE 6
2.8 GAIN ERROR
The gain error is defined as the deviation of the last step’s midpoint of the actual ADC from the last step’s
midpoint of the ideal ADC, after compensated for offset error. After compensating for offset errors,
applying an input voltage of 0 always give an output value of 0. However, gain errors cause the actual
transfer function slope to deviate from the ideal slope. This gain error can be measured and compensated
for by scaling the output values.
PAGE 7
If the transfer function of the actual ADC occurs above the ideal straight line, then it produces positive gain
error and vice versa. The gain error is calculated as LSBs from a vertical straight line drawn between the
midpoint of the last step of the actual transfer curve and the ideal straight line.
PAGE 8
2.9 FULL SCALE ERROR
Full scale error is the deviation of the last transition (full scale transition) of the actual ADC from the last
transition of the perfect ADC, measured in LSB or volts. Full scale error is due to both gain and offset
errors.
3. DESIGN REQUIREMENT
Techique: 0.6um v
Vdd: 3 – 5V v
Vi : 0 -> 3V v
Accuracy: 3% v
Temperature: -10 , 100 (Celsius) v
Pspend: =< 1mW v
Frequency: >= 20MHz v
PAGE 9
4. THEORY DESIGN
FLASH CONVERTER
Flash ADCs (sometimes called parallel ADCs) are the fastest type of ADC and use large numbers of
comparators. The input signal is applied to all the comparators at once, so the thermometer output is
delayed by only one comparator delay from the input, and the encoder N-bit output by only a few gate
delays on top of that, so the process is very fast. An N-bit flash ADC consists of 2N resistors and 2N –1
comparators arranged as in Figure Fig 1. Each comparator has a reference voltage which is 1 LSB higher
than that of the one below it in the chain. For a given input voltage, all the comparators below a certain
point will have their input voltage larger than their reference voltage and a “1” logic output, and all the
comparators above that point will have a reference voltage larger than the input voltage and a “0” logic
output.
The 2N –1 comparator outputs therefore behave in a way analogous to a mercury thermometer, and the
output code at this point is sometimes called a thermometer code. Since 2 N –1 data outputs are not really
practical, they are processed by a decoder to generate an N-bit binary output. The architecture uses large
numbers of resistors and comparators and is limited to low resolutions, and if it is to be fast, each
comparator must run at relatively high power levels. Hence, the problems of flash ADCs include limited
resolution, high power dissipation because of the large number of high speed comparators and relatively
large (and therefore expensive) chip sizes. In addition, the resistance of the reference resistor chain must be
kept low to supply adequate bias current to the fast comparators.
PAGE 10
2 STAGE OPEN LOOP COMPARATOR
SIMPLE INVERTING COMPARATOR
Low gain ⇒ Poor resolution
VTRP = f (VDD )+ process parameters
PAGE 11
COMPARATOR USING A DIFFERENTIAL AMPLIFIER
Gain is still low for a comparator
PAGE 12
vP < vN
Assume vN is a fixed DC voltage
1. vO starts to decrease, M3-M4 mirror
is valid so that I1 = I2 = ISS/2 .
2. VOL' = vN - VGS2 + VDS2
when M2 becomes non-sat. we have
VDS2(sat) = VGS2 - VT so that
V OL' = vN - VT 2
3. For further decrease in vO, M2 is nonsat
and therefore the VGS2 can increase
allowing the sources of M1 and M2 to
fall(as vP falls)
4. Eventually M5 becomes non-sat and I5
starts to decrease to zero. M2 becomes a
switch and vO tracks VS2(VDS5) all the
way to VSS.
VOL = VSS.
vP > vN
1. Current in M1 increases and
current in M2 decreases.
2. Mirroring of M3-M4 will
cause vO to approach VDD .
3. VOH' = VDD - VDS4(sat)
VOH' = VDD - √(
𝐈𝟒
𝛃𝟒
)
VOH' = VDD - √(
𝐈𝟓
𝐊𝐩 ′ (
𝐖𝟒
𝐥𝟒
)
)
VOH ' = VDD - √(
𝐈𝟓
𝐊𝐩 ′ (
𝐖𝟑
𝐥𝟑
)
)
4. Finally, vO ‘ VDD causing the
mirror M3-M4 to no longer be
valid and
VOH ≈ VDD.
(I2 = I4 = 0 , I3 = I1 = I5)
PAGE 13
TWO-STAGE COMPARATOR
Combine the differential amplifier stage with the inverter stage.
• Sufficient gain.
• Good signal swing
PAGE 14
BINARY ENCODER
After minimized
x0 = c1 + c2 + c2'c3 + c4 + c8 + c3'c4'c6 + c2'c4'c6'c7 +
c2'c3'c4'c5 ;
x1 = c1 + c2 + c2'c3 + c4 + c5'c6'c7'c8'c12 +
c2'c3'c4'c5'c6'c7'c8'c9 + c3'c4'c5'c6'c7'c8'c10 +
c2'c4'c5'c6'c7'c8'c10'c11 ;
x2 = c1 + c2 + c3'c4'c6 + c3'c4'c7'c8'c11'c12'c14 + c2'c3'c4'c5 +
c2'c3'c4'c5'c6'c7'c8'c9 + c3'c4'c5'c6'c7'c8'c10 +
c2'c3'c4'c6'c7'c8’c10'c11'c12'c13 ;
x3 = c1 + c2'c3 + c2'c4'c6'c7 + c2'c4'c6'c8'c10'c12'c14'c15 +
c2'c3'c4'c5 + c2'c3'c4'c5'c6'c7'c8'c9 + c2'c4'c5'c6'c7'c8'c10'c11 +
c2'c3'c4'c6'c7'c8'c10'c11'c12'c13 ;
PAGE 15
Logic to gates:
5. REAL DESIGN AND STIMULATION
FLASH CONVERTER
PAGE 16
VOLTAGE REFERENCE
COMPARATOR
PAGE 17
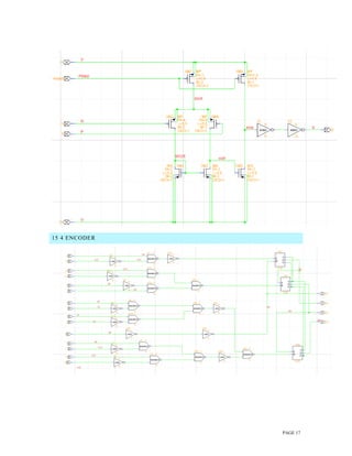
15 4 ENCODER
PAGE 18
STIMULATION RESULT
PERFECT DIGITAL OUTPUT
AT 5V -10O
C
Add all bits up
PAGE 19
Power avanware:
PAGE 20
Average consumption:
Accuracy
PAGE 21
AT 3V 100O
C
Accuracy
PAGE 22
Power
PAGE 23
Average consumption
PAGE 24
6. COMMENT
The project in general is a successful one. We now can understand and modify the circuit to meet further
demands. In the period of researching for the project, we learned to accompany and do team work as well
as solving difficult situation that requires a lot of readings, a lot of calculations that we had not experienced
in solving problems in text books. We feel like we are ready to accept more challenge in further study and
more comprehensive project in the future
7. REFERENCES
1. Adel S. Sedra, Kenneth C. Smith Microelectronic Circuits 2009
2. ADC Performance Parameters - Convert the Units (Texas Instruments)
3. Design of a 1.5-V, 4-bit Flash ADC using 90nm Technology (International Journal of Engineering
and Advanced Technology)
4. Prof. Niknejad ‘s lecture about ADC design

ADC 4 bit using HSIPCE

  • 1.
    EEE K57 |IC design | January 6, 2016 FLASH ADC 4 BIT IC DESIGN PROJECT TRẦN VIẾT NGHĨA NGÔ NHẬT QUANG INSTRUCTOR: NGUYỄN VŨ THẮNG
  • 2.
    PAGE 1 CONTENTS 1.INTRODUCTION .....................................................................................................................................2 2. BASIC CONCEPT ................................................................................................................................... 2 2.1 input voltage range ............................................................................................................................... 2 2.2 resolution.............................................................................................................................................. 2 2.3 quantization .......................................................................................................................................... 2 2.4 Conversion Mode ................................................................................................................................. 3 2.5 ideal adc................................................................................................................................................ 4 2.6 perfect ADc .......................................................................................................................................... 4 2.7 offset error ............................................................................................................................................ 5 2.8 gain error .............................................................................................................................................. 6 2.9 Full scale error...................................................................................................................................... 8 3. DESIGN REQUIREMENT ..................................................................................................................... 8 4. THEORY DESIGN .................................................................................................................................. 9 FLASH CONVERTER ............................................................................................................................ 9 2 STAGE OPEN LOOP COMPARATOR............................................................................................10 SIMPLE INVERTING COMPARATOR.................................................................................................10 COMPARATOR USING A DIFFERENTIAL AMPLIFIER ...................................................................11 TWO-STAGE COMPARATOR ..............................................................................................................13 BINARY ENCODER ..............................................................................................................................14 5. REAL DESIGN AND STIMULATION ................................................................................................15 FLASH CONVERTER .............................................................................................................................15 VOLTAGE REFERENCE ........................................................................................................................16 comparator.................................................................................................................................................16 15 4 ENCODER ........................................................................................................................................17 STIMULATION RESULT........................................................................................................................18 PERFECT DIGITAL OUTPUT .............................................................................................................18 AT 5v -10o c............................................................................................................................................18 AT 3v 100o c ...........................................................................................................................................21 6. COMMENT .............................................................................................................................................24 7. REFERENCES ........................................................................................................................................24
  • 3.
    PAGE 2 1.INTRODUCTION An ADCis an electronic system or a module that has analog input, reference voltage input and digital outputs. The ADC convert the analog input signal to a digital output value that represents the size of the analog input comparing to the reference voltage. It basically samples the input analog voltage and produces an output digital code for each sample taken 2. BASIC CONCEPT 2.1 INPUT VOLTAGE RANGE The input voltage range of an ADC is determined by the reference voltage (VREF) applied to the ADC. A reference voltage can be either internal voltage or external voltage by applying a voltage on an external pin of the microcontroller. Generally reference voltage can be selected by configuring the corresponding register’s bit field of the microcontroller. ADC will saturate with a analog voltage higher than the reference voltage, so the designer must make sure that the analog input voltage does not exceed the reference voltage. The input voltage range is also called as conversion range. If ADC runs in signed mode (the mode produces signed output codes), it allows negative analog input voltages. In such cases the analog input range is from –VREF to +VREF. An ADC which accepts both positive and negative input voltages is called as bipolar ADC whereas an ADC that accepts only positive input voltage is called as unipolar ADC. 2.2 RESOLUTION The entire input voltage range (from 0V to VREF) is divided into a number of sub-ranges. Each sub range is assigned a single output digital code. A sub range is also called LSB (least significant bits) and the number of sub ranges is usually in powers of two. The total number of sub ranges is called the resolution of the ADC. For an example, an ADC with eight LSBs has the resolution of three bits (23 = 8). If an ADC’s resolution is three bits then it also means that the code width of the output is three bits. 2.3 QUANTIZATION The LSB is determined if input analog voltage lies in the lowest sub-range of the input voltage range. For example, consider an ADC with VREF as 2V and resolution as three bits. Now the 2V is divided into eight sub-ranges, so the LSB voltage is within 250mV. Now an input voltage of 0V as well as 250mV is assigned to the same output digital code 000. This process is called as quantization.
  • 4.
    PAGE 3 2.4 CONVERSIONMODE A conversion mode determines how the ADC processes the input and performs the conversion operation. A standard ADC has basically two types of conversion modes. 1. Single ended conversion mode. 2. Differential conversion mode. SINGLE ENDED CONVERSION MODE In single ended conversion, only one analog input is taken and the ADC sampling and conversion is done on that input. In single ended conversion ADC can be configured to operate in unsigned or signed mode.The analog is connected to ADC has non-inverting(+) input and inverting(-) input which should be differently connected under signed or unsigned mode. For example in signed mode of operation, the single-ended input may be given to the non-inverting input of the ADC and the inverting input of the ADC is grounded. In this case the reference voltage is from – VREF to + VREF, which means it allows negative input voltages. In unsigned single-ended mode, the single-ended input is given to the non-inverting input of the ADC as before and the inverting input of the ADC is supplied with some fixed voltage value VFIXED which is usually half of the reference voltage minus a fixed offset) as shown below. In this case the input voltage range is from 0V to VREF, which means it does not allows negative input voltages.
  • 5.
    PAGE 4 DIFFERENTIAL CONVERSIONMODE In differential conversion mode, two analog inputs are taken and applied to the inverting and non-inverting inputs of the ADC, either directly or after doing some amplification by selecting some programmable amplification stages (gain amplifier stage). Differential conversions are usually operated in signed mode, where the MSB of the output code acts as the sign bit. Also the reference voltage is from - VREF to +VREF for signed mode. 2.5 IDEAL ADC An ideal ADC is just a theoretical concept, and cannot be implemented in real life. It has infinite resolution, where every possible analog input value gives a unique digital output from the ADC within the specified conversion range. An ideal ADC can be described mathematically by a linear transfer function 2.6 PERFECT ADC To define a perfect ADC, the concept of quantization must be used. Due to the digital nature of an ADC, continuous output values are not possible. The perfect ADC performs the quantization process during conversion. This results in a staircase transfer function where each step represents one LSB. It is obvious that an input voltage of 0V produces an output code 000. At the same time, an input voltage of 250mV also produces the same output code 000. This explains the quantization error due to the process of
  • 6.
    PAGE 5 quantization. Asthe input voltage rises from 0V, the quantization error also rises from 0LSB and reaches a maximum quantization error of 1LSB at 250mV. Again the quantization error increases from 0 to 1LSB as the input rises from 250mV to 500mV. This maximum quantization error of 1LSB can be reduced to ±0.5LSB by shifting the transfer function towards left through 0.5LSB. 2.7 OFFSET ERROR The offset error is defined as the deviation of the actual ADC’s transfer function from the perfect ADC’s transfer function at the point of zero to the transition measured in the LSB bit. When the transition from output value 0 to 1 does not occur at an input value of 0.5LSB, then we say that there is an offset error. With positive offset errors, the output value is larger than 0 when the input voltage is less than 0.5LSB from below. With negative offset errors, the input value is larger than 0.5LSB when the first output value transition occurs. In other words, if the actual transfer function lies below the ideal line, there is a negative offset and vice versa.
  • 7.
    PAGE 6 2.8 GAINERROR The gain error is defined as the deviation of the last step’s midpoint of the actual ADC from the last step’s midpoint of the ideal ADC, after compensated for offset error. After compensating for offset errors, applying an input voltage of 0 always give an output value of 0. However, gain errors cause the actual transfer function slope to deviate from the ideal slope. This gain error can be measured and compensated for by scaling the output values.
  • 8.
    PAGE 7 If thetransfer function of the actual ADC occurs above the ideal straight line, then it produces positive gain error and vice versa. The gain error is calculated as LSBs from a vertical straight line drawn between the midpoint of the last step of the actual transfer curve and the ideal straight line.
  • 9.
    PAGE 8 2.9 FULLSCALE ERROR Full scale error is the deviation of the last transition (full scale transition) of the actual ADC from the last transition of the perfect ADC, measured in LSB or volts. Full scale error is due to both gain and offset errors. 3. DESIGN REQUIREMENT Techique: 0.6um v Vdd: 3 – 5V v Vi : 0 -> 3V v Accuracy: 3% v Temperature: -10 , 100 (Celsius) v Pspend: =< 1mW v Frequency: >= 20MHz v
  • 10.
    PAGE 9 4. THEORYDESIGN FLASH CONVERTER Flash ADCs (sometimes called parallel ADCs) are the fastest type of ADC and use large numbers of comparators. The input signal is applied to all the comparators at once, so the thermometer output is delayed by only one comparator delay from the input, and the encoder N-bit output by only a few gate delays on top of that, so the process is very fast. An N-bit flash ADC consists of 2N resistors and 2N –1 comparators arranged as in Figure Fig 1. Each comparator has a reference voltage which is 1 LSB higher than that of the one below it in the chain. For a given input voltage, all the comparators below a certain point will have their input voltage larger than their reference voltage and a “1” logic output, and all the comparators above that point will have a reference voltage larger than the input voltage and a “0” logic output. The 2N –1 comparator outputs therefore behave in a way analogous to a mercury thermometer, and the output code at this point is sometimes called a thermometer code. Since 2 N –1 data outputs are not really practical, they are processed by a decoder to generate an N-bit binary output. The architecture uses large numbers of resistors and comparators and is limited to low resolutions, and if it is to be fast, each comparator must run at relatively high power levels. Hence, the problems of flash ADCs include limited resolution, high power dissipation because of the large number of high speed comparators and relatively large (and therefore expensive) chip sizes. In addition, the resistance of the reference resistor chain must be kept low to supply adequate bias current to the fast comparators.
  • 11.
    PAGE 10 2 STAGEOPEN LOOP COMPARATOR SIMPLE INVERTING COMPARATOR Low gain ⇒ Poor resolution VTRP = f (VDD )+ process parameters
  • 12.
    PAGE 11 COMPARATOR USINGA DIFFERENTIAL AMPLIFIER Gain is still low for a comparator
  • 13.
    PAGE 12 vP <vN Assume vN is a fixed DC voltage 1. vO starts to decrease, M3-M4 mirror is valid so that I1 = I2 = ISS/2 . 2. VOL' = vN - VGS2 + VDS2 when M2 becomes non-sat. we have VDS2(sat) = VGS2 - VT so that V OL' = vN - VT 2 3. For further decrease in vO, M2 is nonsat and therefore the VGS2 can increase allowing the sources of M1 and M2 to fall(as vP falls) 4. Eventually M5 becomes non-sat and I5 starts to decrease to zero. M2 becomes a switch and vO tracks VS2(VDS5) all the way to VSS. VOL = VSS. vP > vN 1. Current in M1 increases and current in M2 decreases. 2. Mirroring of M3-M4 will cause vO to approach VDD . 3. VOH' = VDD - VDS4(sat) VOH' = VDD - √( 𝐈𝟒 𝛃𝟒 ) VOH' = VDD - √( 𝐈𝟓 𝐊𝐩 ′ ( 𝐖𝟒 𝐥𝟒 ) ) VOH ' = VDD - √( 𝐈𝟓 𝐊𝐩 ′ ( 𝐖𝟑 𝐥𝟑 ) ) 4. Finally, vO ‘ VDD causing the mirror M3-M4 to no longer be valid and VOH ≈ VDD. (I2 = I4 = 0 , I3 = I1 = I5)
  • 14.
    PAGE 13 TWO-STAGE COMPARATOR Combinethe differential amplifier stage with the inverter stage. • Sufficient gain. • Good signal swing
  • 15.
    PAGE 14 BINARY ENCODER Afterminimized x0 = c1 + c2 + c2'c3 + c4 + c8 + c3'c4'c6 + c2'c4'c6'c7 + c2'c3'c4'c5 ; x1 = c1 + c2 + c2'c3 + c4 + c5'c6'c7'c8'c12 + c2'c3'c4'c5'c6'c7'c8'c9 + c3'c4'c5'c6'c7'c8'c10 + c2'c4'c5'c6'c7'c8'c10'c11 ; x2 = c1 + c2 + c3'c4'c6 + c3'c4'c7'c8'c11'c12'c14 + c2'c3'c4'c5 + c2'c3'c4'c5'c6'c7'c8'c9 + c3'c4'c5'c6'c7'c8'c10 + c2'c3'c4'c6'c7'c8’c10'c11'c12'c13 ; x3 = c1 + c2'c3 + c2'c4'c6'c7 + c2'c4'c6'c8'c10'c12'c14'c15 + c2'c3'c4'c5 + c2'c3'c4'c5'c6'c7'c8'c9 + c2'c4'c5'c6'c7'c8'c10'c11 + c2'c3'c4'c6'c7'c8'c10'c11'c12'c13 ;
  • 16.
    PAGE 15 Logic togates: 5. REAL DESIGN AND STIMULATION FLASH CONVERTER
  • 17.
  • 18.
    PAGE 17 15 4ENCODER
  • 19.
    PAGE 18 STIMULATION RESULT PERFECTDIGITAL OUTPUT AT 5V -10O C Add all bits up
  • 20.
  • 21.
  • 22.
    PAGE 21 AT 3V100O C Accuracy
  • 23.
  • 24.
  • 25.
    PAGE 24 6. COMMENT Theproject in general is a successful one. We now can understand and modify the circuit to meet further demands. In the period of researching for the project, we learned to accompany and do team work as well as solving difficult situation that requires a lot of readings, a lot of calculations that we had not experienced in solving problems in text books. We feel like we are ready to accept more challenge in further study and more comprehensive project in the future 7. REFERENCES 1. Adel S. Sedra, Kenneth C. Smith Microelectronic Circuits 2009 2. ADC Performance Parameters - Convert the Units (Texas Instruments) 3. Design of a 1.5-V, 4-bit Flash ADC using 90nm Technology (International Journal of Engineering and Advanced Technology) 4. Prof. Niknejad ‘s lecture about ADC design