aDeNu-UNED 2015 ©
Jesus G. Boticario
jgb@dia.uned.es
aDeNu Research Group
UNED
USER MODELING (LEARNING)
Student Centered
AI-ED / ML / EDM /
LAK / ITS / CSCL /
L@S… ??
Context & Motivation
Different User Agents
Varied AssistiveTechnologies
Multiple contents format
Negotiation requirements
¿ ?
¿ ?
Context & Motivation
Observable features and AMI
RFID tracking
Movements tracking
Face tracking
Context & Motivation
Standards support transferability and interoperability
Research Questions
Standards usage
& extension
Adaptive interaction support (run-time affect oriented)
Student’s centered learning (UCD affect oriented)
ADAPTIVE &
AFFECTIVE &
INCLUSIVE &
LEARNING
SYSTEMS
Affect detection: Accurately detect
meaningful features in LEARNING
New inputs & outputs:
modality fusion
Educational Issues
Pedagogical interventions
New learning opportunities
Transferability
Domain independent
features
Transferrable processes
2. aDeNu Background
http://adenu.ia.uned.es/
adenu@ia.uned.es
Accessibility Guidelines &
Standards
W3CWeb Accessibility Initiative: WCAG
(contents), ATAG (authoring tools),
UAAG (user agents)
ISO 24751, IMS-LIP, IMS-AfA, IMS-MD,
IMS-CP, IMS-MD, IEEE-LOM, IMS-
RDCEO, ISO/IECTR 24763, IMS-QTI,
SCORM,W3C CC/PP
User Modeling
Individual & CSCL (needs, preferences,
learning styles, CSCL features...)
Monitoring dynamic information from
interactions
aDeNu projects
Standards-based Modeling
<imsld:locpersproperty identifier="resourcetest4.score">
<imsld:datatype datatype="integer" />
<imsld:initialvalue>0</imsld:initialvalue>
</imsld:locpersproperty>
<imsld:learning-activity identifier="LA-task41">
<imsld:title>4.1. Impressionism Evaluation</imsld:title>
<imsld:activity-description>
<imsld:item identifierref="resource-test4" />
</imsld:activity-description>
<imsld:complete-activity>
<imsld:when-property-value-is-set>
<imsld:property-ref ref="impeval-good-enough"/>
<imsld:property-value>true</imsld:property-
value>
</imsld:when-property-value-is-set>
</imsld:complete-activity>
</imsld:learning-activity>
<imsld:conditions>
<imsld:if>
<imsld:greater-than>
<imsld:property-ref ref="resource-test4.score"/>
<imsld:property-value>5</imsld:property-value>
</imsld:greater-than>
</imsld:if>
<imsld:then>
<imsld:change-property-value>
<property-ref ref="impeval-good-enough" />
<property-value>true</property-value>
</imsld:change-property-value>
</imsld:then>
Practice
Contact Tutor
QTI re-test
Remediation
QTI test
Inductive/visual Deductive/verbal
Yes
No
Yes
No
Learning Style
Property value?
Mastered QTI test?
Mastered
Re-test?
Practice
Contact Tutor
QTI re-test
Remediation
QTI test
Inductive/visual Deductive/verbal
Yes
No
Yes
No
Learning Style
Property value?
Mastered QTI test?
Mastered
Re-test?
Standards-based Modeling
aLFanet
CSCL & OLM
CSCL:The CLFA
 User profiles
 Participative, Insightful, Useful, Non-
collaborative,With-initiative,
Communicative
 Thinker-out, Unsecure, Gossip,
Inspirable, Inspiring,Thorough
Forum conversations started Forum messages sent Replies to student interactions
N_thrd = ∑i
n(xi); x number of
threads started on day i and n a
set of days in the experience
N_msg = ∑i
n(xi); x number of
messages sent on day i and n a
set of days in the experience
N_r_thrd = number of
messages in the thread started
by user
M_thrd = average (N_thrd) =
(1/N)( ∑i
n(xi)); N number of
days in the experience
M_msg = average (N_msg) M_r_thrd = N_r_thrd / N_thrd
V_thrd = variance (N_thrd) V_msg = variance (N_msg) N_r_msg = number of replies
L_thrd = N_thrd /√V_thrd L_msg = N_msg /√V_msg M_r_msg = N_r_msg / N_msg
Accesibilidad y Adaptación
Agente Usuario
Tecnologías de Apoyo
12/06/2008 ALPE Workshop - EDeAN Congress
aLFanet, ADAPTAPlan, FAA, ALPE, EU4ALL
LMS-
EVAApoyo
autoría
Valoración
Necesidades
Accessibility
support
Upload and tagging
Accesibilidad
Recurso
Comunicación y soporte
Descripción de
necesidades
Evaluación
Adaptación
Recursos
Needs
Related
Guidance
Accessibility
Evaluation
& Guidance
Adaptation
Request &
Supervision
Trans-
formation
Tagging
Supervision
Feedback
Resource-Course
Feedback
Profesor
Estudiante
Estudiante
Personalised
resource
Bibliotecario
Técnico de
Transformación
Resource
Feedback
Resource
Feedback
UM
MR
CP
RS
Accesibilidad
Curso
Senior
Manager
Decision
Taking
DM
Framework
component
EU4ALL
eService
Técnico
Atención
discapacidad
UC-AI→ Accessibility / Context??
User who requests textual captions for the
audio on videos. ISO PNP
<accessForAllUser>
<content>
<adaptationPreference>
<adaptationType=”caption”/>
<originalAccessMode=”auditory/”>
<usage=”required”/>
<language=”eng”/>
</adaptationPreference>
</content>
</accessForAllUser>
UC-AI → Interoperability / scale-up??
CONTENT PERSONALIZATION
CP Service
UM
DM
MR
LMS
IMS-LIP
ISO-AfA
ISO-
DRD
CC/PP
Rules
File
SOAP
SOAP
SOAP
RESACCINFO
Service
SOAP
SOAP
• Isa
– Daisy as an alternative
to the SCORM
– Transcript for video
• Leo
– Sign language
– Subtitles for video
EU4ALL architecture components
CP: Content Personalization
UM: User Modeling
MR: Metadata Repository
DM: Device Model
LMS: Learning Management System (Moodle, dotLRN, Sakai)
UC-AI: Recommendation delivery
Recommenders
The SERS approach
 Extend e-learning services
with ANS
 actions (read / contribute) on
platform objects
 standard-based service oriented
architecture (IMS,W3C, ISO)
 Recommendations model
 Elements: type, content,
runtime information,
justification, recommendation
features
 Support for eliciting
educational oriented Rec-s
 TORMES methodology
▪ UCD based (ISO 9241-210)
TORMES methodology
Service oriented architecture
Example of Rec
Recommendation 1: Read the tutorial on how to use the platform
Object: tutorial Action: read
Content (text + link): “Visit the platform tutorial of the platform”
Title: “Access to the page with the platform tutorial”
Applicability conditions:
The learner is new to the platform
The learner has interacted with the platform several times
The learner has not accessed the tutorial
The learner has not contributed in any of the platform services
Restrictions:
There is a tutorial in the platform
Category:
technical
support
Stage:
getting used to the
platform
Origin:
tutor
Relevance:
4.2
Rationale: make the learner get familiarised with the platform
Explanation: “Since you are new to the platform and you have not yet used the
services available in the platform, you can access this tutorial to get familiarised
with the platform operation”
Recommenders
UGIs
Recommenders
SERS Experiences
ID Description
R1 Choose a lesson to review
R2 Start the review of the concepts
R3 Review the concept estimated as less known
R4 Use the forum to share a doubt
R5 Read a thread of the forum with many posts
R6 Read the educators’ welcome message
R7 Change the avatar that represents
R8 Change the avatar that represents the learner
R9 Look at the learner conceptual model
R10 Look at the conceptual model of the class
R11 Log in to start the course for the first time
R12 Log in to keep reviewing the contents
Indicators Description p
avg_sessions participants who received recommendations spent more sessions in average 0.0362
avg_hits participants who received recommendations made more hits (visited more
pages) in average
0.0241
ratio<2days_period less participants from those who received recommendations entered less
than 2 days
0.0136
ratio_all_days_connected more participants from those who received recommendations had sessions
every day
0.0299
0.0150
avg_connection_window the connection window (number of days between the first day and the last
day) is larger in average for those who received recommendations
0.0019
avg_days_to_enter participants who received recommendations waited less days in average to
enter the module
0.0206
avg_days_to_end participants who received recommendations spent more days in average 0.0169
avg_days_connected participants who received recommendations connected in average more
days
0.0357
P values for Engagement
Indicators Description R1 R2 R3 R4 R5 R6 R7 R8 R9 R10 R11 R12
ratio_all_correct_answers
Percentage of learners who
answered all questions
correctly
+ + + + + + + +
avg_correct_answers
Average of questions
answered correctly by the
learners
+ + + + + + + + + + +
Knowledge acquisition confidence level 95%
Modeling Affect
aDeNu-UNED 2015 ©
MAMIPEC Project (TIN2011-29221-C03-00)
Partners Funded by
TORMES elicitation cycle
Understand Context of
Use
Interviews & Questionnaires:
educators’ best practices on
affective issues
DM analysis: affective data
processing complement educators’
descriptions
Specify requirements
Scenario based approach: problem
(situations demanding affective
support) and solution (affective recs
in terms of semantic affective rec
model) scenarios
Evaluate designs against
requirements
Running prototype / Wizard of Oz:
educators’ & learners’ evaluation of
affective recs.
Produce design solutions
Focus group (educators with
affective computing experience)
validate model-formulated affective
recs
eliciting
affective
recs
validated
semantically
described
affective
recs
Understanding recommendations needs
in intelligent educational contexts that
consider multimodal approaches
for affective modelling
[@ RecSysTEL 201
ISO 9241-210
iterative design
cycle
Motivation
Relation between
emotions & cognitive
processes
Advances in affective
computing
AIED 2015 Doctoral Consortium24 June 2015, Madrid, Spain 27
Wrap up: State of the Art
→ Identify research gaps
Psychology Computer Science
Learning
technologies
Parasympathetic
Nervous System
Physiological signals
Emotion theories
Signal Processing
Interaction indicators
AffectiveComputing
Data Mining
Learner Modelling
IntelligentTutoring
Systems
Ubiquitous learning
Large Scale Experience (≈ 80 users / 4Tb)
Sensor belt with the following
sensors: Electrocardiogram
(ECG), Galvanic Skin Response
(GSR), Respiratory Rate (RR),
and Blood Pressure (BP)
Kinect for Windows for face
features extraction
Webcam (with integrated
microphone) and infrared-light
webcam
Keyboard and mouse (via a
keylogger and a mouse tracker)
Questionnaires: General Self-
Efficacy Scale (GSE), PANAS,
BFI, SAM
Large Scale Experience (≈ 80users / 4Tb)
Desktop / Mouse / Keboard tracking
Mouse:
17:24:29:734-154,183 [mov] [154, 183]
17:24:29:781-154,184 [mov] [154, 184]
17:24:29:812-154,185 [mov] [154, 185]
17:24:29:968-154,185 [pre] [left] [154, 185]
17:24:30:093-154,185 [rel] [left] [154, 185]
17:24:30:250-156,185 [mov] [156, 185]
Keyboard:
16:59:32:484-48 [down]->0
16:59:32:546-48 [up]->0
16:59:42:062-32 [down]->SPACE
16:59:42:156-32 [up]->SPACE
Labelling emotions: SAM
Valence / Arousal
Task-1: math problems (lack of time)
Task 2: Logic series (easy task)
Affect Reports
Me he divertido resolviendo los ejercicios
Me he sentido orgulloso/a por haber sido
capaz de resolver los ejercicios
Me he sentido enfadado/a por la dificultad de
los ejercicios
Me he puesto nervioso al enfrentarme a la
resolución de los ejercicios
Me he sentido avergonzado por no ser capaz
de resolver los ejercicios
Me he desesperado tratando de hallar la
solución de los ejercicios
Me he aburrido haciendo los ejercicios
SC:
Al realizar esta tarea me he sentido ...
Al realizar la tarea he pensado ...
Las dificultades que he encontrado para resolver la tarea han sido..
Y para superar estas dificultades he ...
Puedes usar: ABURRIDO, ACTIVO, ADMIRADO, AGOBIADO,
ALEGRE, AVERGONZADO, CABREADO, DEFRAUDADO,
DEPRIMIDO, DESANIMADO, DESESPERADO…
Minería de datos (4TB): Diseño
Puntuación
Sentiment
analysis
Interacciones
de usuario
Medidas
fisiológicas
Puntuación
de la tarea
Cuestionarios
Algoritmos
de DM
SAM del
usuario
Etiquetado
emocional de
los reportes
emocionales
Etiquetado de registros
Predicción de la
puntuación de
valencia afectiva
Inclusive scenarios: Experimental design
Physiological sensors, Kinect, Mouse, Webcam
Questionnaires
Sensor
placement
Initial Baseline
Sensor
calibration
questions
Task 1
(Problem solving)
Emotional
Report 1
Task 2
(Problem solving
with time limit)
Emotional
Report 2
Task 3
Logical series
Emotional
Report 3
Final Baseline
Physiological sensors, Kinect, Mouse, Webcam
Physiological sensors, Kinect, Mouse, Webcam
Physiological sensors
SAM
SAM
SAM
SAM
Keystrokes
Keystrokes
Keystrokes
Personality
traits
Adaptationsforinclusiveness
[@ HCI 2013]
Inclusive scenarios: Physiological Signals
DESAFÍOS ANTE LA DIVERSIDAD
FUNCIONAL
 Adaptaciones en logística, tareas y técnicas de interacción.
 Ajustes en tamaño de fuentes en pantalla y papel.
 Ajustes en luminosidad.
 Reducción distancia a la pantalla (20ctms) que interfirió en el
dispositivo de Kinect.
 Filtrado por parte de Kinect de movimientos estereotipados
relacionados con discapacidad visual.
 Estudiar de manera diferencial el patrón de interacción
mediante teclado durante navegación/introducción de
datos.
 Cambios fisiológicos y conductuales en función de la
dificultad y la limitación en la tarea
 Sonidos con componente afectivos provocaron cambios
fisiológicos.
Research question
How ERS can take advantage of
affective computing
to improve the personalized support
in educational scenarios with
emotional and affective issues?
Approach
User Device
e-Learning
Platform
User
Model
• Learning outcomes
• Questionnaires scoresbio-feedback
devices
sensor &
interaction
data
Learning
Interactions
Personality
Traits
Data
Mining
Affective
information
+Learner
Affective
Model
Affective
Feedback
[@ CAEPIA 2013]
Some Recommendations identified
 R1: Provide course instructions for newbie learners,
so they do not get lost in the course space
 R2: Carry out self-assessment questionnaires to
foster learners’ meta-cognitive issues
 R3: Review related course concepts to help
progressing in the course contents
 R6: Propose strategies to cope with temporal failures
of the platform, especially when deadlines are
approaching
 R8: Change task type to keep motivation and
engagement in the tasks
Validation criteria
 C1: need to deliver the recommendation
 C2: recommendation content suitability
 C3: timely delivery of the recommendation
 C4: benefit of the recommendation
 C5: suitability of the recommendation
presentation mode
Validation results
C1 C2 C3 C4 C5
Avg Std. Avg Std. Avg Std. Avg Std. Avg Std.
R1 7,83 1,17 7,83 1,17 8,33 1,21 8,17 0,75 7,00 1,90
R2 8,17 0,75 7,83 1,17 8,17 1,17 7,33 1,21 7,50 1,38
R3 8,17 0,75 7,83 1,17 8,00 1,10 8,00 1,67 7,50 1,76
R4 8,33 0,52 8,50 0,55 7,83 1,60 8,50 0,84 8,00 1,26
R5 8,00 1,10 7,67 1,51 7,67 1,86 7,67 1,86 8,50 0,55
R6 8,67 0,52 8,17 0,75 8,17 0,98 8,67 0,52 8,00 1,10
R7 8,33 0,52 8,00 1,55 8,50 0,55 8,17 1,17 7,17 3,13
R8 7,83 1,17 8,33 0,52 8,00 1,10 8,17 0,75 8,17 0,98
R9 8,67 0,52 8,50 0,55 8,33 1,21 8,50 0,84 8,33 1,03
R10 8,00 1,55 8,17 1,17 8,17 1,17 8,17 1,17 8,17 0,98
Selecting a Rec. for the pilot
 R2  appropriate to provide personalized support while
participants are carrying out the mathematical self-assessment
tasks proposed.
 situations to be encounter ed: focusing attention on relevant data,
reviewing mistakes and results, analyzing the information provided in
the problem wording, avoiding a lack of motivation as consequence of
wrong results, etc.
 Texts & Emotion-aware recommendation rules
 prepared by the 2 educational researchers involved in activity 2
 adapted to the tasks particular context
 consider lessons learnt compiled in reviews regarding formative
feedback [Shute, 2008] and affective feedback [Girad et al., under
review]
 Different metacognitive strategies (2different moments)
▪ Reading and planning how to solve the problem
▪ Reviewing the results obtained
Texts proposed for R2
 Text-A: “Some of the exercises can be a bit confusing.
Thus, you should read the wording in detail”
 Text-B: “Take your time and read the different
alternative options in detail to solve the exercise”
 Text-C: “Focusing is very important to solve
mathematical tasks. If you focus on the wording and
the options, you will solve it”
 Text-D: “Don’t worry about the results obtained so
far.The most important is to keep motivated to try to
solve the next ones the best you can”
 Text-E: “We learn from our mistakes.Thus, if you
review in which issues you have failed, this will help
you to do better next time”
Some Emotion-aware Recommenation rules (R2)
 Rule 1: If there are 2 wrong responses in a row,
deliverText-A
 Rule 2: If the learners’ face shows confusion
when reading the wording of an exercise, deliver
Text-A
 Rule 3: If the learner cannot decide which option
to select and moves from one to another, deliver
Text-B
 Rule 5: If the learner is distracted, looks away
the screen, deliverText-C
 Rule 6: If the learner increase her facial and body
movements’ rate, deliverText-C
Rec. delivery in the pilot
Works on Emotions Detection & ERS
 2012: Experimental design for collecting affective data at
Madrid Science Week in 2012: 75 participants
 2013: Machine learning techniques in an incremental way,
considering a subset of the collected input sources.
 2014: Detailed analysis on keyboard and mouse features
 Related papers:
SWJ´14, SCP’14, SWJ´14, AIED’13, HCI’13, UMAP’13-14, EDM’13-
14, SCP14, ERS&T12, IJAIT’13, ESWA11, EXSY13, IJWBC12,
UMUA’11, … IJAIED’16
 Springer volume on Recommender Systems forTechnology
Enhanced Learning (13)
49
ITS UV-UNED
aDeNu-UNED 2015 ©
Experiment
 Real context
 High School
 14-year old students
 Using the high school’s computers room
 Using an ITS
 Teaching the resolution of story problems in an
arithmetic way
 6 problems were proposed
AIED 2015 22-29 June 2015 Madrid 51
Experiment
 Data collected
 Physiological data
 Video data
 Interaction data
 Task Data
AIED 2015 22-29 June 2015 Madrid 52
ITS:Tipos de problemas (I)
Uno de los mayores problemas al aprender álgebra es la traducción
de los problemas del mundo real a notación simbólica.
Problemas que suelen aparecer:
 El estudiante puede utilizar un número arbitrario de letras o
símbolos para designar las cantidades del problema
 El tipo de ecuaciones planteadas
 El camino elegido para solucionar el problema
ITS:Tipos de problemas (II)
 Algunos ejemplos de problemas:
 Luis, Juan y Roberto ganaron 960 € por pintar una casa. Debido a que no
trabajaron el mismo tiempo, Luis recibió 24 € menos que Juan y la tercera
parte de lo que ganó Roberto. ¿Cuánto ganaron cada uno?
 Una cesta tiene 60 piezas de fruta, entre manzanas y peras. En concreto
tiene 10 veces más manzanas que peras. ¿Cuántas manzanas hay en la cesta?
 El padre de Miguel es 3 veces mayor que Miguel. Hace 4 años era 4 veces
mayor. ¿Cuál es la edad de Miguel?
GUI ITS MAMIPEC
Domain-specific knowledge representation
• Allows:
• Representing all potential solutions to the problem
• Representing the current state of the resolution process
• Determining all potentially valid user actions
Basedonhypergraphs
With semantic annotations provided in a XML file
Mike's father is 3 times as old as Mike. 4 years ago, he was 4 times
older. How old is Mike?
Ayudas personalizadas
Mensajes predefinidos para
los errores más comunes y
frecuentes
Mensajes Adhoc que usan
anotación semántica
Ayudas personalizadas (solicitadas)
Anotaciones semánticas usadas para
producir ayudas bajo demanda
Experiment
 Data collected
 Affective data
▪ At the beginning of the experiment
▪ AttributionalAchievement Motivation Scale
▪ At the end of each exercise
▪ SelfAssessment Manikin scale
▪ At the end of the problem series
▪ a descriptive self-report
▪ At the end of the experiment
▪ A recorded visualization of the experiment was made by the
student with a psychologist who had followed the experiment
AIED 2015 22-29 June 2015 Madrid 59
Facial expressions and
body movement detection
AU3. Brow Lowerer
Head pose . Roll
User Task Time Duration Location Movement type Comments Affective State
act2usr1s
es10d09
m11
T2 0:10:27 5 sec Brow furrow brow
reasoning
about why
he failed a
problem
Confused
,,,
act2usr2s
es10d09
m11
T3 0:10:50 8 sec Head
Tilt head to one
side
rereading
the problem
statement
Concentrated
Ejemplo
Operaciones
Cantidades para operar
Explicación
de lo que hago
Operar
Ayuda
Enunciado del Problema a resolver
Operaciones
Cantidades para operar
Explicación
de lo que hago
Operar
Ayuda
Enunciado del Problema a resolver
Operaciones
Cantidades para operar
Explicación
de lo que hago
Operar
Ayuda
Enunciado del Problema a resolver
Resultado de la
operación
realizada
Se añade en la lista de cantidades para poder utilizarse
Ayuda
Enunciado del Problema a resolver
Valencia
Valora si te ha gustado el problema
Activación
Da igual si te ha gustado o no.
Valora cuánta energía has puesto para
resolver el problema
Objective
 Improve emotion detection
 Following a multimodal approach
 Using non-intrusive devices
 Exploring new approaches
AIED 2015 22-29 June 2015 Madrid 70
Exploring new approaches
 Current methods:
▪ Try to classify the emotion directly
 A two-class classifier to identify relevant time slots
▪ Adding a new layer
▪ A simpler initial problem (2 values to predictVS a list of emotions)
▪ Using that information for the generating a more
balanced dataset and more detailed predictions.
AIED 2015 22-29 June 2015 Madrid 71
2-step emotion detection approach
Emotion? No
Emotion? Yes
Emotion? Yes
Boredom
Engageme
nt
First
Step
Second
Step
AIED 2015 22-29 June 2015 Madrid 72
Data preparation
 Video
 Synchronizing Facial and desktop videos
▪ During the experiment
▪ Reviewing the experiment with the students
 Movement labelling
▪ Following an already proposed methodology
▪ Taking into account:
Type of movement Body part moved Movement
duration
AIED 2015 22-29 June 2015 Madrid 73
Data preparation
 Physiological signals
 Features had to be generated…
▪ Which time window to use?
▪ A recursive analysis was performed with different time windows (1
minute, 30 seconds, 20 seconds)
▪ Finally, the 20 second time window was used in all the data
 …According to a baseline
▪ Initial baseline was discarded
▪ Some signals were still not completely stabilized
▪ Possible reactions to the experimental situation
▪ The final baseline was used as a reference for each student
AIED 2015 22-29 June 2015 Madrid 74
Data preparation
 Physiological variations according to the
baseline
 An ANOVA was carried out, looking for significant
differences between the baseline and each of the
time windows.
▪ Those temporal windows (per subject and signal)
significantly different from the final baseline (p <0.001)
were labeled as “activated”.
AIED 2015 22-29 June 2015 Madrid 75
Features used
 Features generated for every 20 seconds time
window:
 Physiological signal significance flag.
 Number of Significant physiological signals.
 Number of wrong actions.
 Number hints requested.
 Movement indicators:
▪ Body part moved.
▪ Type of movement.
▪ Movement duration
AIED 2015 22-29 June 2015 Madrid 76
Emotional labeling
 We have the SAM scores for each problem
 An expert labeled the emotions seen in the videos
following a categorical approach
▪ The expert’s labeling was supported by the emotional
reports and experiment review done by the student.
AIED 2015 22-29 June 2015 Madrid 77
Results
 Emotion indicator  2-step approach Traditional
approach
Boredom
Frustration
Boredom
Frustration
None
Less than 60%
accuracy
Kappa: 0.31
Emotion
? No
62.6% accuracy
Kappa: 0.31
Emotion? Yes
Emotion? No
Emotion? Yes
74.8% accuracy
Kappa: 0.49
Emotion?
Yes
Emotion?
Yes
AIED 2015 22-29 June 2015 Madrid 78
Recommendations  textual
Responding to emotions
 Open issues in detecting emotions do NOT
stop research of affective interventions
 Runtime access to signals collected
 Rapid prototyping
 Open hardware
Goal
Identify Ambient Intelligent
Recommendations that provide
Interactive Context-Aware
Affective Educational support
Publication:
Santos, O.C., Saneiro, M., Rodriguez-Sanchez, M.C. and Boticario,
J.G. (2015)
Towards Interactive Context-Aware Affective Educational
Recommendations in Computer Assisted Language Learning.
New Review of Hypermedia and Multimedia, in press.
Responding to emotions
 Open issues in detecting emotions do NOT
stop research of affective interventions
Wizard of Oz:
human detects user
behaviour & reacts
(simulates system response)
Eliciting AmI Recommendations
 Educational scenario:
 Preparing for the oral examination in a foreign
language learning course
TORMES Methodology
Santos & Boticario, 2015
Computers & Education, vol.
 Recommendation:
 Suggest the learner to
breathe slowly to calm her
down when nervious
▪ without interrupting her
activity
Detecting emotions with Arduino
E-Health Platform:
• Pulse
• GSR
• T
• ECG
• Airflow
+ Adaptation &
Integration of
a piezoelectric
breathe belt
Integrating piezoelectric belt
Deciding affective response (rec)
 Rule-based approach
 weighted physiological states: Current vs. Baseline
▪ if HR_now > 20%HR_bl  trigger Rec1
 Wizard of Oz decides
▪ physiological signals
▪ participant’s facial & body movements
▪ task progress
▪ …
Open issues
1. How to deliver the recommendations
2. When to provide recommendations
3. Learners’ features
4. Social aspects (when collaboration)
Multisensorial actuation channels
First try (unary): on  relax
1 blue led
(lights)
1 buzzer
(sounds & ‘vibrates’)
Second try: modulate breathing
 Acompany learner’s desired breathing
behaviour
 Fixed rate:
▪ 4 breathes/minute (inhalation/exhalation = 7.5 segs)
 Dynamic rate:
▪ Relative to breathing at Baseline (or other signal)
Second try: modulate breathing
 Approaches considered per sensorial channel
Flashlights (-)
Array of leds
Ambient light (+)
Speaker Vibrator (+)
Second try: modulate breathing I
 On-Off (binary)  till user relaxed or stoped
 on for 7.5 segs  inhalate
 off for 7.5 segs  exhalate
 Speaker (pure tone 440Hz = ‘la’)
 2 flashlights (red/white)  Array of leds
(intensity manually controlled)
Second try: modulate breathing II
 Progressive
 Signal increases for 7.5 segs  inhalate
 Signal stops  hold breath
 Signal decreases for 7.5 segs  exhalate
 Array leds (12 blue)
 Speaker: cromatic musical scale 1/8 (‘la’’la’)
On going: dynamic rate  modulation depends on BL
On-going works
 Ambient light
 Sourrounding light that changes of colour
▪ Green: calm
▪ Red: stress
▪ Blue: measuring baseline
▪ White: reporting emotional state
 Moves from Green to Red
On-going works
 Vibrator (touch sense)
 Alerts before the rec is necessary
 On skin / table / chair
e.g., extend an intelligent
cushion developed by R. Barba
in his Final Career project to
detect user’s movements on the
chair → IJDSN (Accepted)
Pilot studies
first try  tell
unary (on= relax) second try  modulate
binary (on-off)
Pilot 1: 6 participants (1 blind)Pilot 2: 4 participants
Evaluation approach
 System Usability Scale (Brooke, 1996)
 Ad-hoc questions:
 Q1: Did you feel relaxed during the experience?
 Q2: Do you consider that the recommendations provided
during the experience had an impact on your
performance?
 Q3: Do you think that the recommendations had been
provided at the right time?
 Q4: Do you consider that the recommendation format is
appropriate?Would you prefer any other alternative
format?
 Q5: Do you consider that the recommendation was
effective in modifying or improving your performance?
Evaluation outcomes
 SUS  system not usable (agree!)
 Unary approach
 Light hardly perceived
 Sound too strong (distracts / warning)
 Binary approach
 Array of leds  visible
 Progressive (light) more intuitive
 Placement is important
 Keyboard vs. top of the screen
 Alternative formats?Textual / Speach
 Posibility of selecting the channel
learner
features
recs
selected
Services in the architecture
data
processed
device
capabilities
learner
features
device
data
learner
data
request
recommendation
with context data
Emotional
Data
Processor
Multimodal
Emotional
Detector
SAERS
server
Emotional
Delivery
Component
SAERS
admin
Recs
modelled
TORMES methodology
User
Model
Device
Model
environment
data
collected
emotions
detected
recs
recs
affective
personalized
educational
recommendations
sense of arrows:
Initiator of info flow
Learner accessing the e-learning system with a certain device
in an environment with Sensors and Actuators
Discussion
AIED 2015 22-29 June 2015 Madrid
 Importance of labeling on the results
 Who labels the emotions
▪ User itself
▪ External viewer
 How the emotions are labeled
▪ Numeric scale
▪ Categorical values
▪ Which values are shown?
▪ Free labeling
▪ Which machine learning techniques can be used?
 What time window length should be considered
for emotion detection?
102
Discussion
AIED 2015 22-29 June 2015 Madrid
 Emotions not only depend on what you are
doing, the context around you also may
affect:
▪ Music, noise, etc
▪ Light conditions
▪ People around
▪ Other things you migh have in mind
103
Discussion
 Computational costs
 2 different prediction problems
▪ The second one with a smaller dataset
 Importance of FP and FN in the first step
prediction
 FP (Predicting an emotional change when there is no
emotion):
▪ System reaction may change the student’s flow (if the state
was the right one).
 FN: (Not predicting emotions when there are some
affective changes):
▪ Being late on reacting to negative state changes.
AIED 2015 22-29 June 2015 Madrid 104
Discussion
AIED 2015 22-29 June 2015 Madrid
 Data sources dependencies
 Task to be solved
 User interface & skill
 User special needs
105
Trabajos Futuros / Diseminación
 Áreas de trabajo
Colegios / laboratorios
 Algunos artículos relacionados:
C&E’15, NRHM’15, IJDSN’15, EDM’15, AIED’15, UMAP
-PALE’15, SWJ´14, SCP’14, SWJ´14, AIED’13, HCI’13,
UMAP’13-14, EDM’13-14, SCP14,, ERS&T12, IJAIT’13,
ESWA11, EXSY13, IJWBC12, UMUA’11, … IJAIED’16
Springer volume on Recommender Systems for
Technology Enhanced Learning (13)
 Experiencias:
intra- / inter-sujeto
colegios / lab
References & Acknowledgements
aDeNu research group
https://adenu.ia.uned.es
Background related projects
https://adenu.ia.uned.es/web/projects
o European:
aLFanet, ALPE, EU4ALL, ALTER-NATIVA
o National:
FAA, CISVI, AMI4INCLUSION, ATODOS, A2UN@,
ADAPTAPlan, MAMIPEC, BIG-AFF
‘

V Jornadas eMadrid sobre “Educación Digital”. Jesús G. Boticario, Universidad Nacional de Educación a Distancia: Sistemas recomendadores afectivos basados en modelado de usuario

  • 1.
    aDeNu-UNED 2015 © JesusG. Boticario jgb@dia.uned.es aDeNu Research Group UNED
  • 2.
    USER MODELING (LEARNING) StudentCentered AI-ED / ML / EDM / LAK / ITS / CSCL / L@S… ??
  • 3.
    Context & Motivation DifferentUser Agents Varied AssistiveTechnologies Multiple contents format Negotiation requirements ¿ ? ¿ ?
  • 4.
    Context & Motivation Observablefeatures and AMI RFID tracking Movements tracking Face tracking
  • 5.
    Context & Motivation Standardssupport transferability and interoperability
  • 6.
    Research Questions Standards usage &extension Adaptive interaction support (run-time affect oriented) Student’s centered learning (UCD affect oriented) ADAPTIVE & AFFECTIVE & INCLUSIVE & LEARNING SYSTEMS Affect detection: Accurately detect meaningful features in LEARNING New inputs & outputs: modality fusion Educational Issues Pedagogical interventions New learning opportunities Transferability Domain independent features Transferrable processes
  • 7.
  • 8.
  • 9.
    Accessibility Guidelines & Standards W3CWebAccessibility Initiative: WCAG (contents), ATAG (authoring tools), UAAG (user agents) ISO 24751, IMS-LIP, IMS-AfA, IMS-MD, IMS-CP, IMS-MD, IEEE-LOM, IMS- RDCEO, ISO/IECTR 24763, IMS-QTI, SCORM,W3C CC/PP User Modeling Individual & CSCL (needs, preferences, learning styles, CSCL features...) Monitoring dynamic information from interactions aDeNu projects
  • 10.
    Standards-based Modeling <imsld:locpersproperty identifier="resourcetest4.score"> <imsld:datatypedatatype="integer" /> <imsld:initialvalue>0</imsld:initialvalue> </imsld:locpersproperty> <imsld:learning-activity identifier="LA-task41"> <imsld:title>4.1. Impressionism Evaluation</imsld:title> <imsld:activity-description> <imsld:item identifierref="resource-test4" /> </imsld:activity-description> <imsld:complete-activity> <imsld:when-property-value-is-set> <imsld:property-ref ref="impeval-good-enough"/> <imsld:property-value>true</imsld:property- value> </imsld:when-property-value-is-set> </imsld:complete-activity> </imsld:learning-activity> <imsld:conditions> <imsld:if> <imsld:greater-than> <imsld:property-ref ref="resource-test4.score"/> <imsld:property-value>5</imsld:property-value> </imsld:greater-than> </imsld:if> <imsld:then> <imsld:change-property-value> <property-ref ref="impeval-good-enough" /> <property-value>true</property-value> </imsld:change-property-value> </imsld:then> Practice Contact Tutor QTI re-test Remediation QTI test Inductive/visual Deductive/verbal Yes No Yes No Learning Style Property value? Mastered QTI test? Mastered Re-test? Practice Contact Tutor QTI re-test Remediation QTI test Inductive/visual Deductive/verbal Yes No Yes No Learning Style Property value? Mastered QTI test? Mastered Re-test?
  • 11.
  • 12.
  • 13.
    CSCL:The CLFA  Userprofiles  Participative, Insightful, Useful, Non- collaborative,With-initiative, Communicative  Thinker-out, Unsecure, Gossip, Inspirable, Inspiring,Thorough Forum conversations started Forum messages sent Replies to student interactions N_thrd = ∑i n(xi); x number of threads started on day i and n a set of days in the experience N_msg = ∑i n(xi); x number of messages sent on day i and n a set of days in the experience N_r_thrd = number of messages in the thread started by user M_thrd = average (N_thrd) = (1/N)( ∑i n(xi)); N number of days in the experience M_msg = average (N_msg) M_r_thrd = N_r_thrd / N_thrd V_thrd = variance (N_thrd) V_msg = variance (N_msg) N_r_msg = number of replies L_thrd = N_thrd /√V_thrd L_msg = N_msg /√V_msg M_r_msg = N_r_msg / N_msg
  • 14.
    Accesibilidad y Adaptación AgenteUsuario Tecnologías de Apoyo
  • 15.
    12/06/2008 ALPE Workshop- EDeAN Congress
  • 16.
  • 17.
    LMS- EVAApoyo autoría Valoración Necesidades Accessibility support Upload and tagging Accesibilidad Recurso Comunicacióny soporte Descripción de necesidades Evaluación Adaptación Recursos Needs Related Guidance Accessibility Evaluation & Guidance Adaptation Request & Supervision Trans- formation Tagging Supervision Feedback Resource-Course Feedback Profesor Estudiante Estudiante Personalised resource Bibliotecario Técnico de Transformación Resource Feedback Resource Feedback UM MR CP RS Accesibilidad Curso Senior Manager Decision Taking DM Framework component EU4ALL eService Técnico Atención discapacidad
  • 18.
    UC-AI→ Accessibility /Context?? User who requests textual captions for the audio on videos. ISO PNP <accessForAllUser> <content> <adaptationPreference> <adaptationType=”caption”/> <originalAccessMode=”auditory/”> <usage=”required”/> <language=”eng”/> </adaptationPreference> </content> </accessForAllUser>
  • 19.
    UC-AI → Interoperability/ scale-up?? CONTENT PERSONALIZATION CP Service UM DM MR LMS IMS-LIP ISO-AfA ISO- DRD CC/PP Rules File SOAP SOAP SOAP RESACCINFO Service SOAP SOAP • Isa – Daisy as an alternative to the SCORM – Transcript for video • Leo – Sign language – Subtitles for video EU4ALL architecture components CP: Content Personalization UM: User Modeling MR: Metadata Repository DM: Device Model LMS: Learning Management System (Moodle, dotLRN, Sakai)
  • 20.
  • 21.
    Recommenders The SERS approach Extend e-learning services with ANS  actions (read / contribute) on platform objects  standard-based service oriented architecture (IMS,W3C, ISO)  Recommendations model  Elements: type, content, runtime information, justification, recommendation features  Support for eliciting educational oriented Rec-s  TORMES methodology ▪ UCD based (ISO 9241-210) TORMES methodology Service oriented architecture
  • 22.
    Example of Rec Recommendation1: Read the tutorial on how to use the platform Object: tutorial Action: read Content (text + link): “Visit the platform tutorial of the platform” Title: “Access to the page with the platform tutorial” Applicability conditions: The learner is new to the platform The learner has interacted with the platform several times The learner has not accessed the tutorial The learner has not contributed in any of the platform services Restrictions: There is a tutorial in the platform Category: technical support Stage: getting used to the platform Origin: tutor Relevance: 4.2 Rationale: make the learner get familiarised with the platform Explanation: “Since you are new to the platform and you have not yet used the services available in the platform, you can access this tutorial to get familiarised with the platform operation”
  • 23.
  • 24.
    Recommenders SERS Experiences ID Description R1Choose a lesson to review R2 Start the review of the concepts R3 Review the concept estimated as less known R4 Use the forum to share a doubt R5 Read a thread of the forum with many posts R6 Read the educators’ welcome message R7 Change the avatar that represents R8 Change the avatar that represents the learner R9 Look at the learner conceptual model R10 Look at the conceptual model of the class R11 Log in to start the course for the first time R12 Log in to keep reviewing the contents Indicators Description p avg_sessions participants who received recommendations spent more sessions in average 0.0362 avg_hits participants who received recommendations made more hits (visited more pages) in average 0.0241 ratio<2days_period less participants from those who received recommendations entered less than 2 days 0.0136 ratio_all_days_connected more participants from those who received recommendations had sessions every day 0.0299 0.0150 avg_connection_window the connection window (number of days between the first day and the last day) is larger in average for those who received recommendations 0.0019 avg_days_to_enter participants who received recommendations waited less days in average to enter the module 0.0206 avg_days_to_end participants who received recommendations spent more days in average 0.0169 avg_days_connected participants who received recommendations connected in average more days 0.0357 P values for Engagement Indicators Description R1 R2 R3 R4 R5 R6 R7 R8 R9 R10 R11 R12 ratio_all_correct_answers Percentage of learners who answered all questions correctly + + + + + + + + avg_correct_answers Average of questions answered correctly by the learners + + + + + + + + + + + Knowledge acquisition confidence level 95%
  • 25.
    Modeling Affect aDeNu-UNED 2015© MAMIPEC Project (TIN2011-29221-C03-00) Partners Funded by
  • 26.
    TORMES elicitation cycle UnderstandContext of Use Interviews & Questionnaires: educators’ best practices on affective issues DM analysis: affective data processing complement educators’ descriptions Specify requirements Scenario based approach: problem (situations demanding affective support) and solution (affective recs in terms of semantic affective rec model) scenarios Evaluate designs against requirements Running prototype / Wizard of Oz: educators’ & learners’ evaluation of affective recs. Produce design solutions Focus group (educators with affective computing experience) validate model-formulated affective recs eliciting affective recs validated semantically described affective recs Understanding recommendations needs in intelligent educational contexts that consider multimodal approaches for affective modelling [@ RecSysTEL 201 ISO 9241-210 iterative design cycle
  • 27.
    Motivation Relation between emotions &cognitive processes Advances in affective computing AIED 2015 Doctoral Consortium24 June 2015, Madrid, Spain 27
  • 28.
    Wrap up: Stateof the Art → Identify research gaps Psychology Computer Science Learning technologies Parasympathetic Nervous System Physiological signals Emotion theories Signal Processing Interaction indicators AffectiveComputing Data Mining Learner Modelling IntelligentTutoring Systems Ubiquitous learning
  • 29.
    Large Scale Experience(≈ 80 users / 4Tb) Sensor belt with the following sensors: Electrocardiogram (ECG), Galvanic Skin Response (GSR), Respiratory Rate (RR), and Blood Pressure (BP) Kinect for Windows for face features extraction Webcam (with integrated microphone) and infrared-light webcam Keyboard and mouse (via a keylogger and a mouse tracker) Questionnaires: General Self- Efficacy Scale (GSE), PANAS, BFI, SAM
  • 30.
    Large Scale Experience(≈ 80users / 4Tb)
  • 31.
    Desktop / Mouse/ Keboard tracking Mouse: 17:24:29:734-154,183 [mov] [154, 183] 17:24:29:781-154,184 [mov] [154, 184] 17:24:29:812-154,185 [mov] [154, 185] 17:24:29:968-154,185 [pre] [left] [154, 185] 17:24:30:093-154,185 [rel] [left] [154, 185] 17:24:30:250-156,185 [mov] [156, 185] Keyboard: 16:59:32:484-48 [down]->0 16:59:32:546-48 [up]->0 16:59:42:062-32 [down]->SPACE 16:59:42:156-32 [up]->SPACE
  • 32.
  • 33.
    Task-1: math problems(lack of time)
  • 34.
    Task 2: Logicseries (easy task)
  • 35.
    Affect Reports Me hedivertido resolviendo los ejercicios Me he sentido orgulloso/a por haber sido capaz de resolver los ejercicios Me he sentido enfadado/a por la dificultad de los ejercicios Me he puesto nervioso al enfrentarme a la resolución de los ejercicios Me he sentido avergonzado por no ser capaz de resolver los ejercicios Me he desesperado tratando de hallar la solución de los ejercicios Me he aburrido haciendo los ejercicios SC: Al realizar esta tarea me he sentido ... Al realizar la tarea he pensado ... Las dificultades que he encontrado para resolver la tarea han sido.. Y para superar estas dificultades he ... Puedes usar: ABURRIDO, ACTIVO, ADMIRADO, AGOBIADO, ALEGRE, AVERGONZADO, CABREADO, DEFRAUDADO, DEPRIMIDO, DESANIMADO, DESESPERADO…
  • 36.
    Minería de datos(4TB): Diseño Puntuación Sentiment analysis Interacciones de usuario Medidas fisiológicas Puntuación de la tarea Cuestionarios Algoritmos de DM SAM del usuario Etiquetado emocional de los reportes emocionales Etiquetado de registros Predicción de la puntuación de valencia afectiva
  • 37.
    Inclusive scenarios: Experimentaldesign Physiological sensors, Kinect, Mouse, Webcam Questionnaires Sensor placement Initial Baseline Sensor calibration questions Task 1 (Problem solving) Emotional Report 1 Task 2 (Problem solving with time limit) Emotional Report 2 Task 3 Logical series Emotional Report 3 Final Baseline Physiological sensors, Kinect, Mouse, Webcam Physiological sensors, Kinect, Mouse, Webcam Physiological sensors SAM SAM SAM SAM Keystrokes Keystrokes Keystrokes Personality traits Adaptationsforinclusiveness [@ HCI 2013]
  • 38.
  • 39.
    DESAFÍOS ANTE LADIVERSIDAD FUNCIONAL  Adaptaciones en logística, tareas y técnicas de interacción.  Ajustes en tamaño de fuentes en pantalla y papel.  Ajustes en luminosidad.  Reducción distancia a la pantalla (20ctms) que interfirió en el dispositivo de Kinect.  Filtrado por parte de Kinect de movimientos estereotipados relacionados con discapacidad visual.  Estudiar de manera diferencial el patrón de interacción mediante teclado durante navegación/introducción de datos.  Cambios fisiológicos y conductuales en función de la dificultad y la limitación en la tarea  Sonidos con componente afectivos provocaron cambios fisiológicos.
  • 40.
    Research question How ERScan take advantage of affective computing to improve the personalized support in educational scenarios with emotional and affective issues?
  • 41.
    Approach User Device e-Learning Platform User Model • Learningoutcomes • Questionnaires scoresbio-feedback devices sensor & interaction data Learning Interactions Personality Traits Data Mining Affective information +Learner Affective Model Affective Feedback [@ CAEPIA 2013]
  • 42.
    Some Recommendations identified R1: Provide course instructions for newbie learners, so they do not get lost in the course space  R2: Carry out self-assessment questionnaires to foster learners’ meta-cognitive issues  R3: Review related course concepts to help progressing in the course contents  R6: Propose strategies to cope with temporal failures of the platform, especially when deadlines are approaching  R8: Change task type to keep motivation and engagement in the tasks
  • 43.
    Validation criteria  C1:need to deliver the recommendation  C2: recommendation content suitability  C3: timely delivery of the recommendation  C4: benefit of the recommendation  C5: suitability of the recommendation presentation mode
  • 44.
    Validation results C1 C2C3 C4 C5 Avg Std. Avg Std. Avg Std. Avg Std. Avg Std. R1 7,83 1,17 7,83 1,17 8,33 1,21 8,17 0,75 7,00 1,90 R2 8,17 0,75 7,83 1,17 8,17 1,17 7,33 1,21 7,50 1,38 R3 8,17 0,75 7,83 1,17 8,00 1,10 8,00 1,67 7,50 1,76 R4 8,33 0,52 8,50 0,55 7,83 1,60 8,50 0,84 8,00 1,26 R5 8,00 1,10 7,67 1,51 7,67 1,86 7,67 1,86 8,50 0,55 R6 8,67 0,52 8,17 0,75 8,17 0,98 8,67 0,52 8,00 1,10 R7 8,33 0,52 8,00 1,55 8,50 0,55 8,17 1,17 7,17 3,13 R8 7,83 1,17 8,33 0,52 8,00 1,10 8,17 0,75 8,17 0,98 R9 8,67 0,52 8,50 0,55 8,33 1,21 8,50 0,84 8,33 1,03 R10 8,00 1,55 8,17 1,17 8,17 1,17 8,17 1,17 8,17 0,98
  • 45.
    Selecting a Rec.for the pilot  R2  appropriate to provide personalized support while participants are carrying out the mathematical self-assessment tasks proposed.  situations to be encounter ed: focusing attention on relevant data, reviewing mistakes and results, analyzing the information provided in the problem wording, avoiding a lack of motivation as consequence of wrong results, etc.  Texts & Emotion-aware recommendation rules  prepared by the 2 educational researchers involved in activity 2  adapted to the tasks particular context  consider lessons learnt compiled in reviews regarding formative feedback [Shute, 2008] and affective feedback [Girad et al., under review]  Different metacognitive strategies (2different moments) ▪ Reading and planning how to solve the problem ▪ Reviewing the results obtained
  • 46.
    Texts proposed forR2  Text-A: “Some of the exercises can be a bit confusing. Thus, you should read the wording in detail”  Text-B: “Take your time and read the different alternative options in detail to solve the exercise”  Text-C: “Focusing is very important to solve mathematical tasks. If you focus on the wording and the options, you will solve it”  Text-D: “Don’t worry about the results obtained so far.The most important is to keep motivated to try to solve the next ones the best you can”  Text-E: “We learn from our mistakes.Thus, if you review in which issues you have failed, this will help you to do better next time”
  • 47.
    Some Emotion-aware Recommenationrules (R2)  Rule 1: If there are 2 wrong responses in a row, deliverText-A  Rule 2: If the learners’ face shows confusion when reading the wording of an exercise, deliver Text-A  Rule 3: If the learner cannot decide which option to select and moves from one to another, deliver Text-B  Rule 5: If the learner is distracted, looks away the screen, deliverText-C  Rule 6: If the learner increase her facial and body movements’ rate, deliverText-C
  • 48.
  • 49.
    Works on EmotionsDetection & ERS  2012: Experimental design for collecting affective data at Madrid Science Week in 2012: 75 participants  2013: Machine learning techniques in an incremental way, considering a subset of the collected input sources.  2014: Detailed analysis on keyboard and mouse features  Related papers: SWJ´14, SCP’14, SWJ´14, AIED’13, HCI’13, UMAP’13-14, EDM’13- 14, SCP14, ERS&T12, IJAIT’13, ESWA11, EXSY13, IJWBC12, UMUA’11, … IJAIED’16  Springer volume on Recommender Systems forTechnology Enhanced Learning (13) 49
  • 50.
  • 51.
    Experiment  Real context High School  14-year old students  Using the high school’s computers room  Using an ITS  Teaching the resolution of story problems in an arithmetic way  6 problems were proposed AIED 2015 22-29 June 2015 Madrid 51
  • 52.
    Experiment  Data collected Physiological data  Video data  Interaction data  Task Data AIED 2015 22-29 June 2015 Madrid 52
  • 53.
    ITS:Tipos de problemas(I) Uno de los mayores problemas al aprender álgebra es la traducción de los problemas del mundo real a notación simbólica. Problemas que suelen aparecer:  El estudiante puede utilizar un número arbitrario de letras o símbolos para designar las cantidades del problema  El tipo de ecuaciones planteadas  El camino elegido para solucionar el problema
  • 54.
    ITS:Tipos de problemas(II)  Algunos ejemplos de problemas:  Luis, Juan y Roberto ganaron 960 € por pintar una casa. Debido a que no trabajaron el mismo tiempo, Luis recibió 24 € menos que Juan y la tercera parte de lo que ganó Roberto. ¿Cuánto ganaron cada uno?  Una cesta tiene 60 piezas de fruta, entre manzanas y peras. En concreto tiene 10 veces más manzanas que peras. ¿Cuántas manzanas hay en la cesta?  El padre de Miguel es 3 veces mayor que Miguel. Hace 4 años era 4 veces mayor. ¿Cuál es la edad de Miguel?
  • 55.
  • 56.
    Domain-specific knowledge representation •Allows: • Representing all potential solutions to the problem • Representing the current state of the resolution process • Determining all potentially valid user actions Basedonhypergraphs With semantic annotations provided in a XML file Mike's father is 3 times as old as Mike. 4 years ago, he was 4 times older. How old is Mike?
  • 57.
    Ayudas personalizadas Mensajes predefinidospara los errores más comunes y frecuentes Mensajes Adhoc que usan anotación semántica
  • 58.
    Ayudas personalizadas (solicitadas) Anotacionessemánticas usadas para producir ayudas bajo demanda
  • 59.
    Experiment  Data collected Affective data ▪ At the beginning of the experiment ▪ AttributionalAchievement Motivation Scale ▪ At the end of each exercise ▪ SelfAssessment Manikin scale ▪ At the end of the problem series ▪ a descriptive self-report ▪ At the end of the experiment ▪ A recorded visualization of the experiment was made by the student with a psychologist who had followed the experiment AIED 2015 22-29 June 2015 Madrid 59
  • 60.
    Facial expressions and bodymovement detection AU3. Brow Lowerer Head pose . Roll User Task Time Duration Location Movement type Comments Affective State act2usr1s es10d09 m11 T2 0:10:27 5 sec Brow furrow brow reasoning about why he failed a problem Confused ,,, act2usr2s es10d09 m11 T3 0:10:50 8 sec Head Tilt head to one side rereading the problem statement Concentrated
  • 62.
    Ejemplo Operaciones Cantidades para operar Explicación delo que hago Operar Ayuda Enunciado del Problema a resolver
  • 63.
    Operaciones Cantidades para operar Explicación delo que hago Operar Ayuda Enunciado del Problema a resolver
  • 64.
    Operaciones Cantidades para operar Explicación delo que hago Operar Ayuda Enunciado del Problema a resolver
  • 65.
    Resultado de la operación realizada Seañade en la lista de cantidades para poder utilizarse Ayuda Enunciado del Problema a resolver
  • 68.
    Valencia Valora si teha gustado el problema
  • 69.
    Activación Da igual site ha gustado o no. Valora cuánta energía has puesto para resolver el problema
  • 70.
    Objective  Improve emotiondetection  Following a multimodal approach  Using non-intrusive devices  Exploring new approaches AIED 2015 22-29 June 2015 Madrid 70
  • 71.
    Exploring new approaches Current methods: ▪ Try to classify the emotion directly  A two-class classifier to identify relevant time slots ▪ Adding a new layer ▪ A simpler initial problem (2 values to predictVS a list of emotions) ▪ Using that information for the generating a more balanced dataset and more detailed predictions. AIED 2015 22-29 June 2015 Madrid 71
  • 72.
    2-step emotion detectionapproach Emotion? No Emotion? Yes Emotion? Yes Boredom Engageme nt First Step Second Step AIED 2015 22-29 June 2015 Madrid 72
  • 73.
    Data preparation  Video Synchronizing Facial and desktop videos ▪ During the experiment ▪ Reviewing the experiment with the students  Movement labelling ▪ Following an already proposed methodology ▪ Taking into account: Type of movement Body part moved Movement duration AIED 2015 22-29 June 2015 Madrid 73
  • 74.
    Data preparation  Physiologicalsignals  Features had to be generated… ▪ Which time window to use? ▪ A recursive analysis was performed with different time windows (1 minute, 30 seconds, 20 seconds) ▪ Finally, the 20 second time window was used in all the data  …According to a baseline ▪ Initial baseline was discarded ▪ Some signals were still not completely stabilized ▪ Possible reactions to the experimental situation ▪ The final baseline was used as a reference for each student AIED 2015 22-29 June 2015 Madrid 74
  • 75.
    Data preparation  Physiologicalvariations according to the baseline  An ANOVA was carried out, looking for significant differences between the baseline and each of the time windows. ▪ Those temporal windows (per subject and signal) significantly different from the final baseline (p <0.001) were labeled as “activated”. AIED 2015 22-29 June 2015 Madrid 75
  • 76.
    Features used  Featuresgenerated for every 20 seconds time window:  Physiological signal significance flag.  Number of Significant physiological signals.  Number of wrong actions.  Number hints requested.  Movement indicators: ▪ Body part moved. ▪ Type of movement. ▪ Movement duration AIED 2015 22-29 June 2015 Madrid 76
  • 77.
    Emotional labeling  Wehave the SAM scores for each problem  An expert labeled the emotions seen in the videos following a categorical approach ▪ The expert’s labeling was supported by the emotional reports and experiment review done by the student. AIED 2015 22-29 June 2015 Madrid 77
  • 78.
    Results  Emotion indicator 2-step approach Traditional approach Boredom Frustration Boredom Frustration None Less than 60% accuracy Kappa: 0.31 Emotion ? No 62.6% accuracy Kappa: 0.31 Emotion? Yes Emotion? No Emotion? Yes 74.8% accuracy Kappa: 0.49 Emotion? Yes Emotion? Yes AIED 2015 22-29 June 2015 Madrid 78
  • 79.
  • 80.
    Responding to emotions Open issues in detecting emotions do NOT stop research of affective interventions  Runtime access to signals collected  Rapid prototyping  Open hardware
  • 81.
    Goal Identify Ambient Intelligent Recommendationsthat provide Interactive Context-Aware Affective Educational support Publication: Santos, O.C., Saneiro, M., Rodriguez-Sanchez, M.C. and Boticario, J.G. (2015) Towards Interactive Context-Aware Affective Educational Recommendations in Computer Assisted Language Learning. New Review of Hypermedia and Multimedia, in press.
  • 82.
    Responding to emotions Open issues in detecting emotions do NOT stop research of affective interventions Wizard of Oz: human detects user behaviour & reacts (simulates system response)
  • 83.
    Eliciting AmI Recommendations Educational scenario:  Preparing for the oral examination in a foreign language learning course TORMES Methodology Santos & Boticario, 2015 Computers & Education, vol.  Recommendation:  Suggest the learner to breathe slowly to calm her down when nervious ▪ without interrupting her activity
  • 86.
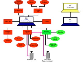
    Detecting emotions withArduino E-Health Platform: • Pulse • GSR • T • ECG • Airflow + Adaptation & Integration of a piezoelectric breathe belt
  • 87.
  • 88.
    Deciding affective response(rec)  Rule-based approach  weighted physiological states: Current vs. Baseline ▪ if HR_now > 20%HR_bl  trigger Rec1  Wizard of Oz decides ▪ physiological signals ▪ participant’s facial & body movements ▪ task progress ▪ …
  • 89.
    Open issues 1. Howto deliver the recommendations 2. When to provide recommendations 3. Learners’ features 4. Social aspects (when collaboration)
  • 90.
  • 91.
    First try (unary):on  relax 1 blue led (lights) 1 buzzer (sounds & ‘vibrates’)
  • 92.
    Second try: modulatebreathing  Acompany learner’s desired breathing behaviour  Fixed rate: ▪ 4 breathes/minute (inhalation/exhalation = 7.5 segs)  Dynamic rate: ▪ Relative to breathing at Baseline (or other signal)
  • 93.
    Second try: modulatebreathing  Approaches considered per sensorial channel Flashlights (-) Array of leds Ambient light (+) Speaker Vibrator (+)
  • 94.
    Second try: modulatebreathing I  On-Off (binary)  till user relaxed or stoped  on for 7.5 segs  inhalate  off for 7.5 segs  exhalate  Speaker (pure tone 440Hz = ‘la’)  2 flashlights (red/white)  Array of leds (intensity manually controlled)
  • 95.
    Second try: modulatebreathing II  Progressive  Signal increases for 7.5 segs  inhalate  Signal stops  hold breath  Signal decreases for 7.5 segs  exhalate  Array leds (12 blue)  Speaker: cromatic musical scale 1/8 (‘la’’la’) On going: dynamic rate  modulation depends on BL
  • 96.
    On-going works  Ambientlight  Sourrounding light that changes of colour ▪ Green: calm ▪ Red: stress ▪ Blue: measuring baseline ▪ White: reporting emotional state  Moves from Green to Red
  • 97.
    On-going works  Vibrator(touch sense)  Alerts before the rec is necessary  On skin / table / chair e.g., extend an intelligent cushion developed by R. Barba in his Final Career project to detect user’s movements on the chair → IJDSN (Accepted)
  • 98.
    Pilot studies first try tell unary (on= relax) second try  modulate binary (on-off) Pilot 1: 6 participants (1 blind)Pilot 2: 4 participants
  • 99.
    Evaluation approach  SystemUsability Scale (Brooke, 1996)  Ad-hoc questions:  Q1: Did you feel relaxed during the experience?  Q2: Do you consider that the recommendations provided during the experience had an impact on your performance?  Q3: Do you think that the recommendations had been provided at the right time?  Q4: Do you consider that the recommendation format is appropriate?Would you prefer any other alternative format?  Q5: Do you consider that the recommendation was effective in modifying or improving your performance?
  • 100.
    Evaluation outcomes  SUS system not usable (agree!)  Unary approach  Light hardly perceived  Sound too strong (distracts / warning)  Binary approach  Array of leds  visible  Progressive (light) more intuitive  Placement is important  Keyboard vs. top of the screen  Alternative formats?Textual / Speach  Posibility of selecting the channel
  • 101.
    learner features recs selected Services in thearchitecture data processed device capabilities learner features device data learner data request recommendation with context data Emotional Data Processor Multimodal Emotional Detector SAERS server Emotional Delivery Component SAERS admin Recs modelled TORMES methodology User Model Device Model environment data collected emotions detected recs recs affective personalized educational recommendations sense of arrows: Initiator of info flow Learner accessing the e-learning system with a certain device in an environment with Sensors and Actuators
  • 102.
    Discussion AIED 2015 22-29June 2015 Madrid  Importance of labeling on the results  Who labels the emotions ▪ User itself ▪ External viewer  How the emotions are labeled ▪ Numeric scale ▪ Categorical values ▪ Which values are shown? ▪ Free labeling ▪ Which machine learning techniques can be used?  What time window length should be considered for emotion detection? 102
  • 103.
    Discussion AIED 2015 22-29June 2015 Madrid  Emotions not only depend on what you are doing, the context around you also may affect: ▪ Music, noise, etc ▪ Light conditions ▪ People around ▪ Other things you migh have in mind 103
  • 104.
    Discussion  Computational costs 2 different prediction problems ▪ The second one with a smaller dataset  Importance of FP and FN in the first step prediction  FP (Predicting an emotional change when there is no emotion): ▪ System reaction may change the student’s flow (if the state was the right one).  FN: (Not predicting emotions when there are some affective changes): ▪ Being late on reacting to negative state changes. AIED 2015 22-29 June 2015 Madrid 104
  • 105.
    Discussion AIED 2015 22-29June 2015 Madrid  Data sources dependencies  Task to be solved  User interface & skill  User special needs 105
  • 106.
    Trabajos Futuros /Diseminación  Áreas de trabajo Colegios / laboratorios  Algunos artículos relacionados: C&E’15, NRHM’15, IJDSN’15, EDM’15, AIED’15, UMAP -PALE’15, SWJ´14, SCP’14, SWJ´14, AIED’13, HCI’13, UMAP’13-14, EDM’13-14, SCP14,, ERS&T12, IJAIT’13, ESWA11, EXSY13, IJWBC12, UMUA’11, … IJAIED’16 Springer volume on Recommender Systems for Technology Enhanced Learning (13)  Experiencias: intra- / inter-sujeto colegios / lab
  • 107.
    References & Acknowledgements aDeNuresearch group https://adenu.ia.uned.es Background related projects https://adenu.ia.uned.es/web/projects o European: aLFanet, ALPE, EU4ALL, ALTER-NATIVA o National: FAA, CISVI, AMI4INCLUSION, ATODOS, A2UN@, ADAPTAPlan, MAMIPEC, BIG-AFF ‘