In this asp.net tutorial you will learn how to implement 3-tier architecture in asp.net
using c#. 3-Tier architecture is also called layered architecture. Some people called it n-tier
architecture. Layer architectures are essentially objects and work in object oriented environment
just like asp.net. 3-tier architecture is a very well known architecture in the world of software
development, it doesn't matter whether you are developing web based application or desktop
based, it is the best architecture to use.
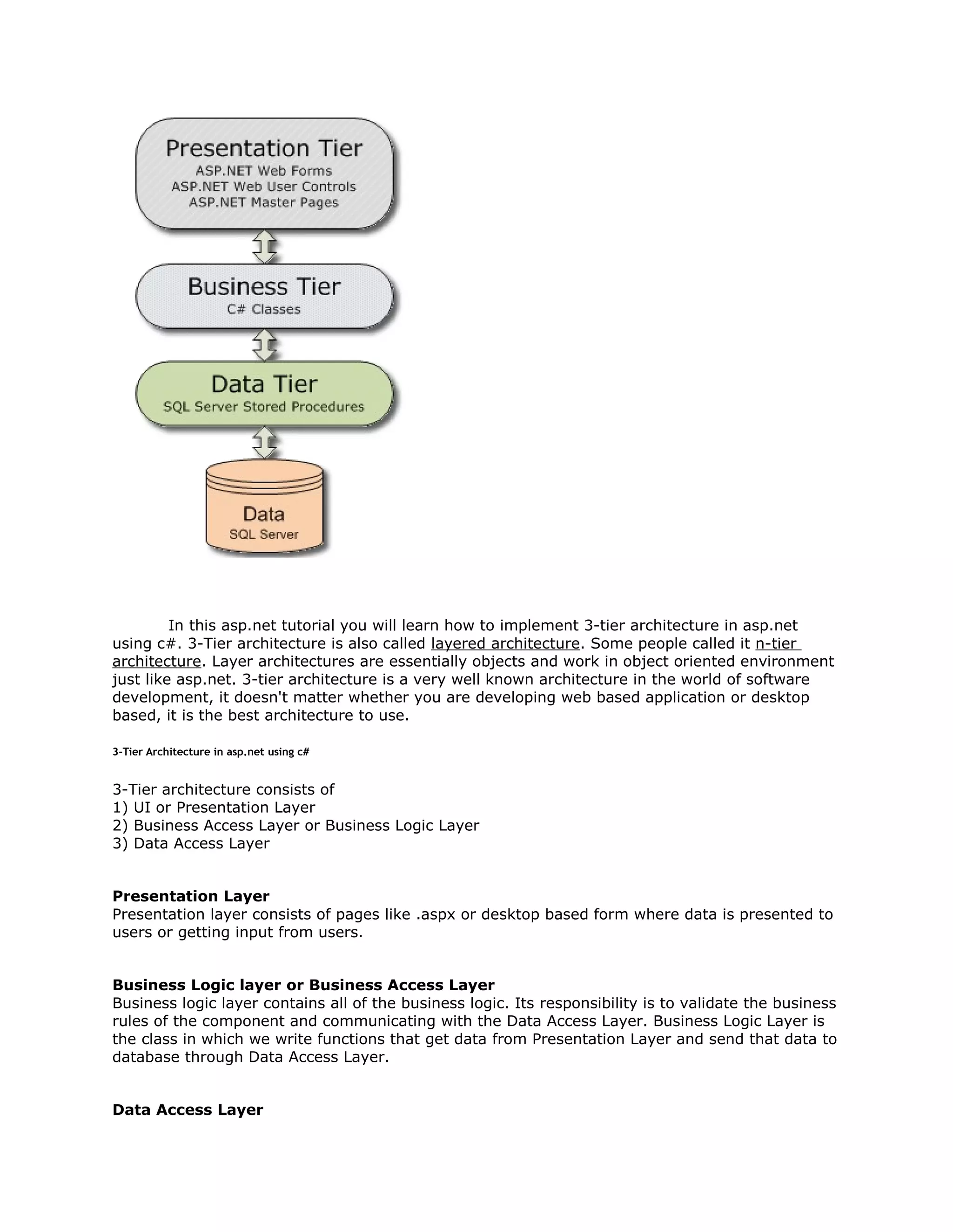
3-Tier Architecture in asp.net using c#

3-Tier architecture consists of
1) UI or Presentation Layer
2) Business Access Layer or Business Logic Layer
3) Data Access Layer
Presentation Layer
Presentation layer consists of pages like .aspx or desktop based form where data is presented to
users or getting input from users.
Business Logic layer or Business Access Layer
Business logic layer contains all of the business logic. Its responsibility is to validate the business
rules of the component and communicating with the Data Access Layer. Business Logic Layer is
the class in which we write functions that get data from Presentation Layer and send that data to
database through Data Access Layer.
Data Access Layer
Data Access Layer is also the class that contains methods to enable business logic layer to
connect the data and perform desired actions. These desired actions can be selecting, inserting,
updating and deleting the data. DAL accepts the data from BAL and sends it to the database or
DAL gets the data from the database and sends it to the business layer. In short, its
responsibility is to communicate with the backend structure.
Illustration of 3-Tier Architecture with Diagram

The figure clearly describe about the purpose of BAL and DAL. The main advantage of 3-tier
architecture is to separate the presentation layer from data access layer. You will not write any
function to communicate with database in presentation layer, all the required functions for
communication with database will be available in DataAcessLayer. Its mean at presentation layer
you will just focus at information that you will present in front of user.
I am going to create BAL, DAL in App_Code folder. You can also create separate projects for
BAL, DAL and UI (Your website) and referenced your DAL into BAL and BAL into UI. In that
scenario you have to rebuild the DAL and BAL every time, in order to view the change that you
have made in your BAL and DAL. So to get rid of rebuilding layers every time after change, I am
going to create BAL and DAL folder in App_Code. Now feel free to make changes in BAL and DAL
and just refresh the webpage to view the change that you made, in short no rebuilding of DAL
and BAL is required. The following figure shows the 3-tier architecture of our website that we are
going to made.
Design and implement 3-tier architecture

.

1) Open visual studio or visual web developer.
2) Go to File-> New Web Site

3) Select ASP.NET Web Site and then browse the Folder in which you want to save your web
pages.
4) Go to Solution Explorer and then right click on your website folder.
Go to Add ASP.NET Folder-> App_Code.

5) Now right click on App_Code Folder and select New Folder.

6) Create Two Folders and give BusinessLayer and DataAccessLayer names to them.
7) Now right click on DataAccessLayer -> Add New Item.

8) Select Class as template and give DbAccess name to that class.

9) Now right click on BusinessLayer folder-> Add New Item
10) Select Class as template and give BusComments.cs name to that class.

Now open your DbAccess.cs file placed in DataAccessLayer folder. Clear it by deleting all its builtin code and then copy/paste the following code in your DbAccess.cs file and then save it
10) Select Class as template and give BusComments.cs name to that class.

Now open your DbAccess.cs file placed in DataAccessLayer folder. Clear it by deleting all its builtin code and then copy/paste the following code in your DbAccess.cs file and then save it

3 tier architecture in asp.net

  • 1.
    In this asp.nettutorial you will learn how to implement 3-tier architecture in asp.net using c#. 3-Tier architecture is also called layered architecture. Some people called it n-tier architecture. Layer architectures are essentially objects and work in object oriented environment just like asp.net. 3-tier architecture is a very well known architecture in the world of software development, it doesn't matter whether you are developing web based application or desktop based, it is the best architecture to use. 3-Tier Architecture in asp.net using c# 3-Tier architecture consists of 1) UI or Presentation Layer 2) Business Access Layer or Business Logic Layer 3) Data Access Layer Presentation Layer Presentation layer consists of pages like .aspx or desktop based form where data is presented to users or getting input from users. Business Logic layer or Business Access Layer Business logic layer contains all of the business logic. Its responsibility is to validate the business rules of the component and communicating with the Data Access Layer. Business Logic Layer is the class in which we write functions that get data from Presentation Layer and send that data to database through Data Access Layer. Data Access Layer
  • 2.
    Data Access Layeris also the class that contains methods to enable business logic layer to connect the data and perform desired actions. These desired actions can be selecting, inserting, updating and deleting the data. DAL accepts the data from BAL and sends it to the database or DAL gets the data from the database and sends it to the business layer. In short, its responsibility is to communicate with the backend structure. Illustration of 3-Tier Architecture with Diagram The figure clearly describe about the purpose of BAL and DAL. The main advantage of 3-tier architecture is to separate the presentation layer from data access layer. You will not write any function to communicate with database in presentation layer, all the required functions for communication with database will be available in DataAcessLayer. Its mean at presentation layer you will just focus at information that you will present in front of user. I am going to create BAL, DAL in App_Code folder. You can also create separate projects for BAL, DAL and UI (Your website) and referenced your DAL into BAL and BAL into UI. In that scenario you have to rebuild the DAL and BAL every time, in order to view the change that you have made in your BAL and DAL. So to get rid of rebuilding layers every time after change, I am going to create BAL and DAL folder in App_Code. Now feel free to make changes in BAL and DAL and just refresh the webpage to view the change that you made, in short no rebuilding of DAL and BAL is required. The following figure shows the 3-tier architecture of our website that we are going to made.
  • 3.
    Design and implement3-tier architecture . 1) Open visual studio or visual web developer. 2) Go to File-> New Web Site 3) Select ASP.NET Web Site and then browse the Folder in which you want to save your web pages.
  • 4.
    4) Go toSolution Explorer and then right click on your website folder. Go to Add ASP.NET Folder-> App_Code. 5) Now right click on App_Code Folder and select New Folder. 6) Create Two Folders and give BusinessLayer and DataAccessLayer names to them.
  • 5.
    7) Now rightclick on DataAccessLayer -> Add New Item. 8) Select Class as template and give DbAccess name to that class. 9) Now right click on BusinessLayer folder-> Add New Item
  • 6.
    10) Select Classas template and give BusComments.cs name to that class. Now open your DbAccess.cs file placed in DataAccessLayer folder. Clear it by deleting all its builtin code and then copy/paste the following code in your DbAccess.cs file and then save it
  • 7.
    10) Select Classas template and give BusComments.cs name to that class. Now open your DbAccess.cs file placed in DataAccessLayer folder. Clear it by deleting all its builtin code and then copy/paste the following code in your DbAccess.cs file and then save it