Бизнес статистикийн үндэс

Сэдэв 5
Тоон дескриптив хэмжигдэхүүн
Сэдвийн гарчиг


Төвийн хэмжигдэхүүн


Арифметик дундаж, медиан, мода, геометр дундаж,
midrange



Квартил



Хэлбэлзлийн хэмжигдэхүүн




Далайц, Interquartile range, дисперс ба стандарт
хазайлт, вариацийн коэффициент

Хэлбэр


Symmetric, skewed, box-and-whisker plot ашиглах
Сэдвийн гарчиг



(үргэлжлэл)

Корреляцийн коэффициент
Тоон дескриптив хэмжигдэхүүний занга ба
шаардагдах нөхцөл
Байршлын хэмжигдэхүүнүүд
Summary Measures

Central Tendency
Mean

Quartile

Mode
Median

Range

Variation
Coefficient of
Variation

Variance

Geometric Mean

Standard Deviation
Төвийн хэмжигдэхүүнүүд
Central Tendency

Average

Median

Mode

n

X 

X
i 1

n



i 1

N

Geometric Mean

X G   X1  X 2   X n 

1/ n

N

X

i

i
Дундаж хэмжигдэхүүн нь зэргээсээ
хамаарч дараах хэлбэрүүдтэй
Зэрэг
илтгэгч

Дундаж

-1

Гармоник

0

Геометр

1

Арифметик

Жинлэгдсэн

f

f
x

xr

xr 

x geo   x1f1  x2f 21    xnfn1
f

 xf
f

xa 

Жинлэгдээгүй
1

x

x geo  n x1  x2   xn
xa 

x f
f

n

x
n

2

2

Квадрат

xa 

x

xa 

x f
f

n

3

3

Куб

xa  3

xa 

2

3

x
n

3
Арифметик дундаж


Өгөгдлийн арифметик дундаж


Түүврийн дундаж
n

X


X
i 1

i

n

Түүврийн хэмжээ

X1  X 2 

n

 Xn

X1  X 2 

N

 XN

Ерөнхий нийдмийн дундаж
Ерөнхий нийдмийн хэмжээ
N



X
i 1

N

i
Арифметик дундаж



(үргэлжлэл)

Төвийн хамгийн нийтлэг хэмжигдэхүүн
Туйлын утга нөлөөлдөг (алдаатай
хэмжигдэхүүн)

0 1 2 3 4 5 6 7 8 9 10

Mean = 5

0 1 2 3 4 5 6 7 8 9 10 12 14

Mean = 6
Медиан



Тархалтын цувааны жинхэнэ төвийн хэмжигдэхүүн
Туйлын хэмжигдэхүүн нөлөөлдөггүй
0 1 2 3 4 5 6 7 8 9 10

Median = 5


0 1 2 3 4 5 6 7 8 9 10 12 14

Median = 5

Эрэмбэлсэн өгөгдлийн “голын” тоо нь медиан юм




Хэрэв n эсвэл N нь сондгой бол медиан нь голын тоо
Хэрэв n эсвэл N нь тэгш бол медиан нь голын хоёр
тооны дундаж утга байна
Мода








Төвийн хэмжигдэхүүн
Ихэнхдээ энэ утга олддог
Туйлын утга нөлөөлдөггүй
Тоон эсвэл категорийн өгөгдлийн аль алиныг
ашигладаг
Мода байхгүй ч байж болно
Хэд хэдэн мода байж болно

0 1 2 3 4 5 6 7 8 9 10 11 12 13 14

Mode = 9

0 1 2 3 4 5 6

No Mode
Геометр дундаж


Хувьсагчийн цаг хугацаан дахь
өөрчлөлтийг хэмжихэд ашигладаг

X G   X1  X 2 


хувиарх

 Xn 

1/ n

Өгөөжийн нормын геометр дундаж


Хөрөнгө оруулалтын цаг хугацаан дахь төлвийг
хэмждэг

RG  1  R1   1  R2  


 1  Rn  


1/ n

1
Жишээ
$100,000-ын хөрөнгө оруулалт оны эцэст $50,000 болж
буурсан ба хоёр дахь жилийн эцэст эргээд $100,000
болсон:

X1  $100,000

X 2  $50,000

X 3  $100,000

Average rate of return:
(50%)  (100%)
X
 25%
2
Geometric rate of return:
RG  1   50%    1  100%   



1/ 2

  0.50    2  



1/ 2

1

 1  1  1  0%
1/ 2
Квартил


Эрэмбэлэгдсэн өгөгдлийг 4 тэнцүү хэсэгт хуваадаг
25%

25%

 Q1 



25%

 Q2 

i-р квартилийн байршил

25%

Q3 
i  n  1
 Qi  
4

Эрэмбэлэгдсэн өгөгдөл: 11 12 13 16 16 17 18 21 22

1 9  1
Position of Q1 
 2.5
4

Q1

12  13  12.5

2

Q1 ба Q3 нь төвийн хэмжигдэхүүн биш

Q2 = Медиан, төвийн хэмжигдэхүүн

Хэлбэлзлийн хэмжигдэхүүн
Дисперс

Дисперс
Далайц

Стандарт хазайлт

Ерөнхий
нийдмийн
дисперс
Түүврийн
дисперс

Interquartile Range

Ерөнхий
нийдмийн
СХ

Түүврийн
стандарт
хазайлт

Вариацын
коэффициент
Далайц



Хэлбэлзлийн хэмжигдэхүүн
Ажиглалтын нэгжийн хамгийн их ба хамгийн
бага утгын зөрүү:

Range  X Largest  X Smallest


Өгөгдөл ямар тархалттай байхаас үл хамаарна
Range = 12 - 7 = 5

Range = 12 - 7 = 5
7

8

9

10

11

12

7

8

9

10

11

12
Interquartile Range



Хэлбэлзлийн хэмжигдэхүүн
Midspread гэгддэг




Төвдөө 50% нь тархдаг

Дээд ба доод квартилийн зөрүү

Эрэмбэлэгдсэн өгөгдөл: 11 12 13 16 16 17

17 18 21

 Туйлын утга нөлөөлөхгүй
Interquartile Range  Q3  Q1  17.5  12.5  5
Дисперс



Хэлбэлзлийн чухал хэмжигдэхүүн
Дундажийн хэлбэлзлийг харуулдаг


Түүврийн дисперс:

n

S 
2



 X
i 1

X

i

n 1

Ерөнхий нийдмийн дисперс:
N

 
2

 X
i 1

i



N

2

2
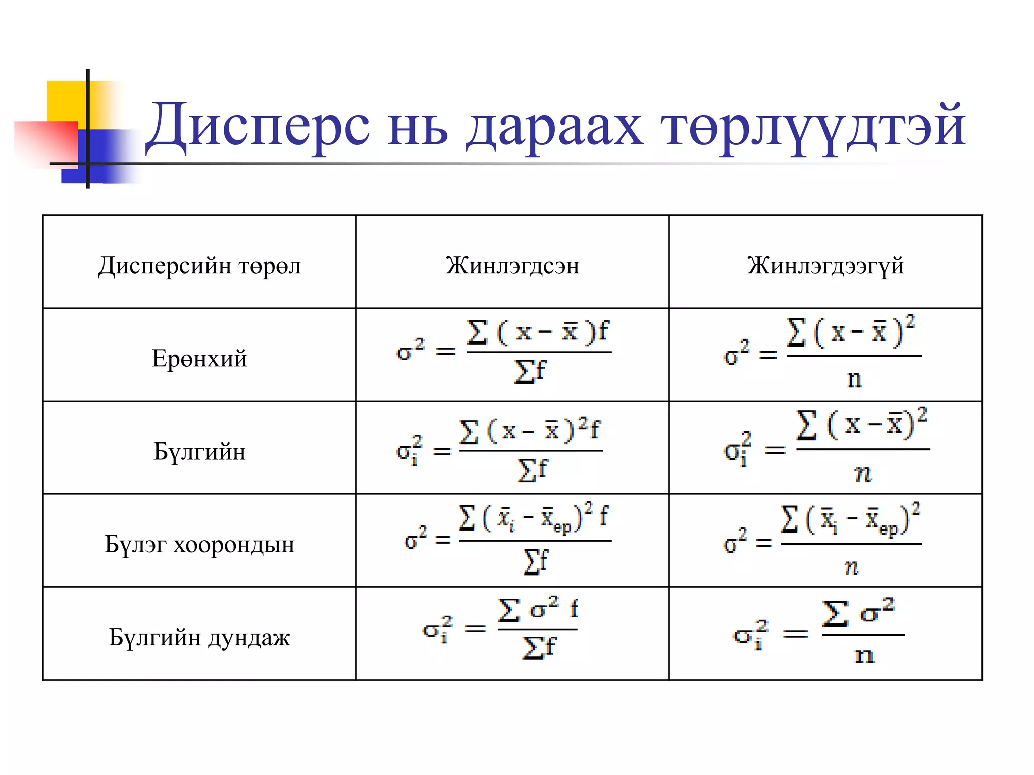
Дисперс нь дараах төрлүүдтэй
Дисперсийн төрөл
Ерөнхий

Бүлгийн
Бүлэг хоорондын
Бүлгийн дундаж

Жинлэгдсэн

Жинлэгдээгүй
Стандарт хазайлт




Хэлбэлзлийн хамгийн чухал хэмжигдэхүүн
Дундажийн хэлбэлзлийг харуулдаг
Анхны өгөгдөлтэй ижил нэгжтэй байдаг


Түүврийн стандарт хазайлт:

n

S


 X
i 1

i

X

2

n 1

Ерөнхий нийдмийн стандарт хазайлт:
N

 

 X
i 1

i

N



2
Стандарт хазайлтуудыг харьцуулах
Data A
11 12 13 14 15 16 17 18 19 20 21

Mean = 15.5
s = 3.338

Data B
11 12 13 14 15 16 17 18 19 20 21

Mean = 15.5
s = .9258

Data C
11 12 13 14 15 16 17 18 19 20 21

Mean = 15.5
s = 4.57
Вариацийн коэффициент


Хэлбэлзлийн харьцангуй хэмжигдэхүүн



Хувиар илэрхийлэгддэг (%)





Нэгж
дунджид
харуулдаг

харгалзах

хэлбэлзлийг

Ялгаатай нэгжээр хэмжигдсэн 2 ба түүнээс
дээш өгөгдлийг харьцуулахад ашиглагддаг

S
CV  
X


100%

Вариацийн коэффициентийг
харьцуулах


Хувьцаа A:





Хувьцаа B:





Өмнөх жилийн дундаж үнэ = $50
Стандарт хазайлт = $5

Өмнөх жилийн дундаж үнэ = $100
Стандарт хазайлт = $5

Вариацийн коэфициент:


Хувьцаа A:



Хувьцаа B:

S
CV  
X


 $5 
100%  
100%  10%

 $50 

S
CV  
X


 $5 
100%  
100%  5%

 $100 
Тархалтын хэлбэр


Өгөгдөл хэрхэн тархсаныг дүрсэлдэг



Төлөвийн хэмжигдэхүүнүүд


Тэгш хэмт ба тэгш хэмт бус

Left-Skewed
Mean < Median < Mode

Symmetric
Mean = Median =Mode

Right-Skewed
Mode < Median < Mean
Судалгааны өгөгдлийн
шинжилгээ


Box-and-whisker plot


Өгөгдлийг 5 хэмжигдэхүүнээр графикт дүрслэх

X smallest Q
1

4

6

Median( Q2)

8

Q3

10

Xlargest

12
Тархалтын хэлбэр ба
Box-and-Whisker Plot
Left-Skewed

Q1

Q2 Q3

Symmetric

Q1Q2Q3

Right-Skewed

Q1 Q2 Q3
Корреляцийн коэффициент


Хоёр тоон хувьсагчийн хоорондох шугаман
хамаарлын хүчийг хэмждэг.
n

r

 X
i 1

n

 X
i 1

i

i

 X Yi  Y 

X

2

n

 Y  Y 
i 1

i

2
Корреляцийн коэффициентийн
онцлог


–1 ба 1-ийн хооронд утга авна



–1-т ойр байвал хүчтэй сөрөг шугаман хамааралтай



1-т ойр байвал хүчтэй эерэг шугаман хамааралтай



0-т ойр байвал маш сул хамааралтай эсвэл ямар нэг
шугаман хамаарал байхгүй байна
Янз бүрийн корреляцийн коэффициенттэй
өгөгдлийн Scatter Plot
Y

Y

Y

X

r = -1

X

r = -.6

Y

X

r=0

Y

r = .6

X

r=1

X
Тоон дескриптив
хэмжигдэхүүний занга


Өгөгдлийн шинжилгээ нь объектив




Өгөгдлийн
дэвшүүлэх
хэрэгтэй

тухай хамгийн сайн
тойм хэмжигдэхүүнийг

таамаглал
мэдээллэх

Өгөгдлийн тайлбар нь субъектив


Шударга, төвийг сахисан, тодорхой аргаар хийгдсэн
байх шаардлагатай
Шаардагдах нөхцөл
Тоон дискрептив хэмжигдэхүүн:






Баримт нь сайн ба муу үр дүнг аль алиныг нь
илэрхийлэх
Шударга, объектив ба төвийг сахисан байдлаар
илэрхийлэгдэх
Баримтыг гуйвуулах зохисгүй тойм
хэмжигдэхүүн ашиглахгүй байх
Сэдвийн дүгнэлт


Төвийн хэмжигдэхүүнийг дүрсэлсэн


Mean, median, mode, geometric mean, midrange



Квартилийн талаар хэлэлцсэн



Хэлбэлзлийн хэмжигдэхүүнийг дүрсэлсэн




Range, interquartile range, variance and standard
deviation, coefficient of variation

Тархалтын хэлбэрийг дүрсэлсэн


Symmetric, skewed, box-and-whisker plots
Сэдвийн дүгнэлт



(үргэлжлэл)

Корреляцийн коэффициентийг хэлэлцсэн
Тоон дескриптив хэмжигдэхүүний занга ба
шаардагдах нөхцлийг авч хэлэлцсэн

3 numerical descriptive measures