第二單元
行政管理知能與實務
委任公務人員晉升薦任官等訓練
2-1-2
課程講義
創新思考與管理
課程目標
本課程主要目標在探討創新思考與管理的理念與實務,提供創新思
考與管理實際運用的工具與方法。希望學員能靈活運用在工作或生活
中,以達成個人與組織的創新,提升政府機關的施政滿意度。
在個人方面,運用各種創新思考的技法與策略激發創意,以提升工
作效率與生活品質;在組織中,則推動創新,以達到創新服務施政滿意
度提高與增強競爭力的目標。
學習指標
一、瞭解創新思考與管理的重要與內涵。
二、創新思考與管理的的核心概念在改變。
三、掌握創新思考與管理的12把金鑰。
四、探討創新要活化組織提高運作能量。
五、熟悉創新思考與管理的模式與流程。
六、演練創新思考與管理的八套策略技法。
七、探討創新思考與管理的案例分析。
八、能將創新思考與管理有效的運用。
課程架構
本課程依據上述目標與授課時數研擬:
架構一:導論─創新思考與管理的重要與內涵。
架構二:改變─創新思考與管理的的核心概念。
創新思考與管理
2-1-3
架構三:金鑰─創新思考與管理的12把金鑰。
架構四:能量─創新要活化組織提高運作能量。
架構五:模式─創新思考與管理的模式與流程。
架構六:策略─創新思考與管理的策略技法。
架構七:案例─創新思考與管理的案例分析。
架構八:贏家─做個未來職場與生活的贏家。
圖1 「創新思考與管理」課程架構圖
委任公務人員晉升薦任官等訓練
2-1-4
課程講義
表1 創新思考與管理的課程大綱目錄
架構一:導論
創新思考與管理的重要與
內涵
一、創新思考與管理的重要
二、創新思考與管理的內涵
三、創新思考與管理相輔相
成
架構二:改變
創新思考與管理的核心
概念
一、創新思考的判準
二、改變的五個方法
三、改變的五個指標
架構三:金鑰
創新思考與管理的
12把金鑰
一、「認知」的鑰匙
二、「情意」的鑰匙
三、「批判」的鑰匙
導論 改變 金鑰
結語 創新思考
與管理 能量
架構八:贏家(結語)
做個未來職場與生活的贏
家
一、贏家的真正內涵
二、贏家需要創新的軟實
力
三、做個工作與生活贏家 案例 策略 模式
架構四:能量
創新要活化組織
提高運作能量
一、領導創新
二、組織創新
三、流程創新
架構七:案例
創新思考與管理的案例分
析
案例一:激發個人創造力
的案例:
案例二:政府創新服務的
案例
案例三:企業創新服務的
案例
架構六:策略
創新思考與管理的策略
與技法
策略一:腦力激盪法
策略二:圖像思考法
策略三:彩虹思考法
架構五:模式
創新思考與管理的
模式與流程
一、「問想做評」模
式
二、創新藍圖W型模
式
三、睿思管理模式
創新思考與管理
2-1-5
架構一:導論
─創新思考與管理的重要與內涵
現在一切美好的事物,無一不是創新的結果。—— 穆勒
本架構你要學會的是:
1. 創新思考與管理的重要性及核心關鍵。
2. 創新思考與管理的基本內涵與目的。
3. 創新、創意與創造力3個重要觀念的釐清。
4. 創新思考與管理相輔相成是可以學習的。
5. 創新思考與管理要落實到政府的創新服務。
圖2
委任公務人員晉升薦任官等訓練
2-1-6
課程講義
一、創新思考與管理的重要性
(一)創新是提升國家競爭力的主要關鍵
缺乏創新將導致產業的空洞化,進而遲滯國家經濟
的成長。前副總統蕭萬長先生最近在一次的演講會上即
指出:創新才能讓臺灣轉型為經濟先進國家。
尤其知識經濟時代的來臨,創新變成核心智能,因
為創新是企業永續經營邁向卓越的活水源頭、是人力資
源開發及管理的成功要素,創新成為現代及未來人類所
必須具備的能力。面對新世紀的挑戰, 企業為求生存需
要,必須不斷的創新;政府要維持競爭力,提升民眾對
施政的滿意度,必須擁有一批頭腦靈活、想像力豐富、
具溝通及應變能力,且能面對新環境的創新思考與管理
的人才。
(二)創新是人類生存的關鍵
管理大師彼得杜拉克(Peter F. Drucker)指出:「個
人和組織都需要具有創新的核心能力。」政府的一切作
為,其最終目標都是在為民服務,使大多數民眾獲得最
大福利,因此政府組織需提供積極的創新作為,透過團
隊創意將創新落實於平常,以提升全民的福祉及國家競
爭力。而政府組織的創新作為,未必是要挖空心思從無
到有,只要在既有的基礎上,貼近民眾的需求,嘗試把
事情做得不一樣,做得更好、更受歡迎,就是一種「創
新」的表現。如同鄉鎮公所設置單一服務窗口、縮短行
政作業流程與民眾等候的時間、在等候時提供報章雜
創新思考與管理
2-1-7
誌、視聽設備,甚至志工主動詢問及奉茶服務,都是用
心及創新之行為,也就是行政機關推行「創新」的重要
目標。
二、創新思考與管理的內涵
(一)創新思考與管理的涵義
所謂「創新思考與管理」就是「創新思考」與「創
新管理」,從字面來看,是對「創新」的思考與管理;
就管理學的觀點而言,是對創新的計畫、組織、領導、
協調與掌控;就教育的觀點而言,是對創新的學習、發
展、培育、評量與規範。綜合言之,創新思考與創新管
理的核心關鍵就是創新。
創新思考與管理是為了因應創新思考的行為而產
生的一套管理系統與系統性程序,包括創新活動的計
畫、組織與控制的程序,亦即將創新納入個人及組織的
系統中運作,以達成個人創新及組織創新的目標。具體
而言,把創新的管理要素(如新的管理方法、管理手段
及管理模式等)引入組織管理系統以更有效地實現組織
目標的創新活動。
就個人而言,是運用各種創新方法研發創新方案,
以達到解決問題、提升工作效率及生活品質的目標;就
組織而言,是透過新知或對民眾需求的瞭解,而激發出
新的創意,並成功地將新創意轉換成施政或創新的服務
作為。
因此創新思考與管理的內涵除了包括「如何提升個
委任公務人員晉升薦任官等訓練
2-1-8
課程講義
人的創造能力」之外,也涵蓋「如何活化組織提高運作
能量」。
(二)創新思考與管理的目標
創新思考與管理的目標是創新(innovation),就
是「創新」的績效管理,所以在進行「創新思考與創新
管理」規劃時,就要定義「創新」的內涵。創新的定義
相當分歧,創新,顧名思義,創造新的事物。《廣雅》:
「創,始也」, 是開始的意思;新,與舊相對也。創
新就是開始改變原有不好的事從事一些新的作為,《魏
書》有「革弊創新」,《周書》中有「創新改舊」就是
這個意思。「苟日新、日日新,又日新」就是要不斷的
創新。
創新涉獵3個重要觀念:創造力、創意及創新三者
間必須加以釐清。創造力(creativity)是創造的能力、
創新的基礎;創意(creative idea)是新意念或新想法;
創新是將新的想法在工作或生活中實踐而產生效果,是
創造力的具體實踐,如果沒效益那只是空有創意。創造
力、創意與創新為一體三面,相輔相成。
三、創新思考與創新管理相輔相成
「創新思考」主要在產出想法、找到方向;「創新管理」
則在創新過程中掌控所有資源、組織、行政、流程等的績效管
理,創新思考與創新管理是一體的、是相輔相成的。所以,在
進行創新專案時,兩者是一個團隊,共同為創新專案訂定的目
標與績效努力;不斷累積創新思考與創新管理的實務經驗,調
創新思考與管理
2-1-9
整架構、項目與流程,提升創新思考與創新管理的核心競爭
力,使創新成果發揮最大效益。
創新思考與管理是可以學習的,藉由不斷學習成長來提升
自我知識、肯定個人價值與創造組織價值。身為制定與執行國
家政策的公務人員,除了要講求組織的穩定與效率之外,更應
著重變革與創新的達成。公務人員除了要具備專業的聰明智商
(IQ)與人際關係的情緒智商(EQ)外,更應致力於提升競
爭力的創新智商(CQ),並將這些能力落實在行政服務中,
才能展現行政機關致力於組織創新的動能。換言之,行政機關
的創新服務,就是透過發揮個人的IQ、EQ、CQ,來完成政府
組織創新服務「快多好」(Quickness〈迅速〉、Quantity〈大
量〉、Quality〈品質〉)的3Q目標;透過行政部門的創新思
考與管理,提升組織行政效率與經營效益,讓民眾感受到「煥
然一新」,甚至「深得民心」。
圖3 3Q品管與3Q目標
委任公務人員晉升薦任官等訓練
2-1-10
課程講義
四、本架構摘要:
(一)創新思考與創新管理的核心關鍵是創新。
(二)創新思考與管理是為了因應創新思考的行為而產生的一
套管理系統與系統性程序,包括創新活動的計畫、組織
與控制的程序。
(三)創新思考與管理就是將創新納入個人及組織的系統中運
作,以達成個人創新及組織創新的目標。
(四)創新思考與管理的內涵除了包括「如何提升個人的創造
能力」之外,也涵蓋「如何活化組織提高運作能量」。
(五)創新涉獵3個重要觀念:創造力、創意及創新必須加以
釐清。
(六)創新簡單來說就是「學習與知識」,藉由不斷學習成長
來提升自我知識、肯定個人價值與創造組織價值。
(七)行政機關的創新服務,就是透過發揮個人的IQ、EQ、
CQ,來完成政府組織創新服務「快多好」(Quickness
〈迅速〉、Quantity〈大量〉、Quality〈品質〉)的3Q
目標
創新思考與管理
2-1-11
架構二:改變
─創新思考與管理的的核心概念
世界唯一不變的,就是一切都在變;改變是給我們進步與再生的
機會,不改變象徵失去與死亡!
本架構你要學會的是:
1. 創新與改變的力量。
2. 瞭解阻礙創新的因素。
3. 創新思考的4項判準。
4. 改變的5個方法。
5. 改變的5個指標。
圖4
委任公務人員晉升薦任官等訓練
2-1-12
課程講義
創新(innovative)在韋伯字典的意涵是“to make change",
其中make是「做」的意思,所以創新不只是知道,更要學習做到;
不只是idea,而是強調知而後能起而行的改革與實踐,因此創新就
是指達到創新改革的目標。
對公部門來說,「改變」包括了在現有基礎上的「改善」、「改
進」,以及從無到有的「創造」等等。管理學大師彼得.杜拉克(Peter
F. Drucker)非常簡要地給「創新」下的定義是「創新就是為了創
造一個新的績效領域而作的改變」。
圖5 創新是改變的力量
我們從小到大由於傳統教育的束縛及升學競爭的壓力,「應試
及應賽」的教育偏重背書、考試,忽略了品格、思考與創造,這種
「一試有用,一世無用」的教育,多年來一直為有識之士所詬病。
創新思考與管理
2-1-13
面對未來遽變的社會,我們無法再以不變應萬變,必須以萬變應萬
變。
「創新」應由思考創新做起,化不可能為可能,其祕訣就像
ImPossible「不可能」這個字,加上「一點」創新的意念改變成為 I’m
Possible(我可能)。運用「創新」觀念不斷學習成長來提升自我知
識、肯定個人價值與創造組織價值。水能載舟也能覆舟,創新思考
可能為企業帶來利益或提升政府機關的施政滿意度,但也可能因判
斷錯誤或管理不當而蒙受損失。因此,創新思考必須有明確而實用
的判準原則,作為創新管理的指標。
創新的核心就是創新思考。人類思維不斷向有益於人類發展的
方向進行動態化的改變。創新的關鍵就是不斷改變。根據目標向新
的方向、有效的方面進行量和質的改變。
首先要改變的是消除阻礙創新的因素,個人創造力經常隨著成
長而逐漸受到社會、教育、制度的限制與阻礙,使得原本的創新思
考能力無法展現。創新思考的絆腳石有哪些呢?可分為與自身有關
的主觀因素,以及與外部條件有關的客觀因素。要消解與自身有關
的主觀因素,須先戰勝阻礙創造的自我,譬如對創新的態度、消極
思維與負面效應等;與外部條件有關的客觀因素,是指外界物質世
界丶社會背景的限制丶組織傳統的文化與思想等因素。造成公務人
員缺乏創意的外在因素,則有:(1)組織層級複雜;(2)法令規章
制度限制;(3)組織文化僵化;(4)預算經費限制;(5)民意代表
的壓力;(6)創造力激發在社會未蔚為風氣;(7)各機關本位主義
導向,不易與他機關橫向溝通;(8)基層人員表現太突出易受排擠。
創新思考強調的改變是要有不同而更好的方法,而且所提出的
委任公務人員晉升薦任官等訓練
2-1-14
課程講義
方法要能被接受,因此,創新思考強調下列4項判準原則:
一、新奇性:不同於一般的想法或物品。
二、實用性:新想法或物品要有功能,也就是有用性。
三、進步性:新想法或物品要有發展性,能對社會產生具體貢獻。
四、精緻性:新想法或物品要有品質,越有品質的創新越重要,創
意也越高。
圖6 創新的判準
「創新」的改變包括在現有基礎上的「改善」、「改進」,以及
從無到有的「創造」。杜拉克曾非常簡要地給「創新」下了定義:「創
新就是創造一個新的績效面向所帶來的改變(Innovation is change
that creates a new dimension of performance.)。但改變要有效必須考
創新思考與管理
2-1-15
慮到下列5個方法及5個指標:
一、改變的5個方法:想變、知變、應變、求變、御變。
(一)「想變」:改變的動機與企圖心
卡耐基說:「企圖心是將願望轉化為堅定信念與明
確目標的熔爐。」動機決定動力,改變一定要有企圖心,
企圖心是一個人充分施展自己才能、發揮潛力,追求成
功的最大驅動力。不斷重複想像你改變後的美好幸福感
時,腦中某些神經細胞,就會建立起長期且固定的連
結、情緒模式及思考慣性,這就是「心想事成」或「吸
引力法則」。《祕密》一書中提到:「思想具有磁性,
並且有著某種頻率;當你思考時,那些「思想」會被送
到宇宙中,並且吸引所有相同頻率的同類事物。簡單的
說:不論你心中想什麼,你都會把他們吸引過來。」正
如儒家所說的:「存乎中,行於外」;佛陀亦言:「我
們現在的一切,都是過去思想的結果。」;「勿輕忽思
想的力量,因為心念、想法會帶來後果,影響一個人的
身體與心理。」公務人員做久了要改變是困難的,很多
人會想:我都做這麼久了,好好的幹就好,為何要改變,
殊不知在變化劇烈的世界裡不改變就會被淘汰,否則也
會被裝在口袋。其實,世上有一種人最難改變,那就是
自己,很多人都是在「不得不」的時候才會改變。凡事
全在動念間,要讓一個人樂於改變,必須要有夠強的動
機,而這個動機,也要透過「想要」,只要你「想要」,
你就做得到。
委任公務人員晉升薦任官等訓練
2-1-16
課程講義
(二)「知變」:瞭解各種變化和趨勢、不死守常規,依實況
隨機應變。
知就是知識與理解,知變則勝,守常則敗,知識就
是力量、方法就是智慧。「知變」除了知道如何變,更
指不死守常規,根據實際情況,隨機應變。巴菲特的黃
金投資策略是:「不要選擇你所不瞭解的行業。你要知
道本身的天賦,清楚你本身的才能在哪裡,每個人都知
道自己內在的心裡,都知道什麼是最適合自己的。
你必須意識到:在無窮的慾望中,釐清什麼是自己
最強烈的願望。想法必須符合兩大前提:「1、這是現
實中可以達成的願望。2、這是可操之在己的」。「愛
你自己」是改進自己最好的方法,當你改善你自己時,
你也改善了你的世界。知變要在變革中再次反思什麼是
改革的目標、瞭解目前處境為何、能破除一些不當不正
確的想法、更要瞭解變革的細節。
(三)「應變」:面對問題及解決問題。
「應變」是當我們面對緊急而又重要的事怎麼辦;
例如明天要來業務檢查,今天就要把資料備妥;碰到危
機時也是必須應變,最好的方法是面對它,並設法解
決,這就是應變,是一種危機處理的模式。
面對問題及解決問題可以增加智慧,碰到問題逃避
問題會惹來煩惱。經營人生就像經營企業,常會遇到許
多問題,當無法按常理出牌時就要變通,甚至就不按常
理出牌。變與不變在一念之間,不變,可能就此陷入絕
創新思考與管理
2-1-17
路,一敗塗地;變則絕路逢生,從此柳暗花明。所以智
者碰到困境找方法,愚者碰到問題找藉口。
(四)「求變」:平時就能常求新求變。
求變是針對重要但不緊急的事,例如婚姻、教養、
健康這些事都很重要但不緊急,在平常就要注意隨時調
整改變,「茍日新、日日新」、「要事第一」就是這個
道理。法應時而變,在企業界當組織發展壯大的過程
中,其制度也應隨時相應產生變革。公務機構也應如
此,平常就要針對民眾關心的議題不斷調整改變,在民
意高漲的今天,政府推動變革的發展路上,需要經常因
應趨勢求新求變,甚至是陣痛,以換得蛻變的精彩。
(五)「御變」:變的倫理不違法亂紀。
有所變有所不變就是「御變」。改變必須遵守變的
倫理,那就是不違法亂紀,善盡自己的責任,在巨變中
尋找不變的通則。世上究竟有沒有恆久不變的價值?紊
亂中找到秩序,混沌中釐清觀念。釐清混沌中的「變」
與「不變」是領導人始終不變的追尋。「御變」尤其強
調在改變的過程中,公務員必須牢記在心的就是「戒之
在貪」。
委任公務人員晉升薦任官等訓練
2-1-18
課程講義
圖7 改變的5個方法
二、改變的5個指標:變異、變益、變易、變藝、變毅。
(一)「變異」:變得不一樣與眾不同。
「變異」是創新的第一個指標,改變的結果要跟原
來的做法不一樣,先從工作上的改變著手,只要有一點
點不一樣就是與眾不同,進一步才考慮到建立特色品
牌。
(二)「變益」:變得更好更實際有用。
「變益」是指改變後要比原來的事物更好、更實
用、更有效,「變異」是不一樣,但不一樣,不見得更
好,既沒有更好那又何必改變?所以變得更好、更實際
且有用,才是創新的重點。
創新思考與管理
2-1-19
(三)「變易」:變得更容易流程簡化。
「變易」是指改變後更容易且速度更快,將工作流
程化繁為簡,設計單一窗口,服務迅速完成,「不讓民
眾多走一步路,不讓民眾多等一分鐘」就是一種變易的
作為。
(四)「變藝」:變得更精緻感覺更好。
「變藝」是指變得更美、更精緻、更有感覺,從服
務人員的服裝基本禮儀,環境的美化設計,乃至於人性
化及個別化的考量,都是變藝的目標,更重要的是要在
乎、在意民眾的感覺。
(五)「變毅」:變得更持久永不放棄。
「變毅」就是持續的改變,任何的變革都要持之以
恆,永不放棄,才有可能成功。有些人的改變常是三天
激情,第四天回復英雄本色,這樣的改變產生不了效
果,每天改變一點點連續幾個月必會有效果。最快的腳
步,不是跨越,而是堅持;最慢的步伐,不是緩慢,而
是徘徊。
圖8 改變的5個指標
委任公務人員晉升薦任官等訓練
2-1-20
課程講義
三、本架構摘要:
(一)創新不只是知道更要學習做到,不只是idea,而是強調
知而後能起而行的改革與實踐,因此創新就是指達到改
革的目標。
(二)「創新」應由思考創新做起,化不可能為可能,其祕訣
就像Impossible「不可能」這個字,加上一點創新的意
念改變為I’m Possible「我可能」。
(三)管理學大師彼得.杜拉克給「創新」下的定義是:「創
新就是為了創造一個新的績效領域而作的改變」。
(四)理解創新的判準原則,能從實例中加以辨識。
(五)改變的5個方法與5個指標。
創新思考與管理
2-1-21
架構三:金鑰
創新思考與管理的12把金鑰
進入創意門,終身創意人;擁有創意鑰,開啟成功門!
拿對鑰匙,就能登堂入室;拿錯鑰匙,不得其門而入。
本架構你要學會的是:
1. 創造的「認知」鑰匙。
2. 創造的「情意」鑰匙。
3. 創造的「批判」鑰匙。
圖9 創造力的12把金鑰
委任公務人員晉升薦任官等訓練
2-1-22
課程講義
一、「認知」的鑰匙,讓我們勇敢面對問題。
「創造思考,動動頭腦,
點子多,方法巧,
見解新,面面到,
解決問題不可少,
大家來創造,明天會更
好!」 圖10
(一)敏覺(Sensitivity):
敏覺是一種覺察的力量,指一個人能夠敏於覺察事
物,具有發現缺漏及對問題或事物的敏感度,能注意到
別人所沒注意且明察秋毫的能力。覺察除了向外看外,
還要向內觀照與自我省思。
(二)流暢(Fluency)
流暢是一種構想的力量,指產生觀念的多少。培養
公務員喜歡激盪出大量點子或想法的能力、訓練公務人
員面對問題不會慌亂,卻能夠很快地想出許多不同的構
想來解決問題的能力。
(三)變通(Flexibility)
變通是一種改變的力量,是指要能適應各種狀況,
不要以僵化的方式去看問題。有彈性的思考者能以不同
的方式去應用資料。我們常以「窮則變,變則通」、「觸
類旁通」來形容一個人的變通力。培養公務人員舉一反
三勇於改變的能力。也就是,當公務人員面對某一個問
題用原來的方法解決不了時,能夠想一個替代方式來解
創新思考與管理
2-1-23
決問題的能力。
(四)獨創(Originality)
獨創是一種創新的力量,指反應的獨特性,當看同
樣事物時,能想出別人所想不來的觀念或事物;培養公
務人員有自己想法的不平凡能力。當公務人員在工作或
學習中,想出不尋常反應的答案或新穎的想法,要給予
鼓勵,再引導並提示:「不但新穎,還要比以前的更好
而有用。」
(五)精密(Elaboration)
精密是一種精進的力量,能修飾、擴展引申原本觀
念及注意細節的能力,在原本的觀念上再添加新觀念,
也是一種「慎思熟慮」的能力。培養公務人員精益求精、
美上加美,在原來的觀念上再添加新觀念,也就是能藉
著修飾的本領,花心思去將事物引伸或擴大的能力。
二、「情意」的鑰匙,培養我們創意的特質。
「創造思考,解決煩惱;
勤想像、敢挑戰、
真好奇、喜冒險,
情意態度不得了,
大家來創造,明天會更好!」
圖11
(一)想像(Imagination)
想像是一種夢想的翅膀,能在腦中構思各種意象,
將思考視覺化,並能夠超越感官界限。培養公務人員樂
委任公務人員晉升薦任官等訓練
2-1-24
課程講義
於動腦想像、會作夢、會思考、能前瞻思考激發對未來
的構想,或把機構的活動編成故事進行創意行銷等。
(二)挑戰(Complexity)
挑戰是一種突破的希望,能勇於面對挑戰,並能自
複雜與混亂問題中理出頭緒,尋求解決的態度。培養公
務人員處理民眾複雜問題能力,以及面對業務的困境與
混亂意見能抽絲剝繭理出頭緒尋求解決問題的能力。
(三)好奇(Curiosity)
好奇是一種企圖的質疑,具有追根究柢、樂於解決
困惑,發掘事實的能力。對自己不熟悉不瞭解的事物覺
得新奇而感興趣,問題產生時,能具有大膽假設、小心
求證、打破砂鍋問到底的精神。
(四)冒險(Risk Taking)
冒險是一種嘗試的勇氣,對未知的情境具有嘗試、
實驗與猜測的態度,並且勇於面對失敗或批評。培養公
務人員面對問題不怕失敗勇於探索及猜測、實驗或面對
批判及應付未知情況的勇氣。
三、「批判」的鑰匙,幫助我們做最好的抉擇。
「創造思考,百變不倒;
分析好、綜合妙、
評鑑高、管理寶,
變化多端不煩惱,
大家來創造,明天會更好!」
圖12
創新思考與管理
2-1-25
(一)分析(Analysis)
分析是一種瞭解的力量,將概念或原則,分析為各
個構成的部分,瞭解各部分間相互關係的邏輯能力。培
養公務人員在工作中能把一件事情、一種現象、一個概
念分成較簡單的組成部分,找出這些部分的本質屬性和
彼此之間的關係單獨進行剖析、分辨、觀察和研究。
(二)綜合(Synthesis)
綜合能力是一種組織的力量,將片段概念或知識、
原理原則與事實等統合成新觀念的整合能力。培養公務
人員有效整合不同的人、事、物,或重新安排各部分,
形成新結構的能力。
(三)評鑑(Evaluation)
評鑑是一種決斷的力量,是指能夠建立評估標準並
做價值判斷的能力。培養公務人員判斷是非的能力非常
重要,教公務員凡事能形成自己的明確標準,用來評估
事物優劣點,並有效做抉擇。
四、本架構摘要:
(一)創造五力的辨識與培養方法──01.敏覺:敏於覺察問
題,發覺問題關鍵;02.流暢:能夠很快想出很多的解
決方案;03.變通:能夠發現各種解決問題的替代方案;
04.獨創:能想出不尋常的答案及新穎的想法;05.精密:
在原來的觀念添加,修飾引伸或擴大。
(二)情意四心的辨識與培養方法──06.想像:視覺化或心
像化;07.挑戰:從混亂中理出頭緒,處理複雜與混亂
委任公務人員晉升薦任官等訓練
2-1-26
課程講義
題;08.好奇:對問題追根究底,去調查、探詢、追問;
09.冒險:勇於探索猜測、嘗試、實驗或面對批判。
(三)批判三寶的辨識與培養方法──10.分析:分解檢查整
體的各部分,瞭解彼此間關係;11.綜合:重新安排各
部分形成一新的形式或結構;12.評鑑:是評估衡量事
物的價值、做事的方法。
創新思考與管理
2-1-27
架構四:能量
─創新要活化組織提高運作能量
每個人都有潛在的能量,只是很容易被習慣所掩蓋!
活化組織能夠提高運作能量。
本架構你要學會的是
活化組織提高運作能量,必須從「三新」做起
1. 領導創新。
2. 組織創新。
3. 流程創新。
圖13
委任公務人員晉升薦任官等訓練
2-1-28
課程講義
領導無方丶組織僵化與流程呆滯是企業運作能量下降的主要
因素,要活化組織提高運作能量,必須從「三新」做起。
一、領導創新
創新領導者首先應該建立兩個基本觀念:
(一)官大不代表學問大,領導者應善用同仁的創新能力。
(二)創新過程中失敗是不可避免的,應該從失敗中獲取學習
價值。
今日組織多由具備不同專業的知識工作者組成,組織若能
善用其專業知識、經驗與創意提案能力,將可大幅提高組織創
新的成功機會。高創新活力的組織,成員有目標感、充滿信心、
精神昂揚、組織活動靈活有彈性,如3M、西南航空、IDEO與
Google這些公司就是因為善用員工的創新能力來解決難題,為
公司贏得績效與美好聲譽。組織創新活力來自組織創新氛圍與
成員的創意效能感,而組織的創新氛圍與成員的創新效能感都
決定於管理者的作為。管理者可以透過理念宣揚、實施獎勵制
度、進行工作設計、提供實驗資源、辦理創意思考訓練,以及
支持創新的領導風格,形塑組織的創新氛圍,促進成員的創新
效能感。在創新過程中,失敗幾乎是無可避免的。但如果員工
在創新過程中,會因為創新嘗試或實驗失敗而遭受懲罰,便會
造成員工安於現狀、畏懼新事物的心理,扼殺員工嘗試創新的
動機。其實,組織中常見的失敗分別為複雜系統運作的失常、
例行程序的偏誤,以及創新實驗的失敗。而創新實驗失敗的功
能,在於人們可以從中吸取經驗,獲得學習的價值。在管理作
為上,創新領導者除了應該激勵員工、確保創新團隊組成的互
創新思考與管理
2-1-29
補與多樣性之外,還要能根據前述創新階段的任務需求,進行
創新管理。
二、組織創新
Wolfe(1994)整理相關研究發現,多數學者將組織創新
歷程分為五階段,其中以Amabile(1996)的問題確認、資源
籌備、創意產生、確認創意、結果評估五階段歷程模式最常被
引用。我們綜合後續學者的觀點,將組織創新歷程修訂為創新
任務確認、資源籌備、原型(prototype)創造、原型測試,與
創新擴散五個階段。
圖14 創新歷程五階段
(一)階段一:任務確認
所謂創新任務確認,可以由上級主管交辦創新任
務,或由研發企劃單位或同仁主動發掘待解決的問題,
並取得主管的確認,是組織創新歷程的第一步。組織領
導者可能經由市場或競爭資訊、標竿學習或經營敏感
度,發動創新方案。譬如,很多企業經營者經由國外考
委任公務人員晉升薦任官等訓練
2-1-30
課程講義
察,從國外引進新產品或新經營模式,來發動創新方
案,如統一7-11的創辦。而蘋果創辦人賈伯斯在2000年
時,為突破蘋果麥金塔電腦的銷售瓶頸,開始搜尋可能
的新產品,並成功推出音樂播放器i-Pod。當2005年i-Pod
非常熱銷時,賈伯斯開始擔心有一天i-Pod可能被功能日
益強大的智慧型手機替代,因此,要求公司積極研發智
慧型手機,並在兩年後成功推出i-Phone,將蘋果公司的
營收與經營氣勢推向另一高峰。
組織的創新任務固然可以由上而下直接決定,但組
織內有更多的創新任務,經常先由研發企劃單位或基層
同仁提出,而後由主管進行確認。甚至,有些以創新聞
名的組織,直接授權同仁確認創新專案的權力。譬如,
3M和IDEO公司都授權讓同仁組成專案團隊,以結合同
仁的個人興趣與組織的發展目標。Google Scholar的成
功,也是藉由團隊成員共同追求興趣的成果。
此外,由於創新常需要跨界或跨領域人員的互動,
但一般機關正式化程度較高的組織結構,有礙跨部門人
員的互動,因此,促進更多跨部門人員不期而遇的空間
設計,是有利於創新的;在工作設計上,安排部分工作
範圍的重疊,則有助於促進交疊的人際網絡,增進創意
發想的機遇與利害關係人的支持。當然,員工或同仁本
身的創新效能感(嘗試創新的信心),也是決定他是否
會主動進行創新活動的重要因素。擁有創新效能感的員
工,比較願意從事創新活動。而員工的創新效能感,除
創新思考與管理
2-1-31
了受組織創新氛圍的影響之外,也與他是否曾接受創意
或創造力訓練有關。創意或創造力訓練能提供員工創意
思考的方法,建立正確的創新態度,增強員工嘗試創新
的勇氣與信心。
(二)階段二:資源籌備
所謂資源籌備,指主管或創新者向上級提案,或進
行組織內跨部門溝通協議,甚至尋求組織內盟友的支
持,爭取必要資源,以形成專案與團隊。事實上,無論
創新專案是由上級直接確認,或先由同仁提出,再由主
管確認,任何創新專案的進行,都需要配置相關人力與
財務資源。而創新專案不但在本質上具有不確定性,還
可能排擠既有業務原先配置的資源,因此,組織內的創
新者或相關主管,必須向上級提案,或進行組織內跨部
門溝通協議,甚至積極尋求組織內盟友的支持,以爭取
必要資源,順利組織專案團隊。
學者建議,有效創意團隊的組成,應該把握功能互
補與多樣性原則。團隊組成的多樣性,可以有效增加團
隊的視野與角度。多樣性包括團隊及個人兩個層次,以
團隊層級而言,多樣性體現於團隊成員來自不同環境、
專業,或是不同的文化。以個人層級而言,多樣性則體
現在個體所肩負的多重社會角色。譬如,民國100年花
博會場由工業研究院負責籌劃的夢想館團隊,便結合科
技研發、創意設計人才組成創意團隊,並創造出令人驚
艷的展示效果;而旅居臺灣的東南亞人,則煮出符合臺
委任公務人員晉升薦任官等訓練
2-1-32
課程講義
灣口味的咖喱餐、肉骨茶、越南或泰國料理。此外,也
有學者提醒,創新團隊成員的風格也要有互補性,譬
如,過於強調創意的成員,可能點子多、主觀性強,但
容易忽略執行與細節,因此,組織創新團隊時,也應該
加入重視協調與執行細節的成員。
(三)階段三:原型創造
所謂原型創造,指一系列創意發想的擴散與收斂過
程,以創造出新產品原型或方案雛形;這個階段是創意
思考能力發揮的重要階段。此時,創新團隊首先必須活
用創意發想的擴散思考相關技巧,如個人使用的心智圖
法、九宮格法、檢核表式的SCAMPER法,以及團隊使
用的腦力激盪法(如下節所述),來產生多樣的解決問
題新點子,然後再使用創意發想的收斂思考方法,如團
隊或使用者的共同評估、匿名排序或票選。
在此階段,管理者還應留意組織內疆界管理的議
題。由於創新專案的進行很可能與現有例行業務產生衝
突,因此,組織需要考慮為創新團隊規劃一個不受干擾
的獨立環境。如華碩在Eee PC的開發過程中,從相關部
門抽調二十多位團隊成員集中到獨立的實驗室進行研
究,並安排讓Eee PC研發團隊不受限於原有的工作規則
與組織文化,因此得以成功快速推出Eee PC。
原型創造則是標竿創新組織強調的必要歷程。譬
如,IDEO和3M公司都強調,不可以把創意發想活動侷
限在紙上作業,這些公司的創新成功經驗顯示,創意發
創新思考與管理
2-1-33
想必須以原型製作為一個階段,以便進行後續具像化的
討論。
(四)階段四:原型測試
所謂原型測試,係針對新產品原型或方案雛形進行
小規模現場測試,以確認新產品或新方案是否推出或施
行;在這個階段,組織需要確認經由創意過程所發展出
來的新產品原型或方案雛形,是否真能滿足民眾(使用
者或消費者)的需要。例如7-11進行新商品上市時,會
先在某些示範門市進行測試,藉以調整修改新產品原
型,或對商品及市場的瞭解,以確保下階段進行大規模
上市的成功機率。公務機關在擬議新政策或措施時,有
時也會以放風向氣球的方式,測試某一新措施是否贏得
輿論的支持。譬如,交通尖峰時間高乘載時段的施行與
設計。
(五)階段五:創新擴散
所謂創新擴散,就是組織正式大規模推出測試成功
的新產品或方案,也就是新方案的全面實施,或新產品
的大規模上市。創新擴散的任務性質有別於組織創新的
前幾個階段。此時,組織必須動員新的人才、資金與資
源,同時,也必須進行大規模的宣導與配套措施。譬如,
每一代i-Phone的上市,都必須搭配產能與銷售通路的配
合;負責新任務的團隊與主管,也由原先的創新團隊轉
移至新的執行團隊。而衛生署推動二代健保補充保費、
交通部推動機車騎士戴安全帽、汽車後座繫安全帶、臺
委任公務人員晉升薦任官等訓練
2-1-34
課程講義
北市政府推動垃圾不落地,也都經過大量宣導與相關配
套措施配合。
三、流程創新
以公部門為例,創新流程如表2所述。第一階段是創意產
生,創意起源經常來自我們對眼前問題的觀察或對未來的隱
憂。有時靈光乍現的點子會讓創意變成一個可行的機會或是一
個必要的改變。當一個不錯的想法產出時,就要結合團隊的資
源規劃,提供創新團隊充足設備與經費,進行它的可行性評
估,以審慎客觀的評估與調查,確認政策與制度的可行性。若
結果是正向的,便正式進行創新政策與制度的施行與測試。先
了解民意是否能接受,然後分階段進行政策與制度的實行,並
推出相關的說明服務。當創新管理的工作告一段落,這個新政
策與制度已經施行,進入正規組織營運時,以適當的施政滿意
度調查,瞭解政府與人民認知的差異。接著創新管理者將再面
對另一創新週期,進行創新的管理
表2 公部門創新歷程的六個階段
階段 進行項目 說明
1 概念/創意產出 確認創新/改變之必要性
2 資源規劃 組織達成目標之團隊、時程及經費
3 調查分析 可行性研究與評估
4 政策/制度產出 模組測試/民意調查
5 政策/制度實施 核定與推出新制度或政策
6 施政滿意度 進行新制度/政策滿意度調查
創新思考與管理
2-1-35
四、本架構摘要:
(一)要活化組織提高運作能量,必須從「三新」做起。
(二)創新領導者首先應該建立兩個基本觀念:
1. 官大不代表學問大,領導者應善用同仁的創新能力。
2. 創新過程中失敗是不可避免的,應該從失敗中獲取學
習價值。
(三)組織創新歷程分為創新任務確認、資源籌備、原型
(prototype)創造、原型測試,與創新擴散5個階段。
(四)公部門創新歷程的6個階段
委任公務人員晉升薦任官等訓練
2-1-36
課程講義
架構五:模式
─創新思考與管理的模式
模式只是讓我們有一個參考架構,引導你很快對創新的事務上
手!
本架構你要學會的是
1. 好的創新思考與模式必須具備的條件
2. 瞭解ATDE(愛的)創新思考與管理模式。
3. 熟悉AIM創新管理模式的七大步驟及執行方法。
4. 知道「睿思」創新管理模式的內涵。
圖15
創新思考與管理
2-1-37
模式是一種結構化的組織架構,用以發展特殊學習活動和教育
環境;美國學者喬斯和魏爾(Joyce & Weil,1980)研究發現有80
種教學模式,各模式有其不同的目的和中小領域,在選擇教學模式
時應考慮到教學的環境及教學模式本身;必要時必須綜合數種模
式,以適用於不同的情境(毛連塭,1987;Maker,1982)。
創新思考與管理並沒有一套放諸四海而皆準的模式,但一
個好的模式必須具備5項條件:
一、適合環境;二、綜合性;三、彈性或適應性;四、實用性;
五、有效性。
創新思考管理模式可以是很基本彈性很大的模式如「ATDE」
丶結構完整步驟明確的模式如「AMI」或口訣式很容易執行的簡易
模式,如「睿思」。
一、「問想做評」(ATDE愛的)模式
國內學者陳龍安教授綜合國內外的教學模式建立一種「愛
的」(ATDE)創新思考與管理模式,此一模式已被廣泛運用
並有許多實證性的研究。所謂ATDE(愛的)係由問(Asking)、
想(Thinking)、做(Doing)及評鑑(Evaluation)等4個要素
所組成,其模式如下圖16所示:
委任公務人員晉升薦任官等訓練
2-1-38
課程講義
圖16 「問想做評」創造思考教學模式圖(陳龍安,1990)
ATDE模式,其代表意義如下:
(一)問(Asking):設計或安排問題的情境,提出創造思考
的問題,以供思考。特別重視聚歛性(convergent
thinking)問題及擴散性(divergent thinking)問題,也
就是自由聯想,擴散思考,並給予思考的時間,以尋求
創意,提供創造思考與問題解決的機會。
(二)想(Thinking):提出問題後,鼓勵自由聯想、擴散思
考,並給予思考時間尋求創意。
(三)做(Doing):利用各種活動的方式,做中學,邊想邊
做,從實際活動中尋求解決問題的方法,而能付諸行
動。在本階段中,不同的活動方式,是指寫(writing)、
創新思考與管理
2-1-39
說(speaking)、演(playing)、唱(singing)……實
際操作或活動。
(四)評鑑(Evaluation):是指共同擬訂評估標準,共同評
鑑,選取最適當的答案,相互欣賞與尊重,使創新思考
由萌芽而進入實用的階段。在此階段所強調的是相互的
回饋與尊重,也是創造思考「延緩批判」原則的表現。
綜合上述說明,ATDE模式具有下列3項基本假設:
(一)推陳出新:在原有知識背景之上實施問、想、做、評的
活動。
(二)有容乃大:強調愛的教育,暫緩批判能容忍不同或相反
意見的雅量,以及提供和諧的氣氛。
(三)彈性變化:問想做評的程式依實際情況彈性調整,可問
→想→問→做→評,也可以問→做→想→問→想→做→
評,靈活運用。
二、阿亨創新管理的W型模式
「阿亨創新管理模式(Aachen Innovation Management
Model, AIM)」是近年來在創新管理上,重量級的整合式創新
管理模式;一般稱為「AIM創新管理」,此模式是德國阿亨
(Aachen)大學累積多年的產學合作經驗,結合瑞士聖加倫(St.
Gallen)大學的企業經營理念與架構,而發展出來的系統化企
業創新管理模式。這個模式已經應用在德國及歐洲各國的著名
企業中,績效斐然。
雖然,AIM創新管理的對象為私部門,但是企業的創新與
公部門創新只是創新項目上的差異,在創新管理的邏輯與架構
委任公務人員晉升薦任官等訓練
2-1-40
課程講義
上是一樣的。
(一)AIM創新管理模式的主要架構
AIM創新管理模式的主要架構是W模式的「創新藍
圖(Innovation Road Map Method,簡稱IRM)」,為創
新管理的推動與落實提供了一套輔助工具,協助組織有
系統地進行創新的規劃,IRM是創新管理規劃時使用的
工具,用來找出成功的創新方案,解決問題。如圖17
所示,所謂的「W模式」共分為七大步驟,可以滿足技
術性產品與服務創新規劃的需求。圖中各步驟的創新活
動,第1、2及7步驟是可週期性地重複的,其他各步驟
則屬持續性活動。
圖17 W模式的創新藍圖法(Innovation Road Map Method,簡稱IRM)
資料來源:張淑惠及林崇偉譯(2008)引自吳榮貴等(2011)
創新思考與管理
2-1-41
(二)AIM創新管理模式的九大規則
創新藍圖法提出了進行創新管理規劃時的九大規
則:
1. 以明確目標為導向:創新的規劃以目標為導向,可以
確保創新績效與組織目標一致。
2. 創意品質重於創意數量:創新研究和專案經驗顯示,
成功的創新經常出自積極員工個人的奇想。因此,
IRM(創新藍圖法)建議創新規劃,必須具備激勵高
品質創意的考量。
3. 為未來設計要能夠覺察未來趨勢或創造競爭優勢,進
行前瞻性的創新規劃。
4. 善用現有優勢:運用現有創意的優勢,進行高效益的
創新規劃。
5. 建立公開透明與標準化的創新程序。
6. 建立客觀的評估方法、理性地選擇創意。
7. 不確定性的處理: 技術、社會觀點、環境等。
8. 市場與技術同步、市場開發與技術發展同步。
9. 包容的態度與激勵每個創新規劃、流程與技術創新的
方法,都是獨特的。
(三)AIM創新管理模式的七大步驟
創新藍圖法對創新規劃提出了七大步驟:
步驟一:目標設定
必須從組織最高策略引導出策略方針和創新目標。
步驟二:未來分析
委任公務人員晉升薦任官等訓練
2-1-42
課程講義
組織創新的目標及擬定創新任務都要能符合未來
發展的趨勢。
步驟三:尋找創意
透過個人及團隊的激盪產生源源不斷的創意點
子,這個階段的創意是建立在創新的潛力上。
步驟四:創意評估
透過評估機制對每個創意進行考量,其目的在找出
有成功機會的產品創意。
步驟五:創意細部化
針對選定的創意繼續收集關於市場和科技方面的
資訊,目的是發展進一步創新的概念。
步驟六:概念評估
針對已提出的概念做量化的評估。
步驟七:執行計畫
其目的在於將企業為了發展創意或概念的活動,統
合在創新藍圖法中。
上述7步驟是創新的理想管理步驟,其中有些階段
是平行進行,並且可以相互運用形成一個網絡。使用創
新藍圖法的模式,是確保成功的創新過程中,所有必要
的規劃步驟,能夠遵循系統、有架構地進行,並且有系
統地運用創新藍圖法達成創新的目標。(創新藍圖法摘
自《德國AIM創新管理》—中國生產力中心出版,2008)
丶三 睿思管理模式
「感、知、利、害、變」也是一種值得推薦的創新思考與
創新思考與管理
2-1-43
管理的工具。它有助於掌握自己的思考程序,也有助於明白他
人的思考角度與方向,不僅在創新管理上可收事半功倍之效,
在平常溝通、簡報、會議、報告,以及人生各項決策中,都可
以有更好的思考品質。睿思思考法®的思考面向如圖18及圖19
所示:
圖18
圖19 睿思思考法®的思考面向
(資料來源:昱晟管理顧問股份有限公司)
委任公務人員晉升薦任官等訓練
2-1-44
課程講義
一、使用的原則:
(一)一次使用一元素 。
(二)尊重每位參與者的思考產出 。
(三)團體使用時必須遵守參與者在同一元素下,進行同步思
考,而不是每個人使用一個元素。
(四)思考過程中衍生之問題,為避免偏離主題,先擱置至思
考主題完成時再行處理。
(五)此系統可由WE我們(團隊)或ME我(個人)來掌控組
織。
二、本架構摘要:
(一)一個好的創新思考與模式必須具備5項條件:1.適合環
境;2.綜合性;3.彈性或適應性;4.實用性;5.有效性。
(二)ATDE(愛的)創新思考與管理模式由問(Asking)、
想(Thinking)、做(Doing)及評鑑(Evaluation)等4
個要素所組成。
(三)ATDE模式的三項基本假設:推陳出新、有容乃大、彈
性變化。
(四)AIM創新管理模式的7大步驟及執行方法。
(五)「睿思」創新管理模式是口訣式且很容易執行的簡易模
式。
創新思考與管理
2-1-45
架構六:策略
─創新思考與管理的策略技法
知識就是力量,方法就是智慧;誰懂得用工具、用方法,誰就是
贏家。但分享知識才是力量 ;用來解決問題的方法,才是智慧。
本架構你要學會的是
1. 腦力激盪策略及相關技法。
2. SCAMPER檢核法的概要及內容。
3. 九宮格法與心智圖法實作。
4 太極彩虹思考法的概要及內容。
圖20
委任公務人員晉升薦任官等訓練
2-1-46
課程講義
創新思考與管理的策略技法很多,本架構僅提出公務機構常用
的一些技法,礙於授課時數,其他像水平思考中常用的六頂思考
帽、六雙行動鞋,KJ法,以及工程領域常用的TRIZ法在本架構並
未列出,有需要的學員可自行參閱相關資料或文官學院的E課程中
的介紹。
一、策略一:腦力激盪
腦力激盪是全世界運用最多的一套創新思考的策略。有人
也翻譯為「腦風暴」或「智力激勵法」。團體的腦力激盪就是
我們古代所謂「三個臭皮匠,勝過一個諸葛亮」或「集思廣益」
的意思。腦力激盪是利用擴散思考的策略,使團隊激盪出大量
的點子。
(一)腦力激盪4項基本原則
1. 不做評價:對構想不做任何優缺點的評價。
2. 激勵想法:激勵提出各種異想天開的想法。
3. 越多越好:激盪出大量的點子,越多越好。
4. 組合改進:可隨時組合改進各種不同意見。
(二)腦力激盪的方法與步驟
1. 決定主題:問題的涉及面不宜太廣,應該有特定的範圍。
2. 記錄構想:將已提出的想法儘可能的記錄下來。
3. 適時適地:腦力激盪的時間會因問題任務、性質及環境而
不同。
4. 分段進行:(1)構想產生階段;(2)構想評價階段。
5. 選擇方案:最後訂標準並評估,以選取最好的意見。
創新思考與管理
2-1-47
圖21 給學員大量紙條,將購想寫在長條紙貼在牆上(構想產生階段),
最後由學員評估出有創意的構想(構想評價階段)。
評估的標準可由師生共同提出,下列標準可供參考︰
(1)是否達到預期成果。(2)是否具有效率。(3)
是否符合法令或道德規範。(4)是否配合目標或意願。
(5)時機是否恰當。(6)是否可行。(7)手續是否
簡便。
學者柯伊恩認為傳統的腦力激盪會議主張自由開
放,容許與會者提出異想天開的意見,卻又不容許批
評,此擧容易造成時間浪費,而且得不到具體的成果。
他建議使用引導式腦力激盪法,以適度限制擴散性思
考、引入分析性思考。引導式腦力激盪會議的進行方式
如下:
1. 先明確說明提案的門檻和限制,以避免好不容易獲得
委任公務人員晉升薦任官等訓練
2-1-48
課程講義
的成果,因為規章限制而無法執行,不僅浪費時間,
也會打擊士氣。
2. 提出好問題,確定每個討論主題的關鍵性,如果問題
的重要性不夠,寧可刪除也不浪費時間討論。
3. 選擇對的人參與會議,主管、專家及太喜歡講話的人
都是會影響會議成果的不合適人士。
4. 每組人數3至5人,每階段構思一個指定的主題,時間
約45分鐘,由主席視情況調整時間的長短,階段完成
後請各小組交換主題,繼續進行下一階段,共進行4
至5個階段。
5. 在開始分組討論之前,主席先對全體人員進行任務說
明,讓每一位成員確實瞭解會議目的及進行討論的固
定公式,同時可設定激勵措施,例如各組捐出若干彩
金,由提出最佳構想的小組獨得,而最佳構想評選則
請各小組一同評定。
6. 各小組討論後每個主題自行選出2至3種最佳構想,在
全體會議中發表。
7. 討論成果是否實際執行,應在最短時間(如:隔天)
決定,並告知成員。
(三)腦力激盪相關技法
1. 六六討論法
六六討論法是以腦激盪法作基礎的團體式討論
法。方法是將大團體分為6人的小組,只進行6分鐘的
小組討論,每位成員1分鐘。然後再回到大團體中分
創新思考與管理
2-1-49
享成果及進行最終的評估(引自陳龍安,1998)。其
方法及程序為:
(1)決定主題。
(2)6人一組,每組推選一位主席,再由主席指定一
位計時,一位記錄,一位發言人。
(3)6個人輪流發言,每人限時一分鐘,而且要講足
1分鐘,時間未到不可停止發言。
(4)1分鐘到,主席應請其停止發言,輪到第二位發
言。
(5)每人發言1次,剛好費時6分鐘。
(6)發言人整合全組6人的意見,上臺報告1分鐘。
六六討論法的特點在於讓每位參與者均有
發表意見的機會,而不因內向、被動而錯過分
享好點子,也因為有計時的方法,可避免發言
冗長,所以是一個可以控制討論時間的好方
法;同時對參加者亦可訓練即時回應的能力。
2. 世界咖啡館法
世界咖啡館(The World Café)是一種集體的對
話方式,適用於共識創造與解決問題,強調尊重和鼓
勵每個與會者獨特的見解。對話的進行藉由咖啡桌主
持人引導小團體對談,且不斷移動參與者至不同桌
次,以交換、分享並散播不同角度及不同心境之想
法。進行方式:
第一回合:彼此簡單介紹自己,分享自己對主
委任公務人員晉升薦任官等訓練
2-1-50
課程講義
題的看法與意見,可將重要的觀點
書寫或畫在紙上。選出一位桌長留
在原桌,其餘成員換至其他桌。
第二回合:彼此簡單介紹自己,桌長分享原先
在紙上的重點,彼此分享自己對主
題的看法與意見,或對紙上的意見
提出看法。將重要的觀點書寫或畫
在原本的紙上,桌長留在原桌,其
餘成員換至其他桌。
第三回合:開始後彼此簡單介紹自己,桌長分
享紙上的重點,彼此分享自己對主
題的看法與意見,或對紙上的意見
提出看法。將重要的觀點書寫或畫
在原本的紙上,最後,所有人回至
原桌。
最後整理:各桌彙整後分享重點、個人分享、
雙向互動。
3. 635腦力激盪法
635默寫式腦力激盪法是一種應用腦力激盪法的
原理原則,改以筆寫式來呈現的腦力激盪方法,針對
某一個待解決問題。依照下列原則進行:
(1)6人一組:在每個人的面前放置A4格式的635卡。
(2)3個想法:每個人都必須在卡片上寫出3個構想,
你寫過的及看過的構想都不能再寫。
創新思考與管理
2-1-51
(3)5次循環:時間一到,每個人都要把面前的卡片
傳給右鄰,共5次循環,可得到108個構想。最
後將每個卡片剪下,分門別類作各種組合並訂
定一個標題,設計海報將卡片貼在上面並準備
報告。
圖22 腦力激盪活動海報(一)
圖23 腦力激盪活動海報(二)
委任公務人員晉升薦任官等訓練
2-1-52
課程講義
4. 問題檢核法
這是由「腦力激盪」的創始人奧斯朋(Alex F.
Osborn)所提出的一種提升「腦力激盪」成效的一種
方法,所謂檢核表技術(check-list technique)就是從
一個與問題或題旨有關的列表上來旁敲側擊,尋找線
索以獲得觀念的方法。檢核表可幫忙思考者做強迫性
聯想,短時間內將思考力集中在檢核項次上,逐項進
行檢核避免遺漏,並引發出更多更好的創意。奧斯朋
以下9項問題作為檢核表的內容,包括:
(1)是否有其他用途?
(2)是否能從其他的地方得到啟發?
(3)是否能加以調整改變?
(4)是否能夠擴大或增加些什麼?
(5)是否能夠縮小或減少些什麼?
(6)是否可以用其他東西替換或取代?
(7)是否可以省略或簡化?
(8)是否可以重新排列組合?
(9)是否可以從相反的作用或方向來看待?
在奧斯朋發明了問題檢核法之後,各式各樣的問
題檢核表也陸陸續續出現。其中Eberle(1971)參考
了Osborn的檢核表,提出另一種名為「奔馳法」
(SCAMPER)的檢核表法,在產品改良中常被應用,
這種檢核表主要藉幾個字的代號或縮寫,代表7種改
進或改變的方向,幫助推敲出新的構想。國內學者陳
創新思考與管理
2-1-53
龍安(2004)用了「代合調改用消排」7個中文單字
作代號,以方便記熟這7種改良原物的方法。如表3
簡列了SCAMPER檢核法的概要及內容。
表3 SCAMPER檢核法的概要及內容(引自陳龍安,2004)
S Substitute(替代) 何物可被「取代」?
C Combine(合併) 可與何物合併而成為一體?
A Adapt(調適) 原物可否有需要調整的地方?
M Modify、Magnify(修改)可否改變原物的某些特質如意義、顏
色、聲音、形式等?
P
Put to other uses
(其他用途) 可有其他非傳統的用途?
E Eliminate(消除) 可否將原物變小?濃縮?或省略某些
部份?使其變得更完備、更精緻?
R
Re-arrange(重排)
Reverse(顛倒)
重組或重新安排原物的排序?或把相
對的位置對調?
二、策略二:圖像思考法
一張圖像勝過千言萬語,圖像思考也是一種視覺思考,就
是指利用圖像或影像來想事情的思考方法。把想法,變成圖
像,讓自己的思考更加具體化。這些圖像結合關鍵文字,相互
連結,產生更多創意。穆瑟魏爾曼(A. Moser-Wellman)在《天
才的五種創意方程式》一書中指出:一些創意泉湧的天才型人
委任公務人員晉升薦任官等訓練
2-1-54
課程講義
物,往往具有「靈視者」(The Seer)的特質。他們在想事情
時,能「看見」並留意腦海中浮現的影像或畫面,這些視覺影
像就是他們創意發展的基礎和動力。最常用的圖像思考法有九
宮格思考法及心智圖法。
(一)九宮格思考技法
九宮格思考法又稱為曼陀羅法,此法源自佛教的
「曼陀羅」(Mandal)概念,做為這種思考方法的主要
架構,是一個九宮格的圖形,先將要思考的主題寫在正
中央,然後再將自己從這個主題所任意聯想到的事物,
填入另外8個方格子裡。這種透過「發想-填空」的過
程幫助我們把思維向四面八方擴張出去,有效率地抽取
和挖掘出各種可能的相關想法。其實此法也源自洛書九
宮格和易經八卦的啟發而來。洛書是橫豎斜相加都等於
十五的九宮格圖形。而易經《繫辭傳》裡有說到:「古
者包犧氏之王天下也,仰則觀象於天,俯則觀法於地,
觀鳥獸之文與地之宜,近取己身,遠取諸物,於是始作
八卦,以通神明之德,以類萬物之情」。而這八卦也是
一個九宮格圖。古人就是透過發揮創造力的基本元素-
觀察、想像、分類,創造出《易經》這一部闡述簡易、
變易、不易的思考方法的經典,來解決與思考各種人事
物的問題(蔡巨鵬。2007)。九宮格法的運用有兩種方
式:
1. 擴散式思考:由中心向外的擴散式思考
問題或創意發想主題明確時,將中心主題採輻射
創新思考與管理
2-1-55
式的想法向四面擴散。就像一般人在做生涯規劃一
樣,可以從生活的各個領域開始寫起,一個一個填,
最後會很快的就擴散激發出各種的想法。
2. 順時鐘式思考:將中心主題以順時鐘方向逐步思考。
順時鐘式思考,是在思考有時間性、有步驟性的
主題時常用的思考方式,就像做一週的計畫一樣,你
可以從週一寫到週日,而最後第8格則可用來當備忘
使用。
如圖24所示,生涯規劃九宮格(左圖)就是一種
擴散式思考,而週計畫九宮格順時鐘式思考(右圖)。
圖24 生涯規劃九宮格(左圖)與週計畫九宮格(右圖)
九宮格法的基本原則:
(1)想到就寫:想到什麼就寫什麼,自由聯想無拘
無束。
委任公務人員晉升薦任官等訓練
2-1-56
課程講義
(2)用詞簡明:大腦有聯想的能力,將關鍵字寫下
即可。
(3)儘量填滿:九宮格會有想要填滿的欲望,刺激
思考。
(4)事後整理:腦力激盪完後,再依目的整理相關
順序。
(5)善用顏色:視覺化思考工具,可善用顏色加強
印象。
(6)可大可小:小至名片卡,大至海報紙的無限階
層。
(7)視覺管理:運用8個方位的視覺思考,做記憶管
理。
(8)逐步實踐:完成就打x;做一半畫/(斜線)
的管理功能。
想到就寫 用詞簡明 儘量填滿
逐步實踐 使用原則 事後整理
視覺管理 可大可小 善用顏色
圖25 九宮格基本原則示意圖
若你覺得基本的九宮格思考技法(如圖25)9格
不夠寫,它可無限擴展。最常擴展的模式,是由中央
主題擴展出的8個外圍項目(A~H),再發展成8
個次主題。由8個次主題擴展另外8個九宮格。如此項
創新思考與管理
2-1-57
目由8個擴展至64個,這也是所謂的蓮花法(如圖
26),即可將各種想法或創意無限的擴展下去。
圖26 擴散思維九宮圖法示意圖
九宮格思考技法,是一種方便、簡易、內
涵深刻的創新思考技法。所謂,萬事起頭難,
循序漸進的引導,加上多做練習,就能很快得
熟悉九宮格思考技法,也能以系統的方式創造
並管理知識。
委任公務人員晉升薦任官等訓練
2-1-58
課程講義
圖27
(二)心智圖法
簡單的說,心智圖法是一種以擴散思考的方法,運
用顏色、符號、線條、圖畫、關鍵字詞……,將所學所
想的概念表現出來的一種視覺化或圖像化筆記法(錢秀
梅,2002)。
心智圖法由英國著名腦力開發權威者Tony Buzan
在1970年代初期發明,Tony Buzan於1974年出版《頭腦
使用手冊Use Your Head》一書,介紹心智圖法(Mind
Mapping),坊間的翻譯有不同的名稱如:心靈繪圖、
思維導圖、心智地圖、創意網等。
心智圖的步驟與原則:
創新思考與管理
2-1-59
1. 將主題寫在紙的中央,畫出一個象徵式的符號或圖。
2. 由中心往外拉線,把聯想到的概念用關鍵字迅速寫
下。
3. 把關鍵字詞工整地寫在線上,並儘量使每一個詞的長
度和底下的線一樣長。
4. 各分枝的層次從中心向外,字型由大至小分明。
5. 各分枝的關聯可用畫線點明。
6. 利用顏色、圖形、字體、大小、層次和符號儘量顯示。
7. 開心的玩並加以美化。
8. 與人分享徵求意見。
心智圖法之理論基礎主要源自於近30年來對腦的諸多研
究,它可以使我們的想像由一個中心毫無拘束的傾瀉而出,並
將這些點子、概念呈現在一張紙上,能夠很快就代替傳統記筆
記的方式,無論應用在個人解決問題、寫日記、家庭主婦記事
採買、學校老師教導讀書、說故事、記筆記、準備考試、思考
訓練、整理演講大綱、企業開會、做決策、工作分析、溝通海
報等等。將自己的想法用視覺記錄下來,尤其是腦力激盪的部
分,因為它是創新思考訓練重要的一環。
委任公務人員晉升薦任官等訓練
2-1-60
課程講義
圖28
三、策略三:「彩虹」思考法
「彩虹」思考法又稱為太極彩虹思考法(陳龍安,2013)
是師法大自然所發展出來的多元思考方法。彩虹是大自然中的
一種光學現象,當陽光照射到半空中的水滴,光線被折射及反
射,在天空上形成紅、橙、黃、綠、藍、靛、紫的拱形七彩光
譜,就色料來看,7種顏色混在一起就變黑色,如就色光來,
看七種顏色快速轉動就變白色,恰如太極的黑白兩色,就有9
種不同的色彩,也象徵多元的思考模式(如表4)。
創新思考與管理
2-1-61
「彩虹」代表問題與解決的橋樑,而「顏
色」代表多元思考觀點。「彩虹」各個顏色
彼此平行也象徵著平行思考,也就是達成目
標有各種可能的方法,條條道路通目標,不
相對立或排斥,根據現有的條件共同找尋最
有效的方法。
圖29
彩虹發生在每個角落,猶如問題之隨處可見,運用彩虹思
考法的特徵,結合九宮格法或心智圖法,一個問題用不同的思
考方式可激發「多元思考」。
圖30
委任公務人員晉升薦任官等訓練
2-1-62
課程講義
表4 彩虹思考法顏色象徵
顏色類別 思考模式 模式涵意 思考問題
紅色思考 情緒思考 熱情感受 對這件事情的感覺如何?
橙色思考 觀察思考 澄清事實 如何蒐集資料澄清事實?
黃色思考 正面思考 肯定價值 對這件事情的好處如何?
綠色思考 創意思考 異想天開 對這件事情的改變如何?
藍色思考 前瞻思考 提升層次 對這件事情的未來如何?
靛色思考 重新思考 沉澱再議 對這件事如何重新思考?
紫色思考 權威思考 專業評估 對這件事情的評估如何?
白色思考 系統思考 化繁為簡 對這事的如何化繁為簡?
黑色思考 批判思考 缺點負面 對這件事情的缺失如何?
(一)基本的方法:
1. 全用:針對問題每次一種顏色,各種顏色都思考一遍。
2. 隨用:針對問題隨機運用幾,僅挑幾種顏色思考。
3. 特用:針對問題的性質選用幾種指定的顏色思考,例
如先用黑色找缺點或問題,再用綠色想出改進或創
意,最後用紅色說出感覺。
(二)使用原則:
1.集中焦點:每次一種顏色思考集中焦點目標。
2.隨時變換:依使用情況可以隨時更換顏色思考;當思
考陷入瓶頸時,立刻轉換顏色思考。
3.結合他法:可結合其他創意方法使用,例如九宮格、
創新思考與管理
2-1-63
心智圖法、腦力激盪法、世界咖啡館……。
4.彈性使用:可以個別或團體使用,亦可以口頭討論或
書面書寫方式。
5.回到原點:化繁為簡的系統思考,萬法歸一,所有的
思考儘量回到原點,也就是一切以人民的
幸福為本,心中有菩薩,各種施政要做到
「快多好」的目標:速度要快、數量要多、
品質要好。
6.快思慢想:針對問題先利用擴散思考快速列出各種
顏色思考的結果,然後再運用聚歛式或邏
輯思考,將思考的結果,仔細評估、選擇
適當的想法,歸納出結論或抉擇。
圖31 彩虹思考法
委任公務人員晉升薦任官等訓練
2-1-64
課程講義
四、本架構摘要
(一)腦力激盪是全世界運用最多的一套創新思考的策略。
(二)腦力激盪術的4個基本原則。
(三)六六討論法的運用時機及執行步驟。
(四)世界咖啡館的帶領技巧。
(五)六三五討論法的進行方式。
(六)奔馳法的內涵。
(七)九宮格法與心智圖法實作。
(八)彩虹思考法的使用原則及各種顏色分別代表的意義。
創新思考與管理
2-1-65
架構七:案例
─創新思考與管理的案例分析
案例的學習讓我們模仿,有樣學樣學得更好更不一樣,其實模仿
是為了創新。
本架構你要學會的是
1. 個人創造力的案例。
2. 政府創新服務的案例。
3. 企業創新的案例。
4 創造力的案例的啟示。
案例一:個人創造力的案例
創新思考需要從激發個人創造力開始,「一個人的生命有
限,知識卻浩瀚無涯!如果能窮畢生之力量,專注於某一個領
域,資料蒐集得比別人多,看的、想的比別人多,研究也比別
人深入,而又有自己一套的人,就會成為這方面的專家。」、
創意始於對某種事物的喜好,就像是戀愛一樣。就如同 創造
力專家Sternberg(1999)提到:創造力最重要的是「深愛(Deep
Love)工作、享受工作之愉悅」。
強烈的熱情可以彌補原始天賦的不足,從各種媒體中,我
們可以找到許多激發個人創造力的案例,如公務領域的孫運璿
先生,企業領域的王永慶先生,電影領域的李安導演、魏德聖
導演,學術領域的吳靜吉授、陳龍安教授,國外的力克‧胡
哲……,這些案例都說明只要「樂在其中就能成功」的生命故
事,只要有心、用心,人人都可以成為創新的思考者。
委任公務人員晉升薦任官等訓練
2-1-66
課程講義
一、吳 靜 吉 教 授 部 落 格 http://www.parenting.com.tw/blog/
blogTopic.action?id=81&nid=2928
二、創意生命之旅。參考網站:http://3q.club.tw/
三、生命不設限,Nick Vujicic。
參考網站:http://www.booklife.com.tw/nick-2.htm
案例重點討論:
(一)每個創造力的個案,都具有那些創造力的特質?
(二)他們是如何發揮創造力,達成他們的創新成果?
案例二:政府創新服務的案例
政府部門存在的目的,是在於保障民眾安全、健康、便捷、
舒適、追求成長及有尊嚴的生活,落實公共服務的理念,尋求
民眾最大的福祉為政府各機關的終極價值,如何提升各項施政
服務品質,提高民眾滿意度即為最重要的創新服務標的。
參考網站:
(一)臺北市政府創意提案會報實施計畫
http://www.taipei.gov.tw/mp.asp?mp=100034
創新思考與管理
2-1-67
(二)行政院創新服務精選案例
http://www.rdec.gov.tw/mp160.htm
(三)政府服務品質標竿學習
http://www.rdec.gov.tw/lp.asp?ctNode=14510&CtUnit=
2462&BaseDSD=7&mp=160
案例重點討論:
1. 參考臺北市政府創意提案會報實施計畫專案網站,有
哪些獲獎創意提案,讓你印象最深刻?
2. 創新有時侯是借用別人的創意再精進,透過案例網站
的創新個案,激發了你那些新創意?
案例三:企業創新的案例
創新個案集參考網站:
http://www.itia.org.tw/phpbb/viewforum.php?f=372.
案例重點討論:
(一)參考國家產業創新獎、經濟部產業科技發展獎、產業創
新成果表揚──歷年報導之中,哪些創意可以作為政府
委任公務人員晉升薦任官等訓練
2-1-68
課程講義
機關參考?
(二)透過國家產業創新獎案例網站的創新個案,激發了你那
些新創意?
創新思考與管理
2-1-69
架構八:贏家
─做個未來職場與生活的贏家
處在開放、競爭和瞬息多變的現代社會裡,創新思考強調的是人
人有改善能力,事事有改善餘地,資源有限,腦力無窮,這是生
活贏家必須具備是一種軟實力。
本架構你要學會的是
1. 贏家的真正涵意。
2. 創新思考是成功幸福人生的軟實力
3. 如何做個職場與生活的贏家。
贏家的真正涵意並不是打敗別人,贏得勝利。真正的贏家是能
克服自己的困境,勝任自己的人生,又懂得涵養修身圓融與豁達,
活得充實有意義,能施展自己的能力,做好自己的工作,服務人群
奉獻社會,領會人在「公門好修行」的永生的慧命。清醒覺察有生
命力的心,就是創新思考的用心與用新,也是成功幸福人生的軟實
力,更是工作與生活贏家的寶藏。
公務生涯,有無限可能!本課程提供八大架構資訊,希望藉由
這些提醒和建議,能讓你更認真地瞭解自己、瞭解職場,並且學到
運用創意的金鑰匙幫助你解決問題,以及一些可以讓自己在社會上
立足並不斷進步的創新思考與管理的方法,提升自己的能量,但是
創新課程究竟還無法提供一套完整的修鍊技術,想真正成為一個未
來職場與生活的贏家,仍必須自我超越!
賈伯斯曾說:「解決蘋果公司問題的辦法不是削減成本,而是
通過創新走出當前的困境」。也就是說解決問題的方法不會擺在那
裡任由你挑選,必須透過創新思考與管理技術找出各種可能性,經
委任公務人員晉升薦任官等訓練
2-1-70
課程講義
丶由嚴密的評鑑分析 風險管理,才能找到一條可以走出當前困境的
路。但是從另一個角度來說,本架構所要特別強調的是:創新思考
與管理人人可為,事事可成。就像紅樓夢中提到:
世上萬般,好便是了,了便是好。若不了,便不好;若要好,
便是了。
好,可以解釋為「成功圓滿」;了可有三種涵義:一為瞭解、
知道;二為割捨、放棄;三為了結、完成、堅持到底。「好便是了,
了便是好」就是說:要想圓滿,就要先瞭解然後放棄一切執著,達
到空無狀態;並能持之以恆堅持完成達到這三種狀態,即能圓滿。
「若不了,便不好,若要好,須是了」這是從逆向思考意指「如果
無知,又不能放棄一切執著,不能堅持完成,那麼便無法圓滿」。
在民眾眼光中,身為公務人員的你就代表政府。雖然身處龐大
的政府機器,想獨力推動組織的創新可能很艱難,但如從個人的創
新著手,瞭解創新思考的方法,去除阻礙自己創新的障礙,努力修
練自己,永不放棄,讓自己的生活幸福美滿、工作得心應手,讓自
己、長官及民眾放心,不是風不來而是窗沒開,我們深信你在學習
創新思考與管理後,能讓你「知道」創新思考方法丶克服障礙並努
力在工作及生活中「實踐」,換言之,做到你知道的你就是生活與
工作的贏家!
本架構摘要:做個未來職場與生活的贏家
1. 贏家的真正內涵是克服自己的困境,勝任自己的人生,做好自己
的工作,服務人群奉獻社會,領會人在「公門好修行」的永生的
慧命。
創新思考與管理
2-1-71
2. 贏家需要創新思考與管理的軟實力
3.做個工作與生活贏家要「做到你知道的」
參考書目
1. 大前研一(2005),思考的技術,臺北,商周。
2. 宋偉航譯(1997),全腦革命:激發個人與組織的創造力,臺北,美
商麥格羅‧希爾(McGraw-Hill)國際出版公司。
3. 陳龍安(2006),創造思考教學的理論與實際,臺北市,心理。
4. 陳龍安(1990),「問想做評」創造思考教學模式的建立與驗證,國
立臺灣師範大學教育研究所博士論文。
5. 陳龍安(2013),創意的十二把金鑰匙(DVD及書),臺北市,心理。
6. 陳龍安(2013),彩虹思考,臺北市,國家文官學院E課程。
7. 陳龍安(2012),曼陀羅九宮格與心智圖法,臺北市,國家文官學院E
課程。
8. 陳龍安(2013),腦力激盪法,臺北市,國家文官學院E課程。
9. 陳龍安(2012),創造思考技法一把捉,行政院公務人員訓練中心E
課程。
10. 徐作聖、邱奕嘉(2000),創新管理,臺北市,華泰文化。
11. 李芳齡譯(2005),創新者的修練,臺北市,天下文化。
12. 施貞夙(2000),激發團隊創意,臺北市,中國生產力。
13. 蔡巨鵬(2007),易經創造思考訓練模式之建構與應用,臺灣師範大
學創造力發展所未出版之碩士論文。
14.蔡梵谷譯(2003)天才的五種創意方程式,臺北市,臉譜出版社。
15. 行政院研究考核委員會(2004 ),政府創新服務新主張:3Q
委任公務人員晉升薦任官等訓練
2-1-72
課程講義
VeryMuch。
16. 顏和正譯(2011)X創新:企業逆轉勝的創新獲利密碼,亞當‧理查
森(Adam Richardson)著,Innovation X: Why a Company's Toughest
Problems are its Greatest Advantage,繆思出版社,臺北。
17. 華特.艾維斯漢姆(2008),德國AIM創新管理(張淑惠、林崇偉譯),
臺北,中國生產力中心(原著出版於2003)。
18. 奇普‧希思、丹‧希思(2011),改變,好容易,陳松筠譯,臺北,
大塊文化。(原著出版於2011)
19.Switch, How to Change Things when Change is Hard,Chip Heath & Dan
Heath(創意黏力學作者),大塊文化, 2010
20. 吳榮貴、林玲煥、吳朝升、王克尹2010,臺灣各港務局建立創新管理
機制與創新指標之研究,交通部運輸研究所。
21. Adams R., Bessant J. and Phelps R. (2006). Innovation Management
Measures: A Review, International Management Review, Volume 8,
No.1, pp21-47.
22. Csikzentimihalyi, M. (1999). Creativity: Flow and thepsychology of
discoveryand invention. New York: HarperCollins.
23. Drucker, Peter F. (1964). Managing for Results, New York, Harper &
Row, 1964.
24. Drucker, Peter F. (1964). Innovation and Entrepreneurship: Practice and
Principle, Collins.
25. Drucker, Peter F. (2002). The Discipline of Innovation, Best of HBR,
August, 2002, pp. 95-103
26. Guilford, J. P. (1977). Way beyond the IQ. Buffalo, NY: Creative
創新思考與管理
2-1-73
Education Foundation.
27. Osborn, A.F. (1953, 1963). Applied imagination (3 rd ed)
28. Luecke R. and Katz R. (2003). Managing Creativity and Innovation,
Boston, MA, Harvard Business School Press
參考網站:
1. http://wiki.mbalib.com/
2. http://tieba.baidu.com/f?kz=1009112693
3. http://blog.sina.com.cn/u/2709109344
4. http://3q.club.tw/
委任公務人員晉升薦任官等訓練
2-1-74
課程講義
附錄
創新思考的承諾
我___________願意接受創新思考訓練,並遵守下列事項:
1. 打開童稚的心,放下身段/職位/煩惱,讓自己快樂學習。
2. 關掉心中批判的門,誠心欣賞每一位伙伴的意見構想。
3. 對準手錶,共同遵守時間,珍惜我們共有的生命資產。
4. 不做ET局外人,主動積極的參與每項學習與研討活動。
5. 質疑好問,不斷吸收新知與觀念,並樂意與同學分享。
6. 相信自己有創意的潛能,肯定自己也肯定別人。
進入創意門,終生創意人;擁有創意鑰,開啟成功門!
我願將所學落實在工作,並能善待我的家人與同事,我遵守約定絕不食
言。
簽名:
年 月 日
創新思考與管理
2-1-75
創意團隊 第 組 組長:___________
1.發言 2.記錄
3.康樂 4.計時
5.秘書
團隊任務:
1.隊名
2.隊歌
3.隊呼
問題面面觀(寫出要推動創新預期會遭遇的問題)
委任公務人員晉升薦任官等訓練
2-1-76
課程講義
六三五腦力激盪表
主題: 組別:
創新思考與管理
2-1-77
財政部創意提案制度【創新獎】提案成效表
提案獎項 創新獎
提案機關(單位) 提案人(請敘明主要提案人員及參與提案人員)
提案主題
提案緣起(請強調本提案之創意來源)
實施辦法(請強調本提案之執行配套措施及危機處理規劃)
實施過程(請強調本提案之延續或擴大運用程度)
實際執行成效(請強調機關變革、本提案對社會大眾之實際成效、對現
況改善之完整程度)
相關附件(請依附件順序,將相關附件以附件1、附件2、……接續於提
案成效表之後成一電子檔)
聯絡窗口姓名:(請提供主要提案人)電話: Email:
格式規定:
一、提案成效表:
(1)內文格式:標楷體字型,字體大小為14點,行距為固定
行高18pt。
(2)頁數:A4紙不超過6頁。
二、相關附件
(1)內文格式:不限。
(2)頁數:A4紙不超過20頁。
委任公務人員晉升薦任官等訓練
2-1-78
課程講義
創意提案制度【創新獎】提案成效表
提 案 獎 項創新獎
提 案 機 關
(單位)
提 案 人(請敘明主要提案人員及參與提案人員)
提 案 主 題
提 案 緣 起(請強調本提案之創意來源)
實 施 辦 法(請強調本提案之執行配套措施及危機處理規劃)
實 施 過 程(請強調本提案之延續或擴大運用程度)
實際執行成效
(請強調機關變革、本提案對社會大眾之實際成效、對現況改善之完
整程度)
相 關 附 件
(請依附件順序,將相關附件以附件1、附件2、……接續於提案成效
表之後成一電子檔)
聯 絡 窗 口
姓名:(請提供主要提案人)
電話:
Email:
格式規定:
一、提案成效表:
(一)內文格式:標楷體字型,字體大小為14點,行距為固定行高18pt。
(二)頁數:A4紙不超過6頁。
二、相關附件:
(一)內文格式:不限。
(二)頁數:A4紙不超過20頁。
創新思考與管理
2-1-79
創意提案制度【點子獎】提案建議表
提案獎項 點子獎 提案機關(單位)
提案人(請敘明主要提案人員及參與提案人員)
提案主題
提案緣起(請強調本提案之創意來源)
問題分析(請強調本提案之現況問題)
建議方案(請強調本提案之改善建議方案、創新程度、可執行情形、
期程及危機處理規劃)
預期效益(請強調本提案預期產生之內、外部效益)
相關附件(請依附件順序,將相關附件以附件1、附件2、……接續於提
案建議表之後成一電子檔)
聯絡窗口姓名:(請提供主要提案人) 電話: Email:
格式規定:
一、提案建議表:
(1)內文格式:標楷體字型,字體大小為14點,行距為固定
行高18pt。
(2)頁數:A4紙不超過4頁。
二、相關附件
(1)內文格式:不限。
(2)頁數:A4紙不超過10頁。
委任公務人員晉升薦任官等訓練
2-1-80
課程講義
創意提案制度【點子獎】提案建議表
提 案 獎 項 點子獎
提 案 機 關
(單位)
提 案 人 (請敘明主要提案人員及參與提案人員)
提 案 主 題
提 案 緣 起
(請強調本提案之創意來源)
問 題 分 析
(請強調本提案之現況問題)
建 議 方 案
(請強調本提案之改善建議方案、創新程度、可執行情形、期程及危機
處理規劃)
預 期 效 益 (請強調本提案預期產生之內、外部效益)
相 關 附 件
(請依附件順序,將相關附件以附件1、附件2、……接續於提案建議表
之後成一電子檔)
聯 絡 窗 口
姓名:(請提供主要提案人)
電話:
Email:
格式規定:
一、提案建議表:
(一)內文格式:標楷體字型,字體大小為14點,行距為固定行高18pt。
(二)頁數:A4紙不超過4頁。
二、相關附件:
(一)內文格式:不限。
(二)頁數:A4紙不超過10頁。
創新思考與管理
2-1-81
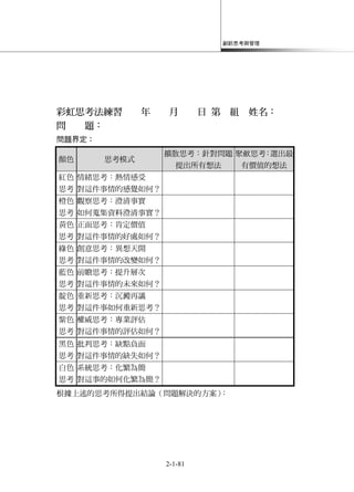
彩虹思考法練習 年 月 日 第 組 姓名:
問 題:
問題界定:
顏色 思考模式 擴散思考:針對問題
提出所有想法
聚歛思考:選出最
有價值的想法
紅色
思考
情緒思考:熱情感受
對這件事情的感覺如何?
橙色
思考
觀察思考:澄清事實
如何蒐集資料澄清事實?
黃色
思考
正面思考:肯定價值
對這件事情的好處如何?
綠色
思考
創意思考:異想天開
對這件事情的改變如何?
藍色
思考
前瞻思考:提升層次
對這件事情的未來如何?
靛色
思考
重新思考:沉澱再議
對這件事如何重新思考?
紫色
思考
權威思考:專業評估
對這件事情的評估如何?
黑色
思考
批判思考:缺點負面
對這件事情的缺失如何?
白色
思考
系統思考:化繁為簡
對這事的如何化繁為簡?
根據上述的思考所得提出結論(問題解決的方案):
委任公務人員晉升薦任官等訓練
2-1-82
課程講義

2 1(82-)創新思考與管理