Body Water and Electrolytes
 Water is the most abundant constituent of the human
body accounting approximately 60 to 70% of the body
mass in a normal adult.
 Water content of the body changes with age.
 It is about 75% in the new-born and decreases to less
than 50% in older individuals.
 Water content is greatest in brain tissue and least in
adipose tissue.
 Water is the most abundant constituent of the human
body accounting approximately 60 to 70% of the body
mass in a normal adult.
 Water content of the body changes with age.
 It is about 75% in the new-born and decreases to less
than 50% in older individuals.
 Water content is greatest in brain tissue and least in
adipose tissue.
IMPORTANCE OF WATER
 Water is a medium in which body solutes, both
organic and inorganic, are dissolved and metabolic
reactions take place.
 It acts as a vehicle for transport of solutes.
 Water itself participates as a substrate and a product
in many chemical reactions, e.g. in glycolysis, citric
acid cycle and respiratory chain.
IMPORTANCE OF WATER
 Water is a medium in which body solutes, both
organic and inorganic, are dissolved and metabolic
reactions take place.
 It acts as a vehicle for transport of solutes.
 Water itself participates as a substrate and a product
in many chemical reactions, e.g. in glycolysis, citric
acid cycle and respiratory chain.
 The stability of subcellular structures and activities of
numerous enzymes are dependant on adequate cell
hydration.
 Water is involved in the regulation of body tempe- rature
because of its highest latent heat of evaporation.
 Water also acts as a lubricant in the body so as to prevent
friction in joints, pleura, peritoneum and conjunctiva.
 Both a relative deficiency and an excess of water impair
the function of tissues and organs.
 The stability of subcellular structures and activities of
numerous enzymes are dependant on adequate cell
hydration.
 Water is involved in the regulation of body tempe- rature
because of its highest latent heat of evaporation.
 Water also acts as a lubricant in the body so as to prevent
friction in joints, pleura, peritoneum and conjunctiva.
 Both a relative deficiency and an excess of water impair
the function of tissues and organs.
 Water is involved in the regulation of body
temperature because of its highest latent heat of
evaporation.
 Water also acts as a lubricant in the body so as to
prevent friction in joints, pleura, peritoneum and
conjuctiva.
 Both a relative deficiency and an excess of water
impair the function of tissues and organs.
 Water is involved in the regulation of body
temperature because of its highest latent heat of
evaporation.
 Water also acts as a lubricant in the body so as to
prevent friction in joints, pleura, peritoneum and
conjuctiva.
 Both a relative deficiency and an excess of water
impair the function of tissues and organs.
Total body water (TBW) and its distribution
Total body water, includes water both inside and outside
of cells and water normally present in the gastrointestinal
and genitourinary systems.
Total body water divided into two main compartments:
1. Extracellular water (ECW)
2. Intracellular water (ICW).
Total body water (TBW) and its distribution
Total body water, includes water both inside and outside
of cells and water normally present in the gastrointestinal
and genitourinary systems.
Total body water divided into two main compartments:
1. Extracellular water (ECW)
2. Intracellular water (ICW).
 The ECW includes all water external to cell
memb- ranes.
 The ECW can be further subdivided into:
– Intravascular water, i.e. plasma
– Extravascular water, i.e. interstitial fluid.
 The ICW includes all water within cell membranes.
 The ECW includes all water external to cell
memb- ranes.
 The ECW can be further subdivided into:
– Intravascular water, i.e. plasma
– Extravascular water, i.e. interstitial fluid.
 The ICW includes all water within cell membranes.
Body water compartments.
Volume of Body Water Compartment
In a 70 kg adult the total body water is about 42 L.
About 28 L of intracellular water (ICW) and 14 L of
extracellular water (ECW).
The ECW is distributed as 3.5 L plasma water
(intravascular water) and 10.5 L interstitial water
(extra- vascular).
Volume of Body Water Compartment
In a 70 kg adult the total body water is about 42 L.
About 28 L of intracellular water (ICW) and 14 L of
extracellular water (ECW).
The ECW is distributed as 3.5 L plasma water
(intravascular water) and 10.5 L interstitial water
(extra- vascular).
Factors Affecting Distribution of Water
 Two important factors influence the distribution of water
between intracellular and extracellular compartments are:
– Osmolality or Osmolarity
– Colloidal osmotic pressure.
 Osmolarity or osmolality is a measure of solute particles
present in fluid medium.
 Osmolarity is the number of moles per liter of solution
and osmolality is the number of moles per kg of solvent.
Factors Affecting Distribution of Water
 Two important factors influence the distribution of water
between intracellular and extracellular compartments are:
– Osmolality or Osmolarity
– Colloidal osmotic pressure.
 Osmolarity or osmolality is a measure of solute particles
present in fluid medium.
 Osmolarity is the number of moles per liter of solution
and osmolality is the number of moles per kg of solvent.
 The osmotic pressure of a solution is directly proportional
to the concentration of osmotically active particles in that
solution.
 In a normal person, the osmotic pressure of ECF (mainly
due to Na+ ions) is equal to the osmotic pressure of ICF
(which is mainly due to K+ ions).
 Due to this osmotic equilibrium there is no net movement
of water in or out of the cells.
 The osmotic pressure of a solution is directly proportional
to the concentration of osmotically active particles in that
solution.
 In a normal person, the osmotic pressure of ECF (mainly
due to Na+ ions) is equal to the osmotic pressure of ICF
(which is mainly due to K+ ions).
 Due to this osmotic equilibrium there is no net movement
of water in or out of the cells.
Colloidal Osmotic Pressure
 Osmotic pressure is the force that tends to move water
from dilute solutions to concentrated solutions.
 The effective osmotic pressure of a solution depends on
the total number of solute particles in solution and the
permeability characteristics of the particular membrane.
Colloidal Osmotic Pressure
 Osmotic pressure is the force that tends to move water
from dilute solutions to concentrated solutions.
 The effective osmotic pressure of a solution depends on
the total number of solute particles in solution and the
permeability characteristics of the particular membrane.
 A solution with an osmotic pressure greater than plasma
called hypertonic or hyperosmotic.
 Hypotonic or hypo-osmotic solutions are those with
osmotic pressures less than those of plasma.
 Within the extracellular fluid, the distribution of water
between intravascular and extravascular compartments
depends on colloidal osmotic pressure exerted by the
plasma proteins, also called as oncotic pressure.
 A solution with an osmotic pressure greater than plasma
called hypertonic or hyperosmotic.
 Hypotonic or hypo-osmotic solutions are those with
osmotic pressures less than those of plasma.
 Within the extracellular fluid, the distribution of water
between intravascular and extravascular compartments
depends on colloidal osmotic pressure exerted by the
plasma proteins, also called as oncotic pressure.
NORMAL WATER BALANCE
 The body water is maintained within the fairly constant limits
by a regulation between the intake and output of water.
 Average daily water turnover in the adult is approximately
2500 ml.
 However, the range of water turnover depends on intake,
environment and activity.
NORMAL WATER BALANCE
 The body water is maintained within the fairly constant limits
by a regulation between the intake and output of water.
 Average daily water turnover in the adult is approximately
2500 ml.
 However, the range of water turnover depends on intake,
environment and activity.
ELECTROLYTES
 Electrolytes are the inorganic substances which are
readily dissociated into positively charged (cations) and
negatively charged (anions) ions.
 The concentration of electrolytes are expressed as
milli- equivalent per liter (mEq/L)rather than
milligrams.
ELECTROLYTES
 Electrolytes are the inorganic substances which are
readily dissociated into positively charged (cations) and
negatively charged (anions) ions.
 The concentration of electrolytes are expressed as
milli- equivalent per liter (mEq/L)rather than
milligrams.
 In physiology, the primary electrolytes are:
• sodium (Na+),
• potassium (K+),
• calcium (Ca2+),
• magnesium (Mg2+),
• chloride (Cl−),
• hydrogen phosphate (HPO4
2−), and
• hydrogen carbonate (HCO3
−).
 In physiology, the primary electrolytes are:
• sodium (Na+),
• potassium (K+),
• calcium (Ca2+),
• magnesium (Mg2+),
• chloride (Cl−),
• hydrogen phosphate (HPO4
2−), and
• hydrogen carbonate (HCO3
−).
Distribution of Electrolytes
 Total concentration of cations and anions in each
compartment (ECF and ICF) is equal to maintain
electrical neutrality.
 Sodium is the principal cation of the extracellular fluid
Potassium by contrast, is the principal cation of
intra- cellularfluid.
 Chloride (Cl–) and bicarbonate (HCO3–) principal
anion in the extra- cellularfluid
 phosphate is the principal anion within the cells.
Distribution of Electrolytes
 Total concentration of cations and anions in each
compartment (ECF and ICF) is equal to maintain
electrical neutrality.
 Sodium is the principal cation of the extracellular fluid
Potassium by contrast, is the principal cation of
intra- cellularfluid.
 Chloride (Cl–) and bicarbonate (HCO3–) principal
anion in the extra- cellularfluid
 phosphate is the principal anion within the cells.
Sodium, Potassium and Chloride
Sodium, potassium and chloride have an important role
in maintaining:
• Electrical neutrality
• Osmotic pressure
• Water and acid-base balance.
Sodium, Potassium and Chloride
Sodium, potassium and chloride have an important role
in maintaining:
• Electrical neutrality
• Osmotic pressure
• Water and acid-base balance.
Plasma concentrations of these ions are:
• Sodium 135 mEq/L to 145 mEq/L
• Chloride 95 mEq/L to 105 mEq/L
• Potassium 3.5 mEq/L to 5 mEq/L
Plasma concentrations of these ions are:
• Sodium 135 mEq/L to 145 mEq/L
• Chloride 95 mEq/L to 105 mEq/L
• Potassium 3.5 mEq/L to 5 mEq/L
Clinical Conditions Related to Plasma Sodium level
alterations
Clinical Conditions Related to Plasma Sodium level
alterations
Hypernatremia
Hypernatremia is an increase in serum sodium concentration
above the normal range of 135 mEq/L to145 mEq/L.
The causes of hypernatremia are:
 Water depletion,
 Water and sodium depletion,
 Excessive sodium intake or retention in the ECF e.g.
Cohn’s syndrome and in Cushing’s syndrome,.
Hypernatremia
Hypernatremia is an increase in serum sodium concentration
above the normal range of 135 mEq/L to145 mEq/L.
The causes of hypernatremia are:
 Water depletion,
 Water and sodium depletion,
 Excessive sodium intake or retention in the ECF e.g.
Cohn’s syndrome and in Cushing’s syndrome,.
Hyponatremia
Hyponatremia is a significant fall in serum sodium
concentration below the normal range 135 mEq/L to145
mEq/L.
The causes of hyponatremia are:
 Retention of water
 Loss of sodium
Hyponatremia
Hyponatremia is a significant fall in serum sodium
concentration below the normal range 135 mEq/L to145
mEq/L.
The causes of hyponatremia are:
 Retention of water
 Loss of sodium
Clinical Conditions Related to Plasma Potassium level
alterations
Hyperkalemia
The causes of Hyperkalemia
• Renal failure
• Mineralocorticoid deficiency: For example, in
Addison’s disease
• Acidosis
• Cell damage: For example, in rhabdomyolysis
Clinical Conditions Related to Plasma Potassium level
alterations
Hyperkalemia
The causes of Hyperkalemia
• Renal failure
• Mineralocorticoid deficiency: For example, in
Addison’s disease
• Acidosis
• Cell damage: For example, in rhabdomyolysis
Hypokalemia
Causes of low plasma concentration of potassium are:
 Gastrointestinal losses
 Renal losses
 Alkalosis
Hypokalemia
Causes of low plasma concentration of potassium are:
 Gastrointestinal losses
 Renal losses
 Alkalosis
Clinical Conditions Related to Plasma Chloride Level
Alterations
 Abnormalities of sodium metabolism are generally
accompanied by abnormalities in chloride metabolism.
 In most cases the causes of hypochloremia and
hyperchloremia are the same as those of hyponatremia
and hypernatremia.
Clinical Conditions Related to Plasma Chloride Level
Alterations
 Abnormalities of sodium metabolism are generally
accompanied by abnormalities in chloride metabolism.
 In most cases the causes of hypochloremia and
hyperchloremia are the same as those of hyponatremia
and hypernatremia.
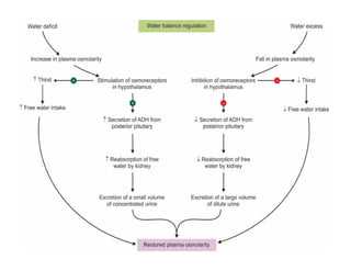
Regulation of water and electrolyte balance
 Water and electrolyte balance are regulated together.
• Hypothalamic mechanisms controlling thirst
• Antidiuretic hormone or vasopressin
• The renin-angiotensin-aldosterone system (RAAS)
• Atrial natriuretic factor (ANF) and
• Kidney
Hypothalamic regulation of water balance.
Regulation of water and electrolyte balance
 Water and electrolyte balance are regulated together.
• Hypothalamic mechanisms controlling thirst
• Antidiuretic hormone or vasopressin
• The renin-angiotensin-aldosterone system (RAAS)
• Atrial natriuretic factor (ANF) and
• Kidney
Hypothalamic regulation of water balance.
Renin-angiotensin-aldosterone system (RAAS).
Disorders Of Water And Electrolyte Balances
Dehydration and over-hydration are the disorders of
water balance, which are due to an imbalance of water
intake and output or sodium intake and output.
Disorders Of Water And Electrolyte Balances
Dehydration and over-hydration are the disorders of
water balance, which are due to an imbalance of water
intake and output or sodium intake and output.
Dehydration
Dehydration may be defined as a state in which loss of
water exceeds that of intake, as a result of which body’s
water content gets reduced and the body is in negative
water balance.
Dehydration
Dehydration may be defined as a state in which loss of
water exceeds that of intake, as a result of which body’s
water content gets reduced and the body is in negative
water balance.
Dehydration may be of two types:
 Dehydration due to pure water deficiency, without loss
of electrolytes, called simple dehydration
 Dehydration due to combined deficiency of water and
electrolyte, sodium
Dehydration may be of two types:
 Dehydration due to pure water deficiency, without loss
of electrolytes, called simple dehydration
 Dehydration due to combined deficiency of water and
electrolyte, sodium
Simple Dehydration (Deficit of Water)
 Simple dehydration, defined as decrease in total body
water with relatively normal total body sodium.
 It may result from: Failure to replace obligatory water
losses or failure of the regulatory mechanisms that
promotes conservation of the water by the kidney.
Simple Dehydration (Deficit of Water)
 Simple dehydration, defined as decrease in total body
water with relatively normal total body sodium.
 It may result from: Failure to replace obligatory water
losses or failure of the regulatory mechanisms that
promotes conservation of the water by the kidney.
 Simple dehydration is associated with hypernatremia,
i.e. increased level of sodium and increase in ECW
osmolarity because water balance is negative and sodium
balance is normal.
 The increase in ECW osmolarity (as water is lost from
the body) results in movement of water out of the ICW
compartment and results in contraction of both the
ECW and ICW compartments due to loss of water from
the body.
 Simple dehydration is associated with hypernatremia,
i.e. increased level of sodium and increase in ECW
osmolarity because water balance is negative and sodium
balance is normal.
 The increase in ECW osmolarity (as water is lost from
the body) results in movement of water out of the ICW
compartment and results in contraction of both the
ECW and ICW compartments due to loss of water from
the body.
Dehydration due to Combined Water and Sodium
Deficiency
 Dehydration results from a net negative balance of water
and sodium.
 In this case, water balance may be more negative, equal
to, or less negative than sodium balance.
Dehydration due to Combined Water and Sodium
Deficiency
 Dehydration results from a net negative balance of water
and sodium.
 In this case, water balance may be more negative, equal
to, or less negative than sodium balance.
 If water balance is more negative than sodium balance,
the result is hypernatremia or hyperosmolar
dehydration.
 If it is equally negative normonatremic or isomolar
dehydration results.
 If it is less negative hyponatremic or hyposmolar
dehydration results.
 If water balance is more negative than sodium balance,
the result is hypernatremia or hyperosmolar
dehydration.
 If it is equally negative normonatremic or isomolar
dehydration results.
 If it is less negative hyponatremic or hyposmolar
dehydration results.
Causes of Dehydration due to Water and Sodium Deficit
 Hypernatremic dehydration
 Excessive sweating if free water intake is inadequate
 Water and food deprivation
 Diuretic therapy if free water intake is inadequate
 Osmotic diuresis with glycosuria.
Causes of Dehydration due to Water and Sodium Deficit
 Hypernatremic dehydration
 Excessive sweating if free water intake is inadequate
 Water and food deprivation
 Diuretic therapy if free water intake is inadequate
 Osmotic diuresis with glycosuria.
 Normonatremic dehydration
• Vomiting
• Diarrhea
 Hyponatremic dehydration
• Salt-wasting renal disease
• Adrenocortical insufficiency, Addison’s disease
• Diuretic therapy if free water intake is
excessive
• Excessive sweating.
 Normonatremic dehydration
• Vomiting
• Diarrhea
 Hyponatremic dehydration
• Salt-wasting renal disease
• Adrenocortical insufficiency, Addison’s disease
• Diuretic therapy if free water intake is
excessive
• Excessive sweating.
Causes of dehydration
 Simple dehydration results from deprivation of water either
due to no or inadequate intake of water or due to excessive
loss of water from body, e.g. in diabetes insipidus.
 Dehydration due to combined deficiency of water and
electrolyte occur as a result of vomiting, diarrhea, excessive
sweating, salt wasting renal disease, and adrenocortical
insufficiency (Addison's disease).
Causes of dehydration
 Simple dehydration results from deprivation of water either
due to no or inadequate intake of water or due to excessive
loss of water from body, e.g. in diabetes insipidus.
 Dehydration due to combined deficiency of water and
electrolyte occur as a result of vomiting, diarrhea, excessive
sweating, salt wasting renal disease, and adrenocortical
insufficiency (Addison's disease).
Symptoms of dehydration
 Symptoms of simple dehydration are intense thirst, mental
confusion, fever and oliguria (decreased urine output).
 Symptoms of dehydration due to combined deficiency of water
and electrolytes are wrinkled skin, dry mucous membranes,
muscle cramps, sunken eyeballs and increased blood urea
nitrogen. With increasing severity, weakness, hypotension and
shock may occur
Symptoms of dehydration
 Symptoms of simple dehydration are intense thirst, mental
confusion, fever and oliguria (decreased urine output).
 Symptoms of dehydration due to combined deficiency of water
and electrolytes are wrinkled skin, dry mucous membranes,
muscle cramps, sunken eyeballs and increased blood urea
nitrogen. With increasing severity, weakness, hypotension and
shock may occur
Treatment
Treatment of simple dehydration : The patient is asked to drink
plenty of water. If oral adminis­tration is not possible, an
isotonic solution of 5% dextrose is given intravenously.
Treatment of dehydration due to combined deficiency of water
and electrolyte : An isotonic solution of sodium chloride
(normal saline) is given intravenously.
Treatment
Treatment of simple dehydration : The patient is asked to drink
plenty of water. If oral adminis­tration is not possible, an
isotonic solution of 5% dextrose is given intravenously.
Treatment of dehydration due to combined deficiency of water
and electrolyte : An isotonic solution of sodium chloride
(normal saline) is given intravenously.
Symptoms of Dehydration
• The signs and symptoms of dehydration include:
• Thirst,
• Wrinkled skin,
• Dry mucous membranes,
• Muscle cramps;
• Oliguria (decreased urine output),
• Sunken eyeballs,
• Increased blood urea nitrogen, and increased haematocrit.
• With increasing severity, weakness, hypotension and shock may
occur.
Symptoms of Dehydration
• The signs and symptoms of dehydration include:
• Thirst,
• Wrinkled skin,
• Dry mucous membranes,
• Muscle cramps;
• Oliguria (decreased urine output),
• Sunken eyeballs,
• Increased blood urea nitrogen, and increased haematocrit.
• With increasing severity, weakness, hypotension and shock may
occur.
Treatment
• Treatment of simple dehydration: The patient is asked
to drink plenty of water. If oral administration is not
possible, an isotonic solution of 5% dextrose is given
intravenously.
• Treatment of dehydration due to combined
deficiency of water and electrolyte: An isotonic
solution of sodium chloride (normal saline) is given
intravenously.
Treatment
• Treatment of simple dehydration: The patient is asked
to drink plenty of water. If oral administration is not
possible, an isotonic solution of 5% dextrose is given
intravenously.
• Treatment of dehydration due to combined
deficiency of water and electrolyte: An isotonic
solution of sodium chloride (normal saline) is given
intravenously.
Overhydration or Water Intoxication
 Overhydration or water intoxication is defined as increase in
total body water (TBW) with normal total body sodium.
 It rarely results from excessive water consumption (polydipsia).
 A normal healthy individual can consume a large volume of
water without producing any deleterious effects, as the normal
individual has the capacity to excrete large volume of dilute
urine, when excess of free water (without electrolyte) is given.
Overhydration or Water Intoxication
 Overhydration or water intoxication is defined as increase in
total body water (TBW) with normal total body sodium.
 It rarely results from excessive water consumption (polydipsia).
 A normal healthy individual can consume a large volume of
water without producing any deleterious effects, as the normal
individual has the capacity to excrete large volume of dilute
urine, when excess of free water (without electrolyte) is given.
 More often water intoxication results due to the retention
of excess water in the body, which can occur due to:
• Renal failure
• Excessive administration of fluids parenteral
• Hypersecretion of ADH (syndrome of inappropriate
ADH secretion, SIADH).
 More often water intoxication results due to the retention
of excess water in the body, which can occur due to:
• Renal failure
• Excessive administration of fluids parenteral
• Hypersecretion of ADH (syndrome of inappropriate
ADH secretion, SIADH).
Symptoms of Overhydration
Acute fall in serum sodium results in nausea, vomiting,
headache, muscular weakness, confusion, seizures and
in severe cases convulsions, coma and even death can
occur.
Symptoms of Overhydration
Acute fall in serum sodium results in nausea, vomiting,
headache, muscular weakness, confusion, seizures and
in severe cases convulsions, coma and even death can
occur.

Water & Electrolyte.pdf

  • 1.
    Body Water andElectrolytes
  • 2.
     Water isthe most abundant constituent of the human body accounting approximately 60 to 70% of the body mass in a normal adult.  Water content of the body changes with age.  It is about 75% in the new-born and decreases to less than 50% in older individuals.  Water content is greatest in brain tissue and least in adipose tissue.  Water is the most abundant constituent of the human body accounting approximately 60 to 70% of the body mass in a normal adult.  Water content of the body changes with age.  It is about 75% in the new-born and decreases to less than 50% in older individuals.  Water content is greatest in brain tissue and least in adipose tissue.
  • 3.
    IMPORTANCE OF WATER Water is a medium in which body solutes, both organic and inorganic, are dissolved and metabolic reactions take place.  It acts as a vehicle for transport of solutes.  Water itself participates as a substrate and a product in many chemical reactions, e.g. in glycolysis, citric acid cycle and respiratory chain. IMPORTANCE OF WATER  Water is a medium in which body solutes, both organic and inorganic, are dissolved and metabolic reactions take place.  It acts as a vehicle for transport of solutes.  Water itself participates as a substrate and a product in many chemical reactions, e.g. in glycolysis, citric acid cycle and respiratory chain.
  • 4.
     The stabilityof subcellular structures and activities of numerous enzymes are dependant on adequate cell hydration.  Water is involved in the regulation of body tempe- rature because of its highest latent heat of evaporation.  Water also acts as a lubricant in the body so as to prevent friction in joints, pleura, peritoneum and conjunctiva.  Both a relative deficiency and an excess of water impair the function of tissues and organs.  The stability of subcellular structures and activities of numerous enzymes are dependant on adequate cell hydration.  Water is involved in the regulation of body tempe- rature because of its highest latent heat of evaporation.  Water also acts as a lubricant in the body so as to prevent friction in joints, pleura, peritoneum and conjunctiva.  Both a relative deficiency and an excess of water impair the function of tissues and organs.
  • 5.
     Water isinvolved in the regulation of body temperature because of its highest latent heat of evaporation.  Water also acts as a lubricant in the body so as to prevent friction in joints, pleura, peritoneum and conjuctiva.  Both a relative deficiency and an excess of water impair the function of tissues and organs.  Water is involved in the regulation of body temperature because of its highest latent heat of evaporation.  Water also acts as a lubricant in the body so as to prevent friction in joints, pleura, peritoneum and conjuctiva.  Both a relative deficiency and an excess of water impair the function of tissues and organs.
  • 6.
    Total body water(TBW) and its distribution Total body water, includes water both inside and outside of cells and water normally present in the gastrointestinal and genitourinary systems. Total body water divided into two main compartments: 1. Extracellular water (ECW) 2. Intracellular water (ICW). Total body water (TBW) and its distribution Total body water, includes water both inside and outside of cells and water normally present in the gastrointestinal and genitourinary systems. Total body water divided into two main compartments: 1. Extracellular water (ECW) 2. Intracellular water (ICW).
  • 7.
     The ECWincludes all water external to cell memb- ranes.  The ECW can be further subdivided into: – Intravascular water, i.e. plasma – Extravascular water, i.e. interstitial fluid.  The ICW includes all water within cell membranes.  The ECW includes all water external to cell memb- ranes.  The ECW can be further subdivided into: – Intravascular water, i.e. plasma – Extravascular water, i.e. interstitial fluid.  The ICW includes all water within cell membranes.
  • 8.
  • 9.
    Volume of BodyWater Compartment In a 70 kg adult the total body water is about 42 L. About 28 L of intracellular water (ICW) and 14 L of extracellular water (ECW). The ECW is distributed as 3.5 L plasma water (intravascular water) and 10.5 L interstitial water (extra- vascular). Volume of Body Water Compartment In a 70 kg adult the total body water is about 42 L. About 28 L of intracellular water (ICW) and 14 L of extracellular water (ECW). The ECW is distributed as 3.5 L plasma water (intravascular water) and 10.5 L interstitial water (extra- vascular).
  • 11.
    Factors Affecting Distributionof Water  Two important factors influence the distribution of water between intracellular and extracellular compartments are: – Osmolality or Osmolarity – Colloidal osmotic pressure.  Osmolarity or osmolality is a measure of solute particles present in fluid medium.  Osmolarity is the number of moles per liter of solution and osmolality is the number of moles per kg of solvent. Factors Affecting Distribution of Water  Two important factors influence the distribution of water between intracellular and extracellular compartments are: – Osmolality or Osmolarity – Colloidal osmotic pressure.  Osmolarity or osmolality is a measure of solute particles present in fluid medium.  Osmolarity is the number of moles per liter of solution and osmolality is the number of moles per kg of solvent.
  • 12.
     The osmoticpressure of a solution is directly proportional to the concentration of osmotically active particles in that solution.  In a normal person, the osmotic pressure of ECF (mainly due to Na+ ions) is equal to the osmotic pressure of ICF (which is mainly due to K+ ions).  Due to this osmotic equilibrium there is no net movement of water in or out of the cells.  The osmotic pressure of a solution is directly proportional to the concentration of osmotically active particles in that solution.  In a normal person, the osmotic pressure of ECF (mainly due to Na+ ions) is equal to the osmotic pressure of ICF (which is mainly due to K+ ions).  Due to this osmotic equilibrium there is no net movement of water in or out of the cells.
  • 13.
    Colloidal Osmotic Pressure Osmotic pressure is the force that tends to move water from dilute solutions to concentrated solutions.  The effective osmotic pressure of a solution depends on the total number of solute particles in solution and the permeability characteristics of the particular membrane. Colloidal Osmotic Pressure  Osmotic pressure is the force that tends to move water from dilute solutions to concentrated solutions.  The effective osmotic pressure of a solution depends on the total number of solute particles in solution and the permeability characteristics of the particular membrane.
  • 14.
     A solutionwith an osmotic pressure greater than plasma called hypertonic or hyperosmotic.  Hypotonic or hypo-osmotic solutions are those with osmotic pressures less than those of plasma.  Within the extracellular fluid, the distribution of water between intravascular and extravascular compartments depends on colloidal osmotic pressure exerted by the plasma proteins, also called as oncotic pressure.  A solution with an osmotic pressure greater than plasma called hypertonic or hyperosmotic.  Hypotonic or hypo-osmotic solutions are those with osmotic pressures less than those of plasma.  Within the extracellular fluid, the distribution of water between intravascular and extravascular compartments depends on colloidal osmotic pressure exerted by the plasma proteins, also called as oncotic pressure.
  • 15.
    NORMAL WATER BALANCE The body water is maintained within the fairly constant limits by a regulation between the intake and output of water.  Average daily water turnover in the adult is approximately 2500 ml.  However, the range of water turnover depends on intake, environment and activity. NORMAL WATER BALANCE  The body water is maintained within the fairly constant limits by a regulation between the intake and output of water.  Average daily water turnover in the adult is approximately 2500 ml.  However, the range of water turnover depends on intake, environment and activity.
  • 17.
    ELECTROLYTES  Electrolytes arethe inorganic substances which are readily dissociated into positively charged (cations) and negatively charged (anions) ions.  The concentration of electrolytes are expressed as milli- equivalent per liter (mEq/L)rather than milligrams. ELECTROLYTES  Electrolytes are the inorganic substances which are readily dissociated into positively charged (cations) and negatively charged (anions) ions.  The concentration of electrolytes are expressed as milli- equivalent per liter (mEq/L)rather than milligrams.
  • 18.
     In physiology,the primary electrolytes are: • sodium (Na+), • potassium (K+), • calcium (Ca2+), • magnesium (Mg2+), • chloride (Cl−), • hydrogen phosphate (HPO4 2−), and • hydrogen carbonate (HCO3 −).  In physiology, the primary electrolytes are: • sodium (Na+), • potassium (K+), • calcium (Ca2+), • magnesium (Mg2+), • chloride (Cl−), • hydrogen phosphate (HPO4 2−), and • hydrogen carbonate (HCO3 −).
  • 19.
    Distribution of Electrolytes Total concentration of cations and anions in each compartment (ECF and ICF) is equal to maintain electrical neutrality.  Sodium is the principal cation of the extracellular fluid Potassium by contrast, is the principal cation of intra- cellularfluid.  Chloride (Cl–) and bicarbonate (HCO3–) principal anion in the extra- cellularfluid  phosphate is the principal anion within the cells. Distribution of Electrolytes  Total concentration of cations and anions in each compartment (ECF and ICF) is equal to maintain electrical neutrality.  Sodium is the principal cation of the extracellular fluid Potassium by contrast, is the principal cation of intra- cellularfluid.  Chloride (Cl–) and bicarbonate (HCO3–) principal anion in the extra- cellularfluid  phosphate is the principal anion within the cells.
  • 21.
    Sodium, Potassium andChloride Sodium, potassium and chloride have an important role in maintaining: • Electrical neutrality • Osmotic pressure • Water and acid-base balance. Sodium, Potassium and Chloride Sodium, potassium and chloride have an important role in maintaining: • Electrical neutrality • Osmotic pressure • Water and acid-base balance.
  • 22.
    Plasma concentrations ofthese ions are: • Sodium 135 mEq/L to 145 mEq/L • Chloride 95 mEq/L to 105 mEq/L • Potassium 3.5 mEq/L to 5 mEq/L Plasma concentrations of these ions are: • Sodium 135 mEq/L to 145 mEq/L • Chloride 95 mEq/L to 105 mEq/L • Potassium 3.5 mEq/L to 5 mEq/L
  • 23.
    Clinical Conditions Relatedto Plasma Sodium level alterations Clinical Conditions Related to Plasma Sodium level alterations
  • 24.
    Hypernatremia Hypernatremia is anincrease in serum sodium concentration above the normal range of 135 mEq/L to145 mEq/L. The causes of hypernatremia are:  Water depletion,  Water and sodium depletion,  Excessive sodium intake or retention in the ECF e.g. Cohn’s syndrome and in Cushing’s syndrome,. Hypernatremia Hypernatremia is an increase in serum sodium concentration above the normal range of 135 mEq/L to145 mEq/L. The causes of hypernatremia are:  Water depletion,  Water and sodium depletion,  Excessive sodium intake or retention in the ECF e.g. Cohn’s syndrome and in Cushing’s syndrome,.
  • 25.
    Hyponatremia Hyponatremia is asignificant fall in serum sodium concentration below the normal range 135 mEq/L to145 mEq/L. The causes of hyponatremia are:  Retention of water  Loss of sodium Hyponatremia Hyponatremia is a significant fall in serum sodium concentration below the normal range 135 mEq/L to145 mEq/L. The causes of hyponatremia are:  Retention of water  Loss of sodium
  • 26.
    Clinical Conditions Relatedto Plasma Potassium level alterations Hyperkalemia The causes of Hyperkalemia • Renal failure • Mineralocorticoid deficiency: For example, in Addison’s disease • Acidosis • Cell damage: For example, in rhabdomyolysis Clinical Conditions Related to Plasma Potassium level alterations Hyperkalemia The causes of Hyperkalemia • Renal failure • Mineralocorticoid deficiency: For example, in Addison’s disease • Acidosis • Cell damage: For example, in rhabdomyolysis
  • 27.
    Hypokalemia Causes of lowplasma concentration of potassium are:  Gastrointestinal losses  Renal losses  Alkalosis Hypokalemia Causes of low plasma concentration of potassium are:  Gastrointestinal losses  Renal losses  Alkalosis
  • 28.
    Clinical Conditions Relatedto Plasma Chloride Level Alterations  Abnormalities of sodium metabolism are generally accompanied by abnormalities in chloride metabolism.  In most cases the causes of hypochloremia and hyperchloremia are the same as those of hyponatremia and hypernatremia. Clinical Conditions Related to Plasma Chloride Level Alterations  Abnormalities of sodium metabolism are generally accompanied by abnormalities in chloride metabolism.  In most cases the causes of hypochloremia and hyperchloremia are the same as those of hyponatremia and hypernatremia.
  • 29.
    Regulation of waterand electrolyte balance  Water and electrolyte balance are regulated together. • Hypothalamic mechanisms controlling thirst • Antidiuretic hormone or vasopressin • The renin-angiotensin-aldosterone system (RAAS) • Atrial natriuretic factor (ANF) and • Kidney Hypothalamic regulation of water balance. Regulation of water and electrolyte balance  Water and electrolyte balance are regulated together. • Hypothalamic mechanisms controlling thirst • Antidiuretic hormone or vasopressin • The renin-angiotensin-aldosterone system (RAAS) • Atrial natriuretic factor (ANF) and • Kidney Hypothalamic regulation of water balance.
  • 31.
  • 32.
    Disorders Of WaterAnd Electrolyte Balances Dehydration and over-hydration are the disorders of water balance, which are due to an imbalance of water intake and output or sodium intake and output. Disorders Of Water And Electrolyte Balances Dehydration and over-hydration are the disorders of water balance, which are due to an imbalance of water intake and output or sodium intake and output.
  • 33.
    Dehydration Dehydration may bedefined as a state in which loss of water exceeds that of intake, as a result of which body’s water content gets reduced and the body is in negative water balance. Dehydration Dehydration may be defined as a state in which loss of water exceeds that of intake, as a result of which body’s water content gets reduced and the body is in negative water balance.
  • 34.
    Dehydration may beof two types:  Dehydration due to pure water deficiency, without loss of electrolytes, called simple dehydration  Dehydration due to combined deficiency of water and electrolyte, sodium Dehydration may be of two types:  Dehydration due to pure water deficiency, without loss of electrolytes, called simple dehydration  Dehydration due to combined deficiency of water and electrolyte, sodium
  • 35.
    Simple Dehydration (Deficitof Water)  Simple dehydration, defined as decrease in total body water with relatively normal total body sodium.  It may result from: Failure to replace obligatory water losses or failure of the regulatory mechanisms that promotes conservation of the water by the kidney. Simple Dehydration (Deficit of Water)  Simple dehydration, defined as decrease in total body water with relatively normal total body sodium.  It may result from: Failure to replace obligatory water losses or failure of the regulatory mechanisms that promotes conservation of the water by the kidney.
  • 36.
     Simple dehydrationis associated with hypernatremia, i.e. increased level of sodium and increase in ECW osmolarity because water balance is negative and sodium balance is normal.  The increase in ECW osmolarity (as water is lost from the body) results in movement of water out of the ICW compartment and results in contraction of both the ECW and ICW compartments due to loss of water from the body.  Simple dehydration is associated with hypernatremia, i.e. increased level of sodium and increase in ECW osmolarity because water balance is negative and sodium balance is normal.  The increase in ECW osmolarity (as water is lost from the body) results in movement of water out of the ICW compartment and results in contraction of both the ECW and ICW compartments due to loss of water from the body.
  • 37.
    Dehydration due toCombined Water and Sodium Deficiency  Dehydration results from a net negative balance of water and sodium.  In this case, water balance may be more negative, equal to, or less negative than sodium balance. Dehydration due to Combined Water and Sodium Deficiency  Dehydration results from a net negative balance of water and sodium.  In this case, water balance may be more negative, equal to, or less negative than sodium balance.
  • 38.
     If waterbalance is more negative than sodium balance, the result is hypernatremia or hyperosmolar dehydration.  If it is equally negative normonatremic or isomolar dehydration results.  If it is less negative hyponatremic or hyposmolar dehydration results.  If water balance is more negative than sodium balance, the result is hypernatremia or hyperosmolar dehydration.  If it is equally negative normonatremic or isomolar dehydration results.  If it is less negative hyponatremic or hyposmolar dehydration results.
  • 39.
    Causes of Dehydrationdue to Water and Sodium Deficit  Hypernatremic dehydration  Excessive sweating if free water intake is inadequate  Water and food deprivation  Diuretic therapy if free water intake is inadequate  Osmotic diuresis with glycosuria. Causes of Dehydration due to Water and Sodium Deficit  Hypernatremic dehydration  Excessive sweating if free water intake is inadequate  Water and food deprivation  Diuretic therapy if free water intake is inadequate  Osmotic diuresis with glycosuria.
  • 40.
     Normonatremic dehydration •Vomiting • Diarrhea  Hyponatremic dehydration • Salt-wasting renal disease • Adrenocortical insufficiency, Addison’s disease • Diuretic therapy if free water intake is excessive • Excessive sweating.  Normonatremic dehydration • Vomiting • Diarrhea  Hyponatremic dehydration • Salt-wasting renal disease • Adrenocortical insufficiency, Addison’s disease • Diuretic therapy if free water intake is excessive • Excessive sweating.
  • 41.
    Causes of dehydration Simple dehydration results from deprivation of water either due to no or inadequate intake of water or due to excessive loss of water from body, e.g. in diabetes insipidus.  Dehydration due to combined deficiency of water and electrolyte occur as a result of vomiting, diarrhea, excessive sweating, salt wasting renal disease, and adrenocortical insufficiency (Addison's disease). Causes of dehydration  Simple dehydration results from deprivation of water either due to no or inadequate intake of water or due to excessive loss of water from body, e.g. in diabetes insipidus.  Dehydration due to combined deficiency of water and electrolyte occur as a result of vomiting, diarrhea, excessive sweating, salt wasting renal disease, and adrenocortical insufficiency (Addison's disease).
  • 42.
    Symptoms of dehydration Symptoms of simple dehydration are intense thirst, mental confusion, fever and oliguria (decreased urine output).  Symptoms of dehydration due to combined deficiency of water and electrolytes are wrinkled skin, dry mucous membranes, muscle cramps, sunken eyeballs and increased blood urea nitrogen. With increasing severity, weakness, hypotension and shock may occur Symptoms of dehydration  Symptoms of simple dehydration are intense thirst, mental confusion, fever and oliguria (decreased urine output).  Symptoms of dehydration due to combined deficiency of water and electrolytes are wrinkled skin, dry mucous membranes, muscle cramps, sunken eyeballs and increased blood urea nitrogen. With increasing severity, weakness, hypotension and shock may occur
  • 43.
    Treatment Treatment of simpledehydration : The patient is asked to drink plenty of water. If oral adminis­tration is not possible, an isotonic solution of 5% dextrose is given intravenously. Treatment of dehydration due to combined deficiency of water and electrolyte : An isotonic solution of sodium chloride (normal saline) is given intravenously. Treatment Treatment of simple dehydration : The patient is asked to drink plenty of water. If oral adminis­tration is not possible, an isotonic solution of 5% dextrose is given intravenously. Treatment of dehydration due to combined deficiency of water and electrolyte : An isotonic solution of sodium chloride (normal saline) is given intravenously.
  • 44.
    Symptoms of Dehydration •The signs and symptoms of dehydration include: • Thirst, • Wrinkled skin, • Dry mucous membranes, • Muscle cramps; • Oliguria (decreased urine output), • Sunken eyeballs, • Increased blood urea nitrogen, and increased haematocrit. • With increasing severity, weakness, hypotension and shock may occur. Symptoms of Dehydration • The signs and symptoms of dehydration include: • Thirst, • Wrinkled skin, • Dry mucous membranes, • Muscle cramps; • Oliguria (decreased urine output), • Sunken eyeballs, • Increased blood urea nitrogen, and increased haematocrit. • With increasing severity, weakness, hypotension and shock may occur.
  • 45.
    Treatment • Treatment ofsimple dehydration: The patient is asked to drink plenty of water. If oral administration is not possible, an isotonic solution of 5% dextrose is given intravenously. • Treatment of dehydration due to combined deficiency of water and electrolyte: An isotonic solution of sodium chloride (normal saline) is given intravenously. Treatment • Treatment of simple dehydration: The patient is asked to drink plenty of water. If oral administration is not possible, an isotonic solution of 5% dextrose is given intravenously. • Treatment of dehydration due to combined deficiency of water and electrolyte: An isotonic solution of sodium chloride (normal saline) is given intravenously.
  • 46.
    Overhydration or WaterIntoxication  Overhydration or water intoxication is defined as increase in total body water (TBW) with normal total body sodium.  It rarely results from excessive water consumption (polydipsia).  A normal healthy individual can consume a large volume of water without producing any deleterious effects, as the normal individual has the capacity to excrete large volume of dilute urine, when excess of free water (without electrolyte) is given. Overhydration or Water Intoxication  Overhydration or water intoxication is defined as increase in total body water (TBW) with normal total body sodium.  It rarely results from excessive water consumption (polydipsia).  A normal healthy individual can consume a large volume of water without producing any deleterious effects, as the normal individual has the capacity to excrete large volume of dilute urine, when excess of free water (without electrolyte) is given.
  • 47.
     More oftenwater intoxication results due to the retention of excess water in the body, which can occur due to: • Renal failure • Excessive administration of fluids parenteral • Hypersecretion of ADH (syndrome of inappropriate ADH secretion, SIADH).  More often water intoxication results due to the retention of excess water in the body, which can occur due to: • Renal failure • Excessive administration of fluids parenteral • Hypersecretion of ADH (syndrome of inappropriate ADH secretion, SIADH).
  • 48.
    Symptoms of Overhydration Acutefall in serum sodium results in nausea, vomiting, headache, muscular weakness, confusion, seizures and in severe cases convulsions, coma and even death can occur. Symptoms of Overhydration Acute fall in serum sodium results in nausea, vomiting, headache, muscular weakness, confusion, seizures and in severe cases convulsions, coma and even death can occur.