Gujarat Technological University
Tatva Institute of Technological Studies, Modasa
“ Urban Mass Transportation System ”
Guided By: Presented By:
Dr. H. R. Varia Bhavya S. Patel (170900713008)
Department of Civil Engineering
M.E. Transportation Engineering Semester 1
December 2017
Index
 Introduction to Urban Mass Transportation System
 Requirement of Mass transportation system
 Concept of travel demand for modeling
-Aspects in travel demand
 Factors affecting travel demand
 Sequential & Simultaneous models
-Aggregate & Disaggregate approach
 Types of Mass transit system
 Advantages of Mass Transportation System
 Opportunities in Mass Transportation System
Urban Mass Transportation
Urbanization + Transport = Urban Mass Transportation
Cities (Urban Areas) play a vital role in promoting
economic growth and prosperity of a nation.
 The development of cities largely depends upon their physical,
social, and institutional infrastructure. Transport demand in
most Indian cities has increased substantially, due to increases
in population as a result of both natural increase and migration
from rural areas and smaller towns.
Urbanization Trend : India
Parameter 1951 2001 2011
Population (million) 361 1027 1210
Urban Population (million)
(Level of Urbanisation)
Metropolitan Cities
62.4
(17.2%)
5
285
(27.7%)
35
377
(31.1%)
53
(Population in million)
Metro Population
(11.9)
3.3%
(107.88)
10.5%
(160.70)
13.3%
(% of Total Population)
Metro Population 18.8% 37.8% 42.6%
(% of Urban Population)
Ave. Population / Metro 2.35 mill. 3.08 mill. 3.03 mill.
Source: Census of India Report
Requirement of Mass transit system
Vehicle Population: Ownership Profile
Travel Options???
360 moped or 300 Cars or 6 Buses or 1 Metro
To solve the traffic congestion problem, the best method is encourage the use of
public transport or mass transport.
Share of Public Transport
Planning Approach….Reversal Needed….
Concept of travel demand
 Travel demand :- it refers to the amount and type of
travel people would choose under specific
conditions. considering factors such as the quality of
transport option available and their prices.
 Hidden demand:- it refers to decisions related to
creation and management of transportation and
traffic facilities.
Transportation demand :-It is concentrated at
specific times that are related to the current activity
pattern of the society for example social and
recreational trips. also in such type of demand
forecasts will be poor.
Major Aspects in travel demand
Land use :- It refers to pattern of land usage in
an area. Land use affects the transportation
demand through generation and distribution of
trips.
Trip purpose:- It refers to purpose for which
the trip is being undertaken. A trip is a
movement from origin to destination, the
distance between origin and destination is
called trip length. and the time taken is known
as trip time.
Factors affecting travel demand
 Socio-economic factors
 Location factors
 Public transport accessibility factors
Socio-economic factors :
Household income
Occupation status
Family size and composition of household
Cultural aspects
Number of cars per household
Location factors
Population
Residential density
Distance of household from town center( central
business district)
 Public transport accessibility factors
Nearness of public transport facility
Efficiency and reliability of public transport
Fare structure, routing etc.
. Factors affecting choice of travel mode
 Purpose of trip
 Distance traveled
 Income of traveler
 Occupational status of the traveler
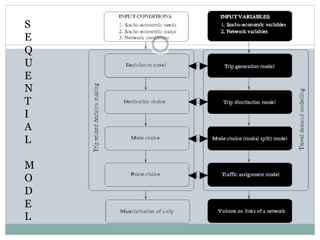
Sequential and simultaneous models
 It consists of four descriptors.
Trip frequency
Destination
Mode
Route and other choice
S
E
Q
U
E
N
T
I
A
L
M
O
D
E
L
Aggregate and disaggregate approaches
. Aggregate approach:- This develops relationship
between trip production and attraction with appropriate
independent variable, at zone level, using regression analysis. It
refers to grouped data & pattern but may vary from zone to
zone.(simultaneous models)
. Disaggregate approach :- This is based on
development of equations describing independent variable on the
trip making as a basic unit. Data required is based on household
characteristics.(sequential models)
Urban mass transit system
It is based on two types and they are as follows :-
1. Road based transit
2. Rail based transit
Road base transit involves
 Buses and coach
 City buses / commuter buses
 BRTS
Rail based transit
 Trains
 Commuter rails & suburban rails
 Metro trains
 Mono rail
 Light rail transit system
 Sky rail
Metro Train
• Rapid Rail Transit
• Very High Capacity
• Low Air Pollution
• High Noise Pollution
• 25 to 60 kmph
• High Cost
• 20000-90000
PPHPD
Mono Rail
 It comprises of a single rail track with vehicle
suspended from or straddling the guide way
World’s Longest Straddle-
type Monorail
in southwest China
MONORAIL train
in Sydney CBD,
Ausralia
"Electric Elevated
Railway (Suspension
Railway, Germany.
Chongqing Rail
Transit,china
Light Rail Transit System
 Lighter vehicles & lighter track
 Exclusive ROW ,Underground or on embankments
Jakarta Light Rail
Transit,Indonesia
Vancouver
city Columbia, Canada.
LRT in Surrey, south east of England
Sky Rail
 It is modified version of LRT automatic.
 Chances of accidents are reduced due to complete
automation.
 Capital cost is high
https://www.google.com/url?sa=i&rct=j&q=&esrc=s&source=images&cd=&cad=rja&uact=8&ved=0ahUKEwji5bajtK7TAhVFqY8KHZ
jVAkUQjRwIBw&url=http%3A%2F%2Fwww.riskovik.com%2Farbitrage%2Fpsn%2Ffull%2F1033%2F&psig=AFQjCNGmO9hcVwMdY
Kjrkoh4p8oqREzTRA&ust=1492618744987611
Advantages of mass transit system
 Environmental impacts
 Social impacts
 Fuel saving
 Economic impacts
 Freight impacts
 Reduces congestion
 Save time
Sustainable
 Cost effective
Social
Opportunities in Mass transit system
Opportunities in Mass transit system
• Corridor Integration
• Pedestrian Integration
What needs
to be
Integrated
…………?
• Bicycle Integration
• Other Public Transport
Systems Integration
• Para-Transit Or
Intermediate Public
Transport Integration
and Ride
Integration
• Park
Opportunities in Mass transit system
 Everyday lives
are taken for
granted in
urban areas
URBAN TRANSPORTATION:
SOME TYPICAL SCENES
Opportunities in Mass transit system
Public Awareness
……….Changing people’s
choice of travel from
private vehicles to public
transport……??????
Opportunities in Mass transit system
 Its setup is incredible expensive
 Possibility of attacked or being robbed
 Malfunctioning of equipment as well as service
disruptions caused due to labor strikes
 Passengers may be attacked by infectious diseases
 Late night safety is not assured
 Accident may cause large casualties
 Change in time of certain buses may cause
inconvenience to passengers
Urban mass transportation system

Urban mass transportation system

  • 1.
    Gujarat Technological University TatvaInstitute of Technological Studies, Modasa “ Urban Mass Transportation System ” Guided By: Presented By: Dr. H. R. Varia Bhavya S. Patel (170900713008) Department of Civil Engineering M.E. Transportation Engineering Semester 1 December 2017
  • 2.
    Index  Introduction toUrban Mass Transportation System  Requirement of Mass transportation system  Concept of travel demand for modeling -Aspects in travel demand  Factors affecting travel demand  Sequential & Simultaneous models -Aggregate & Disaggregate approach  Types of Mass transit system  Advantages of Mass Transportation System  Opportunities in Mass Transportation System
  • 3.
    Urban Mass Transportation Urbanization+ Transport = Urban Mass Transportation Cities (Urban Areas) play a vital role in promoting economic growth and prosperity of a nation.  The development of cities largely depends upon their physical, social, and institutional infrastructure. Transport demand in most Indian cities has increased substantially, due to increases in population as a result of both natural increase and migration from rural areas and smaller towns.
  • 4.
    Urbanization Trend :India Parameter 1951 2001 2011 Population (million) 361 1027 1210 Urban Population (million) (Level of Urbanisation) Metropolitan Cities 62.4 (17.2%) 5 285 (27.7%) 35 377 (31.1%) 53 (Population in million) Metro Population (11.9) 3.3% (107.88) 10.5% (160.70) 13.3% (% of Total Population) Metro Population 18.8% 37.8% 42.6% (% of Urban Population) Ave. Population / Metro 2.35 mill. 3.08 mill. 3.03 mill. Source: Census of India Report
  • 5.
    Requirement of Masstransit system
  • 6.
  • 7.
    Travel Options??? 360 mopedor 300 Cars or 6 Buses or 1 Metro To solve the traffic congestion problem, the best method is encourage the use of public transport or mass transport.
  • 8.
    Share of PublicTransport
  • 9.
  • 10.
    Concept of traveldemand  Travel demand :- it refers to the amount and type of travel people would choose under specific conditions. considering factors such as the quality of transport option available and their prices.  Hidden demand:- it refers to decisions related to creation and management of transportation and traffic facilities.
  • 11.
    Transportation demand :-Itis concentrated at specific times that are related to the current activity pattern of the society for example social and recreational trips. also in such type of demand forecasts will be poor.
  • 12.
    Major Aspects intravel demand Land use :- It refers to pattern of land usage in an area. Land use affects the transportation demand through generation and distribution of trips. Trip purpose:- It refers to purpose for which the trip is being undertaken. A trip is a movement from origin to destination, the distance between origin and destination is called trip length. and the time taken is known as trip time.
  • 13.
    Factors affecting traveldemand  Socio-economic factors  Location factors  Public transport accessibility factors
  • 14.
    Socio-economic factors : Householdincome Occupation status Family size and composition of household Cultural aspects Number of cars per household
  • 15.
    Location factors Population Residential density Distanceof household from town center( central business district)
  • 16.
     Public transportaccessibility factors Nearness of public transport facility Efficiency and reliability of public transport Fare structure, routing etc. . Factors affecting choice of travel mode  Purpose of trip  Distance traveled  Income of traveler  Occupational status of the traveler
  • 17.
    Sequential and simultaneousmodels  It consists of four descriptors. Trip frequency Destination Mode Route and other choice
  • 18.
  • 19.
    Aggregate and disaggregateapproaches . Aggregate approach:- This develops relationship between trip production and attraction with appropriate independent variable, at zone level, using regression analysis. It refers to grouped data & pattern but may vary from zone to zone.(simultaneous models) . Disaggregate approach :- This is based on development of equations describing independent variable on the trip making as a basic unit. Data required is based on household characteristics.(sequential models)
  • 20.
    Urban mass transitsystem It is based on two types and they are as follows :- 1. Road based transit 2. Rail based transit
  • 21.
    Road base transitinvolves  Buses and coach  City buses / commuter buses  BRTS
  • 22.
    Rail based transit Trains  Commuter rails & suburban rails  Metro trains  Mono rail  Light rail transit system  Sky rail
  • 23.
    Metro Train • RapidRail Transit • Very High Capacity • Low Air Pollution • High Noise Pollution • 25 to 60 kmph • High Cost • 20000-90000 PPHPD
  • 24.
    Mono Rail  Itcomprises of a single rail track with vehicle suspended from or straddling the guide way World’s Longest Straddle- type Monorail in southwest China MONORAIL train in Sydney CBD, Ausralia "Electric Elevated Railway (Suspension Railway, Germany. Chongqing Rail Transit,china
  • 25.
    Light Rail TransitSystem  Lighter vehicles & lighter track  Exclusive ROW ,Underground or on embankments Jakarta Light Rail Transit,Indonesia Vancouver city Columbia, Canada. LRT in Surrey, south east of England
  • 26.
    Sky Rail  Itis modified version of LRT automatic.  Chances of accidents are reduced due to complete automation.  Capital cost is high https://www.google.com/url?sa=i&rct=j&q=&esrc=s&source=images&cd=&cad=rja&uact=8&ved=0ahUKEwji5bajtK7TAhVFqY8KHZ jVAkUQjRwIBw&url=http%3A%2F%2Fwww.riskovik.com%2Farbitrage%2Fpsn%2Ffull%2F1033%2F&psig=AFQjCNGmO9hcVwMdY Kjrkoh4p8oqREzTRA&ust=1492618744987611
  • 27.
    Advantages of masstransit system  Environmental impacts  Social impacts  Fuel saving  Economic impacts  Freight impacts  Reduces congestion  Save time Sustainable  Cost effective Social
  • 28.
    Opportunities in Masstransit system
  • 29.
    Opportunities in Masstransit system • Corridor Integration • Pedestrian Integration What needs to be Integrated …………? • Bicycle Integration • Other Public Transport Systems Integration • Para-Transit Or Intermediate Public Transport Integration and Ride Integration • Park
  • 30.
    Opportunities in Masstransit system  Everyday lives are taken for granted in urban areas
  • 31.
  • 32.
    Opportunities in Masstransit system Public Awareness ……….Changing people’s choice of travel from private vehicles to public transport……??????
  • 33.
    Opportunities in Masstransit system  Its setup is incredible expensive  Possibility of attacked or being robbed  Malfunctioning of equipment as well as service disruptions caused due to labor strikes  Passengers may be attacked by infectious diseases  Late night safety is not assured  Accident may cause large casualties  Change in time of certain buses may cause inconvenience to passengers