Prepared by
M.Paranthaman, AP/ECE
KNCET
Contents
• Sampling Process: Sampling Theorem
• Pulse Amplitude Modulation: Sample and Hold Filter
• Pulse Position Modulation
• Transition from Analog to Digital: Quantization process
• Pulse Code Modulation: Regeneration of signal in channel
• Delta Modulation: System details, Quantization Errors,
Delta/Sigma Modulation
• Differential Pulse Code Modulation
• Line codes
• Time Division Multiplexing: Synchronization
• Impulse Radio
Sampling
 Analog signal is sampled every TS secs.
 Ts is referred to as the sampling interval.
 fs = 1/Ts is called the sampling rate or sampling
frequency.
 There are 3 sampling methods:
– Ideal - an impulse at each sampling instant
– Natural - a pulse of short width with varying amplitude
– Flattop - sample and hold, like natural but with single
amplitude value
 The process is referred to as pulse amplitude
modulation PAM and the outcome is a signal with
analog (non integer) values
Figure :Three different sampling methods for PCM
Figure :Recovery of a sampled sine wave for different sampling rates
LP filter
Nyquist rate
aliasing
NYQUIST THEOREM
Nyquist theorem
• determine minimum sampling rate for any signal
• the signal will be correctly restored at the receiver
Nyquist’s Sampling Theorem states that;
The original information signal can be reconstructed at the receiver with minimal
distortion if the sampling rate in the pulse modulation system is equal to or
greater than twice the maximum information signal frequency.
• fs >= 2 fm(max)
• minimum sampling frequency; fs(min) = 2 fm(max)
NYQUIST RATE & NYQUIST INTERVAL
NYQUIST RATE
• Sampling rate becomes exactly equal to ‘2w’ samples/sec.
Nyquist rate= 2w Hz
NYQUIST INTERVAL
• Time interval between any two adjacent samples
Nyquist interval = 1/2w sec
Sample and Hold Circuit
Flat top PAM
Flat top PAM detection
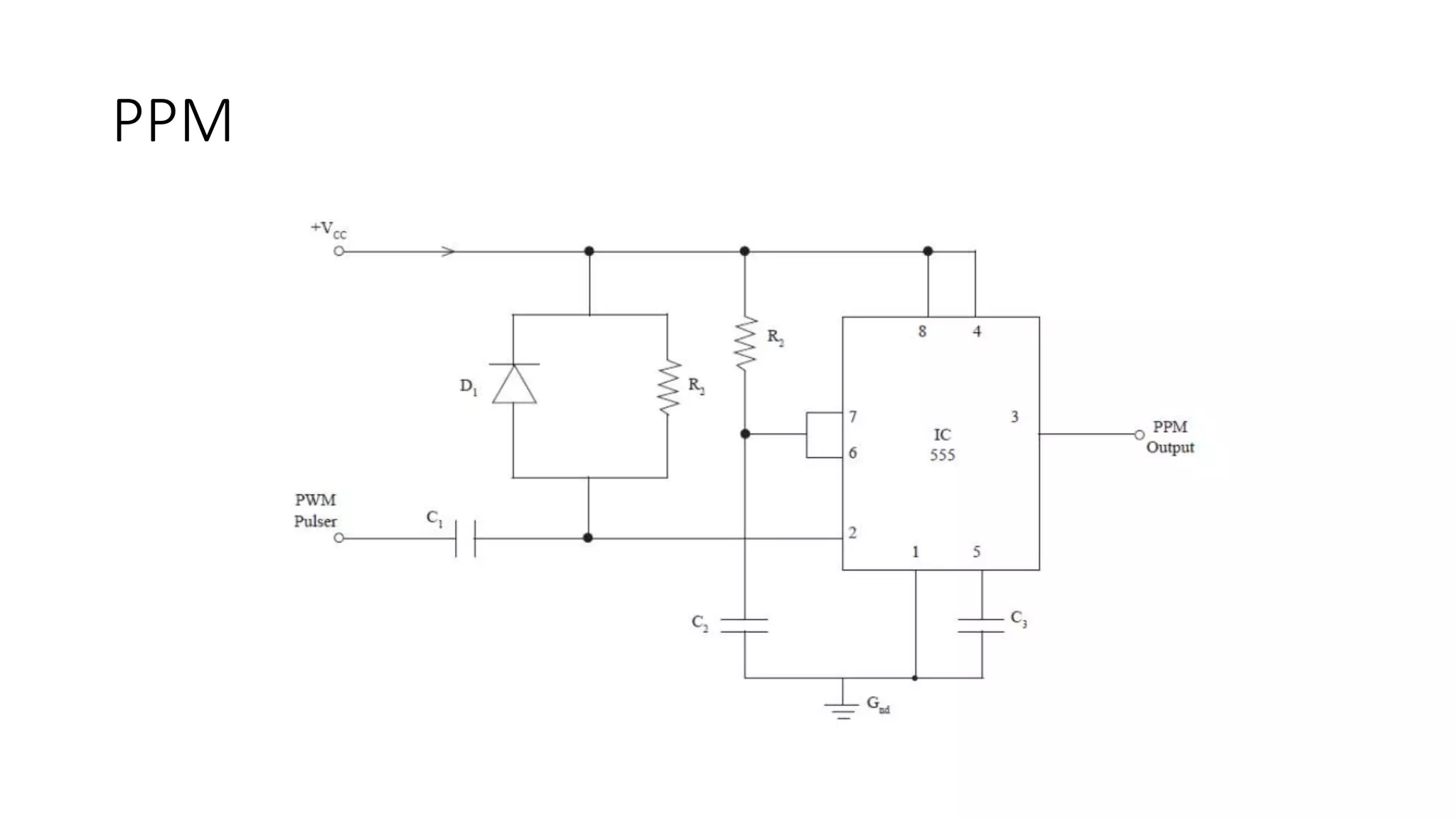
PPM
PPM Detection
Shannon channel capacity
 Claude Shannon, a Bell Labs Mathematician,
proved in 1948 that a communication channel is
fundamentally speed-limited. This limit is given by
C=Wlog2(1+P/NoW) bits/sec
 Where W is channel’s bandwidth, P signal power
and No is noise spectral density
Quantization
 The output of a sampler is still continuous in amplitude.
◦ Each sample can take on any value e.g. 3.752, 0.001, etc.
◦ The number of possible values is infinite.
 To transmit as a digital signal we must restrict the number
of possible values.
 Quantization is the process of “rounding off” a sample
according to some rule.
◦ E.g. suppose we must round to the nearest tenth, then:
3.752 --> 3.8 0.001 --> 0
Uniform Quantization
 Most ADC’s use uniform quantizers.
 The quantization levels of a uniform quantizer are
equally spaced apart.
 Uniform quantizers are optimal when the input
distribution is uniform. When all values within the
Dynamic Range of the quantizer are equally likely.
Types of Quantizers:
1. Uniform Quantizer
2. Non- Uniform Quantizer
Uniform Quantizer: In Uniform type, the quantization levels are uniformly spaced,
whereas in non-uniform type the spacing between the levels will be unequal and
mostly the relation is logarithmic.
Types of Uniform Quantizers: ( based on I/P - O/P Characteristics)
1. Mid-Rise type Quantizer
2. Mid-Tread type Quantizer
In the stair case like graph, the origin lies the middle of the tread portion in Mid –Tread type
where as the origin lies in the middle of the rise portion in the Mid-Rise type.
Two types of quantization:
(a) midtread and (b) midrise.
Non – Uniform Quantizer:
In Non – Uniform Quantizer the step size varies. The use of a
non – uniform quantizer is equivalent to passing the baseband signal
through a compressor and then applying the compressed signal to a
uniform quantizer. The resultant signal is then transmitted.
COMPRESSOR UNIFORM QUANTIZER EXPANDER
At the receiver, a device with a characteristic complementary to the
compressor called Expander is used to restore the signal samples to
their correct relative level. The Compressor and expander take together
constitute a Compander.
Compander = Compressor + Expander
Quantization Example
Analogue signal
Sampling TIMING
Quantization levels.
Quantized to 5-levels
Quantization levels
Quantized 10-levels
Quantization
Noise
Figure Illustration of the quantization process. (Adapted from Bennett, 1948,
with permission of AT&T.)
Quantization (non-uniform
quantizer)
Figure Compression laws. (a) m -law. (b) A-law.
Pulse Code Modulation (PCM)
o Pulse code modulation (PCM) is produced by analog-to-digital conversion
process. Quantized PAM
• A uniform linear quantizer is called Pulse Code Modulation (PCM).
• Pulse code modulation (PCM): Encoding the quantized signals into a digital
word (PCM word or codeword).
• Each quantized sample is digitally encoded into an l bits codeword where
L in the number of quantization levels
o The sampling rate must be greater than, twice the highest frequency in the
analog signal,
fs > 2fA(max)
o Telegraph time-division multiplex (TDM) was conveyed as early as 1853, by
the American inventor M.B. Farmer. The electrical engineer W.M. Miner, in
1903.
o PCM was invented by the British engineer Alec Reeves in 1937 in France.
o It was not until about the middle of 1943 that the Bell Labs people became
aware of the use of PCM binary coding as already proposed by Alec Reeves.
OPERATION
 The PCM signal is generated by carrying out three basic
operations:
1. Sampling
2. Quantizing
3. Encoding
1. Sampling operation generates a flat-top PAM signal.
2. Quantizing operation approximates the analog values by
using a finite number of levels. This operation is considered
in 3 steps
a) Uniform Quantizer
b) Quantization Error
c) Quantized PAM signal output
3. PCM signal is obtained from the quantized PAM signal by
encoding each quantized sample value into a digital word.
Analog to Digital Conversion
 The Analog-to-digital Converter (ADC)
performs three functions:
◦ Sampling
 Makes the signal discrete in time.
 If the analog input has a bandwidth of
W Hz, then the minimum sample
frequency such that the signal can be
reconstructed without distortion.
◦ Quantization
 Makes the signal discrete in amplitude.
 Round off to one of q discrete levels.
◦ Encode
 Maps the quantized values to digital
words that are  bits long.
 If the (Nyquist) Sampling Theorem is
satisfied, then only quantization introduces
distortion to the system.
ADC
Sample
Quantize
Analog
Input
Signal
Encode
111
110
101
100
011
010
001
000
Digital Output
Signal
111 111 001 010 011 111 011
Figure The basic elements of a PCM system.
Pulse Code Modulation
0000
1111
1110
1101
1100
1011
1010
1001
0001
0010
0011
0100
0101
0110
0111
0000 0110 0111 0011 1100 1001 1011
Numbers passed from ADC to computer to represent analogue voltage
Resolution=
1 part in 2n
PCM
pwm
ppm
pam
pcm
Analog pulse
modulation
Digital PM
-Converted into pulses by the process of sampling
Encoding
• The output of the quantizer is one of M possible signal levels.
• If we want to use a binary transmission system, then we need to map
each quantized sample into an n bit binary word.
• Encoding is the process of representing each quantized sample by an  bit
code word.
• The mapping is one-to-one so there is no distortion introduced by
encoding.
• There are many ways of doing this
• Natural coding
• Gray coding
• Some mappings are better than others.
• A Gray code gives the best end-to-end performance.
• The weakness of Gray codes is poor performance when the sign bit
(MSB) is received in error.
2
2 , log ( )
n
M n M
 
Encoding
Virtues, Limitations and Modifications of
PCM:
Advantages of PCM
1. Robustness to noise and interference
2. Efficient regeneration
3. Efficient SNR and bandwidth trade-off
4. Uniform format
5. Ease add and drop
6. Secure
Disadvantages of PCM
1. It requires large bandwidth
2. System complexity also increased
Modifications of PCM
1.VLSI chips are made commercially available for PCM system
2. Increased bandwidth is provided by OFC optical fibre cable
3 Using data compression techniques ,redundancy and transmitted data bit rate is reduced
4. Instead of PCM, Delta modulation also preffered
Noise consideration in PCM systems
(Channel noise, quantization noise)
Noise consideration in PCM system
The performance of a PCM system is influenced by two major
sources of noise.
1) Channel noise, which is introduced anywhere between the
transmitter output and the receiver input, channel noise is always
present, once the equipment is switched on.
2) Quantization noise, which is introduced in the
transmitter and is carried all the way along to the receiver
output.
Two Types of Errors
Round off error
Detection error
• Variance of sum of the independent random variables is
equal to the sum of the variances of the independent
random variables.
• The final error energy is equal to the sum of error
energy for two types of errors
• Round off error in PCM
2
2
3
1









L
mp
q

1. Unipolar nonreturn-to-zero (NRZ) Signaling
2. Polar nonreturn-to-zero(NRZ) Signaling
3. Unipolar nonreturn-to-zero (RZ) Signaling
4. Bipolar nonreturn-to-zero (BRZ) Signaling
5. Split-phase (Manchester code)
Line codes
Figure Line codes for the electrical representations of binary data.
(a) Unipolar NRZ signaling. (b) Polar NRZ signaling.
(c) Unipolar RZ signaling. (d) Bipolar RZ signaling.
(e) Split-phase or Manchester code.
Differential Encoding
(encode information in terms of signal
transition; a transition is used to designate Symbol 0)
Regeneration (reamplification, retiming, reshaping )
Two measure factors: bit error rate (BER) and jitter.
Delta Modulation
In delta modulation (DM), an incoming message signal is
oversampled (i.e., at a rate much higher than the Nyquist rate) to
purposely increase the correlation between adjacent samples of the
signal.
This is done to permit the use of a simple quantizing strategy for
constructing the encoded signal.
In its basic form, DM provides a staircase approximation to the
oversampled version of the message signal, as illustrated in the
Figure 3.22a. The difference between the current input sample and
the previous approximated sample is quantized into only two levels,
namely, ±Δ corresponding to positive and negative differences.
DM System: Transmitter and
Receiver.
The modulator consists of a comparator, a quantizer, and an accumulator. The
output of the accumulator is
   
 
)
sgn(
1
1







n
i
q
n
i
q
i
e
i
e
n
m
Slope overload distortion and granular
noise
 
     
   
     
   
  size
step
the
is
and
,
of
version
quantized
the
is
,
output
quantizer
the
is
where
1
)
sgn(
1
is
signal
error
The
).
(
of
sample
a
is
)
(
and
period
sampling
the
is
where
,
2
,
1
,
0
,
)
(
Let













n
e
n
e
n
m
n
e
n
m
n
m
n
e
n
e
n
m
n
m
n
e
t
m
nT
m
T
n
nT
m
n
m
q
q
q
q
q
q
q
s
s
s 
The modulation which has an integrator can
relieve the draw back of delta modulation (differentiator)
Beneficial effects of using integrator:
1. Pre-emphasize the low-frequency content
2. Increase correlation between adjacent samples
(reduce the variance of the error signal at the quantizer
input )
3. Simplify receiver design
Because the transmitter has an integrator , the receiver
consists simply of a low-pass filter.
(The differentiator in the conventional DM receiver is
cancelled by the integrator )



Delta-Sigma modulation (sigma-delta modulation)
delta-sigma modulation system.
Differential Pulse-Code Modulation (DPCM)
Usually PCM has the sampling rate higher than the Nyquist rate.
The encode signal contains redundant information. DPCM can efficiently remove
this redundancy.
MULTIPLEXING
Multiplexing is a technique of more than one source to more
than one destination on the same medium.
There are two common techniques of multiplexing:
FDMA(frequency division multiple access)
 TDMA(time division multiple access)
CDMA(code division multiple access)
FDMA
 In FDM, multiple users can be on at the same time
by placing them in orthogonal frequency bands
guardband
user 1 user 2 user N
TOTAL BANDWIDTH
Digital
Multiplexers
Basic idea behind TDMA
 Take the following 3 digital lines
frame
Time-Division Multiplexing
Figure Block diagram of TDM system.
DS1/E1/T1
• Digital signal 1 (DS1, also known as T1) is a T-carrier signaling
scheme devised by Bell Labs. DS1 is a widely used standard in
telecommunications in North America and Japan to transmit voice and data
between devices. E1 is used in place of T1 outside of North America and
Japan. Technically, DS1 is the transmission protocol used over a physical T1
line; however, the terms "DS1" and "T1" are often used interchangeably.
• A DS1 circuit is made up of twenty-four DS0
• DS1: (8 bits/channel * 24 channels/frame + 1 framing bit) * 8000 frames/s =
1.544 Mbit/s
• A E1 is made up of 32 DS0
• The line data rate is 2.048 Mbit/s which is split into 32 time slots, each being
T1 bit rate per frame
•Data rate
•8x24=192 bits per frame
•Framing bit rate
•1 bit per frame
•Total per frame
•193 bits/frame
©2000 Bijan Mobasseri
Total T1 bit rate
•We know there are 8000 frames a sec. and there
are 193 bits per frame. Therefore
T1 rate=193x8000=1.544 Mb/sec
Signaling rate component
•Not all 1.544 Mb/sec is data. In every 6th frame,
we replace 24 data bits by signaling bits.
Therefore
signaling rate= (8000frames/sec)(1/6)(24 bits)=32
Kbits/sec
Synchronization
Synchronization
• Extended Super Frame
T Carrier System
TDM FDM
the individual channels -assigned
to different time slots
but jumbled channels - assigned
to different frequency domain
the individual channels -assigned
to different frequency slots
but jumbled -
together in the time domain
offers simpler instrumentation requires an analog sub-carrier
modulator, band-pass filter and
demodulator for every message
signal
no crosstalk or interference
between adjacent channels
Has crosstalk and interference
- imperfect band-pass filtering and
non-linear cross modulation
The transmission medium is
subjected to fading
the bandwidth is used effectively
Comparison between TDM and FDM
Example : The T1 System
Unit 3.pptx

Unit 3.pptx

  • 1.
  • 2.
    Contents • Sampling Process:Sampling Theorem • Pulse Amplitude Modulation: Sample and Hold Filter • Pulse Position Modulation • Transition from Analog to Digital: Quantization process • Pulse Code Modulation: Regeneration of signal in channel • Delta Modulation: System details, Quantization Errors, Delta/Sigma Modulation • Differential Pulse Code Modulation • Line codes • Time Division Multiplexing: Synchronization • Impulse Radio
  • 5.
    Sampling  Analog signalis sampled every TS secs.  Ts is referred to as the sampling interval.  fs = 1/Ts is called the sampling rate or sampling frequency.  There are 3 sampling methods: – Ideal - an impulse at each sampling instant – Natural - a pulse of short width with varying amplitude – Flattop - sample and hold, like natural but with single amplitude value  The process is referred to as pulse amplitude modulation PAM and the outcome is a signal with analog (non integer) values
  • 6.
    Figure :Three differentsampling methods for PCM
  • 7.
    Figure :Recovery ofa sampled sine wave for different sampling rates
  • 8.
  • 9.
    NYQUIST THEOREM Nyquist theorem •determine minimum sampling rate for any signal • the signal will be correctly restored at the receiver Nyquist’s Sampling Theorem states that; The original information signal can be reconstructed at the receiver with minimal distortion if the sampling rate in the pulse modulation system is equal to or greater than twice the maximum information signal frequency. • fs >= 2 fm(max) • minimum sampling frequency; fs(min) = 2 fm(max)
  • 10.
    NYQUIST RATE &NYQUIST INTERVAL NYQUIST RATE • Sampling rate becomes exactly equal to ‘2w’ samples/sec. Nyquist rate= 2w Hz NYQUIST INTERVAL • Time interval between any two adjacent samples Nyquist interval = 1/2w sec
  • 11.
  • 12.
  • 13.
    Flat top PAMdetection
  • 14.
  • 16.
  • 18.
    Shannon channel capacity Claude Shannon, a Bell Labs Mathematician, proved in 1948 that a communication channel is fundamentally speed-limited. This limit is given by C=Wlog2(1+P/NoW) bits/sec  Where W is channel’s bandwidth, P signal power and No is noise spectral density
  • 19.
    Quantization  The outputof a sampler is still continuous in amplitude. ◦ Each sample can take on any value e.g. 3.752, 0.001, etc. ◦ The number of possible values is infinite.  To transmit as a digital signal we must restrict the number of possible values.  Quantization is the process of “rounding off” a sample according to some rule. ◦ E.g. suppose we must round to the nearest tenth, then: 3.752 --> 3.8 0.001 --> 0
  • 20.
    Uniform Quantization  MostADC’s use uniform quantizers.  The quantization levels of a uniform quantizer are equally spaced apart.  Uniform quantizers are optimal when the input distribution is uniform. When all values within the Dynamic Range of the quantizer are equally likely.
  • 21.
    Types of Quantizers: 1.Uniform Quantizer 2. Non- Uniform Quantizer Uniform Quantizer: In Uniform type, the quantization levels are uniformly spaced, whereas in non-uniform type the spacing between the levels will be unequal and mostly the relation is logarithmic. Types of Uniform Quantizers: ( based on I/P - O/P Characteristics) 1. Mid-Rise type Quantizer 2. Mid-Tread type Quantizer In the stair case like graph, the origin lies the middle of the tread portion in Mid –Tread type where as the origin lies in the middle of the rise portion in the Mid-Rise type.
  • 24.
    Two types ofquantization: (a) midtread and (b) midrise.
  • 25.
    Non – UniformQuantizer: In Non – Uniform Quantizer the step size varies. The use of a non – uniform quantizer is equivalent to passing the baseband signal through a compressor and then applying the compressed signal to a uniform quantizer. The resultant signal is then transmitted. COMPRESSOR UNIFORM QUANTIZER EXPANDER At the receiver, a device with a characteristic complementary to the compressor called Expander is used to restore the signal samples to their correct relative level. The Compressor and expander take together constitute a Compander. Compander = Compressor + Expander
  • 26.
    Quantization Example Analogue signal SamplingTIMING Quantization levels. Quantized to 5-levels Quantization levels Quantized 10-levels
  • 27.
    Quantization Noise Figure Illustration ofthe quantization process. (Adapted from Bennett, 1948, with permission of AT&T.)
  • 30.
  • 31.
    Figure Compression laws.(a) m -law. (b) A-law.
  • 32.
    Pulse Code Modulation(PCM) o Pulse code modulation (PCM) is produced by analog-to-digital conversion process. Quantized PAM • A uniform linear quantizer is called Pulse Code Modulation (PCM). • Pulse code modulation (PCM): Encoding the quantized signals into a digital word (PCM word or codeword). • Each quantized sample is digitally encoded into an l bits codeword where L in the number of quantization levels o The sampling rate must be greater than, twice the highest frequency in the analog signal, fs > 2fA(max) o Telegraph time-division multiplex (TDM) was conveyed as early as 1853, by the American inventor M.B. Farmer. The electrical engineer W.M. Miner, in 1903. o PCM was invented by the British engineer Alec Reeves in 1937 in France. o It was not until about the middle of 1943 that the Bell Labs people became aware of the use of PCM binary coding as already proposed by Alec Reeves.
  • 33.
    OPERATION  The PCMsignal is generated by carrying out three basic operations: 1. Sampling 2. Quantizing 3. Encoding 1. Sampling operation generates a flat-top PAM signal. 2. Quantizing operation approximates the analog values by using a finite number of levels. This operation is considered in 3 steps a) Uniform Quantizer b) Quantization Error c) Quantized PAM signal output 3. PCM signal is obtained from the quantized PAM signal by encoding each quantized sample value into a digital word.
  • 34.
    Analog to DigitalConversion  The Analog-to-digital Converter (ADC) performs three functions: ◦ Sampling  Makes the signal discrete in time.  If the analog input has a bandwidth of W Hz, then the minimum sample frequency such that the signal can be reconstructed without distortion. ◦ Quantization  Makes the signal discrete in amplitude.  Round off to one of q discrete levels. ◦ Encode  Maps the quantized values to digital words that are  bits long.  If the (Nyquist) Sampling Theorem is satisfied, then only quantization introduces distortion to the system. ADC Sample Quantize Analog Input Signal Encode 111 110 101 100 011 010 001 000 Digital Output Signal 111 111 001 010 011 111 011
  • 35.
    Figure The basicelements of a PCM system. Pulse Code Modulation
  • 36.
    0000 1111 1110 1101 1100 1011 1010 1001 0001 0010 0011 0100 0101 0110 0111 0000 0110 01110011 1100 1001 1011 Numbers passed from ADC to computer to represent analogue voltage Resolution= 1 part in 2n PCM
  • 37.
  • 38.
    Encoding • The outputof the quantizer is one of M possible signal levels. • If we want to use a binary transmission system, then we need to map each quantized sample into an n bit binary word. • Encoding is the process of representing each quantized sample by an  bit code word. • The mapping is one-to-one so there is no distortion introduced by encoding. • There are many ways of doing this • Natural coding • Gray coding • Some mappings are better than others. • A Gray code gives the best end-to-end performance. • The weakness of Gray codes is poor performance when the sign bit (MSB) is received in error. 2 2 , log ( ) n M n M  
  • 39.
  • 40.
    Virtues, Limitations andModifications of PCM: Advantages of PCM 1. Robustness to noise and interference 2. Efficient regeneration 3. Efficient SNR and bandwidth trade-off 4. Uniform format 5. Ease add and drop 6. Secure Disadvantages of PCM 1. It requires large bandwidth 2. System complexity also increased Modifications of PCM 1.VLSI chips are made commercially available for PCM system 2. Increased bandwidth is provided by OFC optical fibre cable 3 Using data compression techniques ,redundancy and transmitted data bit rate is reduced 4. Instead of PCM, Delta modulation also preffered
  • 41.
    Noise consideration inPCM systems (Channel noise, quantization noise)
  • 42.
    Noise consideration inPCM system The performance of a PCM system is influenced by two major sources of noise. 1) Channel noise, which is introduced anywhere between the transmitter output and the receiver input, channel noise is always present, once the equipment is switched on. 2) Quantization noise, which is introduced in the transmitter and is carried all the way along to the receiver output.
  • 43.
    Two Types ofErrors Round off error Detection error • Variance of sum of the independent random variables is equal to the sum of the variances of the independent random variables. • The final error energy is equal to the sum of error energy for two types of errors • Round off error in PCM 2 2 3 1          L mp q 
  • 44.
    1. Unipolar nonreturn-to-zero(NRZ) Signaling 2. Polar nonreturn-to-zero(NRZ) Signaling 3. Unipolar nonreturn-to-zero (RZ) Signaling 4. Bipolar nonreturn-to-zero (BRZ) Signaling 5. Split-phase (Manchester code) Line codes
  • 45.
    Figure Line codesfor the electrical representations of binary data. (a) Unipolar NRZ signaling. (b) Polar NRZ signaling. (c) Unipolar RZ signaling. (d) Bipolar RZ signaling. (e) Split-phase or Manchester code.
  • 46.
    Differential Encoding (encode informationin terms of signal transition; a transition is used to designate Symbol 0) Regeneration (reamplification, retiming, reshaping ) Two measure factors: bit error rate (BER) and jitter.
  • 48.
    Delta Modulation In deltamodulation (DM), an incoming message signal is oversampled (i.e., at a rate much higher than the Nyquist rate) to purposely increase the correlation between adjacent samples of the signal. This is done to permit the use of a simple quantizing strategy for constructing the encoded signal. In its basic form, DM provides a staircase approximation to the oversampled version of the message signal, as illustrated in the Figure 3.22a. The difference between the current input sample and the previous approximated sample is quantized into only two levels, namely, ±Δ corresponding to positive and negative differences.
  • 49.
  • 51.
    The modulator consistsof a comparator, a quantizer, and an accumulator. The output of the accumulator is       ) sgn( 1 1        n i q n i q i e i e n m Slope overload distortion and granular noise
  • 52.
                           size step the is and , of version quantized the is , output quantizer the is where 1 ) sgn( 1 is signal error The ). ( of sample a is ) ( and period sampling the is where , 2 , 1 , 0 , ) ( Let              n e n e n m n e n m n m n e n e n m n m n e t m nT m T n nT m n m q q q q q q q s s s 
  • 53.
    The modulation whichhas an integrator can relieve the draw back of delta modulation (differentiator) Beneficial effects of using integrator: 1. Pre-emphasize the low-frequency content 2. Increase correlation between adjacent samples (reduce the variance of the error signal at the quantizer input ) 3. Simplify receiver design Because the transmitter has an integrator , the receiver consists simply of a low-pass filter. (The differentiator in the conventional DM receiver is cancelled by the integrator )    Delta-Sigma modulation (sigma-delta modulation)
  • 54.
  • 55.
    Differential Pulse-Code Modulation(DPCM) Usually PCM has the sampling rate higher than the Nyquist rate. The encode signal contains redundant information. DPCM can efficiently remove this redundancy.
  • 56.
    MULTIPLEXING Multiplexing is atechnique of more than one source to more than one destination on the same medium. There are two common techniques of multiplexing: FDMA(frequency division multiple access)  TDMA(time division multiple access) CDMA(code division multiple access)
  • 57.
    FDMA  In FDM,multiple users can be on at the same time by placing them in orthogonal frequency bands guardband user 1 user 2 user N TOTAL BANDWIDTH
  • 58.
  • 59.
    Basic idea behindTDMA  Take the following 3 digital lines frame
  • 60.
  • 61.
    DS1/E1/T1 • Digital signal1 (DS1, also known as T1) is a T-carrier signaling scheme devised by Bell Labs. DS1 is a widely used standard in telecommunications in North America and Japan to transmit voice and data between devices. E1 is used in place of T1 outside of North America and Japan. Technically, DS1 is the transmission protocol used over a physical T1 line; however, the terms "DS1" and "T1" are often used interchangeably. • A DS1 circuit is made up of twenty-four DS0 • DS1: (8 bits/channel * 24 channels/frame + 1 framing bit) * 8000 frames/s = 1.544 Mbit/s • A E1 is made up of 32 DS0 • The line data rate is 2.048 Mbit/s which is split into 32 time slots, each being
  • 62.
    T1 bit rateper frame •Data rate •8x24=192 bits per frame •Framing bit rate •1 bit per frame •Total per frame •193 bits/frame ©2000 Bijan Mobasseri
  • 63.
    Total T1 bitrate •We know there are 8000 frames a sec. and there are 193 bits per frame. Therefore T1 rate=193x8000=1.544 Mb/sec
  • 64.
    Signaling rate component •Notall 1.544 Mb/sec is data. In every 6th frame, we replace 24 data bits by signaling bits. Therefore signaling rate= (8000frames/sec)(1/6)(24 bits)=32 Kbits/sec
  • 65.
  • 66.
  • 67.
  • 68.
    TDM FDM the individualchannels -assigned to different time slots but jumbled channels - assigned to different frequency domain the individual channels -assigned to different frequency slots but jumbled - together in the time domain offers simpler instrumentation requires an analog sub-carrier modulator, band-pass filter and demodulator for every message signal no crosstalk or interference between adjacent channels Has crosstalk and interference - imperfect band-pass filtering and non-linear cross modulation The transmission medium is subjected to fading the bandwidth is used effectively Comparison between TDM and FDM
  • 69.
    Example : TheT1 System