T  U  N  AProcessingBy: Sayed Naim KHALID
Table of contents:ObjectiveIntroductionStatisticsNutritional valuesMethods of catching(fishing)Processing diagramPrecookingLaws and regulationsreferences2Food Processing Diagram - SF2M
ObjectiveWe are going to explain the precooking process in the Tuna processing and productionFood Processing Diagram - SF2M3
IntroductionTuna is greatly produced in some countries like USA, Japan, ThailandIt has high nutritional values and the high demand in the marketIt can be found as smoked, dried, brined and fresh4Food Processing Diagram - SF2M
Stats:5Food Processing Diagram - SF2MSource: (1)
Stats:6Food Processing Diagram - SF2MSource: (1)
CannedTuna Nutrition Facts7Food Processing Diagram - SF2MSource: (1)
Methods of CatchingTunaPurseSeining  - ŰŹŰ§Ù„LongliningŰŻ Ű§ÙˆÚ–ŰŻÙˆ ŰȘŰ§Ű±ÙˆÙ†Ùˆ Ű§Ùˆ چنګکونو ٟه ÙˆŰ§ŰłŰ·Ù‡- Pole and Line ŰŻ کښŰȘۍ ٟه ÙˆŰ§ŰłŰ·Ù‡ ـ Soon after fishing:Tuna are rapidly, unhooked, cooled in refrigerated seawater or chilled brine or stored in blast or spray bine freezer . They are then frozen.8Food Processing Diagram - SF2MSource: (1)
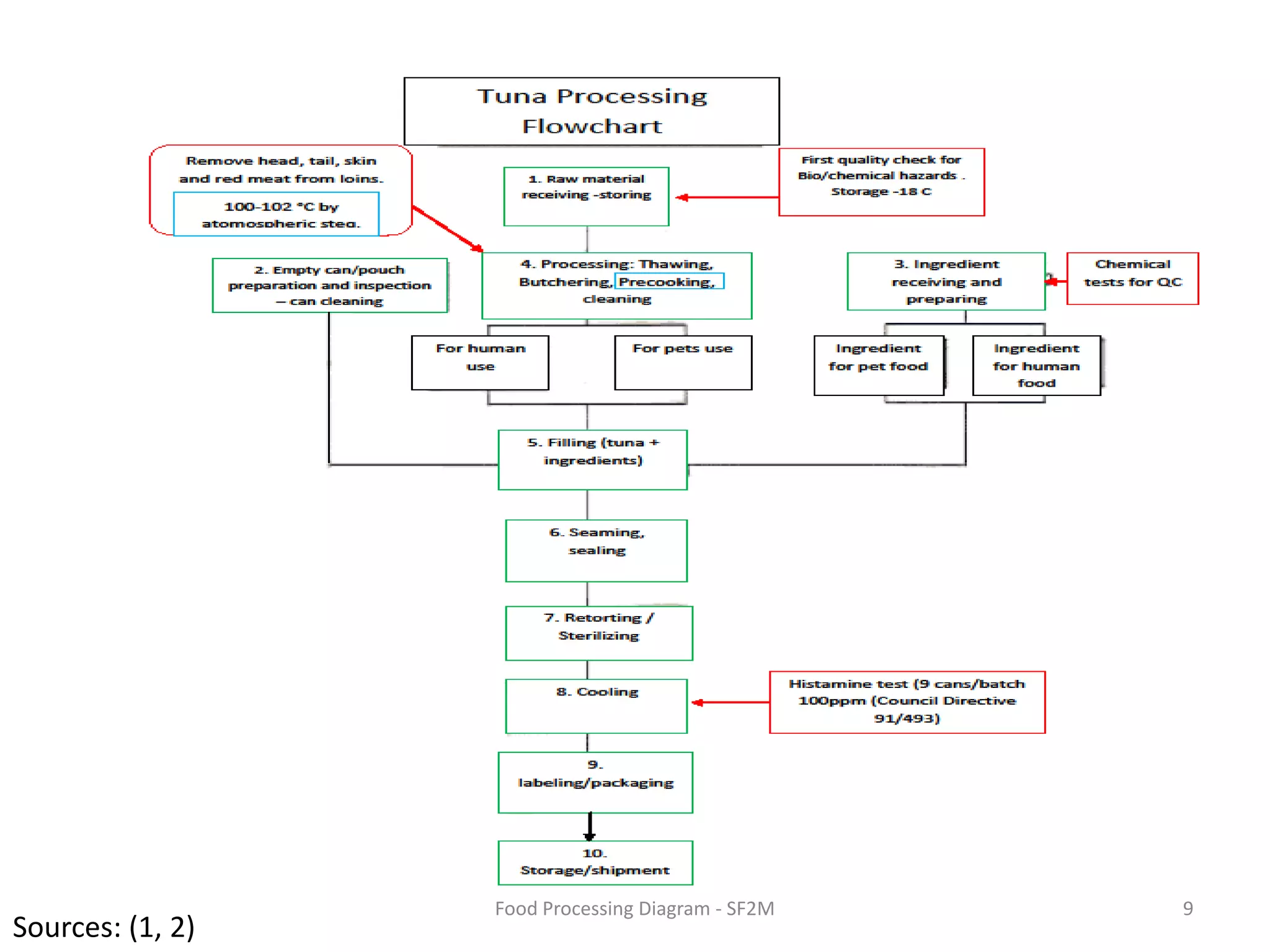
9Food Processing Diagram - SF2MSources: (1, 2)
Precooking DefinitionPrecooking  is a critical thermal processes before retorting.After the thawing and butchering processes, tuna are cooked using atmospheric steam (100–102 °C) in rectangular-shaped steel chambers, a process commonly known as precooking.Precooking time is governed by fish size, initial  temperature, an d desired endpoint or target temperature.Heat transfer through tuna during the precooking and cooling process is considered a heat conduction process with convective boundary conditions.10Food Processing Diagram - SF2MSource: (2)
The target temperature of the tuna at the thickest point of the fish,as measured along the backbone,rangesfrom 50 to 70 °C depending on a number of factors including raw material quality and tunaspecies.The time to reach the target temperature ranges from 1 h for small fish to over 8 h for large fish.11Food Processing Diagram - SF2MSource: (2)
Températures thatshouldbeconsidered in precooking:12Food Processing Diagram - SF2MSource: (2)
When precooking is complete, the steam is turned off and the fish are removed from the cooker and cooled in ambient temperature air until they reach a core temperatureof 32–38 °C.13Food Processing Diagram - SF2MSource: (2)
Disadvantages:OxidationDiscoloration of surfaceHardening of surface create problem for fillingAttack of MO and enzymes degradationAdvantages:Yielda. remove muscle water – (avoid can rejection =more water and low fill)b. Reduce skinning labour2. Qualitya. more and consistently better loins. 14Food Processing Diagram - SF2MSources: (1, 2)
Laws and RegulationsCODEX STANDARD FOR CANNED TUNA AND BONITO - CODEX STAN 70-1981, REV.1-1995US cannedtuna standard - INCH-POUND , A-A-20155A, November 16, 1992, SUPERSEDING, A-A-20155, April 28, 1989HACCP - Code of Federal Regulations  , Chapter 21 -- Part 123 (21 CFR 123),  FISH AND FISHERY PRODUCTS "Mandatory Seafood HACCP Regulations" Thailand'scannedtuna standard - ThaiIndustrial Standard, TIS 142-2530(1987) , Standard for CannedtunaFood Processing Diagram - SF2M15Source: (1)
Canned Tuna Product identity CFR 21 Part 161.190Food Additives-Codex16Food Processing Diagram - SF2MDouble click for fileSource: (1)
Reference(consultation date:23.04.2011) -Tuna Productionhttp://www.foodmarketexchange.com/datacenter/product/seafood/tuna/dc_pi_sf_tuna01.htm2.    Precooking and Cooling of Skipjack Tunahttp://www.dspace.espol.edu.ec/bitstream/123456789/14620/17/17%20APENDICE%20D1.pdf3. Photo (fish) from Tuna CAL TMhttp://www.jbtfoodtech.com/Solutions/Equipment/Sterilizers/Thermal-Process-Modeling/LOG-TEC/~/media/JBT%20FoodTech/Files/Brochures%20Canning/TunaCal/TunaCal%20Brochure%20English.ashx17Food Processing Diagram - SF2M

Tuna

  • 1.
    T U N AProcessingBy: Sayed Naim KHALID
  • 2.
    Table of contents:ObjectiveIntroductionStatisticsNutritionalvaluesMethods of catching(fishing)Processing diagramPrecookingLaws and regulationsreferences2Food Processing Diagram - SF2M
  • 3.
    ObjectiveWe are goingto explain the precooking process in the Tuna processing and productionFood Processing Diagram - SF2M3
  • 4.
    IntroductionTuna is greatlyproduced in some countries like USA, Japan, ThailandIt has high nutritional values and the high demand in the marketIt can be found as smoked, dried, brined and fresh4Food Processing Diagram - SF2M
  • 5.
  • 6.
  • 7.
    CannedTuna Nutrition Facts7FoodProcessing Diagram - SF2MSource: (1)
  • 8.
    Methods of CatchingTunaPurseSeining - ŰŹŰ§Ù„LongliningŰŻ Ű§ÙˆÚ–ŰŻÙˆ ŰȘŰ§Ű±ÙˆÙ†Ùˆ Ű§Ùˆ چنګکونو ٟه ÙˆŰ§ŰłŰ·Ù‡- Pole and Line ŰŻ کښŰȘۍ ٟه ÙˆŰ§ŰłŰ·Ù‡ ـ Soon after fishing:Tuna are rapidly, unhooked, cooled in refrigerated seawater or chilled brine or stored in blast or spray bine freezer . They are then frozen.8Food Processing Diagram - SF2MSource: (1)
  • 9.
    9Food Processing Diagram- SF2MSources: (1, 2)
  • 10.
    Precooking DefinitionPrecooking is a critical thermal processes before retorting.After the thawing and butchering processes, tuna are cooked using atmospheric steam (100–102 °C) in rectangular-shaped steel chambers, a process commonly known as precooking.Precooking time is governed by fish size, initial temperature, an d desired endpoint or target temperature.Heat transfer through tuna during the precooking and cooling process is considered a heat conduction process with convective boundary conditions.10Food Processing Diagram - SF2MSource: (2)
  • 11.
    The target temperatureof the tuna at the thickest point of the fish,as measured along the backbone,rangesfrom 50 to 70 °C depending on a number of factors including raw material quality and tunaspecies.The time to reach the target temperature ranges from 1 h for small fish to over 8 h for large fish.11Food Processing Diagram - SF2MSource: (2)
  • 12.
    Températures thatshouldbeconsidered inprecooking:12Food Processing Diagram - SF2MSource: (2)
  • 13.
    When precooking iscomplete, the steam is turned off and the fish are removed from the cooker and cooled in ambient temperature air until they reach a core temperatureof 32–38 °C.13Food Processing Diagram - SF2MSource: (2)
  • 14.
    Disadvantages:OxidationDiscoloration of surfaceHardeningof surface create problem for fillingAttack of MO and enzymes degradationAdvantages:Yielda. remove muscle water – (avoid can rejection =more water and low fill)b. Reduce skinning labour2. Qualitya. more and consistently better loins. 14Food Processing Diagram - SF2MSources: (1, 2)
  • 15.
    Laws and RegulationsCODEXSTANDARD FOR CANNED TUNA AND BONITO - CODEX STAN 70-1981, REV.1-1995US cannedtuna standard - INCH-POUND , A-A-20155A, November 16, 1992, SUPERSEDING, A-A-20155, April 28, 1989HACCP - Code of Federal Regulations , Chapter 21 -- Part 123 (21 CFR 123), FISH AND FISHERY PRODUCTS "Mandatory Seafood HACCP Regulations" Thailand'scannedtuna standard - ThaiIndustrial Standard, TIS 142-2530(1987) , Standard for CannedtunaFood Processing Diagram - SF2M15Source: (1)
  • 16.
    Canned Tuna Productidentity CFR 21 Part 161.190Food Additives-Codex16Food Processing Diagram - SF2MDouble click for fileSource: (1)
  • 17.
    Reference(consultation date:23.04.2011) -TunaProductionhttp://www.foodmarketexchange.com/datacenter/product/seafood/tuna/dc_pi_sf_tuna01.htm2. Precooking and Cooling of Skipjack Tunahttp://www.dspace.espol.edu.ec/bitstream/123456789/14620/17/17%20APENDICE%20D1.pdf3. Photo (fish) from Tuna CAL TMhttp://www.jbtfoodtech.com/Solutions/Equipment/Sterilizers/Thermal-Process-Modeling/LOG-TEC/~/media/JBT%20FoodTech/Files/Brochures%20Canning/TunaCal/TunaCal%20Brochure%20English.ashx17Food Processing Diagram - SF2M