ASSIGNMENTASSIGNMENT
Transaction Processing SystemsTransaction Processing Systems
ThE buSINESS School,
uNIvErSITy of JAMMu
SubMITTEd by: vIdhu ArorA
roll No: 68-MbA-16
1
INTODUCTION
 A transaction processing system performs routine, day-to-day operation of a
business that helps a company add value to its products and services.
 It requires a large amount of input data and produces a large amount of
output without requiring sophisticated or complex processing.
 Examples are, order entry, inventory control, payroll, accounts payable,
accounts receivable, and general ledger.
 An automated TPS consists of all the components of a CBIS such as
hardware, software, databases, telecommunication, people, and procedures.
 A transaction processing system (TPS) provides data for other business
processes :
 Management information system/decision support system (MIS/DSS)
 Special-purpose information systems
These systems handle less input and output, but more sophisticated and
complex processing.
2
TRANSACTIONS PROCESSING METHODS
Batch Processing
 With batch processing, business transactions are accumulated over a period
of time and prepared for processing as a single unit or batch.
 There is some delay between the occurrence of an event and the processing
of the event.
 Examples are, payroll processing, billing, accounts payable, and accounts
receivable.
On-Line/Real-Time Processing (OLTP)
 With this form of data processing, each transaction is processed
immediately, without the delay of accumulating transactions into a batch.
 As soon as the input data is available, a program performs the necessary
processing and updates the records affected by the transaction.
 Data in an OLTP always reflect the current status.
3
On-Line Entry with Delayed Processing
 This type of transaction is a compromise between the batch and on-line
processing.
 With this type of transaction, orders or transactions are entered into the
computer system when they occur, but they are not processed immediately.
 Example: A typical mail order system in which orders are accumulated and
then it is forwarded to a warehouse for shipment.
4
Integrated Transaction Processing System
 A firm may integrate all its business activities into a single transaction
processing system, as illustrated below.
 It involves inventory control, order entry, shipping, invoice processing,
accounts receivable, purchase orders, accounts payable, payroll processing,
general ledger, and budget.
5
OBJECTIVES OF TRANSACTION PROCESSING
SYSTEMS
Because of the importance of the transaction processing system, organizations
expect their TPSs to accomplish a number of specific objectives.
Process data generated by and about transactions
 The primary objective of any TPS is to capture, process, and store
transactions and to produce a variety of documents related to routine
business activities.
 Processing orders, purchasing materials, controlling inventory, billing
customers, and paying suppliers, result in transactions that are processed by
a TPS.
Ensure data and information integrity and accuracy
 One objective of any TPS is error-free data input and processing.
 Rules must be in placed and implemented in the programming to ensure data
accuracy before it is stored.
 Another of a TPS is to ensure that all data and information stored in the file
or database are accurate, current, and appropriate.
Produce timely documents and reports
 Transaction processing systems produce routine documents such as order
slip, shipping order, invoice, purchase order, inventory status report,
inventory on-hand report, customer list, paycheck, and so on.
 These documents need to be produced in timely manner to perform routine
business transactions.
Increase labor efficiency
 Transaction processing system can substantially reduce routine clerical and
other labor requirements.
 An automated scanning device in a retail store can substantially reduce the
item processing time. This not only increases checkout efficiency but also a
reduction of the manual workforce.
Help provide increased and enhanced service
 TPSs can provide services faster than humans, thus increasing the number
and varieties of services it can offer to customers.
 Examples are, automated university registration system, automated billing
inquiries, automated bank account transfers, and so on.
6
Help build and maintain customer loyalty
 TPS can be used to build customer loyalty.
 Examples are, ease of use of the system, easy access of customer account,
timely reporting of information, automated telephone answering and faxing,
and web-based information processing, can help satisfy customers.
Achieve competitive advantage
 A competitive advantage provides a significant and long-term benefit for the
organization.
 For example, UPS and FedEx systems keep track of a package at each stage
of its traversal. Customers can use a tracking number to find the latest status
of the package.
 Some of the ways that companies can achieve competitive advantage are
mentioned below.
7
TRANSACTION PROCESSING ACTIVITIES
All transaction processing systems performs a common set of basic data
processing activities. TPSs capture and process data that describe fundamental
business transactions. This data is used to update databases and to produce a
variety of reports.
8
TRANSACTION PROCESSING CYCLE
The business data goes through a transaction processing cycle that includes:
 Data Collection
 Data Editing
 Data Correction
 Data Manipulation
 Data Storage
 Document Production
These are briefly described in the following.
9
Data Collection
 The process of capturing and gathering all data necessary to complete
transactions is called data collection.
 It can be manual such as completing a purchase order by hand. It can also
be automated via special input device such as scanners and terminals.
 Data collection begins with a transaction (such as customer order) and
results in the origination of data that is input to the transaction processing
system.
 Data should be captured at its source and it should be recorded accurately, in
a timely fashion, with minimal manual effort, and in a manner that can be
directly entered to the computer rather than entering using keys.
 Automatic data collection is termed as source data automation. An
example is the use of scanning device at the grocery store to read UPC code
and hence the price of an item. Another example is an employee badge used
as a time card when going in and out of an office building.
Data Editing
 An important step in processing data is to check for validity and
completeness of data. Controls must be placed in the data-entry form.
 For example, quantity and cost must be numeric and names must be
alphabetic.
10
Data Correction
 A data that is not entered properly needs to be entered correctly.
 Data correction involves reentering incorrect data in the data entry point.
 For example, a UPC code not found in the retail store checkout, is given a
special code to complete the transaction for an item.
Data Manipulation
 The process of performing calculations and other data transformations is
termed data manipulation.
 Examples are, sorting data, summarizing data, finding price of five items,
calculating employee weekly pay, and so on.
Data Storage
 Involves updating one or more database tables or files with new
transactions.
 For example, inserting new customer information, updating customer
demographics, updating inventory transactions, creating new student
registration, and so on.
Document Production
 TPSs produce important business documents such as sales receipts, order
entry list, customer list, invoices, purchase orders, inventory on-hand report,
paychecks, and so on.
 Documents can be hard copy paper report or displayed on computer screen.
 Control and Management Issues
Transaction processing systems are the backbone of any organization’s
information systems.
Business Resumption Planning
• It is the process of anticipating and providing for disasters. A disaster
can be a flood, fire, earthquake, intentional damage, labor unrest or
erasure of an important file.
• Focus on maintaining the integrity of the corporation information and
keeping the information system running until normal operations can be
resumed.
• Identify potential problems and prepare for the disaster.
11
Disaster Recovery
• The implementation of the business resumption plan.
• The primary tools are backups for hardware, software, databases,
telecommunication, and personnel.
• Keep a backup copy of software and database to a remote location in a
safe, secure, fireproof, and temperature and humidity controlled
environment.
• Always train backup personnel in case employees leave the company.
Transaction Processing System Audit
• Auditing a TPS system, is an attempt to answer three basic questions:
 Does the system meet the business need for which it is developed?
 What procedures and controls have been established?
 Are the procedures and controls being properly used?
• An internal audit is conducted by employees of the organization and an
external audit is conducted by an outside firm.
• The auditors inspects all programs, documents, control techniques, the
disaster plan, insurance protection, fire protection, and other system
management concerns such as efficiency and effectiveness of the disk and
tape library.
• The audit trail allows the auditors to trace any out from the computer system
back to its source documents.
12
TRADITIONAL TRANSACTION PROCESSING
SYSTEMS
Traditional transaction processing systems include order processing,
purchasing, and accounting. Systems that support these processing are
mentioned in the table.
13
Order Processing Systems
 Order processing systems include order entry, sales configuration, shipment
planning, shipment execution, inventory control, invoicing, customer
interaction, and routing and scheduling.
 Figure below is a system-level flowchart that shows various systems and the
information that flows between them.
 A rectangle represents a system, a line represents a flow of information
from one system to another, and a circle represents any entity outside the
system.
 The systems that support an order processing system are described in the
following.
14
Order Entry
 The order entry system captures the basic data needed to process a customer
order.
Sales Configuration
 Ensures that products and services ordered by a customer will work
together and are sufficient to accomplish customer’s objectives.
 Example: when buying a computer and other peripherals, make sure the
peripherals are compatible to the computer.
Shipment Planning
 A system that determines which open orders will be filled and from
which location they will be shipped.
 The output of this system is a plan that shows where each order is to be
filled and a precise schedule for shipping with a specific carrier on specific date
and time.
 The system also prepares a pick list for the warehouse personnel for
shipment of each order (containing item and quantity).
Shipment Execution
 A system that coordinates the outflow of all products and goods from the
organization, with the objective of delivering quality products on time to
customers.
 Warehouse operators pack items in the box and item number and
quantity for each item is entered in the system.
 It also creates a packing document for each order, which is enclosed with
the shipping materials.
 The system passes shipped information (item number and quantity) to the
inventory control system to update the inventory.
 The shipped information is also passed onto the Invoicing system to
create an invoice.
Inventory Control
 A system that updates the inventory records to reflect the exact quantity
on hand of each stock keeping unit.
 When a shipment is made, the quantity of the item is deducted from the
15
current stock.
 It creates inventory status report to reflect current stock and the need for
ordering.
Invoicing
 Generates customer invoices based on records received from the
shipment execution system.
 The knowledge of order number, which contains customer and item
information, helps creating the invoice.
Routing
 A system that determines the best way to get goods and products from
one location to another.
 UPS and FedEx uses vans, trucks, and airplanes to physically deliver
their packages around the world. They also use information systems to keep
track of delivery status of each package using a tracking number for each
package.
Scheduling
 A system that determines the best time to deliver goods and services.
16
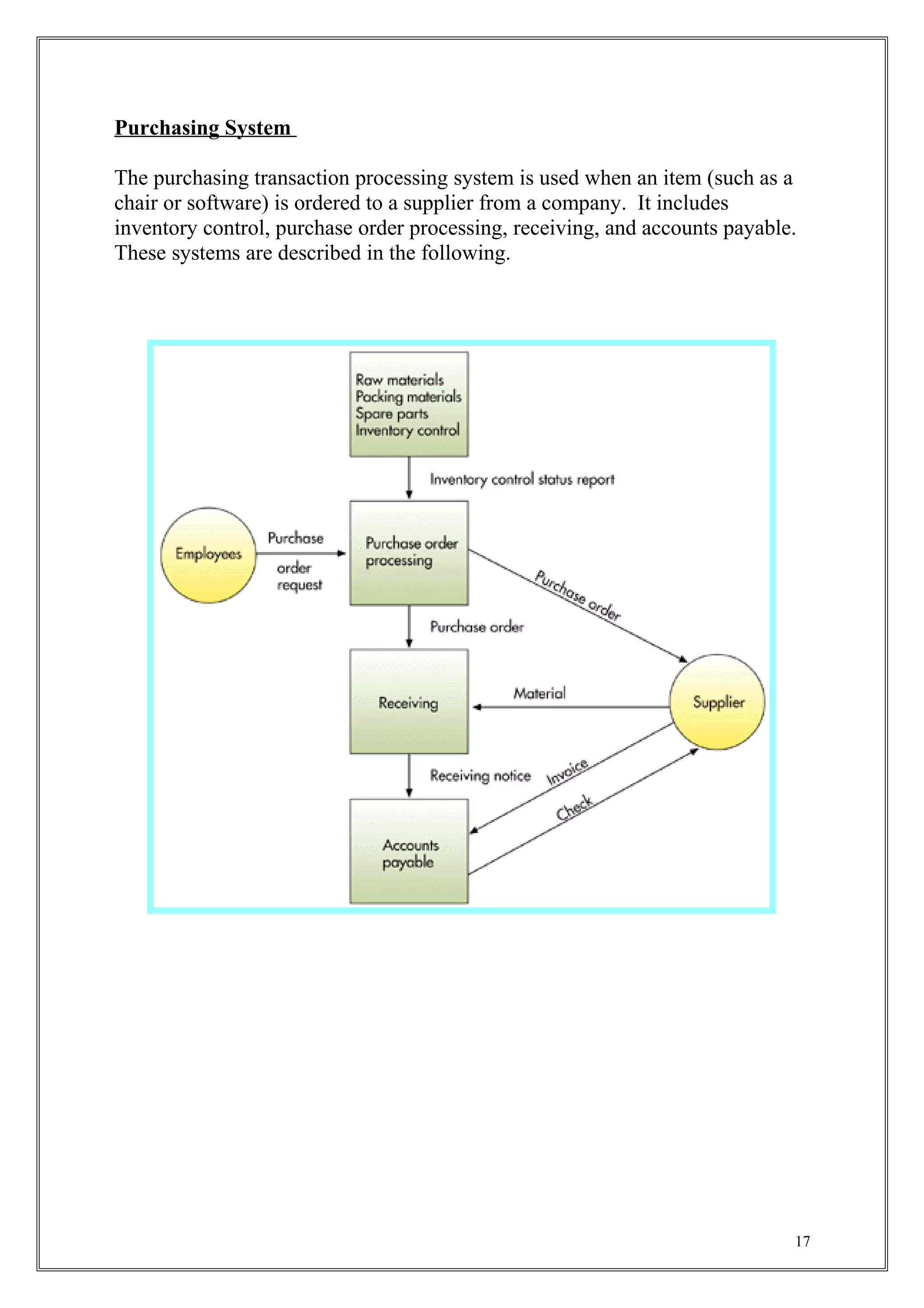
Purchasing System
The purchasing transaction processing system is used when an item (such as a
chair or software) is ordered to a supplier from a company. It includes
inventory control, purchase order processing, receiving, and accounts payable.
These systems are described in the following.
17
Inventory Control
 Maintains stock of items such as raw materials, packing materials, spare
parts, and supplies that are used regularly.
 As the items are used, the system updates the item quantity, and produces
reports.
Purchase Order Processing
 A system that helps purchasing department complete transactions quickly
and efficiently.
 From an employee request, a purchase order is created.
 It looks into company policies such as charged account number, required
signatures, order limit, and so on, before issuing a purchase order.
 Purchase order can be delivered electronically to the supplier.
 A copy of the purchase order is forwarded to the receiving system to
compare with the invoice when items will be received.
Receiving
 A system that creates a record of expected and actual received items.
 A receiving system typically updates the inventory to keep the inventory
status current.
 Received items are checked and a receiving transaction is forwarded to
the accounts payable system.
Accounts Payable
 A system that increases an organization’s control over purchasing,
improves cash flow, increases profitability, and provides more effective
management of current liabilities.
 A bill from a supplier initiates the verification of received items and in
turn the system creates a check for the supplier.
 The system also prints purchase journal which itemizes all purchases for
a period.
18
Accounting Systems
An accounting system includes budget, accounts receivable, payroll, asset
management, general ledger. These are described in the following.
19
Accounts Receivable
• A system that manages the cash flow of the company by keeping track of
the money paid by the customers and other companies for goods and
services sold to them.
• The major output of the accounts receivable system is monthly bills or
statement sent to the customers. See below.
• Transactions created by accounts receivable system updates general ledger
accounts.
• It is also used to generate reports for “aged” accounts, for which payments
are overdue by 30, 60, or 90 days. Reminder notices are created for these
accounts.
• An important function of the accounting system is to identify bad credit
risks. Thus companies routinely checks customer credit before accepting a
new order.
Accounts Payable
• A system that manages the cash flow of the company by keeping track of
the money paid to the company on purchases and services received..
Payroll
• Generates payroll checks and stubs, as well as W-2 statements at the end
of the year for tax purposes.
• This can be outsourced to an external company. In this case, the
employee file (with weekly hours and pay rate) is sent to the company and the
company deliver the checks.

General Ledger
• A system that produces a detailed list of business transactions designed to
automate financial reporting and data entry.
20

Transaction processing systems

  • 1.
    ASSIGNMENTASSIGNMENT Transaction Processing SystemsTransactionProcessing Systems ThE buSINESS School, uNIvErSITy of JAMMu SubMITTEd by: vIdhu ArorA roll No: 68-MbA-16 1
  • 2.
    INTODUCTION  A transactionprocessing system performs routine, day-to-day operation of a business that helps a company add value to its products and services.  It requires a large amount of input data and produces a large amount of output without requiring sophisticated or complex processing.  Examples are, order entry, inventory control, payroll, accounts payable, accounts receivable, and general ledger.  An automated TPS consists of all the components of a CBIS such as hardware, software, databases, telecommunication, people, and procedures.  A transaction processing system (TPS) provides data for other business processes :  Management information system/decision support system (MIS/DSS)  Special-purpose information systems These systems handle less input and output, but more sophisticated and complex processing. 2
  • 3.
    TRANSACTIONS PROCESSING METHODS BatchProcessing  With batch processing, business transactions are accumulated over a period of time and prepared for processing as a single unit or batch.  There is some delay between the occurrence of an event and the processing of the event.  Examples are, payroll processing, billing, accounts payable, and accounts receivable. On-Line/Real-Time Processing (OLTP)  With this form of data processing, each transaction is processed immediately, without the delay of accumulating transactions into a batch.  As soon as the input data is available, a program performs the necessary processing and updates the records affected by the transaction.  Data in an OLTP always reflect the current status. 3
  • 4.
    On-Line Entry withDelayed Processing  This type of transaction is a compromise between the batch and on-line processing.  With this type of transaction, orders or transactions are entered into the computer system when they occur, but they are not processed immediately.  Example: A typical mail order system in which orders are accumulated and then it is forwarded to a warehouse for shipment. 4
  • 5.
    Integrated Transaction ProcessingSystem  A firm may integrate all its business activities into a single transaction processing system, as illustrated below.  It involves inventory control, order entry, shipping, invoice processing, accounts receivable, purchase orders, accounts payable, payroll processing, general ledger, and budget. 5
  • 6.
    OBJECTIVES OF TRANSACTIONPROCESSING SYSTEMS Because of the importance of the transaction processing system, organizations expect their TPSs to accomplish a number of specific objectives. Process data generated by and about transactions  The primary objective of any TPS is to capture, process, and store transactions and to produce a variety of documents related to routine business activities.  Processing orders, purchasing materials, controlling inventory, billing customers, and paying suppliers, result in transactions that are processed by a TPS. Ensure data and information integrity and accuracy  One objective of any TPS is error-free data input and processing.  Rules must be in placed and implemented in the programming to ensure data accuracy before it is stored.  Another of a TPS is to ensure that all data and information stored in the file or database are accurate, current, and appropriate. Produce timely documents and reports  Transaction processing systems produce routine documents such as order slip, shipping order, invoice, purchase order, inventory status report, inventory on-hand report, customer list, paycheck, and so on.  These documents need to be produced in timely manner to perform routine business transactions. Increase labor efficiency  Transaction processing system can substantially reduce routine clerical and other labor requirements.  An automated scanning device in a retail store can substantially reduce the item processing time. This not only increases checkout efficiency but also a reduction of the manual workforce. Help provide increased and enhanced service  TPSs can provide services faster than humans, thus increasing the number and varieties of services it can offer to customers.  Examples are, automated university registration system, automated billing inquiries, automated bank account transfers, and so on. 6
  • 7.
    Help build andmaintain customer loyalty  TPS can be used to build customer loyalty.  Examples are, ease of use of the system, easy access of customer account, timely reporting of information, automated telephone answering and faxing, and web-based information processing, can help satisfy customers. Achieve competitive advantage  A competitive advantage provides a significant and long-term benefit for the organization.  For example, UPS and FedEx systems keep track of a package at each stage of its traversal. Customers can use a tracking number to find the latest status of the package.  Some of the ways that companies can achieve competitive advantage are mentioned below. 7
  • 8.
    TRANSACTION PROCESSING ACTIVITIES Alltransaction processing systems performs a common set of basic data processing activities. TPSs capture and process data that describe fundamental business transactions. This data is used to update databases and to produce a variety of reports. 8
  • 9.
    TRANSACTION PROCESSING CYCLE Thebusiness data goes through a transaction processing cycle that includes:  Data Collection  Data Editing  Data Correction  Data Manipulation  Data Storage  Document Production These are briefly described in the following. 9
  • 10.
    Data Collection  Theprocess of capturing and gathering all data necessary to complete transactions is called data collection.  It can be manual such as completing a purchase order by hand. It can also be automated via special input device such as scanners and terminals.  Data collection begins with a transaction (such as customer order) and results in the origination of data that is input to the transaction processing system.  Data should be captured at its source and it should be recorded accurately, in a timely fashion, with minimal manual effort, and in a manner that can be directly entered to the computer rather than entering using keys.  Automatic data collection is termed as source data automation. An example is the use of scanning device at the grocery store to read UPC code and hence the price of an item. Another example is an employee badge used as a time card when going in and out of an office building. Data Editing  An important step in processing data is to check for validity and completeness of data. Controls must be placed in the data-entry form.  For example, quantity and cost must be numeric and names must be alphabetic. 10
  • 11.
    Data Correction  Adata that is not entered properly needs to be entered correctly.  Data correction involves reentering incorrect data in the data entry point.  For example, a UPC code not found in the retail store checkout, is given a special code to complete the transaction for an item. Data Manipulation  The process of performing calculations and other data transformations is termed data manipulation.  Examples are, sorting data, summarizing data, finding price of five items, calculating employee weekly pay, and so on. Data Storage  Involves updating one or more database tables or files with new transactions.  For example, inserting new customer information, updating customer demographics, updating inventory transactions, creating new student registration, and so on. Document Production  TPSs produce important business documents such as sales receipts, order entry list, customer list, invoices, purchase orders, inventory on-hand report, paychecks, and so on.  Documents can be hard copy paper report or displayed on computer screen.  Control and Management Issues Transaction processing systems are the backbone of any organization’s information systems. Business Resumption Planning • It is the process of anticipating and providing for disasters. A disaster can be a flood, fire, earthquake, intentional damage, labor unrest or erasure of an important file. • Focus on maintaining the integrity of the corporation information and keeping the information system running until normal operations can be resumed. • Identify potential problems and prepare for the disaster. 11
  • 12.
    Disaster Recovery • Theimplementation of the business resumption plan. • The primary tools are backups for hardware, software, databases, telecommunication, and personnel. • Keep a backup copy of software and database to a remote location in a safe, secure, fireproof, and temperature and humidity controlled environment. • Always train backup personnel in case employees leave the company. Transaction Processing System Audit • Auditing a TPS system, is an attempt to answer three basic questions:  Does the system meet the business need for which it is developed?  What procedures and controls have been established?  Are the procedures and controls being properly used? • An internal audit is conducted by employees of the organization and an external audit is conducted by an outside firm. • The auditors inspects all programs, documents, control techniques, the disaster plan, insurance protection, fire protection, and other system management concerns such as efficiency and effectiveness of the disk and tape library. • The audit trail allows the auditors to trace any out from the computer system back to its source documents. 12
  • 13.
    TRADITIONAL TRANSACTION PROCESSING SYSTEMS Traditionaltransaction processing systems include order processing, purchasing, and accounting. Systems that support these processing are mentioned in the table. 13
  • 14.
    Order Processing Systems Order processing systems include order entry, sales configuration, shipment planning, shipment execution, inventory control, invoicing, customer interaction, and routing and scheduling.  Figure below is a system-level flowchart that shows various systems and the information that flows between them.  A rectangle represents a system, a line represents a flow of information from one system to another, and a circle represents any entity outside the system.  The systems that support an order processing system are described in the following. 14
  • 15.
    Order Entry  Theorder entry system captures the basic data needed to process a customer order. Sales Configuration  Ensures that products and services ordered by a customer will work together and are sufficient to accomplish customer’s objectives.  Example: when buying a computer and other peripherals, make sure the peripherals are compatible to the computer. Shipment Planning  A system that determines which open orders will be filled and from which location they will be shipped.  The output of this system is a plan that shows where each order is to be filled and a precise schedule for shipping with a specific carrier on specific date and time.  The system also prepares a pick list for the warehouse personnel for shipment of each order (containing item and quantity). Shipment Execution  A system that coordinates the outflow of all products and goods from the organization, with the objective of delivering quality products on time to customers.  Warehouse operators pack items in the box and item number and quantity for each item is entered in the system.  It also creates a packing document for each order, which is enclosed with the shipping materials.  The system passes shipped information (item number and quantity) to the inventory control system to update the inventory.  The shipped information is also passed onto the Invoicing system to create an invoice. Inventory Control  A system that updates the inventory records to reflect the exact quantity on hand of each stock keeping unit.  When a shipment is made, the quantity of the item is deducted from the 15
  • 16.
    current stock.  Itcreates inventory status report to reflect current stock and the need for ordering. Invoicing  Generates customer invoices based on records received from the shipment execution system.  The knowledge of order number, which contains customer and item information, helps creating the invoice. Routing  A system that determines the best way to get goods and products from one location to another.  UPS and FedEx uses vans, trucks, and airplanes to physically deliver their packages around the world. They also use information systems to keep track of delivery status of each package using a tracking number for each package. Scheduling  A system that determines the best time to deliver goods and services. 16
  • 17.
    Purchasing System The purchasingtransaction processing system is used when an item (such as a chair or software) is ordered to a supplier from a company. It includes inventory control, purchase order processing, receiving, and accounts payable. These systems are described in the following. 17
  • 18.
    Inventory Control  Maintainsstock of items such as raw materials, packing materials, spare parts, and supplies that are used regularly.  As the items are used, the system updates the item quantity, and produces reports. Purchase Order Processing  A system that helps purchasing department complete transactions quickly and efficiently.  From an employee request, a purchase order is created.  It looks into company policies such as charged account number, required signatures, order limit, and so on, before issuing a purchase order.  Purchase order can be delivered electronically to the supplier.  A copy of the purchase order is forwarded to the receiving system to compare with the invoice when items will be received. Receiving  A system that creates a record of expected and actual received items.  A receiving system typically updates the inventory to keep the inventory status current.  Received items are checked and a receiving transaction is forwarded to the accounts payable system. Accounts Payable  A system that increases an organization’s control over purchasing, improves cash flow, increases profitability, and provides more effective management of current liabilities.  A bill from a supplier initiates the verification of received items and in turn the system creates a check for the supplier.  The system also prints purchase journal which itemizes all purchases for a period. 18
  • 19.
    Accounting Systems An accountingsystem includes budget, accounts receivable, payroll, asset management, general ledger. These are described in the following. 19
  • 20.
    Accounts Receivable • Asystem that manages the cash flow of the company by keeping track of the money paid by the customers and other companies for goods and services sold to them. • The major output of the accounts receivable system is monthly bills or statement sent to the customers. See below. • Transactions created by accounts receivable system updates general ledger accounts. • It is also used to generate reports for “aged” accounts, for which payments are overdue by 30, 60, or 90 days. Reminder notices are created for these accounts. • An important function of the accounting system is to identify bad credit risks. Thus companies routinely checks customer credit before accepting a new order. Accounts Payable • A system that manages the cash flow of the company by keeping track of the money paid to the company on purchases and services received.. Payroll • Generates payroll checks and stubs, as well as W-2 statements at the end of the year for tax purposes. • This can be outsourced to an external company. In this case, the employee file (with weekly hours and pay rate) is sent to the company and the company deliver the checks. General Ledger • A system that produces a detailed list of business transactions designed to automate financial reporting and data entry. 20