Tetrahymena thermophila
            genome project




TIGR
Genome Project Planning -
  coordinated by Ed Orias at UCSB
• 8/99     Workshop in Ciliate Genomics

• 10/99      First Meeting of Tetrahymena Genome
  Project Steering Committee

• 10/00   Second Meeting of Tetrahymena
  Genome Project Steering Committee

• 8/01       Third Meeting of Tetrahymena Genome
  Project Steering Committee
TIGR
Nice Places Tetrahymena is not From




TIGR
Nasty Things that are Not Tetrahymena




TIGR
What is Tetrahymena
• Fresh-water single-celled protozoan
• Member of the alveolate group - ciliate
  subgroup
• Swimming/mobile
• Free-living
• Grown in pure culture
• Dual nuclei - somatic and germ line
TIGR
TIGR
TIGR
QuickTime™ and aTIFF (Uncompressed) decompressorare needed to see this picture.




TIGR
Cilia Cover the Surface of Tetrahymena, Allowing
    It to Move and to Sweep Food to Its Gullet




Cilia powering cell movement



 TIGR
Why Tetrahymena?
•   Model alveolate and ciliate
•   Genetic unicellular eukaryotic model
•   Fundamental biology of eukaryotes
•   Robust and novel molecular genetic tools
•   Large research community




TIGR
Examples of Major Discoveries
     from Studies of Tetrahymena
•   Dynein motors
•   RNA mediated catalysis
•   Telomeres and telomerase
•   Histone acetylation regulation of
    transcription



TIGR
Fig 8-33   Telomerase carries a short RNA molecule that acts as a template for the
            addition of the complementary DNA sequence at the 3’ end of the double
            helix. In the ciliate Tetrahymena, the DNA sequence added is TTGGGG

TIGR
Self-Splicing of
       Tetrahymena rRNA
           (group I intron)


        • GTP attacks A at 5’
        end of intron
        • Exon 1 uses 3’OH to
        attack intron/exon 2
        phosphodiester bond
        • Splicing releases linear
        intron
        • Intron loses
        nucleotides at 5’ end
TIGR             Fig 14.45, Weaver
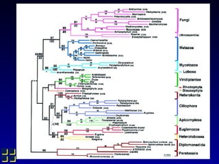
Tetrahymena as a Model Alveolate

• Ciliates are sister group for apicomplexans
• Model for studies of ciliates (e.g., Ich,
  Parmecium)
• Free-living, pure culture, non-pathogenic
• Heterologous expression of Alveolate genes
• Large research community (~100 groups)


TIGR
Tetrahymena Uses for
Fundamental Biology of Eukaryotes
•   Cell motility
•   Programmed DNA rearrangements
•   Regulated secretion
•   Phagocytosis
•   Tubulins
•   Histones
•   Telomeres maintenance and function
•   Many genes, processes and cellular components
    not found in yeasts
TIGR
Genome Processing Between
   Micro and Macronucleus




TIGR
Macronuclear Genome
•   Little repetitive DNA
•   180 Mbp genome
•   Little evidence for large duplications
•   No centromeres
•   Few and small introns
•   No alternative splicing reported
•   Genes are lower At (63%) than rest of the genome
    (83%)

TIGR
Tools in Tetrahymena
• Conventional genetic tools
   – Conjugation, Genetic crossing, Inducible self-
     fertilizatoin
• Advanced genetic tools
   – Transformation, Gene disruption, Gene replacement
   – Gene overexpression, Ribosome antisense repression
• Ease of use
   –   Grows fast (1.5 h doubling) in pure culture
   –   Large cell size
   –   Large T° range for growth
   –   Stoarge in liquid N2
   –   Large scale sub-cellular compartment fractionation
TIGR
Tetrahymena Genomic Resources

• Genetic maps (for mic and mac)
• Physical maps
• EST projects
  – Protist EST project in Canada - 50,000 ESTs
  – EST project at U. Chicago
  – Gene index at TIGR
• Genome wide libraries

TIGR
Other Ciliate Projects
• Paramecium genomic survey (Dr. Linda Sperling,
  Centre de Genetique Moleculaire, CNRS, France)
• European rumen ciliate cDNA project (C. Jamie
  Newbold, Rowett Research Institute, Aberdeen,
  UK)
• Oxytricha (Spirotrich ciliate) micronuclear BAC
  project (Laura Landweber, Princeton University);
• Ichthyophthirius EST sequencing proposal
  (Theodore G. Clark, Cornell University


TIGR
Tetrahymena Genome Project
• Strain selection:
   – inbred strain B- strain of choice for molecular genetic work
   – Strain SB210
• Macronuclear DNA
   – Most of the repeats already removed
   – Mitochondrial DNA can be mostly removed
   – Working on removing rDNA
• Small and medium insert libraries made
• Due to high AT content large inserts are difficult to
  construct
• Proposals in review by NSF (3x) and NIGMS (5x plus
  database)

TIGR
Bioinformatics Plans

• Gene finding, gene indices, ESTs
• Functional annotation
• Orthologs with mammals/animals
  – Especially those not in yeast
• Orthologs with Apicomplexans
• Phylogeny


TIGR
Tetrahymena Genome Database
• Phenotypes associated with gene knockouts,
  replacements and other types of mutations.
• Gene regulation information from the literature.
• Post-translational modifications.
• Linkage & physical maps
• DNA polymorphisms
• Experimental protocols
• Links to other sites


TIGR
QuickTime™ and aTIFF (LZW) decompressorare needed to see this picture.




TIGR
QuickTime™ and aTIFF (LZW) decompressorare needed to see this picture.




TIGR
TIGR
TIGR
QuickTime™ and aTIFF (LZW) decompressorare needed to see this picture.




TIGR
QuickTime™ and aTIFF (LZW) decompressorare needed to see this picture.




TIGR
QuickTime™ and aTIFF (Uncompressed) decompressorare needed to see this picture.




TIGR

Tetrahymena genome project 2003 presentation by Jonathan Eisen

  • 1.
    Tetrahymena thermophila genome project TIGR
  • 2.
    Genome Project Planning- coordinated by Ed Orias at UCSB • 8/99 Workshop in Ciliate Genomics • 10/99 First Meeting of Tetrahymena Genome Project Steering Committee • 10/00 Second Meeting of Tetrahymena Genome Project Steering Committee • 8/01 Third Meeting of Tetrahymena Genome Project Steering Committee TIGR
  • 3.
    Nice Places Tetrahymenais not From TIGR
  • 4.
    Nasty Things thatare Not Tetrahymena TIGR
  • 5.
    What is Tetrahymena •Fresh-water single-celled protozoan • Member of the alveolate group - ciliate subgroup • Swimming/mobile • Free-living • Grown in pure culture • Dual nuclei - somatic and germ line TIGR
  • 6.
  • 7.
  • 8.
    QuickTime™ and aTIFF(Uncompressed) decompressorare needed to see this picture. TIGR
  • 9.
    Cilia Cover theSurface of Tetrahymena, Allowing It to Move and to Sweep Food to Its Gullet Cilia powering cell movement TIGR
  • 10.
    Why Tetrahymena? • Model alveolate and ciliate • Genetic unicellular eukaryotic model • Fundamental biology of eukaryotes • Robust and novel molecular genetic tools • Large research community TIGR
  • 11.
    Examples of MajorDiscoveries from Studies of Tetrahymena • Dynein motors • RNA mediated catalysis • Telomeres and telomerase • Histone acetylation regulation of transcription TIGR
  • 12.
    Fig 8-33 Telomerase carries a short RNA molecule that acts as a template for the addition of the complementary DNA sequence at the 3’ end of the double helix. In the ciliate Tetrahymena, the DNA sequence added is TTGGGG TIGR
  • 13.
    Self-Splicing of Tetrahymena rRNA (group I intron) • GTP attacks A at 5’ end of intron • Exon 1 uses 3’OH to attack intron/exon 2 phosphodiester bond • Splicing releases linear intron • Intron loses nucleotides at 5’ end TIGR Fig 14.45, Weaver
  • 14.
    Tetrahymena as aModel Alveolate • Ciliates are sister group for apicomplexans • Model for studies of ciliates (e.g., Ich, Parmecium) • Free-living, pure culture, non-pathogenic • Heterologous expression of Alveolate genes • Large research community (~100 groups) TIGR
  • 15.
    Tetrahymena Uses for FundamentalBiology of Eukaryotes • Cell motility • Programmed DNA rearrangements • Regulated secretion • Phagocytosis • Tubulins • Histones • Telomeres maintenance and function • Many genes, processes and cellular components not found in yeasts TIGR
  • 16.
    Genome Processing Between Micro and Macronucleus TIGR
  • 17.
    Macronuclear Genome • Little repetitive DNA • 180 Mbp genome • Little evidence for large duplications • No centromeres • Few and small introns • No alternative splicing reported • Genes are lower At (63%) than rest of the genome (83%) TIGR
  • 18.
    Tools in Tetrahymena •Conventional genetic tools – Conjugation, Genetic crossing, Inducible self- fertilizatoin • Advanced genetic tools – Transformation, Gene disruption, Gene replacement – Gene overexpression, Ribosome antisense repression • Ease of use – Grows fast (1.5 h doubling) in pure culture – Large cell size – Large T° range for growth – Stoarge in liquid N2 – Large scale sub-cellular compartment fractionation TIGR
  • 19.
    Tetrahymena Genomic Resources •Genetic maps (for mic and mac) • Physical maps • EST projects – Protist EST project in Canada - 50,000 ESTs – EST project at U. Chicago – Gene index at TIGR • Genome wide libraries TIGR
  • 20.
    Other Ciliate Projects •Paramecium genomic survey (Dr. Linda Sperling, Centre de Genetique Moleculaire, CNRS, France) • European rumen ciliate cDNA project (C. Jamie Newbold, Rowett Research Institute, Aberdeen, UK) • Oxytricha (Spirotrich ciliate) micronuclear BAC project (Laura Landweber, Princeton University); • Ichthyophthirius EST sequencing proposal (Theodore G. Clark, Cornell University TIGR
  • 21.
    Tetrahymena Genome Project •Strain selection: – inbred strain B- strain of choice for molecular genetic work – Strain SB210 • Macronuclear DNA – Most of the repeats already removed – Mitochondrial DNA can be mostly removed – Working on removing rDNA • Small and medium insert libraries made • Due to high AT content large inserts are difficult to construct • Proposals in review by NSF (3x) and NIGMS (5x plus database) TIGR
  • 22.
    Bioinformatics Plans • Genefinding, gene indices, ESTs • Functional annotation • Orthologs with mammals/animals – Especially those not in yeast • Orthologs with Apicomplexans • Phylogeny TIGR
  • 23.
    Tetrahymena Genome Database •Phenotypes associated with gene knockouts, replacements and other types of mutations. • Gene regulation information from the literature. • Post-translational modifications. • Linkage & physical maps • DNA polymorphisms • Experimental protocols • Links to other sites TIGR
  • 24.
    QuickTime™ and aTIFF(LZW) decompressorare needed to see this picture. TIGR
  • 25.
    QuickTime™ and aTIFF(LZW) decompressorare needed to see this picture. TIGR
  • 26.
  • 27.
  • 28.
    QuickTime™ and aTIFF(LZW) decompressorare needed to see this picture. TIGR
  • 29.
    QuickTime™ and aTIFF(LZW) decompressorare needed to see this picture. TIGR
  • 30.
    QuickTime™ and aTIFF(Uncompressed) decompressorare needed to see this picture. TIGR