Surface Engineering- Scope
Failure of an
engineering
component occurs
when its surface
cannot adequately
withstand the
external forces or
environment to
which it is
subjected.
External forces
can be
thermal,
optical,
magnetic and
electrical
wear, or
corrosion.
Sometimes
technological
progress and
manufacturing
efficiency
requires surface
modifications.
The economic
benefits -
According to a
report the the UK
coating market is
approximately
£21.3 b.
(RSIC Report,
2005)
Surface
Characterization is
perhaps the most
powerful function
which helps us the
modify existing
surfaces, create
new coatings,
formulations,
understand
mechanism of
surface
degradation and
its improvement
Definition
To make changes to the surface of a material.
Purpose
To gain or improve upon the desired surface
properties of a material. To improve a
components; performance, service lifetime,
aesthetics or economics.
Surface Engineering Processes
There are many processes for modifying
surface properties. These can be grouped
into three categories
Surface Engineering Processes
Surface modification without changing the material chemically
Changes made by thermal or mechanical means, altering metallurgy or
surface texture.
Surface modification by altering surface chemistry
These processes involve diffusion of new elements into the surface of the
material. The original substrate material constituents play an active part in
the modified surface.
Surface modification by adding new material onto the surface
(coating).
These processes essentially add new material to the surface as a coating
and do not involve the substrate material constituents at the surface.
Surface Modification without Changing
the Material Chemically
• Thermal Processes
Surface Heat treatment, particularly those that undergo phase
transformations like the martensitic reaction hardening of carbon steels, low
alloy steels and cast irons - Laser, Flame, induction
• Mechanical Processes
Cold working - surface by peening, shot blasting, explosive hardening or
other specialised machining processes induce compressive stresses,
increasing hardness and fatigue resistance.
• Changing surface texture using machining and blasting.
• Other Processes
Modification of surfaces by chemical/electro-etching, laser engraving,
various chemical, solvent and ultrasonic cleaning processes could also be
included here.
Surface Modification by Changing
Surface Chemistry
• Thermochemical Diffusion Processes
– Carburising (carburizing)
– carbonitriding
– nitriding nitrocarburising
– boronising
• In all these processes new element goes into interstitial position.
– aluminising (aluminizing, calorising, alonising)
– chromising (chromizing)
– siliconising (siliconizing)
– In this process new element goes into Substitutional SS
• Electrochemical Processes
– Anodising (anodizing) of aluminium, titanium
• Chemical Conversion Coatings
– Phosphating chemical blacking chromating
• Ion Implantation Processes
Surface Modification by Adding New
Material onto the Surface (Coating)
Welding Type Processes
Thermal Spray Process
Electroplating Electroless plating
Galvanising, molten bath -tin aluminium (Al not aluminide) babbit
PVD Physical Vapour Deposition
CVD Chemical Vapour Deposition
Painting Spin Coating
Powder Coating Lubricants Tiling
Cladding
Material Properties
Bulk Surface
Why Surface Treatment ?
To achieve desired
surface properties
which cannot be
achieved by
conventional
alloying process.
What are the surface Properties?
Corrosion
Oxidation
Wear
Erosion/abrasion
Hardness
Conductivity
What are the various modes by which
surface properties can be enhanced ?
Creating a
Barrier
Surface
treatments
Different Techniques to achieve
Surface Modifications
Conventional
Methods
Advanced
Methods
Selection of Surface Treatment
Method
Based upon Change in function property
Substrate characteristics
Thickness of the modified surface
Throughput of the process ( slow, fast)
Requirement of vacuum
Geometry of the component
Economics
Thickness as Selection Criteria for Coating
Technique
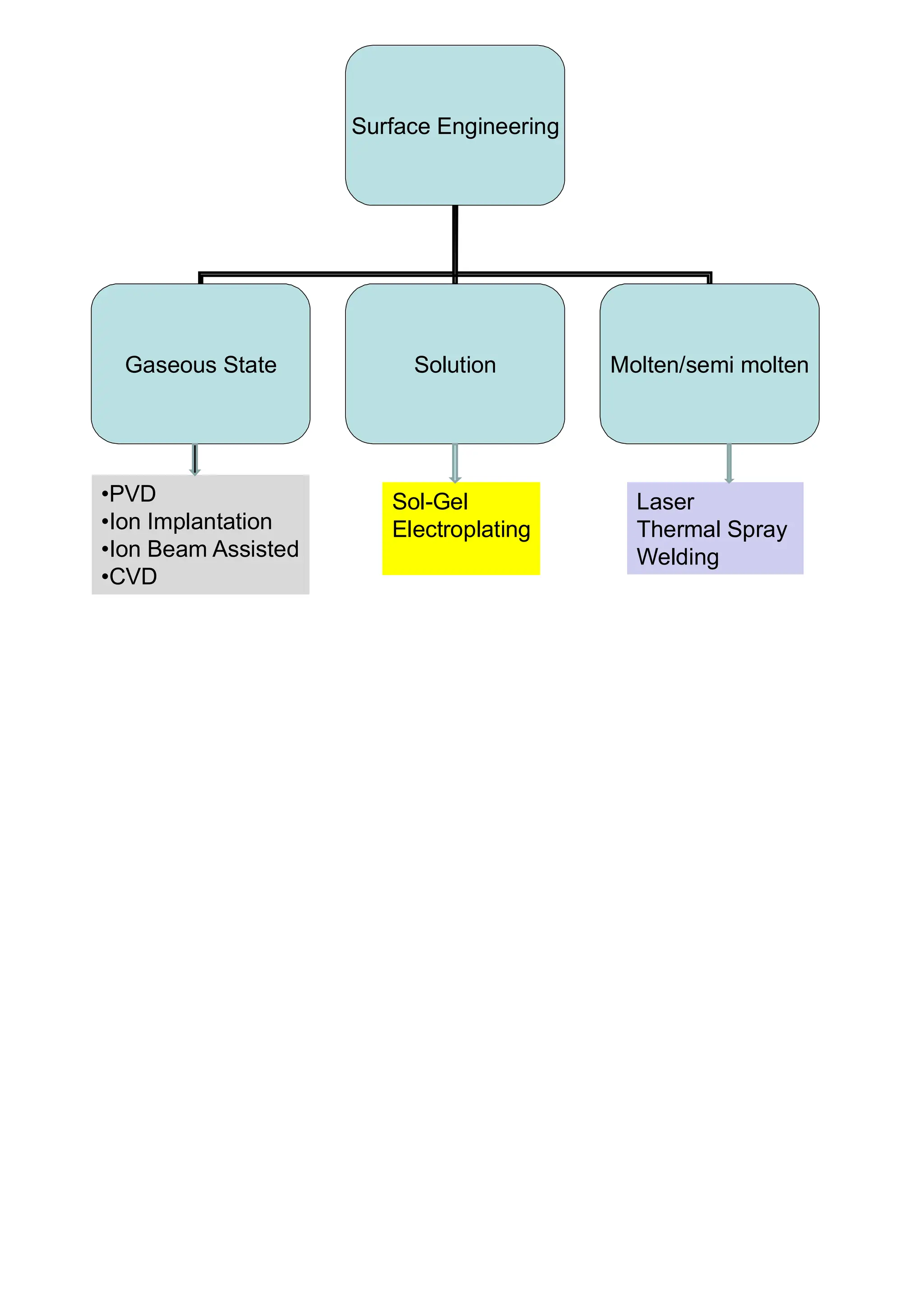
Surface Engineering
Gaseous State Solution Molten/semi molten
•PVD
•Ion Implantation
•Ion Beam Assisted
•CVD
Sol-Gel
Electroplating
Laser
Thermal Spray
Welding
Classification of Coatings
Types Of Coating
Processes
CVD PVD Thermal spray
Mechanism of Coatings
Mechanism of Coatings
Mechanical Bonding Types
Of Coating
Diffusion Of Coating
A
B
Important parameters to be optimized to control the
properties at substrate coating and its interface
Substrate
Interface
Coating
Coating Surface
•Roughness
•Erosion
•Corrosion/oxidation
•Friction
•Porosity
•Electrical properties
Coating Bulk
Cohesion
Stress
Adhesion
Cracks/defects
Graded composition
Multilayers
Interface
Adhesion
Interdiffusion
Cleanliness
Roughness
Expansion mismatch
Surface Property Improvement Triangle
Surface
modification
technique
Examples of Surface Modification in Industry
S.No
.
Industry Part/machine Problem for which coating is
required
1 Aircraft ,
Gas Turbine
Turbine Disc,
Lybrinth seals
Turbine Blades
Rotor Shafts
Fretting wear
Friction / Hot Corrosion
Hot Corrosion and erosion
Fretting wear
2 Automobiles Exhaust Nozzles
Cylinder jackets and
Liners
Piston Heads and
crowns
Camshafts/Crank
shafts
High Temperature Corrosion
Rubbing wear
Thermal Fatigue and
Corrosive wear
Fatigue/wear
3 Textile
Machinery
Yankey Dryers
Grooved rolls
Package drive rolls
Twisting rolls
Yarn guides
Tension gates & drives
Abrasion and wear
Abrasion and wear
Abrasion and wear
Abrasion and wear
Abrasion and wear
Abrasion and wear
4 Glass Work
Diamond Work
Scoops and Moulds
Dies
Bushing Plates
Diamond Polishing Pads
Hot Corrosion/abrasion
Hot Corrosion/abrasion
Hot Corrosion/abrasion
Abrasive Wear
5 Paper & Pulp
Printing Industry
Gripper Bars/pads
Grip Rolls
Transport Rolls
Guide Plates
Folder Rolls
Abrasive wear
Abrasive wear
Abrasion
Rubbing wear
Surface wear
6 Chemical,
Petrochemical
Oil exploration Shafts
Well Casing
Tanks & Vessels
Impellers
Plug valves
Abrasive wear
Corrosive wear
Corrosive wear
Fatigue & Corr. Wear
Chemical corrosion
7 Power Plants
Boilers
Gas Turbine Blades
Furnace Pipes
Superheater tubes
Boiler Tubes
Corrosion and abrasion
Heat Corrosion
Oxidation/sulfidation/erosion/Hot
Corrosion
Heat & sulfidation attack
Coat Chuts Abrasive wear
Plasma & Ion-based Surface Engineering (PISE)
techniques
• Large surfaces are easily treatable
• PISE is based on dry technology, avoiding the use of
harmful solutions
• unlike traditional techniques, the processes are virtually
pollution free
• such processes can be easily automated
• properties such as corrosion and wear resistance,
fatigue strength and biocompatibility, as well as the
combination of these properties, are achievable and
controllable
Mould locking plates
Crankshafts
Connecting rods
Cam chain sprocket
300-
1200
SURFACE ENGINEERING surfacing- Lect-2.pdf
SURFACE ENGINEERING surfacing- Lect-2.pdf
SURFACE ENGINEERING surfacing- Lect-2.pdf
SURFACE ENGINEERING surfacing- Lect-2.pdf

SURFACE ENGINEERING surfacing- Lect-2.pdf

  • 1.
    Surface Engineering- Scope Failureof an engineering component occurs when its surface cannot adequately withstand the external forces or environment to which it is subjected. External forces can be thermal, optical, magnetic and electrical wear, or corrosion. Sometimes technological progress and manufacturing efficiency requires surface modifications. The economic benefits - According to a report the the UK coating market is approximately £21.3 b. (RSIC Report, 2005) Surface Characterization is perhaps the most powerful function which helps us the modify existing surfaces, create new coatings, formulations, understand mechanism of surface degradation and its improvement
  • 2.
    Definition To make changesto the surface of a material. Purpose To gain or improve upon the desired surface properties of a material. To improve a components; performance, service lifetime, aesthetics or economics. Surface Engineering Processes There are many processes for modifying surface properties. These can be grouped into three categories
  • 3.
    Surface Engineering Processes Surfacemodification without changing the material chemically Changes made by thermal or mechanical means, altering metallurgy or surface texture. Surface modification by altering surface chemistry These processes involve diffusion of new elements into the surface of the material. The original substrate material constituents play an active part in the modified surface. Surface modification by adding new material onto the surface (coating). These processes essentially add new material to the surface as a coating and do not involve the substrate material constituents at the surface.
  • 4.
    Surface Modification withoutChanging the Material Chemically • Thermal Processes Surface Heat treatment, particularly those that undergo phase transformations like the martensitic reaction hardening of carbon steels, low alloy steels and cast irons - Laser, Flame, induction • Mechanical Processes Cold working - surface by peening, shot blasting, explosive hardening or other specialised machining processes induce compressive stresses, increasing hardness and fatigue resistance. • Changing surface texture using machining and blasting. • Other Processes Modification of surfaces by chemical/electro-etching, laser engraving, various chemical, solvent and ultrasonic cleaning processes could also be included here.
  • 5.
    Surface Modification byChanging Surface Chemistry • Thermochemical Diffusion Processes – Carburising (carburizing) – carbonitriding – nitriding nitrocarburising – boronising • In all these processes new element goes into interstitial position. – aluminising (aluminizing, calorising, alonising) – chromising (chromizing) – siliconising (siliconizing) – In this process new element goes into Substitutional SS • Electrochemical Processes – Anodising (anodizing) of aluminium, titanium • Chemical Conversion Coatings – Phosphating chemical blacking chromating • Ion Implantation Processes
  • 6.
    Surface Modification byAdding New Material onto the Surface (Coating) Welding Type Processes Thermal Spray Process Electroplating Electroless plating Galvanising, molten bath -tin aluminium (Al not aluminide) babbit PVD Physical Vapour Deposition CVD Chemical Vapour Deposition Painting Spin Coating Powder Coating Lubricants Tiling Cladding
  • 7.
  • 8.
    Why Surface Treatment? To achieve desired surface properties which cannot be achieved by conventional alloying process.
  • 9.
    What are thesurface Properties? Corrosion Oxidation Wear Erosion/abrasion Hardness Conductivity
  • 10.
    What are thevarious modes by which surface properties can be enhanced ? Creating a Barrier Surface treatments
  • 11.
    Different Techniques toachieve Surface Modifications Conventional Methods Advanced Methods
  • 12.
    Selection of SurfaceTreatment Method Based upon Change in function property Substrate characteristics Thickness of the modified surface Throughput of the process ( slow, fast) Requirement of vacuum Geometry of the component Economics
  • 13.
    Thickness as SelectionCriteria for Coating Technique
  • 14.
    Surface Engineering Gaseous StateSolution Molten/semi molten •PVD •Ion Implantation •Ion Beam Assisted •CVD Sol-Gel Electroplating Laser Thermal Spray Welding
  • 15.
    Classification of Coatings TypesOf Coating Processes CVD PVD Thermal spray Mechanism of Coatings Mechanism of Coatings Mechanical Bonding Types Of Coating Diffusion Of Coating A B
  • 16.
    Important parameters tobe optimized to control the properties at substrate coating and its interface Substrate Interface Coating Coating Surface •Roughness •Erosion •Corrosion/oxidation •Friction •Porosity •Electrical properties Coating Bulk Cohesion Stress Adhesion Cracks/defects Graded composition Multilayers Interface Adhesion Interdiffusion Cleanliness Roughness Expansion mismatch
  • 17.
    Surface Property ImprovementTriangle Surface modification technique
  • 18.
    Examples of SurfaceModification in Industry S.No . Industry Part/machine Problem for which coating is required 1 Aircraft , Gas Turbine Turbine Disc, Lybrinth seals Turbine Blades Rotor Shafts Fretting wear Friction / Hot Corrosion Hot Corrosion and erosion Fretting wear 2 Automobiles Exhaust Nozzles Cylinder jackets and Liners Piston Heads and crowns Camshafts/Crank shafts High Temperature Corrosion Rubbing wear Thermal Fatigue and Corrosive wear Fatigue/wear 3 Textile Machinery Yankey Dryers Grooved rolls Package drive rolls Twisting rolls Yarn guides Tension gates & drives Abrasion and wear Abrasion and wear Abrasion and wear Abrasion and wear Abrasion and wear Abrasion and wear
  • 19.
    4 Glass Work DiamondWork Scoops and Moulds Dies Bushing Plates Diamond Polishing Pads Hot Corrosion/abrasion Hot Corrosion/abrasion Hot Corrosion/abrasion Abrasive Wear 5 Paper & Pulp Printing Industry Gripper Bars/pads Grip Rolls Transport Rolls Guide Plates Folder Rolls Abrasive wear Abrasive wear Abrasion Rubbing wear Surface wear 6 Chemical, Petrochemical Oil exploration Shafts Well Casing Tanks & Vessels Impellers Plug valves Abrasive wear Corrosive wear Corrosive wear Fatigue & Corr. Wear Chemical corrosion 7 Power Plants Boilers Gas Turbine Blades Furnace Pipes Superheater tubes Boiler Tubes Corrosion and abrasion Heat Corrosion Oxidation/sulfidation/erosion/Hot Corrosion Heat & sulfidation attack Coat Chuts Abrasive wear
  • 20.
    Plasma & Ion-basedSurface Engineering (PISE) techniques • Large surfaces are easily treatable • PISE is based on dry technology, avoiding the use of harmful solutions • unlike traditional techniques, the processes are virtually pollution free • such processes can be easily automated • properties such as corrosion and wear resistance, fatigue strength and biocompatibility, as well as the combination of these properties, are achievable and controllable
  • 26.
  • 28.