Strategic Implementation
Strategic Management
Prepared By
Kindly restrict the use of slides for personal purpose.
Please seek permission to reproduce the same in public forms and presentations.
Manu Melwin Joy
Assistant Professor
Ilahia School of Management Studies
Kerala, India.
Phone – 9744551114
Mail – manu_melwinjoy@yahoo.com
McKinsey 7s Model
• McKinsey 7s model is a
tool that analyzes firm’s
organizational design by
looking at 7 key internal
elements: strategy,
structure, systems, shared
values, style, staff and
skills, in order to identify if
they are effectively
aligned and allow
organization to achieve its
objectives.
McKinsey 7s Model
Strategy
• Strategy is a plan
developed by a firm to
achieve sustained
competitive advantage
and successfully compete
in the market. In general,
a sound strategy is the
one that’s clearly
articulated, is long-term,
helps to achieve
competitive advantage
and is reinforced by strong
vision, mission and values.
Structure
• Structure represents the
way business divisions and
units are organized and
includes the information
of who is accountable to
whom. In other words,
structure is the
organizational chart of the
firm. It is also one of the
most visible and easy to
change elements of the
framework.
Systems
• Systems are the processes
and procedures of the
company, which reveal
business’ daily activities
and how decisions are
made. Systems are the
area of the firm that
determines how business
is done and it should be
the main focus for
managers during
organizational change.
Skills
• Skills are the abilities that
firm’s employees perform
very well. They also
include capabilities and
competences. During
organizational change, the
question often arises of
what skills the company
will really need to
reinforce its new strategy
or new structure.
Staff
• Staff element is
concerned with what
type and how many
employees an
organization will need
and how they will be
recruited, trained,
motivated and
rewarded.
Style
• Style represents the way
the company is
managed by top-level
managers, how they
interact, what actions do
they take and their
symbolic value. In other
words, it is the
management style of
company’s leaders.
Shared Values
• Shared Values are at the
core of McKinsey 7s
model. They are the
norms and standards
that guide employee
behavior and company
actions and thus, are the
foundation of every
organization.
Example of McKinsey 7s Model
Strategy
• Imagine that your
organization is planning
to implement lean
culture.
Strategy
• Focus on the firms core
competencies and
deploying lean
manufacturing principles
throughout the firm,
targeting and
eliminating waste.
Structure
• A small hierarchy is
needed, which
encompasses self
directed work teams.
Daily interdepartmental
stand up meetings to be
held daily.
Systems
• A bonus system which
supports Lean
improvement and the
new ways of working, a
pay grade structure that
is aligned to the new
team structure.
Skills
• Develop new team skills,
problem solving, waste
elimination and process
analysis skills,
empowerment to make
decisions, the ability to
run and close out Kaizen.
Staff
• Team players, goal
sharing, acting as
change agents and
driving improvements
on an individual level.
Style
• Leadership that is
trained in Emotional
Intelligence and the
courage to delegate and
empower subordinates.
Leadership that leads by
example and can coach
and mentor employees
in Lean techniques.
Shared Values
• Creating an organization
that respects each and
every employee,
committed to the
environment and
continuously strives for
waste elimination and
perfection in everything
it does.
Leadership in strategic
management
Strategic leadership
• The term strategic
leader is used to
describe the manager
who head the
organization and who
are primarily responsible
for creating and
implementing strategic
change.
Themes of strategic leadership
Strategic Vision
• A well crafted,
appreciated and
supported mission is at
the heart of a leader’s
strategic vision. It may
reflect his own current
assessment of where the
firm should go or how he
may continue to carry out
the long term plans
established by his
predecessor.
Pragmatism
• Pragmatism is the ability
to make things happen
and achieve positive
results. This can happen
only when leader utilize
resource in an efficient
and effective way.
Structure and policies
• A visionary strategic
leader, as an agent of
change, should lay down
the rules of the game in
concrete terms and
resolve all contentious
issues in a proper way
Communication network
• Both formal and informal
network should be used by
the leader to inform people
about priorities and
strategies and ensure that
these are implemented
expeditiously. Lateral
communication should be
encouraged, in addition to
upward and downward
communication channels,
between various
departments and divisions.
Culture
• A strategic leader can
influence the culture of a
company significantly. In
fact, every company
reflects the character and
personality of its leader.
The beliefs and values of
the leader have a strong
bearing on how
employees behave and
react to situations on a
daily basis.
Managing change
• Effective leaders are
responsible for initiating
necessary changes that
ensure continued
organizational success. To
manage change
effectively, the leader
need to have a clear vision
of the future – where the
organization is heading
together with the means
for creating and reaching
this future.
Governance and Management
• The major responsibilities
of strategic leaders with
respect to corporate
governance are provide
direction in the form of
mission, formulate and
implement changes,
monitor and control
operations, provide
policies and guidelines to
other team members and
achieve results in a
manner acceptable to
society at large.
Portfolio Analysis
Portfolio Analysis
• Executives in charge of
firms involved in many
different businesses
must figure out how to
manage such portfolios.
Portfolio Analysis
• General Electric (GE), for
example, competes in a very
wide variety of industries,
including financial services,
insurance, television, theme
parks, electricity generation,
lightbulbs, robotics, medical
equipment, railroad
locomotives, and aircraft jet
engines. When leading a
company such as GE,
executives must decide
which units to grow, which
ones to shrink, and which
ones to abandon.
The Boston Consulting Group
(BCG) Matrix
(BCG) Matrix
• The Boston Consulting
Group (BCG) matrix is the
best-known approach to
portfolio planning. Using
the matrix requires a
firm’s businesses to be
categorized as high or low
along two dimensions: its
share of the market and
the growth rate of its
industry.
Question Marks
• Divisions in Quadrant I have a
low relative market share
position, yet they compete in
a high-growth industry.
Generally these firms’ cash
needs are high and their cash
generation is low. These
businesses are called
Question Marks because the
organization must decide
whether to strengthen them
by pursuing an intensive
strategy.
Stars
• Quadrant II businesses (Stars)
represent the organization’s best
long-run opportunities for growth
and profitability. Divisions with a
high relative market share and a
high industry growth rate should
receive substantial investment to
maintain or strengthen their
dominant positions. Forward,
backward, and horizontal
integration; market penetration;
market development; and product
development are appropriate
strategies for these divisions to
consider.
Cash Cows
• Divisions positioned in
Quadrant III have a high
relative market share
position but compete in a
low-growth industry. Called
Cash Cows because they
generate cash in excess of
their needs, they are often
milked. Many of today’s Cash
Cows were yesterday’s Stars.
Cash Cow divisions should be
managed to maintain their
strong position for as long as
possible.
Dogs
• Quadrant IV divisions of the
organization have a low
relative market share
position and compete in a
slow- or no-market-growth
industry; they are Dogs in the
firm’s portfolio. Because of
their weak internal and
external position, these
businesses are often
liquidated, divested, or
trimmed down through
retrenchment.
GEC Model
GEC Model
• In consulting
engagements with
General Electric in the
1970's, McKinsey &
Company developed a
nine-cell portfolio matrix
as a tool for screening
GE's large portfolio of
strategic business units
(SBU).
GEC Model
• The GE matrix attempts to
improve upon the BCG matrix
in the following two ways:
– The GE matrix generalizes the
axes as "Industry
Attractiveness" and "Business
Unit Strength" whereas the
BCG matrix uses the market
growth rate as a proxy for
industry attractiveness and
relative market shares as a
proxy for the strength of the
business unit.
– The GE matrix has nine cells vs.
four cells in the BCG matrix.
GEC Model
Strategic Implications
• Grow strong business
units in attractive
industries, average
business units in
attractive industries, and
strong business units in
average industries.
Strategic Implications
• Hold average businesses
in average industries,
strong businesses in weak
industries, and weak
business in attractive
industries.
Strategic Implications
• Harvest weak business
units in unattractive
industries, average
business units in
unattractive industries,
and weak business units
in average industries.
Strategic control
Strategic control
• Strategic control is
concerned with tracking a
strategy as it is being
implemented, detecting
problems or changes in its
underlying premises and
making necessary
adjustments. The most
important purpose of
strategic control is to help
top achieve organizational
goals through monitoring
and evaluating the strategic
management process.
Types of strategic control
Premise control
• Premise control is
designed to check
systematically and
continuously whether the
premises on which the
strategy is based are still
valid. If an important
premise is no longer valid,
the strategy may have to
be changed.
Premise control
• It involves the checking of
environmental conditions.
Premises are primarily
concerned with two types
of factors:
– Environmental factors (for
example, inflation,
technology, interest rates,
regulation, and
demographic/social
changes).
– Industry factors (for
example, competitors,
suppliers, substitutes, and
barriers to entry).
Implementation control
• Implementation control is
aimed at assessing whether
the plans, progammes and
policies are actually guiding
the organization towards its
predetermined objectives
or not. If the resources that
are committed to a project
at any point of time would
not benefit an organization
as envisaged, corrective
steps should be undertaken
immediately.
Implementation control
• The two basis types of
implementation control are:
– Monitoring strategic thrusts
- to agree early in the
planning process on which
thrusts are critical factors in
the success of the strategy or
of that thrust.
– Milestone Reviews.
Milestones are significant
points in the development of
a programme, such as points
where large commitments of
resources must be made.
Strategic surveillance
• Strategic surveillance aims at a
more generalized overreaching
control designed to monitor “
a broad range of events inside
and outside the company that
are likely to threaten the
course of firm’s strategy”. It is
done generally through a
general kind of monitoring
based on selected information
sources to uncover events that
are likely to affect the strategy
of an organization.
Strategic surveillance
• For example, the success
of Arvind Mill’s Ruf and
Tuf brand encouraged
rampant sale of spurious
products under the same
brand name forcing the
company to constitute
vigilance squads to crack
down on the
unscrupulous
businessmen
Strategic alert control
• A strategic alert control is
the thorough and often
rapid consideration of the
firm’s strategy because of a
sudden unexpected event.
Examples of such events
can be the sudden fall of
the government, a natural
calamity etc. In the face of
such unexpected events,
the firm should respond
immediately, and releases it
strategies quickly.
Control Process Analysis
Control Process Analysis
• Setting performance
standards.
• Measuring the
performance.
• Variance Analysis.
• Taking corrective action.
Setting performance standards
• This is the starting phase of
control process where the
strategists lays down
foundation for comparing
actual performance with
the planned one, variance
analysis and taking of
corrective action if needed.
Measuring the performance
• Operationally, measurement of
performance is done through
accounting, reporting and
communication systems. What
is important is that
performance evaluation should
reflect the actual position
which may be plus, minus or
nil.
Variance Analysis
• Variance analysis is to point out
the variation of actual
performance from the standard
one. Variation can be positive,
negative or matching. The main
idea behind variation analysis is to
find out the extent of deviation
and the causes for the same so to
hold responsible the person in
charge of cost or profit centres.
Taking corrective action
• Findings of variance
analysis paves way for
taking necessary corrective
actions. Correcting the
performance calls for
further details as to the
organizational structure and
systems plus behavioral
implementations.
Evaluation Strategy
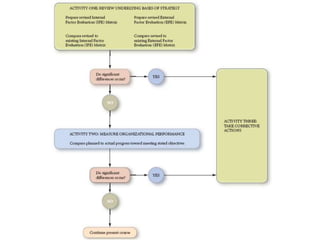
Activity one: Reviewing Bases of Strategy
• Develop a revised External
Factor Evaluation EFE Matrix
- A revised EFE Matrix should
indicate how effective a
firm’s strategies have been
in response to key
opportunities and threats.
Activity one: Reviewing Bases of Strategy
• Develop a revised Internal
Factor Evaluation IFE Matrix – A
revised IFE Matrix should focus
on changes in the organization’s
management, marketing,
finance/accounting
production/operations, R&D,
and management information
systems strengths and
weaknesses.
Activity two – Measuring Organizational
Performance
• Another important strategy-
evaluation activity is measuring
organizational performance. This
activity includes comparing
expected results to actual results,
investigating deviations from
plans, evaluating individual
performance, and examining
progress being made toward
meeting stated objectives.
Activity Three – Taking Corrective Action
• The final strategy-evaluation
activity, taking corrective actions,
requires making changes to
competitively reposition a firm for
the future. Examples of changes
that may be needed are altering an
organization’s structure, replacing
one or more key individuals, selling
a division, or revising a business
mission.
Strategic implementation -  strategic management - Manu Melwin Joy

Strategic implementation - strategic management - Manu Melwin Joy

  • 1.
  • 2.
    Prepared By Kindly restrictthe use of slides for personal purpose. Please seek permission to reproduce the same in public forms and presentations. Manu Melwin Joy Assistant Professor Ilahia School of Management Studies Kerala, India. Phone – 9744551114 Mail – manu_melwinjoy@yahoo.com
  • 3.
    McKinsey 7s Model •McKinsey 7s model is a tool that analyzes firm’s organizational design by looking at 7 key internal elements: strategy, structure, systems, shared values, style, staff and skills, in order to identify if they are effectively aligned and allow organization to achieve its objectives.
  • 4.
  • 5.
    Strategy • Strategy isa plan developed by a firm to achieve sustained competitive advantage and successfully compete in the market. In general, a sound strategy is the one that’s clearly articulated, is long-term, helps to achieve competitive advantage and is reinforced by strong vision, mission and values.
  • 6.
    Structure • Structure representsthe way business divisions and units are organized and includes the information of who is accountable to whom. In other words, structure is the organizational chart of the firm. It is also one of the most visible and easy to change elements of the framework.
  • 7.
    Systems • Systems arethe processes and procedures of the company, which reveal business’ daily activities and how decisions are made. Systems are the area of the firm that determines how business is done and it should be the main focus for managers during organizational change.
  • 8.
    Skills • Skills arethe abilities that firm’s employees perform very well. They also include capabilities and competences. During organizational change, the question often arises of what skills the company will really need to reinforce its new strategy or new structure.
  • 9.
    Staff • Staff elementis concerned with what type and how many employees an organization will need and how they will be recruited, trained, motivated and rewarded.
  • 10.
    Style • Style representsthe way the company is managed by top-level managers, how they interact, what actions do they take and their symbolic value. In other words, it is the management style of company’s leaders.
  • 11.
    Shared Values • SharedValues are at the core of McKinsey 7s model. They are the norms and standards that guide employee behavior and company actions and thus, are the foundation of every organization.
  • 12.
  • 13.
    Strategy • Imagine thatyour organization is planning to implement lean culture.
  • 14.
    Strategy • Focus onthe firms core competencies and deploying lean manufacturing principles throughout the firm, targeting and eliminating waste.
  • 15.
    Structure • A smallhierarchy is needed, which encompasses self directed work teams. Daily interdepartmental stand up meetings to be held daily.
  • 16.
    Systems • A bonussystem which supports Lean improvement and the new ways of working, a pay grade structure that is aligned to the new team structure.
  • 17.
    Skills • Develop newteam skills, problem solving, waste elimination and process analysis skills, empowerment to make decisions, the ability to run and close out Kaizen.
  • 18.
    Staff • Team players,goal sharing, acting as change agents and driving improvements on an individual level.
  • 19.
    Style • Leadership thatis trained in Emotional Intelligence and the courage to delegate and empower subordinates. Leadership that leads by example and can coach and mentor employees in Lean techniques.
  • 20.
    Shared Values • Creatingan organization that respects each and every employee, committed to the environment and continuously strives for waste elimination and perfection in everything it does.
  • 21.
  • 22.
    Strategic leadership • Theterm strategic leader is used to describe the manager who head the organization and who are primarily responsible for creating and implementing strategic change.
  • 23.
  • 24.
    Strategic Vision • Awell crafted, appreciated and supported mission is at the heart of a leader’s strategic vision. It may reflect his own current assessment of where the firm should go or how he may continue to carry out the long term plans established by his predecessor.
  • 25.
    Pragmatism • Pragmatism isthe ability to make things happen and achieve positive results. This can happen only when leader utilize resource in an efficient and effective way.
  • 26.
    Structure and policies •A visionary strategic leader, as an agent of change, should lay down the rules of the game in concrete terms and resolve all contentious issues in a proper way
  • 27.
    Communication network • Bothformal and informal network should be used by the leader to inform people about priorities and strategies and ensure that these are implemented expeditiously. Lateral communication should be encouraged, in addition to upward and downward communication channels, between various departments and divisions.
  • 28.
    Culture • A strategicleader can influence the culture of a company significantly. In fact, every company reflects the character and personality of its leader. The beliefs and values of the leader have a strong bearing on how employees behave and react to situations on a daily basis.
  • 29.
    Managing change • Effectiveleaders are responsible for initiating necessary changes that ensure continued organizational success. To manage change effectively, the leader need to have a clear vision of the future – where the organization is heading together with the means for creating and reaching this future.
  • 30.
    Governance and Management •The major responsibilities of strategic leaders with respect to corporate governance are provide direction in the form of mission, formulate and implement changes, monitor and control operations, provide policies and guidelines to other team members and achieve results in a manner acceptable to society at large.
  • 31.
  • 32.
    Portfolio Analysis • Executivesin charge of firms involved in many different businesses must figure out how to manage such portfolios.
  • 33.
    Portfolio Analysis • GeneralElectric (GE), for example, competes in a very wide variety of industries, including financial services, insurance, television, theme parks, electricity generation, lightbulbs, robotics, medical equipment, railroad locomotives, and aircraft jet engines. When leading a company such as GE, executives must decide which units to grow, which ones to shrink, and which ones to abandon.
  • 34.
    The Boston ConsultingGroup (BCG) Matrix
  • 35.
    (BCG) Matrix • TheBoston Consulting Group (BCG) matrix is the best-known approach to portfolio planning. Using the matrix requires a firm’s businesses to be categorized as high or low along two dimensions: its share of the market and the growth rate of its industry.
  • 36.
    Question Marks • Divisionsin Quadrant I have a low relative market share position, yet they compete in a high-growth industry. Generally these firms’ cash needs are high and their cash generation is low. These businesses are called Question Marks because the organization must decide whether to strengthen them by pursuing an intensive strategy.
  • 37.
    Stars • Quadrant IIbusinesses (Stars) represent the organization’s best long-run opportunities for growth and profitability. Divisions with a high relative market share and a high industry growth rate should receive substantial investment to maintain or strengthen their dominant positions. Forward, backward, and horizontal integration; market penetration; market development; and product development are appropriate strategies for these divisions to consider.
  • 38.
    Cash Cows • Divisionspositioned in Quadrant III have a high relative market share position but compete in a low-growth industry. Called Cash Cows because they generate cash in excess of their needs, they are often milked. Many of today’s Cash Cows were yesterday’s Stars. Cash Cow divisions should be managed to maintain their strong position for as long as possible.
  • 39.
    Dogs • Quadrant IVdivisions of the organization have a low relative market share position and compete in a slow- or no-market-growth industry; they are Dogs in the firm’s portfolio. Because of their weak internal and external position, these businesses are often liquidated, divested, or trimmed down through retrenchment.
  • 40.
  • 41.
    GEC Model • Inconsulting engagements with General Electric in the 1970's, McKinsey & Company developed a nine-cell portfolio matrix as a tool for screening GE's large portfolio of strategic business units (SBU).
  • 42.
    GEC Model • TheGE matrix attempts to improve upon the BCG matrix in the following two ways: – The GE matrix generalizes the axes as "Industry Attractiveness" and "Business Unit Strength" whereas the BCG matrix uses the market growth rate as a proxy for industry attractiveness and relative market shares as a proxy for the strength of the business unit. – The GE matrix has nine cells vs. four cells in the BCG matrix.
  • 43.
  • 45.
    Strategic Implications • Growstrong business units in attractive industries, average business units in attractive industries, and strong business units in average industries.
  • 46.
    Strategic Implications • Holdaverage businesses in average industries, strong businesses in weak industries, and weak business in attractive industries.
  • 47.
    Strategic Implications • Harvestweak business units in unattractive industries, average business units in unattractive industries, and weak business units in average industries.
  • 48.
  • 49.
    Strategic control • Strategiccontrol is concerned with tracking a strategy as it is being implemented, detecting problems or changes in its underlying premises and making necessary adjustments. The most important purpose of strategic control is to help top achieve organizational goals through monitoring and evaluating the strategic management process.
  • 50.
  • 51.
    Premise control • Premisecontrol is designed to check systematically and continuously whether the premises on which the strategy is based are still valid. If an important premise is no longer valid, the strategy may have to be changed.
  • 52.
    Premise control • Itinvolves the checking of environmental conditions. Premises are primarily concerned with two types of factors: – Environmental factors (for example, inflation, technology, interest rates, regulation, and demographic/social changes). – Industry factors (for example, competitors, suppliers, substitutes, and barriers to entry).
  • 53.
    Implementation control • Implementationcontrol is aimed at assessing whether the plans, progammes and policies are actually guiding the organization towards its predetermined objectives or not. If the resources that are committed to a project at any point of time would not benefit an organization as envisaged, corrective steps should be undertaken immediately.
  • 54.
    Implementation control • Thetwo basis types of implementation control are: – Monitoring strategic thrusts - to agree early in the planning process on which thrusts are critical factors in the success of the strategy or of that thrust. – Milestone Reviews. Milestones are significant points in the development of a programme, such as points where large commitments of resources must be made.
  • 55.
    Strategic surveillance • Strategicsurveillance aims at a more generalized overreaching control designed to monitor “ a broad range of events inside and outside the company that are likely to threaten the course of firm’s strategy”. It is done generally through a general kind of monitoring based on selected information sources to uncover events that are likely to affect the strategy of an organization.
  • 56.
    Strategic surveillance • Forexample, the success of Arvind Mill’s Ruf and Tuf brand encouraged rampant sale of spurious products under the same brand name forcing the company to constitute vigilance squads to crack down on the unscrupulous businessmen
  • 57.
    Strategic alert control •A strategic alert control is the thorough and often rapid consideration of the firm’s strategy because of a sudden unexpected event. Examples of such events can be the sudden fall of the government, a natural calamity etc. In the face of such unexpected events, the firm should respond immediately, and releases it strategies quickly.
  • 58.
  • 59.
    Control Process Analysis •Setting performance standards. • Measuring the performance. • Variance Analysis. • Taking corrective action.
  • 60.
    Setting performance standards •This is the starting phase of control process where the strategists lays down foundation for comparing actual performance with the planned one, variance analysis and taking of corrective action if needed.
  • 61.
    Measuring the performance •Operationally, measurement of performance is done through accounting, reporting and communication systems. What is important is that performance evaluation should reflect the actual position which may be plus, minus or nil.
  • 62.
    Variance Analysis • Varianceanalysis is to point out the variation of actual performance from the standard one. Variation can be positive, negative or matching. The main idea behind variation analysis is to find out the extent of deviation and the causes for the same so to hold responsible the person in charge of cost or profit centres.
  • 63.
    Taking corrective action •Findings of variance analysis paves way for taking necessary corrective actions. Correcting the performance calls for further details as to the organizational structure and systems plus behavioral implementations.
  • 64.
  • 66.
    Activity one: ReviewingBases of Strategy • Develop a revised External Factor Evaluation EFE Matrix - A revised EFE Matrix should indicate how effective a firm’s strategies have been in response to key opportunities and threats.
  • 67.
    Activity one: ReviewingBases of Strategy • Develop a revised Internal Factor Evaluation IFE Matrix – A revised IFE Matrix should focus on changes in the organization’s management, marketing, finance/accounting production/operations, R&D, and management information systems strengths and weaknesses.
  • 68.
    Activity two –Measuring Organizational Performance • Another important strategy- evaluation activity is measuring organizational performance. This activity includes comparing expected results to actual results, investigating deviations from plans, evaluating individual performance, and examining progress being made toward meeting stated objectives.
  • 69.
    Activity Three –Taking Corrective Action • The final strategy-evaluation activity, taking corrective actions, requires making changes to competitively reposition a firm for the future. Examples of changes that may be needed are altering an organization’s structure, replacing one or more key individuals, selling a division, or revising a business mission.