i
CERTIFICATE
This is to certify that thesis entitled “Spheroid VTOL UAV” is written by following
group members under my supervision. It is examined that the final copy of this thesis
is fully adequate in scope and quality for the degree of Bachelor of Engineering.
NAMES ROLL NO.
I. MUNAWER ALI D-12-ES-01
II. S.M ARIF HASHMI D-12-ES-03
III. MUHAMMAD RAZA D-12-ES-21
IV. MUHAMMAD TAHA D-12-ES-25
V. RIZWAN ELLAHI D-12-ES-29
______________ _______________
External Examiner Internal advisor
Dr. Aqeel ur Rehman Engr. Adnan Waqar
__________________________
Chairperson ElectronicEngineering, DUET
ii
TABLE OF CONTENT
Page
TABLE OF CONTENTS ii
LIST OF TABLES vi
LIST OF FIGURES vi
LIST OF SYMBOLS viii
ACKNOWLEDGEMENT ix
SYNOPSIS x
CHAPTER I: INTRODUCTION
I.0 Introduction 1
CHAPTER II: THEORITICAL BACKGROUNG 2
II.0 Theoretical Background 2
II.1 Initially Design UAVs 2
II.2 Restrictions of Modern UAVs 2
II.3 Spheroid VTOL UAV 3
CHAPTER III: MODES OF INVESTIGATION AND
DETAILS OF DESIGN
4
III.0 Stages and objectives 4
III.1 Flow chart of process 4
III.2 Project goals 5
iii
III.3 Objectives 6
III.4 Flight dynamics 7
III.5 Definition of motion 7
III.5.1 Yaw 7
III.5.2 Pitch 7
III.5.3 Roll 8
III.6 Propeller slipstream 8
III.6.1 Forces and moments 10
III.6.2 Hover Flight 11
III.6.3 Translational flight 11
III.7 Design 14
III.7.1 CAD modelling 14
III.7.2 Structural stimulation 15
III.7.3 Drop test 15
III.8 Control surface optimization 15
III.8.1 Flaps optimization 15
III.9 Prototyping 16
III.10 Materials selection 17
CHAPTER IV : SYSTEM HARDWARE 21
IV.0 Electrical and Electronics components 21
IV.1 Motor and propeller 21
iv
IV.1.1 Basic working principle 21
IV.1.2 Brushless vs Brushed DC motor 25
IV.1.3 Thrusting motor (GT2218/09) 26
IV.2 Electronic Speed Controller (ESC) 27
IV.2.1 ESC SIMMON Series 28
IV.3 Gyroscope 29
IV.3.1 MPU6050 features 31
IV.4 Servo 31
IV.4.1 Servo controlling 32
IV.4.2 Servo features 33
IV.5 Battery 34
IV.5.1 Li-Po battery specifications 35
IV.6 Arduino Mega Board 35
IV.6.1 Power Pins 36
IV.6.2 Input and Output 36
IV.6.3 Some special functions pins 37
IV.6.4 Features of Arduino Mega2560 37
IV.7 Transmitter and Receiver 40
IV.7.1 Transmitter Specifications 41
IV.7.2 Receiver Specifications 42
IV.8 Block diagram of the system 43
IV.9 Circuit diagram of electronic system 44
v
CHAPTER V: SYSTEM SOFTWARE 45
V.0 System Software 45
V.1 Our implementation 46
V.2 How to add library 46
V.3 How to include library in the program 46
V.4 Algorithm 47
V.5 Flow chart 48
V.6 PID controller 49
V.6.1 Proportional term 50
V.6.2 Integral form 51
V.6.3 Derivative term 52
V.7 I2C Library 53
CHAPTER VI: RESULTS 56
VI.0 Results 56
V1.0.1 Pitch and Roll P gain 56
V1.0.2 Pitch and Roll I gain 56
CHAPTER VII: CONCLUSION AND FUTURE WORKS 57
VII.0 Conclusions 57
VII.1 Recommendations for future works 57
VII.1.1 Flight Control Board 58
VII.1.2 Materials 58
VII.1.3 Camera surveillance system 58
vi
APPENDICES 60
REFERNCES 62
LIST OF TABLES
Page
III.1 Project phases and objectives 5
III.2 Different types of materials 17
LIST OF FIGURES
Page
II.1 Japanese designer with his UAV 3
III.1 Flow chart process 4
III.2 Propeller slipstream 8
III.3 Hover front view and top view 10
III.4 Pitch while hovering, transit to translational flight-front view 12
III.5 Flaps orientation during translational flight 12
III.6 Prototype 1 18
III.7 Prototype 2 19
III.8 Third and final prototype 20
IV.1 The rotor and stator of BLDC 22
IV.2 The coil arrangement in a BLDC 22
IV.3 Continuously rotating of coils of rotor 23
IV.4 DC voltage required in each coil 23
IV.5 The BLDC has a constant torque 24
IV.6 The voltage form required in each of the coil 24
vii
IV.7 Voltage form required in each of the coil 25
IV.8 The ECU determine which and when coil are to energized 25
IV.9 Three phase BLDC thrusting motor (GT2218/09) 27
IV.10 Three different waves produced by ESC 28
IV.11 ESC SIMMON SERIES 40A 29
IV.12 Working principle of gyroscope 30
IV.13 Gyro motion 30
IV.14 Gyroscope MPU6050 31
IV.15 Guts of a servo motor and assembled servo 32
IV.16 Variable pulse width control servo 33
IV.17 EMAX ES09A servo 34
IV.18 Lithium-Polymer battery 35
IV.19 Arduino Mega 2560 Board 38
IV.20 Pin configuration of Arduino Mega 2560 39
IV.21 FlySky FS-i6 Transmitter 42
IV.22 FlySky Receiver 43
IV.23 Block diagram of the UAV system 43
IV.24 Circuit diagram of the UAV system 44
V.1 Arduino workspace 45
V.2 Including library 46
V.3 Flow chart 48
V.4 Block diagram of PID controller 49
V.5 Proportional graph 51
viii
V.6 Proportional-integral graph 52
V.7 I2C Connections 53
V.8 Data Transmission in I2C 54
V.9 Waveform of I2C 55
LIST OF SYMBOLS
α Angle of Attack (AOA) , rad
δƒ Flap Deflection, rad
δᵣ Rudder Deflection, rad
Fᴰ Drag, N
Fᴸ Lift, N
b Wing span, m
Mᴄԍ Moment about CG
Xb Body Axis, X-Axis
Yb Body Axis, Y-Axis
Zb Body Axis, Z-Axis
Xe Earth Axis, X-Axis
Ye Earth Axis, Y-Axis
Ze Earth Axis, Z-Axis
T Thrust
Tmotor Motor Torque
Vi Induced velocity of air, accelerated across the propeller
Ve Induced exit velocity of air
Cl Lift Coefficient
Cd Drag Coefficient
ix
ACKNOWLEDGEMENT
We would like to thank those who helped during our final year project. Without their
support, we could have never accomplished this work.
We take this special occasion to thanks our parents. We dedicate this work to our parents.
It would have been simply impossible to start, continue and complete without the support
of our parents who, unconditionally provided the resources to us.
We are eternally indebted to our internal advisor Engr. Adnan Waqar for all the help,
invaluable guidance and generous support throughout our final year project. We have been
very fortunate to be associated with such a kind and good person and it would take more
than a few words to express our sincere gratitude.
x
SPHEROID VTOL UAV
SYNOPSIS
The main aim of this project is to build, design and test fly a Spheroid Vertical Take Off
and Landing Unmanned Aerial Vehicle. It is mainly split into four parts namely structure,
electronics, propulsion and control system.
The purpose of the Spheroid VTOL UAV is to permit it to be used in limited space such as
indoor atmosphere where normal UAVs are vulnerable damage. As it has external
spherical cage and it is able to collide with walls, roll on the ground and still be able to
continue flying.
The propulsion system was selected through series of literature survey to conclude suitable
style and size of motor. A three phase brushless motor was selected for this project
(EMAX GT2815). It was first tested analytically followed by experimental test to verify
that it’s electrical current draw and up thrust were best.
Electrical components were selected based on the lightest weight available. No parts were
available as plug and play modules and needed to be modified specifically to project
objective. The components includes battery, servos, remote and receiver, ESC and
controlling board. The flight control system deals with the control and auto stabilization of
UAV.
After the first test flight we weren’t able to achieve the stability due to low knowledge
aerodynamics and improper parameters of control system. Through the series of design
process and testing, UAV was not able to achieve its objective that were set out in the
beginning.
1
CHAPTER I
INTRODUCTION
I.0 INTRODUCTION:
The advancement of UAVs started mainly for military purposes during World
Wars I and II. The need to gain superiority in air space at that time led to quick
innovations of unmanned air vehicles, as it meant that no lives were risked during
exploration, surveillance, wars or military conflicts. Then in recent years, after the
development of helicopters, the race to create fixed wing fighter jets capable of VTOL
began to appear as this will allow fighter jets to take-off and land using shorter runways,
which are also found on-board aircraft carriers. This ability and capacity is also known as
short take- off and landing (STOL). In order to take advantage of both of these facility, a
hybrid VTOL UAV was invented, with many variants that are currently being studied
around the world.
This thesis will discuss the working system of the UAV which includes the pitch, roll and
yaw motion of UAV. This is followed by the design process which includes CAD
modelling, structural analysis using AutoCAD. Computation Fluid Dynamics using
SolidWorks Flow Simulation was also done to analyses the flow behavior and optimize
the control surfaces, before discussing the manufacture and construction the actual
prototype. Experimental data obtained from the flight tests would be used to confirm the
theoretical studies. Finally, a more intensive date collection of the final prototype would
be done to provide information of the performance and capabilities of the UAV. The
portion of propulsion, electronics and control system is done by Andrew Ong,
A0073979H, project AM30 (AY2012/2013).
2
CHAPTER II
THEORTICAL BACKGROUND
II.0 THEORTICAL BACKGROUND:
This chapter provides background information about this history of UAVs as well
as inspiration for selecting this project.
II.1 INTIALLY DESIGN UAVS:
Unmanned Aerial Vehicles are aircrafts of different that are not operated
by an on board pilot. They may be remote control, autonomous or fully manual.
In 19th century, unmanned balloons with loaded bombs were used in
military conflicts. Although they were not like modern UAVs. UAVs have being
advanced widely in the three decades. Different key factors such as keeping pilot save
from dangerous areas, to maintain unobserved presence over a war zone or to gather
information in small or hard to access areas.
With the development of technology even civilians are able design a
simple semi- autonomous UAV for tasks such as real time live feed aerial photography
and telemetry.
II.2 RESTRICTIONS OF MODERN UAVs:
Most modern UAVs are in the form of helicopters, coaxial helicopters,
multirotor and aero planes. Except the fixed wing aero planes all are able to perform
VTOL, but defenseless to damage if any of the blade come with the contact with
obstacles.
There are some restrictions of most modern UAV design in terms of
applications of their use in a confined spaces environments.
3
Limitations of conventional fixed wing aircrafts:
Unable to hover over fixed location.
Limitations of helicopters variants and multirotor aircraft:
Multirotor/coaxial helicopters have more motors and require a larger electrical
current output, reducing the flight time for a given battery capacity.
II.3 SPHERICAL VTOL UAV:
The first Spherical VTOL UAV of this kind was introduced by Japanese
Ministry of Defense in middle of 2011. It has total weight of 350 grams, a diameter of 42
centimeters, endurance of 8 minutes and cost USD 1400. It runs on a single motor and
propeller combinations and is designed to be able to hover like a helicopter and tilt to
move forward like an air plane.
Constructed with the aim of carrying a surveillance camera and to be
operated within confined spaces or over disaster sites for search and rescue, it has the
ability to collide with obstacles without damaging its critical propulsion or control system
as they are protected within the exterior spherical cage. Because the exterior is round, it is
able to land in any attitude and roll along the ground.
The UAV employs 8 control surfaces, 4 above the center of gravity (CG),
and 4 below the CG. The combination of rudders and flaps provides yaw, pitch and roll
control through it’s on board flight control board which has 3-axis gyroscopic sensors.
Fig II.1 Japanese Designer with his UAV
4
CHAPTER III
MODE OF INVESTIGATION AND DETAILS OF DESIGN
III.0 STAGES AND OBJECTIVES:
This section describes the preliminary planning, and a detailed
summary of the process of designing before arriving at the final prototype. This is
followed by a list of objectives to define the scope of the project.
III.1 FLOWCHART PROCESS:
Prior to the start of the entire project, the team has developed a flowchart
process to systematically tackle the various objectives, through a series of levels, to be
achieved before arriving at the final prototype.
Fig III.1 Flowchart Process
Designing / Re-
designing
Prototyping
Testing and Calibration
Manufacturing of final
product
Final testing
Post data processing
5
In this flowchart, the working process is in such a way that we have divided this
process in three levels. In first level we have to complete designing which will lead us to
the prototyping and modeling of the structure and last level of the first stage is testing and
trouble shooting and calibration. After achievement of first level, then the process
proceeds to the second level which consist of three other stages of manufacturing of final
product, final testing and post data processing. If in case of destruction of structure after
first level then the process will be revised again from redesigning till post data
processing.
III.2 PROJECT GOALS:
Below summarizes the main goals during the different phases of the entire
project:
Table III.1. Project Phases and Objectives
Phase Project Goals
1) Design Structures and Aerodynamics
- Dimensioning/ CAD Modelling(AutoCAD)
- Structures
Propulsion and Control
-Sizing of Motor and Propeller Selection
-Calculating required current drawn and selecting
suitable battery
-Integrating flight control system with flight control
board(Arduino Mega)
2) Prototyping
-Integrating flight control electronics system with
UAV structure
3) Flight Test and
troubleshooting
- Testing of effectiveness of flight control surfaces
- Systematic Tuning of PID control settings
4) Re-designing - Final modification of the structural, propulsion
6
and control designs.
5) Manufacturing of Final
Product
- Consolidating modified designs
6) Final Testing
- Make final adjustments to the control settings
7) Post Data Processing - Verify that all objectives are met
III.3 OBJECTIVES:
The center of attention of this thesis is on the structures and aerodynamics
of the UAV and the objectives are as follow:
1. The overall costs for the intact project must be kept below Rs 50,000/-.
2. The material used must be strong to give rigidity to the UAV, as well as
lightweight to reduce the all-up weight of the UAV, so as to increase flight endurance and
allow for possible payload to have a suitable flight to weight ratio for smooth flight.
3. The design of the struts must able to resist and hold up impacts when landing or
due to accidental collision against any of the possible obstacles within an enclosed area
built for the flight of UAV.
4. Sizes of flappers and rudder must be according to the achievement of appropriate
and highest lift-to-drag ratio.
5. The final prototype of the UAV must successfully achieve the following during
the test flights:
a. Stability and Control
b. Ability to fly up a flight of stairs.
c. Withstand wall collisions and ability to ‘stick’ on the surface of the wall before
returning to normal and stable flight.
d. Landing and rolling, followed by a successful take off from the ground.
7
III.4 FLIGHT DYNAMICS:
This section will first introduce the different parts of the UAV and it will
be followed by the response on the motion of the UAV when the relevant control surfaces
are activated. The propeller slipstream theory will also be explained and finally a
theoretical derivation of the motion using equations of forces and moments.
III.5 DEFINATION OF MOTION:
Usually, for a fixed wing aircraft flying, the pitch, roll and yaw motions in
the 3 axes, are controlled by three different sets of control surfaces – elevator, aileron and
rudder respectively. However, for the spherical UAV, the motions can be simplified to 2
axes. This will be further explained in the following sub-section.
III.5.1 YAW:
The yaw motion is controlled by four sets of rudders which have been
programmed to move concurrently when the signal is received. The torque effect from
the counter-clockwise motion of the propeller causes the body of the UAV to rotate anti-
clockwise (about the Z-axis), causing the UAV to yaw. In order to counter the inherent
yaw motion due to the moving propellers, the rudders must be activated at an angle at its
default trim position.
III.5.2 PITCH:
The pitch motion (about the Y-axis) is controlled by two out of four flaps and four
rudders, which have been programmed to activate in a specific orientation to cause the
motion, as shown. With the Center of Gravity (CG) on the midline of the UAV, the top
two flaps move in opposite directions to the bottom rudders to create a torqueing effect,
thereby allowing the UAV to pitch in the desired direction.
8
III.5.3 ROLL:
Since the UAV is uniformly manufactured in each quadrant, the roll motion is
similar to the pitch motion, but the turning effect is about the X-axis. The pitch and roll
motions are essentially describing the same movements. Therefore, this motion will be
defined by ‘pitch’ in the subsequent sections of the thesis.
III.6 PROPELLER SLIPSTREAM:
Assuming Conservation of Energy, where no loss of kinetic energy is experienced
within the control volume.
Applying Bernoulli’s Equation,
Since, ho ≈ h1 ≈ h2 ≈ h3
From Regions (0) to (1): 𝑝0 +
1
2
𝜌 𝑉12
+ 𝜌𝑔ℎ0 = 𝑝1 +
1
2
𝑉12
+ 𝜌𝑔ℎ1
From Regions (2) to (3): 𝑝2 +
1
2
𝜌 𝑉22
+ 𝜌𝑔ℎ2 = 𝑝3 +
1
2
𝑉32
+ 𝜌𝑔ℎ3
Assuming incompressible flow and constant density of air across the propeller,
conservation of mass can be applied,
From Regions (1) to (2):
Fig III.2 Propeller Slipstream
9
𝑚1 = 𝑚2
𝜌𝐴1 𝑉1 = 𝜌𝐴2 𝑉2
V A V A (4.3.
Since A1 and A2 are the area of the propeller which is represented by the disc, it is the
equal,
A1 = A2 = Ad,
𝑉1 = 𝑉2 = 𝑉0 + 𝑉𝑖
Where Vi, is the induced velocity of the air which is accelerated across the propeller.
Thrust produced from the propeller disk is due to pressure difference between regions (1)
and (2),
𝑇 = (𝑝1 − 𝑝2)𝐴 𝑑
Since V3 = V0 + Ve, where Ve is the induced exit velocity of air, and p3 = p0, and also
substituting
10
Using Quadratic equations to solve, the exit velocity can be determined by
For hovering flight, since V0 = 0,
Fig III.3 Hover – Front View (Left) and Top View (Right)
III.6.1 FORCES AND MOMENTS:
This sub-section of the thesis will explain the response of the control surfaces on
the UAV theoretically, using forces and moments. The following are the assumptions
made:
1) The axial direction of flow of Ve is always parallel to the symmetrical axis of the
UAV body, and the normal velocity, Vn, is negligible because Ve >> Vn.
11
2) The direction of airflow is smooth and uniform and is vertically downwards in the -Zb-
direction.
3) The control surfaces are completely submerged in the induced exit airflow, Ve.
III.6.2 HOVER FLIGHT:
During hover flight, the velocity of airflow on the control surfaces is the induced exit
velocity of the air produced by the propeller, Ve, because Ve >> V0.
During hover flight, there is an inherent yaw motion as mentioned in Section 4.1.1).
Therefore, all four rudders must be in the orientation shown above at neutral position to
counter the clockwise rotation of the UAV body.
Sum of forces in Ze-Axis;
T – W – FD,rudders = m . ẇ
Since ẇ = 0;
T = W – FD,rudders
Moments about Ze-Axis; (Taking counter-clockwise to be +ve)
Mcg,r = Tmotor - FL,rudders . r
where FL = ½ ρ Ve2 CL S and CL = 2 πα (for flat plate)
In order for the UAV to yaw in the CCW direction, Tmotor > FL,rudders . r , and for the
UAV to yaw in the CW direction, Tmotor < FL,rudders . r . This can be achieved by
controlling the amount of deflection of the rudders,δr. The larger the the deflection, the
greater the FL,rudders.
III.6.3 TRANSLATIONAL FLIGHT
During hover flight, the velocity of airflow on the control surfaces is the induced
exit velocity of the air produced by the propeller, Ve, because Ve >> V0.
12
FigIII.4 Pitch while hovering, transit to Translational Flight – Front View
Fig III.5 Flaps Orientation during Translational Flight – Top View
During translational flight, the UAV must first pitch as shown in the orientation above.
When the pitching moment reaches equilibrium, the UAV will translate in the resultant
direction.
From left picture in Fig 8, the UAV achieved hover flight first,
Sum of forces in Ze-Axis;
T - W - FD,rudders - FD,flaps - FDstruts + FL,rudders + FL,flaps + FL,struts = m . ẇ
13
Since ẇ = 0;
T + FL,rudders + FL,flaps + FL,struts = W + FD,rudders + FD,flaps + FD,struts
However, from Fig 8, after reaching equilibrium when pitching,
Summation of forces in Ze-Axis;
T sin α - W - FD,rudders - FD,flaps - FDstruts + FL,rudders + FL,flaps + FL,struts = m .
ẇ
T sin α - W - ΣF D + Σ FL = m . ẇ
For the same throttle setting, T, when the UAV achieved hover flight, there will be a
decrease in the overall thrust of T.(1 - sinα ), due the change in resultant thrust vector
direction.
Since both (T sin α) and W are constants, the resultant increase or decrease in ẇ is
dependent on ΣF D and ΣF L which is based on the Lift-to-Drag ratio, dependent of the
angle of attack , for a given Ve and V∞.
Summation of forces in Xe-Axis;
T cos α - FD,struts - FD,rudders - FD,flaps = m . u̇
T cos α- FD,frontal = m . u̇
where FD,frontal = ½ ρ (Ve + V∞) 2 Cd S
Moments about Ye-Axis;
Mcw, Flaps & Rudders = Lf,z-axis . (FL,flaps cos f) + Lr,z-axis . (FL,rudders cos r)
Mccw, Flaps & Rudders = Lf,x-axis . (FL,flaps cos f) + Lr,x-axis . (FL,rudders cos r)
Mcw by Propeller = Lp,x-axis . T cos α
Mccw by Propeller = Lp,x-axis . T sin α
14
where FL = ½ ρ (Ve + V∞) 2 CL S
(Taking counter-clockwise to be +ve)
Mcg = {[ Lf,z-axis. (FL,flaps cos f) + Lr,z-axis . (FL,rudders cos r) ] + [ Lp,x-axis . T cos
]} - {[ Lf,x-axis. (FL,flaps cos f) + Lr,x-axis . (FL,rudders cos r) ] + [Lp,x-axis . T sinα ]}
Theoretically, it is difficult to achieve straight and levelled flight during pitching.
However if ΣF L is able to overcome W and ΣF D, it will result in an increase in altitude,
which is more ideal. Therefore, it is concluded that the UAV should flown at a high
enough thrust which must be decreased proportionally to compensate for the increase in
Lift at high velocity to achieve a successful translational flight.
III.7 DESIGN:
In order to make a fair comparison with the Japanese Sphere, some
specifications of the prototypes were based on the limited knowledge of the Japanese
specifications released. A total of 2 prototypes were made, before arriving at the final
prototype and the diameter of the UAV is fixed at 42 centimeters for all three prototypes.
III.7.1 CAD MODELLING:
The prototypes were modelled using Computer Aided Software –
SolidWorks, to speed up the design process by allowing the user to visualize the designs
before manufacturing the actual product. Each parts of the UAV were designed
individually and assembled using the software.
Apart from designing the prototypes to meet the technical specifications, the design
considerations also encompass the manufacturing process. A step-by-step assembly
procedure must be taken into consideration to ensure smooth assembly as some of the
steps require permanent adhesion which is irreversible.
15
III.7.2 STRUCTAL STIMULATION:
Before manufacturing the actual prototype, the CAD model is meshed
before undergoing simulations to test the structural designs. The simulation software used
was SolidWorks Motion Simulations.
To ensure that the struts are able to withstand the impact forces due to improper
landing or accidental collisions into obstacles when flying indoors, the UAV is simulated
to undergo a drop test. This provided useful visual aids to identify locations where high
stress concentrations exist, which may lead to possible fractures. Changes to the designs
can be made instantly to improve the structural integrity of the struts.
III.7.3 DROP TEST:
The drop test is to simulate the sudden vertical decent of the UAV (in the
Ze- Axis) either due to loss of battery power or during improper landing at 3 different
height of 0.2, 0.5, 1.0 meters. The objective is to find out the location of the UAV which
receives the most stress through the simulation. The following were the boundary
conditions applied:
III.8 CONTROL SURFACE OPTIMIZATION:
To achieve the highest lift-to-drag ratio, the size of the flaps and rudders
must be optimized. This will ensure that enough lift force is generated by both the flaps
and the rudders to provide sufficient pitching moment for translation flight, and the size
of the rudders is sufficient to counter the inherent yaw motion caused by the propeller.
III.8.1 FLAPS OPTIMIZATION:
The objective of the flap optimization is to find the suitable chord length
to provide the highest lift-to-drag ratio. For a fixed spherical UAV diameter of 420mm,
16
the maximum chord length of the flap is 58.5mm. The velocity of airflow, Ve, just below
the propeller, is taken to be 13.2m/s at throttle setting of 50%, which is the approximated
cruising speed. Using SolidWorks Flow Simulation, a parametric study was setup by
varying the chord length between 40mm to 58.5mm.
Results showed that for a smaller chord length, there was only a slight decrease in the
lift-to-drag ratio. However, the resulting Lift force is reduced, compromising on the
resulting pitching moment, which is undesirable. Instead, the maximum allowable chord
length of 58.5mm produced the highest Lift-to-drag ratio. Therefore, the most suitable
chord length of the flap is limited to the diameter of the sphere at 58.5mm.
In addition, it can be observed that from Appendix C, as AOA increases from 0 to 40
degrees, the simulation results showed that the air flow is still ‘sticking’ onto the surface
of the flap. However, at 50 degrees onwards, flow separation is starting to occurs.
Therefore, it can concluded that the maximum pitch angle should not be more than 42
degrees as observed from the Graph 1, as it is the angle at which the maximum lift force
can be generated.
III.9 PROTOTYPING:
There are limitations to how much each prototype can be simulated using
software simulations, and the prototyping stage only begins after intensive simulations
have been done. This is where the manufacture and assembly of the prototypes took
place. This section will first describe the key considerations for the material selection and
how each prototype is evolved. This will be followed by a brief description of the
construction process.
17
III.10 MATERIAL SELECTION:
Table III.2. Different types of materials
Material Cost Ease of Fabrication Strength –to-weight
ratio
Depron foam(3mm) Low Very easy Low
Depron foam(5mm) Low Very easy Low
Card Board Low Easy Low
Balsa wood high Very easy Very low
Ply wood Medium Easy Medium
Carbon Fiber Very High Very difficult high
Poly Carbonate Very high Very difficult high
There are various choices and consideration that had to be made when selecting the most
suitable and appropriate material to manufacture the struts, which will experience the
highest crash impact loads.
Since the objective and the idea of the project is to keep costs low, costs was the highest
priority and thus card board was selected first over Depron , poly carbonate , plywood
and carbon fibre, which have the highest strength-to-weight ratio.
Due to time limitation, the time taken for the assembling and construction was the next
on the priority list. Card board is the easiest choice of material to work with as it can be
cut easily with simple tools – pen-knife or cutter.
Therefore, firstly it was selected over all the other materials. Then we find that card board
has weight more than depron foam and it has very low strength to weight ratio to bear
any collision and crash or it can hardly bear the impact load. The thickness of Card board
was 6mm sheet and to test the rigidity of that card board, we first make the structure half
of the original size. And we named it as prototype 1.
18
Fig III.6 Prototype 1
By using this material, we find it heavy and have less strength to weight ratio and
can easily be crashed in collision with any obstacle and cannot bear impact load. It will
be very difficult for us to make our structure in by using card board. During
manufacturing of this prototype, it was damaged many times and is very heavy for
structure of UAV.
We then switched our structure to depron foam because of light weight and it is lighter in
weight then card board but because of cost effectiveness we haven’t used it before.
Depron can easily be fabricated and is very costly and have less strength to weight ratio.
Due to low strength to weight ratio depron foam can easily be fractured.
19
Fig III.7 Prototype 2
After using depron foam we came to know that due to light weight and less
density, depron foam broke many times during the making of structure. And due to that
breakage and damages we applied adhesive to join the destructive parts. The adhesive we
use to join depron is epoxy which is used as adhesives in many material manufacturing.
And due to using that adhesives in several places of our structure, the structure became
unbalanced and in several test flights and drop test our structure brutally broke into many
different parts.
Due to lots of damages, we skip that material and find another material Poly-
carbonate sheet. Poly carbonate sheet is used in different fields. Polycarbonate (PC) is a
clear, colored polymer used extensively for engineering and optical applications. It is
available commercially in both pellet and sheet form. Outstanding properties include
impact strength and scratch resistance. The most serious deficiencies are poor weather
ability and chemical resistance.
20
Polycarbonate is a transparent thermoplastic sheet material used where impact
resistance, flame retardency, good dielectric properties and optical clarity are priorities.
Polycarbonate thermoforms well, is easy to paint and bonds well using solvents and
adhesives. It also has exceptionally high impact strength over a wide temperature range.
Many grades of polycarbonate are available with each providing specific properties for a
variety of applications. It can even be FDA approved for food-contact and medical
applications. Additional applications are protective shields, architectural glazing, indoor
and outdoor signs, skylights, shelves, fixtures, aerospace and mass transit interior
surfaces, automobiles and product displays.
Fig III.8 Third and Final Prototype
21
CHAPTER IV
SYSTEM HARDWARE
IV.0 ELECTRICAL AND ELECTRONICS COMPONENTS:
This chapter serves to explain the electrical and electronic components
used in the project. It also describes the selection process involved in choosing these
components.
This consists of the motor, the electronic speed controller, remote control
transmitter and receiver, battery, the flight control board, and the servos.
IV.1 MOTOR:
The propulsion system consists of the motor and propeller combination
used to provide thrust to the UAV. There are two motors available for fulfilling Three
Phase Brushless DC motor and Three Phase Brushed DC motor. Three Phase Brushless
DC motor is used.
The BLDC motor is commonly used in applications including appliances,
automotive, aerospace, consumer, medical, automated industrial equipment and
instrumentation. The BLDC motor is electrically commutated by power switches instead
of brushes.
IV.1.1 BASIC WORKING PRINCIPLE:
It consist of two main parts, rotor and stator. Rotor of BLDC are
permanent magnets.
22
Fig IV.1 The Rotor of a BLDC is a permanent magnet; the stator has a winding
arrangement
A, B and C are the internal winding of the rotor shown in the figure. By applying DC
power to the coil, the coil will energize and become an electromagnet.
Fig IV.2 The coil arrangement in a BLDC is shown here, with different color for different
coils
The Principle of BLDC operation is very simple, it is basically operated by the force of
attraction between electromagnets and the permanent magnets.
In above shown figure when coil A is energized it will possess magnetism as a result the
opposite pole of rotor will be in act to reach coil A of stator due to force of attraction
between them.
When the rotor is near to coil A, coil B is energized and when the rotor is
near to coil B, coil C is energized. After that, coil A is energized with the opposite
polarity.
23
Fig IV.3 In a BLDC, as the rotor nears the energized coil, the next coils is energized; this
will make the rotor continuously rotate
This process is repeated, and rotor rotates continuously. Graph below
shows the DC current required by each coil.
Fig IV.4 The DC voltage required in each coil is shown in this graph
The above working principle of BLDC has a drawback. Only one coil is
energized at instant. Two other coils cause reduction in the power output of motor. To
overcome this problem a technique is used. When the rotor is in the position, along with
the first coil, which attracts the rotor, another coil behind the rotor can be energized in
such a way that it repels the rotor in the same direction in which it is attracted. For this
instant, current of same polarity is drawn through the second coil to generate combine
effect. As a result of combined effect more torque and power output is achieved from the
motor. The combined force also makes sure that a BLDC has a constant torque nature. It
is difficult to produce such torque nature in motor other than BLDC.
24
Fig IV.5 The BLDC has a constant torque nature as shown.
The current form required for the complete 360 degree rotation is shown in the
graph below.
Fig IV.6 The voltage form required in each of the coil
Two coils need to be energized separately with this configuration, we can
simplify this process by making a small adjustment to the stator coil. Just connect one
free end of the coils together. When the power is applied between coils A and B, note the
current flow through the coils. It can be seen that, the current flow is just like the
separately energized state.
25
Fig IV.7 The voltage form required in each of the coil
That’s how a BLDC works. There might be some doubts. Electronic Controller
Unit (ECU) is used to energize the stator when it is needed to and provides continuous
rotation to the rotor. For this purpose a sensor is used which determines the position of
the rotor and send the signal to controller, the controller decides which coils to energize
that based on the information.
Fig IV.8 The ECU determines which coil to energize and when to energize it
The above schematic shows, how the ECU controls task of energizing the
coil. This task is known as commutation. A Hall-effect sensor is used for this purpose.
The Hall-effect sensor is fitted on the back of the motor.
IV.1.2 BRUSHLESS VS BRUSHED DC MOTOR:
A periodic maintenance is required by brushed DC motor. Replacement of
brushes is required due to mechanical wear. Sparking also occur when current transfers to
commutator. Brushes limit the maximum speed. These all drawbacks are removed in a
26
brushless DC motor. For switching stator magnets to keep the motor running in the
brushless DC motor Electronic control circuit is required. This makes a BLDC motor
potentially less rugged.
Advantages of BLDC motor over brushed motors are:
1) Increased efficiency.
2) Reliability.
3) Longer lifetime.
4) No sparking and less noise.
5) More torque per weight.
IV.1.3 THRUSTING MOTOR (GT2815/06):
Features of Thrusting motor used for UAV are;
1. Brand: EMAX
2. Model: GT 2815/06
3. RPM/V: 1280KV
4. No. of Lipo Cells : 2-3S
5. Max Watt : 400W
6. Max Current(<60S) : 43A
7. Weight : 120g
8. Stator Dimensions : 28 x 15 mm
9. Diameter: D35mm x L38.5mm
10. Shaft diameter : 5 mm
11. Shaft Length : 17 mm
12. Max thrust : 1800g
13. Recommended Propeller : APC 10x5E@3S LiPo
27
Fig IV.9 Three Phase BLDC Thrusting Motor (GT2815/06)
IV.2 ELECTRONIC SPEED CONTROLLER (ESC):
The ESC controls the speed of a BLDC motor with frequency, not voltage.
If a battery of 11.1V is plugged into the power system, battery will provide 11v1to motor
with full amperage potential.
The BLDC motors uses 3-phase to run. The motors run on AC current.
The ESC basically generates a trapezoidal wave. For each of three wires of motor 3
separate waves are produced by it. The motor’s speed does not depend upon the ampere
or voltage, but instead the timing of the current fed into it. The frequency variation of 3-
phase trapezoidal wave cause the motor to rotate slower and faster. Wave is created when
polarity of phase is switched by ESC. This means that the voltage flows ‘Alternately’
through any given winding, one direction then the other. A push-pull effect is created in
the magnetic field of each winding, making the motor more powerful for its size and
weight. Amps draw of the motor from ESC and battery is determined by the load placed
on it.
In the below picture, we have 2 motors with 3 poles each. Their winding
are labelled as poles “A”, “B”, and “C”. The graph (under the 2 motors) shows the 3 olto
voltage relationships.
28
figure below shows "AC Motor 1" , "AC Motor 2", and the signals which
are given to the windings; it simply shows that if any two connection of motor are
interchanged, it change the orientation that the waves hit the windings, and then change
in direction of motor occurs.
Fig IV.10 Three different waves produced by ESC
Above diagram shows how signal graph will appear on an oscilloscope. It displays the
signal’s time versus voltage relationship. One full wave is given in above figure, “Point
A” refers to the starting point of Black wave. A wave that starts at 0 volts “point A”, as it
moves forward in time, it reaches up to positive 11.1 volts denoted as “point B”, then
reaches down past 0 volts denoted as “point C”, then to negative 11.1 denoted as “point
D”, then reaches back up to 0 volts denoted as “point E”. This is one cycle of this wave
and it represents one turn of a 3 pole motor or one step in a motor with 6 or more poles.
Time of the wave length takes to travel from point A to point E should be decreased
(frequency increase) in order to increase the speed of motor.
IV.2.1 ESC SIMMON SERIES:
ESC SIMMON SERIES 40A is used in this UAV, with the features as
below;
1. Item: 40A.
2. Continuous Current: 40A
3. Burst Current (10A): 50A
29
4. Battery Cell: 2~3
5. Dimension: 55x28x7
6. Weight: 38g
7. BEC Mode: Linear
8. BEC Output: 3A/5V
Fig IV.11 ESC SIMMON SERIES 40A
IV.3 GYROSCOPE:
Vibrating structure gyroscopes are MEMS (Micro-machined Electro-
Mechanical Systems) devices that are less expensive, small in size and easily available
commercially. To understand the operation of vibrating gyroscope, it is necessary to first
understand the Coriolis force. In a rotating system, rotational velocity of every point is
same. As one approaches the axis of rotation of the system, the speed in the direction
perpendicular to the axis of rotation decreases, but the rotational velocity remains the
same. Thus, in order to travel in a straight line towards or away from the axis of rotation
while on a rotating system, lateral speed must be either decreased or increased in order to
maintain the same relative angular position (longitude) on the body. The act of slowing
down or speeding up is acceleration, and the Coriolis force is this acceleration times the
mass of the object whose longitude is to be maintained. The Coriolis force is proportional
to both the angular velocity of the rotating object and the velocity of the object moving
towards or away from the axis of rotation.
30
Vibrating structure gyroscopes contain a micro-machined mass which is
connected to an outer housing by a set of springs. This outer housing is connected to the
fixed circuit board by a second set of orthogonal springs.
Fig IV.12: working principle of gyroscope
The mass is continuously driven sinusoidal along the first set of springs. Any
rotation of the system will induce Coriolis acceleration in the mass, pushing it in the
direction of the second set of springs. As the mass is driven away from the axis of
rotation, the mass will be pushed perpendicularly in one direction, and as it is driven back
toward the axis of rotation, it will be pushed in the opposite direction, due to the Coriolis
force acting on the mass.
Fig IV.13: gyro motion
The Coriolis force is detected by capacitive sense fingers that are along the mass
housing and the rigid structure. As the mass is pushed by the Coriolis force, a differential
capacitance will be detected as the sensing fingers are brought closer together. When the
mass is pushed in the opposite direction, different sets of sense fingers are brought closer
31
together; thus the sensor can detect both the magnitude and direction of the angular
velocity of the system.
IV.3.1 MPU6050 FEATURES:
Gyro sensor that is used in this project is MPU6050 with following features;
1. Power supply: 3-5v (internal low dropout regulator).
2. Communication modes: standard I2C communications protocol.
3. Chip built-in 16bit AD converter, 16-bit data output.
4. Gyroscope range: ± 250 500 1000 2000 ° / s.
Fig IV.14 Gyroscope MPU6050
IV.4 SERVO:
Servo contains of a potentiometer, small DC motor and a control circuit. Gears
are attached to the motor for controlling wheel. Whenever the motor rotates, a change in
resistance of the potentiometer occur, so amount of motion and its direction can be
accurately regulated by control circuit.
When the motor’s shaft is at the desired angle or position, power supplied to the
motor is disconnected else, the motor is turned in the appropriate direction. Signal wire is
used to send the desire position in form of electric signal. The speed of motor increase or
decrease proportionally according to the difference between its current position and
desired position. So if the motor is near the required position, speed will slow down,
32
otherwise it will turn fast. This type of mechanism is called proportional control. This
means the motor will only run as hard as necessary to accomplish the task at hand.
Fig IV.15 guts of a servo motor (L) and an assembled servo (R)
IV.4.1 SERVO CONTROLLING:
Controlling of servo carried out by sending an electrical pulse via the control
wire. Electrical pulse is of variable width or called pulse width modulation (PWM).
There is a maximum pulse, a minimum pulse and a repetition rate. A servo motor can
usually only turn total of 180°, 90° in either direction. The position at which the servo has
the same amount of potential rotation in both clockwise and anti-clockwise direction, this
position is define as neutral position of motor. Position of the shaft is determine by the
PWM sent to the motor, and based on the duration of the pulse sent via the control wire
the rotor will turn to the required position. The servo motor require to see a pulse every
20 milliseconds (ms) and the length of the pulse will determine how far the motor turns.
For example, if the pulse of 1.5ms is given to the servo, it will make the motor turn to the
90° position. Longer than 1.5ms moves it between 90°-180° and any shorter than 1.5ms
will turn it between 0°-90°, as shown in the diagram below.
33
Fig IV.16 Variable Pulse Width control servo
When signal is given to these servos to move, they will move to the position and
hold that position. If an external force pushes against the servo while the servo is holding
a position, the servo will resist from moving out of that position. The torque rating of
servo is defined as maximum amount of force the servo can exert. To maintain the
position of servo, the pulse position must be repeated to command the servo to stay in
same position.
IV.4.2 SERVO FEATURES:
Servos in total number of eight were used in the designing of the UAV.
The features of servos are as follows;
1. Brand Name: EMAX
2. Item Name: EMAX ES09A servo
3. Dimension: 23.0X12.0X24.5mm
4. Weight: 11.6g
5. Operating Voltage: 4.8V~6.0V
6. Speed: 0.11 / 0.09 sec/ 60°
7. Torque: 2.2 / 2.4 kg.cm
8. Gear Type: Plastics Gear
34
Fig IV.17 EMAX ES09A Servo
IV.5 BATTERY:
There are two different types of rechargeable batteries available especially
for use in helicopters, planes, and multi-rotor. The first is Nickel-Metal Hydride (Ni-Mh)
battery and the second is Lithium Polymer (Li-Po) battery.
As a comparison between Li-Po battery and Ni-Mh battery, Li-Po battery offers a
wide array of benefits as it has three important things going for them which make them
the perfect battery choice for Radio Control UAV over conventional rechargeable battery
type such as NiMH.
1. Lithium Polymer battery is light in weight and can be made in almost any shape
and size.
2. Li-Po battery have large capacity, meaning they hold lots of power in a small
package.
3. LiPo batteries have high discharge rate to power which is the most challenging
and required in electric motors.
Li-Po battery works on the principle of intercalation and de-intercalation
of lithium ions from a positive electrode material and a negative electrode material, with
the liquid electrolyte providing a conductive medium. To avoid the electrodes from
35
touching each other directly, a microporous separator is placed in between which allows
only the ions and not the electrode particles to move from one side to the other. For this
project, we have used a Li-Po battery due to its higher capacity to weight ratio.
IV.5.1 Li-Po BATTERY SPECIFICATIONS:
The main specifications are as follows:
1. Type: Li-Po
2. Capacity: 2200mAh
3. Voltage: 11.1V
4. Connector Type: EC3
5. Weight: 179 g
6. Configuration: 3S
7. Length: 4.13 in (105mm)
8. Width: 1.26 in (32mm)
9. Height: 0.87 in (22mm)
10. Maximum Continuous Discharge: 25C
11. Maximum Continuous Current: 55A
Fig IV.18 Lithium-Polymer Battery
IV.6 ARDUINO MEGA BOARD:
Arduino Mega 2560 is an ATmega2560 microcontroller based board. It
consist a 16 MHz crystal oscillator, digital Ip/Op pins are 54 (Including 15 PWM output
pins), 16 analog inputs, 4 UARTs (hardware serial ports), a USB connection, a power
36
jack, an ICSP header, and a reset button. Everything needed to support the
microcontroller is provided in this board; to start it simply connect it to a computer with a
USB cable or power it with an AC-to-DC adapter or battery. It has compatibility with
most of the shields designed for Arduino Uno or other boards. Arduino Mega is easily
programmable with Arduino Software.
IV.6.1 POWER PINS:
Power pins of Mega2560 are described below:
1) Vin. It is used to provide power using external power source. If supply voltage is
given through power jack then it can be accessed via Vin pin.
2) 5V. The regulated output of 5v is can be taken from 5V pin, it is regulated with
built-in regulator. Power can be supplied to board via the USB connector (5V), DC power
jack (7 - 12V), or the VIN pin of the board (7-12V). Providing power through 5V or 3.3V
pin to the board is not a good idea, it can damage the board.
3) 3V3.on board regulator also provides 3.3V which can be taken via 3.3V pin and
provide max current of 50mA
4) GND. Ground pins.
IV.6.2 INPUT AND OUTPUT:
54 digital pins Arduino Mega can be used as input or output. Before using
any pin it is first declared by using pinMode() command. digitalWrite(), and
digitalRead()functions are used to write output and read input respectively . Each pin is
operated at 5 volts and provides or receives 20 mA as recommended operating condition.
Maximum range of current must not exceed 40mA to avoid permanent damage to the
board.
37
IV.6.3 SOME SPECIAL FUNCTION PINS:
Serial: 0 (RX) and 1 (TX);
Serial 1: 19 (RX) and 18 (TX);
Serial 2: 17 (RX) and 16 (TX);
Serial 3: 15 (RX) and 14 (TX).
Used to receive (RX) and transmit (TX) serial data. ATmega 16U2 Pins 0 and 1 are also
connected to the corresponding pins of the ATmeUSB-to-TTL Serial chip.
PWM: Pin numbers from 2 to 13 and from 44 to 46 are used as PWM output.
analogWrite () command is used to provide 8-bit analog output.
SPI: 50 (MISO), 51 (MOSI), 52 (SCK), 53 (SS). By using SPI library these pins provide
SPI communication to some other sensors.
LED: 13.Digital pin 13 is connected to the built-in LED on board, it on and off as the
signal in the pin goes HIGH and LOW.
TWI: TW1 communication is supported by using 20 (SDA) and 21 (SCL) pins. Wire
library is needed to include in program before using it.
Different boards have these pins in different locations.
16 analog input pins are given to read analog inputs from sensor. 10 bits (1024 values) of
resolution is provided by each analog pin. Ground to 5V is used to measure input by
default. AREF pin is used to change the upper range, for this purpose analogReference ()
command is used in program.
IV.6.4 FEATURES OF ARDUINO MEGA 2560:
1. Microcontroller: ATmega2560
2. Operating Voltage:5V
3. Input Voltage (recommended): 7-12V
4. Input Voltage (limit): 6-20V
38
5. Digital I/O Pins: 54 (of which 15 provide PWM output)
6. Analog Input Pins: 16
7. DC Current per I/O Pin: 20 mA
8. DC Current for 3.3V Pin: 50 mA
9. Flash Memory: 256 KB
10. SRAM: 8 KB
11. EEPROM: 4 KB
12. Clock Speed: 16 MHz
13. Length: 101.52 mm
14. Width: 53.3 mm
15. Weight: 37 g
Fig IV.19 Arduino Mega 2560 board
39
Fig IV.20 Pin configuration of Arduino Mega 2560
40
IV.7 TRANSMITTER AND RECEIVER:
The UAV remote controlled system through a wireless signal consist of a
transmitter and receiver which typically comprises of throttle, pitch, roll, yaw, and mode
settings. There were two basic types of Transmitter-Receiver systems available in the
market; namely, the FM system and the 2.4GHz system.
The first and older type is the FM system. It utilizes an FM radio frequency of
either 27, 29, 35, 42 or 72 MHz. These are the set of frequencies that have been set aside
for use in commercial hobby products. Each frequency has specific channels available
such as 29.975 MHz, 29.900 MHz etc. Both the transmitter and the receiver must be
running on the exact same frequency in order for the signal to be communicated across.
Although the typical range of this system is further as compared to the 2.4 GHz system
(for a 12V power supply, it is typically 1.5km for FM Vs. 0.8km for 2.4Ghz systems), the
downside of the FM system is it’s susceptibility to radio interference from other systems
or controllers running on a similar frequency.
The newer 2.4GHz system that is used for radio control has been commercially
available since the latter half of the 21st century. It was previously limited to military use
due to its high cost. It utilizes a frequency hopping system where by the transmitter and
the receiver are both switching frequencies at the same intervals within that 2.4GHz
range. The transmitter and receiver must be paired and when done so, they will not
experience signal conflicts or interruptions from other radio control users. This is the
system that had been selected for this project.
The UAV in this project utilizes the Flysky brand FS-i6 2.4GHz System. It
provides the user with up to 6 individual channel commands that will be employed on the
UAV. Though the UAV only requires 3 channels to operate, the FS-i6 system is fully
programmable with customizable mixing options and model memories on its on-board
computerized system, allowing the user to make subtle changes to the sensitivity, motion
of travel, direction of travel and many other customizable options. Another advantage of
the 2.4GHz system is that the transmitters and receivers only require short antennas and
there is less clutter and wire organization as compared to the FM radio receivers.
41
IV.7.1 TRANSMITTER SPECIFICATION:
1. Channels: 6 Channels
2. RF Range: 2.40-2.48GHz
3. Bandwidth: 500KHz
4. Band: 142
5. RF Power: Less Than 20dBm
6. 2.4ghz System: AFHDS 2A and AFHDS
7. Sensitivity: 1024
8. Low Voltage Warning: less than 4.2V
9. DSC Port: PS2;Output:PPM
10. ANT length: 26mm*2(dual antenna)
11. Weight:392g
12. Power: 6V 1.5AA*4
13. Display mode: Transflective STN positive type, 128*64 dot matrix VA73*39mm,
white backlight.
14. Size: 174x89x190mm
15. Color: Black
42
Fig IV.21 FlySky FS-i6 Transmitter
IV.7.2 RECEIVER SPECIFICATION:
1. Brand Name: Flysky
2. Channels: 6 Channels
3. RF power: less than 20DBm
4. Code type: PCM
5. Sensitivity: 1024
6. Low voltage warning: LED
7. ANT length: 26mm
8. Frequency: 2.4G
9. Power: 5V DC(1.5V AAA*4)
10. Weight: 25g
11. Size: 30x25x8mm
43
Fig IV.22 FlySky Receiver
IV.8 BLOCK DIAGRAM OF SYSTEM:
Fig IV.23 Block Diagram of the UAV System
44
IV.9 CIRCIUT DIAGRAM OF ELECTRONIC SYSTEM:
Fig IV.24 Circuit Diagram of the UAV System
From fig IV.22Electronics Design of Spheroid VTOL UAV consists of Arduino
Mega as Flight Controlling board, Servos for the movements, Main Motor, Electronic
Speed Controller(ESC) with built in Battery Elimination Circuit(BEC),Gyro sensor, RC
Transmitter and Receiver and Lithium Polymer Battery.
The main motor is connected to the ESC which is directly connected to a channel
of RC Receiver, as the signal is given to the receiver through transmitter. The motor
speeds up proportionally to the PWM signal of the receiver.
The three other channels of the RC receiver is connected to the Arduino Mega
board as inputs. Arduino board will take these inputs and manipulate them according to
our programming for the movements such as pitch and roll movements.
Eight Servos are connected to the PWM outputs of Arduino board. Servos will
response according to the output of Arduino board.
45
CHAPTER V
SYSTEM SOFTWARE
V.0 SYSTEM SOFTWARE:
Flight control board is programmed by using Arduino software. Arduino
software (IDE) runs on Windows OS, mac OS, and Linux OS. Arduino software is
published as an open source tools and available for extension. It is based on C language
programming. Built in libraries are already included in this software such as servo, GSM,
LCD, stepper, wire, and etc. additional libraries can be included in it. A programmer can
make his own libraries of functions.
FigV.1 Arduino Workspace
46
V.1 OUR IMPLEMENTATION:
Functions according to our need are not present in Arduino environment
so we collected some open source which are compatible with this software and introduce
them to the environment.
Libraries which were introduced to the Arduino software were PID library
and MPU6050 library.
V.2 HOW TO ADD LIBRARY:
 Download any Arduino compatible library.
 Copy the library and paste it to (drive>program file>Arduino>libraries).
 Restart the Arduino software.
V.3 HOW TO INCLUDE LIBRARY IN THE PROGRAM:
 Open new file.
 Go to sketch.
 Go to library.
 Select desired library.
FigV.2 including library
47
V.4 ALGORITHM:
Algorithm refers to step by step processing of the programming and it
includes following steps;
1) Start.
2) Include PID library.
3) Include servo library.
4) Include I2C library.
5) Include MPU6050.
6) Initialize Pitch and Roll inputs.
7) Initialize PID parameters.
8) Set PID constant.
9) Initialize servos.
10) Declare I/O pins.
11) Test servo movement
12) Read gyro sensor inputs.
13) Read RC inputs (pitch and roll).
14) Map RC inputs.
15) Map gyro sensor inputs.
16) Assign set point values of PID.
17) Compute pitch and roll by PID.
18) Map outputs of PID.
19) Feed outputs to servos.
20) Go to step 12.
21) End.
48
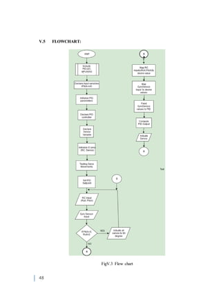
V.5 FLOWCHART:
FigV.3 Flow chart
49
V.6 PID CONTROLLER:
Proportional Integral Derivative controller (PID controller) commonly
used in industrial control systems and is a control loop feedback mechanism (controller).
A PID controller calculates continuously an error value which is the difference between a
current system value and a desired set point. The controller adjust the control variable to
minimize the error over time, such as the position of a a damper, control valve, or the
power supplied to a heating element, to a new value determined by a weighted sum:
Equation of Analog PID controller
Equation of Digital PID controller
Fig V.4 Block Diagram PID Controller
50
Where Kp, Ki, and Kd, all non-negative, denote the coefficients for the proportional,
integral, and derivative terms, respectively. In this model, P accounts for present values
of the error (e.g. if the error is large and positive, the control variable will be large and
negative), I accounts for past values of the error (e.g. if the output is not sufficient to
reduce the size of the error, the control variable will accumulate over time, causing the
controller to apply a stronger action), and D accounts for possible future values of the
error, based on its current rate of change.
V.6.1 PROPORTIONAL TERM:
An output value is produces that is proportional to the current error value.
Error is multiplied by Kp (proportional gain constant) to adjust the proportional response
of the system.
The proportional term is given by;
If the proportional gain is high it will result large change in output for
given change in error. Too high proportional gain can make system unstable. Whereas, a
small gain results a less responsive system means small output response for large input
error. If the proportional gain is too low, the control action may be too small when
responding to system disturbances.
In real system, an offset error will be left by proportional–only control in final steady
state condition. This error can be eliminated by Integral action.
51
Fig V.5 Proportional Graph
V.6.2 INTEGRAL FORM:
The integral in a PID controller is the sum of the instantaneous error over
time and gives the accumulated offset that should have been corrected previously. The
accumulated error is then multiplied by the integral gain (Ki) and added to the controller
output.
The integral term is given by:
The integral term accelerates the movement of the process towards set point and
eliminates the residual steady-state error that occurs with a pure proportional controller.
However, since the integral term responds to accumulated errors from the past, it can
cause the present value to overshoot the set point value.
52
FigV.6 Proportional-Integral Graph (kd and kp constant)
V.6.3 DERIVATIVE TERM:
Process error derivative is calculated by determining the slope of the error
over time and multiplying this rate of change by the derivative gain Kd. The derivative
gain (Kd) is the magnitude of the contribution of the derivative term to the overall control
action.
The derivative term is given by:
Derivative action stabilize system by predicting system behavior and improves
settling time. An ideal derivative is not causal, to limit the high frequency gain and noise
needs an additional low pass filtering for the derivative term. Derivative action is seldom
used in practice.
53
V.7 I2C LIBRARY:
I2C is a two signal line multi-master protocol communication. SDA (Serial data)
and SCL (Serial clock) are the two signal lines. There is no need of chip select (slave
select) or arbitration logic. Ideally any number of masters and any number of salves can
be connected onto SDA and SCL signal lines and defines protocol is used between both
master and slave to establish communication.
1) Each slave device connected to the bus got a unique 7-bit address.
2) Data divided into 8-bit bytes.
3) There are some bits to control communication i.e. start, end, direction and for
acknowledgement.
Change of data take place at some predefined data rate modes which are high speed
mode, fast mode and standard mode which are respectively 3.4kbps, 400kbps and
100kbps. Low speed mode (10kbps) and fast mode plus (1Mbps) are included in some
variant I2C.
Physically, the I²C bus consists of the 2 active wires SDA, SCL, VCC and a ground
connection shown in figure. SDA and SCA wires are both bi-directional. According to
the specification of I2C protocol the IC which starts the communication is considered as
Bus master and at the same time all others ICs are regarded as slave.
Fig V.7 I2C Connections
54
Initially a START condition is issued by the MASTER IC. These acts make other
connected devices to notice this signal. The incoming data from the master make all ICs
on the bus to listen.
After that, an address of the device is sent by the master to access the device of its choice
with an indication. Indication tells either the access is for Read or Write operation. When
the address is received by the all slave ICs in bus, they will compare the incoming
address with their own address if the address matches chip will produce an
ACKNOWLEDGE signal as response else salve will simply wait for their address.
At the time the master get the ACKNOWLEDGE signal, it will start receiving and
transmitting DATA. When communication between both is done, a STOP condition will
be issued by master. This is a signal that determines other ICs on the bus that the bus is
free now and that the connected ICs may expect another transmission to start any
moment.
When a master wants to receive data from a slave, it sets the RD/nWR bit at a logical
one. Once the slave has acknowledged the address, it starts sending the requested data,
byte by byte. After each byte of, master sends acknowledge signal to the chip and vice
versa.
Fig V.8 Data transmission in I2C
55
When SCL signal is high and during that high cycle SDA goes low it indicates START
signal and when Again SCL is high during that cycle SCA goes high it indicates stop
signal. For Data transmission SCA can only change its state when SCL is low.
Fig V.9 Waveform of I2C
56
CHAPTER VI
RESULTS
VI.0 RESULTS:
VI.0.1 PITCH AND ROLL P GAIN:
1. As ‘P’ increases, the speed of response increases.
2. An overly large value of ‘P’ will cause the system to oscillate.
3. An overly large ‘P’ will cause the aircraft to be very sensitive.
VI.0.2 PITCH AND ROLL I GAIN:
1. As ‘I’ gain increases,the steady state error of sensing the neutral orientation
decreases.
2. As ‘I’ gain increases,the UAV maintains its new orientation after the controls are
release.
3. An overly large value of ‘I’ will cause windup in the system, causing the UAV to
accumulate a large error in orientation and overshoot continuously as it tries to
correct itself.
The desired objective of this project are not achieved i.e. the vertical take-
off and landing. The stability is not achieved up till now, the UAV is taking off but it is
unstable. Hopefully this problem will be solved soon
57
CHAPTER VII
CONCLUSION AND FUTURE WORKS
VII.0 CONCLUSION:
The project set out to design, build and test fly a Spherical vertical take-
off-and landing Unmanned Aerial Vehicle. Through a series of design processes and
testing, with the endless efforts we are still not able to achieve its stability but it is able to
fly. It was able to survive colliding with obstacles, and was built within budget. The use
of this unconventional setup was challenging as there were no references or prior
publications available. The team also had to determine the optimal flight configurations
and setup required for testing the UAV and this created a steep learning curve.
Electronics used in today’s hobby aircraft come from many sources
without any fixed industry standard. Apparatus bought did not come with complete
instructions (if they were even provided), and many solutions were found through testing
or through forums with the manufacturer. There were no fixed set of parts that were
provided and the many loose ends of the project had to be fixed with materials or
solutions that were available. This allowed the team to come up with creative ways to
design and build the UAV as well as to install and gear up all the hardware and
electronics.
Overall, the project has been stimulating and many lessons such as design,
planning, resource management, processes, and team work can be taken away from this
whole experience.
VII.1 RECOMMENDATIONS FOR FURTHER WORKS:
This section covers the follow up actions that are required to complete the
project.
58
VII.1.1 FLIGHT CONTROL BOARD:
The ArduPilot board is a very comprehensive flight control board that
allows automation, mission planning, altitude telemetry, and GPS tracking. However, it is
currently only suitable for Multi-copters, Helicopters, Airplanes, and Land Based Rover
systems. Due to lacking of customizability of the output responses to be mixed as seen on
the KK2 Board. Based on Arduino coding, it is not possible to customize mixing it for
this project but it would be ideal if the ArduPilot board could use in this way for the
Spheroid UAV Project.
VII.1.2 MATERIALS:
To increase the survival potential of the UAV in more challenging
conditions, the polycarbonate parts can be replaced with carbon fiber. This will cause a
little design change as the design already incorporates grooves and notches to ensure the
parts are oriented properly. However, the cost of the UAV would increase due to the cost
of the carbon fiber and this would depend on the end user based on their budget and
requirements.
VII.1.3CAMERA SURVEILLANCE SYSTEM:
Normal linear antennas transmit signals in wavelengths that are parallel to
the orientation of the antenna. As the UAV turns and tilts, there is loss in signal strength
caused by the shift in polarization, resulting in haze formed on the receiver screen
display. The camera system can be improved if the antennas used were in the form of a
circular polarized antenna. What this does is to transmit signals in a corkscrew manner.
With the circular polarized antenna, the UAV can fly in any orientation
and the signal would not be distorted. A linear and polarized antenna can communicate
with each other too, so long as they are on the same frequency. The most ideal system
would be one where the transmitter and the receiver are both using the circular polarized
antennas. Unfortunately the camera has a built in antenna and does not allow it to be
59
swapped to a circular polarized antenna. Therefore, it would be recommended to make a
circular polarized antenna for the receiver so that the UAV performance can improve,
andwait for a camera plus transmitter system that is as small as the current CM200 series
camera, to be available with a circular polarized antenna option.
60
APPENDICES
APPENDIX A: POLYCARBONATE PLASTIC
Technical properties of polycarbonate plastic are;
1) Tensile Strength 70 to 80 N/mm²
2) Elongation of break 4 to 120%
3) Specific heat capacity 1000 to 1200 j/Kg-K
4) Notched Impact Strength 60 to 80 Kj/m²
5) Strength to weight ratio 55 to 99 KN-m/Kg
6) Thermal Coefficient of expansion 65 x 10-6
7) Max Cont. Use Temp 125 °C
8) Density 1.20 g/cm3
APPENDIX B: LIST OF ELECTROINCS
The following table provides a list of electronics, their weight and approximate cost in
Rs.
S.No Item Weight (grams) Quantity Cost (Rs)
1 Polycarbonate Frame 750 1 2700
2 Motor Assembly 90 1 4850
3 Electronic Speed Controller 38 1 2900
4 Receiver 8 1 500
5 Servos 11.6 8 3960
6 Arduino Mega Board 37 1 1300
7 Gyro Sensor 4.5 1 500
8 Battery 179 1 5250
9 Wiring 10 1 200
Total 1182 22160
61
REFERENCES
Figures 4.1, 4.2, 4.3, 4.4, 4.5, 4.6, 4.7 & 4.8.
(http://www.learnengineering.org/2014/10/Brushless-DC-motor.html)
Figure 5.4
http://stm32f4-discovery.com/2014/11/project-03-stm32f4xx-pid-controller/
Figure 5.5
http://newton.ex.ac.uk/teaching/CDHW/Feedback/ControlTypes.html
Brushless DC Motor
(http://www.learnengineering.org/2014/10/Brushless-DC-motor.html)
Brushless DC Motor Fundamentals Application Note Prepared by Jian
Zhao/Yangwei Yu July 2011
Electronic Speed Controller.How an AC Motor and its ESC works!!
http://www.rcpowers.com/community/threads/how-an-ac-motor-and-its-esc-works-
tutorial.12057/
Gyroscope
J. Green, D. Krakauer, New iMEMS Angular Rate Sensing Gyroscope, Analog Dialogue
37(3), 2003.
Servo City (n.d). How do Servos Work. Retrieved from:
http://www.servocity.com/html/how_do_servos_work_.html
Arduino Mega 2560
https://www.arduino.cc/en/uploads/Hacking/PinMap2560big.png
Thesis paper of Andrew Ong (Wang Wenjun) from National University of
Singapore. 2012
62
Spherical VTOL UAV
National Instruments (n.d). PID Theory Explained.
http://www.ni.com/white-paper/3782/en#toc2
Figure V.7, V.8, V.9 and I2C Library
http://www.byteparadigm.com/applications/introduction-to-i2c-and-spi-protocols/
Daniel Moëll, J. N. (2008). VTOL UAV – A Concept Study. Linköping

SPHEROID-VTOL-UAV-FINAL-THESIS-1

  • 1.
    i CERTIFICATE This is tocertify that thesis entitled “Spheroid VTOL UAV” is written by following group members under my supervision. It is examined that the final copy of this thesis is fully adequate in scope and quality for the degree of Bachelor of Engineering. NAMES ROLL NO. I. MUNAWER ALI D-12-ES-01 II. S.M ARIF HASHMI D-12-ES-03 III. MUHAMMAD RAZA D-12-ES-21 IV. MUHAMMAD TAHA D-12-ES-25 V. RIZWAN ELLAHI D-12-ES-29 ______________ _______________ External Examiner Internal advisor Dr. Aqeel ur Rehman Engr. Adnan Waqar __________________________ Chairperson ElectronicEngineering, DUET
  • 2.
    ii TABLE OF CONTENT Page TABLEOF CONTENTS ii LIST OF TABLES vi LIST OF FIGURES vi LIST OF SYMBOLS viii ACKNOWLEDGEMENT ix SYNOPSIS x CHAPTER I: INTRODUCTION I.0 Introduction 1 CHAPTER II: THEORITICAL BACKGROUNG 2 II.0 Theoretical Background 2 II.1 Initially Design UAVs 2 II.2 Restrictions of Modern UAVs 2 II.3 Spheroid VTOL UAV 3 CHAPTER III: MODES OF INVESTIGATION AND DETAILS OF DESIGN 4 III.0 Stages and objectives 4 III.1 Flow chart of process 4 III.2 Project goals 5
  • 3.
    iii III.3 Objectives 6 III.4Flight dynamics 7 III.5 Definition of motion 7 III.5.1 Yaw 7 III.5.2 Pitch 7 III.5.3 Roll 8 III.6 Propeller slipstream 8 III.6.1 Forces and moments 10 III.6.2 Hover Flight 11 III.6.3 Translational flight 11 III.7 Design 14 III.7.1 CAD modelling 14 III.7.2 Structural stimulation 15 III.7.3 Drop test 15 III.8 Control surface optimization 15 III.8.1 Flaps optimization 15 III.9 Prototyping 16 III.10 Materials selection 17 CHAPTER IV : SYSTEM HARDWARE 21 IV.0 Electrical and Electronics components 21 IV.1 Motor and propeller 21
  • 4.
    iv IV.1.1 Basic workingprinciple 21 IV.1.2 Brushless vs Brushed DC motor 25 IV.1.3 Thrusting motor (GT2218/09) 26 IV.2 Electronic Speed Controller (ESC) 27 IV.2.1 ESC SIMMON Series 28 IV.3 Gyroscope 29 IV.3.1 MPU6050 features 31 IV.4 Servo 31 IV.4.1 Servo controlling 32 IV.4.2 Servo features 33 IV.5 Battery 34 IV.5.1 Li-Po battery specifications 35 IV.6 Arduino Mega Board 35 IV.6.1 Power Pins 36 IV.6.2 Input and Output 36 IV.6.3 Some special functions pins 37 IV.6.4 Features of Arduino Mega2560 37 IV.7 Transmitter and Receiver 40 IV.7.1 Transmitter Specifications 41 IV.7.2 Receiver Specifications 42 IV.8 Block diagram of the system 43 IV.9 Circuit diagram of electronic system 44
  • 5.
    v CHAPTER V: SYSTEMSOFTWARE 45 V.0 System Software 45 V.1 Our implementation 46 V.2 How to add library 46 V.3 How to include library in the program 46 V.4 Algorithm 47 V.5 Flow chart 48 V.6 PID controller 49 V.6.1 Proportional term 50 V.6.2 Integral form 51 V.6.3 Derivative term 52 V.7 I2C Library 53 CHAPTER VI: RESULTS 56 VI.0 Results 56 V1.0.1 Pitch and Roll P gain 56 V1.0.2 Pitch and Roll I gain 56 CHAPTER VII: CONCLUSION AND FUTURE WORKS 57 VII.0 Conclusions 57 VII.1 Recommendations for future works 57 VII.1.1 Flight Control Board 58 VII.1.2 Materials 58 VII.1.3 Camera surveillance system 58
  • 6.
    vi APPENDICES 60 REFERNCES 62 LISTOF TABLES Page III.1 Project phases and objectives 5 III.2 Different types of materials 17 LIST OF FIGURES Page II.1 Japanese designer with his UAV 3 III.1 Flow chart process 4 III.2 Propeller slipstream 8 III.3 Hover front view and top view 10 III.4 Pitch while hovering, transit to translational flight-front view 12 III.5 Flaps orientation during translational flight 12 III.6 Prototype 1 18 III.7 Prototype 2 19 III.8 Third and final prototype 20 IV.1 The rotor and stator of BLDC 22 IV.2 The coil arrangement in a BLDC 22 IV.3 Continuously rotating of coils of rotor 23 IV.4 DC voltage required in each coil 23 IV.5 The BLDC has a constant torque 24 IV.6 The voltage form required in each of the coil 24
  • 7.
    vii IV.7 Voltage formrequired in each of the coil 25 IV.8 The ECU determine which and when coil are to energized 25 IV.9 Three phase BLDC thrusting motor (GT2218/09) 27 IV.10 Three different waves produced by ESC 28 IV.11 ESC SIMMON SERIES 40A 29 IV.12 Working principle of gyroscope 30 IV.13 Gyro motion 30 IV.14 Gyroscope MPU6050 31 IV.15 Guts of a servo motor and assembled servo 32 IV.16 Variable pulse width control servo 33 IV.17 EMAX ES09A servo 34 IV.18 Lithium-Polymer battery 35 IV.19 Arduino Mega 2560 Board 38 IV.20 Pin configuration of Arduino Mega 2560 39 IV.21 FlySky FS-i6 Transmitter 42 IV.22 FlySky Receiver 43 IV.23 Block diagram of the UAV system 43 IV.24 Circuit diagram of the UAV system 44 V.1 Arduino workspace 45 V.2 Including library 46 V.3 Flow chart 48 V.4 Block diagram of PID controller 49 V.5 Proportional graph 51
  • 8.
    viii V.6 Proportional-integral graph52 V.7 I2C Connections 53 V.8 Data Transmission in I2C 54 V.9 Waveform of I2C 55 LIST OF SYMBOLS α Angle of Attack (AOA) , rad δƒ Flap Deflection, rad δᵣ Rudder Deflection, rad Fᴰ Drag, N Fᴸ Lift, N b Wing span, m Mᴄԍ Moment about CG Xb Body Axis, X-Axis Yb Body Axis, Y-Axis Zb Body Axis, Z-Axis Xe Earth Axis, X-Axis Ye Earth Axis, Y-Axis Ze Earth Axis, Z-Axis T Thrust Tmotor Motor Torque Vi Induced velocity of air, accelerated across the propeller Ve Induced exit velocity of air Cl Lift Coefficient Cd Drag Coefficient
  • 9.
    ix ACKNOWLEDGEMENT We would liketo thank those who helped during our final year project. Without their support, we could have never accomplished this work. We take this special occasion to thanks our parents. We dedicate this work to our parents. It would have been simply impossible to start, continue and complete without the support of our parents who, unconditionally provided the resources to us. We are eternally indebted to our internal advisor Engr. Adnan Waqar for all the help, invaluable guidance and generous support throughout our final year project. We have been very fortunate to be associated with such a kind and good person and it would take more than a few words to express our sincere gratitude.
  • 10.
    x SPHEROID VTOL UAV SYNOPSIS Themain aim of this project is to build, design and test fly a Spheroid Vertical Take Off and Landing Unmanned Aerial Vehicle. It is mainly split into four parts namely structure, electronics, propulsion and control system. The purpose of the Spheroid VTOL UAV is to permit it to be used in limited space such as indoor atmosphere where normal UAVs are vulnerable damage. As it has external spherical cage and it is able to collide with walls, roll on the ground and still be able to continue flying. The propulsion system was selected through series of literature survey to conclude suitable style and size of motor. A three phase brushless motor was selected for this project (EMAX GT2815). It was first tested analytically followed by experimental test to verify that it’s electrical current draw and up thrust were best. Electrical components were selected based on the lightest weight available. No parts were available as plug and play modules and needed to be modified specifically to project objective. The components includes battery, servos, remote and receiver, ESC and controlling board. The flight control system deals with the control and auto stabilization of UAV. After the first test flight we weren’t able to achieve the stability due to low knowledge aerodynamics and improper parameters of control system. Through the series of design process and testing, UAV was not able to achieve its objective that were set out in the beginning.
  • 11.
    1 CHAPTER I INTRODUCTION I.0 INTRODUCTION: Theadvancement of UAVs started mainly for military purposes during World Wars I and II. The need to gain superiority in air space at that time led to quick innovations of unmanned air vehicles, as it meant that no lives were risked during exploration, surveillance, wars or military conflicts. Then in recent years, after the development of helicopters, the race to create fixed wing fighter jets capable of VTOL began to appear as this will allow fighter jets to take-off and land using shorter runways, which are also found on-board aircraft carriers. This ability and capacity is also known as short take- off and landing (STOL). In order to take advantage of both of these facility, a hybrid VTOL UAV was invented, with many variants that are currently being studied around the world. This thesis will discuss the working system of the UAV which includes the pitch, roll and yaw motion of UAV. This is followed by the design process which includes CAD modelling, structural analysis using AutoCAD. Computation Fluid Dynamics using SolidWorks Flow Simulation was also done to analyses the flow behavior and optimize the control surfaces, before discussing the manufacture and construction the actual prototype. Experimental data obtained from the flight tests would be used to confirm the theoretical studies. Finally, a more intensive date collection of the final prototype would be done to provide information of the performance and capabilities of the UAV. The portion of propulsion, electronics and control system is done by Andrew Ong, A0073979H, project AM30 (AY2012/2013).
  • 12.
    2 CHAPTER II THEORTICAL BACKGROUND II.0THEORTICAL BACKGROUND: This chapter provides background information about this history of UAVs as well as inspiration for selecting this project. II.1 INTIALLY DESIGN UAVS: Unmanned Aerial Vehicles are aircrafts of different that are not operated by an on board pilot. They may be remote control, autonomous or fully manual. In 19th century, unmanned balloons with loaded bombs were used in military conflicts. Although they were not like modern UAVs. UAVs have being advanced widely in the three decades. Different key factors such as keeping pilot save from dangerous areas, to maintain unobserved presence over a war zone or to gather information in small or hard to access areas. With the development of technology even civilians are able design a simple semi- autonomous UAV for tasks such as real time live feed aerial photography and telemetry. II.2 RESTRICTIONS OF MODERN UAVs: Most modern UAVs are in the form of helicopters, coaxial helicopters, multirotor and aero planes. Except the fixed wing aero planes all are able to perform VTOL, but defenseless to damage if any of the blade come with the contact with obstacles. There are some restrictions of most modern UAV design in terms of applications of their use in a confined spaces environments.
  • 13.
    3 Limitations of conventionalfixed wing aircrafts: Unable to hover over fixed location. Limitations of helicopters variants and multirotor aircraft: Multirotor/coaxial helicopters have more motors and require a larger electrical current output, reducing the flight time for a given battery capacity. II.3 SPHERICAL VTOL UAV: The first Spherical VTOL UAV of this kind was introduced by Japanese Ministry of Defense in middle of 2011. It has total weight of 350 grams, a diameter of 42 centimeters, endurance of 8 minutes and cost USD 1400. It runs on a single motor and propeller combinations and is designed to be able to hover like a helicopter and tilt to move forward like an air plane. Constructed with the aim of carrying a surveillance camera and to be operated within confined spaces or over disaster sites for search and rescue, it has the ability to collide with obstacles without damaging its critical propulsion or control system as they are protected within the exterior spherical cage. Because the exterior is round, it is able to land in any attitude and roll along the ground. The UAV employs 8 control surfaces, 4 above the center of gravity (CG), and 4 below the CG. The combination of rudders and flaps provides yaw, pitch and roll control through it’s on board flight control board which has 3-axis gyroscopic sensors. Fig II.1 Japanese Designer with his UAV
  • 14.
    4 CHAPTER III MODE OFINVESTIGATION AND DETAILS OF DESIGN III.0 STAGES AND OBJECTIVES: This section describes the preliminary planning, and a detailed summary of the process of designing before arriving at the final prototype. This is followed by a list of objectives to define the scope of the project. III.1 FLOWCHART PROCESS: Prior to the start of the entire project, the team has developed a flowchart process to systematically tackle the various objectives, through a series of levels, to be achieved before arriving at the final prototype. Fig III.1 Flowchart Process Designing / Re- designing Prototyping Testing and Calibration Manufacturing of final product Final testing Post data processing
  • 15.
    5 In this flowchart,the working process is in such a way that we have divided this process in three levels. In first level we have to complete designing which will lead us to the prototyping and modeling of the structure and last level of the first stage is testing and trouble shooting and calibration. After achievement of first level, then the process proceeds to the second level which consist of three other stages of manufacturing of final product, final testing and post data processing. If in case of destruction of structure after first level then the process will be revised again from redesigning till post data processing. III.2 PROJECT GOALS: Below summarizes the main goals during the different phases of the entire project: Table III.1. Project Phases and Objectives Phase Project Goals 1) Design Structures and Aerodynamics - Dimensioning/ CAD Modelling(AutoCAD) - Structures Propulsion and Control -Sizing of Motor and Propeller Selection -Calculating required current drawn and selecting suitable battery -Integrating flight control system with flight control board(Arduino Mega) 2) Prototyping -Integrating flight control electronics system with UAV structure 3) Flight Test and troubleshooting - Testing of effectiveness of flight control surfaces - Systematic Tuning of PID control settings 4) Re-designing - Final modification of the structural, propulsion
  • 16.
    6 and control designs. 5)Manufacturing of Final Product - Consolidating modified designs 6) Final Testing - Make final adjustments to the control settings 7) Post Data Processing - Verify that all objectives are met III.3 OBJECTIVES: The center of attention of this thesis is on the structures and aerodynamics of the UAV and the objectives are as follow: 1. The overall costs for the intact project must be kept below Rs 50,000/-. 2. The material used must be strong to give rigidity to the UAV, as well as lightweight to reduce the all-up weight of the UAV, so as to increase flight endurance and allow for possible payload to have a suitable flight to weight ratio for smooth flight. 3. The design of the struts must able to resist and hold up impacts when landing or due to accidental collision against any of the possible obstacles within an enclosed area built for the flight of UAV. 4. Sizes of flappers and rudder must be according to the achievement of appropriate and highest lift-to-drag ratio. 5. The final prototype of the UAV must successfully achieve the following during the test flights: a. Stability and Control b. Ability to fly up a flight of stairs. c. Withstand wall collisions and ability to ‘stick’ on the surface of the wall before returning to normal and stable flight. d. Landing and rolling, followed by a successful take off from the ground.
  • 17.
    7 III.4 FLIGHT DYNAMICS: Thissection will first introduce the different parts of the UAV and it will be followed by the response on the motion of the UAV when the relevant control surfaces are activated. The propeller slipstream theory will also be explained and finally a theoretical derivation of the motion using equations of forces and moments. III.5 DEFINATION OF MOTION: Usually, for a fixed wing aircraft flying, the pitch, roll and yaw motions in the 3 axes, are controlled by three different sets of control surfaces – elevator, aileron and rudder respectively. However, for the spherical UAV, the motions can be simplified to 2 axes. This will be further explained in the following sub-section. III.5.1 YAW: The yaw motion is controlled by four sets of rudders which have been programmed to move concurrently when the signal is received. The torque effect from the counter-clockwise motion of the propeller causes the body of the UAV to rotate anti- clockwise (about the Z-axis), causing the UAV to yaw. In order to counter the inherent yaw motion due to the moving propellers, the rudders must be activated at an angle at its default trim position. III.5.2 PITCH: The pitch motion (about the Y-axis) is controlled by two out of four flaps and four rudders, which have been programmed to activate in a specific orientation to cause the motion, as shown. With the Center of Gravity (CG) on the midline of the UAV, the top two flaps move in opposite directions to the bottom rudders to create a torqueing effect, thereby allowing the UAV to pitch in the desired direction.
  • 18.
    8 III.5.3 ROLL: Since theUAV is uniformly manufactured in each quadrant, the roll motion is similar to the pitch motion, but the turning effect is about the X-axis. The pitch and roll motions are essentially describing the same movements. Therefore, this motion will be defined by ‘pitch’ in the subsequent sections of the thesis. III.6 PROPELLER SLIPSTREAM: Assuming Conservation of Energy, where no loss of kinetic energy is experienced within the control volume. Applying Bernoulli’s Equation, Since, ho ≈ h1 ≈ h2 ≈ h3 From Regions (0) to (1): 𝑝0 + 1 2 𝜌 𝑉12 + 𝜌𝑔ℎ0 = 𝑝1 + 1 2 𝑉12 + 𝜌𝑔ℎ1 From Regions (2) to (3): 𝑝2 + 1 2 𝜌 𝑉22 + 𝜌𝑔ℎ2 = 𝑝3 + 1 2 𝑉32 + 𝜌𝑔ℎ3 Assuming incompressible flow and constant density of air across the propeller, conservation of mass can be applied, From Regions (1) to (2): Fig III.2 Propeller Slipstream
  • 19.
    9 𝑚1 = 𝑚2 𝜌𝐴1𝑉1 = 𝜌𝐴2 𝑉2 V A V A (4.3. Since A1 and A2 are the area of the propeller which is represented by the disc, it is the equal, A1 = A2 = Ad, 𝑉1 = 𝑉2 = 𝑉0 + 𝑉𝑖 Where Vi, is the induced velocity of the air which is accelerated across the propeller. Thrust produced from the propeller disk is due to pressure difference between regions (1) and (2), 𝑇 = (𝑝1 − 𝑝2)𝐴 𝑑 Since V3 = V0 + Ve, where Ve is the induced exit velocity of air, and p3 = p0, and also substituting
  • 20.
    10 Using Quadratic equationsto solve, the exit velocity can be determined by For hovering flight, since V0 = 0, Fig III.3 Hover – Front View (Left) and Top View (Right) III.6.1 FORCES AND MOMENTS: This sub-section of the thesis will explain the response of the control surfaces on the UAV theoretically, using forces and moments. The following are the assumptions made: 1) The axial direction of flow of Ve is always parallel to the symmetrical axis of the UAV body, and the normal velocity, Vn, is negligible because Ve >> Vn.
  • 21.
    11 2) The directionof airflow is smooth and uniform and is vertically downwards in the -Zb- direction. 3) The control surfaces are completely submerged in the induced exit airflow, Ve. III.6.2 HOVER FLIGHT: During hover flight, the velocity of airflow on the control surfaces is the induced exit velocity of the air produced by the propeller, Ve, because Ve >> V0. During hover flight, there is an inherent yaw motion as mentioned in Section 4.1.1). Therefore, all four rudders must be in the orientation shown above at neutral position to counter the clockwise rotation of the UAV body. Sum of forces in Ze-Axis; T – W – FD,rudders = m . ẇ Since ẇ = 0; T = W – FD,rudders Moments about Ze-Axis; (Taking counter-clockwise to be +ve) Mcg,r = Tmotor - FL,rudders . r where FL = ½ ρ Ve2 CL S and CL = 2 πα (for flat plate) In order for the UAV to yaw in the CCW direction, Tmotor > FL,rudders . r , and for the UAV to yaw in the CW direction, Tmotor < FL,rudders . r . This can be achieved by controlling the amount of deflection of the rudders,δr. The larger the the deflection, the greater the FL,rudders. III.6.3 TRANSLATIONAL FLIGHT During hover flight, the velocity of airflow on the control surfaces is the induced exit velocity of the air produced by the propeller, Ve, because Ve >> V0.
  • 22.
    12 FigIII.4 Pitch whilehovering, transit to Translational Flight – Front View Fig III.5 Flaps Orientation during Translational Flight – Top View During translational flight, the UAV must first pitch as shown in the orientation above. When the pitching moment reaches equilibrium, the UAV will translate in the resultant direction. From left picture in Fig 8, the UAV achieved hover flight first, Sum of forces in Ze-Axis; T - W - FD,rudders - FD,flaps - FDstruts + FL,rudders + FL,flaps + FL,struts = m . ẇ
  • 23.
    13 Since ẇ =0; T + FL,rudders + FL,flaps + FL,struts = W + FD,rudders + FD,flaps + FD,struts However, from Fig 8, after reaching equilibrium when pitching, Summation of forces in Ze-Axis; T sin α - W - FD,rudders - FD,flaps - FDstruts + FL,rudders + FL,flaps + FL,struts = m . ẇ T sin α - W - ΣF D + Σ FL = m . ẇ For the same throttle setting, T, when the UAV achieved hover flight, there will be a decrease in the overall thrust of T.(1 - sinα ), due the change in resultant thrust vector direction. Since both (T sin α) and W are constants, the resultant increase or decrease in ẇ is dependent on ΣF D and ΣF L which is based on the Lift-to-Drag ratio, dependent of the angle of attack , for a given Ve and V∞. Summation of forces in Xe-Axis; T cos α - FD,struts - FD,rudders - FD,flaps = m . u̇ T cos α- FD,frontal = m . u̇ where FD,frontal = ½ ρ (Ve + V∞) 2 Cd S Moments about Ye-Axis; Mcw, Flaps & Rudders = Lf,z-axis . (FL,flaps cos f) + Lr,z-axis . (FL,rudders cos r) Mccw, Flaps & Rudders = Lf,x-axis . (FL,flaps cos f) + Lr,x-axis . (FL,rudders cos r) Mcw by Propeller = Lp,x-axis . T cos α Mccw by Propeller = Lp,x-axis . T sin α
  • 24.
    14 where FL =½ ρ (Ve + V∞) 2 CL S (Taking counter-clockwise to be +ve) Mcg = {[ Lf,z-axis. (FL,flaps cos f) + Lr,z-axis . (FL,rudders cos r) ] + [ Lp,x-axis . T cos ]} - {[ Lf,x-axis. (FL,flaps cos f) + Lr,x-axis . (FL,rudders cos r) ] + [Lp,x-axis . T sinα ]} Theoretically, it is difficult to achieve straight and levelled flight during pitching. However if ΣF L is able to overcome W and ΣF D, it will result in an increase in altitude, which is more ideal. Therefore, it is concluded that the UAV should flown at a high enough thrust which must be decreased proportionally to compensate for the increase in Lift at high velocity to achieve a successful translational flight. III.7 DESIGN: In order to make a fair comparison with the Japanese Sphere, some specifications of the prototypes were based on the limited knowledge of the Japanese specifications released. A total of 2 prototypes were made, before arriving at the final prototype and the diameter of the UAV is fixed at 42 centimeters for all three prototypes. III.7.1 CAD MODELLING: The prototypes were modelled using Computer Aided Software – SolidWorks, to speed up the design process by allowing the user to visualize the designs before manufacturing the actual product. Each parts of the UAV were designed individually and assembled using the software. Apart from designing the prototypes to meet the technical specifications, the design considerations also encompass the manufacturing process. A step-by-step assembly procedure must be taken into consideration to ensure smooth assembly as some of the steps require permanent adhesion which is irreversible.
  • 25.
    15 III.7.2 STRUCTAL STIMULATION: Beforemanufacturing the actual prototype, the CAD model is meshed before undergoing simulations to test the structural designs. The simulation software used was SolidWorks Motion Simulations. To ensure that the struts are able to withstand the impact forces due to improper landing or accidental collisions into obstacles when flying indoors, the UAV is simulated to undergo a drop test. This provided useful visual aids to identify locations where high stress concentrations exist, which may lead to possible fractures. Changes to the designs can be made instantly to improve the structural integrity of the struts. III.7.3 DROP TEST: The drop test is to simulate the sudden vertical decent of the UAV (in the Ze- Axis) either due to loss of battery power or during improper landing at 3 different height of 0.2, 0.5, 1.0 meters. The objective is to find out the location of the UAV which receives the most stress through the simulation. The following were the boundary conditions applied: III.8 CONTROL SURFACE OPTIMIZATION: To achieve the highest lift-to-drag ratio, the size of the flaps and rudders must be optimized. This will ensure that enough lift force is generated by both the flaps and the rudders to provide sufficient pitching moment for translation flight, and the size of the rudders is sufficient to counter the inherent yaw motion caused by the propeller. III.8.1 FLAPS OPTIMIZATION: The objective of the flap optimization is to find the suitable chord length to provide the highest lift-to-drag ratio. For a fixed spherical UAV diameter of 420mm,
  • 26.
    16 the maximum chordlength of the flap is 58.5mm. The velocity of airflow, Ve, just below the propeller, is taken to be 13.2m/s at throttle setting of 50%, which is the approximated cruising speed. Using SolidWorks Flow Simulation, a parametric study was setup by varying the chord length between 40mm to 58.5mm. Results showed that for a smaller chord length, there was only a slight decrease in the lift-to-drag ratio. However, the resulting Lift force is reduced, compromising on the resulting pitching moment, which is undesirable. Instead, the maximum allowable chord length of 58.5mm produced the highest Lift-to-drag ratio. Therefore, the most suitable chord length of the flap is limited to the diameter of the sphere at 58.5mm. In addition, it can be observed that from Appendix C, as AOA increases from 0 to 40 degrees, the simulation results showed that the air flow is still ‘sticking’ onto the surface of the flap. However, at 50 degrees onwards, flow separation is starting to occurs. Therefore, it can concluded that the maximum pitch angle should not be more than 42 degrees as observed from the Graph 1, as it is the angle at which the maximum lift force can be generated. III.9 PROTOTYPING: There are limitations to how much each prototype can be simulated using software simulations, and the prototyping stage only begins after intensive simulations have been done. This is where the manufacture and assembly of the prototypes took place. This section will first describe the key considerations for the material selection and how each prototype is evolved. This will be followed by a brief description of the construction process.
  • 27.
    17 III.10 MATERIAL SELECTION: TableIII.2. Different types of materials Material Cost Ease of Fabrication Strength –to-weight ratio Depron foam(3mm) Low Very easy Low Depron foam(5mm) Low Very easy Low Card Board Low Easy Low Balsa wood high Very easy Very low Ply wood Medium Easy Medium Carbon Fiber Very High Very difficult high Poly Carbonate Very high Very difficult high There are various choices and consideration that had to be made when selecting the most suitable and appropriate material to manufacture the struts, which will experience the highest crash impact loads. Since the objective and the idea of the project is to keep costs low, costs was the highest priority and thus card board was selected first over Depron , poly carbonate , plywood and carbon fibre, which have the highest strength-to-weight ratio. Due to time limitation, the time taken for the assembling and construction was the next on the priority list. Card board is the easiest choice of material to work with as it can be cut easily with simple tools – pen-knife or cutter. Therefore, firstly it was selected over all the other materials. Then we find that card board has weight more than depron foam and it has very low strength to weight ratio to bear any collision and crash or it can hardly bear the impact load. The thickness of Card board was 6mm sheet and to test the rigidity of that card board, we first make the structure half of the original size. And we named it as prototype 1.
  • 28.
    18 Fig III.6 Prototype1 By using this material, we find it heavy and have less strength to weight ratio and can easily be crashed in collision with any obstacle and cannot bear impact load. It will be very difficult for us to make our structure in by using card board. During manufacturing of this prototype, it was damaged many times and is very heavy for structure of UAV. We then switched our structure to depron foam because of light weight and it is lighter in weight then card board but because of cost effectiveness we haven’t used it before. Depron can easily be fabricated and is very costly and have less strength to weight ratio. Due to low strength to weight ratio depron foam can easily be fractured.
  • 29.
    19 Fig III.7 Prototype2 After using depron foam we came to know that due to light weight and less density, depron foam broke many times during the making of structure. And due to that breakage and damages we applied adhesive to join the destructive parts. The adhesive we use to join depron is epoxy which is used as adhesives in many material manufacturing. And due to using that adhesives in several places of our structure, the structure became unbalanced and in several test flights and drop test our structure brutally broke into many different parts. Due to lots of damages, we skip that material and find another material Poly- carbonate sheet. Poly carbonate sheet is used in different fields. Polycarbonate (PC) is a clear, colored polymer used extensively for engineering and optical applications. It is available commercially in both pellet and sheet form. Outstanding properties include impact strength and scratch resistance. The most serious deficiencies are poor weather ability and chemical resistance.
  • 30.
    20 Polycarbonate is atransparent thermoplastic sheet material used where impact resistance, flame retardency, good dielectric properties and optical clarity are priorities. Polycarbonate thermoforms well, is easy to paint and bonds well using solvents and adhesives. It also has exceptionally high impact strength over a wide temperature range. Many grades of polycarbonate are available with each providing specific properties for a variety of applications. It can even be FDA approved for food-contact and medical applications. Additional applications are protective shields, architectural glazing, indoor and outdoor signs, skylights, shelves, fixtures, aerospace and mass transit interior surfaces, automobiles and product displays. Fig III.8 Third and Final Prototype
  • 31.
    21 CHAPTER IV SYSTEM HARDWARE IV.0ELECTRICAL AND ELECTRONICS COMPONENTS: This chapter serves to explain the electrical and electronic components used in the project. It also describes the selection process involved in choosing these components. This consists of the motor, the electronic speed controller, remote control transmitter and receiver, battery, the flight control board, and the servos. IV.1 MOTOR: The propulsion system consists of the motor and propeller combination used to provide thrust to the UAV. There are two motors available for fulfilling Three Phase Brushless DC motor and Three Phase Brushed DC motor. Three Phase Brushless DC motor is used. The BLDC motor is commonly used in applications including appliances, automotive, aerospace, consumer, medical, automated industrial equipment and instrumentation. The BLDC motor is electrically commutated by power switches instead of brushes. IV.1.1 BASIC WORKING PRINCIPLE: It consist of two main parts, rotor and stator. Rotor of BLDC are permanent magnets.
  • 32.
    22 Fig IV.1 TheRotor of a BLDC is a permanent magnet; the stator has a winding arrangement A, B and C are the internal winding of the rotor shown in the figure. By applying DC power to the coil, the coil will energize and become an electromagnet. Fig IV.2 The coil arrangement in a BLDC is shown here, with different color for different coils The Principle of BLDC operation is very simple, it is basically operated by the force of attraction between electromagnets and the permanent magnets. In above shown figure when coil A is energized it will possess magnetism as a result the opposite pole of rotor will be in act to reach coil A of stator due to force of attraction between them. When the rotor is near to coil A, coil B is energized and when the rotor is near to coil B, coil C is energized. After that, coil A is energized with the opposite polarity.
  • 33.
    23 Fig IV.3 Ina BLDC, as the rotor nears the energized coil, the next coils is energized; this will make the rotor continuously rotate This process is repeated, and rotor rotates continuously. Graph below shows the DC current required by each coil. Fig IV.4 The DC voltage required in each coil is shown in this graph The above working principle of BLDC has a drawback. Only one coil is energized at instant. Two other coils cause reduction in the power output of motor. To overcome this problem a technique is used. When the rotor is in the position, along with the first coil, which attracts the rotor, another coil behind the rotor can be energized in such a way that it repels the rotor in the same direction in which it is attracted. For this instant, current of same polarity is drawn through the second coil to generate combine effect. As a result of combined effect more torque and power output is achieved from the motor. The combined force also makes sure that a BLDC has a constant torque nature. It is difficult to produce such torque nature in motor other than BLDC.
  • 34.
    24 Fig IV.5 TheBLDC has a constant torque nature as shown. The current form required for the complete 360 degree rotation is shown in the graph below. Fig IV.6 The voltage form required in each of the coil Two coils need to be energized separately with this configuration, we can simplify this process by making a small adjustment to the stator coil. Just connect one free end of the coils together. When the power is applied between coils A and B, note the current flow through the coils. It can be seen that, the current flow is just like the separately energized state.
  • 35.
    25 Fig IV.7 Thevoltage form required in each of the coil That’s how a BLDC works. There might be some doubts. Electronic Controller Unit (ECU) is used to energize the stator when it is needed to and provides continuous rotation to the rotor. For this purpose a sensor is used which determines the position of the rotor and send the signal to controller, the controller decides which coils to energize that based on the information. Fig IV.8 The ECU determines which coil to energize and when to energize it The above schematic shows, how the ECU controls task of energizing the coil. This task is known as commutation. A Hall-effect sensor is used for this purpose. The Hall-effect sensor is fitted on the back of the motor. IV.1.2 BRUSHLESS VS BRUSHED DC MOTOR: A periodic maintenance is required by brushed DC motor. Replacement of brushes is required due to mechanical wear. Sparking also occur when current transfers to commutator. Brushes limit the maximum speed. These all drawbacks are removed in a
  • 36.
    26 brushless DC motor.For switching stator magnets to keep the motor running in the brushless DC motor Electronic control circuit is required. This makes a BLDC motor potentially less rugged. Advantages of BLDC motor over brushed motors are: 1) Increased efficiency. 2) Reliability. 3) Longer lifetime. 4) No sparking and less noise. 5) More torque per weight. IV.1.3 THRUSTING MOTOR (GT2815/06): Features of Thrusting motor used for UAV are; 1. Brand: EMAX 2. Model: GT 2815/06 3. RPM/V: 1280KV 4. No. of Lipo Cells : 2-3S 5. Max Watt : 400W 6. Max Current(<60S) : 43A 7. Weight : 120g 8. Stator Dimensions : 28 x 15 mm 9. Diameter: D35mm x L38.5mm 10. Shaft diameter : 5 mm 11. Shaft Length : 17 mm 12. Max thrust : 1800g 13. Recommended Propeller : APC 10x5E@3S LiPo
  • 37.
    27 Fig IV.9 ThreePhase BLDC Thrusting Motor (GT2815/06) IV.2 ELECTRONIC SPEED CONTROLLER (ESC): The ESC controls the speed of a BLDC motor with frequency, not voltage. If a battery of 11.1V is plugged into the power system, battery will provide 11v1to motor with full amperage potential. The BLDC motors uses 3-phase to run. The motors run on AC current. The ESC basically generates a trapezoidal wave. For each of three wires of motor 3 separate waves are produced by it. The motor’s speed does not depend upon the ampere or voltage, but instead the timing of the current fed into it. The frequency variation of 3- phase trapezoidal wave cause the motor to rotate slower and faster. Wave is created when polarity of phase is switched by ESC. This means that the voltage flows ‘Alternately’ through any given winding, one direction then the other. A push-pull effect is created in the magnetic field of each winding, making the motor more powerful for its size and weight. Amps draw of the motor from ESC and battery is determined by the load placed on it. In the below picture, we have 2 motors with 3 poles each. Their winding are labelled as poles “A”, “B”, and “C”. The graph (under the 2 motors) shows the 3 olto voltage relationships.
  • 38.
    28 figure below shows"AC Motor 1" , "AC Motor 2", and the signals which are given to the windings; it simply shows that if any two connection of motor are interchanged, it change the orientation that the waves hit the windings, and then change in direction of motor occurs. Fig IV.10 Three different waves produced by ESC Above diagram shows how signal graph will appear on an oscilloscope. It displays the signal’s time versus voltage relationship. One full wave is given in above figure, “Point A” refers to the starting point of Black wave. A wave that starts at 0 volts “point A”, as it moves forward in time, it reaches up to positive 11.1 volts denoted as “point B”, then reaches down past 0 volts denoted as “point C”, then to negative 11.1 denoted as “point D”, then reaches back up to 0 volts denoted as “point E”. This is one cycle of this wave and it represents one turn of a 3 pole motor or one step in a motor with 6 or more poles. Time of the wave length takes to travel from point A to point E should be decreased (frequency increase) in order to increase the speed of motor. IV.2.1 ESC SIMMON SERIES: ESC SIMMON SERIES 40A is used in this UAV, with the features as below; 1. Item: 40A. 2. Continuous Current: 40A 3. Burst Current (10A): 50A
  • 39.
    29 4. Battery Cell:2~3 5. Dimension: 55x28x7 6. Weight: 38g 7. BEC Mode: Linear 8. BEC Output: 3A/5V Fig IV.11 ESC SIMMON SERIES 40A IV.3 GYROSCOPE: Vibrating structure gyroscopes are MEMS (Micro-machined Electro- Mechanical Systems) devices that are less expensive, small in size and easily available commercially. To understand the operation of vibrating gyroscope, it is necessary to first understand the Coriolis force. In a rotating system, rotational velocity of every point is same. As one approaches the axis of rotation of the system, the speed in the direction perpendicular to the axis of rotation decreases, but the rotational velocity remains the same. Thus, in order to travel in a straight line towards or away from the axis of rotation while on a rotating system, lateral speed must be either decreased or increased in order to maintain the same relative angular position (longitude) on the body. The act of slowing down or speeding up is acceleration, and the Coriolis force is this acceleration times the mass of the object whose longitude is to be maintained. The Coriolis force is proportional to both the angular velocity of the rotating object and the velocity of the object moving towards or away from the axis of rotation.
  • 40.
    30 Vibrating structure gyroscopescontain a micro-machined mass which is connected to an outer housing by a set of springs. This outer housing is connected to the fixed circuit board by a second set of orthogonal springs. Fig IV.12: working principle of gyroscope The mass is continuously driven sinusoidal along the first set of springs. Any rotation of the system will induce Coriolis acceleration in the mass, pushing it in the direction of the second set of springs. As the mass is driven away from the axis of rotation, the mass will be pushed perpendicularly in one direction, and as it is driven back toward the axis of rotation, it will be pushed in the opposite direction, due to the Coriolis force acting on the mass. Fig IV.13: gyro motion The Coriolis force is detected by capacitive sense fingers that are along the mass housing and the rigid structure. As the mass is pushed by the Coriolis force, a differential capacitance will be detected as the sensing fingers are brought closer together. When the mass is pushed in the opposite direction, different sets of sense fingers are brought closer
  • 41.
    31 together; thus thesensor can detect both the magnitude and direction of the angular velocity of the system. IV.3.1 MPU6050 FEATURES: Gyro sensor that is used in this project is MPU6050 with following features; 1. Power supply: 3-5v (internal low dropout regulator). 2. Communication modes: standard I2C communications protocol. 3. Chip built-in 16bit AD converter, 16-bit data output. 4. Gyroscope range: ± 250 500 1000 2000 ° / s. Fig IV.14 Gyroscope MPU6050 IV.4 SERVO: Servo contains of a potentiometer, small DC motor and a control circuit. Gears are attached to the motor for controlling wheel. Whenever the motor rotates, a change in resistance of the potentiometer occur, so amount of motion and its direction can be accurately regulated by control circuit. When the motor’s shaft is at the desired angle or position, power supplied to the motor is disconnected else, the motor is turned in the appropriate direction. Signal wire is used to send the desire position in form of electric signal. The speed of motor increase or decrease proportionally according to the difference between its current position and desired position. So if the motor is near the required position, speed will slow down,
  • 42.
    32 otherwise it willturn fast. This type of mechanism is called proportional control. This means the motor will only run as hard as necessary to accomplish the task at hand. Fig IV.15 guts of a servo motor (L) and an assembled servo (R) IV.4.1 SERVO CONTROLLING: Controlling of servo carried out by sending an electrical pulse via the control wire. Electrical pulse is of variable width or called pulse width modulation (PWM). There is a maximum pulse, a minimum pulse and a repetition rate. A servo motor can usually only turn total of 180°, 90° in either direction. The position at which the servo has the same amount of potential rotation in both clockwise and anti-clockwise direction, this position is define as neutral position of motor. Position of the shaft is determine by the PWM sent to the motor, and based on the duration of the pulse sent via the control wire the rotor will turn to the required position. The servo motor require to see a pulse every 20 milliseconds (ms) and the length of the pulse will determine how far the motor turns. For example, if the pulse of 1.5ms is given to the servo, it will make the motor turn to the 90° position. Longer than 1.5ms moves it between 90°-180° and any shorter than 1.5ms will turn it between 0°-90°, as shown in the diagram below.
  • 43.
    33 Fig IV.16 VariablePulse Width control servo When signal is given to these servos to move, they will move to the position and hold that position. If an external force pushes against the servo while the servo is holding a position, the servo will resist from moving out of that position. The torque rating of servo is defined as maximum amount of force the servo can exert. To maintain the position of servo, the pulse position must be repeated to command the servo to stay in same position. IV.4.2 SERVO FEATURES: Servos in total number of eight were used in the designing of the UAV. The features of servos are as follows; 1. Brand Name: EMAX 2. Item Name: EMAX ES09A servo 3. Dimension: 23.0X12.0X24.5mm 4. Weight: 11.6g 5. Operating Voltage: 4.8V~6.0V 6. Speed: 0.11 / 0.09 sec/ 60° 7. Torque: 2.2 / 2.4 kg.cm 8. Gear Type: Plastics Gear
  • 44.
    34 Fig IV.17 EMAXES09A Servo IV.5 BATTERY: There are two different types of rechargeable batteries available especially for use in helicopters, planes, and multi-rotor. The first is Nickel-Metal Hydride (Ni-Mh) battery and the second is Lithium Polymer (Li-Po) battery. As a comparison between Li-Po battery and Ni-Mh battery, Li-Po battery offers a wide array of benefits as it has three important things going for them which make them the perfect battery choice for Radio Control UAV over conventional rechargeable battery type such as NiMH. 1. Lithium Polymer battery is light in weight and can be made in almost any shape and size. 2. Li-Po battery have large capacity, meaning they hold lots of power in a small package. 3. LiPo batteries have high discharge rate to power which is the most challenging and required in electric motors. Li-Po battery works on the principle of intercalation and de-intercalation of lithium ions from a positive electrode material and a negative electrode material, with the liquid electrolyte providing a conductive medium. To avoid the electrodes from
  • 45.
    35 touching each otherdirectly, a microporous separator is placed in between which allows only the ions and not the electrode particles to move from one side to the other. For this project, we have used a Li-Po battery due to its higher capacity to weight ratio. IV.5.1 Li-Po BATTERY SPECIFICATIONS: The main specifications are as follows: 1. Type: Li-Po 2. Capacity: 2200mAh 3. Voltage: 11.1V 4. Connector Type: EC3 5. Weight: 179 g 6. Configuration: 3S 7. Length: 4.13 in (105mm) 8. Width: 1.26 in (32mm) 9. Height: 0.87 in (22mm) 10. Maximum Continuous Discharge: 25C 11. Maximum Continuous Current: 55A Fig IV.18 Lithium-Polymer Battery IV.6 ARDUINO MEGA BOARD: Arduino Mega 2560 is an ATmega2560 microcontroller based board. It consist a 16 MHz crystal oscillator, digital Ip/Op pins are 54 (Including 15 PWM output pins), 16 analog inputs, 4 UARTs (hardware serial ports), a USB connection, a power
  • 46.
    36 jack, an ICSPheader, and a reset button. Everything needed to support the microcontroller is provided in this board; to start it simply connect it to a computer with a USB cable or power it with an AC-to-DC adapter or battery. It has compatibility with most of the shields designed for Arduino Uno or other boards. Arduino Mega is easily programmable with Arduino Software. IV.6.1 POWER PINS: Power pins of Mega2560 are described below: 1) Vin. It is used to provide power using external power source. If supply voltage is given through power jack then it can be accessed via Vin pin. 2) 5V. The regulated output of 5v is can be taken from 5V pin, it is regulated with built-in regulator. Power can be supplied to board via the USB connector (5V), DC power jack (7 - 12V), or the VIN pin of the board (7-12V). Providing power through 5V or 3.3V pin to the board is not a good idea, it can damage the board. 3) 3V3.on board regulator also provides 3.3V which can be taken via 3.3V pin and provide max current of 50mA 4) GND. Ground pins. IV.6.2 INPUT AND OUTPUT: 54 digital pins Arduino Mega can be used as input or output. Before using any pin it is first declared by using pinMode() command. digitalWrite(), and digitalRead()functions are used to write output and read input respectively . Each pin is operated at 5 volts and provides or receives 20 mA as recommended operating condition. Maximum range of current must not exceed 40mA to avoid permanent damage to the board.
  • 47.
    37 IV.6.3 SOME SPECIALFUNCTION PINS: Serial: 0 (RX) and 1 (TX); Serial 1: 19 (RX) and 18 (TX); Serial 2: 17 (RX) and 16 (TX); Serial 3: 15 (RX) and 14 (TX). Used to receive (RX) and transmit (TX) serial data. ATmega 16U2 Pins 0 and 1 are also connected to the corresponding pins of the ATmeUSB-to-TTL Serial chip. PWM: Pin numbers from 2 to 13 and from 44 to 46 are used as PWM output. analogWrite () command is used to provide 8-bit analog output. SPI: 50 (MISO), 51 (MOSI), 52 (SCK), 53 (SS). By using SPI library these pins provide SPI communication to some other sensors. LED: 13.Digital pin 13 is connected to the built-in LED on board, it on and off as the signal in the pin goes HIGH and LOW. TWI: TW1 communication is supported by using 20 (SDA) and 21 (SCL) pins. Wire library is needed to include in program before using it. Different boards have these pins in different locations. 16 analog input pins are given to read analog inputs from sensor. 10 bits (1024 values) of resolution is provided by each analog pin. Ground to 5V is used to measure input by default. AREF pin is used to change the upper range, for this purpose analogReference () command is used in program. IV.6.4 FEATURES OF ARDUINO MEGA 2560: 1. Microcontroller: ATmega2560 2. Operating Voltage:5V 3. Input Voltage (recommended): 7-12V 4. Input Voltage (limit): 6-20V
  • 48.
    38 5. Digital I/OPins: 54 (of which 15 provide PWM output) 6. Analog Input Pins: 16 7. DC Current per I/O Pin: 20 mA 8. DC Current for 3.3V Pin: 50 mA 9. Flash Memory: 256 KB 10. SRAM: 8 KB 11. EEPROM: 4 KB 12. Clock Speed: 16 MHz 13. Length: 101.52 mm 14. Width: 53.3 mm 15. Weight: 37 g Fig IV.19 Arduino Mega 2560 board
  • 49.
    39 Fig IV.20 Pinconfiguration of Arduino Mega 2560
  • 50.
    40 IV.7 TRANSMITTER ANDRECEIVER: The UAV remote controlled system through a wireless signal consist of a transmitter and receiver which typically comprises of throttle, pitch, roll, yaw, and mode settings. There were two basic types of Transmitter-Receiver systems available in the market; namely, the FM system and the 2.4GHz system. The first and older type is the FM system. It utilizes an FM radio frequency of either 27, 29, 35, 42 or 72 MHz. These are the set of frequencies that have been set aside for use in commercial hobby products. Each frequency has specific channels available such as 29.975 MHz, 29.900 MHz etc. Both the transmitter and the receiver must be running on the exact same frequency in order for the signal to be communicated across. Although the typical range of this system is further as compared to the 2.4 GHz system (for a 12V power supply, it is typically 1.5km for FM Vs. 0.8km for 2.4Ghz systems), the downside of the FM system is it’s susceptibility to radio interference from other systems or controllers running on a similar frequency. The newer 2.4GHz system that is used for radio control has been commercially available since the latter half of the 21st century. It was previously limited to military use due to its high cost. It utilizes a frequency hopping system where by the transmitter and the receiver are both switching frequencies at the same intervals within that 2.4GHz range. The transmitter and receiver must be paired and when done so, they will not experience signal conflicts or interruptions from other radio control users. This is the system that had been selected for this project. The UAV in this project utilizes the Flysky brand FS-i6 2.4GHz System. It provides the user with up to 6 individual channel commands that will be employed on the UAV. Though the UAV only requires 3 channels to operate, the FS-i6 system is fully programmable with customizable mixing options and model memories on its on-board computerized system, allowing the user to make subtle changes to the sensitivity, motion of travel, direction of travel and many other customizable options. Another advantage of the 2.4GHz system is that the transmitters and receivers only require short antennas and there is less clutter and wire organization as compared to the FM radio receivers.
  • 51.
    41 IV.7.1 TRANSMITTER SPECIFICATION: 1.Channels: 6 Channels 2. RF Range: 2.40-2.48GHz 3. Bandwidth: 500KHz 4. Band: 142 5. RF Power: Less Than 20dBm 6. 2.4ghz System: AFHDS 2A and AFHDS 7. Sensitivity: 1024 8. Low Voltage Warning: less than 4.2V 9. DSC Port: PS2;Output:PPM 10. ANT length: 26mm*2(dual antenna) 11. Weight:392g 12. Power: 6V 1.5AA*4 13. Display mode: Transflective STN positive type, 128*64 dot matrix VA73*39mm, white backlight. 14. Size: 174x89x190mm 15. Color: Black
  • 52.
    42 Fig IV.21 FlySkyFS-i6 Transmitter IV.7.2 RECEIVER SPECIFICATION: 1. Brand Name: Flysky 2. Channels: 6 Channels 3. RF power: less than 20DBm 4. Code type: PCM 5. Sensitivity: 1024 6. Low voltage warning: LED 7. ANT length: 26mm 8. Frequency: 2.4G 9. Power: 5V DC(1.5V AAA*4) 10. Weight: 25g 11. Size: 30x25x8mm
  • 53.
    43 Fig IV.22 FlySkyReceiver IV.8 BLOCK DIAGRAM OF SYSTEM: Fig IV.23 Block Diagram of the UAV System
  • 54.
    44 IV.9 CIRCIUT DIAGRAMOF ELECTRONIC SYSTEM: Fig IV.24 Circuit Diagram of the UAV System From fig IV.22Electronics Design of Spheroid VTOL UAV consists of Arduino Mega as Flight Controlling board, Servos for the movements, Main Motor, Electronic Speed Controller(ESC) with built in Battery Elimination Circuit(BEC),Gyro sensor, RC Transmitter and Receiver and Lithium Polymer Battery. The main motor is connected to the ESC which is directly connected to a channel of RC Receiver, as the signal is given to the receiver through transmitter. The motor speeds up proportionally to the PWM signal of the receiver. The three other channels of the RC receiver is connected to the Arduino Mega board as inputs. Arduino board will take these inputs and manipulate them according to our programming for the movements such as pitch and roll movements. Eight Servos are connected to the PWM outputs of Arduino board. Servos will response according to the output of Arduino board.
  • 55.
    45 CHAPTER V SYSTEM SOFTWARE V.0SYSTEM SOFTWARE: Flight control board is programmed by using Arduino software. Arduino software (IDE) runs on Windows OS, mac OS, and Linux OS. Arduino software is published as an open source tools and available for extension. It is based on C language programming. Built in libraries are already included in this software such as servo, GSM, LCD, stepper, wire, and etc. additional libraries can be included in it. A programmer can make his own libraries of functions. FigV.1 Arduino Workspace
  • 56.
    46 V.1 OUR IMPLEMENTATION: Functionsaccording to our need are not present in Arduino environment so we collected some open source which are compatible with this software and introduce them to the environment. Libraries which were introduced to the Arduino software were PID library and MPU6050 library. V.2 HOW TO ADD LIBRARY:  Download any Arduino compatible library.  Copy the library and paste it to (drive>program file>Arduino>libraries).  Restart the Arduino software. V.3 HOW TO INCLUDE LIBRARY IN THE PROGRAM:  Open new file.  Go to sketch.  Go to library.  Select desired library. FigV.2 including library
  • 57.
    47 V.4 ALGORITHM: Algorithm refersto step by step processing of the programming and it includes following steps; 1) Start. 2) Include PID library. 3) Include servo library. 4) Include I2C library. 5) Include MPU6050. 6) Initialize Pitch and Roll inputs. 7) Initialize PID parameters. 8) Set PID constant. 9) Initialize servos. 10) Declare I/O pins. 11) Test servo movement 12) Read gyro sensor inputs. 13) Read RC inputs (pitch and roll). 14) Map RC inputs. 15) Map gyro sensor inputs. 16) Assign set point values of PID. 17) Compute pitch and roll by PID. 18) Map outputs of PID. 19) Feed outputs to servos. 20) Go to step 12. 21) End.
  • 58.
  • 59.
    49 V.6 PID CONTROLLER: ProportionalIntegral Derivative controller (PID controller) commonly used in industrial control systems and is a control loop feedback mechanism (controller). A PID controller calculates continuously an error value which is the difference between a current system value and a desired set point. The controller adjust the control variable to minimize the error over time, such as the position of a a damper, control valve, or the power supplied to a heating element, to a new value determined by a weighted sum: Equation of Analog PID controller Equation of Digital PID controller Fig V.4 Block Diagram PID Controller
  • 60.
    50 Where Kp, Ki,and Kd, all non-negative, denote the coefficients for the proportional, integral, and derivative terms, respectively. In this model, P accounts for present values of the error (e.g. if the error is large and positive, the control variable will be large and negative), I accounts for past values of the error (e.g. if the output is not sufficient to reduce the size of the error, the control variable will accumulate over time, causing the controller to apply a stronger action), and D accounts for possible future values of the error, based on its current rate of change. V.6.1 PROPORTIONAL TERM: An output value is produces that is proportional to the current error value. Error is multiplied by Kp (proportional gain constant) to adjust the proportional response of the system. The proportional term is given by; If the proportional gain is high it will result large change in output for given change in error. Too high proportional gain can make system unstable. Whereas, a small gain results a less responsive system means small output response for large input error. If the proportional gain is too low, the control action may be too small when responding to system disturbances. In real system, an offset error will be left by proportional–only control in final steady state condition. This error can be eliminated by Integral action.
  • 61.
    51 Fig V.5 ProportionalGraph V.6.2 INTEGRAL FORM: The integral in a PID controller is the sum of the instantaneous error over time and gives the accumulated offset that should have been corrected previously. The accumulated error is then multiplied by the integral gain (Ki) and added to the controller output. The integral term is given by: The integral term accelerates the movement of the process towards set point and eliminates the residual steady-state error that occurs with a pure proportional controller. However, since the integral term responds to accumulated errors from the past, it can cause the present value to overshoot the set point value.
  • 62.
    52 FigV.6 Proportional-Integral Graph(kd and kp constant) V.6.3 DERIVATIVE TERM: Process error derivative is calculated by determining the slope of the error over time and multiplying this rate of change by the derivative gain Kd. The derivative gain (Kd) is the magnitude of the contribution of the derivative term to the overall control action. The derivative term is given by: Derivative action stabilize system by predicting system behavior and improves settling time. An ideal derivative is not causal, to limit the high frequency gain and noise needs an additional low pass filtering for the derivative term. Derivative action is seldom used in practice.
  • 63.
    53 V.7 I2C LIBRARY: I2Cis a two signal line multi-master protocol communication. SDA (Serial data) and SCL (Serial clock) are the two signal lines. There is no need of chip select (slave select) or arbitration logic. Ideally any number of masters and any number of salves can be connected onto SDA and SCL signal lines and defines protocol is used between both master and slave to establish communication. 1) Each slave device connected to the bus got a unique 7-bit address. 2) Data divided into 8-bit bytes. 3) There are some bits to control communication i.e. start, end, direction and for acknowledgement. Change of data take place at some predefined data rate modes which are high speed mode, fast mode and standard mode which are respectively 3.4kbps, 400kbps and 100kbps. Low speed mode (10kbps) and fast mode plus (1Mbps) are included in some variant I2C. Physically, the I²C bus consists of the 2 active wires SDA, SCL, VCC and a ground connection shown in figure. SDA and SCA wires are both bi-directional. According to the specification of I2C protocol the IC which starts the communication is considered as Bus master and at the same time all others ICs are regarded as slave. Fig V.7 I2C Connections
  • 64.
    54 Initially a STARTcondition is issued by the MASTER IC. These acts make other connected devices to notice this signal. The incoming data from the master make all ICs on the bus to listen. After that, an address of the device is sent by the master to access the device of its choice with an indication. Indication tells either the access is for Read or Write operation. When the address is received by the all slave ICs in bus, they will compare the incoming address with their own address if the address matches chip will produce an ACKNOWLEDGE signal as response else salve will simply wait for their address. At the time the master get the ACKNOWLEDGE signal, it will start receiving and transmitting DATA. When communication between both is done, a STOP condition will be issued by master. This is a signal that determines other ICs on the bus that the bus is free now and that the connected ICs may expect another transmission to start any moment. When a master wants to receive data from a slave, it sets the RD/nWR bit at a logical one. Once the slave has acknowledged the address, it starts sending the requested data, byte by byte. After each byte of, master sends acknowledge signal to the chip and vice versa. Fig V.8 Data transmission in I2C
  • 65.
    55 When SCL signalis high and during that high cycle SDA goes low it indicates START signal and when Again SCL is high during that cycle SCA goes high it indicates stop signal. For Data transmission SCA can only change its state when SCL is low. Fig V.9 Waveform of I2C
  • 66.
    56 CHAPTER VI RESULTS VI.0 RESULTS: VI.0.1PITCH AND ROLL P GAIN: 1. As ‘P’ increases, the speed of response increases. 2. An overly large value of ‘P’ will cause the system to oscillate. 3. An overly large ‘P’ will cause the aircraft to be very sensitive. VI.0.2 PITCH AND ROLL I GAIN: 1. As ‘I’ gain increases,the steady state error of sensing the neutral orientation decreases. 2. As ‘I’ gain increases,the UAV maintains its new orientation after the controls are release. 3. An overly large value of ‘I’ will cause windup in the system, causing the UAV to accumulate a large error in orientation and overshoot continuously as it tries to correct itself. The desired objective of this project are not achieved i.e. the vertical take- off and landing. The stability is not achieved up till now, the UAV is taking off but it is unstable. Hopefully this problem will be solved soon
  • 67.
    57 CHAPTER VII CONCLUSION ANDFUTURE WORKS VII.0 CONCLUSION: The project set out to design, build and test fly a Spherical vertical take- off-and landing Unmanned Aerial Vehicle. Through a series of design processes and testing, with the endless efforts we are still not able to achieve its stability but it is able to fly. It was able to survive colliding with obstacles, and was built within budget. The use of this unconventional setup was challenging as there were no references or prior publications available. The team also had to determine the optimal flight configurations and setup required for testing the UAV and this created a steep learning curve. Electronics used in today’s hobby aircraft come from many sources without any fixed industry standard. Apparatus bought did not come with complete instructions (if they were even provided), and many solutions were found through testing or through forums with the manufacturer. There were no fixed set of parts that were provided and the many loose ends of the project had to be fixed with materials or solutions that were available. This allowed the team to come up with creative ways to design and build the UAV as well as to install and gear up all the hardware and electronics. Overall, the project has been stimulating and many lessons such as design, planning, resource management, processes, and team work can be taken away from this whole experience. VII.1 RECOMMENDATIONS FOR FURTHER WORKS: This section covers the follow up actions that are required to complete the project.
  • 68.
    58 VII.1.1 FLIGHT CONTROLBOARD: The ArduPilot board is a very comprehensive flight control board that allows automation, mission planning, altitude telemetry, and GPS tracking. However, it is currently only suitable for Multi-copters, Helicopters, Airplanes, and Land Based Rover systems. Due to lacking of customizability of the output responses to be mixed as seen on the KK2 Board. Based on Arduino coding, it is not possible to customize mixing it for this project but it would be ideal if the ArduPilot board could use in this way for the Spheroid UAV Project. VII.1.2 MATERIALS: To increase the survival potential of the UAV in more challenging conditions, the polycarbonate parts can be replaced with carbon fiber. This will cause a little design change as the design already incorporates grooves and notches to ensure the parts are oriented properly. However, the cost of the UAV would increase due to the cost of the carbon fiber and this would depend on the end user based on their budget and requirements. VII.1.3CAMERA SURVEILLANCE SYSTEM: Normal linear antennas transmit signals in wavelengths that are parallel to the orientation of the antenna. As the UAV turns and tilts, there is loss in signal strength caused by the shift in polarization, resulting in haze formed on the receiver screen display. The camera system can be improved if the antennas used were in the form of a circular polarized antenna. What this does is to transmit signals in a corkscrew manner. With the circular polarized antenna, the UAV can fly in any orientation and the signal would not be distorted. A linear and polarized antenna can communicate with each other too, so long as they are on the same frequency. The most ideal system would be one where the transmitter and the receiver are both using the circular polarized antennas. Unfortunately the camera has a built in antenna and does not allow it to be
  • 69.
    59 swapped to acircular polarized antenna. Therefore, it would be recommended to make a circular polarized antenna for the receiver so that the UAV performance can improve, andwait for a camera plus transmitter system that is as small as the current CM200 series camera, to be available with a circular polarized antenna option.
  • 70.
    60 APPENDICES APPENDIX A: POLYCARBONATEPLASTIC Technical properties of polycarbonate plastic are; 1) Tensile Strength 70 to 80 N/mm² 2) Elongation of break 4 to 120% 3) Specific heat capacity 1000 to 1200 j/Kg-K 4) Notched Impact Strength 60 to 80 Kj/m² 5) Strength to weight ratio 55 to 99 KN-m/Kg 6) Thermal Coefficient of expansion 65 x 10-6 7) Max Cont. Use Temp 125 °C 8) Density 1.20 g/cm3 APPENDIX B: LIST OF ELECTROINCS The following table provides a list of electronics, their weight and approximate cost in Rs. S.No Item Weight (grams) Quantity Cost (Rs) 1 Polycarbonate Frame 750 1 2700 2 Motor Assembly 90 1 4850 3 Electronic Speed Controller 38 1 2900 4 Receiver 8 1 500 5 Servos 11.6 8 3960 6 Arduino Mega Board 37 1 1300 7 Gyro Sensor 4.5 1 500 8 Battery 179 1 5250 9 Wiring 10 1 200 Total 1182 22160
  • 71.
    61 REFERENCES Figures 4.1, 4.2,4.3, 4.4, 4.5, 4.6, 4.7 & 4.8. (http://www.learnengineering.org/2014/10/Brushless-DC-motor.html) Figure 5.4 http://stm32f4-discovery.com/2014/11/project-03-stm32f4xx-pid-controller/ Figure 5.5 http://newton.ex.ac.uk/teaching/CDHW/Feedback/ControlTypes.html Brushless DC Motor (http://www.learnengineering.org/2014/10/Brushless-DC-motor.html) Brushless DC Motor Fundamentals Application Note Prepared by Jian Zhao/Yangwei Yu July 2011 Electronic Speed Controller.How an AC Motor and its ESC works!! http://www.rcpowers.com/community/threads/how-an-ac-motor-and-its-esc-works- tutorial.12057/ Gyroscope J. Green, D. Krakauer, New iMEMS Angular Rate Sensing Gyroscope, Analog Dialogue 37(3), 2003. Servo City (n.d). How do Servos Work. Retrieved from: http://www.servocity.com/html/how_do_servos_work_.html Arduino Mega 2560 https://www.arduino.cc/en/uploads/Hacking/PinMap2560big.png Thesis paper of Andrew Ong (Wang Wenjun) from National University of Singapore. 2012
  • 72.
    62 Spherical VTOL UAV NationalInstruments (n.d). PID Theory Explained. http://www.ni.com/white-paper/3782/en#toc2 Figure V.7, V.8, V.9 and I2C Library http://www.byteparadigm.com/applications/introduction-to-i2c-and-spi-protocols/ Daniel Moëll, J. N. (2008). VTOL UAV – A Concept Study. Linköping